1
Homework Help
https://www.homeworkping.com/
Research Paper help
https://www.homeworkping.com/
Online Tutoring
https://www.homeworkping.com/
click here for freelancing tutoring sites
EXECUTIVE SUMMARY:
The internship requirement in the degree of Master in Business
Administration led me to experience an exciting and professional exposure to RBS
Bank as an intern.
RBS is rapidly gaining ground in the global financial market and considering
this rapid growth; RBS is the formerly NO 1 bank in the world before selling their
operations in India.
Given the identical positioning of both the banks in the market, the
combined entity of MCB and RBS will deliver economies of scale, a more
complete product set, a stronger operating platform and a wider distribution
network. This acquisition will make MCB stronger and have the opportunity to
make their image better.
Though, RBS will officially operated as MCB in next six months but the
management takeover still remains, which will completely change the internal
business processes and policies. But during my period of internship, I essentially
learned the business processes and policies of RBS so from now onwards in this
report, I will refer the Bank as RBS and will focus on its details and policies.
2
This report accentuates the details of business operations and my learning
and observation at RBS as an intern from 11 June 2012 to 21 July 2012. It also
includes the actual forms that are used in this organization to carry out basic
business processes.
INDUSTRY PROFILE
Banking in India originated in the last decades of the 18th century. The first
banks were The General Bank of India, which started in 1786, and Bank of
Hindustan, which started in 1770; both are now defunct. The oldest bank in
existence in India is the State Bank of India, which originated in the Bank of
Calcutta in June 1806, which almost immediately became the Bank of Bengal. This
was one of the three presidency banks, the other two being the Bank of Bombay
and the Bank of Madras, all three of which were established under charters from
the British East India Company. For many years the Presidency banks acted as
quasi-central banks, as did their successors. The three banks merged in 1921 to
form the Imperial Bank of India, which, upon India's independence, became the
State Bank of India in 1955. Merchants in Calcutta established the Union Bank in
1839, but it failed in 1848 as a consequence of the economic crisis of 1848-49. The
Allahabad Bank, established in 1865 and still functioning today, is the oldest Joint
Stock bank in India.(Joint Stock Bank: A company that issues stock and requires
shareholders to be held liable for the company's debt) It was not the first though.
That honor belongs to the Bank of Upper India, which was established in 1863,
3
and which survived until 1913, when it failed, with some of its assets and liabilities
being transferred to the Alliance Bank of Simla.
Foreign banks too started to app, particularly in Calcutta, in the 1860s. The
Comptoire d'Escompte de Paris opened a branch in Calcutta in 1860, and another
in Bombay in 1862; branches in Madras and Pondicherry, then a French colony,
followed. HSBC established itself in Bengal in 1869. Calcutta was the most active
trading port in India, mainly due to the trade of the British Empire, and so became
a banking center.
The first entirely Indian joint stock bank was the Oudh Commercial Bank,
established in 1881 in Faizabad. It failed in 1958. The next was the Punjab
National Bank, established in Lahore in 1895, which has survived to the present
and is now one of the largest banks in India.
Around the turn of the 20th Century, the Indian economy was passing
through a relative period of stability. Around five decades had elapsed since the
Indian Mutiny, and the social, industrial and other infrastructure had improved.
Indians had established small banks, most of which served particular ethnic and
religious communities.
The period between 1906 and 1911, saw the establishment of banks inspired
by the Swadeshi movement. The Swadeshi movement inspired local businessmen
and political figures to found banks of and for the Indian community. A number of
banks established then have survived to the present such as Bank of India,
Corporation Bank, Indian Bank, Bank of Baroda, Canara Bank and Central Bank
of India.
4
The fervour of Swadeshi movement lead to establishing of many private
banks in Dakshina Kannada and Udupi district which were unified earlier and
known by the name South Canara ( South Kanara ) district. Four nationalised
banks started in this district and also a leading private sector bank. Hence
undivided Dakshina Kannada district is known as "Cradle of Indian
Banking".During the First World War (1914–1918) through the end of the Second
World War (1939–1945), and two years thereafter until the independence of India
were challenging for Indian banking. The years of the First World War were
turbulent, and it took its toll with banks simply collapsing despite the Indian
economy gaining indirect boost due to war-related economic activities. At least 94
banks in India failed between 1913 and 1918 as indicated in the following table:
Nationalisation:
Despite the provisions, control and regulations of Reserve Bank of India,
banks in India except the State Bank of India or SBI, continued to be owned and
operated by private persons. By the 1960s, the Indian banking industry had become
an important tool to facilitate the development of the Indian economy. At the same
time, it had emerged as a large employer, and a debate had ensued about the
nationalization of the banking industry. Indira Gandhi, then Prime Minister of
India, expressed the intention of the Government of India in the annual conference
of the All India Congress Meeting in a paper entitled "Stray thoughts on Bank
Nationalisation." The meeting received the paper with enthusiasm.
Thereafter, her move was swift and sudden. The Government of India issued
an ordinance ('Banking Companies (Acquisition and Transfer of Undertakings)
Ordinance, 1969')) and nationalised the 14 largest commercial banks with effect
5
from the midnight of July 19, 1969. These banks contained 85 percent of bank
deposits in the country. Jayaprakash Narayan, a national leader of India, described
the step as a "masterstroke of political sagacity." Within two weeks of the issue of
the ordinance, the Parliament passed the Banking Companies (Acquisition and
Transfer of Undertaking) Bill, and it received the presidential approval on 9
August 1969.
A second dose of nationalization of 6 more commercial banks followed in
1980. The stated reason for the nationalization was to give the government more
control of credit delivery. With the second dose of nationalization, the Government
of India controlled around 91% of the banking business of India. Later on, in the
year 1993, the government merged New Bank of India with Punjab National Bank.
It was the only merger between nationalized banks and resulted in the reduction of
the number of nationalised banks from 20 to 19. After this, until the 1990s, the
nationalised banks grew at a pace of around 4%, closer to the average growth rate
of the Indian economy.
Liberalisation:
In the early 1990s, the then Narasimha Rao government embarked on a
policy of liberalization, licensing a small number of private banks. These came to
be known as New Generation tech-savvy banks, and included Global Trust Bank
(the first of such new generation banks to be set up), which later amalgamated with
Oriental Bank of Commerce, UTI Bank (since renamed Axis Bank), ICICI Bank
and HDFC Bank. This move, along with the rapid growth in the economy of India,
revitalized the banking sector in India, which has seen rapid growth with strong
6
contribution from all the three sectors of banks, namely, government banks, private
banks and foreign banks.
The next stage for the Indian banking has been set up with the proposed
relaxation in the norms for Foreign Direct Investment, where all Foreign Investors
in banks may be given voting rights which could exceed the present cap of 10%,at
present it has gone up to 74% with some restrictions.
The new policy shook the Banking sector in India completely. Bankers, till
this time, were used to the 4-6-4 method (Borrow at 4%;Lend at 6%;Go home at 4)
of functioning. The new wave ushered in a modern outlook and tech-savvy
methods of working for traditional banks.All this led to the retail boom in India.
People not just demanded more from their banks but also received more.
Currently (2010), banking in India is generally fairly mature in terms of
supply, product range and reach-even though reach in rural India still remains a
challenge for the private sector and foreign banks. In terms of quality of assets and
capital adequacy, Indian banks are considered to have clean, strong and transparent
balance sheets relative to other banks in comparable economies in its region. The
Reserve Bank of India is an autonomous body, with minimal pressure from the
government. The stated policy of the Bank on the Indian Rupee is to manage
volatility but without any fixed exchange rate-and this has mostly been true.
With the growth in the Indian economy expected to be strong for quite some
time-especially in its services sector-the demand for banking services, especially
retail banking, mortgages and investment services are expected to be strong. One
may also expect M&As, takeovers, and asset sales.
7
NEED AND SCOPE OF THE STUDY
 The study is taken to fulfill the requirement of M.B.A degree.
 It is useful for the analyzing of the overall process ofthe RBS Bank.
 The training is Undertaken to know the application of the theoretical aspects
in our coursein the corporateenvironment and gain firsthand experience
and exposeourselves to corporatepolicies,ethics, culture and policies of the
company
8
OBJECTIVES
Majorobjectives to study this organization are:
 To find out the overall process ofthe organisation
 To get awareness about the business development in banking
sector.
 To know the Policies followed by the organization.
 Study the facilities provided by the organization to common public
in various forms.
 To apply theoretical concepts in practical aspects.
9
LIMITATIONS
Any research study will be restricted in scope by certain inherent.
 Due to lack of time accuracy of the study will be less.
 Difficult time in mixing with organization members and felt
uncomfortable in that new place with new people.
 Lack of disclosing informations.
 The study only covers the RBS Bank the suggestion will not applicable to
other companies.
10
COMPANYPROFILE
The Royal Bank of Scotland (RBS) is one of the world's leading financial
services providers and one of the oldest banks in the United Kingdom (UK).
Following the takeover of National Westminster Bank in 2000, the Group has
continued to grow its business around the globe and, in addition to its strong UK
presence, it has offices in Europe, the United States of America and Asia. By the
end of 2002, it was the second largest bank in Europe and the fifth largest in the
world by market capitalisation.
In RBS itself was founded in Edinburgh, by royal charter, in 1727. It opened
its first branch in Glasgow in 1783 and developed a large network of offices
throughout Scotland during the nineteenth century. In 1874 it opened a branch
office in London and from the 1920s developed, by acquisition, a major presence
in England. By 1970, following the Royal Bank's merger with the Edinburgh-based
National Commercial Bank of Scotland, comprising the former National Bank of
Scotland (established 1825) and Commercial Bank of Scotland (established 1810),
it enjoyed over forty per cent of Scotland's banking business. Under the Williams
11
& Glyn's Bank banner, it also boasted a large and growing presence in England and
Wales. In 1985 Williams & Glyn's merged fully with the Group's Scottish clearing
bank which thereafter traded throughout Britain as a single entity, The Royal Bank
of Scotland.
During the 1980s the Group diversified, setting up an innovative car
insurance company. During the early 1990s the Royal Bank refocused on its core
business of retail banking. In 2000 the Royal Bank acquired National Westminster
Bank which was the biggest takeover in the history of British banking. Now in
2012 RBS took over Aljameen Bank of Netherland, Amstardamsche
Rotterdamsche (ABN AMRO), which is considered the number one bank in India.
RBS has proved itself one of the best bank providing better facilities to the people
of India as compared to the commercial banks.
RBS has 50 branches in various cities of India.
RBS offers products in areas like Deposits, Saving and currents accounts, cash and
cheque deposits, and loan facilities. Not only this, but it is also offering products
as: Balance Transfer Facility (BTF) which in banking terminology is One Stop
Payment Shop, 24 hour nonstop banking centre, relationship card through which
customer can access to over 1000 ATMs, life insurance protection, E statements
through which you can receive your BTF via email.
VISION, MISSION AND CORE VALUES
RBS Vision…
12
“Contributing to profit generating by reducing the amount of time employees
spend on training activities and enabling employees to spend more time on revenue
generating activities.”
Our Mission…
“To create maximum economic value for our shareholders through a constant
relationship focus on the financial services needs of our chosen clients segment
and a strict adherence to our financial target.”
CORE VALUES:
 Customer Focus
Relentless focus on understanding and fulfilling customer needs through
superior service.
 Innovation
Continually generate, validate and implement creative solutions to business
challenges
 Integrity
Uncompromising financial and intellectual honesty to the organization and
oneself with relationships based on mutual trust and openness.
 Team-work
Willingness to share the glory of achievements as well as responsibility for
failure
13
The RBS has won a number of awards as a top employer in the UK:
 No. 32 in The Times Top 100 Graduate Employers 2009
 The Times Top 50 Where Women Want to Work
 RBS Retail Banking listed as No. 10 in The Sunday Times '100 Best
Companies To Work For' 2008
Organizational Structure :
14
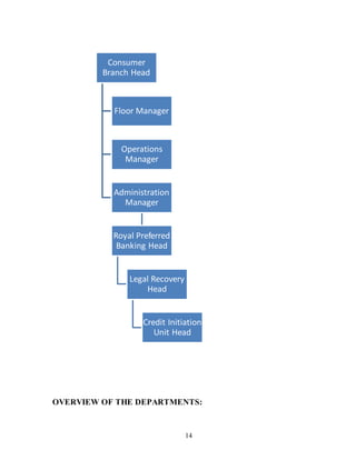
OVERVIEW OF THE DEPARTMENTS:
Consumer
Branch Head
Floor Manager
Operations
Manager
Administration
Manager
Royal Preferred
Banking Head
Legal Recovery
Head
Credit Initiation
Unit Head
15
RBS consists of the following departments:
Administration Department:
The administration department of RBS lies in the basement. It has a main
head that looks over all the functions like cleaning, maintenance of the building,
issuance of certificates and transfer letters, keeping record of employees of all the
departments, providing printing and fax facility etc. As the bank has installed
cameras at various places so this department views all the persons going in and out
of the bank from a television set.
Lockers:
This is just a separate unit rather than department. It has a very important
function to perform. It provides safety to the customers’ valuables like bonds and
jewelry. Mostly three to four employees work there with proper knowledge about
lockers.
The doors of the department are not free to enter but are locked by automatic
and well secured switches.
General Banking / Customer Services Department:
The ground floor consists of general banking area which has a separate floor
manager under whom various Customer service officers are working. This
department provides a list of products like Balance Transfer Facility (BTF),
Deposit facility, Locker facility, Credit Cards, ATM facility, Treasure Plus,
Insurance benefits, Online banking and Non Stop Banking Service. The Manager
of this department takes care of dress code and language of all employees working
there.
Operations Department:
16
This department is divided in to two main sections one which is directly
dealing with the customers like account opening, cash transactions and cash
transfer takes place over here.
The second, has no direct customer dealing like issuing of pay order and
demand drafts, telegraph transfer and daily reporting etc.
Legal Recovery:
This department has a head, team manager and various customers’ handling
staff. Basically this department recovers various loans (Auto Loan, Islamic Loans,
Credit cards) from those clients / customers who do not pay off. In the list of
customers who do not pay their money back to the bank can be of two types those
who are unwilling to pay and secondly defaulters. The department contacts these
customers through telephone and firstly inform them that their case is in recovery
so please contact bank and return the loan. Secondly if they do not turn up then the
employees themselves visit the customers.
This process consists of settlement letter, sending a waiver to the customers
and then contacting lawyers.
Royal Preferred Banking (RPB):
This department has the same structure and products as that of General
banking but the main difference is that it deals with high profile customers who
have account balance of more than 1 million. Here the upper level management
meets the customers. The RBP clients are well sophisticated businessmen with
high profits earning ability and are treated as Royal Customers. The environment
of RPB is very peaceful and has various facilities for the customers like television,
internet, magazines and newspapers.
17
Credit Initiation Unit (CIU):
This is a top secretive department where entry is not so easy for every one.
This department has a boss, two supervisors and other employees. Basically it
checks and verifies all the documents of the customers who have applied for loan
or credit card whether they are common customers or Royal ones. It is being sub
divided in two portions the secure and the insecure one. In secure portion those
loans are verified against which some collateral is granted by the customer like
mortgage and auto loans. In case of non collateral loans like (credit cards and
Balance Transfer facility) the secured portion is considered. The external and
internal verification of documents is done in this department.
Fraud Risk Management:
This is the subunit of CIU which keeps check and balance on the customers
that if they are involved in any kind of fraudulent activity, fake documentation so
in this way checking the integrity of a customer. The main focus of this department
is on those clients who have requested for credit card, home or Auto loan. The case
passes through the following threes steps as: vigilance, monitoring and
investigation.
RBS PRODUCTS & SERVICES:
The Customer Service Department is offering the following products and services
to the customers:
1. Balance Transfer Facility (BTF)
RBS has introduced BTF which is often called one Stop Payment Shop that take
care of all your financial needs. BTF is most convenient and flexible, economical
18
and easy-to-use-to-use loan facility designed to suit your needs and give you the
power to control the finances. It brings you the variety of features that provide you
the spending convenience you need.
In BTF there are no lines or limit of credit, generally you can get the loan between.
50,000 to 500,000. But in BTF ‘there is no matter, what your limit’, you are
charged on the amount of money you used and not on the whole amount assigned
to you.
2. Deposit Facility
The followings are the main type of deposit accounts being offered by RBS for
various categories of people:
Current Account --------------------Sahulat Account
Savings Account--------------------Anchor Account
Checking Account------------------Access Account
Term Deposit Account-------------Value Term
3. Locker Facility
“If your jewelry has been given you sleepless nights, and the prize bonds tucked in
the bottom drawer make you feel tense, it is time to discover peace of mind.”
The lockers at RBS are safe, convenient and private. As a customer, you can enjoy
personalized service and operate your locker in a friendly and pleasant
environment.
4. Credit Cards
In credit card is the safest mode of using money. It is used repeatedly to borrow
money or buy products and services on credit. Credit cards are issued by banks,
savings and loans, retail stores, and other businesses.
RBS is offering three kinds of credit cards
 Future Perfect Master Card
19
 RBS Air Blue Master Card
 RBS Ufone Credit Card
5. ATM facility
RBS ATM network you can have access to money 24 hours a day, 7 days a week.
This facility gives you the flexibility of withdrawing money from your account any
time. The RBS ATMs are located inside the premises of the bank.
Any customer can make one to five transactions in a single day, by withdrawing
20,000 of amount in a single transaction, so the customer having the credit card
can withdraw 100,000 in a day. If some one wants more than 100,000 then he can
use his cheque book.
6. Online banking
RBS is offering the facility of online banking to its customers through the country
wide network of branches. If the customer is interested in sending the money in
any other branch of RBS then he / she can use this facility. Customers can use
ATMs or banking counters of any branch for day to day banking needs,
irrespective of branch where they maintain their accounts. It is fast and secure
access to any of your private accounts via Internet.
7. Insurance plans of RBS:
RBS is offering various kinds of insurance plans. According to (Insurance Plan,
2012) RBS product menu spans across various lines of insurance and offers
combination of life and non-life insurance plans which are made-to- fit your
personal needs. RBS has insurance plans for young professionals, married, retired
people. This insurance plan provides cover on the following risks
I. Robbery
II. Fire
20
III. Natural Calamity
IV. Vandalism
V. Terrorism
VI. Applicable on each locker.
VII. Only events that take place in the locker area are covered under this scheme.
8. Treasure Plus:
Treasure Plus (Treasure Plus, 2008) is a kind of insured loan for children’s
education. It is very simple. You select the premium amount (in multiples of
12,000) and term of the plan. Minimum annual premium amount for customers is
Rs. 120,000 to Rs. 24 million
You have the flexibility of paying the amount on a monthly, quarterly, half yearly
or annual basis. When your child reaches the college going age, you will receive a
lump sum amount to meet his / her education needs. In addition to the above,
Treasure Plus also offers a unique School Fee Continuation Benefit. This option
would ensure continuity of your dream to give your child the best education in case
of your untimely death.
9. Non-Stop Banking (NSBC):
According to (personal communication) any one can make payments for their
credit card, order a demand draft, stop a cheque or pay telephone, gas and mobile
bills. In this way one can do almost all kind of banking transactions over the
phone.
SWOT ANALYSIS
21
A SWOT analysis is used as a framework to help the firm develop its overall
corporate, marketing or product strategies. Strengths and Weaknesses are internal
factors, which are controllable by the organization. Opportunities and threats are
external factors, which are uncontrollable by the organization.
During My internship period, I closely studied the SWOT of RBS and is described
below
STRENGHTS
1. RBS is the first multinational bank which has started the concept of banking
and so rapidly expanded its products of banking. The launching of credit cards
and auto financing is expected to provide positive growth opportunities to the
bank.
2. RBS was at number five with respect to its assets but now it is at number one.
3. It enjoys better position than the other banks of India because RBS maintains
big accounts of highly profiled businessmen as compared to other banks.
4. RBS has expanded the network of its branches in a very short period of time. It
started with eight branches in major cities of India but now it has fifty in
various cities of India.
5. One of the plus points of RBS is that it has very tight policies based on foreign
and State Bank mandate, which makes it better than other banks.
6. RBS has one special department by name of Fraud Risk Management (FRM).
The staff of FRM verifies the customers at various stages in order to reduce the
occurrence of fraud in bank.
7. RBS provides best service to the customers by taking care of their needs.
8. RBS gives too much importance to its customers. On the main entrance of bank
there is special greeter desk which is responsible to properly guide the
22
customer. Not only has this bank always kept two to four staff members who
are ready to help the new customer any time.
9. The concept of NSBC(Non-Stop Banking) introduced by the bank is very
positive by providing 24 hours service to the customers.Also the SMS banking
is better than other banks of India.
10.All the departments of the bank follow the policy of KYC that is “Know Your
Customer.” According to this policy the bank staff knows its customers fully
from his / her business to daily activities so that they do not fall a pray to illegal
activities.
11.A very positive point of this bank is that it gives separate status to high profile
customers. For example the customers who have account worth of more than 1
million are treated specially. Bank has a separate department and dealing
section for such customers which is known as RPB and customers are called
Royal Preferred Customers. These customers have access to luxurious and well
decorated waiting areas where they can enjoy reading newspapers, magazines,
watching television and using internet.
12.On the whole employees are satisfied with the bank and its environment and
have high salary structure than the other banks.
RBS has a very strong management who is always ready to take strict actions
and wise decisions during the bad conditions.
WEAKNESSES
23
1. One of the weaknesses of this bank is that some of its branches have not
even started its operations like its Panipat branch is not functioning because
of lack of employees in that area.
2. It is very much true that RBS considers it’s customer a great asset but some
times it is not able to satisfy them. The main problem is with ATMs mostly
the customers get annoyed but the bank employees do not take this problem
seriously.
3. Many of the times employees on the floor who have direct dealing with the
customers feel frustrated without any break during the work schedule.
4. There is lack of proper rotation among the departments, which leads to
limited knowledge among employees.
5. Sometime the customers feel dissatisfied and complaints that bank does not
clearly mentions the terms and conditions on various products like deduction
of service charges. Mostly credit card holders come up with such
complaints.
6. Many of the banks employees are not loyal with it. They just leave the job in
search of better job opportunities to other banks.
7. Sometimes the customers are not informed before time about the certain
changes being going in the bank; regarding banking products or changing
the name or structure of the bank, which creates confusion in minds of the
customers.
OPPORTUNITIES
24
1. RBS has started NSBC there is opportunity of growth in this field.
2. There are growth trends in Banking sector of India which will further
enhance the working condition of banking in near future.
3. The bank should employ the best courier companies and keep in touch with
them, for resolving the problem of dispatching customers’ goods.
4. The bank management should use the modern ways of communicating with
staff and staff in return to the customers, so that flow of information leads to
rapid and positive results.
5. RBS take over the chances of further growth in productivity of employees
and improved banking environment.
THREATS
1. Due to present government and the instability of the policies RBS may face
a lot of problems in future.
2. Due to depreciation of Indian rupee, bank may earn less profit than its other
foreign branches.
3. The employees are not loyal with the bank, when they find better
opportunities they leave their existing posts so it can create the problem of
recruiting new staff for Human Resource Department.
4. Many new and emerging banks like HDFC are offering better pay packages
to the employees which in future may increase the turnover of employees.
Conclusion
25
The biggest strength of RBS is that it is the first multinational bank. It enjoys better
position than the other banks of India because world wide it is at number five with
respect to its assets. The department of FRM(Fraud Risk Management) is giving
good results as compared to other banks of India. The main weaknesses are that
some of its branches have not even started its operations so they should be in the
working condition, lack of proper rotation among the departments and customers
dissatisfaction arising about changes going on in bank. But the bank has
opportunity of growth in Banking sector. On the other hand the biggest threat is the
instable economic position of India and the depreciation of Indian rupee by which
it will earn less profit than its other foreign branches.
MARKETING STRATEGIES
RBS strongly believes in “winning the customer by winning his heart” through
complete satisfaction of his/her needs. RBS bank’s marketing strategies are more
towards making their existing customers loyal because they believe that it is their
customers who provide them with new customers. RBS uses KYC (Know your
customer forms) to have complete association with their new customers.
DEPOSITS
Target Market:
Personal Bankers target markets include businessmen, salaried individuals,
housewives, retired individuals and anyone who has the potential of providing
legal deposits to the bank.
Promotional Strategies:
26
Promotional marketing has various types; from what I can recall there is
direct marketing and indirect marketing. Direct marketing is a discipline within
marketing that involves the planned recording, analysis and tracking of individual
customers’ response and transactions for the purpose of developing and prolonging
mutually profitable customer relationship.
Direct marketing is a form of marketing that attempts to send its messages
directly to consumers using “addressable” media, such as mail and (increasingly
email), telephone and personal meeting with customers. Therefore, direct
marketing differs from regular advertising in that it does not place its messages in a
third party medium, or in the public market, such as billboard to a radio
commercial would. Instead, the marketing of the service or commodity is
addressed directly to the target customer
On the other hand indirect marketing includes such types of advertising tools
like billboards, TV commercials where no immediate response can be seen neither
can be measured. No matter what the promotional strategy, The Team Manager of
Credit Cards Department in Consumer Banking said
“A successful product or service means nothing unless the
benefit of such a service can be communicated clearly to the
target market”
RBS Promotional Strategies Consist Of:
27
Public Relations:
RBS strongly aims to develop positive relationship with public.
Direct mail:
There has been a massive growth in direct mail campaigns over the last few
years. RBS Bank has complete databases, which contain names and addresses of
potential customers.
Direct mail allows RBS to use their resources more effectively by allowing
them to send publicity material to a named person within their target segment. By
personalizing advertising, response rates increase thus increasing the chance of
improving business.
Internet Promotion:
Owning a website is a now a crucial ingredient to the marketing mix
strategy of any organization. Union Bank’s customers can now obtain instant
information on products or services to aid them in their crucial decision. Further
RBS also facilitates its customers through I-Banking. Customer can register on the
web site and can enjoy a host of services.
Personal Selling (Push Strategy):
The foremost Promotional Strategy of RBS is Personal Selling i.e. Selling a
products one to one.
Direct Marketing
28
Personal Bankers at RBS, whose primary job is to bring more and more
deposits to the bank, make use of Direct Marketing techniques. First of all
these PBs identify their sources from the reference groups and track down
their likely to be customers. According to a PB Mr. Rab Nawaz at RBS
Bank,
“It is all a matter of keeping your eyes and ears open. While
meeting with a potential customer, it is most likely that you
can get a new reference for a new customer”
Once they get a reference from their existing customer or relative or
colleague, they try to get as much information as possible about their
potential customer. Then they give a call to the customer and try to convince
him/her over the phone. Customers with greater potential are asked for
appointments for a face-to-face meeting.
Customers who provide the bank with heavy deposits are given special
treatment. It is common for the Branch Manage to give formal meals in
restaurants to such customers.
PRODUCT STRATEGIES
Augmented Product:
With every new account opened, RBS Bank provides a free chequebook and
a free Customer Relationship card. Other than that, if a customer maintains an
average balance of five lac, he/she has the facility of making two DDs free of any
charge.
29
Augmented Personalized Services:
Personal bankers are dedicated to provide with the best possible attention,
advice and services to their customers aside from regular.
CREDIT CARDS
Push Promotional Strategy:
RBS makes use of push promotional strategy to promote the credit cards
business. Through this promotional strategy, Union Bank makes use of its sales
force and trade promotion activities to create consumer demand for credit cards.
Positioning:
The Credit Card meets the everyday usage needs of financially responsible
consumers who desire the flexibility offered by the credit cards. It provides the
high level of quality customer service.
Target Market:
The Credit Cards are targeted towards customers who are financially
responsible, middle and upper income consumers who seek greater financial
flexibility, a mix of local and global services and support and demand a high level
of quality and service
Target Market Profile:
Aspirant
Financially responsible
Need for financial flexibility
Price and image conscious
High everyday retail use, as well as local travel and entertainment use
Risky Categories:
Property Dealers/ Real Estate Investors
30
Agriculturists/ Politicians/ Landlords (can consider if exporters/business)
Manpower Suppliers / Overseas Employment Agencies
Expatriates
Non-Resident Indian’s
Lawyers/ Journalists (exceptional approval only by Credit Manager/ Business
Head)
BUSINESS PROCESS ANALYSIS
Auto Financing Process:
RBS bank finances only new car models of 2012 or higher models. When a
consumer leases a car, he has to make the payment or installment on the 1st of
every month. If the customer does not makes payment then .1% additional interest
is charged. If the customer desires to get rid of the installments then he has to make
a one-time payment plus 5% penalty. Markup rates can increase and the customer
is liable to pay it. The process of leasing a car is as follows
Step 1 - The chooses a car to be financed or leased
Step 2 - An application attached at the end of report is filled out and signed by the
consumer
Step 3 - KYC form (Know you customer form) is filled out
Step 4 - The Sales Processor rechecks the documents and enters the whole
information in the ATS (Auto Tracking System).
Step 5 - This soft copy and the original file are sent to the CIU(Customer Inquiry
Unit) department who tries to find out objections and reject that application.
31
Step 6 - If no objection is found with the provided documents and evidences, then
the copy of record is forwarded to Verification Department whereas
Step 7 - The original documents are sent to credit analysts at Lahore.
Step 8 - When credit analysts pass the case then the application and forms are sent
to Karachi to COPS department where the case is filed as pending at operation.
Step 9 - The COPS ask for legal documents. Upon receiving legal documents, the
Head Office issues the purchase order.
Step 10 - This purchase order and a dealership acceptance form are given to the
customer.
The Bank makes the purchase of the car; the dealers give away two keys one
goes to customer and the other to HO (Head Office). The financed car is always
insured to an insurance company for which customer has to pay.
The whole process is lengthy and complex and customer must get carefully as
much information as possible so as to avoid any trouble in future.
Weaknesses of this process:
The process is complex and time consuming:
Strict policies in Autos make the whole process very complex and
unpleasant for customers. This can result in the customer diverting to UBL
(United Bank Limited) Auto Financing, which is a giant in Autos
department.
Down payment before getting the vehicle:
32
UBL (United Bank Limited) has such policies that straightly go into
consumers benefit e.g. UBL receives down payment from consumer after he
takes the car home unlike RBS Bank’s. Besides, if the application rejects
then the customer is refunded the down payment with Rs. 2000 deduction
and customers sometimes get frustrated on that.
Strict verification department:
The VU(Verification Unit) department is adamant to reject the application.
Even small grammar and spelling mistakes or any cutting on the documents
attached at the end of report could lead to sending back the documents for
correction.
Consumers Prefer Dox rather than No Dox:
Nowadays, a large population of consumer prefers car financing through No
Dox (No Documents) also known as BAC (Branch Acquisition Channel).
Through BAC, a consumer comes to know just within a day whether he/she
can finance a car or not. The No Dox process requires merely the following
Last six months bank statement showing average balance as 1 lac Business
proof in the form of
 Partnership deed
 Rental Agreement
 Salary Slips
 4 to 5 lac rupees deposited in Union Bank for just one week
 ID Card Copy
 Two Snaps
Autos Collection Process:
33
Collection is defined as obtaining payments from delinquent accounts or
from customers who are close to availing the maximum of the facility allowed.
Collection process continues for six months, after six months the process becomes
recovery of funds. Payers could be
 Prompt payers
 Good but slow payers
 Willing but unable
 Able but Unwilling
Delinquent Accounts:
RBS Bank classifies an account as delinquent when the monthly amount due is not
settled on the due date. After an account is stated as delinquent, special efforts are
needed to be carried out for collection.
 1-29 DPD is equal to 1 payment due (Front Range)
 30-59 is equal to 2 payments due (Mid Range)
 60-89 is equal to 3 payments due
 90-119 is equal to 4 payments due
 120 onwards is equal to 5 payments due
Collection could be In-house or external as follows:
In-house Collection:
In-house collection can be made through
Telephone calls
34
Letter Dunning (Delinquent payment letters are generated according to the type of
delinquency)
Visits; Customer walks in (Customer may wish to visit and meet with RCM
Regional Collection Manager)
External Collection:
When In-house fails, legitimate process is carried out which follows
repossession in which physical confiscation of the asset is carried out after legal
notice has been sent.
Collection department performs the following
 They enforce customers to make payments
 If more than three payments are over due, the vehicle is captured in
possession.
 If customer agrees to pay then amount charged is outstanding payments plus
extra charges. Otherwise auction is carried out.
 If after auction, dues still remain to be paid by the unwilling customer then
court case can be registered against consumer.
 If a customer does not pays on due date he/she can becomes a defaulter at
CIB.
CIB (Credit investigation beaureu):
If a customer does not make due payments for three months, he/she becomes a
defaulter and his name is sent to CIB. Afterwards if the customer pays then his
name can be removed from defaulter list. Every bank to identify its new customer
as good or bad refers the defaulter list.
35
Voucher Audit Process:
Verification of Transactions Made By Cashiers
Every morning, the voucher audit process start from the submission of debit and
credit vouchers of the previous day by cashiers at the back office. The head office
sends the printout of TRL(Transaction List) to all RBS Bank Branches. This TRL
contains the transactions made by cashiers. The order of the transactions listed is
by the account numbers. So upon receiving the vouchers, the following steps are
carried out.
 Separation of vouchers of this branch and other branches
 Arranging both vouchers in ascending order according to account numbers.
 Matching the vouchers one by one with the related transaction in the
transaction list.
The following things must match for credit vouchers.
 The account title on the credit voucher must match with the title on the TRL.
 The amount written on the credit voucher must match with the one written
on TRL.
 If deposit is through cheque of RBS then the cheque number written on
credit voucher must match with the one written on TRL.
If all these things match this means that the entry made by the cashier was correct.
While carrying out this process, the credit vouchers are examined carefully for any
errors. The following things are examined
36
 The date entered on the credit voucher must be correct
 Account number is entered correctly
 If the payment is through cheque, cheque number must be mentioned
 The amount written in numbers must match with the amount written in
words
 There must be no cutting or over writing
Other than this, stamps are checked
 Every credit voucher must contain the uploaded stamp
 If payment was made through cash then cash received stamp must be there
 All credit vouchers must contain the signature verification stamp
 If credit voucher is for transfer, then transfer stamp must be there
 Credit voucher must contain the clearing stamp if the instrument presented
for funds deposit is of some other bank
 Related signatures of cashiers must be there
The following are needed to be matched for debit vouchers.
 The account title on the debit voucher must match with the title on the JRC.
 The cheque number on JRC must match with the one on debit voucher.
 The amount written on debit voucher must be the same as on JRC
While carrying out this process, the debit vouchers are checked carefully for any
errors. The following are checked carefully.
37
 Cheques must not be post dated
 Cheques must not be staled
 All required stamps must be there
 The amount written in numbers must match with the amount written in
words
 There must be no cutting or over writing
 If there is any sort of over writing, customers’ signature must be taken near
that area
Other than this, the following stamps are checked
 If the cheque is crossed, this means that the amount specified on the cheque
can only be transferred to another account and cash cannot be paid. If there
is crossing stamp on the cheque then there must be payees account credited
stamp at the back.
 If the cheque is not crossed and was presented at RBS Bank then cash paid
stamp must be there.
 If the cheque carries some other banks stamp then it must also have clearing
stamp on it for that cheque had come to union bank after passing through
clearing process.
 If the cheque contains a clearing stamp then it must also contain Received
for final realization stamp
 Signature verification stamp must be there
 If the account title written on the cheque is of some company then it must
also carry the company stamp.
38
ACCOMPLISHMENTS
New exposure:
My internship experience has given me a completely new industry exposure in the
banking sector, which includes both the consumer banking and branch banking.
After graduation, I strived to have some professional experience so that I could
overcome my weakness of hesitation from social circle. I can say that for me the
best thing about MBA was this social and professional exposure that I longed to
have.
People Diversity:
During this internship period, I interacted with so many people both customers
and employees with diverse personalities and behaviors, different age groups,
some far too senior and experienced that it has given me confidence to interact
efficiently with people.
Tactful communication:A MUST
From this internship program, I have realized that the skill to communicate
tactfully is the thing we should learn and polish, especially in dealing with
customers. It is not the most important if you don’t have the required skills at this
moment. Rather, being creative in problem solving and being a quick learner are
the keys to success in the fast growing banking sector.
Another important thing regarding communication that I have learnt is; no matter
how far we go in adopting English language; practically and within organizations,
staff prefer to communicate in their mother language i.e.Tamil, because their
39
priority is to efficiently complete the work to attain the corporate goal of the
organization in minimum time and they simply do not let formalities come in their
way because actions speak louder than words.
Working towards corporation goal:
During my internship, in the last weeks, I started to feel part of that organization. I
actually felt working for that organization though I was merely an intern.
Techniques like how to work towards the corporation goal, tackle a problem, are
not something that can be taught in classrooms and this internship has definitely
trained me in it.
Larger social circle:
I have come to know and be respected by a number of professionals who are
lending their services to the banking sector for more than a decade. I feel honored
that I have worked with such seasoned professionals and have experienced broader
social awareness.
Career Awareness:
This program was a career awareness program as well in the sense that it helped
me in identifying my interests. What I have identified is that I want to do some
thing dynamic and not an assembly line kind of job. Moreover, I have found that in
India, it doesn’t matter what is your field of education meaning that as long as you
have the slightest idea of job in hand and you are an active learner, you can work
wonders.
40
Opening up new horizons:
I must admit that such interaction in that respectable professional community will
help me in seeking out job opportunities. All this experience has transformed me
into a mature person with multiple perspectives and has put me one step forward to
a better career, and also broadened my horizon.
Confidence building:
One thing I lacked and strived for was the lack of confidence in interacting in a
professional environment. RBS Bank’s supportive and multinational culture made
me feel comfortable talking to my superiors regarding problems encountered at
work. I learnt to always be responsible and have the sense of ownership when
problems appear. This all has definitely helped me build up confidence and had
made me well equipped for my career.
NEW KNOWLEDGE ACQUIRED
During my internship, I came across with an attention-grabbing issue of money
laundering. I studied it and it is briefly described as follows
Money Laundering:
Money laundry covers activities and procedures to change the identity of
illegally obtained money so that it appears to have originated from legitimate
source. Money laundering encompasses moving the money back and forth in
financial institutions to hide the money's
Origin
Ownership
41
Character, which is tried to be changed from illegal to legal
Generation of Illegal Wealth
Illegal wealth can be generated from
Drug Trafficking
Robbery to Theft
Tax Evasion
Smuggling
Terrorism
Profits derived from environmental violations
Three Basic Stages in Money Laundering:
Placement:
Placement is carried out by splitting of large sums into smaller amounts
known as smurfing and
 Deposited into bank accounts.
 Used to buy financial instruments e.g. cheques, securities in the name
of front man
 Collected through accounts in other banks
Layering:
Complex financial transactions are carried out that separate the money from
its source. Each transaction on its own appears innocent such as
 Purchasing assets Gold/Fine Arts
 Purchase of Traveler cheques or Stocks or Bonds
42
Integration:
Money is brought back into legal economy to benefit criminals who created
this wealth in the first place.
How to Control It:
 By monitoring card transactions
 Reliability of staff handling cash
 Transactions that do not make any economic sense
 Customers with large number of accounts with the same bank
 Transactions in which assets are withdrawn immediately after
depositing
 Account shows virtually no normal, personal or business related
activity but is used to receive or withdraw large sums
 Through KYC (Know Your Customer)
 Trust Worthy Third Party
 Purchasing or selling of foreign currencies or substantial amounts by
cash
 Purchase of large number of cheques by an interim customer
Who are Customers and Non Customers?
RBS keeps the distinction between customers and non-customers. According
to RBS Bank, individuals who possess account with RBS are their customers and
those who do not are non-customers. To become a customer, an individual opens
an account with RBS Bank as follows.
43
How an Account opens?
Account opening is the first step towards establishing banker-customer
relationship. A written contract in the form of Account Opening Form (AOF)
attached at the end of report must be completed and signed by the customer who
desires to open an account with the bank. The customer submits the required
information and submits the required documents.
Once all the required information is completed, the personal banker rechecks the
information, gets the required signatures from OM or BM and enters the
mandatory information in the MOCHA information system. MOCHA system
provides a unique account number that is provided to the account holder. Then an
initial deposit slip is prepared so that the customer can make the first deposit.
How to make a deposit?
To make a deposit, customer needs to fill out a deposit slip attached at the
end of report. Deposit can be made through cash, cheque or draft. When the
customer’s desired account is actually debited, depends on the nature of instrument
presented. For example if the cheque presented needs to be launched in clearing
then the transaction cannot take place immediately as in the case of cash deposit or
RBS Bank crossed cheque deposit. Deposit voucher is marked with a number of
stamps and can be signed by a number of employees. A deposit voucher must not
contain any over writing or extra markings. During audit of deposit vouchers, a
number of things must be carefully checked.
What is MOCHA Information System?
MOCHA information System is software designed specifically keeping in
view the needs of RBS Bank. This SW( software) acts as the vertebral column of
this organization. The sensitivity of this SW can be judges by the fact that I was
not allowed to capture a screen shot of this sophisticated SW. The employees are
44
well aware of the fact that this SW plays a vital role in the competition in banking
sector. This SW is used to open an account electronically. Once all the information
is entered in the system, it allots a distinctive number, which is to be quoted in all
correspondence with the Bank relating to the account.
MOCHA SW keeps history of all the transactions performed on an account.
It maintains and manages all the functions related to an account such as the balance
remained in an account, time and amount of transactions carried out, average
balance of an account, customer details, customer contact details, the serial number
of cheques utilized by a customer. Each and every computer terminal in the
organization is installed with this SW with some limited access according to the
department.
How inquires about account balances are handled?
Customers can inquire about their account related information by providing
the account number on phone or by coming in person. Customer satisfaction is
priority of RBS Bank. The culture of Union Bank is to receive the phone call in
maximum three rings. This culture helps RBS Bank to maintain its position as a
leader in providing best customer services in banking sector.
Debit Card / Customer Relationship Card:
When a customer opens an account with RBS Bank, he/she can request for a debit
card free of charge for the first time. This shopping card can be used 24 hours to
45
withdraw cash through ATM machine. The request for shopping card is sent to the
head office Karachi, where they are produced and delivered to different branches.
The maximum cash of 25000 can be withdrawal in a day through ATM or debit
card. The maximum limit of cash withdrawal depends on how much customer
deposits in his/her account.
Lockers:
There are three types of lockers small, medium and large, to rent a locker,
customer has to fill a request form, locker can be a joint locker of up to four
individuals or it can be individual. In case of joint, signatures and IDs and presence
of all locker candidates is compulsory.
For every locker, customer has to submit a key deposit amount of Rs. 2000
for once which is non refundable and also lien; Lien is an advance amount of
3xLockerRent that is refundable upon locker surrender. Then there is annual fee of
amount according to the type of locker. If customer does not submit this fee, a
monthly fee of Rs.100 is charged unless customer does not pay.
Lien against locker rent:
Lien is an advance amount of 3xLockerRent that is refundable upon locker
surrender.
Locker Keys:
Inserting two keys can open every locker. One of the keys is kept with
locker holder, whereas the CRM keeps other one in custody.
Locker Breaking Charges:
If a customer loses his/her locker key, that locker's lock has to be replaced
by a new one with new keys. Locker breaking charges are charged to the customer.
46
Locker Surrender:
When a customer no longer wants to keep the locker, he/she has to surrender
it. After surrender, the key is put into pending which means that this locker cannot
be rented to any customer unless a new lock of the locker is placed with new keys.
Lockers with lost locker holders:
If the annual fee is not submitted for 10 years, in that case the belongings are
handed over to the State bank of India.
Free Locker:
If a customer is an account holder and he maintains an average minimum
balance of 1 million, then a free locker is granted.
OSMS (Operations and Services Management System):
Stop Payment:
Stop payment instructions are accepted subject to the condition that item has
not been paid. To stop payment through an instrument, customer fills out a stop
payment request attached at the end of report. The instrument numbers are entered
in the MOCHA system as soon as possible.
Vernacular Form (Letter of Authority):
If customer signatures differ a bit every time he signs then a vernacular form
is signed by the customer which states that the customer takes the responsibility if
something goes wrong due to signature mismatch.
47
Drop Box:
A drop box is used so that customer does not have to wait to make monthly
payments credit cards. Instead the customer can make payment of the AMX or
Visa card or leasing installments by dropping the cheque and attached deposit slip
in the drop box and can leave immediately.
TYPES OF ACCOUNTS
To open any account, a different set of documents and proofs are required
 Individual Account
 Joint Account
 Sole Proprietor Account
 Partnership account
 Company Account
 Association/Trust/Club/Society Account
TYPES OF CHEQUES
 Self or Bearer
 Crossed Cheques
 Simple Crossing
 Special Crossing
 Order cheque
 Stale Cheque:
 Post-Dated Cheque
48
Clearing Process:
Clearing is a process that is carried out in order to verify that the cheque presented
is collectable and the account holder of that cheque maintains the balance that is
written on the cheque. This process involves
 Presentation of cheque on cash counter
 Stamping
 Posting of shadow entries
 Printing of JRC of shadow entries
 Sorting of cheques according to banks
 Verification by comparing actual cheques received and that on the JRC and
 Making of outward/inward clearing sheet
 Verification of balance by matching manual and computer generated figures
Dishonored cheque:
If account holder gives a person a cheque, such that the person cannot draw it due
to insufficient balance and the cheque returns with memo, it is the right of that
person to register FIR against that account holder. However, to register FIR, he/she
must provide at least three consecutive memos.
Funds can be transferred through following security leaves:
 Pay order
 Demand Draft (DD)
 Telegraphic Transfer (TT)
 Traveler’s cheque
 Stamp Paper
49
Service Quality Programs:
Three activities are carried out in service quality program at RBS
1- ISM (Internal Service Measurement)
2- MSP (Mystery shopping Program)
3- CSS (Customer Satisfaction Survey)
Through ISM, different activities are recorded whether they are performed
within specified time e.g. Turn Around time of customers at cash counter is
recorded. Similarly, CRM keeps an eye that no phone should ring more than thrice
as a result of this, customers get fast response.
In MSP, a Union Bank agent arrives at bank and pretends to be a customer
and checks out how he/she was treated at the bank. Moreover, he/she also gives
phone call to check the services on phone. The shopper is equipped with hidden
camera that can be used later for proving.
The employees at the bank deal with him like their regular customer and
mystery shopper reports back to head office of his experience at the Bank.
CSS is carried out by asking different questions related to RBS services
from customers.
For every quality program, there are accuracy percentages that must be maintained
in order to get the highest performance scores.
CMS (Complaint Management System):
CRM at RBS receives the complaints through CMS. Any complaint that is
resolved must be entered into the system so as to keep a record.
50
A customer complained that his balance was showing greater number of
deductions than it should. CRM produced and reviewed his bank statement. Upon
reviewing, it was found that he made three transactions of 25000. Two of them
were charged .2% of the amount withdrew which was informed to the customer
and was entered into the CMS.
Service Quality Department:
The service quality department checks whether the services quality is
maintained for example has the customer been served within ten minutes after
getting the token? Similarly has the phone been picked up before three rings?
These checks enable Union Bank to maintain and improve their services.
Host of the Day:
Every day, there is a host of the day; the duty of HOD is to check the status
of things such as Branch entrance cleanliness, Security alarm system, Mobile
Jamming equipment, water dispensers, Notice Board, Brochures Availability,
Plants and Planters, All indoor lights, Trash bins and a number of other things. The
status could be satisfactory or needs improvement. If it needed improvement then
what action the host took has to be mentioned.
Video Cameras:
All the activities in bank are recorded on videotapes. The videos of last
twelve months are maintained and are placed in the locker room.
51
HOW EXPERIENCE IMPACTS MY CAREER:
My internship experience has given me a realistic preview of my field of
education. Now I feel that I am better prepared to enter the world of professional
work. I have come to know and been appreciated by a number of professionals
who are lending their services to the banking sector for more than a decade. I feel
honored that I have worked with such experienced professionals. I must admit that
such interaction in this respectable professional community will help me in seeking
out job opportunities in the near future.
52
CONCLUSION
RBS has a very strong position in Asia. In India it has more than fifty
branches. It is known as one of the best customer service providers with focus on
the high profile business persons.
The Mortgage Department is working on launching various products,
although its products range can not be compared with the competitors but one can
predict that in future a wide variety of RBS products will be covering the market.
The Customer Service Department is one of the best departments in the whole
bank, offering products in areas like Deposits, Saving and currents accounts, cash
and cheque deposits, and loan facilities. Not only this, it is also offering products
as: Balance Transfer Facility (BTF) which in banking terminology is One Stop
Payment Shop, 24 hour nonstop banking centre, relationship card through which
customer can access to over 1000 ATMs, life insurance protection, E statements
through which you can receive your BTF via email, Drop box facility- the
convenience of dropping of your payments at any of the drop boxes placed outside
RBS.
Despite its strong position RBS has some of the weak points which can be
removed easily. There are weaknesses in the bank which can be overcome by
efforts of the staff. Its strength is that it is the number one bank in whole world
with respect to the assets and the big weakness is that it should improve its
information sharing with the customers. On the whole we can conclude that almost
all of the employees are satisfied, although some are dissatisfied whose results are
shown in the survey.
But on the whole we cannot compare RBS with any other bank. One can
feel the difference while entering its premises that’s why it says, “We make it
happen.”
53
Homework Help
https://www.homeworkping.com/
Math homework help
https://www.homeworkping.com/
Research Paper help
https://www.homeworkping.com/
Algebra Help
https://www.homeworkping.com/
Calculus Help
https://www.homeworkping.com/
Accounting help
https://www.homeworkping.com/
Paper Help
https://www.homeworkping.com/
Writing Help
https://www.homeworkping.com/
Online Tutor
https://www.homeworkping.com/
Online Tutoring
https://www.homeworkping.com/

118954720 organization-study-of-rbs-bank

  • 1.
    1 Homework Help https://www.homeworkping.com/ Research Paperhelp https://www.homeworkping.com/ Online Tutoring https://www.homeworkping.com/ click here for freelancing tutoring sites EXECUTIVE SUMMARY: The internship requirement in the degree of Master in Business Administration led me to experience an exciting and professional exposure to RBS Bank as an intern. RBS is rapidly gaining ground in the global financial market and considering this rapid growth; RBS is the formerly NO 1 bank in the world before selling their operations in India. Given the identical positioning of both the banks in the market, the combined entity of MCB and RBS will deliver economies of scale, a more complete product set, a stronger operating platform and a wider distribution network. This acquisition will make MCB stronger and have the opportunity to make their image better. Though, RBS will officially operated as MCB in next six months but the management takeover still remains, which will completely change the internal business processes and policies. But during my period of internship, I essentially learned the business processes and policies of RBS so from now onwards in this report, I will refer the Bank as RBS and will focus on its details and policies.
  • 2.
    2 This report accentuatesthe details of business operations and my learning and observation at RBS as an intern from 11 June 2012 to 21 July 2012. It also includes the actual forms that are used in this organization to carry out basic business processes. INDUSTRY PROFILE Banking in India originated in the last decades of the 18th century. The first banks were The General Bank of India, which started in 1786, and Bank of Hindustan, which started in 1770; both are now defunct. The oldest bank in existence in India is the State Bank of India, which originated in the Bank of Calcutta in June 1806, which almost immediately became the Bank of Bengal. This was one of the three presidency banks, the other two being the Bank of Bombay and the Bank of Madras, all three of which were established under charters from the British East India Company. For many years the Presidency banks acted as quasi-central banks, as did their successors. The three banks merged in 1921 to form the Imperial Bank of India, which, upon India's independence, became the State Bank of India in 1955. Merchants in Calcutta established the Union Bank in 1839, but it failed in 1848 as a consequence of the economic crisis of 1848-49. The Allahabad Bank, established in 1865 and still functioning today, is the oldest Joint Stock bank in India.(Joint Stock Bank: A company that issues stock and requires shareholders to be held liable for the company's debt) It was not the first though. That honor belongs to the Bank of Upper India, which was established in 1863,
  • 3.
    3 and which surviveduntil 1913, when it failed, with some of its assets and liabilities being transferred to the Alliance Bank of Simla. Foreign banks too started to app, particularly in Calcutta, in the 1860s. The Comptoire d'Escompte de Paris opened a branch in Calcutta in 1860, and another in Bombay in 1862; branches in Madras and Pondicherry, then a French colony, followed. HSBC established itself in Bengal in 1869. Calcutta was the most active trading port in India, mainly due to the trade of the British Empire, and so became a banking center. The first entirely Indian joint stock bank was the Oudh Commercial Bank, established in 1881 in Faizabad. It failed in 1958. The next was the Punjab National Bank, established in Lahore in 1895, which has survived to the present and is now one of the largest banks in India. Around the turn of the 20th Century, the Indian economy was passing through a relative period of stability. Around five decades had elapsed since the Indian Mutiny, and the social, industrial and other infrastructure had improved. Indians had established small banks, most of which served particular ethnic and religious communities. The period between 1906 and 1911, saw the establishment of banks inspired by the Swadeshi movement. The Swadeshi movement inspired local businessmen and political figures to found banks of and for the Indian community. A number of banks established then have survived to the present such as Bank of India, Corporation Bank, Indian Bank, Bank of Baroda, Canara Bank and Central Bank of India.
  • 4.
    4 The fervour ofSwadeshi movement lead to establishing of many private banks in Dakshina Kannada and Udupi district which were unified earlier and known by the name South Canara ( South Kanara ) district. Four nationalised banks started in this district and also a leading private sector bank. Hence undivided Dakshina Kannada district is known as "Cradle of Indian Banking".During the First World War (1914–1918) through the end of the Second World War (1939–1945), and two years thereafter until the independence of India were challenging for Indian banking. The years of the First World War were turbulent, and it took its toll with banks simply collapsing despite the Indian economy gaining indirect boost due to war-related economic activities. At least 94 banks in India failed between 1913 and 1918 as indicated in the following table: Nationalisation: Despite the provisions, control and regulations of Reserve Bank of India, banks in India except the State Bank of India or SBI, continued to be owned and operated by private persons. By the 1960s, the Indian banking industry had become an important tool to facilitate the development of the Indian economy. At the same time, it had emerged as a large employer, and a debate had ensued about the nationalization of the banking industry. Indira Gandhi, then Prime Minister of India, expressed the intention of the Government of India in the annual conference of the All India Congress Meeting in a paper entitled "Stray thoughts on Bank Nationalisation." The meeting received the paper with enthusiasm. Thereafter, her move was swift and sudden. The Government of India issued an ordinance ('Banking Companies (Acquisition and Transfer of Undertakings) Ordinance, 1969')) and nationalised the 14 largest commercial banks with effect
  • 5.
    5 from the midnightof July 19, 1969. These banks contained 85 percent of bank deposits in the country. Jayaprakash Narayan, a national leader of India, described the step as a "masterstroke of political sagacity." Within two weeks of the issue of the ordinance, the Parliament passed the Banking Companies (Acquisition and Transfer of Undertaking) Bill, and it received the presidential approval on 9 August 1969. A second dose of nationalization of 6 more commercial banks followed in 1980. The stated reason for the nationalization was to give the government more control of credit delivery. With the second dose of nationalization, the Government of India controlled around 91% of the banking business of India. Later on, in the year 1993, the government merged New Bank of India with Punjab National Bank. It was the only merger between nationalized banks and resulted in the reduction of the number of nationalised banks from 20 to 19. After this, until the 1990s, the nationalised banks grew at a pace of around 4%, closer to the average growth rate of the Indian economy. Liberalisation: In the early 1990s, the then Narasimha Rao government embarked on a policy of liberalization, licensing a small number of private banks. These came to be known as New Generation tech-savvy banks, and included Global Trust Bank (the first of such new generation banks to be set up), which later amalgamated with Oriental Bank of Commerce, UTI Bank (since renamed Axis Bank), ICICI Bank and HDFC Bank. This move, along with the rapid growth in the economy of India, revitalized the banking sector in India, which has seen rapid growth with strong
  • 6.
    6 contribution from allthe three sectors of banks, namely, government banks, private banks and foreign banks. The next stage for the Indian banking has been set up with the proposed relaxation in the norms for Foreign Direct Investment, where all Foreign Investors in banks may be given voting rights which could exceed the present cap of 10%,at present it has gone up to 74% with some restrictions. The new policy shook the Banking sector in India completely. Bankers, till this time, were used to the 4-6-4 method (Borrow at 4%;Lend at 6%;Go home at 4) of functioning. The new wave ushered in a modern outlook and tech-savvy methods of working for traditional banks.All this led to the retail boom in India. People not just demanded more from their banks but also received more. Currently (2010), banking in India is generally fairly mature in terms of supply, product range and reach-even though reach in rural India still remains a challenge for the private sector and foreign banks. In terms of quality of assets and capital adequacy, Indian banks are considered to have clean, strong and transparent balance sheets relative to other banks in comparable economies in its region. The Reserve Bank of India is an autonomous body, with minimal pressure from the government. The stated policy of the Bank on the Indian Rupee is to manage volatility but without any fixed exchange rate-and this has mostly been true. With the growth in the Indian economy expected to be strong for quite some time-especially in its services sector-the demand for banking services, especially retail banking, mortgages and investment services are expected to be strong. One may also expect M&As, takeovers, and asset sales.
  • 7.
    7 NEED AND SCOPEOF THE STUDY  The study is taken to fulfill the requirement of M.B.A degree.  It is useful for the analyzing of the overall process ofthe RBS Bank.  The training is Undertaken to know the application of the theoretical aspects in our coursein the corporateenvironment and gain firsthand experience and exposeourselves to corporatepolicies,ethics, culture and policies of the company
  • 8.
    8 OBJECTIVES Majorobjectives to studythis organization are:  To find out the overall process ofthe organisation  To get awareness about the business development in banking sector.  To know the Policies followed by the organization.  Study the facilities provided by the organization to common public in various forms.  To apply theoretical concepts in practical aspects.
  • 9.
    9 LIMITATIONS Any research studywill be restricted in scope by certain inherent.  Due to lack of time accuracy of the study will be less.  Difficult time in mixing with organization members and felt uncomfortable in that new place with new people.  Lack of disclosing informations.  The study only covers the RBS Bank the suggestion will not applicable to other companies.
  • 10.
    10 COMPANYPROFILE The Royal Bankof Scotland (RBS) is one of the world's leading financial services providers and one of the oldest banks in the United Kingdom (UK). Following the takeover of National Westminster Bank in 2000, the Group has continued to grow its business around the globe and, in addition to its strong UK presence, it has offices in Europe, the United States of America and Asia. By the end of 2002, it was the second largest bank in Europe and the fifth largest in the world by market capitalisation. In RBS itself was founded in Edinburgh, by royal charter, in 1727. It opened its first branch in Glasgow in 1783 and developed a large network of offices throughout Scotland during the nineteenth century. In 1874 it opened a branch office in London and from the 1920s developed, by acquisition, a major presence in England. By 1970, following the Royal Bank's merger with the Edinburgh-based National Commercial Bank of Scotland, comprising the former National Bank of Scotland (established 1825) and Commercial Bank of Scotland (established 1810), it enjoyed over forty per cent of Scotland's banking business. Under the Williams
  • 11.
    11 & Glyn's Bankbanner, it also boasted a large and growing presence in England and Wales. In 1985 Williams & Glyn's merged fully with the Group's Scottish clearing bank which thereafter traded throughout Britain as a single entity, The Royal Bank of Scotland. During the 1980s the Group diversified, setting up an innovative car insurance company. During the early 1990s the Royal Bank refocused on its core business of retail banking. In 2000 the Royal Bank acquired National Westminster Bank which was the biggest takeover in the history of British banking. Now in 2012 RBS took over Aljameen Bank of Netherland, Amstardamsche Rotterdamsche (ABN AMRO), which is considered the number one bank in India. RBS has proved itself one of the best bank providing better facilities to the people of India as compared to the commercial banks. RBS has 50 branches in various cities of India. RBS offers products in areas like Deposits, Saving and currents accounts, cash and cheque deposits, and loan facilities. Not only this, but it is also offering products as: Balance Transfer Facility (BTF) which in banking terminology is One Stop Payment Shop, 24 hour nonstop banking centre, relationship card through which customer can access to over 1000 ATMs, life insurance protection, E statements through which you can receive your BTF via email. VISION, MISSION AND CORE VALUES RBS Vision…
  • 12.
    12 “Contributing to profitgenerating by reducing the amount of time employees spend on training activities and enabling employees to spend more time on revenue generating activities.” Our Mission… “To create maximum economic value for our shareholders through a constant relationship focus on the financial services needs of our chosen clients segment and a strict adherence to our financial target.” CORE VALUES:  Customer Focus Relentless focus on understanding and fulfilling customer needs through superior service.  Innovation Continually generate, validate and implement creative solutions to business challenges  Integrity Uncompromising financial and intellectual honesty to the organization and oneself with relationships based on mutual trust and openness.  Team-work Willingness to share the glory of achievements as well as responsibility for failure
  • 13.
    13 The RBS haswon a number of awards as a top employer in the UK:  No. 32 in The Times Top 100 Graduate Employers 2009  The Times Top 50 Where Women Want to Work  RBS Retail Banking listed as No. 10 in The Sunday Times '100 Best Companies To Work For' 2008 Organizational Structure :
  • 14.
    14 OVERVIEW OF THEDEPARTMENTS: Consumer Branch Head Floor Manager Operations Manager Administration Manager Royal Preferred Banking Head Legal Recovery Head Credit Initiation Unit Head
  • 15.
    15 RBS consists ofthe following departments: Administration Department: The administration department of RBS lies in the basement. It has a main head that looks over all the functions like cleaning, maintenance of the building, issuance of certificates and transfer letters, keeping record of employees of all the departments, providing printing and fax facility etc. As the bank has installed cameras at various places so this department views all the persons going in and out of the bank from a television set. Lockers: This is just a separate unit rather than department. It has a very important function to perform. It provides safety to the customers’ valuables like bonds and jewelry. Mostly three to four employees work there with proper knowledge about lockers. The doors of the department are not free to enter but are locked by automatic and well secured switches. General Banking / Customer Services Department: The ground floor consists of general banking area which has a separate floor manager under whom various Customer service officers are working. This department provides a list of products like Balance Transfer Facility (BTF), Deposit facility, Locker facility, Credit Cards, ATM facility, Treasure Plus, Insurance benefits, Online banking and Non Stop Banking Service. The Manager of this department takes care of dress code and language of all employees working there. Operations Department:
  • 16.
    16 This department isdivided in to two main sections one which is directly dealing with the customers like account opening, cash transactions and cash transfer takes place over here. The second, has no direct customer dealing like issuing of pay order and demand drafts, telegraph transfer and daily reporting etc. Legal Recovery: This department has a head, team manager and various customers’ handling staff. Basically this department recovers various loans (Auto Loan, Islamic Loans, Credit cards) from those clients / customers who do not pay off. In the list of customers who do not pay their money back to the bank can be of two types those who are unwilling to pay and secondly defaulters. The department contacts these customers through telephone and firstly inform them that their case is in recovery so please contact bank and return the loan. Secondly if they do not turn up then the employees themselves visit the customers. This process consists of settlement letter, sending a waiver to the customers and then contacting lawyers. Royal Preferred Banking (RPB): This department has the same structure and products as that of General banking but the main difference is that it deals with high profile customers who have account balance of more than 1 million. Here the upper level management meets the customers. The RBP clients are well sophisticated businessmen with high profits earning ability and are treated as Royal Customers. The environment of RPB is very peaceful and has various facilities for the customers like television, internet, magazines and newspapers.
  • 17.
    17 Credit Initiation Unit(CIU): This is a top secretive department where entry is not so easy for every one. This department has a boss, two supervisors and other employees. Basically it checks and verifies all the documents of the customers who have applied for loan or credit card whether they are common customers or Royal ones. It is being sub divided in two portions the secure and the insecure one. In secure portion those loans are verified against which some collateral is granted by the customer like mortgage and auto loans. In case of non collateral loans like (credit cards and Balance Transfer facility) the secured portion is considered. The external and internal verification of documents is done in this department. Fraud Risk Management: This is the subunit of CIU which keeps check and balance on the customers that if they are involved in any kind of fraudulent activity, fake documentation so in this way checking the integrity of a customer. The main focus of this department is on those clients who have requested for credit card, home or Auto loan. The case passes through the following threes steps as: vigilance, monitoring and investigation. RBS PRODUCTS & SERVICES: The Customer Service Department is offering the following products and services to the customers: 1. Balance Transfer Facility (BTF) RBS has introduced BTF which is often called one Stop Payment Shop that take care of all your financial needs. BTF is most convenient and flexible, economical
  • 18.
    18 and easy-to-use-to-use loanfacility designed to suit your needs and give you the power to control the finances. It brings you the variety of features that provide you the spending convenience you need. In BTF there are no lines or limit of credit, generally you can get the loan between. 50,000 to 500,000. But in BTF ‘there is no matter, what your limit’, you are charged on the amount of money you used and not on the whole amount assigned to you. 2. Deposit Facility The followings are the main type of deposit accounts being offered by RBS for various categories of people: Current Account --------------------Sahulat Account Savings Account--------------------Anchor Account Checking Account------------------Access Account Term Deposit Account-------------Value Term 3. Locker Facility “If your jewelry has been given you sleepless nights, and the prize bonds tucked in the bottom drawer make you feel tense, it is time to discover peace of mind.” The lockers at RBS are safe, convenient and private. As a customer, you can enjoy personalized service and operate your locker in a friendly and pleasant environment. 4. Credit Cards In credit card is the safest mode of using money. It is used repeatedly to borrow money or buy products and services on credit. Credit cards are issued by banks, savings and loans, retail stores, and other businesses. RBS is offering three kinds of credit cards  Future Perfect Master Card
  • 19.
    19  RBS AirBlue Master Card  RBS Ufone Credit Card 5. ATM facility RBS ATM network you can have access to money 24 hours a day, 7 days a week. This facility gives you the flexibility of withdrawing money from your account any time. The RBS ATMs are located inside the premises of the bank. Any customer can make one to five transactions in a single day, by withdrawing 20,000 of amount in a single transaction, so the customer having the credit card can withdraw 100,000 in a day. If some one wants more than 100,000 then he can use his cheque book. 6. Online banking RBS is offering the facility of online banking to its customers through the country wide network of branches. If the customer is interested in sending the money in any other branch of RBS then he / she can use this facility. Customers can use ATMs or banking counters of any branch for day to day banking needs, irrespective of branch where they maintain their accounts. It is fast and secure access to any of your private accounts via Internet. 7. Insurance plans of RBS: RBS is offering various kinds of insurance plans. According to (Insurance Plan, 2012) RBS product menu spans across various lines of insurance and offers combination of life and non-life insurance plans which are made-to- fit your personal needs. RBS has insurance plans for young professionals, married, retired people. This insurance plan provides cover on the following risks I. Robbery II. Fire
  • 20.
    20 III. Natural Calamity IV.Vandalism V. Terrorism VI. Applicable on each locker. VII. Only events that take place in the locker area are covered under this scheme. 8. Treasure Plus: Treasure Plus (Treasure Plus, 2008) is a kind of insured loan for children’s education. It is very simple. You select the premium amount (in multiples of 12,000) and term of the plan. Minimum annual premium amount for customers is Rs. 120,000 to Rs. 24 million You have the flexibility of paying the amount on a monthly, quarterly, half yearly or annual basis. When your child reaches the college going age, you will receive a lump sum amount to meet his / her education needs. In addition to the above, Treasure Plus also offers a unique School Fee Continuation Benefit. This option would ensure continuity of your dream to give your child the best education in case of your untimely death. 9. Non-Stop Banking (NSBC): According to (personal communication) any one can make payments for their credit card, order a demand draft, stop a cheque or pay telephone, gas and mobile bills. In this way one can do almost all kind of banking transactions over the phone. SWOT ANALYSIS
  • 21.
    21 A SWOT analysisis used as a framework to help the firm develop its overall corporate, marketing or product strategies. Strengths and Weaknesses are internal factors, which are controllable by the organization. Opportunities and threats are external factors, which are uncontrollable by the organization. During My internship period, I closely studied the SWOT of RBS and is described below STRENGHTS 1. RBS is the first multinational bank which has started the concept of banking and so rapidly expanded its products of banking. The launching of credit cards and auto financing is expected to provide positive growth opportunities to the bank. 2. RBS was at number five with respect to its assets but now it is at number one. 3. It enjoys better position than the other banks of India because RBS maintains big accounts of highly profiled businessmen as compared to other banks. 4. RBS has expanded the network of its branches in a very short period of time. It started with eight branches in major cities of India but now it has fifty in various cities of India. 5. One of the plus points of RBS is that it has very tight policies based on foreign and State Bank mandate, which makes it better than other banks. 6. RBS has one special department by name of Fraud Risk Management (FRM). The staff of FRM verifies the customers at various stages in order to reduce the occurrence of fraud in bank. 7. RBS provides best service to the customers by taking care of their needs. 8. RBS gives too much importance to its customers. On the main entrance of bank there is special greeter desk which is responsible to properly guide the
  • 22.
    22 customer. Not onlyhas this bank always kept two to four staff members who are ready to help the new customer any time. 9. The concept of NSBC(Non-Stop Banking) introduced by the bank is very positive by providing 24 hours service to the customers.Also the SMS banking is better than other banks of India. 10.All the departments of the bank follow the policy of KYC that is “Know Your Customer.” According to this policy the bank staff knows its customers fully from his / her business to daily activities so that they do not fall a pray to illegal activities. 11.A very positive point of this bank is that it gives separate status to high profile customers. For example the customers who have account worth of more than 1 million are treated specially. Bank has a separate department and dealing section for such customers which is known as RPB and customers are called Royal Preferred Customers. These customers have access to luxurious and well decorated waiting areas where they can enjoy reading newspapers, magazines, watching television and using internet. 12.On the whole employees are satisfied with the bank and its environment and have high salary structure than the other banks. RBS has a very strong management who is always ready to take strict actions and wise decisions during the bad conditions. WEAKNESSES
  • 23.
    23 1. One ofthe weaknesses of this bank is that some of its branches have not even started its operations like its Panipat branch is not functioning because of lack of employees in that area. 2. It is very much true that RBS considers it’s customer a great asset but some times it is not able to satisfy them. The main problem is with ATMs mostly the customers get annoyed but the bank employees do not take this problem seriously. 3. Many of the times employees on the floor who have direct dealing with the customers feel frustrated without any break during the work schedule. 4. There is lack of proper rotation among the departments, which leads to limited knowledge among employees. 5. Sometime the customers feel dissatisfied and complaints that bank does not clearly mentions the terms and conditions on various products like deduction of service charges. Mostly credit card holders come up with such complaints. 6. Many of the banks employees are not loyal with it. They just leave the job in search of better job opportunities to other banks. 7. Sometimes the customers are not informed before time about the certain changes being going in the bank; regarding banking products or changing the name or structure of the bank, which creates confusion in minds of the customers. OPPORTUNITIES
  • 24.
    24 1. RBS hasstarted NSBC there is opportunity of growth in this field. 2. There are growth trends in Banking sector of India which will further enhance the working condition of banking in near future. 3. The bank should employ the best courier companies and keep in touch with them, for resolving the problem of dispatching customers’ goods. 4. The bank management should use the modern ways of communicating with staff and staff in return to the customers, so that flow of information leads to rapid and positive results. 5. RBS take over the chances of further growth in productivity of employees and improved banking environment. THREATS 1. Due to present government and the instability of the policies RBS may face a lot of problems in future. 2. Due to depreciation of Indian rupee, bank may earn less profit than its other foreign branches. 3. The employees are not loyal with the bank, when they find better opportunities they leave their existing posts so it can create the problem of recruiting new staff for Human Resource Department. 4. Many new and emerging banks like HDFC are offering better pay packages to the employees which in future may increase the turnover of employees. Conclusion
  • 25.
    25 The biggest strengthof RBS is that it is the first multinational bank. It enjoys better position than the other banks of India because world wide it is at number five with respect to its assets. The department of FRM(Fraud Risk Management) is giving good results as compared to other banks of India. The main weaknesses are that some of its branches have not even started its operations so they should be in the working condition, lack of proper rotation among the departments and customers dissatisfaction arising about changes going on in bank. But the bank has opportunity of growth in Banking sector. On the other hand the biggest threat is the instable economic position of India and the depreciation of Indian rupee by which it will earn less profit than its other foreign branches. MARKETING STRATEGIES RBS strongly believes in “winning the customer by winning his heart” through complete satisfaction of his/her needs. RBS bank’s marketing strategies are more towards making their existing customers loyal because they believe that it is their customers who provide them with new customers. RBS uses KYC (Know your customer forms) to have complete association with their new customers. DEPOSITS Target Market: Personal Bankers target markets include businessmen, salaried individuals, housewives, retired individuals and anyone who has the potential of providing legal deposits to the bank. Promotional Strategies:
  • 26.
    26 Promotional marketing hasvarious types; from what I can recall there is direct marketing and indirect marketing. Direct marketing is a discipline within marketing that involves the planned recording, analysis and tracking of individual customers’ response and transactions for the purpose of developing and prolonging mutually profitable customer relationship. Direct marketing is a form of marketing that attempts to send its messages directly to consumers using “addressable” media, such as mail and (increasingly email), telephone and personal meeting with customers. Therefore, direct marketing differs from regular advertising in that it does not place its messages in a third party medium, or in the public market, such as billboard to a radio commercial would. Instead, the marketing of the service or commodity is addressed directly to the target customer On the other hand indirect marketing includes such types of advertising tools like billboards, TV commercials where no immediate response can be seen neither can be measured. No matter what the promotional strategy, The Team Manager of Credit Cards Department in Consumer Banking said “A successful product or service means nothing unless the benefit of such a service can be communicated clearly to the target market” RBS Promotional Strategies Consist Of:
  • 27.
    27 Public Relations: RBS stronglyaims to develop positive relationship with public. Direct mail: There has been a massive growth in direct mail campaigns over the last few years. RBS Bank has complete databases, which contain names and addresses of potential customers. Direct mail allows RBS to use their resources more effectively by allowing them to send publicity material to a named person within their target segment. By personalizing advertising, response rates increase thus increasing the chance of improving business. Internet Promotion: Owning a website is a now a crucial ingredient to the marketing mix strategy of any organization. Union Bank’s customers can now obtain instant information on products or services to aid them in their crucial decision. Further RBS also facilitates its customers through I-Banking. Customer can register on the web site and can enjoy a host of services. Personal Selling (Push Strategy): The foremost Promotional Strategy of RBS is Personal Selling i.e. Selling a products one to one. Direct Marketing
  • 28.
    28 Personal Bankers atRBS, whose primary job is to bring more and more deposits to the bank, make use of Direct Marketing techniques. First of all these PBs identify their sources from the reference groups and track down their likely to be customers. According to a PB Mr. Rab Nawaz at RBS Bank, “It is all a matter of keeping your eyes and ears open. While meeting with a potential customer, it is most likely that you can get a new reference for a new customer” Once they get a reference from their existing customer or relative or colleague, they try to get as much information as possible about their potential customer. Then they give a call to the customer and try to convince him/her over the phone. Customers with greater potential are asked for appointments for a face-to-face meeting. Customers who provide the bank with heavy deposits are given special treatment. It is common for the Branch Manage to give formal meals in restaurants to such customers. PRODUCT STRATEGIES Augmented Product: With every new account opened, RBS Bank provides a free chequebook and a free Customer Relationship card. Other than that, if a customer maintains an average balance of five lac, he/she has the facility of making two DDs free of any charge.
  • 29.
    29 Augmented Personalized Services: Personalbankers are dedicated to provide with the best possible attention, advice and services to their customers aside from regular. CREDIT CARDS Push Promotional Strategy: RBS makes use of push promotional strategy to promote the credit cards business. Through this promotional strategy, Union Bank makes use of its sales force and trade promotion activities to create consumer demand for credit cards. Positioning: The Credit Card meets the everyday usage needs of financially responsible consumers who desire the flexibility offered by the credit cards. It provides the high level of quality customer service. Target Market: The Credit Cards are targeted towards customers who are financially responsible, middle and upper income consumers who seek greater financial flexibility, a mix of local and global services and support and demand a high level of quality and service Target Market Profile: Aspirant Financially responsible Need for financial flexibility Price and image conscious High everyday retail use, as well as local travel and entertainment use Risky Categories: Property Dealers/ Real Estate Investors
  • 30.
    30 Agriculturists/ Politicians/ Landlords(can consider if exporters/business) Manpower Suppliers / Overseas Employment Agencies Expatriates Non-Resident Indian’s Lawyers/ Journalists (exceptional approval only by Credit Manager/ Business Head) BUSINESS PROCESS ANALYSIS Auto Financing Process: RBS bank finances only new car models of 2012 or higher models. When a consumer leases a car, he has to make the payment or installment on the 1st of every month. If the customer does not makes payment then .1% additional interest is charged. If the customer desires to get rid of the installments then he has to make a one-time payment plus 5% penalty. Markup rates can increase and the customer is liable to pay it. The process of leasing a car is as follows Step 1 - The chooses a car to be financed or leased Step 2 - An application attached at the end of report is filled out and signed by the consumer Step 3 - KYC form (Know you customer form) is filled out Step 4 - The Sales Processor rechecks the documents and enters the whole information in the ATS (Auto Tracking System). Step 5 - This soft copy and the original file are sent to the CIU(Customer Inquiry Unit) department who tries to find out objections and reject that application.
  • 31.
    31 Step 6 -If no objection is found with the provided documents and evidences, then the copy of record is forwarded to Verification Department whereas Step 7 - The original documents are sent to credit analysts at Lahore. Step 8 - When credit analysts pass the case then the application and forms are sent to Karachi to COPS department where the case is filed as pending at operation. Step 9 - The COPS ask for legal documents. Upon receiving legal documents, the Head Office issues the purchase order. Step 10 - This purchase order and a dealership acceptance form are given to the customer. The Bank makes the purchase of the car; the dealers give away two keys one goes to customer and the other to HO (Head Office). The financed car is always insured to an insurance company for which customer has to pay. The whole process is lengthy and complex and customer must get carefully as much information as possible so as to avoid any trouble in future. Weaknesses of this process: The process is complex and time consuming: Strict policies in Autos make the whole process very complex and unpleasant for customers. This can result in the customer diverting to UBL (United Bank Limited) Auto Financing, which is a giant in Autos department. Down payment before getting the vehicle:
  • 32.
    32 UBL (United BankLimited) has such policies that straightly go into consumers benefit e.g. UBL receives down payment from consumer after he takes the car home unlike RBS Bank’s. Besides, if the application rejects then the customer is refunded the down payment with Rs. 2000 deduction and customers sometimes get frustrated on that. Strict verification department: The VU(Verification Unit) department is adamant to reject the application. Even small grammar and spelling mistakes or any cutting on the documents attached at the end of report could lead to sending back the documents for correction. Consumers Prefer Dox rather than No Dox: Nowadays, a large population of consumer prefers car financing through No Dox (No Documents) also known as BAC (Branch Acquisition Channel). Through BAC, a consumer comes to know just within a day whether he/she can finance a car or not. The No Dox process requires merely the following Last six months bank statement showing average balance as 1 lac Business proof in the form of  Partnership deed  Rental Agreement  Salary Slips  4 to 5 lac rupees deposited in Union Bank for just one week  ID Card Copy  Two Snaps Autos Collection Process:
  • 33.
    33 Collection is definedas obtaining payments from delinquent accounts or from customers who are close to availing the maximum of the facility allowed. Collection process continues for six months, after six months the process becomes recovery of funds. Payers could be  Prompt payers  Good but slow payers  Willing but unable  Able but Unwilling Delinquent Accounts: RBS Bank classifies an account as delinquent when the monthly amount due is not settled on the due date. After an account is stated as delinquent, special efforts are needed to be carried out for collection.  1-29 DPD is equal to 1 payment due (Front Range)  30-59 is equal to 2 payments due (Mid Range)  60-89 is equal to 3 payments due  90-119 is equal to 4 payments due  120 onwards is equal to 5 payments due Collection could be In-house or external as follows: In-house Collection: In-house collection can be made through Telephone calls
  • 34.
    34 Letter Dunning (Delinquentpayment letters are generated according to the type of delinquency) Visits; Customer walks in (Customer may wish to visit and meet with RCM Regional Collection Manager) External Collection: When In-house fails, legitimate process is carried out which follows repossession in which physical confiscation of the asset is carried out after legal notice has been sent. Collection department performs the following  They enforce customers to make payments  If more than three payments are over due, the vehicle is captured in possession.  If customer agrees to pay then amount charged is outstanding payments plus extra charges. Otherwise auction is carried out.  If after auction, dues still remain to be paid by the unwilling customer then court case can be registered against consumer.  If a customer does not pays on due date he/she can becomes a defaulter at CIB. CIB (Credit investigation beaureu): If a customer does not make due payments for three months, he/she becomes a defaulter and his name is sent to CIB. Afterwards if the customer pays then his name can be removed from defaulter list. Every bank to identify its new customer as good or bad refers the defaulter list.
  • 35.
    35 Voucher Audit Process: Verificationof Transactions Made By Cashiers Every morning, the voucher audit process start from the submission of debit and credit vouchers of the previous day by cashiers at the back office. The head office sends the printout of TRL(Transaction List) to all RBS Bank Branches. This TRL contains the transactions made by cashiers. The order of the transactions listed is by the account numbers. So upon receiving the vouchers, the following steps are carried out.  Separation of vouchers of this branch and other branches  Arranging both vouchers in ascending order according to account numbers.  Matching the vouchers one by one with the related transaction in the transaction list. The following things must match for credit vouchers.  The account title on the credit voucher must match with the title on the TRL.  The amount written on the credit voucher must match with the one written on TRL.  If deposit is through cheque of RBS then the cheque number written on credit voucher must match with the one written on TRL. If all these things match this means that the entry made by the cashier was correct. While carrying out this process, the credit vouchers are examined carefully for any errors. The following things are examined
  • 36.
    36  The dateentered on the credit voucher must be correct  Account number is entered correctly  If the payment is through cheque, cheque number must be mentioned  The amount written in numbers must match with the amount written in words  There must be no cutting or over writing Other than this, stamps are checked  Every credit voucher must contain the uploaded stamp  If payment was made through cash then cash received stamp must be there  All credit vouchers must contain the signature verification stamp  If credit voucher is for transfer, then transfer stamp must be there  Credit voucher must contain the clearing stamp if the instrument presented for funds deposit is of some other bank  Related signatures of cashiers must be there The following are needed to be matched for debit vouchers.  The account title on the debit voucher must match with the title on the JRC.  The cheque number on JRC must match with the one on debit voucher.  The amount written on debit voucher must be the same as on JRC While carrying out this process, the debit vouchers are checked carefully for any errors. The following are checked carefully.
  • 37.
    37  Cheques mustnot be post dated  Cheques must not be staled  All required stamps must be there  The amount written in numbers must match with the amount written in words  There must be no cutting or over writing  If there is any sort of over writing, customers’ signature must be taken near that area Other than this, the following stamps are checked  If the cheque is crossed, this means that the amount specified on the cheque can only be transferred to another account and cash cannot be paid. If there is crossing stamp on the cheque then there must be payees account credited stamp at the back.  If the cheque is not crossed and was presented at RBS Bank then cash paid stamp must be there.  If the cheque carries some other banks stamp then it must also have clearing stamp on it for that cheque had come to union bank after passing through clearing process.  If the cheque contains a clearing stamp then it must also contain Received for final realization stamp  Signature verification stamp must be there  If the account title written on the cheque is of some company then it must also carry the company stamp.
  • 38.
    38 ACCOMPLISHMENTS New exposure: My internshipexperience has given me a completely new industry exposure in the banking sector, which includes both the consumer banking and branch banking. After graduation, I strived to have some professional experience so that I could overcome my weakness of hesitation from social circle. I can say that for me the best thing about MBA was this social and professional exposure that I longed to have. People Diversity: During this internship period, I interacted with so many people both customers and employees with diverse personalities and behaviors, different age groups, some far too senior and experienced that it has given me confidence to interact efficiently with people. Tactful communication:A MUST From this internship program, I have realized that the skill to communicate tactfully is the thing we should learn and polish, especially in dealing with customers. It is not the most important if you don’t have the required skills at this moment. Rather, being creative in problem solving and being a quick learner are the keys to success in the fast growing banking sector. Another important thing regarding communication that I have learnt is; no matter how far we go in adopting English language; practically and within organizations, staff prefer to communicate in their mother language i.e.Tamil, because their
  • 39.
    39 priority is toefficiently complete the work to attain the corporate goal of the organization in minimum time and they simply do not let formalities come in their way because actions speak louder than words. Working towards corporation goal: During my internship, in the last weeks, I started to feel part of that organization. I actually felt working for that organization though I was merely an intern. Techniques like how to work towards the corporation goal, tackle a problem, are not something that can be taught in classrooms and this internship has definitely trained me in it. Larger social circle: I have come to know and be respected by a number of professionals who are lending their services to the banking sector for more than a decade. I feel honored that I have worked with such seasoned professionals and have experienced broader social awareness. Career Awareness: This program was a career awareness program as well in the sense that it helped me in identifying my interests. What I have identified is that I want to do some thing dynamic and not an assembly line kind of job. Moreover, I have found that in India, it doesn’t matter what is your field of education meaning that as long as you have the slightest idea of job in hand and you are an active learner, you can work wonders.
  • 40.
    40 Opening up newhorizons: I must admit that such interaction in that respectable professional community will help me in seeking out job opportunities. All this experience has transformed me into a mature person with multiple perspectives and has put me one step forward to a better career, and also broadened my horizon. Confidence building: One thing I lacked and strived for was the lack of confidence in interacting in a professional environment. RBS Bank’s supportive and multinational culture made me feel comfortable talking to my superiors regarding problems encountered at work. I learnt to always be responsible and have the sense of ownership when problems appear. This all has definitely helped me build up confidence and had made me well equipped for my career. NEW KNOWLEDGE ACQUIRED During my internship, I came across with an attention-grabbing issue of money laundering. I studied it and it is briefly described as follows Money Laundering: Money laundry covers activities and procedures to change the identity of illegally obtained money so that it appears to have originated from legitimate source. Money laundering encompasses moving the money back and forth in financial institutions to hide the money's Origin Ownership
  • 41.
    41 Character, which istried to be changed from illegal to legal Generation of Illegal Wealth Illegal wealth can be generated from Drug Trafficking Robbery to Theft Tax Evasion Smuggling Terrorism Profits derived from environmental violations Three Basic Stages in Money Laundering: Placement: Placement is carried out by splitting of large sums into smaller amounts known as smurfing and  Deposited into bank accounts.  Used to buy financial instruments e.g. cheques, securities in the name of front man  Collected through accounts in other banks Layering: Complex financial transactions are carried out that separate the money from its source. Each transaction on its own appears innocent such as  Purchasing assets Gold/Fine Arts  Purchase of Traveler cheques or Stocks or Bonds
  • 42.
    42 Integration: Money is broughtback into legal economy to benefit criminals who created this wealth in the first place. How to Control It:  By monitoring card transactions  Reliability of staff handling cash  Transactions that do not make any economic sense  Customers with large number of accounts with the same bank  Transactions in which assets are withdrawn immediately after depositing  Account shows virtually no normal, personal or business related activity but is used to receive or withdraw large sums  Through KYC (Know Your Customer)  Trust Worthy Third Party  Purchasing or selling of foreign currencies or substantial amounts by cash  Purchase of large number of cheques by an interim customer Who are Customers and Non Customers? RBS keeps the distinction between customers and non-customers. According to RBS Bank, individuals who possess account with RBS are their customers and those who do not are non-customers. To become a customer, an individual opens an account with RBS Bank as follows.
  • 43.
    43 How an Accountopens? Account opening is the first step towards establishing banker-customer relationship. A written contract in the form of Account Opening Form (AOF) attached at the end of report must be completed and signed by the customer who desires to open an account with the bank. The customer submits the required information and submits the required documents. Once all the required information is completed, the personal banker rechecks the information, gets the required signatures from OM or BM and enters the mandatory information in the MOCHA information system. MOCHA system provides a unique account number that is provided to the account holder. Then an initial deposit slip is prepared so that the customer can make the first deposit. How to make a deposit? To make a deposit, customer needs to fill out a deposit slip attached at the end of report. Deposit can be made through cash, cheque or draft. When the customer’s desired account is actually debited, depends on the nature of instrument presented. For example if the cheque presented needs to be launched in clearing then the transaction cannot take place immediately as in the case of cash deposit or RBS Bank crossed cheque deposit. Deposit voucher is marked with a number of stamps and can be signed by a number of employees. A deposit voucher must not contain any over writing or extra markings. During audit of deposit vouchers, a number of things must be carefully checked. What is MOCHA Information System? MOCHA information System is software designed specifically keeping in view the needs of RBS Bank. This SW( software) acts as the vertebral column of this organization. The sensitivity of this SW can be judges by the fact that I was not allowed to capture a screen shot of this sophisticated SW. The employees are
  • 44.
    44 well aware ofthe fact that this SW plays a vital role in the competition in banking sector. This SW is used to open an account electronically. Once all the information is entered in the system, it allots a distinctive number, which is to be quoted in all correspondence with the Bank relating to the account. MOCHA SW keeps history of all the transactions performed on an account. It maintains and manages all the functions related to an account such as the balance remained in an account, time and amount of transactions carried out, average balance of an account, customer details, customer contact details, the serial number of cheques utilized by a customer. Each and every computer terminal in the organization is installed with this SW with some limited access according to the department. How inquires about account balances are handled? Customers can inquire about their account related information by providing the account number on phone or by coming in person. Customer satisfaction is priority of RBS Bank. The culture of Union Bank is to receive the phone call in maximum three rings. This culture helps RBS Bank to maintain its position as a leader in providing best customer services in banking sector. Debit Card / Customer Relationship Card: When a customer opens an account with RBS Bank, he/she can request for a debit card free of charge for the first time. This shopping card can be used 24 hours to
  • 45.
    45 withdraw cash throughATM machine. The request for shopping card is sent to the head office Karachi, where they are produced and delivered to different branches. The maximum cash of 25000 can be withdrawal in a day through ATM or debit card. The maximum limit of cash withdrawal depends on how much customer deposits in his/her account. Lockers: There are three types of lockers small, medium and large, to rent a locker, customer has to fill a request form, locker can be a joint locker of up to four individuals or it can be individual. In case of joint, signatures and IDs and presence of all locker candidates is compulsory. For every locker, customer has to submit a key deposit amount of Rs. 2000 for once which is non refundable and also lien; Lien is an advance amount of 3xLockerRent that is refundable upon locker surrender. Then there is annual fee of amount according to the type of locker. If customer does not submit this fee, a monthly fee of Rs.100 is charged unless customer does not pay. Lien against locker rent: Lien is an advance amount of 3xLockerRent that is refundable upon locker surrender. Locker Keys: Inserting two keys can open every locker. One of the keys is kept with locker holder, whereas the CRM keeps other one in custody. Locker Breaking Charges: If a customer loses his/her locker key, that locker's lock has to be replaced by a new one with new keys. Locker breaking charges are charged to the customer.
  • 46.
    46 Locker Surrender: When acustomer no longer wants to keep the locker, he/she has to surrender it. After surrender, the key is put into pending which means that this locker cannot be rented to any customer unless a new lock of the locker is placed with new keys. Lockers with lost locker holders: If the annual fee is not submitted for 10 years, in that case the belongings are handed over to the State bank of India. Free Locker: If a customer is an account holder and he maintains an average minimum balance of 1 million, then a free locker is granted. OSMS (Operations and Services Management System): Stop Payment: Stop payment instructions are accepted subject to the condition that item has not been paid. To stop payment through an instrument, customer fills out a stop payment request attached at the end of report. The instrument numbers are entered in the MOCHA system as soon as possible. Vernacular Form (Letter of Authority): If customer signatures differ a bit every time he signs then a vernacular form is signed by the customer which states that the customer takes the responsibility if something goes wrong due to signature mismatch.
  • 47.
    47 Drop Box: A dropbox is used so that customer does not have to wait to make monthly payments credit cards. Instead the customer can make payment of the AMX or Visa card or leasing installments by dropping the cheque and attached deposit slip in the drop box and can leave immediately. TYPES OF ACCOUNTS To open any account, a different set of documents and proofs are required  Individual Account  Joint Account  Sole Proprietor Account  Partnership account  Company Account  Association/Trust/Club/Society Account TYPES OF CHEQUES  Self or Bearer  Crossed Cheques  Simple Crossing  Special Crossing  Order cheque  Stale Cheque:  Post-Dated Cheque
  • 48.
    48 Clearing Process: Clearing isa process that is carried out in order to verify that the cheque presented is collectable and the account holder of that cheque maintains the balance that is written on the cheque. This process involves  Presentation of cheque on cash counter  Stamping  Posting of shadow entries  Printing of JRC of shadow entries  Sorting of cheques according to banks  Verification by comparing actual cheques received and that on the JRC and  Making of outward/inward clearing sheet  Verification of balance by matching manual and computer generated figures Dishonored cheque: If account holder gives a person a cheque, such that the person cannot draw it due to insufficient balance and the cheque returns with memo, it is the right of that person to register FIR against that account holder. However, to register FIR, he/she must provide at least three consecutive memos. Funds can be transferred through following security leaves:  Pay order  Demand Draft (DD)  Telegraphic Transfer (TT)  Traveler’s cheque  Stamp Paper
  • 49.
    49 Service Quality Programs: Threeactivities are carried out in service quality program at RBS 1- ISM (Internal Service Measurement) 2- MSP (Mystery shopping Program) 3- CSS (Customer Satisfaction Survey) Through ISM, different activities are recorded whether they are performed within specified time e.g. Turn Around time of customers at cash counter is recorded. Similarly, CRM keeps an eye that no phone should ring more than thrice as a result of this, customers get fast response. In MSP, a Union Bank agent arrives at bank and pretends to be a customer and checks out how he/she was treated at the bank. Moreover, he/she also gives phone call to check the services on phone. The shopper is equipped with hidden camera that can be used later for proving. The employees at the bank deal with him like their regular customer and mystery shopper reports back to head office of his experience at the Bank. CSS is carried out by asking different questions related to RBS services from customers. For every quality program, there are accuracy percentages that must be maintained in order to get the highest performance scores. CMS (Complaint Management System): CRM at RBS receives the complaints through CMS. Any complaint that is resolved must be entered into the system so as to keep a record.
  • 50.
    50 A customer complainedthat his balance was showing greater number of deductions than it should. CRM produced and reviewed his bank statement. Upon reviewing, it was found that he made three transactions of 25000. Two of them were charged .2% of the amount withdrew which was informed to the customer and was entered into the CMS. Service Quality Department: The service quality department checks whether the services quality is maintained for example has the customer been served within ten minutes after getting the token? Similarly has the phone been picked up before three rings? These checks enable Union Bank to maintain and improve their services. Host of the Day: Every day, there is a host of the day; the duty of HOD is to check the status of things such as Branch entrance cleanliness, Security alarm system, Mobile Jamming equipment, water dispensers, Notice Board, Brochures Availability, Plants and Planters, All indoor lights, Trash bins and a number of other things. The status could be satisfactory or needs improvement. If it needed improvement then what action the host took has to be mentioned. Video Cameras: All the activities in bank are recorded on videotapes. The videos of last twelve months are maintained and are placed in the locker room.
  • 51.
    51 HOW EXPERIENCE IMPACTSMY CAREER: My internship experience has given me a realistic preview of my field of education. Now I feel that I am better prepared to enter the world of professional work. I have come to know and been appreciated by a number of professionals who are lending their services to the banking sector for more than a decade. I feel honored that I have worked with such experienced professionals. I must admit that such interaction in this respectable professional community will help me in seeking out job opportunities in the near future.
  • 52.
    52 CONCLUSION RBS has avery strong position in Asia. In India it has more than fifty branches. It is known as one of the best customer service providers with focus on the high profile business persons. The Mortgage Department is working on launching various products, although its products range can not be compared with the competitors but one can predict that in future a wide variety of RBS products will be covering the market. The Customer Service Department is one of the best departments in the whole bank, offering products in areas like Deposits, Saving and currents accounts, cash and cheque deposits, and loan facilities. Not only this, it is also offering products as: Balance Transfer Facility (BTF) which in banking terminology is One Stop Payment Shop, 24 hour nonstop banking centre, relationship card through which customer can access to over 1000 ATMs, life insurance protection, E statements through which you can receive your BTF via email, Drop box facility- the convenience of dropping of your payments at any of the drop boxes placed outside RBS. Despite its strong position RBS has some of the weak points which can be removed easily. There are weaknesses in the bank which can be overcome by efforts of the staff. Its strength is that it is the number one bank in whole world with respect to the assets and the big weakness is that it should improve its information sharing with the customers. On the whole we can conclude that almost all of the employees are satisfied, although some are dissatisfied whose results are shown in the survey. But on the whole we cannot compare RBS with any other bank. One can feel the difference while entering its premises that’s why it says, “We make it happen.”
  • 53.
    53 Homework Help https://www.homeworkping.com/ Math homeworkhelp https://www.homeworkping.com/ Research Paper help https://www.homeworkping.com/ Algebra Help https://www.homeworkping.com/ Calculus Help https://www.homeworkping.com/ Accounting help https://www.homeworkping.com/ Paper Help https://www.homeworkping.com/ Writing Help https://www.homeworkping.com/ Online Tutor https://www.homeworkping.com/ Online Tutoring https://www.homeworkping.com/