大學入學考試中心
104學年度學科能力測驗試題
自然考科
-作答注意事項-
考試時間: 100 分鐘
題型題數:
․第壹部分共 40 題
․第貳部分共 28 題
作答方式:
․用2B鉛筆在「答案卡」上作答;更正時,應以
橡皮擦擦拭,切勿使用修正液(帶)。
․未依規定畫記答案卡,致機器掃描無法辨識答案
者,其後果由考生自行承擔。
一、原子量
H=1.0 C=12.0 O=16.0
二、酚酞指示劑變色範圍 pH=8.3~10.0
第 1 頁 104年學測
共 15 頁 自然考科
 
- 1 -
第 壹 部 分 ( 占 8 0 分 )
一 、 單 選 題 ( 占 4 6 分 )
說明:第 1 題至第 23 題,每題均計分,每題有n個選項,其中只有一個是正確或最適當的
選項,請畫記在答案卡之「選擇題答案區」。各題答對者,得 2 分;答錯、未作答
或畫記多於一個選項者,該題以零分計算。
1. 下 列 何 者 為 能 量 的 單 位 ?
(A) kg m (B) 2
kg m/s (C) 2 2
kg m /s (D) kg m/s (E) 2
kg m /s
2. 某 生 靜 坐 在 樹 幹 筆 直 的 果 樹 下 , 觀 測 以 下 ( I) 至 ( Ⅳ ) 四 者 的 高 度 隨 時 間 變
化 的 情 況 :
( Ⅰ ) 樹 幹 上 的 凹 洞
( Ⅱ ) 從 樹 下 沿 樹 幹 等 速 向 上 爬 行 的 松 鼠
( Ⅲ ) 樹 上 落 下 的 果 實
( Ⅳ ) 從 樹 上 起 飛 且 越 飛 越 高 的 小 鳥
該 生 將 各 運 動 簡 化 為 質 點 運 動 , 並 以 質 點 距
地 面 的 高 度 為 縱 坐 標 , 時 間 為 橫 坐 標 , 繪 製
高 度 對 時 間 的 關 係 圖 , 如 圖 1 所 示 。 關 於 圖
線 ( 甲 ) 至 ( 丁 ) 與 ( Ⅰ ) 至 ( Ⅳ ) 四 者 的
高 度 隨 時 間 變 化 的 對 應 關 係 , 下 列 選 項 何 者
最 可 能 ?
圖 線
情 境 甲 乙 丙 丁
(A) Ⅰ Ⅱ Ⅲ Ⅳ
(B) Ⅱ Ⅰ Ⅳ Ⅲ
(C) Ⅳ Ⅲ Ⅰ Ⅱ
(D) Ⅲ Ⅳ Ⅱ Ⅰ
(E) Ⅳ Ⅱ Ⅰ Ⅲ
3. 已 知 空 氣 中 的 光 速 8
3.0 10 m/sc   。 若 某 一 3G 手 機 採 用 通 訊 頻 率 1.9GHz, 則 此
手 機 發 出 的 電 磁 波 , 在 空 氣 中 的 波 長 約 為 多 少 m?
(A) 1.6 (B) 1.0 (C) 0.33 (D) 0.16 (E) 0.10
4. 有 一 南 北 走 向 且 平 行 水 平 地 面 的 空 中 電 纜 線,原 本 沒 有 電 流 通 過。某 生 將 小 羅
盤 平 放 在 此 電 纜 線 正 下 方 的 地 面 上,當 電 纜 線 內 通 有 由 南 向 北 的 大 電 流 時,小
羅 盤 磁 針 N 極 的 指 向 將 如 何 偏 轉 ?
(A)由 北 向 西 偏 轉 (B)由 北 向 東 偏 轉 (C)由 南 向 西 偏 轉
(D)由 南 向 東 偏 轉 (E)磁 針 仍 靜 止 不 動
圖 1
時間
高度 (甲)
(丁) (乙)
(丙)
0
104年學測 第 2 頁
自 然 考 科 共 15 頁
 
- 2 -
5. 下 列 是 四 個 高 中 生 針 對 宇 宙 演 化 概 念 的 敘 述 , 哪 幾 個 學 生 正 確 ?
甲 : 宇 宙 中 大 多 數 的 恆 星 , 是 在 大 霹 靂 時 一 起 誕 生
乙 : 宇 宙 微 波 背 景 輻 射 比 星 光 還 古 老
丙: 宇宙誕生後,既不膨脹也不收縮
丁 : 若 哈 伯 定 律 中 的 哈 伯 常 數 越 大 , 則 表 示 宇 宙 膨 脹 越 快
(A)僅 有 甲 、 乙 、 丙 (B)僅 有 甲 、 丙 (C)僅 有 甲 、 丁
(D)僅 有 乙 、 丁 (E)僅 有 丁
6. 在 一 個 密 閉 的 容 器 中 , 含 有 甲 烷 1.6 克 和 氧 氣 8.0 克 。 燃 燒 反 應 完 全 後 , 則 容
器 中 所 含 的 分 子 總 莫 耳 數 為 何 ?
(A) 0.20 (B) 0.25 (C) 0.30 (D) 0.35 (E) 0.40
7. 下 列 反 應 , 哪 一 項 化 學 變 化 屬 於 氧 化 還 原 反 應 ?
(A)鉛 蓄 電 池 的 放 電 反 應
(B)加 熱 氯 化 銨 與 氫 氧 化 鈣 混 合 物 產 生 氨 氣
(C)在 高 溫 下 , 碳 酸 鈣 分 解 產 生 氧 化 鈣 與 二 氧 化 碳
(D)硝 酸 銀 水 溶 液 與 溴 化 鉀 水 溶 液 混 合 產 生 溴 化 銀 沉 澱
(E)將 濃 硫 酸 緩 慢 加 入 氯 化 鈉 粉 末 , 產 生 的 氣 體 經 乾 燥 後 得 氯 化 氫 , 及 留 於 溶
液 中 的 硫 酸 鈉 或 硫 酸 氫 鈉
8. 下 列 哪 一 種 容 器 較 適 合 用 來 測 量 酸 鹼 中 和 之 反 應 熱 ?
(A)玻 璃 燒 杯 (B)紙 杯 (C)瓷 杯 (D)保 麗 龍 杯 (E)不 鏽 鋼 杯
9-10為 題 組
濃 度 均 為 0.1M 的 五 種 水 溶 液,其 溶 質 為 KI、 HCl、 2BaCl 、 2 3Na CO 、 3 2Pb(NO ) 。
這 五 種 溶 液 彼 此 間 的 關 係 如 圖 2。 圖 中 每 條 連
線 表 示 兩 端 的 溶 液 可 以 發 生 化 學 反 應 , 產 生 沉
澱 或 氣 體 , 均 以 肉 眼 就 可 辨 識 。 請 先 確 定 代 號
1~5 是 什 麼 溶 液 後 , 回 答 9 與 10 題 。
9. 已 知 與 溶 液 2 的 反 應,可 以 產 生 氣 體 或 沉 澱,則 溶 液 2 的 溶 質 是 什 麼 化 合 物 ?
(A) KI (B) HCl (C) 2BaCl (D) 2 3Na CO (E) 3 2Pb(NO )
10. 已 知 與 溶 液 4 的 反 應 皆 為 沉 澱 反 應,且 其 中 有 一 種 沉 澱 的 顏 色 為 黃 色,則 溶 液
4 的 溶 質 是 什 麼 化 合 物 ?
(A) KI (B) HCl (C) 2BaCl (D) 2 3Na CO (E) 3 2Pb(NO )
11. 已 知 元 素 X 與 Y 的 相 對 原 子 量 比 為 2:1,而 由 這 兩 種 元 素 所 組 成 的 某 一 化 合 物
中 , X 與 Y 的 質 量 比 為 1:1, 則 下 列 哪 一 項 是 該 化 合 物 可 能 的 分 子 式 ?
(A) XY (B) 2XY (C) 4XY (D) 4X Y (E) 2X Y
1 4
2 3
5
圖 2
第 3 頁 104年學測
共 15 頁 自然考科
 
- 3 -
12. 一 氧 化 碳 和 2 3Fe O 的 化 學 反 應 式 如 下 :
2 3 23CO(g) Fe O 2Fe +( 3s) ( ) )s CO (g 
試 由 下 列 三 個 反 應 式 與 赫 斯 定 律 , 計 算 上 述 反 應 的 o
H ( kJ) 。
o
2 3 3 4 2
o
2
o
3 4 2
3Fe O (s) + CO(g) 2Fe O (s) + CO (g) H 48.5 kJ
Fe(s) + CO (g) FeO(s) + CO(g) H 11.0 kJ
Fe O (s) + CO(g) 3FeO(s) + CO (g) H 22.0 kJ
   
   
  
Ⅰ、
Ⅱ、
Ⅲ、
下 列 哪 一 數 值 最 接 近 計 算 的 結 果 ?
(A) 10 (B) 21 (C) 42 (D) 63 (E) 84
13. 下 列 有 關 觀 察 細 胞 形 態 的 探 討 活 動 , 何 者 正 確 ?
(A)在 低 倍 顯 微 鏡 下 可 觀 察 到 洋 蔥 表 皮 細 胞 的 葉 綠 體 隨 著 細 胞 質 流 動
(B)紅 血 球 在 高 張 溶 液 中 會 呈 現 萎 縮 狀 態
(C)植 物 細 胞 行 有 絲 分 裂 會 在 中 央 形 成 向 內 凹 陷 狀
(D)洋 蔥 根 尖 處 可 觀 察 到 許 多 正 在 進 行 減 數 分 裂 的 細 胞
(E)人 類 紅 血 球 置 於 0.4~0.6% NaCl溶 液 中 , 其 形 態 不 變
14. 一 對 小 鼠 交 配 生 下 兩 胎 共 20 隻 , 其 中 10 隻 是 白 色 , 另 10 隻 是 灰 色 。 已 知 控
制 小 鼠 毛 色 灰 色 的 等 位 基 因 G 為 顯 性 。 這 對 小 鼠 最 可 能 的 基 因 型 為 何 ?
(A) GG Gg (B) GG gg (C) Gg Gg (D) Gg gg (E) gg gg
15. 下 列 有 關 觀 察 染 色 體 的 探 討 活 動 之 描 述 , 何 者 正 確 ?
(A)以 洋 蔥 表 皮 做 為 材 料 製 備 玻 片 , 較 以 洋 蔥 根 尖 為 佳
(B)觀 察 染 色 體 的 顯 微 鏡 , 通 常 需 要 毫 米 級 的 解 剖 顯 微 鏡
(C)過 程 是 先 以 高 倍 率 物 鏡 找 染 色 體 , 再 以 低 倍 率 計 算 數 目
(D)當 染 色 體 位 於 分 裂 中 細 胞 的 中 央 時 , 可 觀 察 到 該 細 胞 將 形 成 的 細 胞 板
(E)在 染 色 體 分 離 完 成 的 細 胞 中 可 看 見 細 胞 板 , 子 細 胞 染 色 體 套 數 為 2n
16. 某 一 株 植 物 在 逆 境 下 產 氧 量 下 降 時 , 最 可 能 是 細 胞 中 的 哪 一 部 位 受 損 ?
(A)粒 線 體 內 膜 (B)粒 線 體 外 膜 (C)粒 線 體 基 質
(D)類 囊 體 ( 葉 綠 囊 ) (E)葉 綠 體 基 質
17. 達 爾 文 的 演 化 原 理 中 提 及:每 一 族 群 均 有 可 遺 傳 的 變 異,而 使 個 體 間 的 特 徵 有
所 不 同 。 下 列 有 關 支 持 此 一 族 群 現 象 的 細 胞 學 基 礎 , 何 者 正 確 ?
(A)有 絲 分 裂 時 發 生 染 色 體 突 變 (B)有 絲 分 裂 時 發 生 染 色 體 重 組
(C)減 數 分 裂 Ⅰ 時 發 生 聯 會 , 染 色 體 互 換 (D)減 數 分 裂 Ⅱ 時 發 生 染 色 體 重 組
(E)胚 胎 發 育 時 發 生 體 細 胞 傷 害
18. 因 應 京 都 議 定 書 的 簽 署 , 已 開 發 國 家 開 始 考 慮 徵 收「 碳 稅 」, 以 管 制 二 氧 化 碳
的 排 放 量。就 碳 循 環 的 角 度 而 言,京 都 議 定 書 主 要 是 管 制 碳 在 地 球 系 統 的 四 個
圈 中 , 哪 兩 個 圈 的 碳 儲 量 移 出 與 移 入 ?
選 項 (A) (B) (C) (D) (E)
碳 移 出 的 圈 岩 石 圈 水 圈 氣 圈 岩 石 圈 氣 圈
碳 移 入 的 圈 生 物 圈 岩 石 圈 水 圈 氣 圈 岩 石 圈
104年學測 第 4 頁
自 然 考 科 共 15 頁
 
- 4 -
19. 地 震 依 據 震 源 深 度 可 分 為 淺 源 地 震 ( 0 至 70 公 里 深 ) 、 中 源 地 震 ( 70 至 300
公 里 深 ) 、 深 源 地 震 ( 300 至 700 公 里 深 )。 地 震 活 動 和 所 在 地 的 板 塊 構 造 息
息 相 關 , 當 以 板 塊 構 造 學 說 推 測 隱 沒 帶( 例 如 印 尼 )和 中 洋 脊( 例 如 冰 島 )的
地 震 種 類 時 , 下 列 敘 述 何 者 正 確 ?
(A)隱 沒 帶 和 中 洋 脊 只 有 淺 源 和 中 源 地 震
(B)隱 沒 帶 只 有 淺 源 地 震 , 中 洋 脊 只 有 淺 源 和 中 源 地 震
(C)隱 沒 帶 只 有 淺 源 地 震 , 中 洋 脊 淺 源 、 中 源 和 深 源 地 震 都 有
(D)隱 沒 帶 淺 源 、 中 源 和 深 源 地 震 都 有 , 中 洋 脊 以 淺 源 地 震 為 主
(E)隱 沒 帶 和 中 洋 脊 從 淺 源 到 深 源 地 震 都 有
20. 海 洋 除 了 可 依 溫 度 隨 深 度 的 差 異 加 以 分 層 外,也 可 由 密 度 變 化 來 加 以 分 層。下 列
各 圖 是 不 同 海 域 密 度 隨 深 度 的 變 化 , 其 中 哪 一 海 域 最 不 容 易 發 生 垂 直 的 對 流 ?
(A) (B) (C)
(D) (E)
21. 海 洋 的 潮 汐 運 動 主 要 是 受 到 月 球 影 響,配 合 地 球 自 轉,每 天 會 漲 退 潮 的 週 期 變
化 。 若 某 地 潮 汐 為 半 日 潮 , 表 示 每 次 平 均 漲 潮 時 間 約 為 下 列 何 者 ?
(A) 24小 時 50分 (B) 24小 時 (C) 12小 時 25分
(D) 12小 時 (E) 6小 時 12.5分
22. 圖 3 為 大 西 洋 上 颶 風 軌 跡 ( 圖 上 箭 頭 ) 示 意 圖 , 可 發
現 在 赤 道 附 近 海 域 極 少 有 颶 風 形 成 , 下 列 哪 一 選 項 是
主 要 原 因 ?
(A)海 溫 太 低
(B)氣 壓 太 高
(C)風 速 太 弱
(D)科 氏 力 太 小
(E)對 流 不 夠 強
1026 10271025
200
1000
600
密度(公斤/立方公尺)
深
度
︵
公
尺
︶
1026 10271025
200
1000
600
密度(公斤/立方公尺)
深
度
︵
公
尺
︶
1026 10271025
200
1000
600
密度(公斤/立方公尺)
深
度
︵
公
尺
︶
1026 10271025
200
1000
600
密度(公斤/立方公尺)
深
度
︵
公
尺
︶
1026 10271025
200
1000
600
密度(公斤/立方公尺)
深
度
︵
公
尺
︶
90 N
60 N
30 N
0
30 S
60 S
90 S
圖 3
第 5 頁 104年學測
共 15 頁 自然考科
 
- 5 -
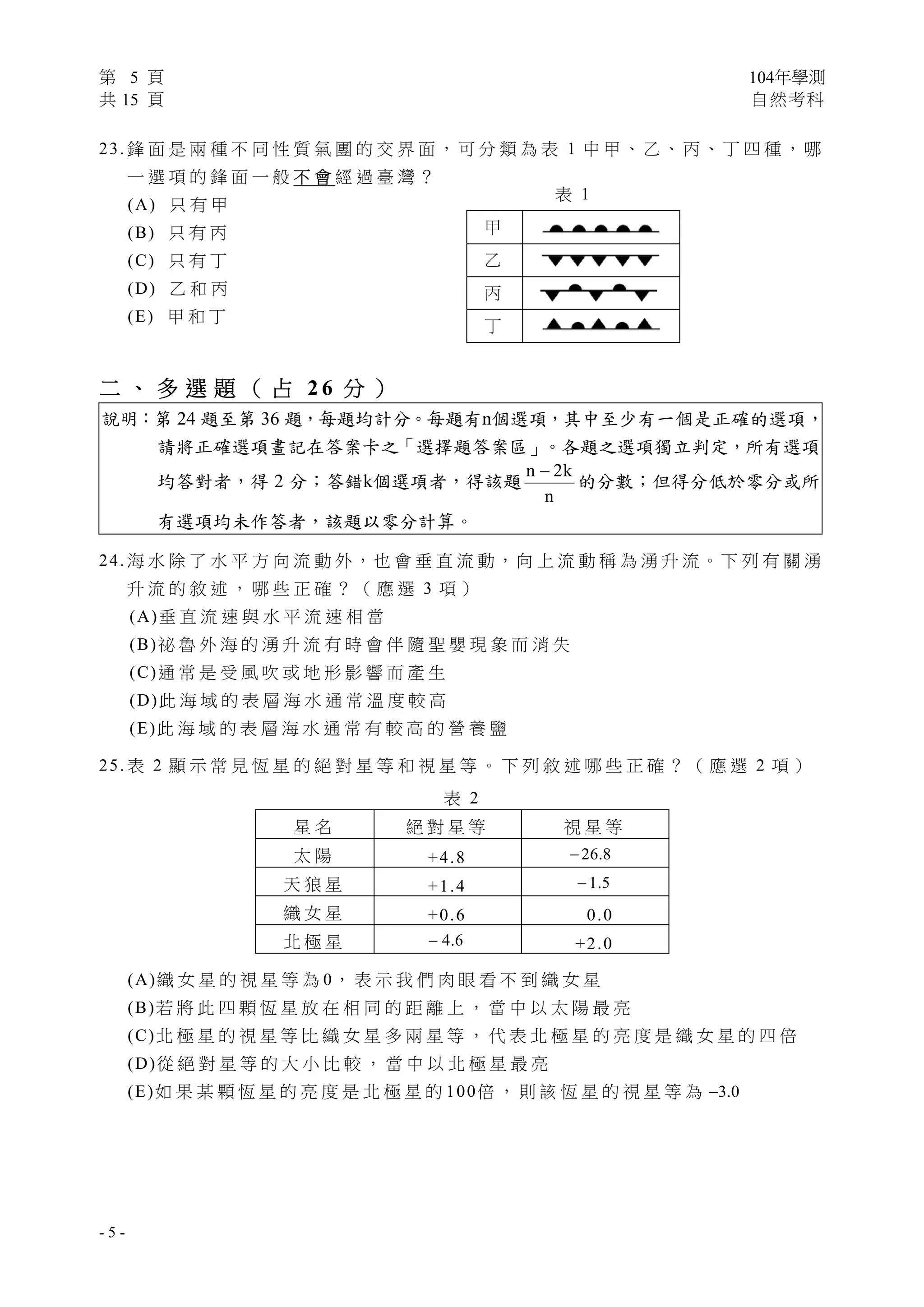
23. 鋒 面 是 兩 種 不 同 性 質 氣 團 的 交 界 面 , 可 分 類 為 表 1 中 甲 、 乙 、 丙 、 丁 四 種 , 哪
一 選 項 的 鋒 面 一 般 不 會 經 過 臺 灣 ?
(A) 只 有 甲
(B) 只 有 丙
(C) 只 有 丁
(D) 乙 和 丙
(E) 甲 和 丁
二 、 多 選 題 ( 占 2 6 分 )
說明:第 24 題至第 36 題,每題均計分。每題有n個選項,其中至少有一個是正確的選項,
請將正確選項畫記在答案卡之「選擇題答案區」。各題之選項獨立判定,所有選項
均答對者,得 2 分;答錯k個選項者,得該題
n 2k
n

的分數;但得分低於零分或所
有選項均未作答者,該題以零分計算。
24. 海 水 除 了 水 平 方 向 流 動 外,也 會 垂 直 流 動,向 上 流 動 稱 為 湧 升 流。下 列 有 關 湧
升 流 的 敘 述 , 哪 些 正 確 ? ( 應 選 3 項 )
(A)垂 直 流 速 與 水 平 流 速 相 當
(B)祕 魯 外 海 的 湧 升 流 有 時 會 伴 隨 聖 嬰 現 象 而 消 失
(C)通 常 是 受 風 吹 或 地 形 影 響 而 產 生
(D)此 海 域 的 表 層 海 水 通 常 溫 度 較 高
(E)此 海 域 的 表 層 海 水 通 常 有 較 高 的 營 養 鹽
25. 表 2 顯 示 常 見 恆 星 的 絕 對 星 等 和 視 星 等 。 下 列 敘 述 哪 些 正 確 ? ( 應 選 2 項 )
表 2
星 名 絕 對 星 等 視 星 等
太 陽 +4.8 26.8
天 狼 星 +1.4 1.5
織 女 星 +0.6 0.0
北 極 星 4.6 +2.0
(A)織 女 星 的 視 星 等 為 0, 表 示 我 們 肉 眼 看 不 到 織 女 星
(B)若 將 此 四 顆 恆 星 放 在 相 同 的 距 離 上 , 當 中 以 太 陽 最 亮
(C)北 極 星 的 視 星 等 比 織 女 星 多 兩 星 等 , 代 表 北 極 星 的 亮 度 是 織 女 星 的 四 倍
(D)從 絕 對 星 等 的 大 小 比 較 , 當 中 以 北 極 星 最 亮
(E)如 果 某 顆 恆 星 的 亮 度 是 北 極 星 的 100倍 , 則 該 恆 星 的 視 星 等 為 3.0
表 1
甲
乙
丙
丁
104年學測 第 6 頁
自 然 考 科 共 15 頁
 
- 6 -
26. 臺 灣 因 為 地 質 與 氣 候 的 特 性,使 得 山 區 常 有 山 崩、土 石 流 發 生,並 造 成 生 命 財
產 的 損 失。下 列 造 成 臺 灣 常 有 山 崩 或 土 石 流 的 可 能 條 件 及 其 原 因 配 對,哪 些 正
確 ? ( 應 選 3 項 )
條件 原因
(A) 風化嚴重 岩層破碎,提供土石來源
(B) 砂頁岩互層的順向坡,且坡腳被挖除 岩層無坡腳支撐
(C) 豪雨 增加土體重量且減少摩擦力
(D) 氣候乾燥炙熱,地下水面下降太多 因地下水減少,岩層間的摩擦力也變小
(E) 地層年代太古老 地層間的聯結力變弱
27. 下 列 選 項 中 的 示 意 圖 , 顯 示 在 靜 止 狀 態 下 , 電 荷 、 金 屬 球 、 磁 鐵 之 間 的 交 互 作
用 力 , 圖 中 各 箭 號 的 指 向 與 長 度 , 分 別 代 表 受 力 的 方 向 與 量 值 。 若 (A)(B)(E)
三 選 項 中 , 兩 箭 號 的 長 度 相 等 , 則 哪 些 圖 正 確 ? ( 應 選 2 項 )
(A)帶 正 電 點 電 荷 電 中 性 金 屬 球
(B)帶 正 電 點 電 荷 帶 正 電 點 電 荷
(C)帶 正 電 點 電 荷 帶 負 電 點 電 荷
(D)磁 鐵 磁 鐵
(E)磁 鐵 磁 鐵
28. 一 觀 察 者 觀 測 比 較 波 源 靜 止 與 高 速 運 動 時 所 發 出 之 電 磁 波 的 頻 率 變 化,藉 以 推
測 波 源 與 觀 察 者 之 間 的 相 對 運 動。已 知 不 同 電 磁 波 的 頻 率 由 高 而 低 的 關 係 為 :
紫 外 線 > 紫 光 > 紅 光 > 紅 外 線 > 微 波 > 無 線 電 波。考 慮 電 磁 波 的 都 卜 勒 效 應 ,
下 列 推 測 哪 些 正 確 ? ( 應 選 2 項 )
選 項
已 知 波 源 靜 止 時 發
出 的 電 磁 波
波 源 運 動 時 觀 察 到
的 電 磁 波 頻 率 變 化
推 測 波 源 與 觀 察 者
的 相 對 運 動
(A) 微 波 往 紅 外 線 區 偏 移 接 近
(B) 微 波 往 無 線 電 波 區 偏 移 接 近
(C) 紫 光 往 紫 外 線 區 偏 移 遠 離
(D) 紫 光 往 紅 外 線 區 偏 移 遠 離
(E) 紅 光 頻 率 不 變 接 近
29. 下 列 選 項 所 陳 述 的 事 實 或 現 象 , 哪 些 與 「 光 電 效 應 」 有 關 ? ( 應 選 2 項 )
(A)此 效 應 可 用 愛 因 斯 坦 提 出 的 理 論 解 釋
(B)利 用 靜 電 感 應 分 離 電 荷
(C)可 驗 證 光 的 波 粒 二 象 性
(D)雷 雨 中 的 閃 電 現 象
(E)蝙 蝠 捕 捉 昆 蟲
SN SN
SN SN
第 7 頁 104年學測
共 15 頁 自然考科
 
- 7 -
30. 圖 4 所 示 , 一 個 N 極 向 右 的 磁 鐵 置 於 水 平 桌 面 上 與 彈 簧 相 連 。 在 彈 簧 為 自 然
長 度 時 , 磁 鐵 的 中 心 位 於 坐 標
0X  處,且 此 處 的 鉛 垂 截 面 上 放
著 一 個 固 定 的 圓 形 導 體 線 圈。磁
鐵 進 出 線 圈 時,因 電 磁 感 應 而 出
現 的 電 流,會 使 線 圈 上 的 燈 泡 產
生 亮 暗 之 變 化。如 果 彈 簧 從 伸 長
mX 的 位 置 , 由 靜 止 狀 態 釋 放 ,
開 始 來 回 振 動,則 下 列 敘 述 哪 些
正 確 ? ( 應 選 2 項 )
(A)磁 鐵 接 近 線 圈 時 , 線 圈 對 磁 鐵 會 產 生 吸 引 力
(B)磁 鐵 接 近 線 圈 時 , 線 圈 對 磁 鐵 會 產 生 排 斥 力
(C)磁 鐵 離 開 線 圈 時 , 線 圈 對 磁 鐵 會 產 生 排 斥 力
(D)不 論 磁 鐵 離 開 或 接 近 線 圈 時 , 線 圈 對 磁 鐵 的 作 用 力 皆 為 零
(E)即 使 桌 面 無 摩 擦 並 忽 略 空 氣 阻 力 , 磁 鐵 振 動 的 幅 度 仍 會 持 續 減 小
31. 化 學 實 驗 課 時 , 林 同 學 將 0.05M 的 稀 硫 酸 50.0 毫 升 緩 緩 加 入 於 0.10M 的 氫 氧
化 鈉 水 溶 液 50.0 毫 升 中 。 下 列 對 此 實 驗 的 敘 述 , 哪 些 正 確 ? ( 應 選 2 項 )
(A)此 反 應 為 放 熱 反 應 (B)此 溶 液 會 產 生 沉 澱
(C)混 合 時 會 產 生 酸 性 氣 體 (D)混 合 溶 液 中,鈉 離 子 的 濃 度 為 0.05M
(E)混 合 溶 液 中 , 氫 氧 根 離 子 的 濃 度 為 0.05M
32. 下 列 有 關 4NH Cl 、 2 4Na SO 和 NaCl 三 種 化 合 物 的 敘 述 , 哪 些 正 確 ?( 應 選 3 項 )
(A) NaCl為 離 子 化 合 物
(B) 4NH Cl 為 分 子 化 合 物
(C) 2 4Na SO 為 離 子 化 合 物
(D) 4NH Cl 中 的 氮 原 子 與 氫 原 子 之 間 以 共 價 鍵 鍵 結
(E) 2 4Na SO 中 的 硫 原 子 與 氧 原 子 之 間 以 離 子 鍵 鍵 結
33. 下 列 哪 些 是 真 核 細 胞 的 呼 吸 作 用 中,有 氧 呼 吸 與 無 氧 呼 吸 的 共 同 特 徵 ?( 應 選
2 項 )
(A)皆 會 產 生 ATP (B)皆 有 糖 解 的 過 程
(C)皆 有 將 丙 酮 酸 還 原 成 乳 酸 的 過 程 (D)皆 發 生 在 粒 線 體 中
(E)全 都 會 產 生 酒 精
34. 下 列 有 關 生 物 學 上 所 發 展 的 演 化 理 論 之 敘 述 , 哪 些 正 確 ? ( 應 選 2 項 )
(A)神 創 說 ( 自 然 神 學 論 、 創 造 論 ) 認 為 物 種 皆 適 應 於 其 生 存 環 境 , 不 隨 時 間
而 改 變 各 性 狀 之 特 徵
(B)林 奈 認 為 物 種 皆 由 演 化 而 來 , 其 分 類 系 統 中 , 同 科 之 物 種 必 較 同 屬 相 似
(C)拉 馬 克 認 為 親 代 及 其 後 代 持 續 鍛 鍊 某 一 器 官 , 此 器 官 會 發 生 適 應 性 的 改 變
(D)魏 斯 曼 以 實 驗 說 明 : 體 細 胞 之 性 狀 發 生 適 應 性 改 變 , 才 會 發 生 演 化 現 象
(E)達 爾 文 發 現 鷽 鳥 物 種 在 加 拉 巴 哥 群 島 與 同 緯 度 海 島 不 同 , 與 環 境 有 關 而 與
演 化 無 關
燈泡 
圖 4 
 
x
線圈
磁鐵 彈簧
N 
104年學測 第 8 頁
自 然 考 科 共 15 頁
 
- 8 -
35. 下 列 有 關 核 酸 的 敘 述 , 哪 些 正 確 ? ( 應 選 2 項 )
(A)核 酸 的 單 元 體 是 核 苷 酸
(B)核 醣 核 酸 是 真 核 生 物 的 遺 傳 物 質
(C)核 酸 由 C、 H、 O、 N及 S等 元 素 組 成
(D)核 酸 有 核 醣 核 酸 及 去 氧 核 醣 核 酸 二 種
(E)核 酸 分 子 皆 由 核 苷 酸 鏈 構 成 雙 股 螺 旋 結 構
36. 下 列 哪 些 現 象 可 在 植 物 細 胞 行 減 數 分 裂 Ⅱ 時 觀 察 到 ? ( 應 選 3 項 )
(A)中 心 體 複 製 (B)染 色 體 聯 會 (C)二 分 體 排 列 於 細 胞 中 央
(D)中 節 分 裂 (E)細 胞 板 形 成
三 、 綜 合 題 ( 占 8 分 )
說明:第 37 題至第 40 題,每題 2 分,每題均計分,請將正確選項畫記在答案卡之「選擇
題答案區」。單選題答錯、未作答或畫記多於一個選項者,該題以零分計算;多選
題每題有n個選項,答錯k個選項者,得該題
n 2k
n

的分數;但得分低於零分或所有
選項均未作答者,該題以零分計算。
37-40為 題 組
海 洋 占 地 球 表 面 積 約 71%, 是 生 命 的 搖 籃 。 海 水 儲 量 約 為 10
1.3 10 億 噸 , 占 地
球 總 水 量 97%, 不 僅 是 寶 貴 的 水 資 源 , 也 蘊 藏 著 豐 富 的 生 物 、 礦 物 與 能 源 。 已 知
海 水 中 含 有 鈾 與 氘 , 倘 能 妥 善 利 用 並 解 決 其 後 續 的 相 關 問 題 , 對 解 決 能 源 問 題 會
有 相 當 大 的 助 益 。 科 學 家 用 聲 納 探 測 海 洋 地 形 與 魚 群 位 置 、 用 溫 鹽 儀 探 測 海 水 的
溫 度 與 鹽 度 等 。 有 些 國 家 也 正 積 極 進 行 深 層 海 水 利 用 、 海 水 淡 化 、 潮 汐 發 電 、 海
洋 養 殖 … … 。
一 開 始 , 地 球 的 生 物 形 成 後 , 就 在 海 洋 中 逐 漸 發 展 。 海 洋 環 境 萬 分 多 樣 , 扮
演 保 留 生 物 發 展 的 成 果 , 及 促 其 持 續 演 化 的 場 所 或 棲 地 的 角 色 。 最 原 始 的 多 樣 性
形 成 是 由 單 細 胞 的 細 菌 和 古 菌 所 組 成 。 接 著 是 細 胞 核 的 生 成 , 形 成 真 核 生 物 體 ,
於 是 開 啟 了 真 核 生 物 域 的 大 演 化 。 以 動 物 界 為 例 , 由 最 簡 單 的 組 織 構 成 多 細 胞 海
綿 , 再 逐 步 形 成 具 有 器 官 及 器 官 系 統 的 複 雜 生 物 體 。 生 物 體 集 結 成 族 群 , 更 進 而
與 棲 地 相 依 , 整 合 成 為 生 態 系 。
37. 臺 灣 電 力 公 司 曾 考 慮 在 臺 東 沿 海 抽 取 六、七 百 公 尺 深 的 海 水,做 為 溫 差 發 電 、
製 造 海 洋 深 層 水 和 養 殖 之 用,和 表 面 海 水 相 比,六、七 百 公 尺 深 海 水 有 哪 些 性
質 ? ( 應 選 3 項 )
(A)水 溫 較 低 (B)鹽 類 中 氯 化 鈉 比 例 大 幅 增 加 (C)氧 含 量 較 高
(D)葉 綠 素 濃 度 較 低 (E)海 水 密 度 較 大
38. 海 上 靜 止 的 船 隻 , 發 出 聲 波 以 偵 測 魚 群 位 置 , 經 過 50 毫 秒 測 得 聲 波 的 回 聲 訊
號 , 且 發 現 回 聲 的 頻 率 下 降 。 若 當 時 海 中 聲 波 速 率 為 1520 公 尺 /秒 , 則 下 列 何
者 為 該 魚 群 在 反 射 聲 波 時 , 其 相 對 於 船 隻 的 距 離 與 運 動 狀 態 ?
(A)相 距 38公 尺 , 接 近 中 (B)相 距 76公 尺 , 接 近 中
(C)相 距 38公 尺 , 遠 離 中 (D)相 距 76公 尺 , 遠 離 中
(E)相 距 76公 尺 , 相 對 靜 止
第 9 頁 104年學測
共 15 頁 自然考科
 
- 9 -
39. 下 列 有 關 文 中 提 及 「 鈾 與 氘 」 的 敘 述 , 哪 些 正 確 ? ( 應 選 2 項 )
(A)臺 灣 核 能 發 電 是 利 用 鈾 235 進 行 核 融 合 反 應
(B)核 反 應 遵 守 質 能 守 恆 定 律 , 符 合 愛 因 斯 坦 提 出 的 質 能 互 換 關 係 式
(C)氫 ( 1
1H) 、 氘 ( 2
1H ) 、 氚 ( 3
1 H ) 三 元 素 稱 為 同 素 異 形 體
(D)氘 ( 2
1H ) 具 有 1個 電 子 、 2個 中 子
(E)氘 與 氧 形 成 重 水 ( 2D O ) , 化 學 性 質 與 水 相 似
40. 下 列 有 關 地 球 生 物 演 化 的 次 序 , 哪 些 正 確 ? ( 應 選 2 項 )
(A)先 發 生 在 海 洋 , 然 後 到 陸 地
(B)先 生 成 域 , 再 生 成 界 , 最 後 形 成 物 種
(C)先 有 原 核 的 細 菌 及 古 菌 , 然 後 才 有 真 核 生 物 體
(D)生 物 體 先 有 器 官 系 統 以 容 納 各 器 官 及 組 織
(E)原 始 細 胞 生 成 細 胞 核 後 , 再 演 化 為 細 菌 及 古 菌 等 生 物 體
第 貳 部 分 ( 占 4 8 分 )
說明:第 41 題至第 68 題,每題 2 分。單選題答錯、未作答或畫記多於一個選項者,該題
以零分計算;多選題每題有n個選項,答錯k個選項者,得該題
n 2k
n

的分數;但得
分低於零分或所有選項均未作答者,該題以零分計算。此部分得分超過 48 分以上,
以滿分 48 分計。
41-43為 題 組
一 些 常 見 的 繩 索 在 拉 力 作 用 的 情 況 下 , 與 彈 簧 類 似 。 當 達 成 靜 力 平 衡 時 , 其
伸 長 量 x會 隨 著 拉 力 的 量 值 F 而 改 變。若 以 L與 A 分 別 代 表 繩 索 未 受 拉 力 時 的 長 度
與 橫 截 面 積,並 令 繩 索 單 位 長 度 的 伸 長 量 /x L S 、單 位 面 積 所 受 的 拉 力 /F A T ,
則 T 對 S 的 曲 線 大 致 如 圖 5 所 示 。 當 T 不 超 過 線 性 上 限 1T 時 , 因 L與 A 為 定 值 , 故
拉 力 F 與 伸 長 量 x成 正 比 , 即 F k x , 式 中 k 為 力 常 數 。 當 繩 索 受 到 拉 力 而 未 斷 裂
時 , T 的 最 大 值 稱 為 極 限 強 度 , 以 mT 表 示 。 表 3 的 力 常 數 k 是 各 類 繩 索 在 相 同 粗
細 與 長 度 下 測 得 的 相 對 值 , 而 0k 則 為 尼 龍 繩 的 力 常 數 ; 至 於 mT 則 僅 與 材 質 有 關 ,
而 與 繩 索 的 粗 細 與 長 度 無 關;在 表 3 中 MPa 代 表 6
10 /牛頓 平方公尺。試 依 據 上 述 文
字 與 相 關 圖 表 , 回 答 第 41-43 題 。
表 3
繩索名稱 力常數 k 極限強度 mT (MPa)
尼龍繩 0k 620
棉繩 2 0k 230
蜘蛛絲 3 0k 1000
鋼索 52 0k 1330
碳纖維繩 77 0k 3430
圖 5 
 
極限強度
線性上限  
0
104年學測 第 10 頁
自 然 考 科 共 15 頁
 
- 10 -
41. 依 據 表 3 的 資 料,如 果 繩 索 的 粗 細 與 長 度 都 相 同,則 使 用 下 列 何 種 繩 索,可 懸
吊 的 物 體 重 量 最 大 ?
(A)棉 繩 (B)尼 龍 繩 (C)碳 纖 維 繩 (D)鋼 索 (E)蜘 蛛 絲
42. 登 山 者 在 攀 岩 時 常 靠 一 端 釘 牢 在 岩 壁 的 登 山 繩 來 支 撐 體 重,但 萬 一 不 慎 失 足 滑
落,在 將 繩 子 拉 直 並 繼 續 下 降 到 最 低 點 的 過 程 中,失 足 者 就 會 像 高 空 彈 跳 者 一
樣,受 到 繩 子 向 上 的 拉 力 而 減 速。減 速 過 程 的 時 間 越 短,繩 子 對 失 足 者 的 拉 力
會 越 大,人 也 就 更 容 易 受 傷。假 設 由 同 一 高 處 失 足 滑 落,且 所 使 用 的 繩 索 長 短
與 粗 細 均 相 同,受 力 亦 未 超 過 線 性 上 限,則 登 山 者 選 用 下 列 何 種 繩 索,最 可 能
可 以 減 輕 上 述 傷 害 ?
(A)棉 繩 (B)尼 龍 繩 (C)碳 纖 維 繩 (D)鋼 索 (E)蜘 蛛 絲
43. 假 設 電 影 中 的 蜘 蛛 人 使 用 表 3 中 的 蜘 蛛 絲 , 希 望 能 支 撐 5000 N 的 張 力 而 不 斷
裂 , 則 該 蜘 蛛 絲 的 最 小 截 面 積 約 為 多 少 2
m ?
(A) 3
2 10
 (B) 4
2 10
 (C) 4
5 10
 (D) 5
2 10
 (E) 6
5 10

44-45為 題 組
射 向 地 球 的 高 能 宇 宙 射 線 會 與 大 氣 作 用 , 因 而 產 生 許 多 極 高 速 的 緲 子 撞 擊 地
表 。 緲 子 為 帶 電 粒 子 , 其 電 量 與 電 子 相 同 , 質 量 約 為 電 子 的 200 倍 。 緲 子 在 高 速
通 過 物 質 時,會 使 其 路 徑 周 遭 物 質 的 原 子 游 離 而 造 成 緲 子 的 動 能 損 失 E ,已 知 E
與 緲 子 前 進 的 路 徑 長 及 所 通 過 物 質 的 密 度 均 成 正 比 。 假 設 高 能 緲 子 在 水 中 前 進
1.0 m,約 損 失 200 MeV 的 動 能,其 中 MeV 代 表 百 萬 電 子 伏 特,相 當 於 13
1.6 10
 J,
而 水 的 密 度 為 3
1000 kg / m 。 試 依 據 上 述 資 料 , 回 答 第 44-45 題 。
44. 假 設 地 表 大 氣 密 度 為 3
1.2 kg / m , 則 高 能 的 緲 子 在 地 表 大 氣 中 前 進 1.0 km, 損 失
動 能 大 約 多 少 MeV?
(A) 0.24 (B) 2.4 (C) 24 (D) 240 (E) 2400
45. 利 用 高 速 帶 電 粒 子 在 人 體 中 行 經 腫 瘤 時 所 損 失 的 動 能,可 以 殺 除 癌 細 胞。假 設
某 高 速 帶 電 粒 子 在 人 體 中 行 經 癌 細 胞 與 正 常 細 胞 時,每 單 位 路 徑 長 的 動 能 損 失
分 別 為 高 速 緲 子 在 水 中 前 進 時 的 300 倍 與 3 倍。若 欲 利 用 加 速 器 射 出 此 高 速 帶
電 粒 子 , 以 治 療 人 體 皮 下 10 cm 處 、 厚 度 約 1.0 mm 的 惡 性 腫 瘤 , 則 此 帶 電 粒
子 的 動 能 至 少 大 約 多 少 MeV?
(A) 0.12 (B) 1.2 (C) 12 (D) 120 (E) 1200
46. 一 質 量 為 60 kg 的 成 人 駕 駛 質 量 920 kg 的 汽 車 , 在 筆 直 的 高 速 公 路 上 以 時 速
108 km( 30 m/s) 等 速 度 行 駛 , 車 上 載 著 質 量 20 kg 的 小 孩 , 兩 人 皆 繫 住 安 全
帶 。 途 中 不 慎 正 向 追 撞 總 質 量 為 2000 kg、 時 速 為 54 km( 15 m/s) 的 卡 車 ,
碰 撞 後 兩 車 糾 結 在 一 起,但 駕 駛 人 與 小 孩 仍 繫 在 座 位 上。假 設 碰 撞 時 間 為 0.2 s
且 所 有 阻 力 的 影 響 均 可 忽 略 不 計,則 在 碰 撞 期 間,安 全 帶 對 小 孩 的 平 均 作 用 力
大 約 多 少 N?
(A) 3000 (B) 2500 (C) 2000 (D) 1500 (E) 1000
第 11 頁 104年學測
共 15 頁 自然考科
 
- 11 -
47. 核 分 裂 時 所 產 生 的 中 子 動 能 很 大,但 動 能 較 低 的 慢 中 子( 也 稱 為 熱 中 子 )較 容
易 誘 發 核 分 裂。因 此 在 核 子 反 應 爐 中 置 入 中 子 緩 速 劑,使 高 速 中 子 與 緩 速 劑 中
的 原 子 發 生 一 維 彈 性 碰 撞,造 成 能 量 轉 移 而 得 以 減 速,俾 能 產 生 連 鎖 反 應。依
以 上 所 述 , 下 列 何 者 較 適 合 當 作 中 子 緩 速 劑 ?
(A)水 中 的 氫 原 子 (B)鉛 塊 中 的 鉛 原 子 (C)硫 化 鎘 中 的 鎘 原 子
(D)氧 化 鐵 中 的 鐵 原 子 (E)鈦 合 金 中 的 鈦 原 子
48. 酚酞是酸鹼滴定常用的指示劑,結構如圖 6。下列有關酚酞的敘述,哪一項正確?
(A)酚 酞 是 強 鹼
(B)將 數 滴 酚 酞 試 液 滴 入 檸 檬 汁 後 , 溶 液 呈 粉 紅 色
(C)酚 酞 分 子 中 , 含 有 羥 基 與 羧 基 等 官 能 基
(D)酚 酞 結 構 中 , 三 個 苯 環 在 同 一 平 面 上
(E)酚 酞 在 水 中 溶 解 度 差 , 通 常 配 製 於 酒 精 與 水 的 混 合 液
中 , 實 驗 時 於 待 測 液 中 滴 入 數 滴 即 可
49. 石 油 經 分 餾 可 以 獲 得 石 油 氣 、 石 油 醚 、 汽 油 、 煤 油 、 柴 油
等 不 同 的 產 物 。 已 知 汽 油 主 要 的 成 分 為 5C ~ 12C 碳 數 的 烷 類 , 且 正 壬 烷 與 甲 基
三 級 丁 基 醚 的 辛 烷 值 分 別 為 45 與 116~117。 下 列 有 關 石 油 分 餾 以 及 相 關 物 質
的 敘 述 , 哪 些 正 確 ? ( 應 選 2 項 )
(A)汽 油 的 分 餾 溫 度 比 柴 油 高
(B)汽 油 中 不 含 正 壬 烷 , 是 因 其 辛 烷 值 為 負 值 , 會 損 毀 汽 缸 及 引 擎
(C)汽 油 的 來 源 除 了 分 餾 石 油 外 , 也 可 由 分 子 量 較 大 的 烷 類 裂 解 或 重 組 取 得
(D)甲 基 三 級 丁 基 醚 的 辛 烷 值 大 於 100,可 添 加 於 汽 油 中,以 提 高 油 品 的 抗 震 爆
表 現
(E)甲 基 三 級 丁 基 醚 是 含 4個 碳 的 化 合 物
50. 物 質 可 依 鍵 結 與 物 理 性 質( 如:狀 態、熔 點、沸 點、導 電 性 與 延 展 性 等 )分 類 。
表 4 為 甲 、 乙 、 丙 、 丁 四 種 物 質 的 物 理 性 質 :
表 4
物 質 狀 態 ( 25℃ ) 沸 點 ( ℃ ) 熔 點 ( ℃ ) 導 電 性
甲 氣 態 252 259 不 導 電
乙 固 態 3000 153
固 態 時 不 導 電,水 溶 液 可
導 電
丙 固 態 1420 845 固 態 時 可 導 電
丁 液 態 100 0 不 導 電
已知甲為雙原子分子,且為水分子中的一元素,則下列有關表中甲、乙、丙、丁的
敘述,哪些正確?(應選 3 項)
(A)甲 為 共 價 分 子 (B)乙 為 共 價 分 子 化 合 物 (C)丙 為 金 屬
(D)丁 為 共 價 分 子 化 合 物 (E)乙 與 丙 皆 具 延 展 性
圖 6 
104年學測 第 12 頁
自 然 考 科 共 15 頁
 
- 12 -
51. 黃 同 學 將 5 種 液 體 分 別 置 於 1-5 號 試 管 後 , 分 別 進 行 測 試 , 結 果 如 下 :
(1)以 藍 色 石 蕊 試 紙 測 試 , 發 現 只 有 5號 試 管 的 液 體 呈 現 紅 色 。
(2)測 試 液 體 的 揮 發 性 , 4號 試 管 的 液 體 最 易 揮 發 。
(3)以 手 輕 搧 液 體,嗅 聞 結 果,1號 試 管 的 液 體 與 家 中 所 使 用 的 去 漬 油 味 道 相 似;
2號 試 管 的 液 體 , 則 有 類 似 水 果 香 味 。
(4)食 鹽 於 3號 試 管 中 液 體 的 溶 解 度 最 高 。
依 據 上 述 測 試 結 果 , 則 這 5種 液 體 依 序 為 何 ?
(A)丙 酮 、 乙 醇 、 水 、 乙 醚 、 乙 酸 (B)乙 醇 、 丙 酮 、 乙 醚 、 水 、 乙 酸
(C)己 烷 、 乙 酸 乙 酯 、 水 、 乙 醚 、 乙 酸 (D)己 烷 、 乙 酸 乙 酯 、 水 、 乙 酸 、 乙 醚
(E)己 烷 、 丙 酮 、 水 、 乙 醚 、 乙 酸 乙 酯
52. 麩 胺 酸 與 氫 氧 化 鈉 反 應 ,可 得 麩 胺 酸 鈉( 味 精 )。 工 業 上 係 利 用 微 生 物 將 醣 類
轉 換 成 麩 胺 酸 , 其 反 應 式 如 下 :
已 知 分 子 下 方 括 號 中 的 數 字 為 分 子 量,則 上 列 反 應 式 的 原 子 經 濟 百 分 率( 原 子
使 用 效 率 ) 最 接 近 下 列 哪 一 數 值 ?
(A) 72 (B) 62 (C) 52 (D) 42 (E) 32
53-54為 題 組
下 圖 為 甲 、 乙 、 丙 、 丁 、 戊 五 種 有 機 化 合 物 的 分 子 模 型 。 圖 中 黑 、 灰 球 分 別
代 表 碳 、 氫 原 子 , 斜 線 球 代 表 氧 原 子 。 圖 中 連 結 兩 球 間 的 單 棍 代 表 單 鍵 , 而 連 結
兩 球 間 的 雙 棍 代 表 雙 鍵 。 試 回 答 53-54 題 。
甲 乙 丙
丁 戊
53. 下 列 哪 些 屬 於 醇 類 化 合 物 ? ( 應 選 3 項 )
(A)甲 (B)乙 (C)丙 (D)丁 (E)戊
54. 下 列 何 者 互 為 同 分 異 構 物 ?
(A)甲與乙 (B)乙與丙 (C)丙與丁 (D)丁與戊 (E)乙與丁
第 13 頁 104年學測
共 15 頁 自然考科
 
- 13 -
55. 下 列 有 關 構 造 和 功 能 的 配 對 , 哪 些 正 確 ? ( 應 選 3 項 )
(A)儲 精 囊 - 儲 存 精 子 (B)攝 護 腺 - 分 泌 精 液 中 的 部 分 液 體
(C)副 睪 - 精 子 的 成 熟 和 儲 存 (D)卵 巢 - 分 泌 激 素 FSH和 LH
(E)輸 卵 管 - 精 子 和 卵 受 精 之 處
56. 下 列 有 關 人 體 免 疫 系 統 的 敘 述 , 哪 些 正 確 ? ( 應 選 3 項 )
(A)面 對 病 原 體 時 , 身 體 啟 動 非 專 一 性 防 禦 的 時 間 較 專 一 性 防 禦 早
(B) T細 胞 會 辨 識 並 吞 噬 被 病 毒 感 染 的 細 胞
(C)發 炎 時 , 受 傷 細 胞 會 釋 出 組 織 胺 , 使 受 傷 部 位 微 血 管 通 透 性 增 大
(D)若 能 找 到 伊 波 拉 病 毒 具 有 抗 原 性 的 蛋 白 質 分 子 , 則 有 可 能 利 用 遺 傳 重 組 的
技 術 來 合 成 該 蛋 白 質 當 疫 苗
(E)病 原 體 可 活 化 B細 胞 使 B細 胞 分 泌 抗 體,抗 體 與 抗 原 結 合 可 直 接 分 解 病 原 體
57. 圖 7 為 甲 國 及 乙 國 的 兩 性 年 齡 結 構 圖 , 且 假 設 兩 國 男 女 出 生 比 例 皆 為 1:1。 下
列 敘 述 哪 些 正 確 ? ( 應 選 3 項 )
(A)甲 國 的 人 口 數 衰 退 中
(B)乙 國 的 人 口 數 增 長 中
(C)乙 國 男 性 死 亡 率 高 於 女 性
(D)乙 國 的 年 齡 組 成 趨 向 老 年 化
(E)目 前 我 國 的 年 齡 結 構 與 乙 國 較 相 似
58. 有 些 人 登 上 玉 山 頂 時 , 會 出 現 呼 吸 困 難 的 現 象 , 下 列 何 者 是 可 能 的 原 因 ?
(A)大 氣 中 氧 的 比 例 , 玉 山 頂 高 於 平 地 (B)大 氣 中 氮 的 比 例,玉 山 頂 高 於 平 地
(C)大 氣 中 的 氧 分 壓 , 玉 山 頂 低 於 平 地 (D)大 氣 中 的 氧 分 壓,玉 山 頂 高 於 平 地
(E)大 氣 中 的 氮 分 壓 , 玉 山 頂 低 於 平 地 (F)大 氣 中 的 氮 分 壓,玉 山 頂 高 於 平 地
59. 下 列 哪 些 事 件 與 生 態 系 的 物 質 循 環 有 關 ? ( 應 選 3 項 )
(A)植 物 的 光 合 作 用 (B)核 能 電 廠 產 生 能 量 的 過 程
(C)火 力 電 廠 產 生 能 量 的 過 程 (D)水 力 推 動 渦 輪 發 電 機
(E)土 壤 中 硝 酸 鹽 被 細 菌 代 謝 為 氮
60.學 生 試 驗 光 週 期 對 某 種 植 物 開 花 的 影 響,將 試 驗 植 物 種 植 於 不 同 光 週 期 環 境 中 ,
給 予 8 與 11 小 時 的 日 照 長 度 時 , 植 物 開 花 ; 而 給 予 13 與 16 小 時 的 日 照 長 度
時 , 植 物 不 開 花 。 若 此 植 物 為 一 年 生 , 且 在 春 天 發 芽 , 其 生 長 地 的 夏 至 ( 6 月
21 日 ) 日 照 長 度 14 小 時 , 冬 至 日 照 長 度 10 小 時 , 及 春 分 、 秋 分 日 照 長 度 12
小 時 。 請 問 此 種 植 物 最 有 可 能 開 始 開 花 的 月 份 為 何 ?
(A) 3 (B) 6 (C) 8 (D) 11 (E) 12
61. 大 氣 中 的 某 些 氣 體 會 吸 收 紅 外 線,因 而 產 生 溫 室 效 應,故 稱 為 溫 室 氣 體。依 照
此 定 義 , 下 列 哪 些 是 溫 室 氣 體 ? ( 應 選 3 項 )
(A)水 蒸 氣 ( 2H O ) (B)甲 烷 ( 4CH ) (C)二 氧 化 碳 ( 2CO )
(D)氮 ( 2N ) (E)氧 ( 2O )
圖 7 
乙國 甲國 
人口數
男性 女性 男性  女性
年
   
齡
 
0~1516~4041~60>60
104年學測 第 14 頁
自 然 考 科 共 15 頁
 
- 14 -
62-63為 題 組
在 太 陽 系 中 , 某 一 天 體 從 太 陽 盤 面 之 前 方 通 過 的 現 象 稱 為 「 凌 日 」 。 在 宇 宙
中 的 其 他 恆 星 周 圍 也 可 能 存 在 行 星 , 當 行 星 繞 其 恆 星 公 轉 時 , 從 地 球 看 過 去 , 如
果 行 星 恰 巧 從 其 恆 星 之 前 方 通 過 , 即 發 生 類 似 凌 日
的 現 象 , 其 恆 星 的 亮 度 會 減 弱 一 點 點 , 直 到 行 星 完
全 通 過 恆 星 盤 面 , 才 又 恢 復 為 原 亮 度 。 圖 8 是 克 卜
勒 太 空 望 遠 鏡 觀 測 編 號 Kepler-8 這 顆 恆 星 之 亮 度 隨
時 間 變 化 的 情 形 。 恆 星 沒 有 被 行 星 「 凌 」 時 的 相 對
亮 度 定 義 為 1.000, 發 生 「 凌 」 時 恆 星 亮 度 變 暗 , 於
數 小 時 之 後 恢 復 , 這 樣 的 變 化 周 而 復 始 , 週 期 約 為
3.5 天 。 Kepler-8 的 光 譜 型 為 F, 視 星 等 為 14 星 等 ,
而 造 成 「 凌 」 現 象 的 行 星 稱 為 Kepler-8b, 據 估 計 其
半 徑 為 木 星 的 1.4 倍 , 質 量 則 為 木 星 的 60%。
62. 行 星 Kepler-8b 的 平 均 密 度 大 約 為 木 星 的 幾 倍 ?
(A) 2.3 (B) 1.0 (C) 0.8 (D) 0.4 (E) 0.2
63. 有 關 此 恆 星 與 行 星 , 下 列 敘 述 何 者 正 確 ?
(A)可 以 估 算 行 星 Kepler-8b的 自 轉 週 期
(B)Kepler-8的 表 面 溫 度 比 太 陽 高
(C)即 使 不 藉 助 望 遠 鏡 , 仍 能 以 裸 眼 在 夜 空 中 看 到 這 顆 恆 星
(D)由 於 此 恆 星 視 星 等 為 14星 等 , 可 以 估 計 行 星 的 視 星 等 大 約 為 5星 等
(E)這 裡 所 指 的 類 似 凌 日 現 象 , 是 指 恆 星 Kepler-8從 行 星 Kepler-8b的 前 方 通 過
64. 岩 層 層 面 與 水 平 面 交 線 的 方 向 稱 為 走 向 , 層 面 與 水 平 面 的 夾 角 稱 為 傾 角 。圖 9
為 一 平 坦 地 面,出 露 著 頁 岩 層、煤 層 和 砂 岩 層,走 向
都 是 南 北 向 , 傾 角 向 東 傾 斜 30 度 。 在 圖 中 哪 一 地 點
鑽 井 , 可 在 最 淺 處 鑽 到 煤 層 ?
(A)甲 (B)乙
(C)丙 (D)丁
(E)四 個 地 點 都 鑽 不 到 煤 層
65. 在 地 球 的 歷 史 中,氣 候 發 生 過 許 多 次 冷 暖 變 化,地 球 現 正 處 於 間 冰 期。當 地 球
由 冰 期 進 入 間 冰 期 時 , 全 球 氣 溫 上 升 , 會 引 發 哪 些 現 象 ? ( 應 選 2 項 )
(A)冰 川 後 退 、 冰 原 範 圍 減 小 , 全 球 平 均 海 平 面 上 升
(B)冰 層 融 解 , 原 先 被 覆 蓋 的 陸 地 上 升
(C)冰 融 後 , 因 淡 水 大 量 注 入 海 洋 , 造 成 海 洋 溫 鹽 環 流 增 強
(D)水 氣 蒸 發 量 降 低 、 降 雨 少 , 沙 漠 擴 張
(E)熱 點 火 山 噴 發 活 動 旺 盛 , 釋 出 大 量 溫 室 氣 體
相對時間(天)
相
對
亮
度
 
圖 8 
圖 9 
甲  乙  丙 丁
頁
岩
層 
煤 
 
層 
砂
岩
層
北
第 15 頁 104年學測
共 15 頁 自然考科
 
- 15 -
66. 圖 10 為 從 太 空 看 地 球 自 轉 與 公 轉 的 示 意 圖,地 球 繞 著 太 陽 以 逆 時 鐘 方 向 公 轉 ,
地 球 本 身 也 以 逆 時 鐘 方 向 自 轉 , 由 地 球 上 的 A
點 來 看 , 下 列 敘 述 何 者 正 確 ?
(A)一 天 24小 時 是 連 續 兩 次 面 對 太 陽 所 經 過 的 時
間 , 稱 為 恆 星 日
(B)一 天 24小 時 是 連 續 兩 次 面 對 遙 遠 恆 星 所 經 過
的 時 間 , 稱 為 太 陽 日
(C)恆 星 日 比 太 陽 日 大 約 短 了 四 分 鐘
(D)太 陽 日 比 恆 星 日 大 約 短 了 四 分 鐘
(E)太 陽 是 一 顆 恆 星 , 所 以 太 陽 日 就 是 恆 星 日
67. 當 空 氣 塊 隨 著 氣 流 被 地 形 抬 舉 上 升 , 會 因 溫 度 下 降 達 到 飽 和 而 有 機 會 發 展 成
雲 甚 至 降 雨 , 此 空 氣 塊 爬 過 山 頂 後 , 隨 著 過 山 氣 流 下 降 至 平 原 區 。 當 此 空 氣
塊 從 山 頂 一 路 下 沉 至 平 原 區 , 且 為 絕 熱 過 程 , 下 列 有 關 此 空 氣 塊 過 山 之 後 的
性 質 變 化 敘 述 , 哪 些 正 確 ? ( 應 選 2 項 )
(A)溫 度 下 降 (B)氣 壓 上 升 (C)飽 和 水 氣 壓 下 降
(D)相 對 濕 度 下 降 (E)水 氣 壓 降 低
68. 天 氣 預 報 的 誤 差 , 通 常 與 預 報 期 限 的 長 短 以 及 數 值 天 氣 預 報 技 術 有 關 。 圖 11
為 美 國 颶 風 中 心 從 1970 到 2012 年 間,針 對 大 西 洋 海 域 颶 風 移 動 路 徑 的 預 報 ,
每 十 年 的 預 報 路 徑 與 實 際 路 徑 之 間 的
平 均 誤 差 隨 著 預 報 期 限 的 改 變 情 形 ,
這 期 間 共 有 5 個 時 期 , 2000 年 之 後 才
有 96 小 時 和 120 小 時 的 預 報 。 根 據 此
圖 , 甲 、 乙 、 丙 三 人 的 推 論 如 下 :
(甲 )在 每 一 個 時 期,預 報 路 徑 平 均 誤 差
值 會 隨 著 預 報 期 限 增 長 而 變 大 。
(乙 )相 同 預 報 期 限 的 預 報 路 徑 誤 差 值
有 逐 漸 降 低 的 趨 勢 。
(丙 )2010-2012年 120小 時 的 預 報 路 徑
誤 差 值 , 比 1970-1979年 的 48小 時
的 誤 差 值 小 。
下 列 選 項 何 者 正 確 ?
(A)只 有 甲 正 確 (B)只 有 乙 正 確 (C)只 有 丙 正 確
(D)只 有 甲 、 乙 正 確 (E)只 有 乙 、 丙 正 確 (F)甲 、 乙 和 丙 皆 正 確
圖 11 
圖 10
指向遙遠恆星 
地球
地球
指向遙遠恆星 
太陽
地球公轉方向
 
A
A
0.986。

104學測自然科考題

  • 1.
    大學入學考試中心 104學年度學科能力測驗試題 自然考科 -作答注意事項- 考試時間: 100 分鐘 題型題數: ․第壹部分共40 題 ․第貳部分共 28 題 作答方式: ․用2B鉛筆在「答案卡」上作答;更正時,應以 橡皮擦擦拭,切勿使用修正液(帶)。 ․未依規定畫記答案卡,致機器掃描無法辨識答案 者,其後果由考生自行承擔。 一、原子量 H=1.0 C=12.0 O=16.0 二、酚酞指示劑變色範圍 pH=8.3~10.0
  • 2.
    第 1 頁104年學測 共 15 頁 自然考科   - 1 - 第 壹 部 分 ( 占 8 0 分 ) 一 、 單 選 題 ( 占 4 6 分 ) 說明:第 1 題至第 23 題,每題均計分,每題有n個選項,其中只有一個是正確或最適當的 選項,請畫記在答案卡之「選擇題答案區」。各題答對者,得 2 分;答錯、未作答 或畫記多於一個選項者,該題以零分計算。 1. 下 列 何 者 為 能 量 的 單 位 ? (A) kg m (B) 2 kg m/s (C) 2 2 kg m /s (D) kg m/s (E) 2 kg m /s 2. 某 生 靜 坐 在 樹 幹 筆 直 的 果 樹 下 , 觀 測 以 下 ( I) 至 ( Ⅳ ) 四 者 的 高 度 隨 時 間 變 化 的 情 況 : ( Ⅰ ) 樹 幹 上 的 凹 洞 ( Ⅱ ) 從 樹 下 沿 樹 幹 等 速 向 上 爬 行 的 松 鼠 ( Ⅲ ) 樹 上 落 下 的 果 實 ( Ⅳ ) 從 樹 上 起 飛 且 越 飛 越 高 的 小 鳥 該 生 將 各 運 動 簡 化 為 質 點 運 動 , 並 以 質 點 距 地 面 的 高 度 為 縱 坐 標 , 時 間 為 橫 坐 標 , 繪 製 高 度 對 時 間 的 關 係 圖 , 如 圖 1 所 示 。 關 於 圖 線 ( 甲 ) 至 ( 丁 ) 與 ( Ⅰ ) 至 ( Ⅳ ) 四 者 的 高 度 隨 時 間 變 化 的 對 應 關 係 , 下 列 選 項 何 者 最 可 能 ? 圖 線 情 境 甲 乙 丙 丁 (A) Ⅰ Ⅱ Ⅲ Ⅳ (B) Ⅱ Ⅰ Ⅳ Ⅲ (C) Ⅳ Ⅲ Ⅰ Ⅱ (D) Ⅲ Ⅳ Ⅱ Ⅰ (E) Ⅳ Ⅱ Ⅰ Ⅲ 3. 已 知 空 氣 中 的 光 速 8 3.0 10 m/sc   。 若 某 一 3G 手 機 採 用 通 訊 頻 率 1.9GHz, 則 此 手 機 發 出 的 電 磁 波 , 在 空 氣 中 的 波 長 約 為 多 少 m? (A) 1.6 (B) 1.0 (C) 0.33 (D) 0.16 (E) 0.10 4. 有 一 南 北 走 向 且 平 行 水 平 地 面 的 空 中 電 纜 線,原 本 沒 有 電 流 通 過。某 生 將 小 羅 盤 平 放 在 此 電 纜 線 正 下 方 的 地 面 上,當 電 纜 線 內 通 有 由 南 向 北 的 大 電 流 時,小 羅 盤 磁 針 N 極 的 指 向 將 如 何 偏 轉 ? (A)由 北 向 西 偏 轉 (B)由 北 向 東 偏 轉 (C)由 南 向 西 偏 轉 (D)由 南 向 東 偏 轉 (E)磁 針 仍 靜 止 不 動 圖 1 時間 高度 (甲) (丁) (乙) (丙) 0
  • 3.
    104年學測 第 2頁 自 然 考 科 共 15 頁   - 2 - 5. 下 列 是 四 個 高 中 生 針 對 宇 宙 演 化 概 念 的 敘 述 , 哪 幾 個 學 生 正 確 ? 甲 : 宇 宙 中 大 多 數 的 恆 星 , 是 在 大 霹 靂 時 一 起 誕 生 乙 : 宇 宙 微 波 背 景 輻 射 比 星 光 還 古 老 丙: 宇宙誕生後,既不膨脹也不收縮 丁 : 若 哈 伯 定 律 中 的 哈 伯 常 數 越 大 , 則 表 示 宇 宙 膨 脹 越 快 (A)僅 有 甲 、 乙 、 丙 (B)僅 有 甲 、 丙 (C)僅 有 甲 、 丁 (D)僅 有 乙 、 丁 (E)僅 有 丁 6. 在 一 個 密 閉 的 容 器 中 , 含 有 甲 烷 1.6 克 和 氧 氣 8.0 克 。 燃 燒 反 應 完 全 後 , 則 容 器 中 所 含 的 分 子 總 莫 耳 數 為 何 ? (A) 0.20 (B) 0.25 (C) 0.30 (D) 0.35 (E) 0.40 7. 下 列 反 應 , 哪 一 項 化 學 變 化 屬 於 氧 化 還 原 反 應 ? (A)鉛 蓄 電 池 的 放 電 反 應 (B)加 熱 氯 化 銨 與 氫 氧 化 鈣 混 合 物 產 生 氨 氣 (C)在 高 溫 下 , 碳 酸 鈣 分 解 產 生 氧 化 鈣 與 二 氧 化 碳 (D)硝 酸 銀 水 溶 液 與 溴 化 鉀 水 溶 液 混 合 產 生 溴 化 銀 沉 澱 (E)將 濃 硫 酸 緩 慢 加 入 氯 化 鈉 粉 末 , 產 生 的 氣 體 經 乾 燥 後 得 氯 化 氫 , 及 留 於 溶 液 中 的 硫 酸 鈉 或 硫 酸 氫 鈉 8. 下 列 哪 一 種 容 器 較 適 合 用 來 測 量 酸 鹼 中 和 之 反 應 熱 ? (A)玻 璃 燒 杯 (B)紙 杯 (C)瓷 杯 (D)保 麗 龍 杯 (E)不 鏽 鋼 杯 9-10為 題 組 濃 度 均 為 0.1M 的 五 種 水 溶 液,其 溶 質 為 KI、 HCl、 2BaCl 、 2 3Na CO 、 3 2Pb(NO ) 。 這 五 種 溶 液 彼 此 間 的 關 係 如 圖 2。 圖 中 每 條 連 線 表 示 兩 端 的 溶 液 可 以 發 生 化 學 反 應 , 產 生 沉 澱 或 氣 體 , 均 以 肉 眼 就 可 辨 識 。 請 先 確 定 代 號 1~5 是 什 麼 溶 液 後 , 回 答 9 與 10 題 。 9. 已 知 與 溶 液 2 的 反 應,可 以 產 生 氣 體 或 沉 澱,則 溶 液 2 的 溶 質 是 什 麼 化 合 物 ? (A) KI (B) HCl (C) 2BaCl (D) 2 3Na CO (E) 3 2Pb(NO ) 10. 已 知 與 溶 液 4 的 反 應 皆 為 沉 澱 反 應,且 其 中 有 一 種 沉 澱 的 顏 色 為 黃 色,則 溶 液 4 的 溶 質 是 什 麼 化 合 物 ? (A) KI (B) HCl (C) 2BaCl (D) 2 3Na CO (E) 3 2Pb(NO ) 11. 已 知 元 素 X 與 Y 的 相 對 原 子 量 比 為 2:1,而 由 這 兩 種 元 素 所 組 成 的 某 一 化 合 物 中 , X 與 Y 的 質 量 比 為 1:1, 則 下 列 哪 一 項 是 該 化 合 物 可 能 的 分 子 式 ? (A) XY (B) 2XY (C) 4XY (D) 4X Y (E) 2X Y 1 4 2 3 5 圖 2
  • 4.
    第 3 頁104年學測 共 15 頁 自然考科   - 3 - 12. 一 氧 化 碳 和 2 3Fe O 的 化 學 反 應 式 如 下 : 2 3 23CO(g) Fe O 2Fe +( 3s) ( ) )s CO (g  試 由 下 列 三 個 反 應 式 與 赫 斯 定 律 , 計 算 上 述 反 應 的 o H ( kJ) 。 o 2 3 3 4 2 o 2 o 3 4 2 3Fe O (s) + CO(g) 2Fe O (s) + CO (g) H 48.5 kJ Fe(s) + CO (g) FeO(s) + CO(g) H 11.0 kJ Fe O (s) + CO(g) 3FeO(s) + CO (g) H 22.0 kJ            Ⅰ、 Ⅱ、 Ⅲ、 下 列 哪 一 數 值 最 接 近 計 算 的 結 果 ? (A) 10 (B) 21 (C) 42 (D) 63 (E) 84 13. 下 列 有 關 觀 察 細 胞 形 態 的 探 討 活 動 , 何 者 正 確 ? (A)在 低 倍 顯 微 鏡 下 可 觀 察 到 洋 蔥 表 皮 細 胞 的 葉 綠 體 隨 著 細 胞 質 流 動 (B)紅 血 球 在 高 張 溶 液 中 會 呈 現 萎 縮 狀 態 (C)植 物 細 胞 行 有 絲 分 裂 會 在 中 央 形 成 向 內 凹 陷 狀 (D)洋 蔥 根 尖 處 可 觀 察 到 許 多 正 在 進 行 減 數 分 裂 的 細 胞 (E)人 類 紅 血 球 置 於 0.4~0.6% NaCl溶 液 中 , 其 形 態 不 變 14. 一 對 小 鼠 交 配 生 下 兩 胎 共 20 隻 , 其 中 10 隻 是 白 色 , 另 10 隻 是 灰 色 。 已 知 控 制 小 鼠 毛 色 灰 色 的 等 位 基 因 G 為 顯 性 。 這 對 小 鼠 最 可 能 的 基 因 型 為 何 ? (A) GG Gg (B) GG gg (C) Gg Gg (D) Gg gg (E) gg gg 15. 下 列 有 關 觀 察 染 色 體 的 探 討 活 動 之 描 述 , 何 者 正 確 ? (A)以 洋 蔥 表 皮 做 為 材 料 製 備 玻 片 , 較 以 洋 蔥 根 尖 為 佳 (B)觀 察 染 色 體 的 顯 微 鏡 , 通 常 需 要 毫 米 級 的 解 剖 顯 微 鏡 (C)過 程 是 先 以 高 倍 率 物 鏡 找 染 色 體 , 再 以 低 倍 率 計 算 數 目 (D)當 染 色 體 位 於 分 裂 中 細 胞 的 中 央 時 , 可 觀 察 到 該 細 胞 將 形 成 的 細 胞 板 (E)在 染 色 體 分 離 完 成 的 細 胞 中 可 看 見 細 胞 板 , 子 細 胞 染 色 體 套 數 為 2n 16. 某 一 株 植 物 在 逆 境 下 產 氧 量 下 降 時 , 最 可 能 是 細 胞 中 的 哪 一 部 位 受 損 ? (A)粒 線 體 內 膜 (B)粒 線 體 外 膜 (C)粒 線 體 基 質 (D)類 囊 體 ( 葉 綠 囊 ) (E)葉 綠 體 基 質 17. 達 爾 文 的 演 化 原 理 中 提 及:每 一 族 群 均 有 可 遺 傳 的 變 異,而 使 個 體 間 的 特 徵 有 所 不 同 。 下 列 有 關 支 持 此 一 族 群 現 象 的 細 胞 學 基 礎 , 何 者 正 確 ? (A)有 絲 分 裂 時 發 生 染 色 體 突 變 (B)有 絲 分 裂 時 發 生 染 色 體 重 組 (C)減 數 分 裂 Ⅰ 時 發 生 聯 會 , 染 色 體 互 換 (D)減 數 分 裂 Ⅱ 時 發 生 染 色 體 重 組 (E)胚 胎 發 育 時 發 生 體 細 胞 傷 害 18. 因 應 京 都 議 定 書 的 簽 署 , 已 開 發 國 家 開 始 考 慮 徵 收「 碳 稅 」, 以 管 制 二 氧 化 碳 的 排 放 量。就 碳 循 環 的 角 度 而 言,京 都 議 定 書 主 要 是 管 制 碳 在 地 球 系 統 的 四 個 圈 中 , 哪 兩 個 圈 的 碳 儲 量 移 出 與 移 入 ? 選 項 (A) (B) (C) (D) (E) 碳 移 出 的 圈 岩 石 圈 水 圈 氣 圈 岩 石 圈 氣 圈 碳 移 入 的 圈 生 物 圈 岩 石 圈 水 圈 氣 圈 岩 石 圈
  • 5.
    104年學測 第 4頁 自 然 考 科 共 15 頁   - 4 - 19. 地 震 依 據 震 源 深 度 可 分 為 淺 源 地 震 ( 0 至 70 公 里 深 ) 、 中 源 地 震 ( 70 至 300 公 里 深 ) 、 深 源 地 震 ( 300 至 700 公 里 深 )。 地 震 活 動 和 所 在 地 的 板 塊 構 造 息 息 相 關 , 當 以 板 塊 構 造 學 說 推 測 隱 沒 帶( 例 如 印 尼 )和 中 洋 脊( 例 如 冰 島 )的 地 震 種 類 時 , 下 列 敘 述 何 者 正 確 ? (A)隱 沒 帶 和 中 洋 脊 只 有 淺 源 和 中 源 地 震 (B)隱 沒 帶 只 有 淺 源 地 震 , 中 洋 脊 只 有 淺 源 和 中 源 地 震 (C)隱 沒 帶 只 有 淺 源 地 震 , 中 洋 脊 淺 源 、 中 源 和 深 源 地 震 都 有 (D)隱 沒 帶 淺 源 、 中 源 和 深 源 地 震 都 有 , 中 洋 脊 以 淺 源 地 震 為 主 (E)隱 沒 帶 和 中 洋 脊 從 淺 源 到 深 源 地 震 都 有 20. 海 洋 除 了 可 依 溫 度 隨 深 度 的 差 異 加 以 分 層 外,也 可 由 密 度 變 化 來 加 以 分 層。下 列 各 圖 是 不 同 海 域 密 度 隨 深 度 的 變 化 , 其 中 哪 一 海 域 最 不 容 易 發 生 垂 直 的 對 流 ? (A) (B) (C) (D) (E) 21. 海 洋 的 潮 汐 運 動 主 要 是 受 到 月 球 影 響,配 合 地 球 自 轉,每 天 會 漲 退 潮 的 週 期 變 化 。 若 某 地 潮 汐 為 半 日 潮 , 表 示 每 次 平 均 漲 潮 時 間 約 為 下 列 何 者 ? (A) 24小 時 50分 (B) 24小 時 (C) 12小 時 25分 (D) 12小 時 (E) 6小 時 12.5分 22. 圖 3 為 大 西 洋 上 颶 風 軌 跡 ( 圖 上 箭 頭 ) 示 意 圖 , 可 發 現 在 赤 道 附 近 海 域 極 少 有 颶 風 形 成 , 下 列 哪 一 選 項 是 主 要 原 因 ? (A)海 溫 太 低 (B)氣 壓 太 高 (C)風 速 太 弱 (D)科 氏 力 太 小 (E)對 流 不 夠 強 1026 10271025 200 1000 600 密度(公斤/立方公尺) 深 度 ︵ 公 尺 ︶ 1026 10271025 200 1000 600 密度(公斤/立方公尺) 深 度 ︵ 公 尺 ︶ 1026 10271025 200 1000 600 密度(公斤/立方公尺) 深 度 ︵ 公 尺 ︶ 1026 10271025 200 1000 600 密度(公斤/立方公尺) 深 度 ︵ 公 尺 ︶ 1026 10271025 200 1000 600 密度(公斤/立方公尺) 深 度 ︵ 公 尺 ︶ 90 N 60 N 30 N 0 30 S 60 S 90 S 圖 3
  • 6.
    第 5 頁104年學測 共 15 頁 自然考科   - 5 - 23. 鋒 面 是 兩 種 不 同 性 質 氣 團 的 交 界 面 , 可 分 類 為 表 1 中 甲 、 乙 、 丙 、 丁 四 種 , 哪 一 選 項 的 鋒 面 一 般 不 會 經 過 臺 灣 ? (A) 只 有 甲 (B) 只 有 丙 (C) 只 有 丁 (D) 乙 和 丙 (E) 甲 和 丁 二 、 多 選 題 ( 占 2 6 分 ) 說明:第 24 題至第 36 題,每題均計分。每題有n個選項,其中至少有一個是正確的選項, 請將正確選項畫記在答案卡之「選擇題答案區」。各題之選項獨立判定,所有選項 均答對者,得 2 分;答錯k個選項者,得該題 n 2k n  的分數;但得分低於零分或所 有選項均未作答者,該題以零分計算。 24. 海 水 除 了 水 平 方 向 流 動 外,也 會 垂 直 流 動,向 上 流 動 稱 為 湧 升 流。下 列 有 關 湧 升 流 的 敘 述 , 哪 些 正 確 ? ( 應 選 3 項 ) (A)垂 直 流 速 與 水 平 流 速 相 當 (B)祕 魯 外 海 的 湧 升 流 有 時 會 伴 隨 聖 嬰 現 象 而 消 失 (C)通 常 是 受 風 吹 或 地 形 影 響 而 產 生 (D)此 海 域 的 表 層 海 水 通 常 溫 度 較 高 (E)此 海 域 的 表 層 海 水 通 常 有 較 高 的 營 養 鹽 25. 表 2 顯 示 常 見 恆 星 的 絕 對 星 等 和 視 星 等 。 下 列 敘 述 哪 些 正 確 ? ( 應 選 2 項 ) 表 2 星 名 絕 對 星 等 視 星 等 太 陽 +4.8 26.8 天 狼 星 +1.4 1.5 織 女 星 +0.6 0.0 北 極 星 4.6 +2.0 (A)織 女 星 的 視 星 等 為 0, 表 示 我 們 肉 眼 看 不 到 織 女 星 (B)若 將 此 四 顆 恆 星 放 在 相 同 的 距 離 上 , 當 中 以 太 陽 最 亮 (C)北 極 星 的 視 星 等 比 織 女 星 多 兩 星 等 , 代 表 北 極 星 的 亮 度 是 織 女 星 的 四 倍 (D)從 絕 對 星 等 的 大 小 比 較 , 當 中 以 北 極 星 最 亮 (E)如 果 某 顆 恆 星 的 亮 度 是 北 極 星 的 100倍 , 則 該 恆 星 的 視 星 等 為 3.0 表 1 甲 乙 丙 丁
  • 7.
    104年學測 第 6頁 自 然 考 科 共 15 頁   - 6 - 26. 臺 灣 因 為 地 質 與 氣 候 的 特 性,使 得 山 區 常 有 山 崩、土 石 流 發 生,並 造 成 生 命 財 產 的 損 失。下 列 造 成 臺 灣 常 有 山 崩 或 土 石 流 的 可 能 條 件 及 其 原 因 配 對,哪 些 正 確 ? ( 應 選 3 項 ) 條件 原因 (A) 風化嚴重 岩層破碎,提供土石來源 (B) 砂頁岩互層的順向坡,且坡腳被挖除 岩層無坡腳支撐 (C) 豪雨 增加土體重量且減少摩擦力 (D) 氣候乾燥炙熱,地下水面下降太多 因地下水減少,岩層間的摩擦力也變小 (E) 地層年代太古老 地層間的聯結力變弱 27. 下 列 選 項 中 的 示 意 圖 , 顯 示 在 靜 止 狀 態 下 , 電 荷 、 金 屬 球 、 磁 鐵 之 間 的 交 互 作 用 力 , 圖 中 各 箭 號 的 指 向 與 長 度 , 分 別 代 表 受 力 的 方 向 與 量 值 。 若 (A)(B)(E) 三 選 項 中 , 兩 箭 號 的 長 度 相 等 , 則 哪 些 圖 正 確 ? ( 應 選 2 項 ) (A)帶 正 電 點 電 荷 電 中 性 金 屬 球 (B)帶 正 電 點 電 荷 帶 正 電 點 電 荷 (C)帶 正 電 點 電 荷 帶 負 電 點 電 荷 (D)磁 鐵 磁 鐵 (E)磁 鐵 磁 鐵 28. 一 觀 察 者 觀 測 比 較 波 源 靜 止 與 高 速 運 動 時 所 發 出 之 電 磁 波 的 頻 率 變 化,藉 以 推 測 波 源 與 觀 察 者 之 間 的 相 對 運 動。已 知 不 同 電 磁 波 的 頻 率 由 高 而 低 的 關 係 為 : 紫 外 線 > 紫 光 > 紅 光 > 紅 外 線 > 微 波 > 無 線 電 波。考 慮 電 磁 波 的 都 卜 勒 效 應 , 下 列 推 測 哪 些 正 確 ? ( 應 選 2 項 ) 選 項 已 知 波 源 靜 止 時 發 出 的 電 磁 波 波 源 運 動 時 觀 察 到 的 電 磁 波 頻 率 變 化 推 測 波 源 與 觀 察 者 的 相 對 運 動 (A) 微 波 往 紅 外 線 區 偏 移 接 近 (B) 微 波 往 無 線 電 波 區 偏 移 接 近 (C) 紫 光 往 紫 外 線 區 偏 移 遠 離 (D) 紫 光 往 紅 外 線 區 偏 移 遠 離 (E) 紅 光 頻 率 不 變 接 近 29. 下 列 選 項 所 陳 述 的 事 實 或 現 象 , 哪 些 與 「 光 電 效 應 」 有 關 ? ( 應 選 2 項 ) (A)此 效 應 可 用 愛 因 斯 坦 提 出 的 理 論 解 釋 (B)利 用 靜 電 感 應 分 離 電 荷 (C)可 驗 證 光 的 波 粒 二 象 性 (D)雷 雨 中 的 閃 電 現 象 (E)蝙 蝠 捕 捉 昆 蟲 SN SN SN SN
  • 8.
    第 7 頁104年學測 共 15 頁 自然考科   - 7 - 30. 圖 4 所 示 , 一 個 N 極 向 右 的 磁 鐵 置 於 水 平 桌 面 上 與 彈 簧 相 連 。 在 彈 簧 為 自 然 長 度 時 , 磁 鐵 的 中 心 位 於 坐 標 0X  處,且 此 處 的 鉛 垂 截 面 上 放 著 一 個 固 定 的 圓 形 導 體 線 圈。磁 鐵 進 出 線 圈 時,因 電 磁 感 應 而 出 現 的 電 流,會 使 線 圈 上 的 燈 泡 產 生 亮 暗 之 變 化。如 果 彈 簧 從 伸 長 mX 的 位 置 , 由 靜 止 狀 態 釋 放 , 開 始 來 回 振 動,則 下 列 敘 述 哪 些 正 確 ? ( 應 選 2 項 ) (A)磁 鐵 接 近 線 圈 時 , 線 圈 對 磁 鐵 會 產 生 吸 引 力 (B)磁 鐵 接 近 線 圈 時 , 線 圈 對 磁 鐵 會 產 生 排 斥 力 (C)磁 鐵 離 開 線 圈 時 , 線 圈 對 磁 鐵 會 產 生 排 斥 力 (D)不 論 磁 鐵 離 開 或 接 近 線 圈 時 , 線 圈 對 磁 鐵 的 作 用 力 皆 為 零 (E)即 使 桌 面 無 摩 擦 並 忽 略 空 氣 阻 力 , 磁 鐵 振 動 的 幅 度 仍 會 持 續 減 小 31. 化 學 實 驗 課 時 , 林 同 學 將 0.05M 的 稀 硫 酸 50.0 毫 升 緩 緩 加 入 於 0.10M 的 氫 氧 化 鈉 水 溶 液 50.0 毫 升 中 。 下 列 對 此 實 驗 的 敘 述 , 哪 些 正 確 ? ( 應 選 2 項 ) (A)此 反 應 為 放 熱 反 應 (B)此 溶 液 會 產 生 沉 澱 (C)混 合 時 會 產 生 酸 性 氣 體 (D)混 合 溶 液 中,鈉 離 子 的 濃 度 為 0.05M (E)混 合 溶 液 中 , 氫 氧 根 離 子 的 濃 度 為 0.05M 32. 下 列 有 關 4NH Cl 、 2 4Na SO 和 NaCl 三 種 化 合 物 的 敘 述 , 哪 些 正 確 ?( 應 選 3 項 ) (A) NaCl為 離 子 化 合 物 (B) 4NH Cl 為 分 子 化 合 物 (C) 2 4Na SO 為 離 子 化 合 物 (D) 4NH Cl 中 的 氮 原 子 與 氫 原 子 之 間 以 共 價 鍵 鍵 結 (E) 2 4Na SO 中 的 硫 原 子 與 氧 原 子 之 間 以 離 子 鍵 鍵 結 33. 下 列 哪 些 是 真 核 細 胞 的 呼 吸 作 用 中,有 氧 呼 吸 與 無 氧 呼 吸 的 共 同 特 徵 ?( 應 選 2 項 ) (A)皆 會 產 生 ATP (B)皆 有 糖 解 的 過 程 (C)皆 有 將 丙 酮 酸 還 原 成 乳 酸 的 過 程 (D)皆 發 生 在 粒 線 體 中 (E)全 都 會 產 生 酒 精 34. 下 列 有 關 生 物 學 上 所 發 展 的 演 化 理 論 之 敘 述 , 哪 些 正 確 ? ( 應 選 2 項 ) (A)神 創 說 ( 自 然 神 學 論 、 創 造 論 ) 認 為 物 種 皆 適 應 於 其 生 存 環 境 , 不 隨 時 間 而 改 變 各 性 狀 之 特 徵 (B)林 奈 認 為 物 種 皆 由 演 化 而 來 , 其 分 類 系 統 中 , 同 科 之 物 種 必 較 同 屬 相 似 (C)拉 馬 克 認 為 親 代 及 其 後 代 持 續 鍛 鍊 某 一 器 官 , 此 器 官 會 發 生 適 應 性 的 改 變 (D)魏 斯 曼 以 實 驗 說 明 : 體 細 胞 之 性 狀 發 生 適 應 性 改 變 , 才 會 發 生 演 化 現 象 (E)達 爾 文 發 現 鷽 鳥 物 種 在 加 拉 巴 哥 群 島 與 同 緯 度 海 島 不 同 , 與 環 境 有 關 而 與 演 化 無 關 燈泡  圖 4    x 線圈 磁鐵 彈簧 N 
  • 9.
    104年學測 第 8頁 自 然 考 科 共 15 頁   - 8 - 35. 下 列 有 關 核 酸 的 敘 述 , 哪 些 正 確 ? ( 應 選 2 項 ) (A)核 酸 的 單 元 體 是 核 苷 酸 (B)核 醣 核 酸 是 真 核 生 物 的 遺 傳 物 質 (C)核 酸 由 C、 H、 O、 N及 S等 元 素 組 成 (D)核 酸 有 核 醣 核 酸 及 去 氧 核 醣 核 酸 二 種 (E)核 酸 分 子 皆 由 核 苷 酸 鏈 構 成 雙 股 螺 旋 結 構 36. 下 列 哪 些 現 象 可 在 植 物 細 胞 行 減 數 分 裂 Ⅱ 時 觀 察 到 ? ( 應 選 3 項 ) (A)中 心 體 複 製 (B)染 色 體 聯 會 (C)二 分 體 排 列 於 細 胞 中 央 (D)中 節 分 裂 (E)細 胞 板 形 成 三 、 綜 合 題 ( 占 8 分 ) 說明:第 37 題至第 40 題,每題 2 分,每題均計分,請將正確選項畫記在答案卡之「選擇 題答案區」。單選題答錯、未作答或畫記多於一個選項者,該題以零分計算;多選 題每題有n個選項,答錯k個選項者,得該題 n 2k n  的分數;但得分低於零分或所有 選項均未作答者,該題以零分計算。 37-40為 題 組 海 洋 占 地 球 表 面 積 約 71%, 是 生 命 的 搖 籃 。 海 水 儲 量 約 為 10 1.3 10 億 噸 , 占 地 球 總 水 量 97%, 不 僅 是 寶 貴 的 水 資 源 , 也 蘊 藏 著 豐 富 的 生 物 、 礦 物 與 能 源 。 已 知 海 水 中 含 有 鈾 與 氘 , 倘 能 妥 善 利 用 並 解 決 其 後 續 的 相 關 問 題 , 對 解 決 能 源 問 題 會 有 相 當 大 的 助 益 。 科 學 家 用 聲 納 探 測 海 洋 地 形 與 魚 群 位 置 、 用 溫 鹽 儀 探 測 海 水 的 溫 度 與 鹽 度 等 。 有 些 國 家 也 正 積 極 進 行 深 層 海 水 利 用 、 海 水 淡 化 、 潮 汐 發 電 、 海 洋 養 殖 … … 。 一 開 始 , 地 球 的 生 物 形 成 後 , 就 在 海 洋 中 逐 漸 發 展 。 海 洋 環 境 萬 分 多 樣 , 扮 演 保 留 生 物 發 展 的 成 果 , 及 促 其 持 續 演 化 的 場 所 或 棲 地 的 角 色 。 最 原 始 的 多 樣 性 形 成 是 由 單 細 胞 的 細 菌 和 古 菌 所 組 成 。 接 著 是 細 胞 核 的 生 成 , 形 成 真 核 生 物 體 , 於 是 開 啟 了 真 核 生 物 域 的 大 演 化 。 以 動 物 界 為 例 , 由 最 簡 單 的 組 織 構 成 多 細 胞 海 綿 , 再 逐 步 形 成 具 有 器 官 及 器 官 系 統 的 複 雜 生 物 體 。 生 物 體 集 結 成 族 群 , 更 進 而 與 棲 地 相 依 , 整 合 成 為 生 態 系 。 37. 臺 灣 電 力 公 司 曾 考 慮 在 臺 東 沿 海 抽 取 六、七 百 公 尺 深 的 海 水,做 為 溫 差 發 電 、 製 造 海 洋 深 層 水 和 養 殖 之 用,和 表 面 海 水 相 比,六、七 百 公 尺 深 海 水 有 哪 些 性 質 ? ( 應 選 3 項 ) (A)水 溫 較 低 (B)鹽 類 中 氯 化 鈉 比 例 大 幅 增 加 (C)氧 含 量 較 高 (D)葉 綠 素 濃 度 較 低 (E)海 水 密 度 較 大 38. 海 上 靜 止 的 船 隻 , 發 出 聲 波 以 偵 測 魚 群 位 置 , 經 過 50 毫 秒 測 得 聲 波 的 回 聲 訊 號 , 且 發 現 回 聲 的 頻 率 下 降 。 若 當 時 海 中 聲 波 速 率 為 1520 公 尺 /秒 , 則 下 列 何 者 為 該 魚 群 在 反 射 聲 波 時 , 其 相 對 於 船 隻 的 距 離 與 運 動 狀 態 ? (A)相 距 38公 尺 , 接 近 中 (B)相 距 76公 尺 , 接 近 中 (C)相 距 38公 尺 , 遠 離 中 (D)相 距 76公 尺 , 遠 離 中 (E)相 距 76公 尺 , 相 對 靜 止
  • 10.
    第 9 頁104年學測 共 15 頁 自然考科   - 9 - 39. 下 列 有 關 文 中 提 及 「 鈾 與 氘 」 的 敘 述 , 哪 些 正 確 ? ( 應 選 2 項 ) (A)臺 灣 核 能 發 電 是 利 用 鈾 235 進 行 核 融 合 反 應 (B)核 反 應 遵 守 質 能 守 恆 定 律 , 符 合 愛 因 斯 坦 提 出 的 質 能 互 換 關 係 式 (C)氫 ( 1 1H) 、 氘 ( 2 1H ) 、 氚 ( 3 1 H ) 三 元 素 稱 為 同 素 異 形 體 (D)氘 ( 2 1H ) 具 有 1個 電 子 、 2個 中 子 (E)氘 與 氧 形 成 重 水 ( 2D O ) , 化 學 性 質 與 水 相 似 40. 下 列 有 關 地 球 生 物 演 化 的 次 序 , 哪 些 正 確 ? ( 應 選 2 項 ) (A)先 發 生 在 海 洋 , 然 後 到 陸 地 (B)先 生 成 域 , 再 生 成 界 , 最 後 形 成 物 種 (C)先 有 原 核 的 細 菌 及 古 菌 , 然 後 才 有 真 核 生 物 體 (D)生 物 體 先 有 器 官 系 統 以 容 納 各 器 官 及 組 織 (E)原 始 細 胞 生 成 細 胞 核 後 , 再 演 化 為 細 菌 及 古 菌 等 生 物 體 第 貳 部 分 ( 占 4 8 分 ) 說明:第 41 題至第 68 題,每題 2 分。單選題答錯、未作答或畫記多於一個選項者,該題 以零分計算;多選題每題有n個選項,答錯k個選項者,得該題 n 2k n  的分數;但得 分低於零分或所有選項均未作答者,該題以零分計算。此部分得分超過 48 分以上, 以滿分 48 分計。 41-43為 題 組 一 些 常 見 的 繩 索 在 拉 力 作 用 的 情 況 下 , 與 彈 簧 類 似 。 當 達 成 靜 力 平 衡 時 , 其 伸 長 量 x會 隨 著 拉 力 的 量 值 F 而 改 變。若 以 L與 A 分 別 代 表 繩 索 未 受 拉 力 時 的 長 度 與 橫 截 面 積,並 令 繩 索 單 位 長 度 的 伸 長 量 /x L S 、單 位 面 積 所 受 的 拉 力 /F A T , 則 T 對 S 的 曲 線 大 致 如 圖 5 所 示 。 當 T 不 超 過 線 性 上 限 1T 時 , 因 L與 A 為 定 值 , 故 拉 力 F 與 伸 長 量 x成 正 比 , 即 F k x , 式 中 k 為 力 常 數 。 當 繩 索 受 到 拉 力 而 未 斷 裂 時 , T 的 最 大 值 稱 為 極 限 強 度 , 以 mT 表 示 。 表 3 的 力 常 數 k 是 各 類 繩 索 在 相 同 粗 細 與 長 度 下 測 得 的 相 對 值 , 而 0k 則 為 尼 龍 繩 的 力 常 數 ; 至 於 mT 則 僅 與 材 質 有 關 , 而 與 繩 索 的 粗 細 與 長 度 無 關;在 表 3 中 MPa 代 表 6 10 /牛頓 平方公尺。試 依 據 上 述 文 字 與 相 關 圖 表 , 回 答 第 41-43 題 。 表 3 繩索名稱 力常數 k 極限強度 mT (MPa) 尼龍繩 0k 620 棉繩 2 0k 230 蜘蛛絲 3 0k 1000 鋼索 52 0k 1330 碳纖維繩 77 0k 3430 圖 5    極限強度 線性上限   0
  • 11.
    104年學測 第 10頁 自 然 考 科 共 15 頁   - 10 - 41. 依 據 表 3 的 資 料,如 果 繩 索 的 粗 細 與 長 度 都 相 同,則 使 用 下 列 何 種 繩 索,可 懸 吊 的 物 體 重 量 最 大 ? (A)棉 繩 (B)尼 龍 繩 (C)碳 纖 維 繩 (D)鋼 索 (E)蜘 蛛 絲 42. 登 山 者 在 攀 岩 時 常 靠 一 端 釘 牢 在 岩 壁 的 登 山 繩 來 支 撐 體 重,但 萬 一 不 慎 失 足 滑 落,在 將 繩 子 拉 直 並 繼 續 下 降 到 最 低 點 的 過 程 中,失 足 者 就 會 像 高 空 彈 跳 者 一 樣,受 到 繩 子 向 上 的 拉 力 而 減 速。減 速 過 程 的 時 間 越 短,繩 子 對 失 足 者 的 拉 力 會 越 大,人 也 就 更 容 易 受 傷。假 設 由 同 一 高 處 失 足 滑 落,且 所 使 用 的 繩 索 長 短 與 粗 細 均 相 同,受 力 亦 未 超 過 線 性 上 限,則 登 山 者 選 用 下 列 何 種 繩 索,最 可 能 可 以 減 輕 上 述 傷 害 ? (A)棉 繩 (B)尼 龍 繩 (C)碳 纖 維 繩 (D)鋼 索 (E)蜘 蛛 絲 43. 假 設 電 影 中 的 蜘 蛛 人 使 用 表 3 中 的 蜘 蛛 絲 , 希 望 能 支 撐 5000 N 的 張 力 而 不 斷 裂 , 則 該 蜘 蛛 絲 的 最 小 截 面 積 約 為 多 少 2 m ? (A) 3 2 10  (B) 4 2 10  (C) 4 5 10  (D) 5 2 10  (E) 6 5 10  44-45為 題 組 射 向 地 球 的 高 能 宇 宙 射 線 會 與 大 氣 作 用 , 因 而 產 生 許 多 極 高 速 的 緲 子 撞 擊 地 表 。 緲 子 為 帶 電 粒 子 , 其 電 量 與 電 子 相 同 , 質 量 約 為 電 子 的 200 倍 。 緲 子 在 高 速 通 過 物 質 時,會 使 其 路 徑 周 遭 物 質 的 原 子 游 離 而 造 成 緲 子 的 動 能 損 失 E ,已 知 E 與 緲 子 前 進 的 路 徑 長 及 所 通 過 物 質 的 密 度 均 成 正 比 。 假 設 高 能 緲 子 在 水 中 前 進 1.0 m,約 損 失 200 MeV 的 動 能,其 中 MeV 代 表 百 萬 電 子 伏 特,相 當 於 13 1.6 10  J, 而 水 的 密 度 為 3 1000 kg / m 。 試 依 據 上 述 資 料 , 回 答 第 44-45 題 。 44. 假 設 地 表 大 氣 密 度 為 3 1.2 kg / m , 則 高 能 的 緲 子 在 地 表 大 氣 中 前 進 1.0 km, 損 失 動 能 大 約 多 少 MeV? (A) 0.24 (B) 2.4 (C) 24 (D) 240 (E) 2400 45. 利 用 高 速 帶 電 粒 子 在 人 體 中 行 經 腫 瘤 時 所 損 失 的 動 能,可 以 殺 除 癌 細 胞。假 設 某 高 速 帶 電 粒 子 在 人 體 中 行 經 癌 細 胞 與 正 常 細 胞 時,每 單 位 路 徑 長 的 動 能 損 失 分 別 為 高 速 緲 子 在 水 中 前 進 時 的 300 倍 與 3 倍。若 欲 利 用 加 速 器 射 出 此 高 速 帶 電 粒 子 , 以 治 療 人 體 皮 下 10 cm 處 、 厚 度 約 1.0 mm 的 惡 性 腫 瘤 , 則 此 帶 電 粒 子 的 動 能 至 少 大 約 多 少 MeV? (A) 0.12 (B) 1.2 (C) 12 (D) 120 (E) 1200 46. 一 質 量 為 60 kg 的 成 人 駕 駛 質 量 920 kg 的 汽 車 , 在 筆 直 的 高 速 公 路 上 以 時 速 108 km( 30 m/s) 等 速 度 行 駛 , 車 上 載 著 質 量 20 kg 的 小 孩 , 兩 人 皆 繫 住 安 全 帶 。 途 中 不 慎 正 向 追 撞 總 質 量 為 2000 kg、 時 速 為 54 km( 15 m/s) 的 卡 車 , 碰 撞 後 兩 車 糾 結 在 一 起,但 駕 駛 人 與 小 孩 仍 繫 在 座 位 上。假 設 碰 撞 時 間 為 0.2 s 且 所 有 阻 力 的 影 響 均 可 忽 略 不 計,則 在 碰 撞 期 間,安 全 帶 對 小 孩 的 平 均 作 用 力 大 約 多 少 N? (A) 3000 (B) 2500 (C) 2000 (D) 1500 (E) 1000
  • 12.
    第 11 頁104年學測 共 15 頁 自然考科   - 11 - 47. 核 分 裂 時 所 產 生 的 中 子 動 能 很 大,但 動 能 較 低 的 慢 中 子( 也 稱 為 熱 中 子 )較 容 易 誘 發 核 分 裂。因 此 在 核 子 反 應 爐 中 置 入 中 子 緩 速 劑,使 高 速 中 子 與 緩 速 劑 中 的 原 子 發 生 一 維 彈 性 碰 撞,造 成 能 量 轉 移 而 得 以 減 速,俾 能 產 生 連 鎖 反 應。依 以 上 所 述 , 下 列 何 者 較 適 合 當 作 中 子 緩 速 劑 ? (A)水 中 的 氫 原 子 (B)鉛 塊 中 的 鉛 原 子 (C)硫 化 鎘 中 的 鎘 原 子 (D)氧 化 鐵 中 的 鐵 原 子 (E)鈦 合 金 中 的 鈦 原 子 48. 酚酞是酸鹼滴定常用的指示劑,結構如圖 6。下列有關酚酞的敘述,哪一項正確? (A)酚 酞 是 強 鹼 (B)將 數 滴 酚 酞 試 液 滴 入 檸 檬 汁 後 , 溶 液 呈 粉 紅 色 (C)酚 酞 分 子 中 , 含 有 羥 基 與 羧 基 等 官 能 基 (D)酚 酞 結 構 中 , 三 個 苯 環 在 同 一 平 面 上 (E)酚 酞 在 水 中 溶 解 度 差 , 通 常 配 製 於 酒 精 與 水 的 混 合 液 中 , 實 驗 時 於 待 測 液 中 滴 入 數 滴 即 可 49. 石 油 經 分 餾 可 以 獲 得 石 油 氣 、 石 油 醚 、 汽 油 、 煤 油 、 柴 油 等 不 同 的 產 物 。 已 知 汽 油 主 要 的 成 分 為 5C ~ 12C 碳 數 的 烷 類 , 且 正 壬 烷 與 甲 基 三 級 丁 基 醚 的 辛 烷 值 分 別 為 45 與 116~117。 下 列 有 關 石 油 分 餾 以 及 相 關 物 質 的 敘 述 , 哪 些 正 確 ? ( 應 選 2 項 ) (A)汽 油 的 分 餾 溫 度 比 柴 油 高 (B)汽 油 中 不 含 正 壬 烷 , 是 因 其 辛 烷 值 為 負 值 , 會 損 毀 汽 缸 及 引 擎 (C)汽 油 的 來 源 除 了 分 餾 石 油 外 , 也 可 由 分 子 量 較 大 的 烷 類 裂 解 或 重 組 取 得 (D)甲 基 三 級 丁 基 醚 的 辛 烷 值 大 於 100,可 添 加 於 汽 油 中,以 提 高 油 品 的 抗 震 爆 表 現 (E)甲 基 三 級 丁 基 醚 是 含 4個 碳 的 化 合 物 50. 物 質 可 依 鍵 結 與 物 理 性 質( 如:狀 態、熔 點、沸 點、導 電 性 與 延 展 性 等 )分 類 。 表 4 為 甲 、 乙 、 丙 、 丁 四 種 物 質 的 物 理 性 質 : 表 4 物 質 狀 態 ( 25℃ ) 沸 點 ( ℃ ) 熔 點 ( ℃ ) 導 電 性 甲 氣 態 252 259 不 導 電 乙 固 態 3000 153 固 態 時 不 導 電,水 溶 液 可 導 電 丙 固 態 1420 845 固 態 時 可 導 電 丁 液 態 100 0 不 導 電 已知甲為雙原子分子,且為水分子中的一元素,則下列有關表中甲、乙、丙、丁的 敘述,哪些正確?(應選 3 項) (A)甲 為 共 價 分 子 (B)乙 為 共 價 分 子 化 合 物 (C)丙 為 金 屬 (D)丁 為 共 價 分 子 化 合 物 (E)乙 與 丙 皆 具 延 展 性 圖 6 
  • 13.
    104年學測 第 12頁 自 然 考 科 共 15 頁   - 12 - 51. 黃 同 學 將 5 種 液 體 分 別 置 於 1-5 號 試 管 後 , 分 別 進 行 測 試 , 結 果 如 下 : (1)以 藍 色 石 蕊 試 紙 測 試 , 發 現 只 有 5號 試 管 的 液 體 呈 現 紅 色 。 (2)測 試 液 體 的 揮 發 性 , 4號 試 管 的 液 體 最 易 揮 發 。 (3)以 手 輕 搧 液 體,嗅 聞 結 果,1號 試 管 的 液 體 與 家 中 所 使 用 的 去 漬 油 味 道 相 似; 2號 試 管 的 液 體 , 則 有 類 似 水 果 香 味 。 (4)食 鹽 於 3號 試 管 中 液 體 的 溶 解 度 最 高 。 依 據 上 述 測 試 結 果 , 則 這 5種 液 體 依 序 為 何 ? (A)丙 酮 、 乙 醇 、 水 、 乙 醚 、 乙 酸 (B)乙 醇 、 丙 酮 、 乙 醚 、 水 、 乙 酸 (C)己 烷 、 乙 酸 乙 酯 、 水 、 乙 醚 、 乙 酸 (D)己 烷 、 乙 酸 乙 酯 、 水 、 乙 酸 、 乙 醚 (E)己 烷 、 丙 酮 、 水 、 乙 醚 、 乙 酸 乙 酯 52. 麩 胺 酸 與 氫 氧 化 鈉 反 應 ,可 得 麩 胺 酸 鈉( 味 精 )。 工 業 上 係 利 用 微 生 物 將 醣 類 轉 換 成 麩 胺 酸 , 其 反 應 式 如 下 : 已 知 分 子 下 方 括 號 中 的 數 字 為 分 子 量,則 上 列 反 應 式 的 原 子 經 濟 百 分 率( 原 子 使 用 效 率 ) 最 接 近 下 列 哪 一 數 值 ? (A) 72 (B) 62 (C) 52 (D) 42 (E) 32 53-54為 題 組 下 圖 為 甲 、 乙 、 丙 、 丁 、 戊 五 種 有 機 化 合 物 的 分 子 模 型 。 圖 中 黑 、 灰 球 分 別 代 表 碳 、 氫 原 子 , 斜 線 球 代 表 氧 原 子 。 圖 中 連 結 兩 球 間 的 單 棍 代 表 單 鍵 , 而 連 結 兩 球 間 的 雙 棍 代 表 雙 鍵 。 試 回 答 53-54 題 。 甲 乙 丙 丁 戊 53. 下 列 哪 些 屬 於 醇 類 化 合 物 ? ( 應 選 3 項 ) (A)甲 (B)乙 (C)丙 (D)丁 (E)戊 54. 下 列 何 者 互 為 同 分 異 構 物 ? (A)甲與乙 (B)乙與丙 (C)丙與丁 (D)丁與戊 (E)乙與丁
  • 14.
    第 13 頁104年學測 共 15 頁 自然考科   - 13 - 55. 下 列 有 關 構 造 和 功 能 的 配 對 , 哪 些 正 確 ? ( 應 選 3 項 ) (A)儲 精 囊 - 儲 存 精 子 (B)攝 護 腺 - 分 泌 精 液 中 的 部 分 液 體 (C)副 睪 - 精 子 的 成 熟 和 儲 存 (D)卵 巢 - 分 泌 激 素 FSH和 LH (E)輸 卵 管 - 精 子 和 卵 受 精 之 處 56. 下 列 有 關 人 體 免 疫 系 統 的 敘 述 , 哪 些 正 確 ? ( 應 選 3 項 ) (A)面 對 病 原 體 時 , 身 體 啟 動 非 專 一 性 防 禦 的 時 間 較 專 一 性 防 禦 早 (B) T細 胞 會 辨 識 並 吞 噬 被 病 毒 感 染 的 細 胞 (C)發 炎 時 , 受 傷 細 胞 會 釋 出 組 織 胺 , 使 受 傷 部 位 微 血 管 通 透 性 增 大 (D)若 能 找 到 伊 波 拉 病 毒 具 有 抗 原 性 的 蛋 白 質 分 子 , 則 有 可 能 利 用 遺 傳 重 組 的 技 術 來 合 成 該 蛋 白 質 當 疫 苗 (E)病 原 體 可 活 化 B細 胞 使 B細 胞 分 泌 抗 體,抗 體 與 抗 原 結 合 可 直 接 分 解 病 原 體 57. 圖 7 為 甲 國 及 乙 國 的 兩 性 年 齡 結 構 圖 , 且 假 設 兩 國 男 女 出 生 比 例 皆 為 1:1。 下 列 敘 述 哪 些 正 確 ? ( 應 選 3 項 ) (A)甲 國 的 人 口 數 衰 退 中 (B)乙 國 的 人 口 數 增 長 中 (C)乙 國 男 性 死 亡 率 高 於 女 性 (D)乙 國 的 年 齡 組 成 趨 向 老 年 化 (E)目 前 我 國 的 年 齡 結 構 與 乙 國 較 相 似 58. 有 些 人 登 上 玉 山 頂 時 , 會 出 現 呼 吸 困 難 的 現 象 , 下 列 何 者 是 可 能 的 原 因 ? (A)大 氣 中 氧 的 比 例 , 玉 山 頂 高 於 平 地 (B)大 氣 中 氮 的 比 例,玉 山 頂 高 於 平 地 (C)大 氣 中 的 氧 分 壓 , 玉 山 頂 低 於 平 地 (D)大 氣 中 的 氧 分 壓,玉 山 頂 高 於 平 地 (E)大 氣 中 的 氮 分 壓 , 玉 山 頂 低 於 平 地 (F)大 氣 中 的 氮 分 壓,玉 山 頂 高 於 平 地 59. 下 列 哪 些 事 件 與 生 態 系 的 物 質 循 環 有 關 ? ( 應 選 3 項 ) (A)植 物 的 光 合 作 用 (B)核 能 電 廠 產 生 能 量 的 過 程 (C)火 力 電 廠 產 生 能 量 的 過 程 (D)水 力 推 動 渦 輪 發 電 機 (E)土 壤 中 硝 酸 鹽 被 細 菌 代 謝 為 氮 60.學 生 試 驗 光 週 期 對 某 種 植 物 開 花 的 影 響,將 試 驗 植 物 種 植 於 不 同 光 週 期 環 境 中 , 給 予 8 與 11 小 時 的 日 照 長 度 時 , 植 物 開 花 ; 而 給 予 13 與 16 小 時 的 日 照 長 度 時 , 植 物 不 開 花 。 若 此 植 物 為 一 年 生 , 且 在 春 天 發 芽 , 其 生 長 地 的 夏 至 ( 6 月 21 日 ) 日 照 長 度 14 小 時 , 冬 至 日 照 長 度 10 小 時 , 及 春 分 、 秋 分 日 照 長 度 12 小 時 。 請 問 此 種 植 物 最 有 可 能 開 始 開 花 的 月 份 為 何 ? (A) 3 (B) 6 (C) 8 (D) 11 (E) 12 61. 大 氣 中 的 某 些 氣 體 會 吸 收 紅 外 線,因 而 產 生 溫 室 效 應,故 稱 為 溫 室 氣 體。依 照 此 定 義 , 下 列 哪 些 是 溫 室 氣 體 ? ( 應 選 3 項 ) (A)水 蒸 氣 ( 2H O ) (B)甲 烷 ( 4CH ) (C)二 氧 化 碳 ( 2CO ) (D)氮 ( 2N ) (E)氧 ( 2O ) 圖 7  乙國 甲國  人口數 男性 女性 男性  女性 年     齡   0~1516~4041~60>60
  • 15.
    104年學測 第 14頁 自 然 考 科 共 15 頁   - 14 - 62-63為 題 組 在 太 陽 系 中 , 某 一 天 體 從 太 陽 盤 面 之 前 方 通 過 的 現 象 稱 為 「 凌 日 」 。 在 宇 宙 中 的 其 他 恆 星 周 圍 也 可 能 存 在 行 星 , 當 行 星 繞 其 恆 星 公 轉 時 , 從 地 球 看 過 去 , 如 果 行 星 恰 巧 從 其 恆 星 之 前 方 通 過 , 即 發 生 類 似 凌 日 的 現 象 , 其 恆 星 的 亮 度 會 減 弱 一 點 點 , 直 到 行 星 完 全 通 過 恆 星 盤 面 , 才 又 恢 復 為 原 亮 度 。 圖 8 是 克 卜 勒 太 空 望 遠 鏡 觀 測 編 號 Kepler-8 這 顆 恆 星 之 亮 度 隨 時 間 變 化 的 情 形 。 恆 星 沒 有 被 行 星 「 凌 」 時 的 相 對 亮 度 定 義 為 1.000, 發 生 「 凌 」 時 恆 星 亮 度 變 暗 , 於 數 小 時 之 後 恢 復 , 這 樣 的 變 化 周 而 復 始 , 週 期 約 為 3.5 天 。 Kepler-8 的 光 譜 型 為 F, 視 星 等 為 14 星 等 , 而 造 成 「 凌 」 現 象 的 行 星 稱 為 Kepler-8b, 據 估 計 其 半 徑 為 木 星 的 1.4 倍 , 質 量 則 為 木 星 的 60%。 62. 行 星 Kepler-8b 的 平 均 密 度 大 約 為 木 星 的 幾 倍 ? (A) 2.3 (B) 1.0 (C) 0.8 (D) 0.4 (E) 0.2 63. 有 關 此 恆 星 與 行 星 , 下 列 敘 述 何 者 正 確 ? (A)可 以 估 算 行 星 Kepler-8b的 自 轉 週 期 (B)Kepler-8的 表 面 溫 度 比 太 陽 高 (C)即 使 不 藉 助 望 遠 鏡 , 仍 能 以 裸 眼 在 夜 空 中 看 到 這 顆 恆 星 (D)由 於 此 恆 星 視 星 等 為 14星 等 , 可 以 估 計 行 星 的 視 星 等 大 約 為 5星 等 (E)這 裡 所 指 的 類 似 凌 日 現 象 , 是 指 恆 星 Kepler-8從 行 星 Kepler-8b的 前 方 通 過 64. 岩 層 層 面 與 水 平 面 交 線 的 方 向 稱 為 走 向 , 層 面 與 水 平 面 的 夾 角 稱 為 傾 角 。圖 9 為 一 平 坦 地 面,出 露 著 頁 岩 層、煤 層 和 砂 岩 層,走 向 都 是 南 北 向 , 傾 角 向 東 傾 斜 30 度 。 在 圖 中 哪 一 地 點 鑽 井 , 可 在 最 淺 處 鑽 到 煤 層 ? (A)甲 (B)乙 (C)丙 (D)丁 (E)四 個 地 點 都 鑽 不 到 煤 層 65. 在 地 球 的 歷 史 中,氣 候 發 生 過 許 多 次 冷 暖 變 化,地 球 現 正 處 於 間 冰 期。當 地 球 由 冰 期 進 入 間 冰 期 時 , 全 球 氣 溫 上 升 , 會 引 發 哪 些 現 象 ? ( 應 選 2 項 ) (A)冰 川 後 退 、 冰 原 範 圍 減 小 , 全 球 平 均 海 平 面 上 升 (B)冰 層 融 解 , 原 先 被 覆 蓋 的 陸 地 上 升 (C)冰 融 後 , 因 淡 水 大 量 注 入 海 洋 , 造 成 海 洋 溫 鹽 環 流 增 強 (D)水 氣 蒸 發 量 降 低 、 降 雨 少 , 沙 漠 擴 張 (E)熱 點 火 山 噴 發 活 動 旺 盛 , 釋 出 大 量 溫 室 氣 體 相對時間(天) 相 對 亮 度   圖 8  圖 9  甲  乙  丙 丁 頁 岩 層  煤    層  砂 岩 層 北
  • 16.
    第 15 頁104年學測 共 15 頁 自然考科   - 15 - 66. 圖 10 為 從 太 空 看 地 球 自 轉 與 公 轉 的 示 意 圖,地 球 繞 著 太 陽 以 逆 時 鐘 方 向 公 轉 , 地 球 本 身 也 以 逆 時 鐘 方 向 自 轉 , 由 地 球 上 的 A 點 來 看 , 下 列 敘 述 何 者 正 確 ? (A)一 天 24小 時 是 連 續 兩 次 面 對 太 陽 所 經 過 的 時 間 , 稱 為 恆 星 日 (B)一 天 24小 時 是 連 續 兩 次 面 對 遙 遠 恆 星 所 經 過 的 時 間 , 稱 為 太 陽 日 (C)恆 星 日 比 太 陽 日 大 約 短 了 四 分 鐘 (D)太 陽 日 比 恆 星 日 大 約 短 了 四 分 鐘 (E)太 陽 是 一 顆 恆 星 , 所 以 太 陽 日 就 是 恆 星 日 67. 當 空 氣 塊 隨 著 氣 流 被 地 形 抬 舉 上 升 , 會 因 溫 度 下 降 達 到 飽 和 而 有 機 會 發 展 成 雲 甚 至 降 雨 , 此 空 氣 塊 爬 過 山 頂 後 , 隨 著 過 山 氣 流 下 降 至 平 原 區 。 當 此 空 氣 塊 從 山 頂 一 路 下 沉 至 平 原 區 , 且 為 絕 熱 過 程 , 下 列 有 關 此 空 氣 塊 過 山 之 後 的 性 質 變 化 敘 述 , 哪 些 正 確 ? ( 應 選 2 項 ) (A)溫 度 下 降 (B)氣 壓 上 升 (C)飽 和 水 氣 壓 下 降 (D)相 對 濕 度 下 降 (E)水 氣 壓 降 低 68. 天 氣 預 報 的 誤 差 , 通 常 與 預 報 期 限 的 長 短 以 及 數 值 天 氣 預 報 技 術 有 關 。 圖 11 為 美 國 颶 風 中 心 從 1970 到 2012 年 間,針 對 大 西 洋 海 域 颶 風 移 動 路 徑 的 預 報 , 每 十 年 的 預 報 路 徑 與 實 際 路 徑 之 間 的 平 均 誤 差 隨 著 預 報 期 限 的 改 變 情 形 , 這 期 間 共 有 5 個 時 期 , 2000 年 之 後 才 有 96 小 時 和 120 小 時 的 預 報 。 根 據 此 圖 , 甲 、 乙 、 丙 三 人 的 推 論 如 下 : (甲 )在 每 一 個 時 期,預 報 路 徑 平 均 誤 差 值 會 隨 著 預 報 期 限 增 長 而 變 大 。 (乙 )相 同 預 報 期 限 的 預 報 路 徑 誤 差 值 有 逐 漸 降 低 的 趨 勢 。 (丙 )2010-2012年 120小 時 的 預 報 路 徑 誤 差 值 , 比 1970-1979年 的 48小 時 的 誤 差 值 小 。 下 列 選 項 何 者 正 確 ? (A)只 有 甲 正 確 (B)只 有 乙 正 確 (C)只 有 丙 正 確 (D)只 有 甲 、 乙 正 確 (E)只 有 乙 、 丙 正 確 (F)甲 、 乙 和 丙 皆 正 確 圖 11  圖 10 指向遙遠恆星  地球 地球 指向遙遠恆星  太陽 地球公轉方向   A A 0.986。