PELAN TINDAKAN
     PROGRAM SEKOLAH
         SELAMAT

            UNIT HAL EHWAL MURID
                     2011

   NAMA AGENSI            :      SMK TAMAN INDAH
   KOD SEKOLAH            :      NEA 5057
   NO. TELEFON            :      06-4414479
   N0. FAKS               :      06 -4413502
   E-MAIL                 :      smktamanindah@gmail.com
   LAMAN WEB              :      http://myhemsmti.blogspot.com

Orang yang cemerlang melihat setiap halangan sebagai peluang untuk mengasah potensi;
manakala orang yang tidak cemerlang menganggap setiap halangan sebagai alasan yang
menyebabkan kemundurannya.. Jadilah anda seorang yang berfikiran cemerlang…..
KANDUNGAN

1.   KONSEP SEKOLAH SELAMAT SMKTI

     -   Pengenalan
     -   Polisi Sekolah Selamat
     -   Jawatankuasa Induk dan Pelaksana
     -   Fungsi dan Peranan Sekolah, Keluarga dan Komuniti
     -   Anggaran Perbelanjaan
     -   Perancangan Aktiviti Tahunan

2.   POLISI SEKOLAH SELAMAT SMKTI

     - Bidang Keselamatan Semasa Perjalanan Pergi dan
       Balik Sekolah
     - Bidang Keselamatan Semasa Menjalankan Aktiviti
       Kokurikulum, Perkhemahan dan Lawatan
     - Bidang Keselamatan Fizikal dan Banguan Sekolah
     - Bidang Sosial
     - Bidang Keselamatan daripada Bencana Alam
     - Bidang Disiplin Pelajar

3.   LAMPIRAN

     -   Carta – carta Aliran
     -   Brosur Polisi Sekolah Selamat SMTI
     -   Manual Keselamatan Sekolah
     -   Borang Aduan
PROGRAM SEKOLAH SELAMAT 2011

1.0   KONSEP SEKOLAH SELAMAT

      Konsep Selamat didefinisikan sebagai persekitaran sekolah yang selamat di mana
      warga sekolah selamat tanpa gangguan daripada mana-mana pihak samada dari dalam
      mahu pun dari luar.
      Bagi merealisasikan polisi sekolah selamat berjalan dengan baik dan terancang maka
      segala usaha ke arah meningkatkan keselamatan sekolah dan penghuninya haruslah
      dipikul bersama oleh semua pihak. Mengawal keselamatan di sekolah adalah terletak
      kepada pihak pengurusan sekolah yang bertanggungjawab mewujudkan peraturan-
      peraturan , latihan-latihan yang berteraskan pendidikan demi mengelak, mengawal
      dan mengurangkan kemungkinan berlakunya insiden-insiden negative di kalangan
      murid. Manakala di rumah, amalan keselamatan adalah merupakan pengukuhan
      kepada segala nilai yang diterapkan melalui pengajaran , asuhan dan amalan.
      Dalam konteks masyarakat yang lebih luas pula, keselamatan adalah merupakan satu
      manifestasi bangsa yang berdisiplin, bertanggungjawab, berpengetahuan dan
      memiliki jati diri yang cemerlang.

2.0   MATLAMAT

      Mewujudkan budaya selamat di sekolah dan persekitaran secara berterusan dengan
      sokongan keluarga dan komuniti.

3.0   OBJEKTIF

       Meningkatkan kefahaman mengenai tatcara dalam menghadapi sebarang isu
        keselamatan , kecemasan dan kemalangan
       Meningkatkan kefahaman dan penghayatan terhadap keselamatan dalam
        perancangan dan pelaksanna aktiviti-aktiviti sekolah.
       Mewujudkan persekitaran sekolah sihat, selamat dan menyeronokkan.
       Memastikan hak setiap individu warga sekolah dipertahan dan dijaga.
       Meningkatkan kualiti pengajaran dan pembelajaran.
       Memujudkan panduan bagi setiap tindakan yang perlu diambil
       Mewujudkan persekitaran untuk mental dan emosi yang sihat
       Meningkatkan tahap penumpuan kepada pembelajaran dan kerja di kalangan
        warga sekolah.
       Menimbulkan rasa lebih mudah dan rela untuk menyumbang secara positf kepada
        sekolah.

4.0   RASIONAL
       Dalam banyak keadaan keselamatan kerap diabaikan dan jarang dijadikan asas
        pertimbangan .
       Warga sekolah dewasa ini terdedah dengan isu-isu keselamatan fizikal,emosi dan
        teknikal. Jesteru itu, polisi yang berterusan perlu diwujudkan.
       Kurang mendapat kerjasama daripada keluarga dan masyarakat dengan institusi
        pendidikan dan segi keselamatan.




                                       Page 1
 Keupayaan sekolah dalam menangani isu-isu keselamatan amat terbatas tanpa
        sokongan keluarga dan komuniti.

5.0   SASARAN

      Semua warga SMK Taman Indah yang terdiri daripada:
         o Pelajar
         o Guru-guru
         o Staf sokongan

6.0   PERNYATAAN POLISI SEKOLAH SELAMAT SMKTI
      “SEKOLAH SELAMAT, WARGA HARMONI, MASYARAKAT BERKAT”

       Selamat semasa pergi dan balik sekolah
       Selamat semasa menjalankan aktiviti kokurikulum, perkhemahan dan
        lawatan.
       Selamat dalam persekitaran sekolah
       Selamat daripada gangguan Emosi dan Rohani
       Selamat daripada Bencana Alam
       Mematuhi peraturan sekolah

7.0   PROGRAM / AKTIVITI

      o   Penubuhan AJK Induk
      o   Mesyuarat AJK Induk
      o   Mesyuarat AJK Pelaksana
      o   Majlis Pelancaran Sekolah Selamat
      o   Taklimat Keselamatan Lalu Lintas
      o   Taklimat Keselamatan Fizikal dan Bangunan Sekolah
      o   Taklimat Keselamatan Menjalankan Aktiviti Kokurikulum
      o   Taklimat Keselamatan daripada Gangguan Emosi dan Rohani
      o   Taklimat Keselamatan Bencana |Alam
      o   Taklimat Disiplin
      o   Bahan edaran / brosur kepada warga sekolah/waris
      o   Pameran/Ceramah dengan agensi/Jabatan yang berkaitan
      o   Poster/Tayangan video
      o   Proram interaksi dengan jabatan tertentu dan waris serta masyarakat setempat.
      o   Kaunseling/Bimbingan individu/Kelompok
      o   Program-program lain yang bersesuaian.




                                        Page 2
8.0   JAWATANKUASA INDUK:
      Pengerusi            :    Pn. Soon Loi Thai
                                       (Pengetua SMKTI)
      Naib Pengerusi I     :    En. Abd. Aziz b Abd Rahman
                                       (GPK 1 )
      Naib Pengerusi II    :    En. Mohammad b Said
                                       (GPK HEM)
      Naib Pengerusi III   :    En. Vikraman a.l Vellayuthan
                                       (GPK Kokurikulum)
      Setiausaha I         :    En. Aris bin Mihat
      Setiausaha II        :    Cik Tan Soo Shin
      Pen. Setiausaha      :    Pn. Hjh Faridah bt Deman
      Ahli Jawatankuasa    :    En. Hashim bin Ismail(YDP PIBG)
                                En. Norsham b Mohd Safian(Pegawai AADK)
                                C/Insp. Pn. Puspa a/p Palaniandy(Polis)
                                                      (Bomba)
                                                      (Kesihatan)
                                                      (Penghulu)
                                En. Khairuddin b Mohd Taufik(Wakil Guru)
                                En. Mazlan bin Lambak(Guru Disiplin)
                                                      (Keselamatan Persekitaran)
                                                      (Keselamatan Lalulintas)
                                En. Kunasegar a/l Mookiah(Penyelaras Kokurikulum)
                                Pn. Geeta a/p Dhirajlal(Guru Disiplin )
                                                      (Ketua Pelajar)

9.0   JAWATANKUASA PELAKSANA

      a) Keselamatan Fizikal dan Bangunan Sekolah
      Pengerusi           :      Pn. Ramlah bt Yunus (GK Math/Sains)
      Setiausaha          :      Pn. Fatimah Zaharah bt Mohd Kadzri
      AJK                 :      En. Hamzah bin Hamid
                                 Cik Norazlina bt Mohamad
                                 Pn. Norhasidah bt Ismail


      b) Keselamatan Lalu Lintas (Pergi dan Balik Sekolah)
      Pengerusi          :      Pn. Rosna bt Mohamad(GK Tek./Vok.)
      Setiausaha         :      Pn. Alizarinah bt Ali
      AJK                :      Pn. Norfarain bt Yaakob
                                En. Zamri bin Mohd Zin
                                Pn. Hamidah bt Mansor
                                En. Foo Wah Phang




                                    Page 3
c) Keselamatan Menjalankan Aktiviti Kokurikulum , Perkhemahan dan lawatan
Pengerusi          :     En. Vikraman a/l Velayuthan (GPK Kokurikulum)
Setiausaha         :     En. Kunasegar a/l Mookiah
AJK                :     Semua Guru Penasihat Kelab / Persatuan / Badan
                         Beruniform

d) Keselamatan Sosial
Pengerusi           :    Cik Hjh Nor Azizah bt Ismail (GK Kemanusiaan)
Setiausaha          :    Pn. Natrah Rulam Ahmad
AJK                 :    Semua Guru Mata pelajaran Pendidikan Islam dan
                         Guru Mata pelajaran Pendidikan Moral

e) Bencana Alam
Pengerusi           :    Pn. Hjh Faridah bt Deman (GK Bahasa)
Setiausaha          :    Pn. Hjh. Norhunaini bt Tahir
AJK                 :    Pn. Azira bt Hassan
                         En. Safri bin Jamaludin
                         Cik Chua Hui Wen
                         Pn. Zanariah bt Md Saaid

f) Disiplin Murid
Pengerusi           :    En. Mohammad b Said (GPKHEM)
Setiausaha          :    En. Mazlan b Lambak
AJK                 :    En. Khairuddin b Mohd Taufek
                         En. Murali a/l Mookiah
                         Pn. Chiang Cheng Kim
                         En. Ng Chan Heng
                         En. Azman bin Mohd Din
                         Pn. Geeta a/p Dhirajlal
                         Pn. Tengku Hapizah bt Raja Hamzah
                         En. AP Rajan




                             Page 4
10.0   FUNGSI JAWATANKUASA SEKOLAH SELAMAT

    Menyediakan kod etika dan tanggungjawab semua warga sekolah.
    Menyediakan kod etika dan tanggungjawab pihak lain(Komuniti,keluarga)
    Mempromosi secara aktif kod dan etika semua warga sekolah dan komuniti setempat.
    Mendidik dan melatih guru, kakitangan sekolah dan ahli komuniti akan prosedur
     keselamatan yand ada.
    Memastikan wujud kesedaran di kalangan semua pihak akan isu sekolah selamat.
    Melaksana , menilai dan mengkaji semua dasar dan prosedur Sekolah Selamat dari
     masa ke semasa.

11.0   PERANAN

        Warga sekolah, keluarga dan komuniti perlu memainkan peranan masing-masing bagi
merealisasikan Polisi Sekolah Selamat contoh peranan boleh dilakukan adalah seperti
berikut:
        A. PERANAN SEKOLAH
    o Menyediakan prasarana yang selamat dan kondusif untuk proses pengajaran dan
        pembelajaran.
    o Memastikan semua warga sekolah(guru,pelajar,staf sokongan) sentiasa selamat
        semasa pergi dan balik sekolah termasuk selamat semasa menjalankan aktiviti
        kokurikulum dan lain-lain aktiviti luar darjah.
    o Mempamerkan semua polisi,peraturan dan tatacara yang berkaitan dengan amalan
        selamat di tempat yang sesuai.
    o Melaksanakan Pelan Pengurusan Krisis.
    o Menyediakan prosedur/sistem amaran awal akan isu keselamatan seperti banjir, ribut,
        dan lain-lain.
    o Mewujudkan sistem pelaporan bagi sebarang kes yang melibatkan isu-isu
        keselamatan pelajar.
    o Mewujudkan Jawatankuasa Sekolah Selamat.
    o Menyediakan Buku Panduan Polisi Sekolah Selamat untuk diedarkan kepada semua
        warga sekolah dan ibu bapa/penjaga.
    o Menguatkuasa semua peraturan sekolah dengan bersungguh-sungguh dan tegas.

   B. PERANAN KOMUNITI
   DI DALAM SEKOLAH:
   o Menyokong semua polisi , peraturan dan panduan yang disediakan oleh pihak
      sekolah.
   o Memberi sumbangan perkhidmatan mengawal keselamatan pelajar di sekolah.
   o Menerap nilai-nilai kerohanian.
   o Melibatkan secara aktif dalam semua aktiviti yang dirancang oleh pihak sekolah.




                                        Page 5
DI LUAR SEKOLAH
  o Menyokong dan menjadi ahli dalam pertubuhan yang membantu meningkatkan
     keselamatan komuniti.
  o Mewujudkan sistem pemantauan kawasan sekitar sekolah bagi mencegah jenayah.
  o Mengelola dan menganjurkan aktiviti-aktiviti yang boleh menimbulkan kesedaran
     kepada keselamatan sekolah adalah tanggungjawab bersama.
  o Membimbing, menasihat dan menegur golongan muda agar Budaya Selamat sentiasa
     diutamakan.

  C. PERANAN KELUARGA
  o Menyokong semua polisi dan peraturan sekolah.
  o Melibatkan diri secara aktif dalam semua aktiviti sekolah dan komuniti.
  o Memperkukuh nilai-nilai agama /moral kepada anak-anak.
  o Kerap berkomunikasi dengan anak-anak.
  o Bekerjasama dengan ibu bapa lain.
  o Menjadi ahli dalam pertubuhan yang boleh membantu membenteras isu-isu
     keselamatan.
  o Mendidik anak-anak bagaimana menjaga keselamatan diri.

12.0 TATACARA PENGURUSAN POLISI SEKOLAH SELAMAT

   A. PRINSIP
   Setiap aduan hendaklah diambil perhatian serius.
   Setiap aduan hendaklah diambil tindakan serta merta.
   Perasaan setiap orang yang terlibat harus diambil kira.
   Semua pihak yang terlibat dengan aduan hendaklah dilayan secara adil dan tidak ada
    pihak yang teraniaya.
   Sesuatu kes tidak dianggap selesai selagi kedua-dua pihak tidak berdamai dan
    diterima semula oleh warga sekolah.
   Maklumat tentang dasar dan tatcara seharusnya mudah dirujuk.
   Tatacara seharusnya boleh difahami oleh semua pihak yang terlibat.

   B. TATACARA MEMBUAT ADUAN
   Sesiapa yang ingin membuat aduan, pelajar atau ibu bapa/penjaga atau wakil boleh
   memilih satu atau beberapa tatacara berikut:
    Berbincang terus dengan pihak yang terlibat.
    Dapatkan khidmat orang tengah yang sesuai contohnya kaunselor.
    Berjumpa dengan Pengetua atau wakilnya untuk memastikan aduan itu disiasat. Jika
     aduan itu terbukti, hukuman yang setimpal dikenakan dan dimaklumkan kepada
     pengadu.




                                     Page 6
13.0   ANGGARAN PERBELANJAAN
       BIL. BAHAN/PERALATAN                           KOS(RM)
        1   Papan tanda Sekolah Selamat                1000.00
        2   Brosur/edaran                               300.00
        3   Penutup longkang                               -
        4   Penyelenggaraan Alat Pemadam Api            300.00
        5   Kemaskini laluan kebakaran                   30.00
        6   Pendawaian semula elektrik                     -
        7   Majlis Pelancaran                           250.00
            Jumlah



14.0 PENUTUP

Pelaksanaan konsep sekolah selamat diharap dapat mewujudkan suasana yang kondusif agar
sekolah dapat berfungsi sebagai tempat mendidik dan menimba ilmu tanpa gangguan fizikal,
mental dan emosi. Seterusnya masalah-masalah seperti merasa tidak selamat, takut, bimbang
, risau takut membuat aduan, terancam , dibuli, tertekan , tidak menyeronokkan , tidak selesa
, benci melarikan diri dari alam persekolahan dan sebagainya yang selama ini menghantui
perasaan dan pemikiran sebilangan warga sekolah, ibu bapa serta penjaga dan masyarakat
seharusnya dicegah dan ditangani.




                                         Page 7
SEKOLAH MENGENGAH KEBANGSAAN TAMAN INDAH,
                                                   TAMPIN.

                                 PERANCANGAN AKTIVITI PROGRAM SEKOLAH SELAMAT 2011

              BIDANG                     JAN           FEB       MAC       APRIL       MEI       JUN       JULAI       OGOS       SEPT       OKT
A. KESELAMATAN FIZIKAL                  1 2 3 4 1 2 3 4 1 2 3 4 1 2 3 4 1 2 3 4 1 2 3 4 1 2 3 4 1 2 3 4 1 2 3 4 1 2 3 4
   BANGUNAN SEKOLAH
- Manual Kawalan Keselamatan semua       x x x x x x x x x x x x x x x x x x x x x x x x x x x x x x x x x x x x x x x
bangunan sekolah
- Pemeriksaan Pendawaian Elektrik              x             x         x       x             x         x           x          x          x         x
- Latihan Kebakaran                                      x                                                               x
- Keselamatan parit/longkang             x               x
- Pertandingan kelas                    x x x x x x x x x x x x x x x x x x x x x x x x x x x x x x x x x x x x x x x x
- Bekalan air bersih & selamat          x x x x x x x x x x x x x x x x x x x x x x x x x x x x x x x x x x x x x x x x
- Ceramah / Demontrasi oleh Bomba                                                                x
- Bilik sakit                                      x         x             x       x
- Peti Bantuan Awal                                                x
- Keselamatan persekitaran sekolah,
                                        x x x x x x x x x x x x x x x x x x x x x x x x x x x x x x x x x x x x x x x x
pondok rehat , kantin

- Kesedaran keselamatan fizikal dan
                                        x x x x x x x x x x x x x x x x x x x x x x x x x x x x x x x x x x x x x x x x
Bangunan sekolah
- Kad kebenaran keluar kelas            x x x x x x x x x x x x x x x x x x x x x x x x x x x x x x x x x x x x x x x x




                                                                   Page 8
BIDANG                     JAN       FEB   MAC        APRIL   MEI         JUN   JULAI       OGOS   SEPT   OKT
B. KESELAMATAN PERGI DAN
BALIK SEKOLAH                            1 2 3 4 1 2 3 4 1 2 3 4 1 2 3 4 1 2 3 4 1 2 3 4 1 2 3 4 1 2 3 4 1 2 3 4 1 2 3 4

- Sistem kawalan keluar masuk sekolah    x x x x x x x x x x x x x x x x x x x x x x x x x x x x x x x x x x x x x x x x

- Peraturan kawalan pergerakan murid     x x x x x x x x x x x x x x x x x x x x x x x x x x x x x x x x x x x x x x x x

- Sistem kawalan lalu lintas             x x x x x x x x x x x x x x x x x x x x x x x x x x x x x x x x x x x x x x x x

- Papan tanda keselamatan                x x x x x x x x x x x x x x x x x x x x x x x x x x x x x x x x x x x x x x x x

- Rekod kemalangan lalu lintas dalam /
                                         x x x x x x x x x x x x x x x x x x x x x x x x x x x x x x x x x x x x x x x x
luar sekolah
- Hebahan keselamatan pergi / balik
                                                x               x                    x            x                 x
sekolah

- Ceramah keselamatan lalu lintas                                            x
- Edaran / poster keselamatan lalu
                                                      x                          x                     x
lintas




                                                            Page 9
BIDANG                    JAN     FEB       MAC           APRIL       MEI   JUN   JULAI   OGOS   SEPT   OKT
C. KESELAMATAN
KOKURIKULUM / LAWATAN /                1 2 3 4 1 2 3 4 1 2 3 4 1 2 3 4 1 2 3 4 1 2 3 4 1 2 3 4 1 2 3 4 1 2 3 4 1 2 3 4
PERKHEMAHAN
- Hebahan mengenai keselamatan                        x                         x               x
semasa menjalankan aktiviti
- Poster / panduan pertolongan cemas           x x x x x x x x x x x x x x x x x x x x x x x x x x x x x x x x

- Memastikan kesihatan pelajar          x x x x x x x x x x x x x x x x x x x x x x x x x x x x x x x x x x x
- Peraturan semasa menjalankan
                                        x x x x x x x x x x x x x x x x x x x x x x x x x x x x x x x x x x x
aktiviti kokurikulum

- Papan tanda di padang permainan              x x x x x x x x x x x x x x x x x x x x x x x x x x x x x x x x

- Surat kebenaran waris                        x x x x x x x x x x x x x x x x x x x x x x x x x x x x x x x x
- Edaran/brosur keselamatan
                                                          x                     x               x
kokurikulum/perkhemahan/lawatan

- Rekod kemalangan                             x x x x x x x x x x x x x x x x x x x x x x x x x x x x x x x x




                                                              Page 10
BIDANG                   JAN      FEB       MAC        APRIL    MEI      JUN   JULAI           OGOS   SEPT   OKT
D. BIDANG SOSIAL
Keselamatan dari gangguan emosi dan   1 2 3 4 1 2 3 4 1 2 3 4 1 2 3 4 1 2 3 4 1 2 3 4 1 2 3 4 1 2 3 4 1 2 3 4 1 2 3 4
rohani
- Program KPI                              x x x x x x x x x x x x x x x x x x x x x x x x x x x x x x x x x x x x x x

- Kursus Pengurusan Diri                                  x x                x x x                   x x

- Ceramah/Pameran Kesihatan                     x                              x                         x

- Kem motivasi pemantapan sahsiah                           x                      x             x

- Program Keibubapaan                  x              x                                      x

- Program Kepimpinan                            x               x                  x                 x

- Program Minggu 3K                                                                          x

- Ceramah AADK/Urine Test                                                                    x

- Edaran / Brosur                               x                    x                       x

- Kaunseling/Bimbingan
                                      x x x x x x x x x x x x x x x x x x x x x x x x x x x x x x x x x x x x x x x x
Individu/Kelompok

- Kempen sifar rokok/dadah                    x x x x x x x x x x x x x x x x x x x x x x x x x x x x x x x x x x x x




                                                           Page 11
BIDANG              JAN        FEB    MAC          APRIL   MEI         JUN   JULAI   OGOS   SEPT   OKT

E. BIDANG BENCANA ALAM            1 2 3 4 1 2 3 4 1 2 3 4 1 2 3 4 1 2 3 4 1 2 3 4 1 2 3 4 1 2 3 4 1 2 3 4 1 2 3 4

- Sistem perparitan/longkang      x x x x x x x x x x x x x x x x x x x x x x x x x x x x x x x x x x x x x x x x
- Latihan bencana alam                          x                                           x

- Peraturan bencana alam                                     x                    x

- Taklimat kepada pelajar                                         x               x

- Menyediakan tempat selamat                    x

- Menyediakan laluan kecemasan           x

- Pemeriksaan makanan kantin                    x        x            x       x         x       x     x      x      x

- Poster kesihatan                           x x x x x x x x x x x x x x x x x x x x x x x x x x x x x x x x x x x x

- Pemeriksaan doktor                                         x                              x

- Loceng kecemasan                           x x x x x x x x x x x x x x x x x x x x x x x x x x x x x x x x x x x x

- Hubungan dengan komuniti luar              x x x x x x x x x x x x x x x x x x x x x x x x x x x x x x x x x x x x

- Edaran kepada pelajar                                                   x


                                                        Page 12
BIDANG                   JAN        FEB   MAC               APRIL       MEI       JUN       JULAI    OGOS   SEPT       OKT
F. DISIPLIN PELAJAR
                                       1 2 3 4 1 2 3 4 1 2 3 4 1 2 3 4 1 2 3 4 1 2 3 4 1 2 3 4 1 2 3 4 1 2 3 4 1 2 3 4
Mengemaskini peraturan sekolah.
- Sistem kawalan ponteng                    x x x x x x x x x x x x x x x x x x x x x x x x x x x x x x x x x x x x x x
  kelas/sekolah
- Pakaian/lencana/rambut                    x x x x x x x x x x x x x x x x x x x x x x x x x x x x x x x x x x x x x x

- Sistem pelajar datang lewat/ balik
                                        x x x x x x x x x x x x x x x x x x x x x x x x x x x x x x x x x x x x x x x
  awal

- Pelekat motor/kereta                                   x x x x x x x x x x x x x x x x x x x x x x x x x x x x x x x x

- Lesen memandu / cukai jalan                            x x x x x x x x x x x x x x x x x x x x x x x x x x x x x x x x

- Buku undang-undang sekolah            x x x x x x x x x x x x x x x x x x x x x x x x x x x x x x x x x x x x x x x

- Rokok                                            x         x                 x         x             x        x    x     x          x

- Tindakan disiplin                         x x x x x x x x x x x x x x x x x x x x x x x x x x x x x x x x x x x x x x

- Hebahan disiplin sekolah              x      x         x                 x       x         x              x        x     x      x




                                                                 Page 13
BIDANG KESELAMATAN
 SEMASA PERJALANAN
   PERGI DAN BALIK
      SEKOLAH




       Page 14
PERGI DAN BALIK SEKOLAH SMK TAMAN INDAH

A. MATLAMAT
       Memastikan murid-murid selamat dalam perjalanan pergi dan balik sekolah.


B. OBJEKTIF
       (i)    Menyediakan atau menyebarkan maklumat tentang tatacara tindakan
              keselamatan diri murid pergi dan balik sekolah.
       (ii)   Mengenal pasti masalah berkaitan penggunaan laluan perjalanan pergi/balik
              sekolah.


C. RASIONAL
       Ramai murid yang pergi dan balik sekolah terdedah dengan bahaya akibat kecuaian
       atau pun tidak mementingkan aspek keselamatan.


D. PERANAN MURID
  1. Pastikan kenderaanyang dinaiki selamat
  2. Memahami dan mengamalkan peraturan mengenai diri dalam perjalanan ke sekolah.
  3. Mengamalkan langkah-langkah keselamatan:
            a. Berjalan dalam kumpulan
            b. Ikut jalan yang selamat
            c. Lengkapkan diri dengan kemahiran mempertahankan diri
            d. Tidak menumpang kenderaan orang yang tidak dikenali


E. PERANANAN IBU BAPA
  1.   Bergotong royong membersihkan kawasan semak-laluan murid
  2.   Memastikan anak selamat pergi dan balik sekolah
  3.   Mendidik anak dalam aspek keselamatan diri.
  4.   Kenderaan yang dibawa ke sekolah dalam keadaan baik.
  5.   Menasihatkan anak supaya jangan menumpang mereka yang tidak dikenali.




                                       Page 15
1.0    PEJALAN KAKI
Sebagai pejalan kaki murid-murid/pelajar-pelajar haruslah menjaga keselamatan diri dengan
mengamalkan peraturan yang sepatutnya apabila menggunakan jalan raya seperti:
1.1 Melintas Jalan
      Perkara penting yang patut didkuti ketika melintas jalan:
      a. Cari tempat yang terdekat dan selamat untuk melintas.
      b. Hendaklah berdiri di atas kaki lima jalan.
      c. Awasi lalu lintas sekeliling. Lihat kanan, lihat kiri dan lihat kanan sekali lagi.
          Pastikan tiada kendaraan dan melintaslah apabila selamat.
      d. Undur kebelakang, 1 meter apabila melihat kenderaan besar.
      e. Ikut arahan trafik waden jika ada.

1.2 Tempat-tempat yang selamat untuk melintas Jalan raya.
      a. Lintasan pejalan kaki
      b. Laluan bawah
      c. Jejantas
      d. Dekat lampu isyarat
      e. Menggunakan pemisah jalan atau pulau lalulintas
      f. Di tempat – tempat yang terdapat angggota polis, waden trafik dan pengawal
         lalulintas sekolah yang bertugas.

1.3 Cara melintas jalan di lintasan pejalan kaki
      a. Berilah kesempatan untuk pemandu melihat anda dan memberhentikan
         kenderaannya sebelum anda melintas.
      b. Pastikan semua kenderaan berhenti dan berjalan dengan cermat bila melintas.

1.4 Cara melintas jalan di lampu isyarat.
      a. Melintaslah apabila lampu untuk pejalan kaki menyeberang berwarna hijau.
      b. Bila lampu untuk pejalan kaki menyeberang berkelip ia bererti lampu akan
         bertukar kepada merah dan anda dinasihatkan berhenti daripada melintas. Jika
         anda sedang melintas percepatkan langkah anda.

1.5 Berjalan kaki
      a. Hendaklah berjalan kaki di atas kaki lima jika ianya disediakan.
      b. Jika tiada kaki lima, hendaklah berjalan kaki di sebelah kanan jalan raya dan
         sentiasa memandang lalulintas yang dating dari arah hadapan.
      c. Anda hendaklah berjalan di tepi jalan dan janganlah sekali-kali berjalan
         bergandingan kecuali memimpiun orang buta atau tua.

1.6 Berjalan kaki di waktu malam
      Pejalan kai hendaklah memakai menggunakan alat-alat berikut bagi membolehkan
      pemandu melihat anda.
      a. Pakaian cerah atau bersinar.
      b. Membawa suratkhabar atau benda-benda yang putih.
      c. Memakai pemantul cahaya.
      d. Menggunakan lampu picit.




                                         Page 16
1.7 Berjalan kaki di waktu hujan
      a. Diutamakan memakai baju hujan.
      b. Jika pakai payung, pegang paying dengan betul supaya tidak menghalang
          pandangan depan dan gunakan payung yang berwarna terang.
      c. Berjalan dengan cermat kerana jalan licin dan mudah tergelincir.
      d. Berjalan tengok hadapan.

1.8 Perkara-perkara yang patut dielakkan
      a. Menyeberang jalan di tempat-tempat yang bukan dikhaskan seperti melompat atau
         memanjat pagar pembahagi jalan.
      b. Bermain atau bergurau senda di jalan raya.
      c. Menggunakan jalan sibuk.
      d. Tidak mematuhi arahan lampu isyarat.
      e. menyeberang di celah-celah kenderaan.

2.0 Menunggang basikal / motosikal
      a. Menunggang basikal di sebelah kiri jalan raya.
      b. Ditegah menunggang basikal bergandingan dan mencelah-celah di antara
      lalulintas.
      c. Mengekori kenderaan pada jarak yang selamat.
      d. Semasa menunggang hendaklah sentiasa memandang ke hadapan.
      e. Awasilah semasa memotong kereta yang berhenti kerana mungkin ada penumpang
         yang membuka pintu.
      f. Memegang hendal dengan kedua-dua belah tangan kecuali member isyarat tangan
         sebelum membelok.
      g. Apabila mendaki bukit, anda hendaklah turun daripada basikal dan menyorongnya.
      h. Gunakan karier untuk membawa barang-barang atau buku-buku.
      i. Jangan menggunakan payung semasa hujan.
      j. Jangan membawa penumpang di atas basikal.
      k. Semasa menunggang jangan berpaut kepada belakang atau tepi kenderaan.
      l. Di waktu malam pastikan semua lampu dalam keadaan baik.
      m. Jika menunggang pada waktu malam pakai pakaian yang membolehkan pemandu
           kenderaan dan pengguna jalan raya dapat melihat anda dengan lebih baik.
      n. Periksa lampu, brek, tayar, rantai, dan jarak tinggi hendal.
      0. Sentiasa patuh kepada undang-undang dan semua peraturan-peraturan lalu lintas.
      p. Gunakan jalan yang paling selamat dari lalulintas yang sibuk.
      q. Awasi sebelum membelok kanan atau kiri, beri isyarat dari lalulintas yang sibuk.
      r. Penunggang basikal/motosikal hendaklah meletakkan basikal atau motosikal di
         tempat yang disediakan.

3.0 Menaiki Bas/kereta
     a. Jangan menaiki atau turun dari kenderaan ketika kenderaan masih bergerak.
     b. Menggunakan pintu yang disediakan untuk masuk dan keluar.
     c. Jangan sengaja menghimpit penumpang-penumpang lain ketika menaiki atau turun
        dari kenderaan.
     d. Jangan merosakkan mana-mana bahagian kenderaan.




                                       Page 17
e. Elakkan menggangu tumpuan pemandu tanpa sebarang sebab seperti berbual atau
         bermain.
      f. Jagalah kebersihan kenderaan.
      g. Jangan membaling sesuatu keluar dari kenderaan.
      h. Jangan meletakkan atau mengikatkan sebarang benda yang bergantungan atau
         berjuntai pada badan kenderaan.
      i. Hendaklah sentiasa bersopan dan beratur seperti tidak berebut-rebut ketika
         menaiki kenderaan.
      j. Jangan membuka pintu kenderaan untuk keluar sehingga dipastikan selamat.
      k. Sentiasa patuh undang-undang dan peraturan lalulintas.
      l. Ketika kenderaan sedang bergerak janganlah bermain-main dalam kenderaan
         seperti melambaikan tangan keluar, menghulurkan kepala dan sebagainya.

4.0   Semasa Menunggu Kenderaan
      a. Semasa menunggu kenderaan murid-murid adalah dilarang bermain seperti kejar
         mengejar dan sebagainya yang boleh mendatangkan bahaya.
      b. Ibu bapa pemandu kenderaan hendaklah memimpin murid-murid ke kenderaan
          mereka sekiranya murid-murid itu menunggu di seberang jalan.


F. JAWATAN KUASA PELAKSANA

      Pengerusi           :      Pn. Rosna bt Mohamad(GK Tek./Vok.)
      Setiausaha          :      Pn. Alizarinah bt Ali
      AJK                 :      Pn. Norfarain bt Yaakob
                                 En. Zamri bin Mohd Zin
                                 Pn. Natrah Rulam Ahmad
                                 En. Foo Wah Phang




                                      Page 18
5.0    STRATEGI DAN PELAKSANAAN

                  STRATEGI
                                                   J     F   M   A   M   J   J   O   S   O     N
1.Sistem kawalan keluar masuk sekolah              x     x   x   x   x   x   x   x   x   x     x
2.Peraturan kawalan pergerakan murid               x     x   x   x   x   x   x   x   x   x     x
3.Sistem kawlan lalu lintas                        x     x   x   x   x   x   x   x   x   x     x
4.Papan tanda keselamatan                          x     x   x   x   x   x   x   x   x   x     x
5.Rekod kemalangan lalu lintas di luar/dalam
                                                         x   x   x   x   x   x   x   x   x     x
  kawasan sekolah
6.Hebahan keselamatan pergi/balik sekolah                x   x   x   x   x   x   x   x   x     x
7.Ceramah keselamatan lalu lintas                            x       x       x       x
8.Edaran/poster keselamatan lalu lintas                  x   x       x               x


       6.0    PENUTUP

       Semoga dengan panduan pelaksanaan ini akan menjadi amalan kepada seluruh warga
       sekolah. Pelaksanaan yang menyeluruh dan berkesan akan membawa kepada kejayaan pihak
       sekolah dalam menjamin keselamatan pelajar pergi dan balik. Semua pihak yang terlibat
       secara langsung akan menikmati manfaatnya.




                                               Page 19
BIDANG KESELAMATAN
SEMASA MENJALANKAN
      AKTIVITI
    KOKURIKULUM,
  PERKHEMAHAN DAN
      LAWATAN




       Page 20
KESELAMATAN SEMASA MENJALANKAN AKTIVITI
                         KOKURIKULUM


1.0 RASIONAL

 Dewasa ini banyak aktiviti kokurikulum yang ditawarkan sama ada oleh pihak
  sekolah ataupun pihak-pihak lain terutamanya NGO. Oleh itu satu tatcara tindakan
  yang dapat menjadi panduan semua pihak perlu disediakan untuk menjaga
  keselamatan semua pihak.

 Guru menghadapi masalah apabla murid yang di bawah jagaannya mendapat
  kemalangan disebabkan masalah kesihatan yang sepatutnya boleh dikesan lebih awal.


2.0 OBJEKTIF

 Memastikan tiada kemalangan berlaku semasa menjalankan aktiviti kokurikulum.

 Memastikan aktiviti yang dijalankan, dirancang dengan mengambil kira tatacara
  keselamatan dan mematuhi dasar Kementerian Pelajaran.

 Memastikan pengurusan peralatan dan diri pelajar mengikut tatacara yang disediakan.


3.0 PERANAN IBUBAPA

 Mengambil tahu aktiviti kokurikulum yang diikuti oleh anak-anak jagaan masing-
  masing.
 Meneliti dan mengisi borang-borang yang disediakan oleh pihak sekolah yang
  berakitan dengan aktiviti yang dijalankan. Memastikan anak berada dalam keadaan
  sihat.
 Memaklumkan kepada pihak sekolah tentang taraf kesihatan anak jagaan masing-
  masing.
 Memastikan ada surat pengesahan doktor jika anak tidak sesuai untuk mengikuti
  sebarang aktiviti.
 Menandatangan borang pengesahan kebenaran untuk menjalankan aktiviti.
 Menyediakan bahan keperluan anak jagaan sepanjang aktiviti dijalankan.
 Mengenalpasti guru-guru yang menguruskan aktiviti dan menyimpan nombor telefon
  guru berkenaan/pihak sekolah.




                                       Page 21
4.0 PERANAN GURU

4.1 AKTIVITI KOKURIKULUM

 Peka terhadap surat pekeliling yang diedarkan serta memahami isi kandungannya.
 Memahami dan mematuhi tatcara tindakan sebelum, semasa dan selepas aktiviti
  dijalankan.
 Menyimpan rekod pofil dan juga kegiatan pelajar serta dikemaskini.
 Merekodkan sebarang kemalangan semasa aktiviti dalam buku rekod kemalangan.
 Mengenalpasti pelajar yang tidak sihat atau mempunyai surat pengesahan perubatan
  tentang sesuatu penyakit yang perlu dikecualikan daripada menjalankan aktiviti.
 Menyediakan surat makluman kepada ibubapa / penjaga tentang sesuatu aktiviti yang
  dijalankan.
 Mengedarkan borang kebenaran ibu bapa / penjaga untuk dipenuhkan dan
  dikumpulkan semula aktiviti dijalankan. Borang ini difailkan dalam fail Kebenaran
  Menyertai Aktiviti di bilik GPK Kokurikulum.
 Hadir di tempat aktiviti 10 minit sebelum aktiviti dimulakan dan mengawasi murid
  sepanjang masa untuk mengelakkan berlakunya sebarang masalah yang tidak diingini.
 Mencatat kehadiran pelajar.
 Memastikan aktiviti yang dilakukan mengikut kesesuaian dan kemampuan pelajar.
 Memastikan kawasan yang digunakan dalam keadaan yang selesa dan selamat.


4.2 AKTIVITI PERKHEMAHAN DAN LAWATAN SAMBIL BELAJAR

 Mestilah mempunyai Sijil Pertolongan Cemas atau Sijil Kelayakan dalam sesuatu
  aktiviti yang dijalankan.
 Jika guru tidak mempunyai sijil kelayakan yang diperlukan, tenaga pengajar atau
  kakitangan lain yang terlibat dalam aktiviti yang dijalankan mesti mempunyai sijil
  kelayakan yang diperlukan.
 Memohon kebenaran daripada Jabatan Pelajaran Negeri dan juga pihak polis
  bergantung kepada jenis aktiviti dijalankan.
 Menyediakan senarai barang-barang keperluan pelajar.
 Menyediakan surat makluman kepada ibu bapa / penjaga.
 Mengedarkan borang keperluan ibu bapa dan dikumpulkan semula sebelum aktivtiti
  dijalankan.
 Menyediakan peraturan yang lengkap sepanjang aktiviti dijalankan.
 Pengawasan dan penyeliaan yang rapi.
 Mengkaji dan meninjau tempat aktiviti yang dijalankan.
 Mengatur program yang sesuai.




                                       Page 22
5.0 TATACARA PELAJAR SEMASA MENJALANKAN AKTIVITI
    KOKURIKULUM


5.1 SUKAN DAN PERMAINAN
 Pelajar hendaklah melaporkan taraf kesihatan yang terkini sebelum menjalankan
    aktiviti.
 Memakai pakaian yang sesuai sewaktu aktiviti dijalankan.
 Bergerak ke kawasan sukan setelah menerimaarahan daripada guru.
 Mesti mengikut arahan guru semasa melakukan kemahiran asas pergerakan dan
    permainan.
 Laporkan segala kerosakan alat kepada guru yang bertugas jika alat yang rosak
    selepas digunakan. Jika terdapat alatan yang rosak, jangan digunakan dan laporkan
    kepada guru .
 Melaporkan kemalangan yang berlaku kpad guru bertugas.


5.2 UNIT BEUNIFORM
 Mesti sihat untuk menjalankan aktiviti dan memakai pakaian yang sesuai.
 Berada di lokasi aktiviti pada tempat dan masa yang ditentukan.
 Ketua Pasukan merekodkan kdatangan ahli .
 Aktiviti dijalankan secara berkumpulan.
 Tunggu arahan daripada guru penasihat.
 Sentiasa mematuhi arahan guru penasihat.
 Sekiranya berlaku kemalangan ikut tatacara menghadapi kemalangan dan beri
    rawatan.


5.3 KELAB / PERSATUAN
 Pelajar berada di tempat tepat pada masa yand ditetapkan.
 Setiausaha merekodkan kehadiran ahli.
 Memakai pakaian yang telah ditetapkan.
 Mengikut arahan guru sepanjang aktiviti.
 Sekiranya berlaku kemalangan/kecemasan hendaklah diberi rawatan kecemasan
    dengansegera dan laporkan kepada guru.
 Sekiranya pelajar tidak dapat meneruskan akiviti ,guru penasihat hendaklah
    melaporkan kepada ibu bapa dan menghantar pelajar pulang atau ke hospital.


5.4 AKTIVITI GOTONG ROYONG
 Melengkapkan borang kebenaran ibu bapa .
 Memakai pakaian yang sesuai semasa aktiviti gotong royong.
 Mematuhi arahan dan pembahagian kerja oleh guru
 Penggunaan peralatan yang tajam mesti mendapat pengawasan guru.
 Memaklumkan dengan segera kepada guru sekiranya ternampak serangga/binatang
    yang berbahaya.




                                       Page 23
   Sentiasa bekerja dalam kumpulan.
   Tidak bergurau atau bermain semasa menggunakan peralatan.
   Memastikan peralatan yang digunakan adalah sesuai dalam keadaan sempurna.
   Jika peralatan yang digunakan rosak, maklumkan dengan segera kepada guru.
   Memulangkan semula peralatan gotng royong yang digunakan.
   Membersihakn diri selepas aktiviti gotong-royong tamat.


5.5 LAWATAN SAMBIL BELAJAR
 Pelajar melengkapkan borang kebenaran waris yang disediakan dan menyerahkannya
    kepada guru penasihat.
 Pakai pakaian dan peralatan yang sesuai.
 Pastikan ada pengenalan sekolah dan diri masing-masing.
 Bawa peti kecemasan yang lengkap.
 Catat kedatangan dan naik kenderaan yang digunakan dengan mengutamakan
    keselamatan.
 Setelah tiba ke tempat yang dituju ikut arahan guru.
 Lakukan aktiviti dalam kumpulan.
 Sekiranya terpisah daripada kumpulan, jangan panik , tunggu di satu tempat dan
    minta bantuan sehingga bantuan sampai.

5.6 AKTIVITI PERKHEMAHAN
 Lengkapkan borang kebenaran ibu bapa / penjaga dan serahkan kepada guru.
 Berkumpul dalam kumpulan dan tunggu arahan guru.
 Pakai baju lengan panjang dan kasut sukan.
 Dirikan khemah di kawasn sesuai .
 Tabur serbuk belerang di sekeliling khemah untuk mengelakkan binatang merayap
    yang berbisa.
 Bersihkan kawasan sekeliling khemah.
 Jangan tebang dan merosakkan sebarang tumbuhan kerana mungkin beracun.
 Ketua kumpulan jalankan aktiviti kumpulan.
 Hentikan aktiviti sekiranya terdapat tanda-tanda cuaca buruk berlaku.
 Sekiranya diganggu oleh haiwan liar atau kecemasan jangan panik menjeritlah minta
    pertolongan kecemasan dengan segera.
 Laporkan kepada guru / penyelamat keselamatan.
 Sekiranya berterusan, keluar dari kawasan perkhemahan dan dapatkan rawatan di
    klinik/hospital berdekatan.
 Bawa peralatan yang lengkap dan peti kecemasan.
 Dilarang membuat aktiviti di air tanpa kehadiran guru / pegawai bertugas /
    penyelamat kelemasan.
 Mesti gunakan jaket keselamatan bagi semua aktiviti di air.




                                       Page 24
6.0 AHLI JAWATAN KUASA

             Pengerusi            :        En. Vikraman a/l Velayuthan (GPK Kokurikulum)
             Setiausaha           :        En. Kunasegar a/l Mookiah
             AJK                  :        Semua Guru Penasihat Kelab/Persatuan/Badan
                                           Beruniform




      7.0 STRATEGI DAN PELAKSANAAN

                   STRATEGI
                                                   J     F   M   A     M   J   J   O    S    O   N
1.Mesyuarat Ahli Jawatankuasa                      x     x   x   x     x   x   x   x    x    x
2.Pasukan petugas                                  x     x   x   x     x   x   x   x    x    x
3.Poster/Panduan kecemasan                         x     x   x   x     x   x   x   x    x    x   x
4.Memastikan kesihatan pelajar                     x     x   x   x     x   x   x   x    x    x   x
5.Surat kebenaran waris                            x     x   x   x     x   x   x   x    x    x   x
6.Peraturan semasa di padang                       x     x   x   x     x   x   x   x    x    x   x
7.Edaran Brosur keselamatan kokurikulum,
                                                         x             x                     x
  lawatan dan perkhemahan
8.Borang rawatan dan peti keselamatan              x     x   x   x     x   x   x   x    x    x   x
9.Pakaian aktiviti kokurikulum                     x     x   x   x     x   x   x   x    x    x   x


      8.0 PENUTUP

      Aktiviti kokurikulum, perkhemahan dan lawatan sering dijalankan di dalam dan di luar
      sekolah sepanjang tahun, oleh itu keselamatan pelajar perlu dititikberatkan, supaya
      aktiviti yang dijalankan dapat dilaksanakan dengan jayanya dan keselamatan mereka
      terjamin. Kerjasama dari pihak keluarga dan komuniti amatlah diharapkan.




                                               Page 25
BIDANG KESELAMATAN
    FIZIKAL DAN
 BANGUNAN SEKOLAH




        Page 26
KESELAMATAN FIZIKAL DAN BANGUNAN SEKOLAH

1.0 DEFINISI

Menjadikan sekolah tempat yang selamat.Mewujudkan sausana persekitaran yang
kondusif yang mempunyai peraturan yang dapat membantu keselamatan semua. Ia
termasuk pendawaian dan peralatan elektrik di sekolah, kelas, bilik-bilik khas sekolah,
tandas asrama gelanggang pemainan dan persekitaran dalam kawasan sekolah berada
dalam keadaan baik & selamat.

2.0 OBJEKTIF
 Menjadikan kawasan sekolah selamat untuk diduduki oleh semua warga sekolah.
 Bahagian bangunan sekolah sesuai digunakan mengikut fungsi dan kegunaannya.
 Memastikan sistem perparitan berada dalam keadaan sempurna.luar dengan mengambil
  kira aspek keselamatan
 Memastikan alat pemadam kebakaran mencukupi dan boleh berfungsi dengan baik.
 Memastikan alatan elektrik dan sistem pendawaian berfungsi dengan baik.
 Memastikan bangunan kantin sekolah baik dan sesuai untuk proses penyediaan
  makanan.

3.0 PERANAN IBU BAPA
 Melaporkan kepada pihak sekolah sebarang kerosakan yang dikesan.
 Menolong pihak sekolah membaiki kerosakan menggunakan kepakaran yang ada.
 Mengadakan gotong royong membersihkan kawasan sekolah.
 Selalu mengingatkan anak-anak tentang keselamatan.


4.0 KESELAMATAN PENDAWAIAN DAN PERALATAN ELEKTRIK

4.1 Definisi
Merupakan langkah-langkah keselamatan yang sharusnya diambil semasa menghadapi
apa juga keadaan , ketika berlaku kerosakan sistem pendawaian & peralatan elektrik di
dalam kawasan sekolah

4.2 Tatacara murid
 Laporkan dengan kadar segera kepada pentadbir guru/pekerja.
 Jangan ubah suai peralatan elektrik yang rosak.
 Jangan cuba baiki/menyentuh alatan elektrik yang terdedah dan merbahaya.
 Memaklum dan melabelkan serta menjadikan kawasan tersebut sebagai kawasan
  larangan sementara.
 Jangan hampiri tempat yang berlabel atau bertanda ”BAHAYA/AWAS”.
 Patuh kepada peraturan dan arahan yang ditetapkan dan dikeluarkan.




                                        Page 27
5.0 TANDAS

5.1 Definisi
Merupakan langkah-langkah keselamatan yang seharusnya diambil semasa berada dan
menggunakan tandas. Manual ini untuk memastikan tandas digunakan dengan selamat
dan mengikut peraturan.

5.2 Tatacara murid
 Memahami peraturan penggunaan yang telah ditetapkan.
 Pastikan telah menjalani latihan menggunakan tandas jika perlu.
 Jika didapati sebarang kerosakan, jangan cuba perbaiki atau menyentuhnya, sila
  laporkan dengan segera kepada guru, pegawai bertugas atau pihak pentadbir.
 Pastikan tandas digunakan dengan betul dan mengikut peraturan.


6.0 KESELAMATAN PERALATAN

6.1 Defisini
Merupakan langkah-langkah keselamatan yang seharusnya diambil oelh murid semasa
menggunakan bilik darjah dan laluan yang mengalami kerosakan dan cermin tingkap dan
pemegang besi serta yang berkaitan dengannya.

6.2 Tatacara murid
 Murid hendaklah memaklumkan kepada pihak pentadbir, guru , pekerja jika terjumpa
  atau mendapati pemegang besi dan tingkap yang pecah atau rosak.
 Murid hendaklah menjauhi kawasan-kawasan yang dikategorikan sebagai merbahaya.
 Murid hendaklah mematuhi peraturan dan arahan yang dikeluarkan atau ditetapkan oleh
  pihak sekolah.
 Murid jangan sentuh dan cuba memperbaiki bahagian yang pecah atau rosak itu.

7.0 MANUAL KESELAMATAN STOR, KEBUN SAINS PERTANIAN

7.1 Definisi
Merupakan langkah-langkah keselamatan yang seharusnya diambil semasa menghadapi
apa juga keadaan ketika menggunakan stor dan kebun Sains Pertanian.

7.2 Tatacara murid
 Memahami dengan jelas peraturan keselamatan ketika menggunakan peralatan di
  kebun.
 Memastikan sebarang peralatan kebun selamat digunakan.
 Menyediakan perlindungan diri yang sesuai dan secukupnya seperti pakaian, sarung
  tangan dan lain-lain.
 Membersihkan diri selepas kerja-kerja meracun.
 Mengikut arahan dan berhati-hati ketika menggunakan jentera pertanian.
 Laporkan kepada guru jika peralatan yang digunakan berfungsi atau tidak.




                                       Page 28
8.0 MANUAL KESELAMATAN DI KAWASAN SUNYI DAN GELAP

8.1 Definisi
Merupakan langkah-langkah keselamatan yang seharusnya diambil semasa menghadapi
apa juga keadaan, kita melalui/menggunakan kawasan sunyi dan gelap. Kawasan sunyi
dalam manual ini merujuk kepada kawasan yang bukan laluan utama/jauh daripada
penempatan murid. Manakala kawasan gelap merujuk kepada kawasan yang tidak
mendapat bekalan elektrik/tidak diterangi caha lampu.

8.2 Tatacara murid
 Murid mestilah mengenalpasti kawasan yang sunyi dan gelap.
 Pastikan meurid menggunakan kawasan tersebut berkumpulan (melebihi 3 orang).
 Jika terjumpa orang yang diragui / mencurigakan atau sebarang masalah hendaklah
  segera menggelakkan diri dan melaporkan kepada pihak pentadbir / guru / pegawai
  bertugas.


9.0 MANUAL KESELAMATAN SEMUA BANGUNAN DALAM KAWASAN
    SEKOLAH ( 24 JAM )

9.1 Definisi
Merupakan langkah-langkah menghindari pencerobohan ke atas semua bangunan dalam
kawasan sekolah. Semua bangunan dalam kawasn sekolah merujuk kepada bangunan
yang menjadi hak milik dan tanggungjawab pentadbiran sekolah.

9.2 Tatacara murid
 Laporkan segera kepada guru jika didapati berlaku pencerobohan.
 Jangan mengambil tindakan secara bersendirian untuk menyelesaikan masalah
  pencerobohan.
 Jangan cuba memperbaiki mana-mana kerosakan akibat pencerobohan.
 Jika kerosakan teruk akibat pencerobohan, elak daripada menggunakan kawasan
  tersebut.
 Patuh arahan yang dikeluarkan dari semasa ke semasa.
 Murid dilarang/dicegah sama sekali menyentuh, mengusik dan mengubah alatan/bahan
  yang sedia ada tanpa arahan/kebenaran guru.
 Murid dilarang bermain, membuat bising atau berkelakuan tidak seninoh semasa
  dibengkel.
 Jika berlaku kebakaran, murid mestilah menggunakan alat pemadam api yang tersedia.




                                       Page 29
10.0 MANUAL KESELAMATAN PUSAT SUMBER/PERPUSTAKAAN

10.1 Definisi
Merupakan langkah-langkah keselamatan yang seharusnya diambil menghadapi apa juga
keadaan ketika berada dan menggunakan pusat sumber / perpustakaaan.

10.2 Tatacara murid
 Sebarang penggunaan perlu mendapat kebenaran terlebih dahulu.
 Pastikan peralatan yang digunakan baik dan selamat.
 Laporkan segera kepada guru/pegawai bertugas jika didapati sebarang kerosakan.
 Pengguna mestilah patuh kepada peraturan. Penggunaan sedia ad dan dikeluarkan dari
  semasa ke semasa.
 Jika berlaku sebarang kecenasan, jangan panik, patuhlah kepada peraturan yang telah
  ditetapkan.
 Jika berlaku kebakaran, murid mestilah menggunakan alat pemadam menggunakan alat
  pemadam api yang tersedia.

11.0 MANUAL KESELAMATAN PADANG DAN GELANGGANG PERMAINAN

11.1 Definisi
Merupakan langkah-langkah keselamatan yang seharusnya diambil semasa menghadapi
apa juga keadaan, ketika menggunakan padang dan gelanggang pemainan.

11.2 Tatacara murid
 Penggunaan padang atau gelanggang permainan mestilah mendapat kebenaran guru
  atau pegawai yang diamanahkan/pentadbir sekolah.
 Memastikan alatan yang digunakan selamat dan berkeadaan baik.
 Sebarang aktiviti di apdang ”MESTI” dalam pengawasan guru/jurulatih dan pegawai
  yang diamanahkan.
 Menjalankan aktiviti semasa apabila cuaca mengizinkan.
 Selesai permainan padang perlu dibersihkan, meletakkan kembali alatan di tempat yang
  ditetapkan.

12.0 MANUAL KEROSAKAN PERABOT KELAS

12.1 Definisi
Merupakan langkah-langkah keselamatan yang seharusnya di ambil oleh murid semasa
menggunakan perabot kelas. Maksud perabot kelas di dalam manual ini ialah kerusi dan
meja murid, kerusi dan meja guru, almari buku, papan tulis dan papan kenyataan.

12.2 Tatacara murid
 Pastikan tidak menggunakan perabot kelas yang rosak dan merbahaya.
 Melaporkan kepad guru atau pentadbir jika terdapat perabot kelas yang rosak dan tidak
  dapat digunakan.
 Jangan cuba memperbaiki perabot kelas yang rosak atau tidak dapat digunakan.




                                        Page 30
Murid hendaklah patuh kepada peraturan dan arahan yang dikeluarkan dari semasa ke
 semasa.
Murid hendaklah patuh kepada tatcara penggunaan yang betul.

13.0 MANUAL KESELAMATAN MAKMAL SAINS

13.1 Definisi
Merupakan langkah-langkah keselamatan yang seharusnya diambil semasa menghadapi
apa juga semasa berada atau menggunakan makmal sains.

13.2 Tatatcara murid
 Penggunaan makmal mestilah mendapat kebenaran daripada pegawai yang bertugas.
 Berhati-hati menggunakan bahan kimia berlabel (beracun).
 Peralatan yang digunakan hendaklah di dalam keadaan yang baik dan selamat.
 Melaporkan segera kepada pembantu makmal tentang kerosakan alatan.
 Penggunaan bahan-bahan kimia mestilah dengan pengetahuan dan kebenaran guru.
 Sekiranya berlaku sebarang kecemasan , jangan panik patuhlah kepada arahan
  keselamatan yang telah ditetapkan.
 Murid adalah dicegah/dilarang sama sekali menyentuh, mengusik dan mengubah
  alatan/bahan ayng sedia ada tanpa arahan/kebenaran guru.
 Murid juga dilarang bermain, membuat bising atau berkelakuan yang tidak senonoh
  semasa berada di makmal.
 Murid dinasihatkan sentiasa mematuhi peraturan ketika berada di makmal sains.
 Jika berlaku kebakaran, murid mestilah menggunakan alat pemadam kebakaran yang
  tersedia.

14.0 MANUAL KESELAMATAN BENGKEL

14.1 Definisi
Merupakan langkah-langkah keselamatan yang seharusnya di ambil semasa menghadapi
apa juga keadaan ketika berada dan menggunakan bengkel.

14.2 Tatacara murid
 Murid mestilah mendapat kebenaran sebelum mengggunakan bengkel.
 Murid hendaklah melaporkan kepada guru jika peralatan yang digunakan tidak
  berfungsi dan tiada dalam simpanan yang dipamerkan.
 Penggunaan sebarang peralatan, mestilah mengikut prosedur dan tunjuk ajar guru.
 Jika berlaku sebarang kecemasan, jangan panik dan patuhlah kepada arahan
  keselamatan yang dikeluarkan.
 Murid hendaklah mematuhi peraturan dari semasa ke semasa.
 Murid hendaklah memastikan tangan dibersihkan selepas aktiviti dijalankan.




                                      Page 31
15.0 AHLI JAWATANKUASA

              Pengerusi            :     Pn. Ramlah bt Yunus (GK Math/Sains)
              Setiausaha           :     Pn. Fatimah Zaharah bt Mohd Kadzri
              AJK                  :     En. Hamzah bin Hamid
                                         En. AP Rajan a/l Murugan
                                         Cik Norazlina bt Mohamad
                                         Pn. Norhasidah bt Ismail



       16.0 STRATEGI DAN PELAKSANAAN



                    STRATEGI
                                                 J     F   M    A   M    J    J   O   S      O   N
1.Manual Keselamatan Sekolah                     x     x   x    x   x    x    x   x   x      x   x
2.Pendawaian semula elektrik                     x     x   x    x   x    x    x   x   x      x   x
3.Latihan Kebakaran/laluan kebakaran                            x        x
4.Keselamatan perparitan/longkang                x     x   x    x   x    x    x   X   x      x   x
5.Pertandingan Kelas                                   x   x    x   x    x    x   X   x      x   x
6.Bekalan air bersih dan selamat                 x     x   x    x   x    x    x   X   x      x   x
7.Ceramah/Demontrasi Bomba                             x   x    x   x    x    x   X   x      x   x
8.Bilik Sakit                                          x   x    x   x    x    x   X   x      x   x
9.Peti Bantuan Kecemasan                               x   x    x   x    x    x   X   x      x   x
10. Kad kebenaran keluar kelas                   x     x   x    x   x    x    x   X   x      x   x
11.Edaran / Brosur                                         x        x             X


       17.0   PENUTUP

       Persekitaran sekolah selamat merupakan elemen yang penting bagi memastikan proses
       pembelajaran dan pengajaran berjalan dengan lancar serta menjadikan sekolah sebagai
       pusat menimba ilmu dan pembentukan individu yang seimbang sepertimana dalam
       falsafah Pendidikan Negara.




                                             Page 32
KESELAMATAN
BIDANG SOSIAL




     Page 33
KESELAMATAN BIDANG SOSIAL

Dewasa ini isu sosial di sekolah sering menjadi tajuk utama yang kerap terpapar di dada-
dada akhbar. Sayugia itu, Kementerian Pelajaran amat prihatin dengan gejala ini. Atas
dasar inilah, maka konsep dan manual Sekolah Selamt dihasilkan, di mana manual ini
boleh digunapakai oleh warga sekolah yang terdiri daripada murid (sekolah rendah dan
menengah), guru dan kakitangan sokongan. Di antara isi sosial yang akan dibincangkan
dalam manual ini ialah :
     Gangguan Emosi dan Rohani


       KESELAMATAN DARIPADA GANGGUAN EMOSI DAN ROHANI


1.0 PENGENALAN
Kestabilan emosi dapat melahirkan insan yang berfikiran positif. Gangguan emosi boleh
menjadikan seseorang itu berasa dirinya terasing, tidak berkeyakinan dan tidak selamat.
Memandangkan kestabilan emosi dapat membantu meningkatkan pencapaian dalam
pelajaran dan pembelajaran, diharapkan konsep dan manual ini akan membantu mereka
yang menghadapi gangguan emosi di sekolah. Oleh itu, mereka dapat mengetahui
langkah-langkah menghindari gangguan emosi , menghadapi situasi yang sedang berlaku
dan tindakan yang perlu diambil jika situasi telah berlaku.
2.0 DEFINISI
Bebas daripada sebarang masalah dalaman diri, yang menganggu kestabilan emosi dan
rohani. Kestabilan tersebut menjejaskan keselamatan dan hubungan baik terhadap
manusia , alam dan penciptanya. Emosi dan rohani yang stabil menjadikan manusia lebih
tenteram dan harmoni dalam kehidupan mereka.
3.0 OBJEKTIF
 Mewujudkan sekolah yang ceria dan damai bagi membantu kecemerlangan
  pendidikan.
 Mewujudkan budaya ”Sekolah Penyayang” sebagai asas institusi masyarakat
  penyayang.
 Membangunkan potensi insan secara sepadu dan seimbang berasaskan pegangan
  agama.
 Mempertingkatkan ketahanan diri warga sekolah melalui nilai-nilai murni.
 Mempereratkan hubungan kasih sayang serta mengurangkan gejala negatif di
  kalangan warga sekolah.

 4.0 PUNCA-PUNCA GANGGUAN EMOSI DAN ROHANI
  Diri sendiri
  Keluarga
  Sekolah




                                        Page 34
Rakan-rakan
 Komuniti sekeliling
 Baka/keturunan
 Alat Audio Visual/Media

 5.0 TANDA-TANDA GANGGUAN EMOSI DAN ROHANI
  Suka menyendiri
  Panas baran
  Murung
  Ponteng kelas/sekolah
  Termenung
  Penyakit
  Merendah diri
  Meninggi diri

 6.0 PANDUAM UNTUK MEMILIKI EMOSI & ROHANI YANG TENTERAM
 DAN SELAMAT
  Perlu memahami dan mematuhi ajaran agama.
  Perlu berfikiran positif dan menghindari gejala negatif.
  Perlu memahami bahawa mental dan rohani yang sihat asas kecemerlangan
   pendidikan.
  Patuhi jadual harian kehidupan anda.
  Kasihi orang lain seperti mana mengasihi diri sendiri.
  Amalkan gaya hidup sihat
  Tidur dan rehat yang cukup
  Berfikiran terbuka dan logik
  Libatkan diri secara aktif dalam kegiatan berfaedah
  Sekiranya menghadapi masalah gangguan emosi,dapatkan bimbingan dari rakan
   sebaya,guru,ibubapa, kaunselor sekolah.

7.0 PERANAN IBU BAPA
   Peka terhadap perubahan sikap dan tingkah anak seperti
    - selalu mengasingkan diri
    - muram dan bersedih
    - memberontak
    - tidak betah berada di rumah
    - bercakap kasar
   Menyediakan didikan asas agama yang cukup untuk anak/keluarga
   Berkerjasama dengan kaunselor sekolah,guru dan semua pihak untk menyelesaikan
    masalah anak.
   Menyediakan pemakanan berzat dan seimbang untuk anak
   Menyediakan peralatan dan keperluan belajar yang mencukupi
   Mengenali rakan anak-anak




                                      Page 35
8.0 TATACARA PELAJAR
        Berjumpa dengan orang yang dipercayai
        Ceritakna masalah yang dihadapi
        Ikut nasihat orang yang lebih tua (guru,ibu dan bapa)
        Luahkan perasaan anda dalam bentuk:
         -tulisan
         -lisan(menjerit,menyanyi,berserita)
        Aktivi riadah
        Mendengar muzik yang menyenangkan
        Melibatkan diri dalam kokurikulum
        Jangan menyendiri
        borang aduan untuk tindakan selanjutnya
         Isi

        9.0 TATACARA GURU
         Peka terhadap tingkah laku pelajar
         Menerima aduan dan perhatian kepada masalah yang diceritakan
      10.0 AHLI JAWATAN KUASA PELAKSANA:
            Pengerusi     :    Cik Hjh Nor Azizah bt Ismail (GK Kemanusiaan)
            Setiausaha    :    Pn. Hamidah bt Mansor
            AJK           :    Cik Rosmarina bt Mohd Yusof
                               En. Shukri bin Hamzah
                               Pn. Chithara a/p M.Ganesan
                               Pn. Rohana bt Wahab
                               Pn. Rohaya bt Ithnin
      11.0 STRATEGI DAN PELAKSANAAN
                                                                     PELAKSANAAN
                    STRATEGI
                                                   J     F   M   A     M J J O           S     O   N
1.Kursus Pengurusan diri                                     x   x     x   x x x         x     x   x
2.Ceramah/Pameran Kesihatan                                  x         x     X
3.kempen Sifar Rokok/Dadah                         x     x   x   x
4.Kem Motivasi dan Pemantapan Sahsiah                        x   x    x    x   X    x    x     x   x
5.Program Keibubapaan                              x     x       x    x    x   x    X
6.Program Kepimpinan                                     x   x        x        x    X
7.Program Minggu 3K                                                        x
8.Ceramah AADK/Urine test                                                      x
9.Kaunseling/Bimbingan Individu/Kelompok                     x   X
10.Edaran Brosur                                   x     x   x   x    x    x   x    x    x     x   x
11.Program KPI                                     x     x   x   x    x    x   x    x    x     x   x
      12.0 PENUTUP
      Pelajar merupakan aset penting kepada sesebuah negara di masa hadapan, oleh itu guru,
      ibubapa, komuniti mestilah memainkan peranan penting untuk menangani masalah
      remaja sekarang demi mencapai wawasan 2020. Sekiranya seseorang itu mempunyai
      emosi dan rohani yang stabil menjadikan seseorang itu lebih tenteram dan harmoni dalam
      kehidupan mereka.




                                               Page 36
BIDANG KESELAMATAN
  SEMASA BENCANA
       ALAM




        Page 37
KESELAMATAN PELAJAR SEMASA BENCANA ALAM


1.0 PENGENALAN
Negara Malaysia adalah sebuah Negara mempunyai bentuk muka bumi yang pelbagai
dan mengalami iklim monsun tropika. Perubahan iklim boleh menyebabkan berlakunya
bencana alam seperti banjir,kebakaran,ribut. Kesan perubahan cuaca tersebut akan
menyebabkan berlakunya wabak penyakit.

2.0 OBJEKTIF
  Mengambil langkah keselamatan untuk menghindari kemalangan dikalangan warga
    sekolah.
  Menyediakan peraturan bagi menghadapi bencana alam secara selamat.
  Mengadakan latihan menghadapi bencana alam
  Menjadi warga sekolah yang prihatin dan sentiasa bersedia menghadapi kecemasan.
  Mewujudkan permuafakatan dan perasan bertanggungjawab dikalangan warga
    sekolah dan komuniti bencana alam.

3.0 BANJIR
Banjir merupakan satu keadaan di mana sesuatu kawasan ditenggelami air atau lumpur.
Banjir boleh dikategorikan sebagai: banjir kilat, nnamjir lumpur,banjir musim tengkujuh.

3.1 TATACARA KETIKA BANJIR KILAT
      o Jangan panik
      o Tutup atau matikan semua suis
      o Guru hendaklah membawa pelajar ke tempat yang selamat
      o Guru/ketua memastikan bilangan pelajar yang mencukupi
      o Pelajar yang tiada hendaklah dicari
      o Bawa barangan peribadi yang perlu sahaja
      o Ikut arahan guru
      o Lapor diri kepada guru sewaktu di tempat perpindahan
      o Guru dikehendaki menghubungi pihak waris/penjaga
      o Guru dikehendaki menghubungi pihak bomba dan penyelamat serta unit
        pertolongan cemas
      o Pelajar tidak perlu ke sekolah sekiranya banjir membahayakan diri pada hari
        berikutnya.

4.0 KEBAKARAN
Kebakaran yang berlaku disebabkan oleh litar pintas , pembakaran terbuka dan kecuaian
pengguna.


4.1 TATACARA KETIKA KEBAKARAN
  Jangan panik dan lapor kepada guru sekiranya kelihatan tanda-tanda kebakaran.
  Tutup suis utama
  Susun kerusi meja supaya ada ruang laluan




                                         Page 38
 Pelajar diminta meninggalkan kelas apabila mendengar loceng kecemasan.
  Ikut laluan kecemasan yang diberikan/disediakan.
  Guru memastikan bilangan pelajar yang mencukupi.
  Menghubungi pihak bomba
  Menjerit meminta pertolongan sekiranya terperangkap
  Guru/pasukan bomba sekolah boleh menggunakan alat pemadam api sekiranya
   kebakaran kecil
  Hantar pelajar ke hospital sekiranya mengalami kecederaan
  Hubungi waris pelajar yang terlibat
  Buat laporan polis sekiranya kecederaan serius.
  Buat tuntutan Insuran kebakaran takaful dengan menyediakan
   - slip hospital
   - laporan polis
   - borang takaful lengkap

5.0 WABAK JANGKIT BERJANGKIT
Wabak penyakit berlaku akibat dari jangkitan kuman dan keracunan makanan akibat
kurang penjagaan kebersihan,persekitaran dan kebersihan.

5.1 PENYAKIT BERJANGKIT
5.1 TATACARA PELAJAR , IBU BAPA/SEKOLAH
   Penjaga mesti memaklumkan taraf kesihatan pelajar kepada pihak sekolah
   Dapatkan surat kebenaran mendapat rawatan daripada pihak sekolah
   Dapatkan rawatan daripada doktor
   Dapatkan surat cuti sakit dan menyerahkan kepada pihak sekolah
   Sekiranya tinggal di asrama pelajar akan dihantar balik ke rumah
   Pelajar dinasihatkan mengutamakan kebersihan diri. pakaian dan tempat tinggal.
   Prihatin kepada poster/brosur kesihatan
   Mengadakan ceramah kesedaran kesihatan

5.2 TATACARA PELAJAR
   Lapor kepada guru bertugas
   Jangan mengambil sebarang ubat tanpa nasihat daripada doktor
   Minum seberapa banyak air masak
   Dapatkan surat kebenaran rawatan daripada sekolah
   Segera ke hospital atau pusat kesihatan
   Buat aduan ke pejabat kesihatan
   Maklumkan kepasa penjaga
   Pelajar dinasihatkan supaya berehat / hospital senhingga di rumah/hospital
   Kantin/dewan makan hendaklah ditutup atas arahan Pengetua

5.3 PERANAN IBU BAPA
   Sentiasa mengikut perkembangan semasa laporan kaji cuaca dan amaran banjir
   Menghubungi pihak sekolah untuk mendapatkan maklumat terkini
   Memberi bantuan dan kerjasama kepada pihak sekolah semasa banjir




                                         Page 39
6.0 AHLI JAWATAN KUASA PELAKSANA:
            Pengerusi     :    Pn. Hjh Faridah bt Deman (GK Bahasa)
             Setiausaha             :     Pn. Hjh. Norhunaini bt Tahir
             AJK                    :     Pn. Azira bt Hassan
                                          En. Safri bin Jamaludin
                                          Cik Chua Hui Wen
                                          Pn. Zanariah bt Md Saaid



      7.0 STRATEGI DAN PELAKSANAAN

                                                                      PELAKSANAAN
                   STRATEGI
                                                  J     F   M       A   M J J O          S      O   N
1. Sistem perparitan/longkang                     x     x   x       x   x   x x x        x      x
2.Latihan bencana alam                                      x           x        x
3.Peraturan bencana alam                                            x       x
4.Hebahan kepada pelajar                                x
5.Menyediakan tempat yang selamat                       x
6.Menyediakan laluan kecemasan                          X
7.Pemeriksaan makanan di kantin                   x     x   x       x    x   x   x   x   x      x   x
8.Poster Kesihatan                                      x   x       x    x   x   x   x   x      x   x
9.Surat rawatan hospital                          x     x   x       x    x   x   x   x   x      x   x
10.Pemeriksaan Kesihatan
11.Loceng kecemasan                               x     x   x       x    x   x   x   x   x      x   x
12.Hubungan komuniti luar                               x   x       x    x   x   x   x   x      x   x
13.Edaran kepada pelajar


      8.0 PENUTUP

      Bencana Alam seperti ribut, banjir, kebakaran dan wabak penyakit boleh berlaku pada
      bila-bila masa sahaja, oleh itu semua warga sekolah mestilah sentiasa berwaspada dan
      berhati-hati sekiranya perkara yang tidak diingini berlaku. Sesungguhnya adalah menjadi
      hasrat Kementerian Pelajaran Malaysia menjadi sekolah sebagai tempat yang selamat
      tanpa gangguan fizikal, mental dan emosi.




                                              Page 40
BIDANG DISPLIN
   PELAJAR




      Page 41
A.   DEFINISI DISIPLIN

     Jawatankuasa Kabinet Mengkaji Pelaksanaan Dasar Pelajaran Kebangsaan Tahun
     1979 mentakrifkan disiplin sebagai:
     ”..........Kesanggupan seseorang individu menghormati dan mematuhi
     undang-undang sama ada disiplin itu dikenakan dari luar atau dengan
     kerelaan sendiri. Disipilin juga bermakna kesanggupan seseorang itu
     bekerja atau membuat sesuatu dengan cukup tertib, kesanggupan
     menghormati hak individu lain, kesanggupan mengamalkan tingkah laku
     yang baik dan tidak mengganggu kepentingan orang lain, kesanggupan
     hormat menghormati di antara satu dengan lain dan mempunyai semangat
     tolong menolong, dan kesanggupan memaiki keadaan yang sedia ada
     menerusi usaha yang membina serta sanggup berkhidmat kepada
     masyarakat.”


B.   WAWASAN DISIPLIN SMK TAMAN INDAH
     Pelajar SMK Taman Indah mempunyai tahap disiplin kendiri yang tinggi di mana
     berupaya mendisiplinkan diri tanpa arahan atau kawalan dari luar, dan seterusnya
     berupaya untuk memajukan diri ke arah kecemerlangan.


C.   KENYATAAN MISI DISIPLIN PELAJAR SMK TAMAN INDAH
     C1     Mengurangkan masalah tidak kemaskan diri.
     C2     Mengurangkan kes-kes ponteng kelas dan sekolah.
     C3     Mengurangkan kadar kes-kes serius
     C4     Mengurangkan tingkahlku negatif semasa P&P.
     C5     Meningkatkan disiplin kendiri pelajar




                                      Page 42
D.         SASARAN DISIPLIN SMK TAMAN INDAH

                                                   KEADAAN / POPULASI
                         PERKARA                                      SASARAN SELEPAS
                                                    PELAJAR TERLIBAT
                                                                         1 TAHUN(2011)
                                                          2010
     0.1    Kes ponteng kelas dan sekolah                  5%         Sifar
     0.2    Tidak kemaskan diri                                Baik              Sangat Baik
     0.3    Kes Serius                                    Kurang 100%            Sifar
     0.4    Tingkahlaku negatif semasa P&P                     Baik              Sangat Baik
     0.5    Disiplin kendiri                                   Baik              Sangat Baik




E.         STRATEGI PENINGKATAN TAHAP DISIPLIN


           E.1    Menubuhkan Jawatankuasa atau Lembaga Disiplin murid yang berfungsi
                  menguruskan bidang disiplin pelajar dengan pengurusan yang sistematik
                  dan berkesan.
           E.2    Menyediakan
                  E.2.1 Carta Organisasi Lembaga Disiplin Murid untuk memperlihatkan
                         `aliran kuasa’ serta jawatan-jawatan. ( Carta I ), Carta I.
                  E.2.2 Carta Aliran Kerja Pengelolaan ke Disiplin dan Proses/cara
                         pengendalian kes Disiplin .(Carta II), Carta II.
                  E.2.3 Senarai Etika Pelakuan pelajar semasa di sekolah.


           E.3    Tindakan bersepadu penguatkuasaan isiplin dan kaunseling.
           E.4    Penglibatan ibubapa dan agensi-agensi luar ( PIBG, Jabatan-Jabatan
                  Kerajaan , sebagainya ) untuk menangani masalah disiplin.
           E.5    Memperkukuhkan Pengurusan Pembelajaran di bilik darjah melalui
                  kelaziman latihan dan bimbingan dalam aktiviti-aktiviti semasa P & P,
                  iaitu di samping kawalan kelas yang mantap.




                                               Page 43
Carta I
                                     CARTA ORGANISASI
                       LEMBAGA DISIPLIN PELAJAR 2010
                                     SMK TAMAN INDAH




                                         PENGERUSI
                                        Pn. Soon Loi Thai


                                       TIMB. PENGERUSI
                                       En. Mohammad b Said


           NAIB PENGERUSI 1                                    NAIB PENGERUSI II
        En. Abd. Aziz b Abd Rahman                            En. Vikraman a/l Veluthan



                                          SETIAUSAHA                  PEN. SETIAUSAHA
                                        En. Mazlan b Lambak             En. Aris b Mihat




GURU PENASIHAT LEMBAGA DISIPLIN                 GURU PENASIHAT LEMBAGA PENGAWAS
Ketua Guru Disiplin: En. Mazlan b Lambak        Ketua Guru Penasihat: En. Murali a/l Mookiah
Pen. Guru Disiplin : En. Tan Eng Chon           Pen. Guru Penasihat: En. Ng Chan Heng
AJK Guru :                                      AJK Guru:
YM.Tg. Hapizah bt. Raja Hamzah                  En. Khairuddin b Mohd Taufek
En. Kunasegar a/l Mookiah                       Pn. Geeta a/p Dhirajlal
En. A.P. Rajan a/l Arumugam                     Pn. Azira bt. Hassan



            GURU TINGKATAN                           Ketua Pengawas I:
                                                     Ketua Pengawas II:
                                                     P.Ketua Pengawas I:
                                                     P.Ketua Pengawas II:
                GURU
            MATAPELAJARAN

                              KETUA &
                           P.KETUA KELAS




          PELAJAR – PELAJAR SMKTI

                                           Page 44
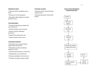
CARTA ALIRAN KERJA                           Carta II

                        PENGELOLAAN KES DISIPLIN

                                        MURID BIASA


                                      1. Menerima Aduan

                                                                         3. Buang Kes

  Murid Dipulih                            2. Siasatan




                     GURU
                 MATAPELAJARAN        4. Tindakan Disiplin




                     5. Amaran       6.1 Dirotan/Hukuman             7. Mata Demerit
                                              lain


                                         6.2 Dinasihat              8. Gantung Sekolah
11. Kerja Amal


                                 9. Ibubapa/Penjaga                               Rayuan kepada
10. Kaunseling
                                 berjumpa Pengetua                                  Pengetua

                                                   Rayuan kepada
                                                       PPD
                                                                    12. Gantung Lebih 2
                                                                          Minggu

                                                         Rayuan kepada
                                                         Pengarah JPNS
                                                                    13. Buang Sekolah


                                         Page 45
F.       PROSES KERJA PENGELOLAAN KES DISIPLIN

         (Sila rujuk Carta Aliran Kerja untuk nombor proses & penjelasan)

     F.1 MENERIMA ADUAN - Aduan pelanggaran dibuat oleh Ketua Darjah,
          Pengawas, Guru Mata Pelajaran, Guru Tingkatan atau Ahli Lembaga Disiplin
          dan Pengawas. Semua Kumpulan ini digelar penguasa disiplin.
     F.2 SIASATAN - Aduan disiasat oleh Penguasa Disiplin
     F.3 BUANG KES – Sekiranya aduan didapati tidak benar, remeh-temeh, tidak
          cukup bukti dan tidak dianggap sebagai pelanggaran Etika Pelakuan Murid SMK
          Taman Indah aduan dianggap `buang kes’.
     F.4 TINDAKAN DISIPLIN – Kuasa mengenakan tindakan disiplin oleh Ahli-ahli
          Penguasa Disiplin berbeza seperti pada Carta III
     F.5 AMARAN – Tindakan disiplin ini perlu direkod dalam Borang Kes
          Disiplin/Borang Merit Demerit dan dimajukan kepada Guru Tingkatan pelajar
          berkenaan. Seterusnya Guru Tingkatan akan merekod tindakan ini dalam Borang
          Disiplin pelajar tersebut.
     F.6.1 & F.6.2    DIROTAN/HUKUMAN LAIN DAN DINASIHAT
          Tindakan disiplin ini harus direkod dalam Buku Rekod Merotan Pelajar dan
          dimaklum (melalui Borang Kes Disiplin) kepada Guru Tingkatan untuk tujuan
          merekod. Selepas hukuman rotan atau hukuman lain murid harus diberi
          kaunseling secara tidak formal atau formal ( Guru Kaunselor).
     F.7 MATA DEMERIT – Mata demerit yang dikenakan direkod dalam Borang Kes
          Disiplin/Borang Demerit dan dimajukan kepada Guru Tingkatan. Jumlah mata
          demerit yang dikenakan dimasukkan ke dalam Borang Disiplin Pelajar oleh
          Guru Tingkatan. Rayuan untuk tidak dikenakan mata demerit boleh dibuat
          dengan pihak pentadbiran sekolah.




                                          Page 46
Carta III

             KUASA MENGENAKAN PENALTI PELANGGARAN DISIPLIN
                                                             JENIS KUASA
          AHLI
                        MEMBERI      MENGENA                                                GANTUNG
       LEMBAGA                                      MEMBERI                   ROTAN/
NO.                     AMARAN/        KAN                         GANTUNG                   TANPA
        DISIPLIN                                     MATA                    HUKUMAN
                        TEGURAN/      MATA                         SEKOLAH                 HAD/BUANG
         MURID                                       MERIT                     LAIN
                         NASIHAT     DEMERIT                                                SEKOLAH
                                       5 mata
      Ketua dan
1.                         X          setiap kes
      Penolong Kelas
                                        sahaja
                                       5 mata
2.    Pengawas             X          setiap kes
                                        sahaja
      Guru Mata
3.                         X              X
      Pelajaran
                                                     10 mata
4.    Guru Tingkatan       X              X
                                                    merit sahaja
      Penyelaras
5.    Disiplin             X              X              X            X           X
      Tingkatan
      Pihak
6.    Pentadbiran          X              X              X            X           X
      Sekolah
      Pegawai
7.    Pelajaran                                                                                     X
      Daerah Tampin
      Pengarah
8.                                                                                                  X
      Pelajaran JPNS

          F.8    PENGENDALIAN SISTEM MERIT – DEMERIT
          [Proses 8 – 13 seperti pada Carta Aliran II]

          F.8.1 Mata Demerit

                    25 MATA:   Apabila pelajar telah mengutip 25 mata, ibu/bapa akan dijemput
                               datang berbincang dengan pihak sekolah tentang langkah-langkah
                               yang wajar diambil oleh ibubapa/penjaga bagi memperbaiki
                               kelakuan pelajar.

                    50 MATA:   Sekiranya pelajar terbabit masih berdegil dan mengutip 50 MATA
                               atau lebih , maka pelajar tersebut akan digantung persekolahannya
                               selama 7 hari(hari perekolahan). Selepas pergantungan itu, pelajar
                               itu akan dirujuk kepada kaunseling sekolah dan dikehendaki
                               melakukan kerja kebajikan ataupun diberi hukuman lain. Mata




                                                   Page 47
bonus/merit akan diberi apabila pelajar berjaya menjalani aktiviti-
                    aktiviti tersebut.

      75 MATA:      Seterusnya jika pelajar mengutip 75 mata atau lebih, pergantungan
                    kedua selama 14 hari akan dijalankan. Ibubapa/penjaga pelajar
                    tersebut diminta menandatangani surat perjanjian dengan pihak
                    sekolah untuk tujuan menjamin tatakelakuan pelajar itu. Pelajar itu
                    akan dirujuk sekali lagi kepada pihak kaunselor sekolah, dan
                    seterusnya menjalani kerja kebajikan untuk mengurangkan mata
                    demerit.

      100 MATA: Jika kutipan mata terus meningkat kepad 100 mata, pembelajaran
                pelajar tersebut akan dihentikan(gantung tanpa had) dan pihak
                sekolah akan memulakan proses pembuangannya dari sekolah
                dengan merujuk kes pelajar tersebut untuk pertimbangan Pegawai
                Pelajaran Daerah Tampin dan jika perlu, kepada Pengarah
                Pelajaran Negeri .

                    Ibubapa/penjaga dijemput berbincang dengan pihak sekolah setiap
                    kali surat dikeluarkan. Jika gagal berbuat demikian anak/jagaan
                    mereka dikena 10 mata demerit setap gagal berjumpa dengan pihak
                    pentadbiran sekolah{bagaimana pun jumlah mata demerit yang
                    boleh dikena atas sebab sedemikian terhad kepada 25 mata sahaja).
                    Di samping itu pelajar berkenaan tidak dibenarkan masuk ke kelas.

F.8.2 Mata merit

      F.8.2.1 Pemberian mata merit/bonus adalah untuk pelajar yang telah mengutip 50
               mata demerit dan ke atas sahaja, kecuali F.8.2.4 & F.8.2.5
      F.8.2.2 Pemberian mata merit/bonus dicadang oleh guru tingkatan dan diperakui
               oleh AJK Disiplin Sekolah atau pihak Pentadbir Sekolah.
      F.8.2.3 Jumlah mata merit/bonus yang boleh diberi untuk setiap kerja haruslah
               Tidak melebihi 10 MATA BONUS. Walau bagaimanapun jumlah ini
               boleh melebihi 10 mata sekiranya mendapat persetujuan
               GPKHEM/GPK1/Pengetua.
      F.8.2.4 Sekira pelajar tersebut menunjukkan perubahan sikap/kelakuan kepada
               sikap yang lebih baik/positif, mata bonus diberi dengan kadar 10 MATA
               BONUS setiap bulan.
      F.8.2.5 Ibubapa dan penjaga merupakan faktor penting dalam pembentukan
               sahsiah dan disiplin pelajar. ( Empat faktor lain adalah pendidikan,
               kawan, masyarakat dan agama). Sekiranya ibubapa/penjaga pelajar
               berkenaan datang berjumpa dengan pihak pentadbiran sekolah untuk
               tujuan berbincang dan menguruskan bersama masalah anak/jagaan
               mereka maka anak/jagaan berkenaan layak diberi 30 MATA BONUS.
      F.8.2.6 Kaunselor sekolah boleh memberi 30 mata bonus sekiranya pelajar
               terlibat menjalani proses kaunseling.




                                       Page 48
F.8.3 Hukuman Lain

           F.8.3.1 Jenis hukuman dan jumlah mata dikenakan terhadap seorang
                   pelajar harus direkod dalam Borang Kes Disiplin/Borang Demerit
                   dan dimajukan kepada guru tingkatan untuk simapanan dan
                   tindakan selanjutnya.
           F.8.3.2 Disamping memberi mata demerit, hukuman berikut boleh
                   dikenakan terhadap pelajar yang melanggar peraturan sekolah:

                  F.8.3.2.1 Rotan – untuk pelajar yang ponteng kelas dan sekolah,
                             kesalahan berkenaan pengajaran & pembelajaran,
                             mengulangi kesalahan ringan 3 kali, dan kesalahan
                             berat.
                  F.8.3.2.2 Membersihkan kelas atau persekitarannya.
                  F.8.3.2.3 Menulis esei, buat latihan tambahan dan sebagainya.
                  F.8.3.2.4 Membawa ibubapa berjumpa guru matapelajaran/guru
                            tingkatan atau AJK Disiplin Sekolah.

G.   KAUNSELING

     G.1   Dalam kntek Sistem Disiplin SMK Taman Indah pelajar yang telah
           mengumpul 50 mata demerit ke atas dirujuk oleh guru tingkatan kepada
           Kaunselor sekolah. Pelajar tersebut akan dirujuk semula sekiranya jumlah
           mata demerit meningkat kepada 75 mata dan seterusnya, selepas 100 mata.
     G.2   Definisi Kaunseling: Mizan Adhiah, Ahmad Ibrahim dan Halimatun
           Halaliah Moktar 1996 telah mendefinasikan kaunseling sebagai:

           ”Proses pertolongan yang profesional yang bertujuan untuk
           membantu indiviu memahami dirinya dan alam sekelilingnya.”

     G.3   Objektif Am Kaunseling
           G.3.1 Memberi khidmat bersifat pemulihan dengan tujuan
                  mengorientsikan semula pelajar yang bermasalah peribadi,
                  pelajaran, kerjaya dan sosial supaya mempu menghadapi dan
                  mengatasi masalah mereka.
           G.3.2 Memberi khidmat pencegahan , iaitu menghindarkan pelajar
                  daripada terlibat dalam perbuatan salahlaku tidak berdisiplin,
                  merokok, laku musnah, peras ugut dan tingkahlaku anti sosia yang
                  lain.
           G.3.3 Memberi khidmat kaunseling krisis kepada pelajar-pelajar yang
                  memerlukannya.
     G.4   Kaunseling dikendalikan secara individu atau secara kelompok. Sila rujuk
           kepada Carta Aliran/proses Kaunseling individu dan kelompok berikut.




                                    Page 49
G.4.1   LANGKAH-LANGKAH DALAM PROSES KAUNSELING INDIVIDU



                            Menyediakan Prasesi
                           Mengetahui serba sedikit
                             tentang profil klien



                            Membina Hubungan
                          Mewujudkan hubungan
                          yang baik dengan klien


                      Meneroka,Menganalisis Masalah
                      Meneroka masalah untuk membantu
                       klien memahami permasalahan
                        dengan betul dan menganalisis
                            dengan lebih objektif

                       Mengenalpasti Punca Masalah
                       Melihat di mana punca masalah
                         untuk memudahkan proses
                                  intervensi

                          Membincang Alternatif
                        Mengumpul, menimbang dan
                      mendapat plihan untuk menghadapi
                                   masalah


                            Mengambil Tindakan
                         Membincang langkah dan masa
                             membuat tindakan


                               Menamatkan Sesi
                        Dibuat di setiap sesi atau setelah
                       satu permasalahan dapat diuruskan




                                Page 50
G.4.2 TAHAP-TAHAP PROSES KAUNSELING KELOMPOK




                           Pendedahan Diri
                   Menjalin hubungan, kepercayaan,
                   kerjasama, dan membina matlamat



                              Konflik
                       Meneroka, memahami dan
                            menganalisa



                               Integrasi
                    Kesediaan untuk bekerjasama ke
                    arah tindakan yang lebih positif



                       Mencari Penyelesaian
                     Meneliti dan mencuba pilihan
                         memberi sokongan



                              Penamat
                   Menberi keyakinan dan sokongan.
                  Kelompok dibubar apabila matlamat
                               tercapai




                             Page 51
H.     SENARAI ALAT-ALAT ( INSTRUMENTS ) SISTEM MERIT DEMERIT

      H.1    Diari Sekolah yang mengandungi Undang-Undang dan Peraturan Sekolah ,
             SMK Taman Indah . Semua pelajar wajib membelinya apabila mendaftar di
             sekolah ini.
      H.2    Borang Kes Masalah Disiplin Murid/Borang Demerit: Borang ini digunakan
             oleh semua yang bertanggungjawab (empowered) mengenakan mata demerit
             ( Sila rujuk Carta III). Ia dimajukan kepada Guru Tingkatan untuk direkod dalam
             Fail Disiplin Kelas berkenaan.
      H.3    Borang Merit / Mata Bonus: Sila rujuk Carta III untuk senarai pihak yang
             dibenarkan memberi mata bonus.
      H.4    Fail Disiplin Guru Tingkatan: Borang merit-demerit pelajar disimpan dalam
             fail berdasarkan kelas. Urusan perkeranian dibuat setiap penghujung minggu.
             Salinan surat kepada ibubapa/penjaga disimpan dalam fail yang sama.
      H.5    Surat kepada Ibubapa: Surat adalah standard; iaitu guru tingakatan berkenaan
             hanya perlu mengisi tempat tertentu dan maju kepada kerani sekolah untuk ditaip.

      I.    AHLI JAWATAN KUASA SEKOLAH:
              Pengerusi             :      Pn. Soon Loi Thai
              Naib Pengerusi        :      En. Mohammad b Said
              Setiausaha            :      En. Mazlan b Lambak
              AJK                   :      En. Khairuddin b Mohd Taufek
                                           Pn. Chiang Cheng Kim
                                           En. Ng Chan Heng
                                           Pn. Geeta a/p Dhirajlal
                                           Pn. Tengku Hapizah bt Raja Hamzah
        J. STRATEGI DAN PELAKSANAAN
                                                                     PELAKSANAAN
                   STRATEGI
                                                   J F M A M J J O                       S      O   N
1. Pengukuhan struktur,sistem organisasi Badan
                                                   x
   Disiplin
2.Pengukuhan pengurusan dan tugas Badan
                                                   x
  Pengawas sekolah
3.Penguatkuasaan undang-undang dan peraturan
                                                   x x x           x   x   x x x         x      x   x
  sekolah
4.Mengadakan ceramah motivasi dan Kem
                                                   x x
  Kepimpinan Pelajar
5.Sifar ponteng sekolah dan ponteng sekolah        x x x           x   x   x x x         x      x   x
6.Pemeriksaan mengejut /motosikal                  x x x           x   x   x x x         x      x   x
7.Mengadakan kempen anti merokok dan
                                                   x x x           x   x   x x x         x      x   x
  bahayanya
8.Ceramah bahaya rokok/dadah/Ujian urin                                    x             x
9.Mengadakan perjumpaan waris dengan
                                                            x      x   x   x
  kerjasama PIBG
10.Kursus Bina Insan dengan kerjasama Unit
                                                            x                   x
   Bimbingan dan Kaunseling




                                              Page 52
K. PENUTUP
Apabila gejala-gejala negatif, jenayah dan keganasan di dalam dan di luar sekolah dapat
ditangani dengan sebaiknya maka tugas menyediakan persekitaran yang selamat untuk
pembelajaran akan menjadi lebih mudah.Sesunnguhnya adalah menjadi harapan warga
pendidikan agar institusi pendidikan dapat berfungsi sebagai tempat pendidikan dan ilmu
yang kondusif dan selamat untuk menimba ilmu tanpa gangguan fizikal, mental dan
emosi.




                                        Page 53
KES DISIPLIN PELAJAR MENGIKUT JENIS DAN KEKERAPAN
                           JANUARI-OKTOBER 2010


                         BILANGAN                         BILANGAN
        JENIS KES                          JENIS KES
                            KES                              KES

ARSON                               GANGGUAN VERBAL

MENCEDERAKAN ORANG                  GANGGUAN FIZIKAL

BULI                                GANGGUAN PERKAUMAN

DADAH/ARAK                          GANGGUAN SEKSUAL

PERGADUHAN                          MENCURI

VANDALISME                          MENCEROBOH

KEMALANGAN PEJALAN
                                    MEROKOK
KAKI

KEMALANGAN BAS                      SAMSENG

                                    BERKAITAN
KEMALANGAN KERETA
                                    PENGANGKUTAN


                                    MELANGGAR PERATURAN
KEMALANGAN MOTOSIKAL
                                    SEKOLAH


KEMALANGAN SEMASA                   KEMALANGAN SEMASA
AKTIVITI KOKURIKULUM                AKTIVITI SUKAN




                                 Page 54
JADUAL BERTUGAS GURU DISIPLIN
                          SESI PAGI TAHUN 2011

HARI     MASA           PAGAR A                        PAGAR B                    KANTIN
          1       En. Mazlan b Lambak                                         En. Ng Chan Heng
 ISNIN
          2       En. Murali a/l Mookiah                                    G.Bertugas/G.Kantin
          1       En. Tan Eng Chon                                          En. Khairuddin b Mohd
SELASA                                                                      Taufek
          2       En. AP Rajan                                              G.Bertugas/G.Kantin
          1       En. Mohd Safri bin                                        Pn. Chiang Cheng Kim
                  Jamaludin
RABU
          2       En. Kunasegar a/l                                         G.Bertugas/G.Kantin
                  Mookiah
          1       En. Aris Mihat                                            En. AP Rajan
KHAMIS    2       YM Tg. Hapizah bt Raja                                    G.Bertugas/G.Kantin
                  Hamzah
          1       En. Khairuddin b Mohd                                     En. Mazlan b Lambak
JUMAAT            Taufek
          2       Pn. Geeta a/p Dhirajlal                                   G.Bertugas/G.Kantin


          Masa 1 : 7.20 pagi
          Masa 2 : 1.50 petang
          Masa 3 : 10.20 – 10.40 (KANTIN)



         1.   Berada di tempat bertugas pada masa yang ditetapkan.
         2.   Mengawasi disiplin, kawalan masuk dan lalulintas.
         3.   Membuat laporan kepada pihak pengurusan sekiranya timbul masalah.
         4.   Memantau pegawai keselamatan berada di pintu pagar menjalankan tugas dengan
              baik.


         *****Berkuatkuasa 1 Januari 2011*****




                                             Page 55
LAMPIRAN
                                                                                                                                                 ‐ 1 ‐


                                                                  MATLAMAT 
                                                                  Memastikan  murid‐murid  selamat 
                                                                                                                 yang tidak dikenali 
                                                                                                              PERANANAN IBU BAPA 
         SMK TAMAN INDAH 
                                                                  dalam  perjalanan  pergi  dan  balik 
                                                                                                              1.Bergotong royong membersihkan  
           73000 TAMPIN 
                                                                  sekolah. 
                                                                                                                 kawasan semak‐laluan murid 
                    
            N.SEMBILAN 
                    
                                                                  OBJEKTIF                                    2.Memastikan anak selamat pergi dan  
                                                                  (i) Menyediakan atau menyebarkan  
                                                                                                                 balik sekolah 
                                                                       maklumat tentang tatacara tindakan  
                                                                                                              3.Mendidik anak dalam aspek  
                                                                       keselamatan diri murid pergi dan          keselamatan diri. 
                         
                                                                       balik sekolah.                         4.Kenderaan yang dibawa ke sekolah  
                         
                                                                  (ii) Mengenal pasti masalah berkaitan          dalam keadaan baik. 
                         
                                                                        penggunaan laluan perjalanan  
                                                                                                              5.Menasihatkan anak supaya jangan  
                                                                        pergi/balik sekolah. 
                                                                                                                 menumpang mereka yang tidak  
                                                                  RASIONAL                                       dikenali. 
                                                                  Ramai  murid  yang  pergi  dan  balik        
                                                                  sekolah  terdedah  dengan  bahaya           1.0  PEJALAN KAKI 
                                                                  akibat  kecuaian  atau  pun  tidak 
                                                                                                              Sebagai      pejalan    kaki     murid‐
                                                                  mementingkan aspek keselamatan. 
                                                                                                              murid/pelajar‐pelajar          haruslah 
POLISI KESELAMATAN MURID                                           
                                                                  PERANAN MURID                               menjaga  keselamatan  diri  dengan 
   
  PERGI DAN BALIK SEKOLAH                                         1.Pastikan kenderaan yang dinaiki           mengamalkan         peraturan     yang 
           SMKTI                                                      selamat                                 sepatutnya apabila menggunakan jalan 
                                                                  2.Memahami dan mengamalkan                  raya seperti: 
                                                                     peraturan mengenai diri dalam            1.1  Melintas Jalan 
                                                                     perjalanan ke sekolah.                   Perkara  penting  yang  patut  didkuti 
                                                                     Mengamalkan langkah‐langkah              ketika melintas jalan: 
               DISEDIAKAN OLEH:                                      keselamatan:                             a.Cari tempat yang terdekat dan   
      
                   UNIT HEM                                       a.Berjalan dalam kumpulan                      selamat untuk melintas. 
       (http://myhemsmti.blogspot.com)                            b.Ikut jalan yang selamat                   b.Hendaklah berdiri di atas kaki lima  
                                                                  c.Lengkapkan diri dengan kemahiran             jalan. 
                                                                     mempertahankan diri                      c.Awasi lalu lintas sekeliling. Lihat  
                                                                  d.Tidak menumpang kenderaan orang              kanan, lihat kiri dan lihat kanan sekali  
                                                                                                                                ‐ 2 ‐


    lagi. Pastikan tiada kendaraan dan                                                     b.Membawa suratkhabar atau benda‐ 
    melintaslah apabila selamat.            1.4  Cara melintas jalan di lampu                  benda yang putih. 
d.Undur kebelakang, 1 meter apabila                isyarat.                                c.Memakai pemantul cahaya. 
   melihat kenderaan besar.                 a. Melintaslah apabila lampu untuk             d.Menggunakan lampu picit. 
e.Ikut arahan trafik waden jika ada.            pejalan kaki menyeberang berwarna           
                                                hijau.                                     1.7  Berjalan kaki di waktu hujan 
1.2 Tempat‐tempat yang selamat              b.Bila lampu untuk pejalan kaki                a.Diutamakan memakai baju hujan. 
       untuk melintas Jalan raya.               menyeberang berkelip ia bererti            b.Jika  pakai  payung,  pegang  payung 
a. Lintasan pejalan kaki                        lampu akan bertukar  kepada merah          dengan betul supaya tidak menghalang 
b. Laluan bawah                                 dan anda dinasihatkan berhenti             pandangan depan dan gunakan payung 
c. Jejantas                                     daripada melintas. Jika anda sedang        yang berwarna terang. 
d. Dekat lampu isyarat                          melintas percepatkan langkah anda.         c.Berjalan  dengan  cermat  kerana  jalan 
e. Menggunakan pemisah jalan atau                                                          licin dan mudah tergelincir. 
    pulau lalulintas                        1.5  Berjalan kaki                             d.  Berjalan tengok hadapan. 
f. Di tempat – tempat yang terdapat         a. Hendaklah berjalan kaki di atas kaki         
    angggota polis, waden trafik dan            lima jika ianya disediakan.                1.8 Perkara‐perkara yang patut  
    pengawal lalulintas sekolah yang        b. Jika tiada kaki lima, hendaklah                   dielakkan 
    bertugas.                                   berjalan kaki di sebelah kanan jalan       a.Menyeberang jalan di tempat‐ 
                                                raya dan sentiasa memandang                   tempat yang bukan dikhaskan seperti  
1.3  Cara melintas jalan di lintasan            lalulintas yang datang dari arah              melompat atau memanjat pagar  
       pejalan kaki                             hadapan.                                      pembahagi jalan. 
a. Berilah kesempatan untuk pemandu         c. Anda hendaklah berjalan di tepi jalan       b.Bermain atau bergurau senda di jalan  
    melihat anda dan memberhentikan             dan janganlah sekali‐kali berjalan             raya. 
    kenderaannya sebelum anda                   bergandingan kecuali memimpin              c.Menggunakan jalan sibuk. 
     melintas.                                  orang buta atau tua.                       d.Tidak mematuhi arahan lampu  
b. Pastikan semua kenderaan berhenti                                                          isyarat. 
    dan berjalan dengan cermat bila         1.6 Berjalan kaki di waktu malam               e.Menyeberang di celah‐celah  
    melintas.                               Pejalan  kai  hendaklah  memakai                  kenderaan. 
                                            menggunakan  alat‐alat  berikut  bagi           
                                            membolehkan pemandu melihat anda.              2.0 Menunggang basikal / motosikal 
                                            a.Pakaian cerah atau bersinar.                 a.Menunggang basikal di sebelah kiri  
                                                                                                                                ‐ 3 ‐


    jalan raya.                                 dan pengguna jalan raya dapat               f. Jagalah kebersihan kenderaan. 
b.Ditegah menunggang basikal                    melihat anda dengan lebih baik.             g.Jangan membaling sesuatu keluar  
    bergandingan dan mencelah‐celah di      n.Periksa lampu, brek, tayar, rantai,              dari kenderaan. 
    antara lalulintas.                         dan jarak tinggi hendal.                     h.Jangan meletakkan atau  
c. Mengekori kenderaan pada jarak           0.Sentiasa patuh kepada undang‐                    mengikatkan sebarang benda yang  
    yang selamat.                              undang dan semua peraturan‐                      bergantungan atau berjuntai pada  
d.Semasa menunggang hendaklah                  peraturan lalu lintas.                           badan kenderaan. 
    sentiasa memandang ke hadapan.          p. Gunakan jalan yang paling selamat            i.Hendaklah sentiasa bersopan dan  
e.Awasilah semasa memotong kereta               dari lalulintas yang sibuk.                    beratur seperti tidak berebut‐rebut  
   yang berhenti kerana mungkin ada         q. Awasi sebelum membelok kanan                     ketika menaiki kenderaan. 
    penumpang  yang membuka pintu.              atau kiri, beri isyarat dari lalulintas     j.Jangan membuka pintu kenderaan  
f.Memegang hendal dengan kedua‐dua             yang sibuk.                                     untuk keluar sehingga dipastikan  
   belah tangan kecuali member isyarat      r.Penunggang basikal/motosikal                      selamat. 
   tangan   sebelum membelok.                  hendaklah meletakkan basikal atau            k.Sentiasa patuh undang‐undang dan  
g.Apabila mendaki bukit, anda                  motosikal di   tempat yang                      peraturan lalulintas. 
   hendaklah turun daripada basikal dan        disediakan.                                  l.Ketika kenderaan sedang bergerak  
    menyorongnya.                                                                             janganlah bermain‐main dalam  
h.Gunakan karier untuk membawa              3.Menaiki Bas/kereta                              kenderaan seperti melambaikan  
   barang‐barang atau buku‐buku.            a.Jangan menaiki atau turun dari                  tangan keluar, menghulurkan kepala  
i. Jangan menggunakan payung semasa            kenderaan ketika kenderaan masih               dan sebagainya. 
   hujan.                                      bergerak.                                     

j.Jangan membawa penumpang di atas          b. Menggunakan pintu yang disediakan            4.Semasa Menunggu Kenderaan   
  basikal.                                      untuk masuk dan keluar.                     a.Semasa menunggu kenderaan murid‐ 
k.Semasa menunggang jangan berpaut          c.Jangan sengaja menghimpit                        murid adalah dilarang bermain  
   kepada belakang atau tepi                   penumpang‐penumpang lain ketika                 seperti kejar mengejar dan  
   kenderaan.                                  menaiki atau turun  dari kenderaan.             sebagainya yang boleh  
l.Di waktu malam pastikan semua             d.Jangan merosakkan mana‐mana                      mendatangkan bahaya. 
  lampu dalam keadaan baik.                    bahagian kenderaan.                          b.Ibu bapa pemandu kenderaan  
m.Jika menunggang pada waktu                e.Elakkan menggangu tumpuan                        hendaklah memimpin murid‐murid  
    malam pakai pakaian yang                    pemandu tanpa sebarang sebab                   ke kenderaan  mereka sekiranya  
    membolehkan pemandu   kenderaan             seperti berbual atau bermain.                   murid‐murid itu menunggu di  
                                                                                                seberang jalan.  
                                                                                                                                            ‐ 1 ‐


                                                                   KESELAMATAN FIZIKAL SEKOLAH              • Memastikan alatan elektrik dan 
                                                                                                              sistem pendawaian berfungsi dengan 
        SMK TAMAN INDAH 
                                                                 A. DEFINISI                                  baik. 
          73000 TAMPIN 
                                                                                                            • Memastikan bangunan kantin 
                                                                 Menjadikan sekolah tempat yang               sekolah baik dan sesuai untuk proses 
           N.SEMBILAN 
                                                                 selamat.Mewujudkan sausana                   penyediaan makanan. 
                                                                 persekitaran yang kondusif yang             
                       
                                                                 mempunyai peraturan yang dapat             C. PERANAN IBU BAPA 
                                                                 membantu keselamatan semua. Ia             • Melaporkan kepada pihak sekolah 
                                                                 termasuk pendawaian dan peralatan            sebarang kerosakan yang dikesan. 
                                                                 elektrik di sekolah, kelas, bilik‐bilik    • Menolong pihak sekolah membaiki 
                                                                 khas sekolah, tandas asrama                  kerosakan menggunakan kepakaran 
                                                                 gelanggang pemainan dan persekitaran         yang ada. 
                                                                 dalam kawasan sekolah berada dalam         • Mengadakan gotong royong 
                                                                 keadaan baik & selamat.                      membersihkan kawasan sekolah. 
         POLISI SEKOLAH SELAMAT 
                                                                                                            • Selalu mengingatkan anak‐anak tentang 
                                                                 B. OBJEKTIF                                  keselamatan. 
                            
                                                                 • Menjadikan kawasan sekolah                
        POLISI KESELAMATAN                                         selamat untuk diduduki oleh semua         
  
KESELAMATAN FIZIKAL DAN                                            warga sekolah.                            
                                                                 • Bahagian bangunan sekolah sesuai          
        BANGUNAN SEKOLAH                                                                                     
                                                                   digunakan mengikut fungsi dan 
                                                                   kegunaannya. 
                                                                                                             
                                                                                                             
                                                                 • Memastikan sistem perparitan              
                                                                   berada dalam keadaan                      
              DISEDIAKAN OLEH:                                     sempurna.luar dengan mengambil            
                                                                   kira aspek keselamatan                    
                  UNIT HEM 
      (http://myhemsmti.blogspot.com)                            • Memastikan alat pemadam                   
                                                                   kebakaran mencukupi dan boleh             
                                                                                                             
                                                                   berfungsi dengan baik. 
                                                                                                             
                                                                                                                   ‐ 2 ‐


    KESELAMATAN PENDAWAIAN DAN           TANDAS                                  KESELAMATAN PERALATAN 
          PERALATAN ELEKTRIK                                                      
                                         Definisi                                Defisini 
Definisi                                 Merupakan langkah‐langkah               Merupakan langkah‐langkah 
Merupakan langkah‐langkah                keselamatan yang seharusnya diambil     keselamatan yang seharusnya diambil 
keselamatan yang sharusnya diambil       semasa berada dan menggunakan           oelh murid semasa menggunakan bilik 
semasa menghadapi apa juga keadaan       tandas. Manual ini untuk memastikan     darjah dan laluan yang mengalami 
, ketika berlaku kerosakan sistem        tandas digunakan dengan selamat dan     kerosakan dan cermin tingkap dan 
pendawaian & peralatan elektrik di       mengikut peraturan.                     pemegang besi serta yang berkaitan 
dalam kawasan sekolah                                                            dengannya. 
                                         Tatacara murid                           
Tatacara murid                           • Memahami peraturan penggunaan         Tatacara murid 
• Laporkan dengan kadar segera             yang telah ditetapkan.                • Murid hendaklah memaklumkan 
   kepada pentadbir guru/pekerja.        • Pastikan telah menjalani latihan        kepada pihak pentadbir, guru , 
• Jangan ubah suai peralatan elektrik      menggunakan tandas jika perlu.          pekerja jika terjumpa atau 
   yang rosak.                           • Jika didapati sebarang kerosakan,       mendapati pemegang besi dan 
• Jangan cuba baiki/menyentuh alatan       jangan cuba perbaiki atau               tingkap yang pecah atau rosak. 
   elektrik yang terdedah dan              menyentuhnya, sila laporkan dengan    • Murid hendaklah menjauhi kawasan‐
   merbahaya.                              segera kepada guru, pegawai             kawasan yang dikategorikan sebagai 
• Memaklum dan melabelkan serta            bertugas atau pihak pentadbir.          merbahaya. 
   menjadikan kawasan tersebut           • Pastikan tandas digunakan dengan      • Murid hendaklah mematuhi 
   sebagai kawasan larangan                betul dan mengikut peraturan.           peraturan dan arahan yang 
   sementara.                                                                      dikeluarkan atau ditetapkan oleh 
• Jangan hampiri tempat yang berlabel                                              pihak sekolah. 
   atau bertanda ”BAHAYA/AWAS”.                                                  • Murid jangan sentuh dan cuba 
• Patuh kepada peraturan dan arahan                                                memperbaiki bahagian yang pecah 
   yang ditetapkan dan dikeluarkan.                                                atau rosak itu. 
                                                                                  
                                                                                  
                                                                                  
                                                                                  
                                                                                                                      ‐ 3 ‐


    MANUAL KESELAMATAN STOR,                    MANUAL KESELAMATAN DI                  MANUAL KESELAMATAM SEMUA 
     KEBUN SAINS PERTANIAN                     KAWASAN SUNYI DAN GELAP                  BANGUNAN DALAM KAWASAN 
                                                                                              SEKOLAH ( 24 JAM ) 
Definisi                                   Definisi                                                      
Merupakan langkah‐langkah                  Merupakan langkah‐langkah                Definisi 
keselamatan yang seharusnya diambil        keselamatan yang seharusnya diambil      Merupakan langkah‐langkah 
semasa menghadapi apa juga keadaan         semasa menghadapi apa juga keadaan,      menghindari pencerobohan ke atas 
ketika menggunakan stor dan kebun          kita melalui/menggunakan kawasan         semua bangunan dalam kawasan 
Sains Pertanian.                           sunyi dan gelap. Kawasan sunyi dalam     sekolah. Semua bangunan dalam 
                                           manual ini merujuk kepada kawasan        kawasn sekolah merujuk kepada 
Tatacara murid                             yang bukan laluan utama/jauh             bangunan yang menjadi hak milik dan 
• Memahami dengan jelas peraturan          daripada penempatan murid.               tanggungjawab pentadbiran sekolah. 
  keselamatan ketika menggunakan           Manakala kawasan gelap merujuk            
  peralatan di kebun.                      kepada kawasan yang tidak mendapat       Tatacara murid 
• Memastikan sebarang peralatan            bekalan elektrik/tidak diterangi caha    • Laporkan segera kepada guru jika 
  kebun selamat digunakan.                 lampu.                                     didapati berlaku pencerobohan. 
• Menyediakan perlindungan diri yang                                                • Jangan mengambil tindakan secara 
  sesuai dan secukupnya seperti            Tatacara murid                             bersendirian untuk menyelesaikan 
  pakaian, sarung tangan dan lain‐lain.    • Murid mestilah mengenalpasti             masalah pencerobohan. 
• Membersihkan diri selepas kerja‐           kawasan yang sunyi dan gelap.          • Jangan cuba memperbaiki mana‐
  kerja meracun.                           • Pastikan meurid menggunakan              mana kerosakan akibat 
• Mengikut arahan dan berhati‐hati           kawasan tersebut berkumpulan             pencerobohan. 
  ketika menggunakan jentera                 (melebihi 3 orang).                    • Jika kerosakan teruk akibat 
  pertanian.                               • Jika terjumpa orang yang diragui /       pencerobohan, elak daripada 
• Laporkan kepada guru jika peralatan        mencurigakan atau sebarang               menggunakan kawasan tersebut. 
  yang digunakan berfungsi atau tidak.       masalah hendaklah segera               • Patuh arahan yang dikeluarkan dari 
                                             menggelakkan diri dan melaporkan         semasa ke semasa. 
                                             kepada pihak pentadbir / guru /        • Murid dilarang/dicegah sama sekali 
                                             pegawai bertugas.                        menyentuh, mengusik dan 
                                                                                      mengubah alatan/bahan yang sedia 
                                                                                      ada tanpa arahan/kebenaran guru. 
                                                                                                                ‐ 4 ‐


• Murid dilarang bermain, membuat       MANUAL KESELAMATAN PUSAT               
  bising atau berkelakuan tidak           SUMBER/PERPUSTAKAAN                     MANUAL KESELAMATNA PADANG 
  seninoh semasa dibengkel.                                                       DAN GELANGGANG PERMAINAN 
• Jika berlaku kebakaran, murid      Definisi                                  
  mestilah menggunakan alat          Merupakan langkah‐langkah                Definisi 
  pemadam api yang tersedia.         keselamatan yang seharusnya diambil      Merupakan langkah‐langkah 
                                     menghadapi apa juga keadaan ketika       keselamatan yang seharusnya diambil 
                                     berada dan menggunakan pusat             semasa menghadapi apa juga keadaan, 
                                     sumber / perpustakaaan.                  ketika menggunakan padang dan 
                                                                              gelanggang pemainan. 
                                     Tatacara murid                            
                                     • Sebarang penggunaan perlu              Tatacara murid 
                                       mendapat kebenaran terlebih            • Penggunaan padang atau gelanggang 
                                       dahulu.                                  permainan mestilah mendapat 
                                     • Pastikan peralatan yang digunakan        kebenaran guru atau pegawai yang 
                                       baik dan selamat.                        diamanahkan/pentadbir sekolah. 
                                     • Laporkan segera kepada                 • Memastikan alatan yang digunakan 
                                       guru/pegawai bertugas jika didapati      selamat dan berkeadaan baik. 
                                       sebarang kerosakan.                    • Sebarang aktiviti di apdang ”MESTI” 
                                     • Pengguna mestilah patuh kepada           dalam pengawasan guru/jurulatih 
                                       peraturan. Penggunaan sedia ad dan       dan pegawai yang diamanahkan. 
                                       dikeluarkan dari semasa ke semasa.     • Menjalankan aktiviti semasa apabila 
                                     • Jika berlaku sebarang kecenasan,         cuaca mengizinkan. 
                                       jangan panik, patuhlah kepada          • Selesai permainan padang perlu 
                                       peraturan yang telah ditetapkan.         dibersihkan, meletakkan kembali 
                                     • Jika berlaku kebakaran, murid            alatan di tempat yang ditetapkan. 
                                       mestilah menggunakan alat               
                                       pemadam menggunakan alat                
                                       pemadam api yang tersedia.              
                                                                               
                                                                               
                                                                                                                     ‐ 5 ‐


    MANUAL KEROSAKAN PERABOT                MANUAL KESELAMATAN  MAKMAL               mengubah alatan/bahan ayng sedia 
              KELAS                                    SAINS                         ada tanpa arahan/kebenaran guru. 
                                                                                   • Murid juga dilarang bermain, 
Definisi                                   Definisi                                  membuat bising atau berkelakuan 
Merupakan langkah‐langkah                  Merupakan langkah‐langkah                 yang tidak senonoh semasa berada di 
keselamatan yang seharusnya di ambil       keselamatan yang seharusnya diambil       makmal. 
oleh murid semasa menggunakan              semasa menghadapi apa juga semasa       • Murid dinasihatkan sentiasa 
perabot kelas. Maksud perabot kelas di     berada atau menggunakan makmal            mematuhi peraturan ketika berada di 
dalam manual ini ialah kerusi dan meja     sains.                                    makmal sains. 
murid, kerusi dan meja guru, almari                                                • Jika berlaku kebakaran, murid 
buku, papan tulis dan papan                Tatatcara murid                           mestilah menggunakan alat 
kenyataan.                                 • Penggunaan makmal mestilah              pemadam kebakaran yang tersedia. 
                                             mendapat kebenaran daripada            
Tatacara murid                               pegawai yang bertugas.                 
• Pastikan tidak menggunakan perabot       • Berhati‐hati menggunakan bahan         
  kelas yang rosak dan merbahaya.            kimia berlabel (beracun).              
• Melaporkan kepad guru atau               • Peralatan yang digunakan hendaklah     
  pentadbir jika terdapat perabot kelas      di dalam keadaan yang baik dan         
  yang rosak dan tidak dapat                 selamat.                               
  digunakan.                               • Melaporkan segera kepada               
• Jangan cuba memperbaiki perabot            pembantu makmal tentang                
  kelas yang rosak atau tidak dapat          kerosakan alatan.                      
  digunakan.                               • Penggunaan bahan‐bahan kimia           
• Murid hendaklah patuh kepada               mestilah dengan pengetahuan dan        
  peraturan dan arahan yang                  kebenaran guru.                        
  dikeluarkan dari semasa ke semasa.       • Sekiranya berlaku sebarang             
• Murid hendaklah patuh kepada               kecemasan , jangan panik patuhlah      
  tatcara penggunaan yang betul.             kepada arahan keselamatan yang         
                                             telah ditetapkan.                      
                                           • Murid adalah dicegah/dilarang sama     
                                             sekali menyentuh, mengusik dan         
                                            ‐ 6 ‐


    MANUAL KESELAMATAN BENGKEL           
                                         
Definisi 
Merupakan langkah‐langkah 
keselamatan yang seharusnya di ambil 
semasa menghadapi apa juga keadaan 
ketika berada dan menggunakan 
bengkel. 
 
Tatacara murid 
• Murid mestilah mendapat kebenaran 
  sebelum mengggunakan bengkel. 
• Murid hendaklah melaporkan kepada 
  guru jika peralatan yang digunakan 
  tidak berfungsi dan tiada dalam 
  simpanan yang dipamerkan. 
• Penggunaan sebarang peralatan, 
  mestilah mengikut prosedur dan 
  tunjuk ajar guru. 
• Jika berlaku sebarang kecemasan, 
  jangan panik dan patuhlah kepada 
  arahan keselamatan  yang 
  dikeluarkan. 
• Murid hendaklah mematuhi 
  peraturan dari semasa ke semasa. 
• Murid hendaklah memastikan tangan 
  dibersihkan selepas aktiviti 
  dijalankan. 
 
 
 
                                                                                                                                                    ‐ 1 ‐


                                                                  MEMBASMI PONTENG SEKOLAH/KELAS           
                                                              Definisi                                    Tatacara bagi pelajar 
     SMK TAMAN INDAH 
                                                              Seseorang pelajar dianggap ponteng          *Pelajar dilarang keluar kelas tanpa 
       73000 TAMPIN                                           apabila ia meninggalkan kelas atau          memakai pas keluar.  
  
        N.SEMBILAN                                            sekollah tanpa kebenaran dan seterusnya 
                                                                                                          * Tidak dibenarkan meninggalkan kelas 
                                                              mereka tidak mengikuti proses pengajaran 
                                                                                                          tanpa sebarang alasan munasabah. 
                                                              dan pembelajaran.Mereka juga dianggap 
                                                              ponteng apabila mereka tidak hadir tanpa    * Pelajar tidak dibenarkan keluar kelas 
                                                              sebab‐sebab munasabah.                      melebihi dua orang dalam satu masa. 
  
                                                              Matlamat                                    * Pelajar dilarang keluar kelas tanpa 
                                                                                                          kebenaran sewaktu pertukaran kelas. 
                                                              Mewujudkan kesedaran kepada semua 
                                                              pelajar bahawa pada waktu berlakunya        * Ketua tingkatan/pelajar hendaklah 
                                                              sesi persekolahan mereka sepatutnya         melaporkan kepada guru tingakatan/guru 
                                                                                                          matapelajaran/pentadbir sekolah jika ada 
                                                              berada di dalam kawasan sekolah dan 
                                                              bukan berada di tempat lain di luar         pelajar ponteng atau ada rancangan untuk 
      POLISI SEKOLAH SELAMAT 
                                                              kawasan sekolah tanpa tujuan  dan juga      ponteng. 
                   
                                                              pengawasan yang ada kaitannya dengan p      * Mencadangkan kepada guru tingkatan 
                                                              & p. 
     PELAKSANAAN POLISI                                                                                   atau guru matapelajaran/pentadbir 
                                                              Objektif                                    sekolah tentang langkah‐langkah yang 
     MEMBASMI PONTENG                                                                                     perlu untuk menarik minat pelajar 
                                                              Membentuk pelajar berdisiplin, beretika, 
          SEKOLAH                                             bertanggungjawab dan hargai masa. 
                                                                                                          terhadap pengajaran dan pembelajaran. 
  
                                                              Mewujudkan suasana tenteram dan             Tatacara bagi guru matapelajaran 
                                                              teratur supaya p&p dapat berjalan dengan 
                                                              sempurna dan berkesan. 
                                                                                                          * Menyemak dan menanda kehadiran 
                                                                                                          pelajar melalui buku kawalan kelas 
                                                              Rasional                                    sebelum sesuatu p&p dimulakan. 
  
                                                              Perlakuan ponteng akan menimbulkan          * Buku kawalan kelas hendaklah 
           DISEDIAKAN OLEH:                                   pelbagai masalah yang saling mengait        ditandatangani oleh guru mata pelajaran 
               UNIT HEM                                       sama ada kepada pelajar atau pada pihak     yang berkenaan. 
  
   (http://myhemsmti.blogspot.com)                            lain.                                       * Laporkan kepada guru tingkatan jika 
                    
                                                                                                          pelajar tiada di dalam kelas. 
  
                                                                                                                                           ‐ 2 ‐


* Wujudkan pengajaran dan pembelajaran     Tatacara untuk Pihak                             CARTA ALIRAN TATACARA MENANGANI 
yang kondusif untuk menarik minat          Pengurusan/Pentadbiran                                     PONTENG KELAS 
pelajar. 
                                           * Menyemak buku daftar kehadiran                                           
* Wujudkan suasana kelas yang ceria        pelajar dan buku kawalan kelas. 
                                                                                                                                               
kemas dan menarik.                                                                                                Kenalpasti kes 
                                           * Mendapatkan laporan daripada guru 
                                                                                                                     ponteng
* Sentiasa berhubung dan berbincang        tingkatan tentang kehadiran pelajar. 
dengan guru tingkatan dan pihak                                                                                       
                                           * Kenalpasti pelajar yang melakukan 
pengurusan tentang perkembangan                                                                                       
                                           kesalahan ponteng yang berulang. 
pelajar. 
                                           * Mewujudkan  suasana sekolah yang                                 
Tatacara Guru Tingkatan                                                                             Guru                                Guru            
                                           mendapat menarik minat pelajar untuk 
* Menyemak/menanda kehadiran para          berada di dalam kelas.                               Matapelajaran                         Tingkatan
pelajar ke dalam buku daftar/jadual 
                                           * Penggunaan pas keluar /masuk khas bagi 
kehadiran pelajar. 
                                           pelajar  yang berurusan di luar bilik darjah. 
*Semak buku kawalan kelas bagi sesuatu 
                                           * Mengadakan langkah‐langkah yang 
mata pelajaran. 
                                           berbentuk pemulihan bagi pelajar yang                                         Menyiasat Kes 
* Sentiasa bekerjasama dan mendapat        dikesan kerap melakukan kesalahan 
maklumat tentang pelajar daripada guru     ponteng kelas. 
mata pelajaran. 
                                           * Menghubungi ibubapa atau penjaga 
* Mendapat sijil/surat akaun sakit yang    pelajar untuk kenalpasti masalah pelajar. 
sah. 
                                           * Menghantar pelajar ke Unit Bimbingan 
                                                                                                                                             Khidmat 
* Memanggil /menasihati dan mendapat       dan kaunseling sekolah. 
maklumat tentang pelajar daripada guru                                                                                                       Nasihat 
                                           * Melaksanakan program motivasi bagi 
matapelajaran. 
                                           pelajar bermasalah. 
* Melaporkan kepada pihak pengurusan 
                                           * Tindakan adalah berdasarkan garis 
sekolah jika terdapat pelajar yang 
                                           panduan yang ditetapkan oleh KPM. 
melakukan kesalahan berulang.                                                                                                             Prosedur KPM 
                                           * Beri penghargaan kepada pelajar 
 
                                           cemerlang dari segi penglibatan dan 
                                           kehadiran dalam sesuatu aktiviti. 
                                            
                                                                                                      Tamat
                                                                                                                                               ‐ 1 ‐


                                                                  KESELAMATAN DARIPADA GANGGUAN 
                                                                         EMOSI DAN ROHANI 
                                                                                                            
                                                                                                           C. Objektif 
     SMK TAMAN INDAH                                           
                                                                                                               • Mewujudkan sekolah yang ceria dan 
       73000 TAMPIN                                           A. Pengenalan                                      damai bagi membantu kecemerlangan 
  
        N.SEMBILAN                                            Kestabilan emosi dapat melahirkan insan            pendidikan. 
                                                              yang berfikiran positif. Gangguan emosi          • Mewujudkan budaya ”Sekolah 
                                                              boleh menjadikan seseorang itu berasa              Penyayang” sebagai asas institusi 
                                                                                                                 masyarakat penyayang. 
                                                              dirinya terasing, tidak berkeyakinan dan 
                                                              tidak selamat. Memandangkan kestabilan           • Membangunkan potensi  insan secara 
                                                              emosi dapat membantu meningkatkan                  sepadu dan seimbang berasaskan 
                                                                                                                 pegangan agama. 
                                                              pencapaian dalam pelajaran dan 
                                                              pembelajaran, diharapkan konsep dan              • Mempertingkatkan ketahanan diri 
                                                              manual ini akan membantu mereka yang               warga sekolah melalui nilai‐nilai 
                                                              menghadapi gangguan emosi di sekolah.              murni. 
                                                              Oleh itu, mereka dapat mengetahui                • Mempereratkan hubungan kasih 
      POLISI SEKOLAH SELAMAT                                  langkah‐langkah menghindari gangguan               sayang serta mengurangkan gejala 
                                                              emosi , menghadapi situasi yang sedang             negatif di kalangan warga sekolah. 
                                                              berlaku dan tindakan yang perlu diambil           
  
KESELAMATAN DARIPADA                                          jika situasi telah berlaku.                      D. Punca‐punca Gangguan Emosi dan 
                                                                                                               Rohani 
  GANGGUAN EMOSI DAN                                                                                           • Diri sendiri 
 
       ROHANI                                                 B. Definisi                                      • Keluarga 
                                                                                                               • Sekolah 
                                                              Bebas daripada sebarang masalah 
                                                                                                               • Rakan‐rakan 
                                                              dalaman diri, yang menganggu kestabilan 
                                                              emosi dan rohani. Kestabilan tersebut            • Komuniti sekeliling 
                                                                                                               • Baka/keturunan 
                                                              menjejaskan keselamatan dan hubungan 
                                                              baik terhadap manusia , alam dan                 • Alat Audio Visual/Media 
                                                              penciptanya. Emosi dan rohani yang stabil         
           DISEDIAKAN OLEH:                                   menjadikan manusia lebih tenteram dan            E. Tanda‐tanda Gangguan Emosi dan 
               UNIT HEM                                       harmoni dalam kehidupan mereka.                  Rohani 
  
   (http://myhemsmti.blogspot.com)                                                                             • Suka menyendiri 
                                                                                                               • Panas baran 
                                                                                                               • Murung 
                                                                                                                                     ‐ 2 ‐


    • Ponteng kelas/sekolah                        ‐ tidak betah berada di rumah            • Menenangkan pelajar yang dalam 
    • Termenung                                    ‐ bercakap kasar                           keadaan stress 
    • Penyakit                                 •   Menyediakan didikan asas agama yang      • Memberi nasihat kepada p‐elajar 
    • Merendah diri                                cukup untuk anak/keluarga                  berkenaan 
    • Meninggi diri                            •   Berkerjasama dengan kaunselor            • Jika tidak dapat diselesaikan rujuk 
                                                   sekolah,guru dan semua pihak untk          kepada kaunselor 
    F. Panduan untuk Memiliki Emosi &              menyelesaikan masalah anak.              • Sekiranya kes berat, rujuk kepada 
    Rohani Yang Tenteram dan Selamat           •   Menyediakan pemakanan berzat dan           pakar psikologi. 
    • Perlu memahami dan mematuhi                  seimbang untuk anak                     
      ajaran agama.                            •   Menyediakan peralatan dan keperluan    J. Tatacara Ibu Bapa / Komuniti Setempat 
    • Perlu berfikiran positif dan                 belajar yang mencukupi                    • Peka terhadap tingkah laku anak 
      menghindari gejala negatif.               •  Mengenali rakan anak‐anak                 • Mendengar masalah yang dihadapi 
    • Perlu memahami bahawa mental dan                                                         oleh anak 
      rohani yang sihat asas kecemerlangan     H. Tatacara Pelajar                           • Jika perlu, berjumpa dengan kaunselor 
      pendidikan.                               • Berjumpa dengan orang yang                   sekolah , pengetua 
    • Patuhi jadual harian kehidupan anda.         dipercayai                                • Ikut nasihat kaunselor 
    • Kasihi orang lain seperti mana            • Ceritakna masalah yang dihadapi            • Jika kaunselor sekolah tidak  dapat 
      mengasihi diri sendiri.                   • Ikut nasihat orang yang lebih tua            selesaikan, bawa berjumpa dengan 
    • Amalkan gaya hidup sihat                     (guru,ibu dan bapa)                         pakar psikologi di hospital. 
    • Tidur dan rehat yang cukup                • Luahkan perasaan anda dalam bentuk:         
    • Berfikiran terbuka dan logik                 ‐tulisan 
    • Libatkan diri secara aktif dalam             ‐lisan(menjerit,menyanyi,berserita) 
      kegiatan berfaedah                        • Aktivi riadah 
    • Sekiranya menghadapi masalah              • Mendengar muzik yang 
      gangguan emosi,dapatkan bimbingan            menyenangkan 
      dari rakan sebaya,guru,ibubapa,           • Melibatkan diri dalam kokurikulum 
      kaunselor sekolah.                        • Jangan menyendiri 
                                                • Isi borang aduan untuk tindakan 
G. Peranan ibu bapa                                selanjutnya 
  • Peka terhadap perubahan sikap dan            
    tingkah anak seperti                        I. Tatacara Guru 
    ‐ selalu mengasingkan diri                  • Peka terhadap tingkah laku pelajar 
    ‐ muram dan bersedih                        • Menerima aduan dan perhatian 
    ‐ memberontak                                  kepada masalah yang diceritakan 
                                                                                                                                         ‐ 1 ‐


                                                                  KESELAMATAN PELAJAR SEMASA 
                                                                         BENCANA ALAM 
                                                                                                         C. BANJIR 
                                                                                                         Banjir merupakan satu keadaan di 
  
     SMK TAMAN INDAH                                           
                                                                                                         mana sesuatu kawasan ditenggelami 
                                                                                                         air atau lumpur. 
       73000 TAMPIN                                           A. PENGENALAN                               
  
        N.SEMBILAN                                            Negara Malaysia adalah sebuah Negara       Banjir boleh dikategorikan sebagai: 
                                                              mempunyai bentuk muka bumi yang            banjir kilat, nnamjir lumpur,banjir 
                                                              pelbagai dan mengalami iklim monsun        musim tengkujuh. 
                                                                                                          
                                                              tropika. Perubahan iklim boleh 
                                                              menyebabkan berlakunya bencana alam        D. Tatatcara Ketika Banjir Kilat 
                                                              seperti banjir,kebakaran,ribut. Kesan        o Jangan panik 
                                                                                                           o Tutup atau matikan semua suis 
                                                              perubahan cuaca tersebut akan 
                                                              menyebabkan berlakunya wabak penyakit.       o Guru hendaklah membawa 
                                                                                                                pelajar ke tempat yang selamat 
                                                              B. OBJEKTIF                                  o Guru/ketua memastikan 
                                                                • Mengambil langkah keselamatan                 bilangan pelajar yang 
  
      POLISI SEKOLAH SELAMAT                                       untuk menghindari kemalangan                 mencukupi 
                                                                   dikalangan warga sekolah.               o Pelajar yang tiada hendaklah 
                                                                                                                dicari 
                                                                • Menyediakan peraturan bagi 
                                                                                                           o Bawa barangan peribadi yang 
                                                                   menghadapi bencana alam secara 
                                                                                                                perlu sahaja 
   POLISI KESELAMATAN                                              selamat. 
                                                                                                           o Ikut arahan guru 
                                                                • Mengadakan latihan menghadapi 
PELAJAR SEMASA BENCANA                                             bencana alam 
                                                                                                           o Lapor diri kepada guru sewaktu 
           ALAM                                                                                                 di tempat perpindahan 
                                                                • Menjadi warga sekolah yang prihatin 
                                                                                                           o Guru dikehendaki menghubungi 
                                                                   dan sentiasa bersedia menghadapi 
                                                                                                                pihak waris/penjaga 
                                                                   kecemasan. 
                                                                                                           o Guru dikehendaki 
                                                                • Mewujudkan permuafakatan dan 
                                                                                                                menghubungi pihak bomba dan 
                                                                   perasan bertanggungjawab 
                                                                                                                penyelamat serta unit 
           DISEDIAKAN OLEH:                                        dikalangan warga sekolah dan 
                                                                                                                pertolongan cemas 
               UNIT HEM                                            komuniti bencana alam. 
                                                                                                           o Pelajar tidak perlu ke sekolah 
   (http://myhemsmti.blogspot.com)                                  
                                                                                                                sekiranya banjir 
                                                                    
                                                                                                                membahayakan diri pada hari 
                                                                    
                                                                                                                berikutnya. 
                                                                    
                                                                                                                                ‐ 2 ‐


E.  KEBAKARAN                               G. WABAK JANGKIT BERJANGKIT                     • Segera ke hospital atau pusat 
Kebakaran yang berlaku disebabkan oleh      Wabak penyakit berlaku akibat dari                kesihatan 
litar pintas , pembakaran terbuka dan       jangkitan kuman dan keracunan makanan           • Buat aduan ke pejabat kesihatan 
kecuaian pengguna.                          akibat kurang penjagaan                         • Maklumkan kepasa penjaga 
                                            kebersihan,persekitaran dan kebersihan.         • Pelajar dinasihatkan supaya berehat / 
F. TATACARA KETIKA KEBAKARAN                                                                  hospital senhingga di rumah/hospital 
  • Jangan panik dan lapor kepada guru      H. PENYAKIT BERJANGKIT                          • Kantin/dewan makan hendaklah 
     sekiranya kelihatan tanda‐tanda        TATACARA PELAJAR , IBU BAPA/SEKOLAH               ditutup atas arahan Pengetua 
     kebakaran.                               • Penjaga mesti memaklumkan taraf          
  • Tutup suis utama                             kesihatan pelajar kepada pihak         J. PERANAN IBU BAPA 
  • Susun kerusi meja supaya ada ruang           sekolah                                   • Sentiasa mengikut perkembangan 
     laluan                                   • Dapatkan surat kebenaran mendapat            semasa laporan kaji cuaca dan amaran 
  • Pelajar diminta meninggalkan kelas           rawatan daripada pihak sekolah              banjir 
     apabila mendengar loceng kecemasan.      • Dapatkan rawatan daripada doktor           • Menghubungi pihak sekolah untuk 
  • Ikut laluan kecemasan yang                • Dapatkan surat cuti sakit dan                mendapatkan maklumat terkini 
     diberikan/disediakan.                       menyerahkan kepada pihak sekolah          • Memberi bantuan dan kerjasama 
  • Guru memastikan bilangan pelajar          • Sekiranya tinggal di asrama pelajar          kepada pihak sekolah semasa banjir 
     yang mencukupi.                             akan dihantar balik ke rumah            
  • Menghubungi pihak bomba                   • Pelajar dinasihatkan mengutamakan        
  • Menjerit meminta pertolongan                 kebersihan diri. pakaian dan tempat     
     sekiranya terperangkap                      tinggal. 
  • Guru/pasukan bomba sekolah boleh          • Prihatin kepada poster/brosur 
     menggunakan alat pemadam api                kesihatan 
     sekiranya kebakaran kecil                • Mengadakan ceramah kesedaran 
  • Hantar pelajar ke hospital sekiranya         kesihatan 
     mengalami kecederaan                      
  • Hubungi waris pelajar yang terlibat       I. TATACARA PELAJAR 
  • Buat laporan polis sekiranya              • Lapor kepada guru bertugas  
     kecederaan serius.                       • Jangan mengambil sebarang ubat 
  • Buat tuntutan Insuran kebakaran              tanpa nasihat daripada doktor 
     takaful dengan menyediakan               • Minum seberapa banyak air masak 
     ‐ slip hospital                          • Dapatkan surat kebenaran rawatan 
     ‐ laporan polis                             daripada sekolah 
     ‐ borang takaful lengkap 
                                                                                                                                             ‐ 1 ‐


                                                                                                            •
                                                                  MANUAL MENANGANI PERSELISIHAN 
                                                                             KAUM 
                                                                                                                Hari Muhibbah 
                                                                                                            •   Program Tiga Penjuru 
     SMK TAMAN INDAH                                          Definisi 
                                                                                                            •   Drama 
       73000 TAMPIN                                           Bermaksud membina perasaan hormat 
                                                                                                         
        N.SEMBILAN                                            menghormati, kasih mengasihi, tolong 
                                                              menolong dan bermuafakat.                 PERANAN PELAJAR 
                                                              Objektif                                  * Menghormati kaum lain. 
  
                                                              * Mengenal dan memahami perbezaan         * Memupuk semangat muhibbah antara 
  
                                                              kaum.                                     kaum. 
                                                              * Menjalinkan persefahaman antara kaum    * Saling tolong menolong antara kaum. 
                                                              * Mewujudkan bangsa yang bersepadu        * tidak menyemai perasaan anti kaum. 
                                                              * Menghormati perlembagaan Negara dan      
                                                              Rukun Negara 
                                                                                                        PERANAN GURU 
      POLISI SEKOLAH SELAMAT 
                                                               
                                                                                                        * Pengajaran tiada unsur‐unsur 
                                                              CARA‐CARA MEWUJUDKAN INTEGRASI            perkauman. 
  
                                                              KAUM 
  
  PELAKSANAAN POLISI                                                                                    * Bersifat adil dengan semua kaum. 
                                                              HORMAT MENGHORMATI ANTARA SATU 
MENANGANI PERSELISIHAN                                        SAMA LAIN 
                                                                                                         
 
        KAUM                                                       •   Agama 
                                                                                                        PERANAN KAUNSELOR 
 
                                                                                                        * Memastikan aktiviti sekolah melibatkan 
                                                                   •   Kebudayaan/kepercayaan/adat      semua kaum. 
           
                                                                   •   Semangat patrotik                * Tidak berhujah berkaitan kaum‐kaum 
           
                                                                   •   Persatuan dan pertubuhan         lain. 
                                                                                                        * Mengenalpasti isu‐isu perkauman 
                                                               
           DISEDIAKAN OLEH: 
               UNIT HEM                                       BENTUK‐BENTUK PROGRAM /AKTIVITI           * Bersikap adil dengan kaumlain. 
  
   (http://myhemsmti.blogspot.com) 
                                                                   •   Jamuan                            
                    
                                                                   •   Perkhemahan                       
  
                                                                                                                     ‐ 2 ‐


PERANAN IBU BAPA                             TATACARA  IBU BAPA                            CARTA ALIRAN MENANGANI 
                                                                                              PERSELISIHAN KAUM 
* Menyertai aktiviti melibatkan semua        * Menyertai aktiviti sosial di kawasan 
kaum.                                        masing‐masing.                                                
* Menyemai nilai‐nilai perpaduan             * Memupuk penyatuan melalui PIBG           
                                             sekolah.                                       Kejadian 
* Menjadikan PIBG sebagai forum dalam                                                   
penyatuan kaum.                               
                                                                                        
                                              
                                                                                             Menerima 
TATACARA MURID.                                                                               laporan
                                                                                        
* Sila laporkan kepada guru apabila ada       
unsur perkauman. 
                                              
* Amalkan budaya ziarah menziarahi.                                                          Menyiasat 
                                              
* Menyertai aktiviti melibatkan                                                                kes
                                              
perkauman. 
                                              
* Menghormati budaya kaum lain. 
                                              
* Jangan menyindir antara  kaum.                                                              Merekod 
                                                                                                kes
 
                                              
TATACARA KAUNSELOR 
                                              
* Memastikan semua pelajar terlibat 
dengan aktiviti perkauman.                                                                  Merujuk kes kepada 
                                                                                            Pengetua/Kaunselor 
* Merekodkan peristiwa melibatkan 
perkauman umum.                               
* Tidak berhujah berkaitan isu perkauman.     
* Mengenalpasti isu‐isu perkauman.                                                             Ambilan                 Selesai 
* Memberi pendedahan nilai‐nilai murni.                                                        Tindakan
* Tanamkan semangat cintakan sekolah.         
                                                                                                                        Laporan 
                                                                                             Laporan kepada 
                                                                                                                        bertulis 
                                                                                             PPD/PNS
CARTA ALIRAN TATACARA APABILA BERLAKU KEMALANGAN
              DI LUAR / DALAM SEKOLAH




                               Kemalangan



                               Laporkan kepada guru/guru bertugas



                               Rekod



                               Dapatkan rawatan kecemasan mengikut
                               jenis kemalangan
           Tidak
                               Serius
                    Ya

                               Bawa ke hospital



                               Beritahu Penjaga


           Tidak
                               Kes Polis/Laporkan untuk tuntutan

                    Ya

                               Laporkan kepada polis



                               Sedia laporan Hospital dan laporan
                               polis untuk tuntutan


                               Pergi ke sekolah seperti biasa
CARTA ALIRAN TATACARA
             KESELAMATAN FIZIKAL SEKOLAH




                                   Taklimat


                                   Mesyuarat dan bentuk AJK
                                   keselamatan

                                   Melabel fizikal/tempat yang
                                   bahaya



                                   Mengadakan taklimat


                                   Pemantauan (kenal pasti
                                   fizikal/tanda bahaya)

                   Bahaya
Rujuk
Pentadbir                          Tiada bahaya (memuaskan)


Mesyuarat                          Penilaian
Staf/PIBG


Bantuan                            Tindakan
Pihak luar                         susulan/penambaikan
CARTA ALIRAN TATACARA RAWATAN KECEMASAN




                           Kemalangan



                           Laporkan kepada guru/guru bertugas



                           Rekod



                           Dapatkan rawatan kecemasan mengikut
                           jenis kemalangan
      Tidak
                           Serius
               Ya

                           Bawa ke hospital



                           Beritahu Penjaga


      Tidak
                           Kes Polis/Laporkan untuk tuntutan

               Ya

                           Laporkan kepada polis



                           Sedia laporan Hospital dan laporan
                           polis untuk tuntutan


                           Pergi ke sekolah seperti biasa
CARTA ALIRAN TATACARA
      KESELAMATAN PERSEKITAN/LOKASI SEKOLAH




                                 Taklimat


                                 Mesyuarat dan bentuk AJK
                                 keselamatan

                                 Melabel fizikal/tempat yang
                                 bahaya



                                 Mengadakan taklimat


                                 Pemantauan (kenal pasti
                                 fizikal/tanda bahaya)

                 Bahaya
Rujuk
Pentadbir                        Tiada bahaya (memuaskan)


Mesyuarat                        Penilaian
Staf/PIBG


Bantuan                          Tindakan
Pihak luar                       susulan/penambaikan
CARTA ALIRAN TATACARA GURU MENGHADAPI KEBAKARAN




                                Taklimat




         Guru Kelas          PK HEM/Kaunselor         Warden Blok


                             Lapor kepada polis,      Pastikan
         Murid beratur       bomba, pasukan           semuamurid
         untuk keluar        penyelamat               meninggalkan
                                                      bangunan
         Ambil               Edar buku                Lapor kepada
         kedatangan          kedatangan               GPKHEM


                             Terima laporan
Hilang                       kedatangan


                              Hilang
         Cari


                              Kes kehilangan lapor
         Lapor kepada         kepada polis, pasukan
         PK HEM               penyelamat
         kecemasan
CARTA ALIRAN TATCARA IBUBAPA BAGI KES
     GANGGUAN EMOSI DAN ROHANI




                             Mula




                             Mendengar masalah anak



                             Selesai




                             Memaklumkan kepada pihak
                             sekolah



                             Selesai



                             Tamat




                             Tindakan lanjut(Jumpa Kaunselor)



                             Dirujuk kepada pakar sakit jiwa
                             di hospital-jika perlu



                             Tamat
CARTA ALIRAN TATACARA
BEBAS ROKOK DAN DADAH



                Kenal pasti pelajar terbabit


                Hubungi Kunselor sekolah


                Siasat Kes


                Beri bimbingan dan kaunseling


                Lapor kepada Pengetua jika kes
                yang menyalahi undang-undang

                Lapor kepada pihak polis


                Buat laporan bertulis


                Failkan
MANUAL KESELAMATAN
PERATURAN KESELAMATAN BILIK DARJAH
               SMK TAMAN INDAH
   1. Hanya pelajar kelas berkenaan sahaja boleh berada di dalam kelas
      tersebut.

   2. Pelajar lain yang ingin menggunakan kelas lain perlu mendapatkan
      kebenaran daripada kelas tersebut.

   3. Jika terdapat orang luar yang tidak berkenaan, laporkan kepada guru
      tingkatan atau Pihak Sekolah dengan kadar segera.

   4. Jangan berada di dalam kelas sewaktu rehat.

   5. Padamkan suis lampu dan kipas apabila berada/meninggalkan kelas.

   6. Jangan berlari-lari dan membuat bising di dalam kelas.

   7. Pastikan tiada benda tajam atau berbahaya di dalam kelas.

   8. Pastikan sampah disapu setiap hari.

   9. Tidak dibenarkan makan di dalam kelas.

   10.Sila pastikan bakul sampah sentiasa nosong dan pelajar
     hendaklah menjalankan tugas harian agar kebersihan dan keceriaan
     kelas dijaga.

   11.Sekiranya berlaku sebarang keadaan kecemasan, sila keluar dari kelas
      mengikut pelan tindakan keselamatan dan arah yang disediakan.

   12.Pelajar bertanggungjawab memastikan semua peralatan kelas masing-
     masing (penyapu, pemadam, bakul sampah dsb) berada dalam kelas
     sepanjang masa.

 ‐ SMKTI 2010‐                                                                
PERATURAN KESELAMATAN PENGGUNAAN TANDAS
       SEKOLAH MENENGAH KEBANGSAAN TAMAN INDAH


   1. Pelajar digalakkan agar menggunakan tandas hanya pada
      waktu rehat sahaja.

   2. Penggunaan tandas pada waktu selain waktu rehat hendaklah
      mendapat kebenaran daripada guru pada waktu tersebut
      dengan menggunakan ”Pas Kebenaran Keluar”.

   3. Jangan membuang tisu atau sebarang sampah ke dalam sinki
      tandas.

   4. Gunakan pam/’flash’ selepas menggunakan tandas




         "UTAMAKAN   KESELAMATAN
            DAN KEBERSIHAN TANDAS
                    KITA"



 ‐ SMKTI 2010‐                                                     
PERATURAN KESELAMATAN PENGGUNAAN
             PERALATAN STOR PERTANIAN
                 SMK TAMAN INDAH

      1. Sila masuk dengan kebenaran guru.

      2. Rekodkan peralatan yang dipinjam/bahan yang
         digunakan dalam buku rekod yang telah disediakan.

      3. Berhati-hati denganperalatan yang tajam.

      4. Jangan bergurau atau bermain-main di dalam stor ini.

      5. Sila bersihkan peralatan yang telah digunakan.

      6. Simpan semula peralatan yang telah dipinjamkan ke
         tempat yang betul/asal.

      7. Rekodkan tarikh pinjaman dan pemulangan peralatan.



                  "UTAMAKAN KESELAMATAN"
                  "KERJASAMA ANDA SANGAT
                       DIHARAPKAN"



 ‐ SMKTI 2010‐                                                   
PERATURAN KESELAMATAN MENGGUNAKAN
               MAKMAL SAINS
              SMK TAMAN INDAH

   1. Kebenaran guru hendaklah diperoleh sebelum memasuki
      makmal sains dan bilik persediaan.

   2. Peralatan dan bahan dalam makmal sains tidak boleh di
      bawa keluar tanpa kebenaran guru sains.

   3. Peralatan dan bahan sains hanya boleh digunakan atas
      arahan guru.

   4. Semua peralatan dan bahan-bahan sains yang telah
      digunakan hendaklah dikembalikan ke tempat asal atau
      seperti yang diarahkan oleh guru.

   5. Semua radas hendaklah dibersihkan sebelum dan selepas
      digunakan.

   6. Kerja amali hanya boleh dilakukan dengan pengetahuan
      dan kebenaran guru.

   7. Peralatan yang rosak atau pecah perlu dilaporkan segera
      kepad guru atau staf sokongan makmal tersebut.

   8. Sebarang kemalangan yang berlaku perlu dilaporkan
      segera.

 ‐ SMKTI 2010‐                                                   
9. Pelajar dikehendaki menjaga kebersihan dan susunan
     perabot supaya kemas da teratur.

   10. Penunu bunsen hendaklah dinayalakan dengan pemetik
       api, kertas , lidi dan mancis tidak dibenarkan.

   11. Sebarang benda yang masih menyala atau berbara tidak
       boleh dibuang ke dalam tong sampah.

   12. Elakkan membuang sebarang sampah dalam bentuk
       pepejal ke dalam sinki. Sisa-sisa bahan sains hendaklah
       dibuang ke dalam bekas yang berlabel sisa bahan.

   13. Hanya buku dan peralatan pelajar yang dibenarkan sahaja
       boleh di bawa masuk ke dalam makmal sains semasa
       pengajaran dan pembelajaran sains.

   14. Bahan dan alat dalam kit pertolongan cemas boleh
       digunakan dengan kebenaran dan pengurusan guru.

   15. Pelajar dilarang bermain-main di dalam makmal sains.




 ‐ SMKTI 2010‐                                                    
PERATURAN PENGGUNAN BENGKEL
                    SMK TAMAN INDAH

   1. Dilarang masuk ke dalam bengkel tanpa kebenaran guru.

   2. Tinggalkan beg anda di luar bengkel.

   3. Gunkan apron dan pakaian yang sesuai semasa menjalani
      tugasan amali.

   4. Jika memakai baju lengan panjang, butangkan cekak atau
      gulung lengannya hingga ke siku.

   5. Jangan bermain, bergurau atau berlari semasa berada di
      bengkel.

   6. Semasa penggunaan mesin mestilah di bawah pengawasan guru.

   7. Dilarang sama sekali mengeremuni mesin yang sedang
      digunakan oleh rakan anda.

   8. Laporkan segala kecederaan atau kemalangan dan kerosakan
      kepada guru dengan segera.

   9. Jangan bawa keluar sebarang peralatan tanpa kebenaran guru.

   10.Tutup suis lamu, kipas dan mesin sebelum keluar dari
      bengkel.

   11.Pastikan bengkel berada dalam keadaan bersih dan kemas
      sebelum anda meninggalkannya.
 ‐ SMKTI 2010‐                                                       
PERATURAN PENGGUNAAN ALATAN
                    SMK TAMAN INDAH
      1. Gunakan alatan pertukangan mengikut fungsinya dengan
         betul.

      2. Jika anda tidak tahu menggunakan sesuatu alatan,
         bertanyalah kepada guru terlebih dahulu.

      3. Jangan gunakan alatan yang tumpul kerana ia mudah
         tergelincir dan boleh mengakibatkan kecederaan.

      4. Jika anda mengasah sesuatu alatan, gunakan gogal untk
         mengelakkan serpihan besi memasuk mata.

      5. Kembalikan alatan yang telah digunakan ke tempat asalnya.

      6. Laporkan segala kecederan atau kemalangan dan kerosakkan
         kepada guru dengan segera.




                  "BERINGAT SEBELUM KENA"

       TERIMAKASIH DI ATAS KERJASAMA
                  ANDA...

 ‐ SMKTI 2010‐                                                        
PERATURAN DAN KESELAMATAN STOR
                 PERALATAN MPV
                SMK TAMAN INDAH

   1. Asingkan bahan kimia dengan peralatan yang lain.

   2. Susun peralatan mengikut kedudukan yang betul dan selamat.

   3. Periksa dahulu peralatan sebelum digunakan.

   4. Berhati-hati semasa menggunakan peralatan yang tajam dan
      merbahaya.

   5. Jangan bergurau dengan kawan-kawan semasa berada dalam
      stor.

   6. Bersihkan peralatan selepas digunakan dan disimpan di tempat
      asalnya semula.

   7. Beritahu guru dengan segera jika berlaku sebarang
      kemalangan.

   8. Pastikan stor sentiasa dalam keadaan bersig, kemas dan
      teratur.




 ‐ SMKTI 2010‐                                                        
PERATURAN KESELAMATAN MENGGUNAKAN
        BILIK SUMBER KEMANUSIAAN
             SMK TAMAN INDAH



   1. Semua pelajar dibenarkan menggunakan bilik dengan iringan
      guru mata pelajaran masing-masing.

   2. Bahan banu mengajar yang rosak seperti TV, video , radio dan
      OHP perlulah dimaklumkan kepada guru bertugas.

   3. Pelajar-pelajar dan guru matapelajaran diharapkan dapat
      memastikan semua suis, tingkap dan pintu ditutup dengan rapi
      semasa meninggalkan bilik untuk keselamatan.

   4. Untuk mengelakkan sebarang risiko atau kejutan elektrik,
      pastikan tangan anda kering ketika membuka atau menutup
      suis.

   5. Keluarkan palam jika tidak digunakan sebelum memasang atau
      membuka sebarang alatan.




 ‐ SMKTI 2010‐                                                        
PERATURAN DAN LANGKAH KESELAMATAN
   MENGGUNAKAN BILIK SUMBER PJK DAN STOR SUKAN
               SMK TAMAN INDAH

   1. Pelajar-pelajar tidak dibenarkan masuk tanpa kebenaran guru
      atau pengawas yang bertugas.

   2. Guru-guru yang mengajar PJPK atau ketua kelas sahaja
      dibenarkan mengambil peralatan di stor sukan.

   3. Setiap pinjaman peralatan, si peminjam hendaklah
      mencatatkan nama alatan yang dipinjam dan bilangan dibuku
      rekod pinjaman di stor sukan.

   4. Selepas tamat PJPK, alat-alat yang dipinjam hendaklah
      dikembalikan ke tempat asal dan tandatangani pemulangan alat
      dalam buku rekod pinjaman.

   5. Awas! Guru-guru atau pelajar yang meminjam peralatan yang
      berat dan tajam peluru, cakera atau lembing diminta berhati-
      hati semasa mengambil dan memulangkan peralatan tersebut.

   6. Sebarang kerosakan peralatan semasa penggunaan, sila
      laporkan kepada guru atau pengawas yang bertugas. Alat-alat
      yang rosak semasa penggunaan akan diganti dengan alat yang
      baru.

   7. Kerjasama anda sekelian mematuhi dan mengikuti peraturan
      serta langkah keselamatan menggunakan stor sukan amat
      dihargai.

 ‐ SMKTI 2010‐                                                        
PERATURAN KESELAMATAN PENGGUNAAN
              PERPUSTAKAAN
             SMK TAMAN INDAH

   1. Pakai pakaian yang kemas.

   2. Bawa masuk perlu untuk membaca/menelaah sahaja.

   3. Jaga kebersihan/keceriaan dan harta perpustakaan.

   4. Sila susun semula kerusi pada tempat/asalnya semula.

   5. Sila letakkan buku yang telah dibaca di atas troli yang telah
      disediakan.

   6. Jangan membuat bising semasa berada di dalam perpustakaan.

   7. Simpan majalah dan akbar di tempatnya semula.

   8. Hanya 2 buah buku sahaja dibenarkan meminjam dalam
      tempoh sekali pinjaman.

   9. Hantar/pulangkan buku berkenaan sebelum/tamat tarikh
      pinjaman.

   10.Proses peminjaman buku hendaklah melalui penggunaan kad
      pelajar itu sendiri.




 ‐ SMKTI 2010‐                                                         
RULES AND REGULATIONS OF THE SAL ROOM
             SMK TAMAN INDAH

   1. Leave your bags outside the room before enter.

   2. A teacher must be present before you enter.

   3. Do not scribbe on the tables.

   4. Do not remove any chairs from their original places.

   5. Put back the chairs neatly before you leave.

   6. Handle all materials and equipment with care.

   7. Switch all materials and equipment with care.

   8. Put back whatever material you have taken in their original
      places.

   9. Dot not litter. Please keep the room clean.

   10. Every student must observe all the rules and regulations when
       using the room.




 ‐ SMKTI 2010‐                                                          
PERATURAN MENGGUNAKAN BILIK INKLUSIF
            SMK TAMAN INDAH
   1. Waktu operasi:
         a) Sebelum dan selepas waktu persekolahan
         b) Waktu rehat
         c) Waktu Pendidikan Jasmani dan Pendidikan Seni
         d) Waktu malam (pelajar lelaki sahaja)
   2. Tidak dibenarkan makan dan minum di dalam bilik resos.
   3. Pelajar-pelajar normal(reader) sahaja diberi kebenaran
      menggunakan bilik resos.
   4. Pelajar –pelajar hendaklah sentiasa berpakaian kemas semasa
      berada di bilik resos.
   5. Sebarang peralatan bilik resos yang hendak dikeluarkan
      mestilah mendapat kebenaran daripada mana-mana guru resos
      yang bertugas.
   6. Orang luar ataupun waris dikehendaki mendapatkan
      kebenaran terlebih dahulu sebelum berjumpa dengan pelajar
      resos.
   7. Semua pelajar resos bertanggungjawab menjaga kebersihan
      bilik resos.
   8. Pelajar tidak dibenarkan membuat bising semasa berada di
      bilik resos.
   9. Sila buang sampah ke dalam tong sampah yang telah
      disediakan.
   10.Segala peralatan bilik resos yang telah digunakan hendaklah
       disimpan semula di tempat asal.




 ‐ SMKTI 2010‐                                                       
PERATURAN KESELAMATAN PENGGUNAAN
         STUDIO LUKISAN KEJURUTERAAN
               SMK TAMAN INDAH
      1. Dilarang memasuk studio LK tanpa kebenaran guru.
      2. Tanggalkan kasut dan susun kasut di atas rak dengan kemas.
      3. Pelajar dilarang memasuk beg dan diminta menyusun beg
         dengan kemas di luar studio LK.
      4. Pelajar dilarang membawa memasuk makanan ke dalam
         studio.
      5. pelajar hendaklah membuat dua barisan sebelum masuk ke
         dalam.
      6. Pelajar tidak dibenarkan mengubah meja melukis.
      7. Pelajar haruslah berkelakuan baik semasa berada dalam
         studio
      8. Gunakan peralatan yang diperlukan sahaja.
      9. Gunakan peralatan dengan tertib dan cermat.
      10.Dilarang menconteng dan merosakkan sebarang peralatan.
      11.Simpan peralatan dengan kemas di dalam almari sebelum
         keluar dari studio.
      12.Pelajar tidak dibenarkan membawa keluar sebarang
         peralatan dari studio tanpa kebenaran guru.
      13.Pastikan kerusi disusun dengan kemas sebelum keluar dari
         studio.
      14.Pastikan tingkap ditutup dan semua suis lampu dan kipas
         angin ditutup sebelum keluar dari studio.

 ‐ SMKTI 2010‐                                                         
MANUAL/PERATURAN KESELAMATAN BILIK
        UNIT BIMBINGAN DAN KAUNSELING
               SMK TAMAN INDAH

   1. Waktu berurusan:
       - para pelajar atau individu yang ingin menggunakan bilik/unit
          ”Khidmat Bimbingan dan Kaunseling” perlu mengisi borang
          temujanji atau berjumpa dengan Kaunselor.

   2. Waktu Perkhidmatan adalah seperti berikut:
          **Sesi pagi ( Isnin – Jumaat)
                8.00pagi – 12.45 tgh.

             **Sesi petang ( Isnin – Khamis)
                  2.30 ptg – 5.00 ptg

   3. Etika di bilik kaunseling:
      -setiap pelajar atau individu yang mengunjungi bilik kaunseling
      seharusnya memelihara tingkah laku dan menjaga keharmonian bilik
      kaunseling.
      -para pelajar tidak dibenarkan melepak dan membuat bising ketika
      mengunjungi bilik ini pada waktu rehat/waktu kelas.

   4. Penggunaan peralatan atau bahan pembelajaran:
      -penggunaan peralatan serta bahan pembelajaran perlu didahului
      dengan kebenaran kaunselor.
      -sila pastikan penggunaan peralatan tidak akan menyebabkan
      kerosakan dan dijaga dengan baik.

   5. Kebersihan:
      -para pelajar tidak dibenarkan makan atau minum di dalam
      bilik ini.
      -aspek kebersihan harus dijaga dari semasa ke semasa.

 ‐ SMKTI 2010‐                                                            
PERATURAN MENGGUNAKAN BILIK BOSS
               SMK TAMAN INDAH

   1. Pelajar tidak dibenarkan masuk ke bilik Boss jika tiada urusan.

   2. Pelajar hanya dibenarkan masuk untuk mengambil buku
      pinjaman dengan ditemani oleh guru SPBT.

   3. Buku-buku pinjaman hendaklah diletakkan di bilik stor yang
      selamat da berkunci.

   4. Memastikan bilik Boss sentiasa bersih dan kemas.

   5. Menyediakan rak buku yang dibuat daripada logam agar
      terhindar daripada serangga perosak anai-anai, tikus dan lipas.

   6. Gunakan racun perosak atau perangkap dan sistem ventilasi
      mestilah baik.

   7. Menyediakan alat pemadam api yang berfungsi.

   8. Bilik Boss hendaklah ditempat berhampiran punca air agar
      tindakan mudah diambil jika berlaku kebakaran.

   9. Sentiasa memeriksa sistem pendawaian elektrik.




 ‐ SMKTI 2010‐                                                           
SMK TAMAN INDAH
       73000 TAMPIN
 N.SEMBILAN DARUL KHUSUS




BUKU KAWALAN PERGERAKAN
         MURID

  “WARGA BERHEMAH, SEKOLAH SELAMAT,
        MASYARAKAT HORMAT”

                  Disediakan oleh :
                  Unit HEM SMKTI
          (http://myhemsmti.blogspot.com)
ARAHAN :
           1.Ketua Tingkatan diminta mencatat bilangan kehadiran pelajar setiap hari dan nama pelajar yang tidak
             hadir dalam ruangan yang disediakan.

           2.Ketua Tingkatan dipertanggungjawabkan unuk menjaga keselamatan Buku Kawalan Kelas ini.

           3.Ketua Tingkatan hendaklah mengambil buku ini sebelum 7.25 pagi dan memulangkannya selepas tamat
             waktu pembelajaran setiap hari kepada Cikgu Mazlan b Lambak, Guru Disiplin.

           4.Ketua Tingkatan hendaklah membawa Buku Kawalan Kelas ini ke Makmal Sains, Makmal Komputer,Bengkel
             Kemahiran Hidup, Bilik MPV, Bilik Pendidikan Seni dan sebagainya sewaktu P & P berjalan.

           5.Guru Mata Pelajaran / Guru Ganti ( Relief ) diminta mencatat bilangan pelajar yang ada dalam kelas setiap
             kali P & P berjalan dan sila tandatangan ruang yang disediakan.

           6.Sekiranya terdapat pelajar ponteng atau melanggar disiplin sekolah sepanjang P & P
             berjalan sila catatkan dalam Buku Kawalan Kelas dan laporkan kepada Guru Disiplin untuk tindakan
             selanjutnya.



           NAMA GURU TINGKATAN         : ………………………………………………………………………

           NAMA KETUA TINGKATAN        : ………………………………………………………………………

           NAMA PEN. KETUA TINGKATAN: ……………………………………………………………………..
SEKOLAH MENENGAH KEBANGSAAN TAMAN INDAH, 73000 TAMPIN, N.SEMBILAN

                BULAN                                                           MINGGU                                         BIL. MURID         : …………….

                                                                     1 / 2 / 3 / 4 / 5
                                                                 ( Bulatkan bahagian berkenaan)




MASA                    T/T              T/T             T/T              T/T                          T/T              T/T                 T/T           T/T              T/T              T/T
            07.40-08.20 GURU 08.20-09.00 GURU 09.00-9.40 GURU 09.40-10.20 GURU 10.20-10.40 10.40-11.20 GURU 11.20-12.00 GURU 12.00-12.40 GURU 12.40-01.20 GURU 01.20-02.00 GURU 02.00-02.40 GURU
     HARI


ISNIN                                                                               R



SELASA                                                                              E



RABU                                                                                H



KHAMIS                                                                              A

                        T/T              T/T             T/T              T/T                          T/T              T/T
            07.50-08.30 GURU 08.30-09.10 GURU 09.10-9.50 GURU 09.50-10.30 GURU 10.30-10.50 10.50-11.30 GURU 11.30-12.10 GURU



JUMAAT                                                                              T


Catatan :
            …………………………………………………………………………………………………………………………………………………………………………………………………………………………………………………………………

            …………………………………………………………………………………………………………………………………………………………………………………………………………………………………………………………………

            …………………………………………………………………………………………………………………………………………………………………………………………………………………………………………………………………

            …………………………………………………………………………………………………………………………………………………………………………………………………………………………………………………………………
PELAJAR PONTENG
 TARIKH   MASA          NAMA PELAJAR           NAMA GURU       T/T GURU       CATATAN   CATATAN GURU:
                                                                                        …………………………………………

                                                                                        …………………………………………

                                                                                        …………………………………………

                                                                                        …………………………………………

                                                                                        …………………………………………

                                                                                        …………………………………………

                                                                                        …………………………………………

                                                                                        …………………………………………

                                                                                        …………………………………………
PELAJAR TIDAK HADIR
HARI                  ISNIN       SELASA         RABU          KHAMIS         JUMAAT    …………………………………………
TARIKH
NAMA              1           1            1               1              1             …………………………………………
PELAJAR           2           2            2               2              2
                  3           3            3               3              3             …………………………………………
                  4           4            4               4              4
                  5           5            5               5              5             …………………………………………
                  6           6            6               6              6
                  7           7            7               7              7             …………………………………………


                                                                                        …………………………………………

01 pelan tindakan program sekolah selamat

  • 1.
    PELAN TINDAKAN PROGRAM SEKOLAH SELAMAT UNIT HAL EHWAL MURID 2011 NAMA AGENSI : SMK TAMAN INDAH KOD SEKOLAH : NEA 5057 NO. TELEFON : 06-4414479 N0. FAKS : 06 -4413502 E-MAIL : smktamanindah@gmail.com LAMAN WEB : http://myhemsmti.blogspot.com Orang yang cemerlang melihat setiap halangan sebagai peluang untuk mengasah potensi; manakala orang yang tidak cemerlang menganggap setiap halangan sebagai alasan yang menyebabkan kemundurannya.. Jadilah anda seorang yang berfikiran cemerlang…..
  • 2.
    KANDUNGAN 1. KONSEP SEKOLAH SELAMAT SMKTI - Pengenalan - Polisi Sekolah Selamat - Jawatankuasa Induk dan Pelaksana - Fungsi dan Peranan Sekolah, Keluarga dan Komuniti - Anggaran Perbelanjaan - Perancangan Aktiviti Tahunan 2. POLISI SEKOLAH SELAMAT SMKTI - Bidang Keselamatan Semasa Perjalanan Pergi dan Balik Sekolah - Bidang Keselamatan Semasa Menjalankan Aktiviti Kokurikulum, Perkhemahan dan Lawatan - Bidang Keselamatan Fizikal dan Banguan Sekolah - Bidang Sosial - Bidang Keselamatan daripada Bencana Alam - Bidang Disiplin Pelajar 3. LAMPIRAN - Carta – carta Aliran - Brosur Polisi Sekolah Selamat SMTI - Manual Keselamatan Sekolah - Borang Aduan
  • 3.
    PROGRAM SEKOLAH SELAMAT2011 1.0 KONSEP SEKOLAH SELAMAT Konsep Selamat didefinisikan sebagai persekitaran sekolah yang selamat di mana warga sekolah selamat tanpa gangguan daripada mana-mana pihak samada dari dalam mahu pun dari luar. Bagi merealisasikan polisi sekolah selamat berjalan dengan baik dan terancang maka segala usaha ke arah meningkatkan keselamatan sekolah dan penghuninya haruslah dipikul bersama oleh semua pihak. Mengawal keselamatan di sekolah adalah terletak kepada pihak pengurusan sekolah yang bertanggungjawab mewujudkan peraturan- peraturan , latihan-latihan yang berteraskan pendidikan demi mengelak, mengawal dan mengurangkan kemungkinan berlakunya insiden-insiden negative di kalangan murid. Manakala di rumah, amalan keselamatan adalah merupakan pengukuhan kepada segala nilai yang diterapkan melalui pengajaran , asuhan dan amalan. Dalam konteks masyarakat yang lebih luas pula, keselamatan adalah merupakan satu manifestasi bangsa yang berdisiplin, bertanggungjawab, berpengetahuan dan memiliki jati diri yang cemerlang. 2.0 MATLAMAT Mewujudkan budaya selamat di sekolah dan persekitaran secara berterusan dengan sokongan keluarga dan komuniti. 3.0 OBJEKTIF  Meningkatkan kefahaman mengenai tatcara dalam menghadapi sebarang isu keselamatan , kecemasan dan kemalangan  Meningkatkan kefahaman dan penghayatan terhadap keselamatan dalam perancangan dan pelaksanna aktiviti-aktiviti sekolah.  Mewujudkan persekitaran sekolah sihat, selamat dan menyeronokkan.  Memastikan hak setiap individu warga sekolah dipertahan dan dijaga.  Meningkatkan kualiti pengajaran dan pembelajaran.  Memujudkan panduan bagi setiap tindakan yang perlu diambil  Mewujudkan persekitaran untuk mental dan emosi yang sihat  Meningkatkan tahap penumpuan kepada pembelajaran dan kerja di kalangan warga sekolah.  Menimbulkan rasa lebih mudah dan rela untuk menyumbang secara positf kepada sekolah. 4.0 RASIONAL  Dalam banyak keadaan keselamatan kerap diabaikan dan jarang dijadikan asas pertimbangan .  Warga sekolah dewasa ini terdedah dengan isu-isu keselamatan fizikal,emosi dan teknikal. Jesteru itu, polisi yang berterusan perlu diwujudkan.  Kurang mendapat kerjasama daripada keluarga dan masyarakat dengan institusi pendidikan dan segi keselamatan. Page 1
  • 4.
     Keupayaan sekolahdalam menangani isu-isu keselamatan amat terbatas tanpa sokongan keluarga dan komuniti. 5.0 SASARAN Semua warga SMK Taman Indah yang terdiri daripada: o Pelajar o Guru-guru o Staf sokongan 6.0 PERNYATAAN POLISI SEKOLAH SELAMAT SMKTI “SEKOLAH SELAMAT, WARGA HARMONI, MASYARAKAT BERKAT”  Selamat semasa pergi dan balik sekolah  Selamat semasa menjalankan aktiviti kokurikulum, perkhemahan dan lawatan.  Selamat dalam persekitaran sekolah  Selamat daripada gangguan Emosi dan Rohani  Selamat daripada Bencana Alam  Mematuhi peraturan sekolah 7.0 PROGRAM / AKTIVITI o Penubuhan AJK Induk o Mesyuarat AJK Induk o Mesyuarat AJK Pelaksana o Majlis Pelancaran Sekolah Selamat o Taklimat Keselamatan Lalu Lintas o Taklimat Keselamatan Fizikal dan Bangunan Sekolah o Taklimat Keselamatan Menjalankan Aktiviti Kokurikulum o Taklimat Keselamatan daripada Gangguan Emosi dan Rohani o Taklimat Keselamatan Bencana |Alam o Taklimat Disiplin o Bahan edaran / brosur kepada warga sekolah/waris o Pameran/Ceramah dengan agensi/Jabatan yang berkaitan o Poster/Tayangan video o Proram interaksi dengan jabatan tertentu dan waris serta masyarakat setempat. o Kaunseling/Bimbingan individu/Kelompok o Program-program lain yang bersesuaian. Page 2
  • 5.
    8.0 JAWATANKUASA INDUK: Pengerusi : Pn. Soon Loi Thai (Pengetua SMKTI) Naib Pengerusi I : En. Abd. Aziz b Abd Rahman (GPK 1 ) Naib Pengerusi II : En. Mohammad b Said (GPK HEM) Naib Pengerusi III : En. Vikraman a.l Vellayuthan (GPK Kokurikulum) Setiausaha I : En. Aris bin Mihat Setiausaha II : Cik Tan Soo Shin Pen. Setiausaha : Pn. Hjh Faridah bt Deman Ahli Jawatankuasa : En. Hashim bin Ismail(YDP PIBG) En. Norsham b Mohd Safian(Pegawai AADK) C/Insp. Pn. Puspa a/p Palaniandy(Polis) (Bomba) (Kesihatan) (Penghulu) En. Khairuddin b Mohd Taufik(Wakil Guru) En. Mazlan bin Lambak(Guru Disiplin) (Keselamatan Persekitaran) (Keselamatan Lalulintas) En. Kunasegar a/l Mookiah(Penyelaras Kokurikulum) Pn. Geeta a/p Dhirajlal(Guru Disiplin ) (Ketua Pelajar) 9.0 JAWATANKUASA PELAKSANA a) Keselamatan Fizikal dan Bangunan Sekolah Pengerusi : Pn. Ramlah bt Yunus (GK Math/Sains) Setiausaha : Pn. Fatimah Zaharah bt Mohd Kadzri AJK : En. Hamzah bin Hamid Cik Norazlina bt Mohamad Pn. Norhasidah bt Ismail b) Keselamatan Lalu Lintas (Pergi dan Balik Sekolah) Pengerusi : Pn. Rosna bt Mohamad(GK Tek./Vok.) Setiausaha : Pn. Alizarinah bt Ali AJK : Pn. Norfarain bt Yaakob En. Zamri bin Mohd Zin Pn. Hamidah bt Mansor En. Foo Wah Phang Page 3
  • 6.
    c) Keselamatan MenjalankanAktiviti Kokurikulum , Perkhemahan dan lawatan Pengerusi : En. Vikraman a/l Velayuthan (GPK Kokurikulum) Setiausaha : En. Kunasegar a/l Mookiah AJK : Semua Guru Penasihat Kelab / Persatuan / Badan Beruniform d) Keselamatan Sosial Pengerusi : Cik Hjh Nor Azizah bt Ismail (GK Kemanusiaan) Setiausaha : Pn. Natrah Rulam Ahmad AJK : Semua Guru Mata pelajaran Pendidikan Islam dan Guru Mata pelajaran Pendidikan Moral e) Bencana Alam Pengerusi : Pn. Hjh Faridah bt Deman (GK Bahasa) Setiausaha : Pn. Hjh. Norhunaini bt Tahir AJK : Pn. Azira bt Hassan En. Safri bin Jamaludin Cik Chua Hui Wen Pn. Zanariah bt Md Saaid f) Disiplin Murid Pengerusi : En. Mohammad b Said (GPKHEM) Setiausaha : En. Mazlan b Lambak AJK : En. Khairuddin b Mohd Taufek En. Murali a/l Mookiah Pn. Chiang Cheng Kim En. Ng Chan Heng En. Azman bin Mohd Din Pn. Geeta a/p Dhirajlal Pn. Tengku Hapizah bt Raja Hamzah En. AP Rajan Page 4
  • 7.
    10.0 FUNGSI JAWATANKUASA SEKOLAH SELAMAT  Menyediakan kod etika dan tanggungjawab semua warga sekolah.  Menyediakan kod etika dan tanggungjawab pihak lain(Komuniti,keluarga)  Mempromosi secara aktif kod dan etika semua warga sekolah dan komuniti setempat.  Mendidik dan melatih guru, kakitangan sekolah dan ahli komuniti akan prosedur keselamatan yand ada.  Memastikan wujud kesedaran di kalangan semua pihak akan isu sekolah selamat.  Melaksana , menilai dan mengkaji semua dasar dan prosedur Sekolah Selamat dari masa ke semasa. 11.0 PERANAN Warga sekolah, keluarga dan komuniti perlu memainkan peranan masing-masing bagi merealisasikan Polisi Sekolah Selamat contoh peranan boleh dilakukan adalah seperti berikut: A. PERANAN SEKOLAH o Menyediakan prasarana yang selamat dan kondusif untuk proses pengajaran dan pembelajaran. o Memastikan semua warga sekolah(guru,pelajar,staf sokongan) sentiasa selamat semasa pergi dan balik sekolah termasuk selamat semasa menjalankan aktiviti kokurikulum dan lain-lain aktiviti luar darjah. o Mempamerkan semua polisi,peraturan dan tatacara yang berkaitan dengan amalan selamat di tempat yang sesuai. o Melaksanakan Pelan Pengurusan Krisis. o Menyediakan prosedur/sistem amaran awal akan isu keselamatan seperti banjir, ribut, dan lain-lain. o Mewujudkan sistem pelaporan bagi sebarang kes yang melibatkan isu-isu keselamatan pelajar. o Mewujudkan Jawatankuasa Sekolah Selamat. o Menyediakan Buku Panduan Polisi Sekolah Selamat untuk diedarkan kepada semua warga sekolah dan ibu bapa/penjaga. o Menguatkuasa semua peraturan sekolah dengan bersungguh-sungguh dan tegas. B. PERANAN KOMUNITI DI DALAM SEKOLAH: o Menyokong semua polisi , peraturan dan panduan yang disediakan oleh pihak sekolah. o Memberi sumbangan perkhidmatan mengawal keselamatan pelajar di sekolah. o Menerap nilai-nilai kerohanian. o Melibatkan secara aktif dalam semua aktiviti yang dirancang oleh pihak sekolah. Page 5
  • 8.
    DI LUAR SEKOLAH o Menyokong dan menjadi ahli dalam pertubuhan yang membantu meningkatkan keselamatan komuniti. o Mewujudkan sistem pemantauan kawasan sekitar sekolah bagi mencegah jenayah. o Mengelola dan menganjurkan aktiviti-aktiviti yang boleh menimbulkan kesedaran kepada keselamatan sekolah adalah tanggungjawab bersama. o Membimbing, menasihat dan menegur golongan muda agar Budaya Selamat sentiasa diutamakan. C. PERANAN KELUARGA o Menyokong semua polisi dan peraturan sekolah. o Melibatkan diri secara aktif dalam semua aktiviti sekolah dan komuniti. o Memperkukuh nilai-nilai agama /moral kepada anak-anak. o Kerap berkomunikasi dengan anak-anak. o Bekerjasama dengan ibu bapa lain. o Menjadi ahli dalam pertubuhan yang boleh membantu membenteras isu-isu keselamatan. o Mendidik anak-anak bagaimana menjaga keselamatan diri. 12.0 TATACARA PENGURUSAN POLISI SEKOLAH SELAMAT A. PRINSIP  Setiap aduan hendaklah diambil perhatian serius.  Setiap aduan hendaklah diambil tindakan serta merta.  Perasaan setiap orang yang terlibat harus diambil kira.  Semua pihak yang terlibat dengan aduan hendaklah dilayan secara adil dan tidak ada pihak yang teraniaya.  Sesuatu kes tidak dianggap selesai selagi kedua-dua pihak tidak berdamai dan diterima semula oleh warga sekolah.  Maklumat tentang dasar dan tatcara seharusnya mudah dirujuk.  Tatacara seharusnya boleh difahami oleh semua pihak yang terlibat. B. TATACARA MEMBUAT ADUAN Sesiapa yang ingin membuat aduan, pelajar atau ibu bapa/penjaga atau wakil boleh memilih satu atau beberapa tatacara berikut:  Berbincang terus dengan pihak yang terlibat.  Dapatkan khidmat orang tengah yang sesuai contohnya kaunselor.  Berjumpa dengan Pengetua atau wakilnya untuk memastikan aduan itu disiasat. Jika aduan itu terbukti, hukuman yang setimpal dikenakan dan dimaklumkan kepada pengadu. Page 6
  • 9.
    13.0 ANGGARAN PERBELANJAAN BIL. BAHAN/PERALATAN KOS(RM) 1 Papan tanda Sekolah Selamat 1000.00 2 Brosur/edaran 300.00 3 Penutup longkang - 4 Penyelenggaraan Alat Pemadam Api 300.00 5 Kemaskini laluan kebakaran 30.00 6 Pendawaian semula elektrik - 7 Majlis Pelancaran 250.00 Jumlah 14.0 PENUTUP Pelaksanaan konsep sekolah selamat diharap dapat mewujudkan suasana yang kondusif agar sekolah dapat berfungsi sebagai tempat mendidik dan menimba ilmu tanpa gangguan fizikal, mental dan emosi. Seterusnya masalah-masalah seperti merasa tidak selamat, takut, bimbang , risau takut membuat aduan, terancam , dibuli, tertekan , tidak menyeronokkan , tidak selesa , benci melarikan diri dari alam persekolahan dan sebagainya yang selama ini menghantui perasaan dan pemikiran sebilangan warga sekolah, ibu bapa serta penjaga dan masyarakat seharusnya dicegah dan ditangani. Page 7
  • 10.
    SEKOLAH MENGENGAH KEBANGSAANTAMAN INDAH, TAMPIN. PERANCANGAN AKTIVITI PROGRAM SEKOLAH SELAMAT 2011 BIDANG JAN FEB MAC APRIL MEI JUN JULAI OGOS SEPT OKT A. KESELAMATAN FIZIKAL 1 2 3 4 1 2 3 4 1 2 3 4 1 2 3 4 1 2 3 4 1 2 3 4 1 2 3 4 1 2 3 4 1 2 3 4 1 2 3 4 BANGUNAN SEKOLAH - Manual Kawalan Keselamatan semua x x x x x x x x x x x x x x x x x x x x x x x x x x x x x x x x x x x x x x x bangunan sekolah - Pemeriksaan Pendawaian Elektrik x x x x x x x x x x - Latihan Kebakaran x x - Keselamatan parit/longkang x x - Pertandingan kelas x x x x x x x x x x x x x x x x x x x x x x x x x x x x x x x x x x x x x x x x - Bekalan air bersih & selamat x x x x x x x x x x x x x x x x x x x x x x x x x x x x x x x x x x x x x x x x - Ceramah / Demontrasi oleh Bomba x - Bilik sakit x x x x - Peti Bantuan Awal x - Keselamatan persekitaran sekolah, x x x x x x x x x x x x x x x x x x x x x x x x x x x x x x x x x x x x x x x x pondok rehat , kantin - Kesedaran keselamatan fizikal dan x x x x x x x x x x x x x x x x x x x x x x x x x x x x x x x x x x x x x x x x Bangunan sekolah - Kad kebenaran keluar kelas x x x x x x x x x x x x x x x x x x x x x x x x x x x x x x x x x x x x x x x x Page 8
  • 11.
    BIDANG JAN FEB MAC APRIL MEI JUN JULAI OGOS SEPT OKT B. KESELAMATAN PERGI DAN BALIK SEKOLAH 1 2 3 4 1 2 3 4 1 2 3 4 1 2 3 4 1 2 3 4 1 2 3 4 1 2 3 4 1 2 3 4 1 2 3 4 1 2 3 4 - Sistem kawalan keluar masuk sekolah x x x x x x x x x x x x x x x x x x x x x x x x x x x x x x x x x x x x x x x x - Peraturan kawalan pergerakan murid x x x x x x x x x x x x x x x x x x x x x x x x x x x x x x x x x x x x x x x x - Sistem kawalan lalu lintas x x x x x x x x x x x x x x x x x x x x x x x x x x x x x x x x x x x x x x x x - Papan tanda keselamatan x x x x x x x x x x x x x x x x x x x x x x x x x x x x x x x x x x x x x x x x - Rekod kemalangan lalu lintas dalam / x x x x x x x x x x x x x x x x x x x x x x x x x x x x x x x x x x x x x x x x luar sekolah - Hebahan keselamatan pergi / balik x x x x x sekolah - Ceramah keselamatan lalu lintas x - Edaran / poster keselamatan lalu x x x lintas Page 9
  • 12.
    BIDANG JAN FEB MAC APRIL MEI JUN JULAI OGOS SEPT OKT C. KESELAMATAN KOKURIKULUM / LAWATAN / 1 2 3 4 1 2 3 4 1 2 3 4 1 2 3 4 1 2 3 4 1 2 3 4 1 2 3 4 1 2 3 4 1 2 3 4 1 2 3 4 PERKHEMAHAN - Hebahan mengenai keselamatan x x x semasa menjalankan aktiviti - Poster / panduan pertolongan cemas x x x x x x x x x x x x x x x x x x x x x x x x x x x x x x x x - Memastikan kesihatan pelajar x x x x x x x x x x x x x x x x x x x x x x x x x x x x x x x x x x x - Peraturan semasa menjalankan x x x x x x x x x x x x x x x x x x x x x x x x x x x x x x x x x x x aktiviti kokurikulum - Papan tanda di padang permainan x x x x x x x x x x x x x x x x x x x x x x x x x x x x x x x x - Surat kebenaran waris x x x x x x x x x x x x x x x x x x x x x x x x x x x x x x x x - Edaran/brosur keselamatan x x x kokurikulum/perkhemahan/lawatan - Rekod kemalangan x x x x x x x x x x x x x x x x x x x x x x x x x x x x x x x x Page 10
  • 13.
    BIDANG JAN FEB MAC APRIL MEI JUN JULAI OGOS SEPT OKT D. BIDANG SOSIAL Keselamatan dari gangguan emosi dan 1 2 3 4 1 2 3 4 1 2 3 4 1 2 3 4 1 2 3 4 1 2 3 4 1 2 3 4 1 2 3 4 1 2 3 4 1 2 3 4 rohani - Program KPI x x x x x x x x x x x x x x x x x x x x x x x x x x x x x x x x x x x x x x - Kursus Pengurusan Diri x x x x x x x - Ceramah/Pameran Kesihatan x x x - Kem motivasi pemantapan sahsiah x x x - Program Keibubapaan x x x - Program Kepimpinan x x x x - Program Minggu 3K x - Ceramah AADK/Urine Test x - Edaran / Brosur x x x - Kaunseling/Bimbingan x x x x x x x x x x x x x x x x x x x x x x x x x x x x x x x x x x x x x x x x Individu/Kelompok - Kempen sifar rokok/dadah x x x x x x x x x x x x x x x x x x x x x x x x x x x x x x x x x x x x Page 11
  • 14.
    BIDANG JAN FEB MAC APRIL MEI JUN JULAI OGOS SEPT OKT E. BIDANG BENCANA ALAM 1 2 3 4 1 2 3 4 1 2 3 4 1 2 3 4 1 2 3 4 1 2 3 4 1 2 3 4 1 2 3 4 1 2 3 4 1 2 3 4 - Sistem perparitan/longkang x x x x x x x x x x x x x x x x x x x x x x x x x x x x x x x x x x x x x x x x - Latihan bencana alam x x - Peraturan bencana alam x x - Taklimat kepada pelajar x x - Menyediakan tempat selamat x - Menyediakan laluan kecemasan x - Pemeriksaan makanan kantin x x x x x x x x x - Poster kesihatan x x x x x x x x x x x x x x x x x x x x x x x x x x x x x x x x x x x x - Pemeriksaan doktor x x - Loceng kecemasan x x x x x x x x x x x x x x x x x x x x x x x x x x x x x x x x x x x x - Hubungan dengan komuniti luar x x x x x x x x x x x x x x x x x x x x x x x x x x x x x x x x x x x x - Edaran kepada pelajar x Page 12
  • 15.
    BIDANG JAN FEB MAC APRIL MEI JUN JULAI OGOS SEPT OKT F. DISIPLIN PELAJAR 1 2 3 4 1 2 3 4 1 2 3 4 1 2 3 4 1 2 3 4 1 2 3 4 1 2 3 4 1 2 3 4 1 2 3 4 1 2 3 4 Mengemaskini peraturan sekolah. - Sistem kawalan ponteng x x x x x x x x x x x x x x x x x x x x x x x x x x x x x x x x x x x x x x kelas/sekolah - Pakaian/lencana/rambut x x x x x x x x x x x x x x x x x x x x x x x x x x x x x x x x x x x x x x - Sistem pelajar datang lewat/ balik x x x x x x x x x x x x x x x x x x x x x x x x x x x x x x x x x x x x x x x awal - Pelekat motor/kereta x x x x x x x x x x x x x x x x x x x x x x x x x x x x x x x x - Lesen memandu / cukai jalan x x x x x x x x x x x x x x x x x x x x x x x x x x x x x x x x - Buku undang-undang sekolah x x x x x x x x x x x x x x x x x x x x x x x x x x x x x x x x x x x x x x x - Rokok x x x x x x x x x - Tindakan disiplin x x x x x x x x x x x x x x x x x x x x x x x x x x x x x x x x x x x x x x - Hebahan disiplin sekolah x x x x x x x x x x Page 13
  • 16.
    BIDANG KESELAMATAN SEMASAPERJALANAN PERGI DAN BALIK SEKOLAH Page 14
  • 17.
    PERGI DAN BALIKSEKOLAH SMK TAMAN INDAH A. MATLAMAT Memastikan murid-murid selamat dalam perjalanan pergi dan balik sekolah. B. OBJEKTIF (i) Menyediakan atau menyebarkan maklumat tentang tatacara tindakan keselamatan diri murid pergi dan balik sekolah. (ii) Mengenal pasti masalah berkaitan penggunaan laluan perjalanan pergi/balik sekolah. C. RASIONAL Ramai murid yang pergi dan balik sekolah terdedah dengan bahaya akibat kecuaian atau pun tidak mementingkan aspek keselamatan. D. PERANAN MURID 1. Pastikan kenderaanyang dinaiki selamat 2. Memahami dan mengamalkan peraturan mengenai diri dalam perjalanan ke sekolah. 3. Mengamalkan langkah-langkah keselamatan: a. Berjalan dalam kumpulan b. Ikut jalan yang selamat c. Lengkapkan diri dengan kemahiran mempertahankan diri d. Tidak menumpang kenderaan orang yang tidak dikenali E. PERANANAN IBU BAPA 1. Bergotong royong membersihkan kawasan semak-laluan murid 2. Memastikan anak selamat pergi dan balik sekolah 3. Mendidik anak dalam aspek keselamatan diri. 4. Kenderaan yang dibawa ke sekolah dalam keadaan baik. 5. Menasihatkan anak supaya jangan menumpang mereka yang tidak dikenali. Page 15
  • 18.
    1.0 PEJALAN KAKI Sebagai pejalan kaki murid-murid/pelajar-pelajar haruslah menjaga keselamatan diri dengan mengamalkan peraturan yang sepatutnya apabila menggunakan jalan raya seperti: 1.1 Melintas Jalan Perkara penting yang patut didkuti ketika melintas jalan: a. Cari tempat yang terdekat dan selamat untuk melintas. b. Hendaklah berdiri di atas kaki lima jalan. c. Awasi lalu lintas sekeliling. Lihat kanan, lihat kiri dan lihat kanan sekali lagi. Pastikan tiada kendaraan dan melintaslah apabila selamat. d. Undur kebelakang, 1 meter apabila melihat kenderaan besar. e. Ikut arahan trafik waden jika ada. 1.2 Tempat-tempat yang selamat untuk melintas Jalan raya. a. Lintasan pejalan kaki b. Laluan bawah c. Jejantas d. Dekat lampu isyarat e. Menggunakan pemisah jalan atau pulau lalulintas f. Di tempat – tempat yang terdapat angggota polis, waden trafik dan pengawal lalulintas sekolah yang bertugas. 1.3 Cara melintas jalan di lintasan pejalan kaki a. Berilah kesempatan untuk pemandu melihat anda dan memberhentikan kenderaannya sebelum anda melintas. b. Pastikan semua kenderaan berhenti dan berjalan dengan cermat bila melintas. 1.4 Cara melintas jalan di lampu isyarat. a. Melintaslah apabila lampu untuk pejalan kaki menyeberang berwarna hijau. b. Bila lampu untuk pejalan kaki menyeberang berkelip ia bererti lampu akan bertukar kepada merah dan anda dinasihatkan berhenti daripada melintas. Jika anda sedang melintas percepatkan langkah anda. 1.5 Berjalan kaki a. Hendaklah berjalan kaki di atas kaki lima jika ianya disediakan. b. Jika tiada kaki lima, hendaklah berjalan kaki di sebelah kanan jalan raya dan sentiasa memandang lalulintas yang dating dari arah hadapan. c. Anda hendaklah berjalan di tepi jalan dan janganlah sekali-kali berjalan bergandingan kecuali memimpiun orang buta atau tua. 1.6 Berjalan kaki di waktu malam Pejalan kai hendaklah memakai menggunakan alat-alat berikut bagi membolehkan pemandu melihat anda. a. Pakaian cerah atau bersinar. b. Membawa suratkhabar atau benda-benda yang putih. c. Memakai pemantul cahaya. d. Menggunakan lampu picit. Page 16
  • 19.
    1.7 Berjalan kakidi waktu hujan a. Diutamakan memakai baju hujan. b. Jika pakai payung, pegang paying dengan betul supaya tidak menghalang pandangan depan dan gunakan payung yang berwarna terang. c. Berjalan dengan cermat kerana jalan licin dan mudah tergelincir. d. Berjalan tengok hadapan. 1.8 Perkara-perkara yang patut dielakkan a. Menyeberang jalan di tempat-tempat yang bukan dikhaskan seperti melompat atau memanjat pagar pembahagi jalan. b. Bermain atau bergurau senda di jalan raya. c. Menggunakan jalan sibuk. d. Tidak mematuhi arahan lampu isyarat. e. menyeberang di celah-celah kenderaan. 2.0 Menunggang basikal / motosikal a. Menunggang basikal di sebelah kiri jalan raya. b. Ditegah menunggang basikal bergandingan dan mencelah-celah di antara lalulintas. c. Mengekori kenderaan pada jarak yang selamat. d. Semasa menunggang hendaklah sentiasa memandang ke hadapan. e. Awasilah semasa memotong kereta yang berhenti kerana mungkin ada penumpang yang membuka pintu. f. Memegang hendal dengan kedua-dua belah tangan kecuali member isyarat tangan sebelum membelok. g. Apabila mendaki bukit, anda hendaklah turun daripada basikal dan menyorongnya. h. Gunakan karier untuk membawa barang-barang atau buku-buku. i. Jangan menggunakan payung semasa hujan. j. Jangan membawa penumpang di atas basikal. k. Semasa menunggang jangan berpaut kepada belakang atau tepi kenderaan. l. Di waktu malam pastikan semua lampu dalam keadaan baik. m. Jika menunggang pada waktu malam pakai pakaian yang membolehkan pemandu kenderaan dan pengguna jalan raya dapat melihat anda dengan lebih baik. n. Periksa lampu, brek, tayar, rantai, dan jarak tinggi hendal. 0. Sentiasa patuh kepada undang-undang dan semua peraturan-peraturan lalu lintas. p. Gunakan jalan yang paling selamat dari lalulintas yang sibuk. q. Awasi sebelum membelok kanan atau kiri, beri isyarat dari lalulintas yang sibuk. r. Penunggang basikal/motosikal hendaklah meletakkan basikal atau motosikal di tempat yang disediakan. 3.0 Menaiki Bas/kereta a. Jangan menaiki atau turun dari kenderaan ketika kenderaan masih bergerak. b. Menggunakan pintu yang disediakan untuk masuk dan keluar. c. Jangan sengaja menghimpit penumpang-penumpang lain ketika menaiki atau turun dari kenderaan. d. Jangan merosakkan mana-mana bahagian kenderaan. Page 17
  • 20.
    e. Elakkan menggangutumpuan pemandu tanpa sebarang sebab seperti berbual atau bermain. f. Jagalah kebersihan kenderaan. g. Jangan membaling sesuatu keluar dari kenderaan. h. Jangan meletakkan atau mengikatkan sebarang benda yang bergantungan atau berjuntai pada badan kenderaan. i. Hendaklah sentiasa bersopan dan beratur seperti tidak berebut-rebut ketika menaiki kenderaan. j. Jangan membuka pintu kenderaan untuk keluar sehingga dipastikan selamat. k. Sentiasa patuh undang-undang dan peraturan lalulintas. l. Ketika kenderaan sedang bergerak janganlah bermain-main dalam kenderaan seperti melambaikan tangan keluar, menghulurkan kepala dan sebagainya. 4.0 Semasa Menunggu Kenderaan a. Semasa menunggu kenderaan murid-murid adalah dilarang bermain seperti kejar mengejar dan sebagainya yang boleh mendatangkan bahaya. b. Ibu bapa pemandu kenderaan hendaklah memimpin murid-murid ke kenderaan mereka sekiranya murid-murid itu menunggu di seberang jalan. F. JAWATAN KUASA PELAKSANA Pengerusi : Pn. Rosna bt Mohamad(GK Tek./Vok.) Setiausaha : Pn. Alizarinah bt Ali AJK : Pn. Norfarain bt Yaakob En. Zamri bin Mohd Zin Pn. Natrah Rulam Ahmad En. Foo Wah Phang Page 18
  • 21.
    5.0 STRATEGI DAN PELAKSANAAN STRATEGI J F M A M J J O S O N 1.Sistem kawalan keluar masuk sekolah x x x x x x x x x x x 2.Peraturan kawalan pergerakan murid x x x x x x x x x x x 3.Sistem kawlan lalu lintas x x x x x x x x x x x 4.Papan tanda keselamatan x x x x x x x x x x x 5.Rekod kemalangan lalu lintas di luar/dalam x x x x x x x x x x kawasan sekolah 6.Hebahan keselamatan pergi/balik sekolah x x x x x x x x x x 7.Ceramah keselamatan lalu lintas x x x x 8.Edaran/poster keselamatan lalu lintas x x x x 6.0 PENUTUP Semoga dengan panduan pelaksanaan ini akan menjadi amalan kepada seluruh warga sekolah. Pelaksanaan yang menyeluruh dan berkesan akan membawa kepada kejayaan pihak sekolah dalam menjamin keselamatan pelajar pergi dan balik. Semua pihak yang terlibat secara langsung akan menikmati manfaatnya. Page 19
  • 22.
    BIDANG KESELAMATAN SEMASA MENJALANKAN AKTIVITI KOKURIKULUM, PERKHEMAHAN DAN LAWATAN Page 20
  • 23.
    KESELAMATAN SEMASA MENJALANKANAKTIVITI KOKURIKULUM 1.0 RASIONAL  Dewasa ini banyak aktiviti kokurikulum yang ditawarkan sama ada oleh pihak sekolah ataupun pihak-pihak lain terutamanya NGO. Oleh itu satu tatcara tindakan yang dapat menjadi panduan semua pihak perlu disediakan untuk menjaga keselamatan semua pihak.  Guru menghadapi masalah apabla murid yang di bawah jagaannya mendapat kemalangan disebabkan masalah kesihatan yang sepatutnya boleh dikesan lebih awal. 2.0 OBJEKTIF  Memastikan tiada kemalangan berlaku semasa menjalankan aktiviti kokurikulum.  Memastikan aktiviti yang dijalankan, dirancang dengan mengambil kira tatacara keselamatan dan mematuhi dasar Kementerian Pelajaran.  Memastikan pengurusan peralatan dan diri pelajar mengikut tatacara yang disediakan. 3.0 PERANAN IBUBAPA  Mengambil tahu aktiviti kokurikulum yang diikuti oleh anak-anak jagaan masing- masing.  Meneliti dan mengisi borang-borang yang disediakan oleh pihak sekolah yang berakitan dengan aktiviti yang dijalankan. Memastikan anak berada dalam keadaan sihat.  Memaklumkan kepada pihak sekolah tentang taraf kesihatan anak jagaan masing- masing.  Memastikan ada surat pengesahan doktor jika anak tidak sesuai untuk mengikuti sebarang aktiviti.  Menandatangan borang pengesahan kebenaran untuk menjalankan aktiviti.  Menyediakan bahan keperluan anak jagaan sepanjang aktiviti dijalankan.  Mengenalpasti guru-guru yang menguruskan aktiviti dan menyimpan nombor telefon guru berkenaan/pihak sekolah. Page 21
  • 24.
    4.0 PERANAN GURU 4.1AKTIVITI KOKURIKULUM  Peka terhadap surat pekeliling yang diedarkan serta memahami isi kandungannya.  Memahami dan mematuhi tatcara tindakan sebelum, semasa dan selepas aktiviti dijalankan.  Menyimpan rekod pofil dan juga kegiatan pelajar serta dikemaskini.  Merekodkan sebarang kemalangan semasa aktiviti dalam buku rekod kemalangan.  Mengenalpasti pelajar yang tidak sihat atau mempunyai surat pengesahan perubatan tentang sesuatu penyakit yang perlu dikecualikan daripada menjalankan aktiviti.  Menyediakan surat makluman kepada ibubapa / penjaga tentang sesuatu aktiviti yang dijalankan.  Mengedarkan borang kebenaran ibu bapa / penjaga untuk dipenuhkan dan dikumpulkan semula aktiviti dijalankan. Borang ini difailkan dalam fail Kebenaran Menyertai Aktiviti di bilik GPK Kokurikulum.  Hadir di tempat aktiviti 10 minit sebelum aktiviti dimulakan dan mengawasi murid sepanjang masa untuk mengelakkan berlakunya sebarang masalah yang tidak diingini.  Mencatat kehadiran pelajar.  Memastikan aktiviti yang dilakukan mengikut kesesuaian dan kemampuan pelajar.  Memastikan kawasan yang digunakan dalam keadaan yang selesa dan selamat. 4.2 AKTIVITI PERKHEMAHAN DAN LAWATAN SAMBIL BELAJAR  Mestilah mempunyai Sijil Pertolongan Cemas atau Sijil Kelayakan dalam sesuatu aktiviti yang dijalankan.  Jika guru tidak mempunyai sijil kelayakan yang diperlukan, tenaga pengajar atau kakitangan lain yang terlibat dalam aktiviti yang dijalankan mesti mempunyai sijil kelayakan yang diperlukan.  Memohon kebenaran daripada Jabatan Pelajaran Negeri dan juga pihak polis bergantung kepada jenis aktiviti dijalankan.  Menyediakan senarai barang-barang keperluan pelajar.  Menyediakan surat makluman kepada ibu bapa / penjaga.  Mengedarkan borang keperluan ibu bapa dan dikumpulkan semula sebelum aktivtiti dijalankan.  Menyediakan peraturan yang lengkap sepanjang aktiviti dijalankan.  Pengawasan dan penyeliaan yang rapi.  Mengkaji dan meninjau tempat aktiviti yang dijalankan.  Mengatur program yang sesuai. Page 22
  • 25.
    5.0 TATACARA PELAJARSEMASA MENJALANKAN AKTIVITI KOKURIKULUM 5.1 SUKAN DAN PERMAINAN  Pelajar hendaklah melaporkan taraf kesihatan yang terkini sebelum menjalankan aktiviti.  Memakai pakaian yang sesuai sewaktu aktiviti dijalankan.  Bergerak ke kawasan sukan setelah menerimaarahan daripada guru.  Mesti mengikut arahan guru semasa melakukan kemahiran asas pergerakan dan permainan.  Laporkan segala kerosakan alat kepada guru yang bertugas jika alat yang rosak selepas digunakan. Jika terdapat alatan yang rosak, jangan digunakan dan laporkan kepada guru .  Melaporkan kemalangan yang berlaku kpad guru bertugas. 5.2 UNIT BEUNIFORM  Mesti sihat untuk menjalankan aktiviti dan memakai pakaian yang sesuai.  Berada di lokasi aktiviti pada tempat dan masa yang ditentukan.  Ketua Pasukan merekodkan kdatangan ahli .  Aktiviti dijalankan secara berkumpulan.  Tunggu arahan daripada guru penasihat.  Sentiasa mematuhi arahan guru penasihat.  Sekiranya berlaku kemalangan ikut tatacara menghadapi kemalangan dan beri rawatan. 5.3 KELAB / PERSATUAN  Pelajar berada di tempat tepat pada masa yand ditetapkan.  Setiausaha merekodkan kehadiran ahli.  Memakai pakaian yang telah ditetapkan.  Mengikut arahan guru sepanjang aktiviti.  Sekiranya berlaku kemalangan/kecemasan hendaklah diberi rawatan kecemasan dengansegera dan laporkan kepada guru.  Sekiranya pelajar tidak dapat meneruskan akiviti ,guru penasihat hendaklah melaporkan kepada ibu bapa dan menghantar pelajar pulang atau ke hospital. 5.4 AKTIVITI GOTONG ROYONG  Melengkapkan borang kebenaran ibu bapa .  Memakai pakaian yang sesuai semasa aktiviti gotong royong.  Mematuhi arahan dan pembahagian kerja oleh guru  Penggunaan peralatan yang tajam mesti mendapat pengawasan guru.  Memaklumkan dengan segera kepada guru sekiranya ternampak serangga/binatang yang berbahaya. Page 23
  • 26.
    Sentiasa bekerja dalam kumpulan.  Tidak bergurau atau bermain semasa menggunakan peralatan.  Memastikan peralatan yang digunakan adalah sesuai dalam keadaan sempurna.  Jika peralatan yang digunakan rosak, maklumkan dengan segera kepada guru.  Memulangkan semula peralatan gotng royong yang digunakan.  Membersihakn diri selepas aktiviti gotong-royong tamat. 5.5 LAWATAN SAMBIL BELAJAR  Pelajar melengkapkan borang kebenaran waris yang disediakan dan menyerahkannya kepada guru penasihat.  Pakai pakaian dan peralatan yang sesuai.  Pastikan ada pengenalan sekolah dan diri masing-masing.  Bawa peti kecemasan yang lengkap.  Catat kedatangan dan naik kenderaan yang digunakan dengan mengutamakan keselamatan.  Setelah tiba ke tempat yang dituju ikut arahan guru.  Lakukan aktiviti dalam kumpulan.  Sekiranya terpisah daripada kumpulan, jangan panik , tunggu di satu tempat dan minta bantuan sehingga bantuan sampai. 5.6 AKTIVITI PERKHEMAHAN  Lengkapkan borang kebenaran ibu bapa / penjaga dan serahkan kepada guru.  Berkumpul dalam kumpulan dan tunggu arahan guru.  Pakai baju lengan panjang dan kasut sukan.  Dirikan khemah di kawasn sesuai .  Tabur serbuk belerang di sekeliling khemah untuk mengelakkan binatang merayap yang berbisa.  Bersihkan kawasan sekeliling khemah.  Jangan tebang dan merosakkan sebarang tumbuhan kerana mungkin beracun.  Ketua kumpulan jalankan aktiviti kumpulan.  Hentikan aktiviti sekiranya terdapat tanda-tanda cuaca buruk berlaku.  Sekiranya diganggu oleh haiwan liar atau kecemasan jangan panik menjeritlah minta pertolongan kecemasan dengan segera.  Laporkan kepada guru / penyelamat keselamatan.  Sekiranya berterusan, keluar dari kawasan perkhemahan dan dapatkan rawatan di klinik/hospital berdekatan.  Bawa peralatan yang lengkap dan peti kecemasan.  Dilarang membuat aktiviti di air tanpa kehadiran guru / pegawai bertugas / penyelamat kelemasan.  Mesti gunakan jaket keselamatan bagi semua aktiviti di air. Page 24
  • 27.
    6.0 AHLI JAWATANKUASA Pengerusi : En. Vikraman a/l Velayuthan (GPK Kokurikulum) Setiausaha : En. Kunasegar a/l Mookiah AJK : Semua Guru Penasihat Kelab/Persatuan/Badan Beruniform 7.0 STRATEGI DAN PELAKSANAAN STRATEGI J F M A M J J O S O N 1.Mesyuarat Ahli Jawatankuasa x x x x x x x x x x 2.Pasukan petugas x x x x x x x x x x 3.Poster/Panduan kecemasan x x x x x x x x x x x 4.Memastikan kesihatan pelajar x x x x x x x x x x x 5.Surat kebenaran waris x x x x x x x x x x x 6.Peraturan semasa di padang x x x x x x x x x x x 7.Edaran Brosur keselamatan kokurikulum, x x x lawatan dan perkhemahan 8.Borang rawatan dan peti keselamatan x x x x x x x x x x x 9.Pakaian aktiviti kokurikulum x x x x x x x x x x x 8.0 PENUTUP Aktiviti kokurikulum, perkhemahan dan lawatan sering dijalankan di dalam dan di luar sekolah sepanjang tahun, oleh itu keselamatan pelajar perlu dititikberatkan, supaya aktiviti yang dijalankan dapat dilaksanakan dengan jayanya dan keselamatan mereka terjamin. Kerjasama dari pihak keluarga dan komuniti amatlah diharapkan. Page 25
  • 28.
    BIDANG KESELAMATAN FIZIKAL DAN BANGUNAN SEKOLAH Page 26
  • 29.
    KESELAMATAN FIZIKAL DANBANGUNAN SEKOLAH 1.0 DEFINISI Menjadikan sekolah tempat yang selamat.Mewujudkan sausana persekitaran yang kondusif yang mempunyai peraturan yang dapat membantu keselamatan semua. Ia termasuk pendawaian dan peralatan elektrik di sekolah, kelas, bilik-bilik khas sekolah, tandas asrama gelanggang pemainan dan persekitaran dalam kawasan sekolah berada dalam keadaan baik & selamat. 2.0 OBJEKTIF  Menjadikan kawasan sekolah selamat untuk diduduki oleh semua warga sekolah.  Bahagian bangunan sekolah sesuai digunakan mengikut fungsi dan kegunaannya.  Memastikan sistem perparitan berada dalam keadaan sempurna.luar dengan mengambil kira aspek keselamatan  Memastikan alat pemadam kebakaran mencukupi dan boleh berfungsi dengan baik.  Memastikan alatan elektrik dan sistem pendawaian berfungsi dengan baik.  Memastikan bangunan kantin sekolah baik dan sesuai untuk proses penyediaan makanan. 3.0 PERANAN IBU BAPA  Melaporkan kepada pihak sekolah sebarang kerosakan yang dikesan.  Menolong pihak sekolah membaiki kerosakan menggunakan kepakaran yang ada.  Mengadakan gotong royong membersihkan kawasan sekolah.  Selalu mengingatkan anak-anak tentang keselamatan. 4.0 KESELAMATAN PENDAWAIAN DAN PERALATAN ELEKTRIK 4.1 Definisi Merupakan langkah-langkah keselamatan yang sharusnya diambil semasa menghadapi apa juga keadaan , ketika berlaku kerosakan sistem pendawaian & peralatan elektrik di dalam kawasan sekolah 4.2 Tatacara murid  Laporkan dengan kadar segera kepada pentadbir guru/pekerja.  Jangan ubah suai peralatan elektrik yang rosak.  Jangan cuba baiki/menyentuh alatan elektrik yang terdedah dan merbahaya.  Memaklum dan melabelkan serta menjadikan kawasan tersebut sebagai kawasan larangan sementara.  Jangan hampiri tempat yang berlabel atau bertanda ”BAHAYA/AWAS”.  Patuh kepada peraturan dan arahan yang ditetapkan dan dikeluarkan. Page 27
  • 30.
    5.0 TANDAS 5.1 Definisi Merupakanlangkah-langkah keselamatan yang seharusnya diambil semasa berada dan menggunakan tandas. Manual ini untuk memastikan tandas digunakan dengan selamat dan mengikut peraturan. 5.2 Tatacara murid  Memahami peraturan penggunaan yang telah ditetapkan.  Pastikan telah menjalani latihan menggunakan tandas jika perlu.  Jika didapati sebarang kerosakan, jangan cuba perbaiki atau menyentuhnya, sila laporkan dengan segera kepada guru, pegawai bertugas atau pihak pentadbir.  Pastikan tandas digunakan dengan betul dan mengikut peraturan. 6.0 KESELAMATAN PERALATAN 6.1 Defisini Merupakan langkah-langkah keselamatan yang seharusnya diambil oelh murid semasa menggunakan bilik darjah dan laluan yang mengalami kerosakan dan cermin tingkap dan pemegang besi serta yang berkaitan dengannya. 6.2 Tatacara murid  Murid hendaklah memaklumkan kepada pihak pentadbir, guru , pekerja jika terjumpa atau mendapati pemegang besi dan tingkap yang pecah atau rosak.  Murid hendaklah menjauhi kawasan-kawasan yang dikategorikan sebagai merbahaya.  Murid hendaklah mematuhi peraturan dan arahan yang dikeluarkan atau ditetapkan oleh pihak sekolah.  Murid jangan sentuh dan cuba memperbaiki bahagian yang pecah atau rosak itu. 7.0 MANUAL KESELAMATAN STOR, KEBUN SAINS PERTANIAN 7.1 Definisi Merupakan langkah-langkah keselamatan yang seharusnya diambil semasa menghadapi apa juga keadaan ketika menggunakan stor dan kebun Sains Pertanian. 7.2 Tatacara murid  Memahami dengan jelas peraturan keselamatan ketika menggunakan peralatan di kebun.  Memastikan sebarang peralatan kebun selamat digunakan.  Menyediakan perlindungan diri yang sesuai dan secukupnya seperti pakaian, sarung tangan dan lain-lain.  Membersihkan diri selepas kerja-kerja meracun.  Mengikut arahan dan berhati-hati ketika menggunakan jentera pertanian.  Laporkan kepada guru jika peralatan yang digunakan berfungsi atau tidak. Page 28
  • 31.
    8.0 MANUAL KESELAMATANDI KAWASAN SUNYI DAN GELAP 8.1 Definisi Merupakan langkah-langkah keselamatan yang seharusnya diambil semasa menghadapi apa juga keadaan, kita melalui/menggunakan kawasan sunyi dan gelap. Kawasan sunyi dalam manual ini merujuk kepada kawasan yang bukan laluan utama/jauh daripada penempatan murid. Manakala kawasan gelap merujuk kepada kawasan yang tidak mendapat bekalan elektrik/tidak diterangi caha lampu. 8.2 Tatacara murid  Murid mestilah mengenalpasti kawasan yang sunyi dan gelap.  Pastikan meurid menggunakan kawasan tersebut berkumpulan (melebihi 3 orang).  Jika terjumpa orang yang diragui / mencurigakan atau sebarang masalah hendaklah segera menggelakkan diri dan melaporkan kepada pihak pentadbir / guru / pegawai bertugas. 9.0 MANUAL KESELAMATAN SEMUA BANGUNAN DALAM KAWASAN SEKOLAH ( 24 JAM ) 9.1 Definisi Merupakan langkah-langkah menghindari pencerobohan ke atas semua bangunan dalam kawasan sekolah. Semua bangunan dalam kawasn sekolah merujuk kepada bangunan yang menjadi hak milik dan tanggungjawab pentadbiran sekolah. 9.2 Tatacara murid  Laporkan segera kepada guru jika didapati berlaku pencerobohan.  Jangan mengambil tindakan secara bersendirian untuk menyelesaikan masalah pencerobohan.  Jangan cuba memperbaiki mana-mana kerosakan akibat pencerobohan.  Jika kerosakan teruk akibat pencerobohan, elak daripada menggunakan kawasan tersebut.  Patuh arahan yang dikeluarkan dari semasa ke semasa.  Murid dilarang/dicegah sama sekali menyentuh, mengusik dan mengubah alatan/bahan yang sedia ada tanpa arahan/kebenaran guru.  Murid dilarang bermain, membuat bising atau berkelakuan tidak seninoh semasa dibengkel.  Jika berlaku kebakaran, murid mestilah menggunakan alat pemadam api yang tersedia. Page 29
  • 32.
    10.0 MANUAL KESELAMATANPUSAT SUMBER/PERPUSTAKAAN 10.1 Definisi Merupakan langkah-langkah keselamatan yang seharusnya diambil menghadapi apa juga keadaan ketika berada dan menggunakan pusat sumber / perpustakaaan. 10.2 Tatacara murid  Sebarang penggunaan perlu mendapat kebenaran terlebih dahulu.  Pastikan peralatan yang digunakan baik dan selamat.  Laporkan segera kepada guru/pegawai bertugas jika didapati sebarang kerosakan.  Pengguna mestilah patuh kepada peraturan. Penggunaan sedia ad dan dikeluarkan dari semasa ke semasa.  Jika berlaku sebarang kecenasan, jangan panik, patuhlah kepada peraturan yang telah ditetapkan.  Jika berlaku kebakaran, murid mestilah menggunakan alat pemadam menggunakan alat pemadam api yang tersedia. 11.0 MANUAL KESELAMATAN PADANG DAN GELANGGANG PERMAINAN 11.1 Definisi Merupakan langkah-langkah keselamatan yang seharusnya diambil semasa menghadapi apa juga keadaan, ketika menggunakan padang dan gelanggang pemainan. 11.2 Tatacara murid  Penggunaan padang atau gelanggang permainan mestilah mendapat kebenaran guru atau pegawai yang diamanahkan/pentadbir sekolah.  Memastikan alatan yang digunakan selamat dan berkeadaan baik.  Sebarang aktiviti di apdang ”MESTI” dalam pengawasan guru/jurulatih dan pegawai yang diamanahkan.  Menjalankan aktiviti semasa apabila cuaca mengizinkan.  Selesai permainan padang perlu dibersihkan, meletakkan kembali alatan di tempat yang ditetapkan. 12.0 MANUAL KEROSAKAN PERABOT KELAS 12.1 Definisi Merupakan langkah-langkah keselamatan yang seharusnya di ambil oleh murid semasa menggunakan perabot kelas. Maksud perabot kelas di dalam manual ini ialah kerusi dan meja murid, kerusi dan meja guru, almari buku, papan tulis dan papan kenyataan. 12.2 Tatacara murid  Pastikan tidak menggunakan perabot kelas yang rosak dan merbahaya.  Melaporkan kepad guru atau pentadbir jika terdapat perabot kelas yang rosak dan tidak dapat digunakan.  Jangan cuba memperbaiki perabot kelas yang rosak atau tidak dapat digunakan. Page 30
  • 33.
    Murid hendaklah patuhkepada peraturan dan arahan yang dikeluarkan dari semasa ke semasa. Murid hendaklah patuh kepada tatcara penggunaan yang betul. 13.0 MANUAL KESELAMATAN MAKMAL SAINS 13.1 Definisi Merupakan langkah-langkah keselamatan yang seharusnya diambil semasa menghadapi apa juga semasa berada atau menggunakan makmal sains. 13.2 Tatatcara murid  Penggunaan makmal mestilah mendapat kebenaran daripada pegawai yang bertugas.  Berhati-hati menggunakan bahan kimia berlabel (beracun).  Peralatan yang digunakan hendaklah di dalam keadaan yang baik dan selamat.  Melaporkan segera kepada pembantu makmal tentang kerosakan alatan.  Penggunaan bahan-bahan kimia mestilah dengan pengetahuan dan kebenaran guru.  Sekiranya berlaku sebarang kecemasan , jangan panik patuhlah kepada arahan keselamatan yang telah ditetapkan.  Murid adalah dicegah/dilarang sama sekali menyentuh, mengusik dan mengubah alatan/bahan ayng sedia ada tanpa arahan/kebenaran guru.  Murid juga dilarang bermain, membuat bising atau berkelakuan yang tidak senonoh semasa berada di makmal.  Murid dinasihatkan sentiasa mematuhi peraturan ketika berada di makmal sains.  Jika berlaku kebakaran, murid mestilah menggunakan alat pemadam kebakaran yang tersedia. 14.0 MANUAL KESELAMATAN BENGKEL 14.1 Definisi Merupakan langkah-langkah keselamatan yang seharusnya di ambil semasa menghadapi apa juga keadaan ketika berada dan menggunakan bengkel. 14.2 Tatacara murid  Murid mestilah mendapat kebenaran sebelum mengggunakan bengkel.  Murid hendaklah melaporkan kepada guru jika peralatan yang digunakan tidak berfungsi dan tiada dalam simpanan yang dipamerkan.  Penggunaan sebarang peralatan, mestilah mengikut prosedur dan tunjuk ajar guru.  Jika berlaku sebarang kecemasan, jangan panik dan patuhlah kepada arahan keselamatan yang dikeluarkan.  Murid hendaklah mematuhi peraturan dari semasa ke semasa.  Murid hendaklah memastikan tangan dibersihkan selepas aktiviti dijalankan. Page 31
  • 34.
    15.0 AHLI JAWATANKUASA Pengerusi : Pn. Ramlah bt Yunus (GK Math/Sains) Setiausaha : Pn. Fatimah Zaharah bt Mohd Kadzri AJK : En. Hamzah bin Hamid En. AP Rajan a/l Murugan Cik Norazlina bt Mohamad Pn. Norhasidah bt Ismail 16.0 STRATEGI DAN PELAKSANAAN STRATEGI J F M A M J J O S O N 1.Manual Keselamatan Sekolah x x x x x x x x x x x 2.Pendawaian semula elektrik x x x x x x x x x x x 3.Latihan Kebakaran/laluan kebakaran x x 4.Keselamatan perparitan/longkang x x x x x x x X x x x 5.Pertandingan Kelas x x x x x x X x x x 6.Bekalan air bersih dan selamat x x x x x x x X x x x 7.Ceramah/Demontrasi Bomba x x x x x x X x x x 8.Bilik Sakit x x x x x x X x x x 9.Peti Bantuan Kecemasan x x x x x x X x x x 10. Kad kebenaran keluar kelas x x x x x x x X x x x 11.Edaran / Brosur x x X 17.0 PENUTUP Persekitaran sekolah selamat merupakan elemen yang penting bagi memastikan proses pembelajaran dan pengajaran berjalan dengan lancar serta menjadikan sekolah sebagai pusat menimba ilmu dan pembentukan individu yang seimbang sepertimana dalam falsafah Pendidikan Negara. Page 32
  • 35.
  • 36.
    KESELAMATAN BIDANG SOSIAL Dewasaini isu sosial di sekolah sering menjadi tajuk utama yang kerap terpapar di dada- dada akhbar. Sayugia itu, Kementerian Pelajaran amat prihatin dengan gejala ini. Atas dasar inilah, maka konsep dan manual Sekolah Selamt dihasilkan, di mana manual ini boleh digunapakai oleh warga sekolah yang terdiri daripada murid (sekolah rendah dan menengah), guru dan kakitangan sokongan. Di antara isi sosial yang akan dibincangkan dalam manual ini ialah :  Gangguan Emosi dan Rohani KESELAMATAN DARIPADA GANGGUAN EMOSI DAN ROHANI 1.0 PENGENALAN Kestabilan emosi dapat melahirkan insan yang berfikiran positif. Gangguan emosi boleh menjadikan seseorang itu berasa dirinya terasing, tidak berkeyakinan dan tidak selamat. Memandangkan kestabilan emosi dapat membantu meningkatkan pencapaian dalam pelajaran dan pembelajaran, diharapkan konsep dan manual ini akan membantu mereka yang menghadapi gangguan emosi di sekolah. Oleh itu, mereka dapat mengetahui langkah-langkah menghindari gangguan emosi , menghadapi situasi yang sedang berlaku dan tindakan yang perlu diambil jika situasi telah berlaku. 2.0 DEFINISI Bebas daripada sebarang masalah dalaman diri, yang menganggu kestabilan emosi dan rohani. Kestabilan tersebut menjejaskan keselamatan dan hubungan baik terhadap manusia , alam dan penciptanya. Emosi dan rohani yang stabil menjadikan manusia lebih tenteram dan harmoni dalam kehidupan mereka. 3.0 OBJEKTIF Mewujudkan sekolah yang ceria dan damai bagi membantu kecemerlangan pendidikan. Mewujudkan budaya ”Sekolah Penyayang” sebagai asas institusi masyarakat penyayang. Membangunkan potensi insan secara sepadu dan seimbang berasaskan pegangan agama. Mempertingkatkan ketahanan diri warga sekolah melalui nilai-nilai murni. Mempereratkan hubungan kasih sayang serta mengurangkan gejala negatif di kalangan warga sekolah. 4.0 PUNCA-PUNCA GANGGUAN EMOSI DAN ROHANI  Diri sendiri  Keluarga  Sekolah Page 34
  • 37.
    Rakan-rakan Komuniti sekeliling Baka/keturunan Alat Audio Visual/Media 5.0 TANDA-TANDA GANGGUAN EMOSI DAN ROHANI  Suka menyendiri  Panas baran  Murung  Ponteng kelas/sekolah  Termenung  Penyakit  Merendah diri  Meninggi diri 6.0 PANDUAM UNTUK MEMILIKI EMOSI & ROHANI YANG TENTERAM DAN SELAMAT  Perlu memahami dan mematuhi ajaran agama.  Perlu berfikiran positif dan menghindari gejala negatif.  Perlu memahami bahawa mental dan rohani yang sihat asas kecemerlangan pendidikan.  Patuhi jadual harian kehidupan anda.  Kasihi orang lain seperti mana mengasihi diri sendiri.  Amalkan gaya hidup sihat  Tidur dan rehat yang cukup  Berfikiran terbuka dan logik  Libatkan diri secara aktif dalam kegiatan berfaedah  Sekiranya menghadapi masalah gangguan emosi,dapatkan bimbingan dari rakan sebaya,guru,ibubapa, kaunselor sekolah. 7.0 PERANAN IBU BAPA  Peka terhadap perubahan sikap dan tingkah anak seperti - selalu mengasingkan diri - muram dan bersedih - memberontak - tidak betah berada di rumah - bercakap kasar  Menyediakan didikan asas agama yang cukup untuk anak/keluarga  Berkerjasama dengan kaunselor sekolah,guru dan semua pihak untk menyelesaikan masalah anak.  Menyediakan pemakanan berzat dan seimbang untuk anak  Menyediakan peralatan dan keperluan belajar yang mencukupi  Mengenali rakan anak-anak Page 35
  • 38.
    8.0 TATACARA PELAJAR  Berjumpa dengan orang yang dipercayai  Ceritakna masalah yang dihadapi  Ikut nasihat orang yang lebih tua (guru,ibu dan bapa)  Luahkan perasaan anda dalam bentuk: -tulisan -lisan(menjerit,menyanyi,berserita)  Aktivi riadah  Mendengar muzik yang menyenangkan  Melibatkan diri dalam kokurikulum  Jangan menyendiri  borang aduan untuk tindakan selanjutnya Isi 9.0 TATACARA GURU  Peka terhadap tingkah laku pelajar  Menerima aduan dan perhatian kepada masalah yang diceritakan 10.0 AHLI JAWATAN KUASA PELAKSANA: Pengerusi : Cik Hjh Nor Azizah bt Ismail (GK Kemanusiaan) Setiausaha : Pn. Hamidah bt Mansor AJK : Cik Rosmarina bt Mohd Yusof En. Shukri bin Hamzah Pn. Chithara a/p M.Ganesan Pn. Rohana bt Wahab Pn. Rohaya bt Ithnin 11.0 STRATEGI DAN PELAKSANAAN PELAKSANAAN STRATEGI J F M A M J J O S O N 1.Kursus Pengurusan diri x x x x x x x x x 2.Ceramah/Pameran Kesihatan x x X 3.kempen Sifar Rokok/Dadah x x x x 4.Kem Motivasi dan Pemantapan Sahsiah x x x x X x x x x 5.Program Keibubapaan x x x x x x X 6.Program Kepimpinan x x x x X 7.Program Minggu 3K x 8.Ceramah AADK/Urine test x 9.Kaunseling/Bimbingan Individu/Kelompok x X 10.Edaran Brosur x x x x x x x x x x x 11.Program KPI x x x x x x x x x x x 12.0 PENUTUP Pelajar merupakan aset penting kepada sesebuah negara di masa hadapan, oleh itu guru, ibubapa, komuniti mestilah memainkan peranan penting untuk menangani masalah remaja sekarang demi mencapai wawasan 2020. Sekiranya seseorang itu mempunyai emosi dan rohani yang stabil menjadikan seseorang itu lebih tenteram dan harmoni dalam kehidupan mereka. Page 36
  • 39.
    BIDANG KESELAMATAN SEMASA BENCANA ALAM Page 37
  • 40.
    KESELAMATAN PELAJAR SEMASABENCANA ALAM 1.0 PENGENALAN Negara Malaysia adalah sebuah Negara mempunyai bentuk muka bumi yang pelbagai dan mengalami iklim monsun tropika. Perubahan iklim boleh menyebabkan berlakunya bencana alam seperti banjir,kebakaran,ribut. Kesan perubahan cuaca tersebut akan menyebabkan berlakunya wabak penyakit. 2.0 OBJEKTIF  Mengambil langkah keselamatan untuk menghindari kemalangan dikalangan warga sekolah.  Menyediakan peraturan bagi menghadapi bencana alam secara selamat.  Mengadakan latihan menghadapi bencana alam  Menjadi warga sekolah yang prihatin dan sentiasa bersedia menghadapi kecemasan.  Mewujudkan permuafakatan dan perasan bertanggungjawab dikalangan warga sekolah dan komuniti bencana alam. 3.0 BANJIR Banjir merupakan satu keadaan di mana sesuatu kawasan ditenggelami air atau lumpur. Banjir boleh dikategorikan sebagai: banjir kilat, nnamjir lumpur,banjir musim tengkujuh. 3.1 TATACARA KETIKA BANJIR KILAT o Jangan panik o Tutup atau matikan semua suis o Guru hendaklah membawa pelajar ke tempat yang selamat o Guru/ketua memastikan bilangan pelajar yang mencukupi o Pelajar yang tiada hendaklah dicari o Bawa barangan peribadi yang perlu sahaja o Ikut arahan guru o Lapor diri kepada guru sewaktu di tempat perpindahan o Guru dikehendaki menghubungi pihak waris/penjaga o Guru dikehendaki menghubungi pihak bomba dan penyelamat serta unit pertolongan cemas o Pelajar tidak perlu ke sekolah sekiranya banjir membahayakan diri pada hari berikutnya. 4.0 KEBAKARAN Kebakaran yang berlaku disebabkan oleh litar pintas , pembakaran terbuka dan kecuaian pengguna. 4.1 TATACARA KETIKA KEBAKARAN  Jangan panik dan lapor kepada guru sekiranya kelihatan tanda-tanda kebakaran.  Tutup suis utama  Susun kerusi meja supaya ada ruang laluan Page 38
  • 41.
     Pelajar dimintameninggalkan kelas apabila mendengar loceng kecemasan.  Ikut laluan kecemasan yang diberikan/disediakan.  Guru memastikan bilangan pelajar yang mencukupi.  Menghubungi pihak bomba  Menjerit meminta pertolongan sekiranya terperangkap  Guru/pasukan bomba sekolah boleh menggunakan alat pemadam api sekiranya kebakaran kecil  Hantar pelajar ke hospital sekiranya mengalami kecederaan  Hubungi waris pelajar yang terlibat  Buat laporan polis sekiranya kecederaan serius.  Buat tuntutan Insuran kebakaran takaful dengan menyediakan - slip hospital - laporan polis - borang takaful lengkap 5.0 WABAK JANGKIT BERJANGKIT Wabak penyakit berlaku akibat dari jangkitan kuman dan keracunan makanan akibat kurang penjagaan kebersihan,persekitaran dan kebersihan. 5.1 PENYAKIT BERJANGKIT 5.1 TATACARA PELAJAR , IBU BAPA/SEKOLAH  Penjaga mesti memaklumkan taraf kesihatan pelajar kepada pihak sekolah  Dapatkan surat kebenaran mendapat rawatan daripada pihak sekolah  Dapatkan rawatan daripada doktor  Dapatkan surat cuti sakit dan menyerahkan kepada pihak sekolah  Sekiranya tinggal di asrama pelajar akan dihantar balik ke rumah  Pelajar dinasihatkan mengutamakan kebersihan diri. pakaian dan tempat tinggal.  Prihatin kepada poster/brosur kesihatan  Mengadakan ceramah kesedaran kesihatan 5.2 TATACARA PELAJAR  Lapor kepada guru bertugas  Jangan mengambil sebarang ubat tanpa nasihat daripada doktor  Minum seberapa banyak air masak  Dapatkan surat kebenaran rawatan daripada sekolah  Segera ke hospital atau pusat kesihatan  Buat aduan ke pejabat kesihatan  Maklumkan kepasa penjaga  Pelajar dinasihatkan supaya berehat / hospital senhingga di rumah/hospital  Kantin/dewan makan hendaklah ditutup atas arahan Pengetua 5.3 PERANAN IBU BAPA  Sentiasa mengikut perkembangan semasa laporan kaji cuaca dan amaran banjir  Menghubungi pihak sekolah untuk mendapatkan maklumat terkini  Memberi bantuan dan kerjasama kepada pihak sekolah semasa banjir Page 39
  • 42.
    6.0 AHLI JAWATANKUASA PELAKSANA: Pengerusi : Pn. Hjh Faridah bt Deman (GK Bahasa) Setiausaha : Pn. Hjh. Norhunaini bt Tahir AJK : Pn. Azira bt Hassan En. Safri bin Jamaludin Cik Chua Hui Wen Pn. Zanariah bt Md Saaid 7.0 STRATEGI DAN PELAKSANAAN PELAKSANAAN STRATEGI J F M A M J J O S O N 1. Sistem perparitan/longkang x x x x x x x x x x 2.Latihan bencana alam x x x 3.Peraturan bencana alam x x 4.Hebahan kepada pelajar x 5.Menyediakan tempat yang selamat x 6.Menyediakan laluan kecemasan X 7.Pemeriksaan makanan di kantin x x x x x x x x x x x 8.Poster Kesihatan x x x x x x x x x x 9.Surat rawatan hospital x x x x x x x x x x x 10.Pemeriksaan Kesihatan 11.Loceng kecemasan x x x x x x x x x x x 12.Hubungan komuniti luar x x x x x x x x x x 13.Edaran kepada pelajar 8.0 PENUTUP Bencana Alam seperti ribut, banjir, kebakaran dan wabak penyakit boleh berlaku pada bila-bila masa sahaja, oleh itu semua warga sekolah mestilah sentiasa berwaspada dan berhati-hati sekiranya perkara yang tidak diingini berlaku. Sesungguhnya adalah menjadi hasrat Kementerian Pelajaran Malaysia menjadi sekolah sebagai tempat yang selamat tanpa gangguan fizikal, mental dan emosi. Page 40
  • 43.
    BIDANG DISPLIN PELAJAR Page 41
  • 44.
    A. DEFINISI DISIPLIN Jawatankuasa Kabinet Mengkaji Pelaksanaan Dasar Pelajaran Kebangsaan Tahun 1979 mentakrifkan disiplin sebagai: ”..........Kesanggupan seseorang individu menghormati dan mematuhi undang-undang sama ada disiplin itu dikenakan dari luar atau dengan kerelaan sendiri. Disipilin juga bermakna kesanggupan seseorang itu bekerja atau membuat sesuatu dengan cukup tertib, kesanggupan menghormati hak individu lain, kesanggupan mengamalkan tingkah laku yang baik dan tidak mengganggu kepentingan orang lain, kesanggupan hormat menghormati di antara satu dengan lain dan mempunyai semangat tolong menolong, dan kesanggupan memaiki keadaan yang sedia ada menerusi usaha yang membina serta sanggup berkhidmat kepada masyarakat.” B. WAWASAN DISIPLIN SMK TAMAN INDAH Pelajar SMK Taman Indah mempunyai tahap disiplin kendiri yang tinggi di mana berupaya mendisiplinkan diri tanpa arahan atau kawalan dari luar, dan seterusnya berupaya untuk memajukan diri ke arah kecemerlangan. C. KENYATAAN MISI DISIPLIN PELAJAR SMK TAMAN INDAH C1 Mengurangkan masalah tidak kemaskan diri. C2 Mengurangkan kes-kes ponteng kelas dan sekolah. C3 Mengurangkan kadar kes-kes serius C4 Mengurangkan tingkahlku negatif semasa P&P. C5 Meningkatkan disiplin kendiri pelajar Page 42
  • 45.
    D. SASARAN DISIPLIN SMK TAMAN INDAH KEADAAN / POPULASI PERKARA SASARAN SELEPAS PELAJAR TERLIBAT 1 TAHUN(2011) 2010 0.1 Kes ponteng kelas dan sekolah 5% Sifar 0.2 Tidak kemaskan diri Baik Sangat Baik 0.3 Kes Serius Kurang 100% Sifar 0.4 Tingkahlaku negatif semasa P&P Baik Sangat Baik 0.5 Disiplin kendiri Baik Sangat Baik E. STRATEGI PENINGKATAN TAHAP DISIPLIN E.1 Menubuhkan Jawatankuasa atau Lembaga Disiplin murid yang berfungsi menguruskan bidang disiplin pelajar dengan pengurusan yang sistematik dan berkesan. E.2 Menyediakan E.2.1 Carta Organisasi Lembaga Disiplin Murid untuk memperlihatkan `aliran kuasa’ serta jawatan-jawatan. ( Carta I ), Carta I. E.2.2 Carta Aliran Kerja Pengelolaan ke Disiplin dan Proses/cara pengendalian kes Disiplin .(Carta II), Carta II. E.2.3 Senarai Etika Pelakuan pelajar semasa di sekolah. E.3 Tindakan bersepadu penguatkuasaan isiplin dan kaunseling. E.4 Penglibatan ibubapa dan agensi-agensi luar ( PIBG, Jabatan-Jabatan Kerajaan , sebagainya ) untuk menangani masalah disiplin. E.5 Memperkukuhkan Pengurusan Pembelajaran di bilik darjah melalui kelaziman latihan dan bimbingan dalam aktiviti-aktiviti semasa P & P, iaitu di samping kawalan kelas yang mantap. Page 43
  • 46.
    Carta I CARTA ORGANISASI LEMBAGA DISIPLIN PELAJAR 2010 SMK TAMAN INDAH PENGERUSI Pn. Soon Loi Thai TIMB. PENGERUSI En. Mohammad b Said NAIB PENGERUSI 1 NAIB PENGERUSI II En. Abd. Aziz b Abd Rahman En. Vikraman a/l Veluthan SETIAUSAHA PEN. SETIAUSAHA En. Mazlan b Lambak En. Aris b Mihat GURU PENASIHAT LEMBAGA DISIPLIN GURU PENASIHAT LEMBAGA PENGAWAS Ketua Guru Disiplin: En. Mazlan b Lambak Ketua Guru Penasihat: En. Murali a/l Mookiah Pen. Guru Disiplin : En. Tan Eng Chon Pen. Guru Penasihat: En. Ng Chan Heng AJK Guru : AJK Guru: YM.Tg. Hapizah bt. Raja Hamzah En. Khairuddin b Mohd Taufek En. Kunasegar a/l Mookiah Pn. Geeta a/p Dhirajlal En. A.P. Rajan a/l Arumugam Pn. Azira bt. Hassan GURU TINGKATAN Ketua Pengawas I: Ketua Pengawas II: P.Ketua Pengawas I: P.Ketua Pengawas II: GURU MATAPELAJARAN KETUA & P.KETUA KELAS PELAJAR – PELAJAR SMKTI Page 44
  • 47.
    CARTA ALIRAN KERJA Carta II PENGELOLAAN KES DISIPLIN MURID BIASA 1. Menerima Aduan 3. Buang Kes Murid Dipulih 2. Siasatan GURU MATAPELAJARAN 4. Tindakan Disiplin 5. Amaran 6.1 Dirotan/Hukuman 7. Mata Demerit lain 6.2 Dinasihat 8. Gantung Sekolah 11. Kerja Amal 9. Ibubapa/Penjaga Rayuan kepada 10. Kaunseling berjumpa Pengetua Pengetua Rayuan kepada PPD 12. Gantung Lebih 2 Minggu Rayuan kepada Pengarah JPNS 13. Buang Sekolah Page 45
  • 48.
    F. PROSES KERJA PENGELOLAAN KES DISIPLIN (Sila rujuk Carta Aliran Kerja untuk nombor proses & penjelasan) F.1 MENERIMA ADUAN - Aduan pelanggaran dibuat oleh Ketua Darjah, Pengawas, Guru Mata Pelajaran, Guru Tingkatan atau Ahli Lembaga Disiplin dan Pengawas. Semua Kumpulan ini digelar penguasa disiplin. F.2 SIASATAN - Aduan disiasat oleh Penguasa Disiplin F.3 BUANG KES – Sekiranya aduan didapati tidak benar, remeh-temeh, tidak cukup bukti dan tidak dianggap sebagai pelanggaran Etika Pelakuan Murid SMK Taman Indah aduan dianggap `buang kes’. F.4 TINDAKAN DISIPLIN – Kuasa mengenakan tindakan disiplin oleh Ahli-ahli Penguasa Disiplin berbeza seperti pada Carta III F.5 AMARAN – Tindakan disiplin ini perlu direkod dalam Borang Kes Disiplin/Borang Merit Demerit dan dimajukan kepada Guru Tingkatan pelajar berkenaan. Seterusnya Guru Tingkatan akan merekod tindakan ini dalam Borang Disiplin pelajar tersebut. F.6.1 & F.6.2 DIROTAN/HUKUMAN LAIN DAN DINASIHAT Tindakan disiplin ini harus direkod dalam Buku Rekod Merotan Pelajar dan dimaklum (melalui Borang Kes Disiplin) kepada Guru Tingkatan untuk tujuan merekod. Selepas hukuman rotan atau hukuman lain murid harus diberi kaunseling secara tidak formal atau formal ( Guru Kaunselor). F.7 MATA DEMERIT – Mata demerit yang dikenakan direkod dalam Borang Kes Disiplin/Borang Demerit dan dimajukan kepada Guru Tingkatan. Jumlah mata demerit yang dikenakan dimasukkan ke dalam Borang Disiplin Pelajar oleh Guru Tingkatan. Rayuan untuk tidak dikenakan mata demerit boleh dibuat dengan pihak pentadbiran sekolah. Page 46
  • 49.
    Carta III KUASA MENGENAKAN PENALTI PELANGGARAN DISIPLIN JENIS KUASA AHLI MEMBERI MENGENA GANTUNG LEMBAGA MEMBERI ROTAN/ NO. AMARAN/ KAN GANTUNG TANPA DISIPLIN MATA HUKUMAN TEGURAN/ MATA SEKOLAH HAD/BUANG MURID MERIT LAIN NASIHAT DEMERIT SEKOLAH 5 mata Ketua dan 1. X setiap kes Penolong Kelas sahaja 5 mata 2. Pengawas X setiap kes sahaja Guru Mata 3. X X Pelajaran 10 mata 4. Guru Tingkatan X X merit sahaja Penyelaras 5. Disiplin X X X X X Tingkatan Pihak 6. Pentadbiran X X X X X Sekolah Pegawai 7. Pelajaran X Daerah Tampin Pengarah 8. X Pelajaran JPNS F.8 PENGENDALIAN SISTEM MERIT – DEMERIT [Proses 8 – 13 seperti pada Carta Aliran II] F.8.1 Mata Demerit 25 MATA: Apabila pelajar telah mengutip 25 mata, ibu/bapa akan dijemput datang berbincang dengan pihak sekolah tentang langkah-langkah yang wajar diambil oleh ibubapa/penjaga bagi memperbaiki kelakuan pelajar. 50 MATA: Sekiranya pelajar terbabit masih berdegil dan mengutip 50 MATA atau lebih , maka pelajar tersebut akan digantung persekolahannya selama 7 hari(hari perekolahan). Selepas pergantungan itu, pelajar itu akan dirujuk kepada kaunseling sekolah dan dikehendaki melakukan kerja kebajikan ataupun diberi hukuman lain. Mata Page 47
  • 50.
    bonus/merit akan diberiapabila pelajar berjaya menjalani aktiviti- aktiviti tersebut. 75 MATA: Seterusnya jika pelajar mengutip 75 mata atau lebih, pergantungan kedua selama 14 hari akan dijalankan. Ibubapa/penjaga pelajar tersebut diminta menandatangani surat perjanjian dengan pihak sekolah untuk tujuan menjamin tatakelakuan pelajar itu. Pelajar itu akan dirujuk sekali lagi kepada pihak kaunselor sekolah, dan seterusnya menjalani kerja kebajikan untuk mengurangkan mata demerit. 100 MATA: Jika kutipan mata terus meningkat kepad 100 mata, pembelajaran pelajar tersebut akan dihentikan(gantung tanpa had) dan pihak sekolah akan memulakan proses pembuangannya dari sekolah dengan merujuk kes pelajar tersebut untuk pertimbangan Pegawai Pelajaran Daerah Tampin dan jika perlu, kepada Pengarah Pelajaran Negeri . Ibubapa/penjaga dijemput berbincang dengan pihak sekolah setiap kali surat dikeluarkan. Jika gagal berbuat demikian anak/jagaan mereka dikena 10 mata demerit setap gagal berjumpa dengan pihak pentadbiran sekolah{bagaimana pun jumlah mata demerit yang boleh dikena atas sebab sedemikian terhad kepada 25 mata sahaja). Di samping itu pelajar berkenaan tidak dibenarkan masuk ke kelas. F.8.2 Mata merit F.8.2.1 Pemberian mata merit/bonus adalah untuk pelajar yang telah mengutip 50 mata demerit dan ke atas sahaja, kecuali F.8.2.4 & F.8.2.5 F.8.2.2 Pemberian mata merit/bonus dicadang oleh guru tingkatan dan diperakui oleh AJK Disiplin Sekolah atau pihak Pentadbir Sekolah. F.8.2.3 Jumlah mata merit/bonus yang boleh diberi untuk setiap kerja haruslah Tidak melebihi 10 MATA BONUS. Walau bagaimanapun jumlah ini boleh melebihi 10 mata sekiranya mendapat persetujuan GPKHEM/GPK1/Pengetua. F.8.2.4 Sekira pelajar tersebut menunjukkan perubahan sikap/kelakuan kepada sikap yang lebih baik/positif, mata bonus diberi dengan kadar 10 MATA BONUS setiap bulan. F.8.2.5 Ibubapa dan penjaga merupakan faktor penting dalam pembentukan sahsiah dan disiplin pelajar. ( Empat faktor lain adalah pendidikan, kawan, masyarakat dan agama). Sekiranya ibubapa/penjaga pelajar berkenaan datang berjumpa dengan pihak pentadbiran sekolah untuk tujuan berbincang dan menguruskan bersama masalah anak/jagaan mereka maka anak/jagaan berkenaan layak diberi 30 MATA BONUS. F.8.2.6 Kaunselor sekolah boleh memberi 30 mata bonus sekiranya pelajar terlibat menjalani proses kaunseling. Page 48
  • 51.
    F.8.3 Hukuman Lain F.8.3.1 Jenis hukuman dan jumlah mata dikenakan terhadap seorang pelajar harus direkod dalam Borang Kes Disiplin/Borang Demerit dan dimajukan kepada guru tingkatan untuk simapanan dan tindakan selanjutnya. F.8.3.2 Disamping memberi mata demerit, hukuman berikut boleh dikenakan terhadap pelajar yang melanggar peraturan sekolah: F.8.3.2.1 Rotan – untuk pelajar yang ponteng kelas dan sekolah, kesalahan berkenaan pengajaran & pembelajaran, mengulangi kesalahan ringan 3 kali, dan kesalahan berat. F.8.3.2.2 Membersihkan kelas atau persekitarannya. F.8.3.2.3 Menulis esei, buat latihan tambahan dan sebagainya. F.8.3.2.4 Membawa ibubapa berjumpa guru matapelajaran/guru tingkatan atau AJK Disiplin Sekolah. G. KAUNSELING G.1 Dalam kntek Sistem Disiplin SMK Taman Indah pelajar yang telah mengumpul 50 mata demerit ke atas dirujuk oleh guru tingkatan kepada Kaunselor sekolah. Pelajar tersebut akan dirujuk semula sekiranya jumlah mata demerit meningkat kepada 75 mata dan seterusnya, selepas 100 mata. G.2 Definisi Kaunseling: Mizan Adhiah, Ahmad Ibrahim dan Halimatun Halaliah Moktar 1996 telah mendefinasikan kaunseling sebagai: ”Proses pertolongan yang profesional yang bertujuan untuk membantu indiviu memahami dirinya dan alam sekelilingnya.” G.3 Objektif Am Kaunseling G.3.1 Memberi khidmat bersifat pemulihan dengan tujuan mengorientsikan semula pelajar yang bermasalah peribadi, pelajaran, kerjaya dan sosial supaya mempu menghadapi dan mengatasi masalah mereka. G.3.2 Memberi khidmat pencegahan , iaitu menghindarkan pelajar daripada terlibat dalam perbuatan salahlaku tidak berdisiplin, merokok, laku musnah, peras ugut dan tingkahlaku anti sosia yang lain. G.3.3 Memberi khidmat kaunseling krisis kepada pelajar-pelajar yang memerlukannya. G.4 Kaunseling dikendalikan secara individu atau secara kelompok. Sila rujuk kepada Carta Aliran/proses Kaunseling individu dan kelompok berikut. Page 49
  • 52.
    G.4.1 LANGKAH-LANGKAH DALAM PROSES KAUNSELING INDIVIDU Menyediakan Prasesi Mengetahui serba sedikit tentang profil klien Membina Hubungan Mewujudkan hubungan yang baik dengan klien Meneroka,Menganalisis Masalah Meneroka masalah untuk membantu klien memahami permasalahan dengan betul dan menganalisis dengan lebih objektif Mengenalpasti Punca Masalah Melihat di mana punca masalah untuk memudahkan proses intervensi Membincang Alternatif Mengumpul, menimbang dan mendapat plihan untuk menghadapi masalah Mengambil Tindakan Membincang langkah dan masa membuat tindakan Menamatkan Sesi Dibuat di setiap sesi atau setelah satu permasalahan dapat diuruskan Page 50
  • 53.
    G.4.2 TAHAP-TAHAP PROSESKAUNSELING KELOMPOK Pendedahan Diri Menjalin hubungan, kepercayaan, kerjasama, dan membina matlamat Konflik Meneroka, memahami dan menganalisa Integrasi Kesediaan untuk bekerjasama ke arah tindakan yang lebih positif Mencari Penyelesaian Meneliti dan mencuba pilihan memberi sokongan Penamat Menberi keyakinan dan sokongan. Kelompok dibubar apabila matlamat tercapai Page 51
  • 54.
    H. SENARAI ALAT-ALAT ( INSTRUMENTS ) SISTEM MERIT DEMERIT H.1 Diari Sekolah yang mengandungi Undang-Undang dan Peraturan Sekolah , SMK Taman Indah . Semua pelajar wajib membelinya apabila mendaftar di sekolah ini. H.2 Borang Kes Masalah Disiplin Murid/Borang Demerit: Borang ini digunakan oleh semua yang bertanggungjawab (empowered) mengenakan mata demerit ( Sila rujuk Carta III). Ia dimajukan kepada Guru Tingkatan untuk direkod dalam Fail Disiplin Kelas berkenaan. H.3 Borang Merit / Mata Bonus: Sila rujuk Carta III untuk senarai pihak yang dibenarkan memberi mata bonus. H.4 Fail Disiplin Guru Tingkatan: Borang merit-demerit pelajar disimpan dalam fail berdasarkan kelas. Urusan perkeranian dibuat setiap penghujung minggu. Salinan surat kepada ibubapa/penjaga disimpan dalam fail yang sama. H.5 Surat kepada Ibubapa: Surat adalah standard; iaitu guru tingakatan berkenaan hanya perlu mengisi tempat tertentu dan maju kepada kerani sekolah untuk ditaip. I. AHLI JAWATAN KUASA SEKOLAH: Pengerusi : Pn. Soon Loi Thai Naib Pengerusi : En. Mohammad b Said Setiausaha : En. Mazlan b Lambak AJK : En. Khairuddin b Mohd Taufek Pn. Chiang Cheng Kim En. Ng Chan Heng Pn. Geeta a/p Dhirajlal Pn. Tengku Hapizah bt Raja Hamzah J. STRATEGI DAN PELAKSANAAN PELAKSANAAN STRATEGI J F M A M J J O S O N 1. Pengukuhan struktur,sistem organisasi Badan x Disiplin 2.Pengukuhan pengurusan dan tugas Badan x Pengawas sekolah 3.Penguatkuasaan undang-undang dan peraturan x x x x x x x x x x x sekolah 4.Mengadakan ceramah motivasi dan Kem x x Kepimpinan Pelajar 5.Sifar ponteng sekolah dan ponteng sekolah x x x x x x x x x x x 6.Pemeriksaan mengejut /motosikal x x x x x x x x x x x 7.Mengadakan kempen anti merokok dan x x x x x x x x x x x bahayanya 8.Ceramah bahaya rokok/dadah/Ujian urin x x 9.Mengadakan perjumpaan waris dengan x x x x kerjasama PIBG 10.Kursus Bina Insan dengan kerjasama Unit x x Bimbingan dan Kaunseling Page 52
  • 55.
    K. PENUTUP Apabila gejala-gejalanegatif, jenayah dan keganasan di dalam dan di luar sekolah dapat ditangani dengan sebaiknya maka tugas menyediakan persekitaran yang selamat untuk pembelajaran akan menjadi lebih mudah.Sesunnguhnya adalah menjadi harapan warga pendidikan agar institusi pendidikan dapat berfungsi sebagai tempat pendidikan dan ilmu yang kondusif dan selamat untuk menimba ilmu tanpa gangguan fizikal, mental dan emosi. Page 53
  • 56.
    KES DISIPLIN PELAJARMENGIKUT JENIS DAN KEKERAPAN JANUARI-OKTOBER 2010 BILANGAN BILANGAN JENIS KES JENIS KES KES KES ARSON GANGGUAN VERBAL MENCEDERAKAN ORANG GANGGUAN FIZIKAL BULI GANGGUAN PERKAUMAN DADAH/ARAK GANGGUAN SEKSUAL PERGADUHAN MENCURI VANDALISME MENCEROBOH KEMALANGAN PEJALAN MEROKOK KAKI KEMALANGAN BAS SAMSENG BERKAITAN KEMALANGAN KERETA PENGANGKUTAN MELANGGAR PERATURAN KEMALANGAN MOTOSIKAL SEKOLAH KEMALANGAN SEMASA KEMALANGAN SEMASA AKTIVITI KOKURIKULUM AKTIVITI SUKAN Page 54
  • 57.
    JADUAL BERTUGAS GURUDISIPLIN SESI PAGI TAHUN 2011 HARI MASA PAGAR A PAGAR B KANTIN 1 En. Mazlan b Lambak En. Ng Chan Heng ISNIN 2 En. Murali a/l Mookiah G.Bertugas/G.Kantin 1 En. Tan Eng Chon En. Khairuddin b Mohd SELASA Taufek 2 En. AP Rajan G.Bertugas/G.Kantin 1 En. Mohd Safri bin Pn. Chiang Cheng Kim Jamaludin RABU 2 En. Kunasegar a/l G.Bertugas/G.Kantin Mookiah 1 En. Aris Mihat En. AP Rajan KHAMIS 2 YM Tg. Hapizah bt Raja G.Bertugas/G.Kantin Hamzah 1 En. Khairuddin b Mohd En. Mazlan b Lambak JUMAAT Taufek 2 Pn. Geeta a/p Dhirajlal G.Bertugas/G.Kantin  Masa 1 : 7.20 pagi  Masa 2 : 1.50 petang  Masa 3 : 10.20 – 10.40 (KANTIN) 1. Berada di tempat bertugas pada masa yang ditetapkan. 2. Mengawasi disiplin, kawalan masuk dan lalulintas. 3. Membuat laporan kepada pihak pengurusan sekiranya timbul masalah. 4. Memantau pegawai keselamatan berada di pintu pagar menjalankan tugas dengan baik. *****Berkuatkuasa 1 Januari 2011***** Page 55
  • 58.
  • 59.
      ‐ 1 ‐      MATLAMAT  Memastikan  murid‐murid  selamat     yang tidak dikenali  PERANANAN IBU BAPA  SMK TAMAN INDAH    dalam  perjalanan  pergi  dan  balik  1.Bergotong royong membersihkan   73000 TAMPIN    sekolah.       kawasan semak‐laluan murid    N.SEMBILAN    OBJEKTIF  2.Memastikan anak selamat pergi dan         (i) Menyediakan atau menyebarkan           balik sekolah         maklumat tentang tatacara tindakan                                           3.Mendidik anak dalam aspek        keselamatan diri murid pergi dan      keselamatan diri.         balik sekolah.  4.Kenderaan yang dibawa ke sekolah     (ii) Mengenal pasti masalah berkaitan      dalam keadaan baik.          penggunaan laluan perjalanan     5.Menasihatkan anak supaya jangan         pergi/balik sekolah.       menumpang mereka yang tidak       RASIONAL     dikenali.      Ramai  murid  yang  pergi  dan  balik        sekolah  terdedah  dengan  bahaya  1.0  PEJALAN KAKI      akibat  kecuaian  atau  pun  tidak    Sebagai  pejalan  kaki  murid‐ mementingkan aspek keselamatan.    murid/pelajar‐pelajar  haruslah  POLISI KESELAMATAN MURID    PERANAN MURID  menjaga  keselamatan  diri  dengan     PERGI DAN BALIK SEKOLAH  1.Pastikan kenderaan yang dinaiki   mengamalkan  peraturan  yang    SMKTI      selamat  sepatutnya apabila menggunakan jalan  2.Memahami dan mengamalkan   raya seperti:         peraturan mengenai diri dalam   1.1  Melintas Jalan         perjalanan ke sekolah.  Perkara  penting  yang  patut  didkuti         Mengamalkan langkah‐langkah   ketika melintas jalan:  DISEDIAKAN OLEH:     keselamatan:  a.Cari tempat yang terdekat dan      UNIT HEM  a.Berjalan dalam kumpulan     selamat untuk melintas.    (http://myhemsmti.blogspot.com)  b.Ikut jalan yang selamat  b.Hendaklah berdiri di atas kaki lima     c.Lengkapkan diri dengan kemahiran      jalan.     mempertahankan diri  c.Awasi lalu lintas sekeliling. Lihat     d.Tidak menumpang kenderaan orang      kanan, lihat kiri dan lihat kanan sekali  
  • 60.
      ‐ 2 ‐     lagi. Pastikan tiada kendaraan dan     b.Membawa suratkhabar atau benda‐      melintaslah apabila selamat.  1.4  Cara melintas jalan di lampu       benda yang putih.  d.Undur kebelakang, 1 meter apabila          isyarat.  c.Memakai pemantul cahaya.     melihat kenderaan besar.  a. Melintaslah apabila lampu untuk   d.Menggunakan lampu picit.  e.Ikut arahan trafik waden jika ada.      pejalan kaki menyeberang berwarna           hijau.  1.7  Berjalan kaki di waktu hujan  1.2 Tempat‐tempat yang selamat   b.Bila lampu untuk pejalan kaki    a.Diutamakan memakai baju hujan.         untuk melintas Jalan raya.      menyeberang berkelip ia bererti   b.Jika  pakai  payung,  pegang  payung  a. Lintasan pejalan kaki      lampu akan bertukar  kepada merah   dengan betul supaya tidak menghalang  b. Laluan bawah      dan anda dinasihatkan berhenti   pandangan depan dan gunakan payung  c. Jejantas      daripada melintas. Jika anda sedang      yang berwarna terang.  d. Dekat lampu isyarat      melintas percepatkan langkah anda.  c.Berjalan  dengan  cermat  kerana  jalan  e. Menggunakan pemisah jalan atau     licin dan mudah tergelincir.      pulau lalulintas  1.5  Berjalan kaki  d.  Berjalan tengok hadapan.  f. Di tempat – tempat yang terdapat   a. Hendaklah berjalan kaki di atas kaki         angggota polis, waden trafik dan       lima jika ianya disediakan.  1.8 Perkara‐perkara yang patut       pengawal lalulintas sekolah yang   b. Jika tiada kaki lima, hendaklah         dielakkan      bertugas.      berjalan kaki di sebelah kanan jalan   a.Menyeberang jalan di tempat‐        raya dan sentiasa memandang      tempat yang bukan dikhaskan seperti   1.3  Cara melintas jalan di lintasan       lalulintas yang datang dari arah      melompat atau memanjat pagar          pejalan kaki      hadapan.     pembahagi jalan.  a. Berilah kesempatan untuk pemandu   c. Anda hendaklah berjalan di tepi jalan   b.Bermain atau bergurau senda di jalan       melihat anda dan memberhentikan           dan janganlah sekali‐kali berjalan       raya.      kenderaannya sebelum anda       bergandingan kecuali memimpin   c.Menggunakan jalan sibuk.       melintas.      orang buta atau tua.  d.Tidak mematuhi arahan lampu   b. Pastikan semua kenderaan berhenti        isyarat.      dan berjalan dengan cermat bila   1.6 Berjalan kaki di waktu malam  e.Menyeberang di celah‐celah       melintas.  Pejalan  kai  hendaklah  memakai     kenderaan.    menggunakan  alat‐alat  berikut  bagi      membolehkan pemandu melihat anda.  2.0 Menunggang basikal / motosikal    a.Pakaian cerah atau bersinar.  a.Menunggang basikal di sebelah kiri  
  • 61.
      ‐ 3 ‐     jalan raya.      dan pengguna jalan raya dapat   f. Jagalah kebersihan kenderaan.  b.Ditegah menunggang basikal       melihat anda dengan lebih baik.  g.Jangan membaling sesuatu keluar       bergandingan dan mencelah‐celah di   n.Periksa lampu, brek, tayar, rantai,      dari kenderaan.      antara lalulintas.     dan jarak tinggi hendal.  h.Jangan meletakkan atau   c. Mengekori kenderaan pada jarak   0.Sentiasa patuh kepada undang‐     mengikatkan sebarang benda yang       yang selamat.     undang dan semua peraturan‐      bergantungan atau berjuntai pada   d.Semasa menunggang hendaklah      peraturan lalu lintas.      badan kenderaan.      sentiasa memandang ke hadapan.  p. Gunakan jalan yang paling selamat   i.Hendaklah sentiasa bersopan dan   e.Awasilah semasa memotong kereta       dari lalulintas yang sibuk.     beratur seperti tidak berebut‐rebut      yang berhenti kerana mungkin ada   q. Awasi sebelum membelok kanan       ketika menaiki kenderaan.      penumpang  yang membuka pintu.      atau kiri, beri isyarat dari lalulintas   j.Jangan membuka pintu kenderaan   f.Memegang hendal dengan kedua‐dua      yang sibuk.     untuk keluar sehingga dipastikan      belah tangan kecuali member isyarat   r.Penunggang basikal/motosikal       selamat.     tangan   sebelum membelok.     hendaklah meletakkan basikal atau   k.Sentiasa patuh undang‐undang dan   g.Apabila mendaki bukit, anda      motosikal di   tempat yang      peraturan lalulintas.     hendaklah turun daripada basikal dan      disediakan.  l.Ketika kenderaan sedang bergerak       menyorongnya.      janganlah bermain‐main dalam   h.Gunakan karier untuk membawa   3.Menaiki Bas/kereta    kenderaan seperti melambaikan      barang‐barang atau buku‐buku.  a.Jangan menaiki atau turun dari     tangan keluar, menghulurkan kepala   i. Jangan menggunakan payung semasa      kenderaan ketika kenderaan masih     dan sebagainya.     hujan.     bergerak.    j.Jangan membawa penumpang di atas   b. Menggunakan pintu yang disediakan   4.Semasa Menunggu Kenderaan      basikal.      untuk masuk dan keluar.  a.Semasa menunggu kenderaan murid‐  k.Semasa menunggang jangan berpaut   c.Jangan sengaja menghimpit      murid adalah dilarang bermain      kepada belakang atau tepi      penumpang‐penumpang lain ketika      seperti kejar mengejar dan      kenderaan.     menaiki atau turun  dari kenderaan.     sebagainya yang boleh   l.Di waktu malam pastikan semua   d.Jangan merosakkan mana‐mana      mendatangkan bahaya.    lampu dalam keadaan baik.     bahagian kenderaan.  b.Ibu bapa pemandu kenderaan   m.Jika menunggang pada waktu   e.Elakkan menggangu tumpuan      hendaklah memimpin murid‐murid       malam pakai pakaian yang       pemandu tanpa sebarang sebab      ke kenderaan  mereka sekiranya       membolehkan pemandu   kenderaan       seperti berbual atau bermain.      murid‐murid itu menunggu di       seberang jalan.  
  • 62.
      ‐ 1 ‐      KESELAMATAN FIZIKAL SEKOLAH  • Memastikan alatan elektrik dan    sistem pendawaian berfungsi dengan  SMK TAMAN INDAH    A. DEFINISI  baik.  73000 TAMPIN      • Memastikan bangunan kantin    Menjadikan sekolah tempat yang  sekolah baik dan sesuai untuk proses  N.SEMBILAN    selamat.Mewujudkan sausana  penyediaan makanan.            persekitaran yang kondusif yang                                              mempunyai peraturan yang dapat  C. PERANAN IBU BAPA    membantu keselamatan semua. Ia  • Melaporkan kepada pihak sekolah    termasuk pendawaian dan peralatan  sebarang kerosakan yang dikesan.    elektrik di sekolah, kelas, bilik‐bilik  • Menolong pihak sekolah membaiki    khas sekolah, tandas asrama  kerosakan menggunakan kepakaran    gelanggang pemainan dan persekitaran  yang ada.      dalam kawasan sekolah berada dalam  • Mengadakan gotong royong      keadaan baik & selamat.  membersihkan kawasan sekolah.  POLISI SEKOLAH SELAMAT      • Selalu mengingatkan anak‐anak tentang      B. OBJEKTIF  keselamatan.      • Menjadikan kawasan sekolah    POLISI KESELAMATAN  selamat untuk diduduki oleh semua      KESELAMATAN FIZIKAL DAN  warga sekolah.    • Bahagian bangunan sekolah sesuai      BANGUNAN SEKOLAH    digunakan mengikut fungsi dan      kegunaannya.          • Memastikan sistem perparitan        berada dalam keadaan    DISEDIAKAN OLEH:  sempurna.luar dengan mengambil      kira aspek keselamatan    UNIT HEM    (http://myhemsmti.blogspot.com)  • Memastikan alat pemadam    kebakaran mencukupi dan boleh        berfungsi dengan baik.     
  • 63.
      ‐ 2 ‐ KESELAMATAN PENDAWAIAN DAN  TANDAS  KESELAMATAN PERALATAN  PERALATAN ELEKTRIK        Definisi  Defisini  Definisi  Merupakan langkah‐langkah  Merupakan langkah‐langkah  Merupakan langkah‐langkah  keselamatan yang seharusnya diambil  keselamatan yang seharusnya diambil  keselamatan yang sharusnya diambil  semasa berada dan menggunakan  oelh murid semasa menggunakan bilik  semasa menghadapi apa juga keadaan  tandas. Manual ini untuk memastikan  darjah dan laluan yang mengalami  , ketika berlaku kerosakan sistem  tandas digunakan dengan selamat dan  kerosakan dan cermin tingkap dan  pendawaian & peralatan elektrik di  mengikut peraturan.  pemegang besi serta yang berkaitan  dalam kawasan sekolah    dengannya.    Tatacara murid    Tatacara murid  • Memahami peraturan penggunaan  Tatacara murid  • Laporkan dengan kadar segera  yang telah ditetapkan.  • Murid hendaklah memaklumkan  kepada pentadbir guru/pekerja.  • Pastikan telah menjalani latihan  kepada pihak pentadbir, guru ,  • Jangan ubah suai peralatan elektrik  menggunakan tandas jika perlu.  pekerja jika terjumpa atau  yang rosak.  • Jika didapati sebarang kerosakan,  mendapati pemegang besi dan  • Jangan cuba baiki/menyentuh alatan  jangan cuba perbaiki atau  tingkap yang pecah atau rosak.  elektrik yang terdedah dan  menyentuhnya, sila laporkan dengan  • Murid hendaklah menjauhi kawasan‐ merbahaya.  segera kepada guru, pegawai  kawasan yang dikategorikan sebagai  • Memaklum dan melabelkan serta  bertugas atau pihak pentadbir.  merbahaya.  menjadikan kawasan tersebut  • Pastikan tandas digunakan dengan  • Murid hendaklah mematuhi  sebagai kawasan larangan  betul dan mengikut peraturan.  peraturan dan arahan yang  sementara.    dikeluarkan atau ditetapkan oleh  • Jangan hampiri tempat yang berlabel    pihak sekolah.  atau bertanda ”BAHAYA/AWAS”.    • Murid jangan sentuh dan cuba  • Patuh kepada peraturan dan arahan    memperbaiki bahagian yang pecah  yang ditetapkan dan dikeluarkan.    atau rosak itu.                         
  • 64.
      ‐ 3 ‐ MANUAL KESELAMATAN STOR,  MANUAL KESELAMATAN DI  MANUAL KESELAMATAM SEMUA  KEBUN SAINS PERTANIAN  KAWASAN SUNYI DAN GELAP  BANGUNAN DALAM KAWASAN      SEKOLAH ( 24 JAM )  Definisi  Definisi    Merupakan langkah‐langkah  Merupakan langkah‐langkah  Definisi  keselamatan yang seharusnya diambil  keselamatan yang seharusnya diambil  Merupakan langkah‐langkah  semasa menghadapi apa juga keadaan  semasa menghadapi apa juga keadaan,  menghindari pencerobohan ke atas  ketika menggunakan stor dan kebun  kita melalui/menggunakan kawasan  semua bangunan dalam kawasan  Sains Pertanian.  sunyi dan gelap. Kawasan sunyi dalam  sekolah. Semua bangunan dalam    manual ini merujuk kepada kawasan  kawasn sekolah merujuk kepada  Tatacara murid  yang bukan laluan utama/jauh  bangunan yang menjadi hak milik dan  • Memahami dengan jelas peraturan  daripada penempatan murid.  tanggungjawab pentadbiran sekolah.  keselamatan ketika menggunakan  Manakala kawasan gelap merujuk    peralatan di kebun.  kepada kawasan yang tidak mendapat  Tatacara murid  • Memastikan sebarang peralatan  bekalan elektrik/tidak diterangi caha  • Laporkan segera kepada guru jika  kebun selamat digunakan.  lampu.  didapati berlaku pencerobohan.  • Menyediakan perlindungan diri yang    • Jangan mengambil tindakan secara  sesuai dan secukupnya seperti  Tatacara murid  bersendirian untuk menyelesaikan  pakaian, sarung tangan dan lain‐lain.  • Murid mestilah mengenalpasti  masalah pencerobohan.  • Membersihkan diri selepas kerja‐ kawasan yang sunyi dan gelap.  • Jangan cuba memperbaiki mana‐ kerja meracun.  • Pastikan meurid menggunakan  mana kerosakan akibat  • Mengikut arahan dan berhati‐hati  kawasan tersebut berkumpulan  pencerobohan.  ketika menggunakan jentera  (melebihi 3 orang).  • Jika kerosakan teruk akibat  pertanian.  • Jika terjumpa orang yang diragui /  pencerobohan, elak daripada  • Laporkan kepada guru jika peralatan  mencurigakan atau sebarang  menggunakan kawasan tersebut.  yang digunakan berfungsi atau tidak.  masalah hendaklah segera  • Patuh arahan yang dikeluarkan dari    menggelakkan diri dan melaporkan  semasa ke semasa.    kepada pihak pentadbir / guru /  • Murid dilarang/dicegah sama sekali    pegawai bertugas.  menyentuh, mengusik dan      mengubah alatan/bahan yang sedia      ada tanpa arahan/kebenaran guru. 
  • 65.
      ‐ 4 ‐ • Murid dilarang bermain, membuat  MANUAL KESELAMATAN PUSAT    bising atau berkelakuan tidak  SUMBER/PERPUSTAKAAN  MANUAL KESELAMATNA PADANG  seninoh semasa dibengkel.    DAN GELANGGANG PERMAINAN  • Jika berlaku kebakaran, murid  Definisi     mestilah menggunakan alat  Merupakan langkah‐langkah  Definisi  pemadam api yang tersedia.  keselamatan yang seharusnya diambil  Merupakan langkah‐langkah    menghadapi apa juga keadaan ketika  keselamatan yang seharusnya diambil    berada dan menggunakan pusat  semasa menghadapi apa juga keadaan,    sumber / perpustakaaan.  ketika menggunakan padang dan      gelanggang pemainan.    Tatacara murid      • Sebarang penggunaan perlu  Tatacara murid    mendapat kebenaran terlebih  • Penggunaan padang atau gelanggang    dahulu.  permainan mestilah mendapat    • Pastikan peralatan yang digunakan  kebenaran guru atau pegawai yang    baik dan selamat.  diamanahkan/pentadbir sekolah.    • Laporkan segera kepada  • Memastikan alatan yang digunakan    guru/pegawai bertugas jika didapati  selamat dan berkeadaan baik.    sebarang kerosakan.  • Sebarang aktiviti di apdang ”MESTI”    • Pengguna mestilah patuh kepada  dalam pengawasan guru/jurulatih    peraturan. Penggunaan sedia ad dan  dan pegawai yang diamanahkan.    dikeluarkan dari semasa ke semasa.  • Menjalankan aktiviti semasa apabila    • Jika berlaku sebarang kecenasan,  cuaca mengizinkan.    jangan panik, patuhlah kepada  • Selesai permainan padang perlu    peraturan yang telah ditetapkan.  dibersihkan, meletakkan kembali    • Jika berlaku kebakaran, murid  alatan di tempat yang ditetapkan.    mestilah menggunakan alat      pemadam menggunakan alat      pemadam api yang tersedia.               
  • 66.
      ‐ 5 ‐ MANUAL KEROSAKAN PERABOT  MANUAL KESELAMATAN  MAKMAL  mengubah alatan/bahan ayng sedia  KELAS  SAINS  ada tanpa arahan/kebenaran guru.      • Murid juga dilarang bermain,  Definisi  Definisi  membuat bising atau berkelakuan  Merupakan langkah‐langkah  Merupakan langkah‐langkah  yang tidak senonoh semasa berada di  keselamatan yang seharusnya di ambil  keselamatan yang seharusnya diambil  makmal.  oleh murid semasa menggunakan  semasa menghadapi apa juga semasa  • Murid dinasihatkan sentiasa  perabot kelas. Maksud perabot kelas di  berada atau menggunakan makmal  mematuhi peraturan ketika berada di  dalam manual ini ialah kerusi dan meja  sains.  makmal sains.  murid, kerusi dan meja guru, almari    • Jika berlaku kebakaran, murid  buku, papan tulis dan papan  Tatatcara murid  mestilah menggunakan alat  kenyataan.  • Penggunaan makmal mestilah  pemadam kebakaran yang tersedia.    mendapat kebenaran daripada    Tatacara murid  pegawai yang bertugas.    • Pastikan tidak menggunakan perabot  • Berhati‐hati menggunakan bahan    kelas yang rosak dan merbahaya.  kimia berlabel (beracun).    • Melaporkan kepad guru atau  • Peralatan yang digunakan hendaklah    pentadbir jika terdapat perabot kelas  di dalam keadaan yang baik dan    yang rosak dan tidak dapat  selamat.    digunakan.  • Melaporkan segera kepada    • Jangan cuba memperbaiki perabot  pembantu makmal tentang    kelas yang rosak atau tidak dapat  kerosakan alatan.    digunakan.  • Penggunaan bahan‐bahan kimia    • Murid hendaklah patuh kepada  mestilah dengan pengetahuan dan    peraturan dan arahan yang  kebenaran guru.    dikeluarkan dari semasa ke semasa.  • Sekiranya berlaku sebarang     • Murid hendaklah patuh kepada  kecemasan , jangan panik patuhlah    tatcara penggunaan yang betul.  kepada arahan keselamatan yang      telah ditetapkan.      • Murid adalah dicegah/dilarang sama      sekali menyentuh, mengusik dan   
  • 67.
      ‐ 6 ‐ MANUAL KESELAMATAN BENGKEL        Definisi  Merupakan langkah‐langkah  keselamatan yang seharusnya di ambil  semasa menghadapi apa juga keadaan  ketika berada dan menggunakan  bengkel.    Tatacara murid  • Murid mestilah mendapat kebenaran  sebelum mengggunakan bengkel.  • Murid hendaklah melaporkan kepada  guru jika peralatan yang digunakan  tidak berfungsi dan tiada dalam  simpanan yang dipamerkan.  • Penggunaan sebarang peralatan,  mestilah mengikut prosedur dan  tunjuk ajar guru.  • Jika berlaku sebarang kecemasan,  jangan panik dan patuhlah kepada  arahan keselamatan  yang  dikeluarkan.  • Murid hendaklah mematuhi  peraturan dari semasa ke semasa.  • Murid hendaklah memastikan tangan  dibersihkan selepas aktiviti  dijalankan.       
  • 68.
      ‐ 1 ‐     MEMBASMI PONTENG SEKOLAH/KELAS      Definisi  Tatacara bagi pelajar  SMK TAMAN INDAH    Seseorang pelajar dianggap ponteng  *Pelajar dilarang keluar kelas tanpa  73000 TAMPIN  apabila ia meninggalkan kelas atau  memakai pas keluar.     N.SEMBILAN  sekollah tanpa kebenaran dan seterusnya  * Tidak dibenarkan meninggalkan kelas             mereka tidak mengikuti proses pengajaran  tanpa sebarang alasan munasabah.                                          dan pembelajaran.Mereka juga dianggap    ponteng apabila mereka tidak hadir tanpa  * Pelajar tidak dibenarkan keluar kelas  sebab‐sebab munasabah.  melebihi dua orang dalam satu masa.    Matlamat  * Pelajar dilarang keluar kelas tanpa    kebenaran sewaktu pertukaran kelas.  Mewujudkan kesedaran kepada semua    pelajar bahawa pada waktu berlakunya  * Ketua tingkatan/pelajar hendaklah    sesi persekolahan mereka sepatutnya  melaporkan kepada guru tingakatan/guru    matapelajaran/pentadbir sekolah jika ada    berada di dalam kawasan sekolah dan    bukan berada di tempat lain di luar  pelajar ponteng atau ada rancangan untuk  POLISI SEKOLAH SELAMAT    kawasan sekolah tanpa tujuan  dan juga  ponteng.      pengawasan yang ada kaitannya dengan p  * Mencadangkan kepada guru tingkatan    & p.  PELAKSANAAN POLISI  atau guru matapelajaran/pentadbir    Objektif  sekolah tentang langkah‐langkah yang  MEMBASMI PONTENG  perlu untuk menarik minat pelajar    Membentuk pelajar berdisiplin, beretika,  SEKOLAH  bertanggungjawab dan hargai masa.  terhadap pengajaran dan pembelajaran.      Mewujudkan suasana tenteram dan  Tatacara bagi guru matapelajaran    teratur supaya p&p dapat berjalan dengan    sempurna dan berkesan.  * Menyemak dan menanda kehadiran    pelajar melalui buku kawalan kelas    Rasional  sebelum sesuatu p&p dimulakan.      Perlakuan ponteng akan menimbulkan  * Buku kawalan kelas hendaklah    DISEDIAKAN OLEH:  pelbagai masalah yang saling mengait  ditandatangani oleh guru mata pelajaran  UNIT HEM  sama ada kepada pelajar atau pada pihak  yang berkenaan.    (http://myhemsmti.blogspot.com)  lain.  * Laporkan kepada guru tingkatan jika        pelajar tiada di dalam kelas.   
  • 69.
      ‐ 2 ‐ * Wujudkan pengajaran dan pembelajaran  Tatacara untuk Pihak  CARTA ALIRAN TATACARA MENANGANI  yang kondusif untuk menarik minat  Pengurusan/Pentadbiran  PONTENG KELAS  pelajar.  * Menyemak buku daftar kehadiran    * Wujudkan suasana kelas yang ceria  pelajar dan buku kawalan kelas.              kemas dan menarik.  Kenalpasti kes  * Mendapatkan laporan daripada guru   ponteng * Sentiasa berhubung dan berbincang  tingkatan tentang kehadiran pelajar.  dengan guru tingkatan dan pihak    * Kenalpasti pelajar yang melakukan  pengurusan tentang perkembangan    kesalahan ponteng yang berulang.  pelajar.  * Mewujudkan  suasana sekolah yang    Tatacara Guru Tingkatan  Guru  Guru             mendapat menarik minat pelajar untuk  * Menyemak/menanda kehadiran para  berada di dalam kelas.  Matapelajaran Tingkatan pelajar ke dalam buku daftar/jadual  * Penggunaan pas keluar /masuk khas bagi  kehadiran pelajar.  pelajar  yang berurusan di luar bilik darjah.  *Semak buku kawalan kelas bagi sesuatu  * Mengadakan langkah‐langkah yang  mata pelajaran.  berbentuk pemulihan bagi pelajar yang  Menyiasat Kes  * Sentiasa bekerjasama dan mendapat  dikesan kerap melakukan kesalahan  maklumat tentang pelajar daripada guru  ponteng kelas.  mata pelajaran.  * Menghubungi ibubapa atau penjaga  * Mendapat sijil/surat akaun sakit yang  pelajar untuk kenalpasti masalah pelajar.  sah.  * Menghantar pelajar ke Unit Bimbingan  Khidmat  * Memanggil /menasihati dan mendapat  dan kaunseling sekolah.  maklumat tentang pelajar daripada guru  Nasihat  * Melaksanakan program motivasi bagi  matapelajaran.  pelajar bermasalah.  * Melaporkan kepada pihak pengurusan  * Tindakan adalah berdasarkan garis  sekolah jika terdapat pelajar yang  panduan yang ditetapkan oleh KPM.  melakukan kesalahan berulang.  Prosedur KPM  * Beri penghargaan kepada pelajar    cemerlang dari segi penglibatan dan    kehadiran dalam sesuatu aktiviti.    Tamat
  • 70.
      ‐ 1 ‐     KESELAMATAN DARIPADA GANGGUAN  EMOSI DAN ROHANI      C. Objektif  SMK TAMAN INDAH      • Mewujudkan sekolah yang ceria dan  73000 TAMPIN  A. Pengenalan  damai bagi membantu kecemerlangan    N.SEMBILAN  Kestabilan emosi dapat melahirkan insan  pendidikan.             yang berfikiran positif. Gangguan emosi  • Mewujudkan budaya ”Sekolah                                          boleh menjadikan seseorang itu berasa  Penyayang” sebagai asas institusi    masyarakat penyayang.  dirinya terasing, tidak berkeyakinan dan    tidak selamat. Memandangkan kestabilan  • Membangunkan potensi  insan secara  emosi dapat membantu meningkatkan  sepadu dan seimbang berasaskan    pegangan agama.  pencapaian dalam pelajaran dan    pembelajaran, diharapkan konsep dan  • Mempertingkatkan ketahanan diri  manual ini akan membantu mereka yang  warga sekolah melalui nilai‐nilai      menghadapi gangguan emosi di sekolah.  murni.      Oleh itu, mereka dapat mengetahui  • Mempereratkan hubungan kasih  POLISI SEKOLAH SELAMAT  langkah‐langkah menghindari gangguan  sayang serta mengurangkan gejala      emosi , menghadapi situasi yang sedang  negatif di kalangan warga sekolah.    berlaku dan tindakan yang perlu diambil      KESELAMATAN DARIPADA  jika situasi telah berlaku.   D. Punca‐punca Gangguan Emosi dan    Rohani  GANGGUAN EMOSI DAN    • Diri sendiri    ROHANI  B. Definisi  • Keluarga    • Sekolah    Bebas daripada sebarang masalah  • Rakan‐rakan    dalaman diri, yang menganggu kestabilan    emosi dan rohani. Kestabilan tersebut  • Komuniti sekeliling    • Baka/keturunan    menjejaskan keselamatan dan hubungan    baik terhadap manusia , alam dan  • Alat Audio Visual/Media    penciptanya. Emosi dan rohani yang stabil      DISEDIAKAN OLEH:  menjadikan manusia lebih tenteram dan  E. Tanda‐tanda Gangguan Emosi dan  UNIT HEM  harmoni dalam kehidupan mereka.  Rohani    (http://myhemsmti.blogspot.com)  • Suka menyendiri        • Panas baran      • Murung 
  • 71.
      ‐ 2 ‐ • Ponteng kelas/sekolah  ‐ tidak betah berada di rumah  • Menenangkan pelajar yang dalam  • Termenung   ‐ bercakap kasar  keadaan stress  • Penyakit  • Menyediakan didikan asas agama yang  • Memberi nasihat kepada p‐elajar  • Merendah diri  cukup untuk anak/keluarga  berkenaan  • Meninggi diri  • Berkerjasama dengan kaunselor  • Jika tidak dapat diselesaikan rujuk    sekolah,guru dan semua pihak untk  kepada kaunselor  F. Panduan untuk Memiliki Emosi &  menyelesaikan masalah anak.  • Sekiranya kes berat, rujuk kepada  Rohani Yang Tenteram dan Selamat  • Menyediakan pemakanan berzat dan  pakar psikologi.  • Perlu memahami dan mematuhi  seimbang untuk anak    ajaran agama.  • Menyediakan peralatan dan keperluan  J. Tatacara Ibu Bapa / Komuniti Setempat  • Perlu berfikiran positif dan  belajar yang mencukupi  • Peka terhadap tingkah laku anak  menghindari gejala negatif.  • Mengenali rakan anak‐anak  • Mendengar masalah yang dihadapi  • Perlu memahami bahawa mental dan    oleh anak  rohani yang sihat asas kecemerlangan   H. Tatacara Pelajar  • Jika perlu, berjumpa dengan kaunselor  pendidikan.  • Berjumpa dengan orang yang  sekolah , pengetua  • Patuhi jadual harian kehidupan anda.  dipercayai  • Ikut nasihat kaunselor  • Kasihi orang lain seperti mana  • Ceritakna masalah yang dihadapi  • Jika kaunselor sekolah tidak  dapat  mengasihi diri sendiri.  • Ikut nasihat orang yang lebih tua  selesaikan, bawa berjumpa dengan  • Amalkan gaya hidup sihat  (guru,ibu dan bapa)  pakar psikologi di hospital.  • Tidur dan rehat yang cukup  • Luahkan perasaan anda dalam bentuk:    • Berfikiran terbuka dan logik  ‐tulisan  • Libatkan diri secara aktif dalam  ‐lisan(menjerit,menyanyi,berserita)  kegiatan berfaedah  • Aktivi riadah  • Sekiranya menghadapi masalah  • Mendengar muzik yang  gangguan emosi,dapatkan bimbingan  menyenangkan  dari rakan sebaya,guru,ibubapa,  • Melibatkan diri dalam kokurikulum  kaunselor sekolah.  • Jangan menyendiri    • Isi borang aduan untuk tindakan  G. Peranan ibu bapa  selanjutnya  • Peka terhadap perubahan sikap dan    tingkah anak seperti  I. Tatacara Guru  ‐ selalu mengasingkan diri  • Peka terhadap tingkah laku pelajar  ‐ muram dan bersedih  • Menerima aduan dan perhatian  ‐ memberontak  kepada masalah yang diceritakan 
  • 72.
      ‐ 1 ‐     KESELAMATAN PELAJAR SEMASA  BENCANA ALAM  C. BANJIR  Banjir merupakan satu keadaan di    SMK TAMAN INDAH    mana sesuatu kawasan ditenggelami    air atau lumpur.  73000 TAMPIN  A. PENGENALAN      N.SEMBILAN  Negara Malaysia adalah sebuah Negara  Banjir boleh dikategorikan sebagai:             mempunyai bentuk muka bumi yang  banjir kilat, nnamjir lumpur,banjir                                          pelbagai dan mengalami iklim monsun  musim tengkujuh.      tropika. Perubahan iklim boleh    menyebabkan berlakunya bencana alam  D. Tatatcara Ketika Banjir Kilat  seperti banjir,kebakaran,ribut. Kesan  o Jangan panik    o Tutup atau matikan semua suis  perubahan cuaca tersebut akan    menyebabkan berlakunya wabak penyakit.  o Guru hendaklah membawa    pelajar ke tempat yang selamat      B. OBJEKTIF  o Guru/ketua memastikan    • Mengambil langkah keselamatan  bilangan pelajar yang    POLISI SEKOLAH SELAMAT  untuk menghindari kemalangan   mencukupi      dikalangan warga sekolah.  o Pelajar yang tiada hendaklah    dicari    • Menyediakan peraturan bagi    o Bawa barangan peribadi yang  menghadapi bencana alam secara    perlu sahaja  POLISI KESELAMATAN  selamat.  o Ikut arahan guru    • Mengadakan latihan menghadapi  PELAJAR SEMASA BENCANA  bencana alam  o Lapor diri kepada guru sewaktu    ALAM  di tempat perpindahan  • Menjadi warga sekolah yang prihatin  o Guru dikehendaki menghubungi      dan sentiasa bersedia menghadapi  pihak waris/penjaga  kecemasan.      o Guru dikehendaki  • Mewujudkan permuafakatan dan  menghubungi pihak bomba dan      perasan bertanggungjawab  penyelamat serta unit  DISEDIAKAN OLEH:  dikalangan warga sekolah dan    pertolongan cemas  UNIT HEM  komuniti bencana alam.  o Pelajar tidak perlu ke sekolah    (http://myhemsmti.blogspot.com)    sekiranya banjir      membahayakan diri pada hari    berikutnya.   
  • 73.
      ‐ 2 ‐ E.  KEBAKARAN  G. WABAK JANGKIT BERJANGKIT  • Segera ke hospital atau pusat  Kebakaran yang berlaku disebabkan oleh  Wabak penyakit berlaku akibat dari  kesihatan  litar pintas , pembakaran terbuka dan  jangkitan kuman dan keracunan makanan  • Buat aduan ke pejabat kesihatan  kecuaian pengguna.  akibat kurang penjagaan  • Maklumkan kepasa penjaga    kebersihan,persekitaran dan kebersihan.  • Pelajar dinasihatkan supaya berehat /  F. TATACARA KETIKA KEBAKARAN    hospital senhingga di rumah/hospital  • Jangan panik dan lapor kepada guru  H. PENYAKIT BERJANGKIT   • Kantin/dewan makan hendaklah  sekiranya kelihatan tanda‐tanda  TATACARA PELAJAR , IBU BAPA/SEKOLAH  ditutup atas arahan Pengetua  kebakaran.  • Penjaga mesti memaklumkan taraf    • Tutup suis utama  kesihatan pelajar kepada pihak  J. PERANAN IBU BAPA  • Susun kerusi meja supaya ada ruang  sekolah  • Sentiasa mengikut perkembangan  laluan  • Dapatkan surat kebenaran mendapat  semasa laporan kaji cuaca dan amaran  • Pelajar diminta meninggalkan kelas  rawatan daripada pihak sekolah  banjir  apabila mendengar loceng kecemasan.  • Dapatkan rawatan daripada doktor  • Menghubungi pihak sekolah untuk  • Ikut laluan kecemasan yang  • Dapatkan surat cuti sakit dan  mendapatkan maklumat terkini  diberikan/disediakan.  menyerahkan kepada pihak sekolah  • Memberi bantuan dan kerjasama  • Guru memastikan bilangan pelajar  • Sekiranya tinggal di asrama pelajar  kepada pihak sekolah semasa banjir  yang mencukupi.  akan dihantar balik ke rumah    • Menghubungi pihak bomba  • Pelajar dinasihatkan mengutamakan    • Menjerit meminta pertolongan  kebersihan diri. pakaian dan tempat    sekiranya terperangkap  tinggal.  • Guru/pasukan bomba sekolah boleh  • Prihatin kepada poster/brosur  menggunakan alat pemadam api  kesihatan  sekiranya kebakaran kecil  • Mengadakan ceramah kesedaran  • Hantar pelajar ke hospital sekiranya  kesihatan  mengalami kecederaan    • Hubungi waris pelajar yang terlibat  I. TATACARA PELAJAR  • Buat laporan polis sekiranya  • Lapor kepada guru bertugas   kecederaan serius.  • Jangan mengambil sebarang ubat  • Buat tuntutan Insuran kebakaran  tanpa nasihat daripada doktor  takaful dengan menyediakan  • Minum seberapa banyak air masak  ‐ slip hospital  • Dapatkan surat kebenaran rawatan  ‐ laporan polis  daripada sekolah  ‐ borang takaful lengkap 
  • 74.
      ‐ 1 ‐ •     MANUAL MENANGANI PERSELISIHAN  KAUM  Hari Muhibbah    • Program Tiga Penjuru  SMK TAMAN INDAH  Definisi    • Drama  73000 TAMPIN  Bermaksud membina perasaan hormat      N.SEMBILAN  menghormati, kasih mengasihi, tolong             menolong dan bermuafakat.  PERANAN PELAJAR                                          Objektif  * Menghormati kaum lain.    * Mengenal dan memahami perbezaan  * Memupuk semangat muhibbah antara    kaum.  kaum.    * Menjalinkan persefahaman antara kaum  * Saling tolong menolong antara kaum.    * Mewujudkan bangsa yang bersepadu  * tidak menyemai perasaan anti kaum.      * Menghormati perlembagaan Negara dan        Rukun Negara  PERANAN GURU  POLISI SEKOLAH SELAMAT        * Pengajaran tiada unsur‐unsur    CARA‐CARA MEWUJUDKAN INTEGRASI  perkauman.    KAUM    PELAKSANAAN POLISI  * Bersifat adil dengan semua kaum.  HORMAT MENGHORMATI ANTARA SATU  MENANGANI PERSELISIHAN  SAMA LAIN      KAUM  • Agama  PERANAN KAUNSELOR      * Memastikan aktiviti sekolah melibatkan    • Kebudayaan/kepercayaan/adat  semua kaum.      • Semangat patrotik  * Tidak berhujah berkaitan kaum‐kaum      • Persatuan dan pertubuhan  lain.    * Mengenalpasti isu‐isu perkauman      DISEDIAKAN OLEH:  UNIT HEM  BENTUK‐BENTUK PROGRAM /AKTIVITI  * Bersikap adil dengan kaumlain.    (http://myhemsmti.blogspot.com)  • Jamuan        • Perkhemahan     
  • 75.
      ‐ 2 ‐ PERANAN IBU BAPA  TATACARA  IBU BAPA  CARTA ALIRAN MENANGANI  PERSELISIHAN KAUM  * Menyertai aktiviti melibatkan semua  * Menyertai aktiviti sosial di kawasan  kaum.  masing‐masing.    * Menyemai nilai‐nilai perpaduan  * Memupuk penyatuan melalui PIBG    sekolah.  Kejadian  * Menjadikan PIBG sebagai forum dalam    penyatuan kaum.            Menerima  TATACARA MURID.    laporan   * Sila laporkan kepada guru apabila ada    unsur perkauman.    * Amalkan budaya ziarah menziarahi.  Menyiasat    * Menyertai aktiviti melibatkan  kes   perkauman.    * Menghormati budaya kaum lain.    * Jangan menyindir antara  kaum.  Merekod    kes     TATACARA KAUNSELOR    * Memastikan semua pelajar terlibat  dengan aktiviti perkauman.    Merujuk kes kepada    Pengetua/Kaunselor  * Merekodkan peristiwa melibatkan  perkauman umum.    * Tidak berhujah berkaitan isu perkauman.    * Mengenalpasti isu‐isu perkauman.    Ambilan  Selesai  * Memberi pendedahan nilai‐nilai murni.    Tindakan * Tanamkan semangat cintakan sekolah.        Laporan  Laporan kepada  bertulis  PPD/PNS
  • 76.
    CARTA ALIRAN TATACARAAPABILA BERLAKU KEMALANGAN DI LUAR / DALAM SEKOLAH Kemalangan Laporkan kepada guru/guru bertugas Rekod Dapatkan rawatan kecemasan mengikut jenis kemalangan Tidak Serius Ya Bawa ke hospital Beritahu Penjaga Tidak Kes Polis/Laporkan untuk tuntutan Ya Laporkan kepada polis Sedia laporan Hospital dan laporan polis untuk tuntutan Pergi ke sekolah seperti biasa
  • 77.
    CARTA ALIRAN TATACARA KESELAMATAN FIZIKAL SEKOLAH Taklimat Mesyuarat dan bentuk AJK keselamatan Melabel fizikal/tempat yang bahaya Mengadakan taklimat Pemantauan (kenal pasti fizikal/tanda bahaya) Bahaya Rujuk Pentadbir Tiada bahaya (memuaskan) Mesyuarat Penilaian Staf/PIBG Bantuan Tindakan Pihak luar susulan/penambaikan
  • 78.
    CARTA ALIRAN TATACARARAWATAN KECEMASAN Kemalangan Laporkan kepada guru/guru bertugas Rekod Dapatkan rawatan kecemasan mengikut jenis kemalangan Tidak Serius Ya Bawa ke hospital Beritahu Penjaga Tidak Kes Polis/Laporkan untuk tuntutan Ya Laporkan kepada polis Sedia laporan Hospital dan laporan polis untuk tuntutan Pergi ke sekolah seperti biasa
  • 79.
    CARTA ALIRAN TATACARA KESELAMATAN PERSEKITAN/LOKASI SEKOLAH Taklimat Mesyuarat dan bentuk AJK keselamatan Melabel fizikal/tempat yang bahaya Mengadakan taklimat Pemantauan (kenal pasti fizikal/tanda bahaya) Bahaya Rujuk Pentadbir Tiada bahaya (memuaskan) Mesyuarat Penilaian Staf/PIBG Bantuan Tindakan Pihak luar susulan/penambaikan
  • 80.
    CARTA ALIRAN TATACARAGURU MENGHADAPI KEBAKARAN Taklimat Guru Kelas PK HEM/Kaunselor Warden Blok Lapor kepada polis, Pastikan Murid beratur bomba, pasukan semuamurid untuk keluar penyelamat meninggalkan bangunan Ambil Edar buku Lapor kepada kedatangan kedatangan GPKHEM Terima laporan Hilang kedatangan Hilang Cari Kes kehilangan lapor Lapor kepada kepada polis, pasukan PK HEM penyelamat kecemasan
  • 81.
    CARTA ALIRAN TATCARAIBUBAPA BAGI KES GANGGUAN EMOSI DAN ROHANI Mula Mendengar masalah anak Selesai Memaklumkan kepada pihak sekolah Selesai Tamat Tindakan lanjut(Jumpa Kaunselor) Dirujuk kepada pakar sakit jiwa di hospital-jika perlu Tamat
  • 82.
    CARTA ALIRAN TATACARA BEBASROKOK DAN DADAH Kenal pasti pelajar terbabit Hubungi Kunselor sekolah Siasat Kes Beri bimbingan dan kaunseling Lapor kepada Pengetua jika kes yang menyalahi undang-undang Lapor kepada pihak polis Buat laporan bertulis Failkan
  • 83.
  • 84.
    PERATURAN KESELAMATAN BILIKDARJAH SMK TAMAN INDAH 1. Hanya pelajar kelas berkenaan sahaja boleh berada di dalam kelas tersebut. 2. Pelajar lain yang ingin menggunakan kelas lain perlu mendapatkan kebenaran daripada kelas tersebut. 3. Jika terdapat orang luar yang tidak berkenaan, laporkan kepada guru tingkatan atau Pihak Sekolah dengan kadar segera. 4. Jangan berada di dalam kelas sewaktu rehat. 5. Padamkan suis lampu dan kipas apabila berada/meninggalkan kelas. 6. Jangan berlari-lari dan membuat bising di dalam kelas. 7. Pastikan tiada benda tajam atau berbahaya di dalam kelas. 8. Pastikan sampah disapu setiap hari. 9. Tidak dibenarkan makan di dalam kelas. 10.Sila pastikan bakul sampah sentiasa nosong dan pelajar hendaklah menjalankan tugas harian agar kebersihan dan keceriaan kelas dijaga. 11.Sekiranya berlaku sebarang keadaan kecemasan, sila keluar dari kelas mengikut pelan tindakan keselamatan dan arah yang disediakan. 12.Pelajar bertanggungjawab memastikan semua peralatan kelas masing- masing (penyapu, pemadam, bakul sampah dsb) berada dalam kelas sepanjang masa.  ‐ SMKTI 2010‐   
  • 85.
    PERATURAN KESELAMATAN PENGGUNAANTANDAS SEKOLAH MENENGAH KEBANGSAAN TAMAN INDAH 1. Pelajar digalakkan agar menggunakan tandas hanya pada waktu rehat sahaja. 2. Penggunaan tandas pada waktu selain waktu rehat hendaklah mendapat kebenaran daripada guru pada waktu tersebut dengan menggunakan ”Pas Kebenaran Keluar”. 3. Jangan membuang tisu atau sebarang sampah ke dalam sinki tandas. 4. Gunakan pam/’flash’ selepas menggunakan tandas "UTAMAKAN KESELAMATAN DAN KEBERSIHAN TANDAS KITA"  ‐ SMKTI 2010‐   
  • 86.
    PERATURAN KESELAMATAN PENGGUNAAN PERALATAN STOR PERTANIAN SMK TAMAN INDAH 1. Sila masuk dengan kebenaran guru. 2. Rekodkan peralatan yang dipinjam/bahan yang digunakan dalam buku rekod yang telah disediakan. 3. Berhati-hati denganperalatan yang tajam. 4. Jangan bergurau atau bermain-main di dalam stor ini. 5. Sila bersihkan peralatan yang telah digunakan. 6. Simpan semula peralatan yang telah dipinjamkan ke tempat yang betul/asal. 7. Rekodkan tarikh pinjaman dan pemulangan peralatan. "UTAMAKAN KESELAMATAN" "KERJASAMA ANDA SANGAT DIHARAPKAN"  ‐ SMKTI 2010‐   
  • 87.
    PERATURAN KESELAMATAN MENGGUNAKAN MAKMAL SAINS SMK TAMAN INDAH 1. Kebenaran guru hendaklah diperoleh sebelum memasuki makmal sains dan bilik persediaan. 2. Peralatan dan bahan dalam makmal sains tidak boleh di bawa keluar tanpa kebenaran guru sains. 3. Peralatan dan bahan sains hanya boleh digunakan atas arahan guru. 4. Semua peralatan dan bahan-bahan sains yang telah digunakan hendaklah dikembalikan ke tempat asal atau seperti yang diarahkan oleh guru. 5. Semua radas hendaklah dibersihkan sebelum dan selepas digunakan. 6. Kerja amali hanya boleh dilakukan dengan pengetahuan dan kebenaran guru. 7. Peralatan yang rosak atau pecah perlu dilaporkan segera kepad guru atau staf sokongan makmal tersebut. 8. Sebarang kemalangan yang berlaku perlu dilaporkan segera.  ‐ SMKTI 2010‐   
  • 88.
    9. Pelajar dikehendakimenjaga kebersihan dan susunan perabot supaya kemas da teratur. 10. Penunu bunsen hendaklah dinayalakan dengan pemetik api, kertas , lidi dan mancis tidak dibenarkan. 11. Sebarang benda yang masih menyala atau berbara tidak boleh dibuang ke dalam tong sampah. 12. Elakkan membuang sebarang sampah dalam bentuk pepejal ke dalam sinki. Sisa-sisa bahan sains hendaklah dibuang ke dalam bekas yang berlabel sisa bahan. 13. Hanya buku dan peralatan pelajar yang dibenarkan sahaja boleh di bawa masuk ke dalam makmal sains semasa pengajaran dan pembelajaran sains. 14. Bahan dan alat dalam kit pertolongan cemas boleh digunakan dengan kebenaran dan pengurusan guru. 15. Pelajar dilarang bermain-main di dalam makmal sains.  ‐ SMKTI 2010‐   
  • 89.
    PERATURAN PENGGUNAN BENGKEL SMK TAMAN INDAH 1. Dilarang masuk ke dalam bengkel tanpa kebenaran guru. 2. Tinggalkan beg anda di luar bengkel. 3. Gunkan apron dan pakaian yang sesuai semasa menjalani tugasan amali. 4. Jika memakai baju lengan panjang, butangkan cekak atau gulung lengannya hingga ke siku. 5. Jangan bermain, bergurau atau berlari semasa berada di bengkel. 6. Semasa penggunaan mesin mestilah di bawah pengawasan guru. 7. Dilarang sama sekali mengeremuni mesin yang sedang digunakan oleh rakan anda. 8. Laporkan segala kecederaan atau kemalangan dan kerosakan kepada guru dengan segera. 9. Jangan bawa keluar sebarang peralatan tanpa kebenaran guru. 10.Tutup suis lamu, kipas dan mesin sebelum keluar dari bengkel. 11.Pastikan bengkel berada dalam keadaan bersih dan kemas sebelum anda meninggalkannya.  ‐ SMKTI 2010‐   
  • 90.
    PERATURAN PENGGUNAAN ALATAN SMK TAMAN INDAH 1. Gunakan alatan pertukangan mengikut fungsinya dengan betul. 2. Jika anda tidak tahu menggunakan sesuatu alatan, bertanyalah kepada guru terlebih dahulu. 3. Jangan gunakan alatan yang tumpul kerana ia mudah tergelincir dan boleh mengakibatkan kecederaan. 4. Jika anda mengasah sesuatu alatan, gunakan gogal untk mengelakkan serpihan besi memasuk mata. 5. Kembalikan alatan yang telah digunakan ke tempat asalnya. 6. Laporkan segala kecederan atau kemalangan dan kerosakkan kepada guru dengan segera. "BERINGAT SEBELUM KENA" TERIMAKASIH DI ATAS KERJASAMA ANDA...  ‐ SMKTI 2010‐   
  • 91.
    PERATURAN DAN KESELAMATANSTOR PERALATAN MPV SMK TAMAN INDAH 1. Asingkan bahan kimia dengan peralatan yang lain. 2. Susun peralatan mengikut kedudukan yang betul dan selamat. 3. Periksa dahulu peralatan sebelum digunakan. 4. Berhati-hati semasa menggunakan peralatan yang tajam dan merbahaya. 5. Jangan bergurau dengan kawan-kawan semasa berada dalam stor. 6. Bersihkan peralatan selepas digunakan dan disimpan di tempat asalnya semula. 7. Beritahu guru dengan segera jika berlaku sebarang kemalangan. 8. Pastikan stor sentiasa dalam keadaan bersig, kemas dan teratur.  ‐ SMKTI 2010‐   
  • 92.
    PERATURAN KESELAMATAN MENGGUNAKAN BILIK SUMBER KEMANUSIAAN SMK TAMAN INDAH 1. Semua pelajar dibenarkan menggunakan bilik dengan iringan guru mata pelajaran masing-masing. 2. Bahan banu mengajar yang rosak seperti TV, video , radio dan OHP perlulah dimaklumkan kepada guru bertugas. 3. Pelajar-pelajar dan guru matapelajaran diharapkan dapat memastikan semua suis, tingkap dan pintu ditutup dengan rapi semasa meninggalkan bilik untuk keselamatan. 4. Untuk mengelakkan sebarang risiko atau kejutan elektrik, pastikan tangan anda kering ketika membuka atau menutup suis. 5. Keluarkan palam jika tidak digunakan sebelum memasang atau membuka sebarang alatan.  ‐ SMKTI 2010‐   
  • 93.
    PERATURAN DAN LANGKAHKESELAMATAN MENGGUNAKAN BILIK SUMBER PJK DAN STOR SUKAN SMK TAMAN INDAH 1. Pelajar-pelajar tidak dibenarkan masuk tanpa kebenaran guru atau pengawas yang bertugas. 2. Guru-guru yang mengajar PJPK atau ketua kelas sahaja dibenarkan mengambil peralatan di stor sukan. 3. Setiap pinjaman peralatan, si peminjam hendaklah mencatatkan nama alatan yang dipinjam dan bilangan dibuku rekod pinjaman di stor sukan. 4. Selepas tamat PJPK, alat-alat yang dipinjam hendaklah dikembalikan ke tempat asal dan tandatangani pemulangan alat dalam buku rekod pinjaman. 5. Awas! Guru-guru atau pelajar yang meminjam peralatan yang berat dan tajam peluru, cakera atau lembing diminta berhati- hati semasa mengambil dan memulangkan peralatan tersebut. 6. Sebarang kerosakan peralatan semasa penggunaan, sila laporkan kepada guru atau pengawas yang bertugas. Alat-alat yang rosak semasa penggunaan akan diganti dengan alat yang baru. 7. Kerjasama anda sekelian mematuhi dan mengikuti peraturan serta langkah keselamatan menggunakan stor sukan amat dihargai.  ‐ SMKTI 2010‐   
  • 94.
    PERATURAN KESELAMATAN PENGGUNAAN PERPUSTAKAAN SMK TAMAN INDAH 1. Pakai pakaian yang kemas. 2. Bawa masuk perlu untuk membaca/menelaah sahaja. 3. Jaga kebersihan/keceriaan dan harta perpustakaan. 4. Sila susun semula kerusi pada tempat/asalnya semula. 5. Sila letakkan buku yang telah dibaca di atas troli yang telah disediakan. 6. Jangan membuat bising semasa berada di dalam perpustakaan. 7. Simpan majalah dan akbar di tempatnya semula. 8. Hanya 2 buah buku sahaja dibenarkan meminjam dalam tempoh sekali pinjaman. 9. Hantar/pulangkan buku berkenaan sebelum/tamat tarikh pinjaman. 10.Proses peminjaman buku hendaklah melalui penggunaan kad pelajar itu sendiri.  ‐ SMKTI 2010‐   
  • 95.
    RULES AND REGULATIONSOF THE SAL ROOM SMK TAMAN INDAH 1. Leave your bags outside the room before enter. 2. A teacher must be present before you enter. 3. Do not scribbe on the tables. 4. Do not remove any chairs from their original places. 5. Put back the chairs neatly before you leave. 6. Handle all materials and equipment with care. 7. Switch all materials and equipment with care. 8. Put back whatever material you have taken in their original places. 9. Dot not litter. Please keep the room clean. 10. Every student must observe all the rules and regulations when using the room.  ‐ SMKTI 2010‐   
  • 96.
    PERATURAN MENGGUNAKAN BILIKINKLUSIF SMK TAMAN INDAH 1. Waktu operasi: a) Sebelum dan selepas waktu persekolahan b) Waktu rehat c) Waktu Pendidikan Jasmani dan Pendidikan Seni d) Waktu malam (pelajar lelaki sahaja) 2. Tidak dibenarkan makan dan minum di dalam bilik resos. 3. Pelajar-pelajar normal(reader) sahaja diberi kebenaran menggunakan bilik resos. 4. Pelajar –pelajar hendaklah sentiasa berpakaian kemas semasa berada di bilik resos. 5. Sebarang peralatan bilik resos yang hendak dikeluarkan mestilah mendapat kebenaran daripada mana-mana guru resos yang bertugas. 6. Orang luar ataupun waris dikehendaki mendapatkan kebenaran terlebih dahulu sebelum berjumpa dengan pelajar resos. 7. Semua pelajar resos bertanggungjawab menjaga kebersihan bilik resos. 8. Pelajar tidak dibenarkan membuat bising semasa berada di bilik resos. 9. Sila buang sampah ke dalam tong sampah yang telah disediakan. 10.Segala peralatan bilik resos yang telah digunakan hendaklah disimpan semula di tempat asal.  ‐ SMKTI 2010‐   
  • 97.
    PERATURAN KESELAMATAN PENGGUNAAN STUDIO LUKISAN KEJURUTERAAN SMK TAMAN INDAH 1. Dilarang memasuk studio LK tanpa kebenaran guru. 2. Tanggalkan kasut dan susun kasut di atas rak dengan kemas. 3. Pelajar dilarang memasuk beg dan diminta menyusun beg dengan kemas di luar studio LK. 4. Pelajar dilarang membawa memasuk makanan ke dalam studio. 5. pelajar hendaklah membuat dua barisan sebelum masuk ke dalam. 6. Pelajar tidak dibenarkan mengubah meja melukis. 7. Pelajar haruslah berkelakuan baik semasa berada dalam studio 8. Gunakan peralatan yang diperlukan sahaja. 9. Gunakan peralatan dengan tertib dan cermat. 10.Dilarang menconteng dan merosakkan sebarang peralatan. 11.Simpan peralatan dengan kemas di dalam almari sebelum keluar dari studio. 12.Pelajar tidak dibenarkan membawa keluar sebarang peralatan dari studio tanpa kebenaran guru. 13.Pastikan kerusi disusun dengan kemas sebelum keluar dari studio. 14.Pastikan tingkap ditutup dan semua suis lampu dan kipas angin ditutup sebelum keluar dari studio.  ‐ SMKTI 2010‐   
  • 98.
    MANUAL/PERATURAN KESELAMATAN BILIK UNIT BIMBINGAN DAN KAUNSELING SMK TAMAN INDAH 1. Waktu berurusan: - para pelajar atau individu yang ingin menggunakan bilik/unit ”Khidmat Bimbingan dan Kaunseling” perlu mengisi borang temujanji atau berjumpa dengan Kaunselor. 2. Waktu Perkhidmatan adalah seperti berikut: **Sesi pagi ( Isnin – Jumaat) 8.00pagi – 12.45 tgh. **Sesi petang ( Isnin – Khamis) 2.30 ptg – 5.00 ptg 3. Etika di bilik kaunseling: -setiap pelajar atau individu yang mengunjungi bilik kaunseling seharusnya memelihara tingkah laku dan menjaga keharmonian bilik kaunseling. -para pelajar tidak dibenarkan melepak dan membuat bising ketika mengunjungi bilik ini pada waktu rehat/waktu kelas. 4. Penggunaan peralatan atau bahan pembelajaran: -penggunaan peralatan serta bahan pembelajaran perlu didahului dengan kebenaran kaunselor. -sila pastikan penggunaan peralatan tidak akan menyebabkan kerosakan dan dijaga dengan baik. 5. Kebersihan: -para pelajar tidak dibenarkan makan atau minum di dalam bilik ini. -aspek kebersihan harus dijaga dari semasa ke semasa.  ‐ SMKTI 2010‐   
  • 99.
    PERATURAN MENGGUNAKAN BILIKBOSS SMK TAMAN INDAH 1. Pelajar tidak dibenarkan masuk ke bilik Boss jika tiada urusan. 2. Pelajar hanya dibenarkan masuk untuk mengambil buku pinjaman dengan ditemani oleh guru SPBT. 3. Buku-buku pinjaman hendaklah diletakkan di bilik stor yang selamat da berkunci. 4. Memastikan bilik Boss sentiasa bersih dan kemas. 5. Menyediakan rak buku yang dibuat daripada logam agar terhindar daripada serangga perosak anai-anai, tikus dan lipas. 6. Gunakan racun perosak atau perangkap dan sistem ventilasi mestilah baik. 7. Menyediakan alat pemadam api yang berfungsi. 8. Bilik Boss hendaklah ditempat berhampiran punca air agar tindakan mudah diambil jika berlaku kebakaran. 9. Sentiasa memeriksa sistem pendawaian elektrik.  ‐ SMKTI 2010‐   
  • 100.
    SMK TAMAN INDAH 73000 TAMPIN N.SEMBILAN DARUL KHUSUS BUKU KAWALAN PERGERAKAN MURID “WARGA BERHEMAH, SEKOLAH SELAMAT, MASYARAKAT HORMAT” Disediakan oleh : Unit HEM SMKTI (http://myhemsmti.blogspot.com)
  • 101.
    ARAHAN : 1.Ketua Tingkatan diminta mencatat bilangan kehadiran pelajar setiap hari dan nama pelajar yang tidak hadir dalam ruangan yang disediakan. 2.Ketua Tingkatan dipertanggungjawabkan unuk menjaga keselamatan Buku Kawalan Kelas ini. 3.Ketua Tingkatan hendaklah mengambil buku ini sebelum 7.25 pagi dan memulangkannya selepas tamat waktu pembelajaran setiap hari kepada Cikgu Mazlan b Lambak, Guru Disiplin. 4.Ketua Tingkatan hendaklah membawa Buku Kawalan Kelas ini ke Makmal Sains, Makmal Komputer,Bengkel Kemahiran Hidup, Bilik MPV, Bilik Pendidikan Seni dan sebagainya sewaktu P & P berjalan. 5.Guru Mata Pelajaran / Guru Ganti ( Relief ) diminta mencatat bilangan pelajar yang ada dalam kelas setiap kali P & P berjalan dan sila tandatangan ruang yang disediakan. 6.Sekiranya terdapat pelajar ponteng atau melanggar disiplin sekolah sepanjang P & P berjalan sila catatkan dalam Buku Kawalan Kelas dan laporkan kepada Guru Disiplin untuk tindakan selanjutnya. NAMA GURU TINGKATAN : ……………………………………………………………………… NAMA KETUA TINGKATAN : ……………………………………………………………………… NAMA PEN. KETUA TINGKATAN: ……………………………………………………………………..
  • 102.
    SEKOLAH MENENGAH KEBANGSAANTAMAN INDAH, 73000 TAMPIN, N.SEMBILAN BULAN MINGGU BIL. MURID : ……………. 1 / 2 / 3 / 4 / 5 ( Bulatkan bahagian berkenaan) MASA T/T T/T T/T T/T T/T T/T T/T T/T T/T T/T 07.40-08.20 GURU 08.20-09.00 GURU 09.00-9.40 GURU 09.40-10.20 GURU 10.20-10.40 10.40-11.20 GURU 11.20-12.00 GURU 12.00-12.40 GURU 12.40-01.20 GURU 01.20-02.00 GURU 02.00-02.40 GURU HARI ISNIN R SELASA E RABU H KHAMIS A T/T T/T T/T T/T T/T T/T 07.50-08.30 GURU 08.30-09.10 GURU 09.10-9.50 GURU 09.50-10.30 GURU 10.30-10.50 10.50-11.30 GURU 11.30-12.10 GURU JUMAAT T Catatan : ………………………………………………………………………………………………………………………………………………………………………………………………………………………………………………………………… ………………………………………………………………………………………………………………………………………………………………………………………………………………………………………………………………… ………………………………………………………………………………………………………………………………………………………………………………………………………………………………………………………………… …………………………………………………………………………………………………………………………………………………………………………………………………………………………………………………………………
  • 103.
    PELAJAR PONTENG TARIKH MASA NAMA PELAJAR NAMA GURU T/T GURU CATATAN CATATAN GURU: ………………………………………… ………………………………………… ………………………………………… ………………………………………… ………………………………………… ………………………………………… ………………………………………… ………………………………………… ………………………………………… PELAJAR TIDAK HADIR HARI ISNIN SELASA RABU KHAMIS JUMAAT ………………………………………… TARIKH NAMA 1 1 1 1 1 ………………………………………… PELAJAR 2 2 2 2 2 3 3 3 3 3 ………………………………………… 4 4 4 4 4 5 5 5 5 5 ………………………………………… 6 6 6 6 6 7 7 7 7 7 ………………………………………… …………………………………………