Suite 401, CFM building, 23 Lang Ha, Hanoi, Vietnam - 84.4 3514 9883 - info@smartosc.com
2014 SmartOSC™ and X-POS
12Ath Floor, Ladeco Building, 266 Doi Can, Ba Dinh, Hanoi, Vietnam. +84 43-5149-883, info@smartosc.com
Table of Contents
About X-POS................................................................................................................................................. 6
Main X-POS features ................................................................................................................................. 6
Flow chart of X-POS functionality ..............................................................................................................7
Technical specifications............................................................................................................................. 8
Browse Mode............................................................................................................................................... 10
Access Browse mode X-POS ................................................................................................................... 10
Create order..............................................................................................................................................11
Add product by barcode scan ...............................................................................................................11
Add product by search......................................................................................................................... 12
Product types ...........................................................................................................................................13
Add Complex Products .........................................................................................................................13
Custom Options................................................................................................................................... 14
Edit order................................................................................................................................................. 14
Remove product .................................................................................................................................. 14
Update quantity................................................................................................................................... 14
Custom price.........................................................................................................................................15
Discount full order ................................................................................................................................15
Save order / Delay for later placing order ............................................................................................ 16
Cancel order......................................................................................................................................... 16
Choose different customer types .............................................................................................................17
Order list.................................................................................................................................................. 18
Refund ................................................................................................................................................. 19
Open Saved Order ............................................................................................................................... 20
Checkout mode ........................................................................................................................................... 21
Adding discount/coupon codes ............................................................................................................... 21
Payment methods ................................................................................................................................... 21
Selecting payment method ................................................................................................................. 21
Using magnetic card swiper function................................................................................................... 22
Gift card............................................................................................................................................... 22
Store Credit ......................................................................................................................................... 23
Print Invoices ........................................................................................................................................... 23
12Ath Floor, Ladeco Building, 266 Doi Can, Ba Dinh, Hanoi, Vietnam. +84 43-5149-883, info@smartosc.com
Till handling ......................................................................................................................................... 23
Create part of Order – Invoice and Shipping........................................................................................ 24
Confirmation message......................................................................................................................... 25
Update Magento stock............................................................................................................................ 26
Reprint Invoice......................................................................................................................................... 26
Cash Drawer functionality ....................................................................................................................... 26
Make manual cash transaction .............................................................................................................27
Opening cash drawer functionality.......................................................................................................27
Reporting..................................................................................................................................................... 29
Quick report (X-report)............................................................................................................................ 29
Till report (Z-report) ................................................................................................................................ 30
X-POS Reports Magento backend............................................................................................................33
End of day report ..................................................................................................................................33
Full Order report .................................................................................................................................. 34
Offline Functionality.....................................................................................................................................35
Loading data.............................................................................................................................................35
Switch to Offline mode.............................................................................................................................35
Setup the Magento Backend ........................................................................................................................37
Payment Methods ....................................................................................................................................37
Default payment methods....................................................................................................................37
Online Credit card - Payment Gateways...............................................................................................37
Credit Card Present...............................................................................................................................37
Shipping methods ....................................................................................................................................37
User Permissions ..................................................................................................................................... 38
Manage Cashier....................................................................................................................................... 39
Setup Categories to view in X-POS.......................................................................................................... 41
Use website / store view .......................................................................................................................... 42
Create a new website for X-POS.......................................................................................................... 42
Set differing Payment and Shipping methods between X-POS and online store ................................ 43
Differing view of Products between X-POS and online store............................................................... 44
Different prices between X-POS and online store ............................................................................... 44
Create customer group to discount a product or set tax class ............................................................. 46
12Ath Floor, Ladeco Building, 266 Doi Can, Ba Dinh, Hanoi, Vietnam. +84 43-5149-883, info@smartosc.com
Tax setup ..................................................................................................................................................47
Guest address in X-POS configuration..................................................................................................47
Tax Destination calculation ..................................................................................................................47
Shipping setting address ......................................................................................................................47
Customer tax ........................................................................................................................................47
Avoid dialogue boxes when printing – Silent printing ............................................................................. 48
Chrome................................................................................................................................................ 48
Firefox silent-printing .......................................................................................................................... 49
Optimize speed of running X-POS............................................................................................................... 50
Browser type ........................................................................................................................................... 50
Magento Configuration ........................................................................................................................... 50
Server and DB setup ................................................................................................................................ 50
Caching.................................................................................................................................................... 50
APC caching......................................................................................................................................... 50
Memcache ........................................................................................................................................... 50
Developer notes - Customization.................................................................................................................51
Invoice / Receipt template setup ..............................................................................................................51
Translation files ........................................................................................................................................51
Quick disabling extension for testing ...................................................................................................... 52
Navigation....................................................................................................................................................53
Touch screen ............................................................................................................................................53
Keyboard shortcuts ..................................................................................................................................53
System Configuration.................................................................................................................................. 55
General Pane ........................................................................................................................................... 55
License key .......................................................................................................................................... 55
Store view............................................................................................................................................ 55
Enable shortcut.................................................................................................................................... 55
Display “Create Invoice” / “Create Shipment” ..................................................................................... 56
Create Invoice / Shipment Default ....................................................................................................... 56
Change Item Price ............................................................................................................................... 56
Display Shipping Method..................................................................................................................... 56
Confirm on Checkout............................................................................................................................57
12Ath Floor, Ladeco Building, 266 Doi Can, Ba Dinh, Hanoi, Vietnam. +84 43-5149-883, info@smartosc.com
Print on Opening Cash Transfer............................................................................................................57
Multi Warehouse...................................................................................................................................57
Enable Till .............................................................................................................................................57
Enabled Cashier ....................................................................................................................................57
Search...................................................................................................................................................... 58
Enable local searching ......................................................................................................................... 59
Fields Used for Search ......................................................................................................................... 59
Search Product Type............................................................................................................................ 59
Search “In Stock” Products Only.......................................................................................................... 59
Search Products Visibility .................................................................................................................... 59
Lucky Search........................................................................................................................................ 59
Offline mode............................................................................................................................................ 59
Offline Mode........................................................................................................................................ 60
Data load interval ................................................................................................................................ 60
Data reload interval ............................................................................................................................. 60
Network check interval........................................................................................................................ 61
Customer per request .......................................................................................................................... 61
Product per request ............................................................................................................................. 61
Guest Information ................................................................................................................................... 61
Name................................................................................................................................................... 61
Receipt..................................................................................................................................................... 62
Paper size print invoice........................................................................................................................ 62
Print Reciept ........................................................................................................................................ 63
Email Receipts ..................................................................................................................................... 63
Reports .................................................................................................................................................... 63
Denomination...................................................................................................................................... 64
Custom Denomination ........................................................................................................................ 64
Default transfer money........................................................................................................................ 64
Customize layout..................................................................................................................................... 64
Known issues / FAQ..................................................................................................................................... 65
Cannot see products in X-POS................................................................................................................. 65
Features not supported ........................................................................................................................... 65
12Ath Floor, Ladeco Building, 266 Doi Can, Ba Dinh, Hanoi, Vietnam. +84 43-5149-883, info@smartosc.com
I get a blank page when I start the X-POS ............................................................................................... 65
I cannot see my invoice............................................................................................................................ 65
No Shipping option available................................................................................................................... 65
Error with “bill_zip” missing or not correct when using Guest checkout ................................................. 65
BL_CustomGrid – conflict........................................................................................................................66
Calculations does not display correct in X-POS GUI ................................................................................66
When Warehouse is activated the layout is not displaying correct..........................................................66
Road map .................................................................................................................................................... 67
Further information..................................................................................................................................... 68
12Ath Floor, Ladeco Building, 266 Doi Can, Ba Dinh, Hanoi, Vietnam. +84 43-5149-883, info@smartosc.com
About X-POS
The X-POS package is developed by SmartOSC for any
business operating a Magento webshop and a physical store at
the same time. Furthermore, the solutions is also useful for
phone sales and sales representatives.
The X-POS integrates with several external point-of-sale
peripherals:
 Barcode scanner
 Credit card Swiper
 Receipt printer
 Cash Drawers
 Touch-screens
Main X-POS features
 POS interface for quickly creating new orders
 Offline mode
 Swipe function for credit card
 Quick find - search part of name or product id
 Search by scanning barcodes
 Edit item information on the fly
 Process orders with various payment methods
 Auto-update total inventory after customer purchase
 Have all stock info in one inventory system
 Easily operate sales and promotion
 Configure Till and Cashiers
 Create End of Day report
 Customizable layout
 Shortcut keys for faster operation with Keyboard attached
12Ath Floor, Ladeco Building, 266 Doi Can, Ba Dinh, Hanoi, Vietnam. +84 43-5149-883, info@smartosc.com
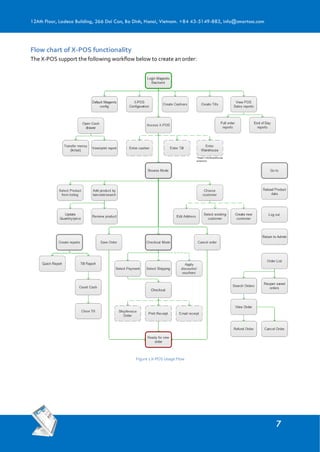
Flow chart of X-POS functionality
The X-POS support the following workflow below to create an order:
Figure 1 X-POS Usage Flow
12Ath Floor, Ladeco Building, 266 Doi Can, Ba Dinh, Hanoi, Vietnam. +84 43-5149-883, info@smartosc.com
Technical specifications
 Browser compatibility: Firefox or Chrome – recommended.
 Barcode scanning compatible with standard USB/KBW scanning devices
 Swiper support 2 and 3 track magnetic stripe credit card readers authorize.net / PayPal / Credit
card (saved)
 Default receipt print sizes are supported: 80mm, 58mm, and 48mm. Besides print in A4.
 Cash drawer – the X-POS does not interface directly with any cash drawers, but can be configured
to control a cash drawer through a receipt printer.
12Ath Floor, Ladeco Building, 266 Doi Can, Ba Dinh, Hanoi, Vietnam. +84 43-5149-883, info@smartosc.com
User guide for X-POS
12Ath Floor, Ladeco Building, 266 Doi Can, Ba Dinh, Hanoi, Vietnam. +84 43-5149-883, info@smartosc.com
Browse Mode
Browse mode is the default screen which display when you enter the X-POS after providing user name and
till (if enabled). The browse mode is set for creating orders fast and shift – and to remove the any
distraction from payment until the order is ready for checkout.
Access Browse mode X-POS
Log into the system admin with login and password
Go to Sales >POS > Open X-POS
The X-POS interface will load. It will on the initial start load products into browser database. The load of
products can be followed in footer of the X-POS GUI, where it is counting amount of loaded products. The
loading time will depend on amount of products, but you can use the X-POS right away.
Default the products will be loaded into the browser memory, but in case you do not wish for this to
happen, it can be disabled. In that case all searches on products will take place directly into Magento DB.
Figure 2 Access X-POS User interface
12Ath Floor, Ladeco Building, 266 Doi Can, Ba Dinh, Hanoi, Vietnam. +84 43-5149-883, info@smartosc.com
Figure 3 X-POS User Interface
Create order
An order is created by adding a product in the main POS screen. Adding a product is done by either
scanning a barcode or by typing in a search query using the search field. The X-POS can be configured to
use the attributes you wish to search (see Configuration section).
Add product by barcode scan
Place cursor in Name/Product id field and read the barcode figured on the product package, the scan will
display in the search field. The search will run automatically (standard configuration) and for products with
matching and unique PRODUCT ID the item will be added as an order line with quantity equal to 1.
Figure 4 Add Product to Order
12Ath Floor, Ladeco Building, 266 Doi Can, Ba Dinh, Hanoi, Vietnam. +84 43-5149-883, info@smartosc.com
If the product ID is found and already exists in current order, the system will increase the quantity by 1 and
the Total will be automatically recalculated. The search field will be cleared after product entry (it clears
the search field upon receiving a linebreak character), ready for the next scan/search.
Scanning a wrong barcode will display that no search results for barcode was available.
Figure 5 Search Field
The field used for barcodes need to only contain unique values for being able to add products
on barcode scan.
Add product by search
By entering the product’s name or PRODUCT ID in the search box, you will be able to find the product that
matches completely with your search keyword.
If there is only one item that matches search query, it will be added to the current order instantly.
Figure 6 Auto search – auto add
The system will list results for keyword search.
12Ath Floor, Ladeco Building, 266 Doi Can, Ba Dinh, Hanoi, Vietnam. +84 43-5149-883, info@smartosc.com
Figure 7 Auto search - suggestion list
Clicking on the product on the suggestion list will add this product to the current order with default
quantity 1. Quantity can be added by scanning/searching for product again, or by editing quantity directly
in order view – see below.
Product types
Add Complex Products
X-POS supports the following complex products:
 Configurable
 Grouped
 Bundled
 Virtual
Adding the above complex products works both in on- and offline mode.
Figure 8 Popup for Configurable Product
12Ath Floor, Ladeco Building, 266 Doi Can, Ba Dinh, Hanoi, Vietnam. +84 43-5149-883, info@smartosc.com
When a complex product is selected to add, the product will display a selection popup. Here you can
configure what type of the complex product you wish to add.
The complex product price will be calculated right away.
In case you wish to make a change to a complex product, you will have to remove and add
the complex product to access configuration popup.
Custom Options
The X-POS is also supporting using the Custom Options tab for a product. It will similar to a complex
product display a popup box when you add a product with custom options included.
The SKU field from a Custom Option product is not similar to a default SKU from Magento,
and it will not be used in search or barcode scanning.
Edit order
In the X-POS interface, you can edit order information.
Remove product
When hovering or selecting an item in the order list, a small cross appear in the left side. Click on the small
cross in the item info pane if you want to remove product from the current order.
Figure 9 Delete item line from Order
The product will be deleted from the current order with all the quantities.
Update quantity
The product quantity can be updated in two ways:
1. By adding more products through barcode scan or search (i.e. see section 2. Create product)
2. By clicking on product in Product listing view
3. By changing the number in the quantity field of each item row
12Ath Floor, Ladeco Building, 266 Doi Can, Ba Dinh, Hanoi, Vietnam. +84 43-5149-883, info@smartosc.com
Figure 10 Update Quantity
If quantity value changed, the system will automatically recalculate subtotal for product with new quantity
value. To update order total completely – you will have to go to checkout page – some promotions / taxes
will not be applied until selecting payment and shipping options.
Custom price
You can discount each product directly in order view, if the function “Change Item Price” is enabled in
backend.
1. Click into price field for the product which you wish to discount.
2. Enter amount that you wish to be the new price (e.g. “199.99”).
Discount full order
The full order can be applied a discount directly from the order view window.
1. Click into the discount field
2. Enter the amount you wish to discount
The discount will be applied as a voucher code to take advantage of Magento’s existing promotions setup,
and give correct calculations in the full order flow.
12Ath Floor, Ladeco Building, 266 Doi Can, Ba Dinh, Hanoi, Vietnam. +84 43-5149-883, info@smartosc.com
Due to order discount using the voucher function, it is not possible to add another voucher to
an order that is already discounted.
Save order / Delay for later placing order
You can save the order for later handling when you have added items to your basket. Follow these steps to
save an order:
1. Add items to your basket
2. Click the Save Order button in the top of X-POS interface. A popup will appear.
3. Choose “OK”, the order will be saved as a pending order.
Figure 11 Order saved
After saving an order, the X-POS UI will be ready for the next order creation. The saved order is now
viewable in the Order List.
To access saved order, either click the Save icon when no order is in progress, and see a list of all pending
orders created from the X-POS interface, or go to the Order list from left sidebar menu to select a pending
order.
Note that saved orders are created by using Magento’s function for storing an order with
status “Pending”. This gives the advantage that the orders also can be found in backend of
Magento for later processing, but it also necessitates that a payment method has been
chosen before you can save an order. Default Cash payment will be added to theorder.
Cancel order
Click on the Cancel Order button if you want to delete an open order.
12Ath Floor, Ladeco Building, 266 Doi Can, Ba Dinh, Hanoi, Vietnam. +84 43-5149-883, info@smartosc.com
Figure 12 Cancel Order
A confirmation message will be displayed.
The order is removed from order list and will be cancelled in backend Magento and the X-POS UI will be
ready for a new order.
Choose different customer types
While at checkout, you can select if the order should check-out with a guest account (default), an existing
account or you can create a new account. Customer accounts can for example be used for marketing
campaign, and it makes it possible to use the build-in promotion system for customer groups in Magento.
Besides default Guest Checkout there are 2 options to checkout with: Existing Customer or Create New
Customer.
12Ath Floor, Ladeco Building, 266 Doi Can, Ba Dinh, Hanoi, Vietnam. +84 43-5149-883, info@smartosc.com
Figure 13 Adding User
 Checkout as Guest is selected by default to save operation time. In case of checkout as guest, the
customer information will not be saved. No action is needed for Guest checkout. The guest
checkout uses the information entered in configuration for Guest account.
 If checkout as Existing user, you can link current order to other orders from online shops or
multiple Point of sales and enrich the customer history. The existing customer can be searched
through customer ID (figured on a customer card) or email/telephone number.
 If checkout as a New user, user will get an email to activate his new account created based on
email and phone number. You can furthermore set which customer group the new customer
should be added to.
Note that when creating an order, Magento need a customer attached to the order to
perform a checkout. Therefore you will need to fill out the Guest Account information in
configuration before using the X-POS.
Order list
On click on Order List button, Order List screen will list 20 recent orders with a slider on right side. The list
display saved and already placed orders from both online store and X-POS.
12Ath Floor, Ladeco Building, 266 Doi Can, Ba Dinh, Hanoi, Vietnam. +84 43-5149-883, info@smartosc.com
Figure 14 Order List
The following actions can be taken:
 Search Order / Customer / Status
 Quick Action
o Cancel
o Invoice
o Ship an Order
o Reload order
 Open Order
o Reload
o Credit Memo / Refund
Refund
To process a refund in the X-POS, follow these steps:
1. Open the Order list
2. Input Order ID / or search Completed orders
3. Open order (click order ID)
4. Click Credit Memo
5. Check amounts and Qty to refund
6. Submit Credit Memo
12Ath Floor, Ladeco Building, 266 Doi Can, Ba Dinh, Hanoi, Vietnam. +84 43-5149-883, info@smartosc.com
Figure 15Create Refund through X-POS interface
When the refund is created a Receipt will be printed displaying total of refund.
Open Saved Order
A saved order will go into the order list with status Pending. If you need to find the order, open the order
list, search for Pending orders, and Reload the saved order. The order will now open up in X-POS GUI.
12Ath Floor, Ladeco Building, 266 Doi Can, Ba Dinh, Hanoi, Vietnam. +84 43-5149-883, info@smartosc.com
Checkout mode
When you are finished adding items to an order, you can click the top-right corner total button, and the
layout will switch into Checkout mode.
The Order list will be visible but grayed out, and the sales person can concentrate on the sales aspects. If
the sales person need to change the order items, they can switch back with theTotal button or by clicking
on the grayed out order list.
Adding discount/coupon codes
After adding items to order and having clicked on “Total” you can apply a coupon/discount code in the
“Discount” tab. The discount will be recalculated instantly after clicking on Apply button.
Configuration of and creation of coupon codes / vouchers is done through the default Magento
functionality of Promotion functionality.
Figure 16Add Voucher
Currently the X-POS only supports to have one voucher/discount for the order at a time.
Tip: Create common used discounts as a voucher, and store it as barcodes, and then use
barcode scanner for quickly adding discount.
Payment methods
Selecting payment method
Available payment methods (setup in configuration) are displayed in selection list when you enter
Checkout Mode.
12Ath Floor, Ladeco Building, 266 Doi Can, Ba Dinh, Hanoi, Vietnam. +84 43-5149-883, info@smartosc.com
If the customer pay by cash/check just put the amount in Cash in box, the Balance will be calculated
automatically to give you the value of change (if any).
Figure 17 Inputting Amount
Order will be completed as normal Magento order. The product stock will be updated in Magento system
similar to an online order.
Using magnetic card swiper function
For payment options Authorize.net, PayPal and Credit card (saved), there is swiper functionality installed.
Connect your PC a standard magnetic card reader, and you can now easily process credit cards.
The swiper function is listening when you select one of the above payment methods – in case you have to
retry, you can click on the text “Click here to swipe” to tell the system to listen for new data. The swiper
functionality reads the 1st
and 2nd
line of the magnetic stripe on the credit card, and distributes them to the
correct fields for the selected payment.
Gift card
If you are using Enterprise it is possible to use default Magento Giftcards on an order placed through the X-
POS.
1. Create order
2. Go to Checkout
3. Select Discount tab
4. Input Gift card code in the field for gift card. Several gift cards can be used at the same order.
5. Place order
Figure 18 Gift card
12Ath Floor, Ladeco Building, 266 Doi Can, Ba Dinh, Hanoi, Vietnam. +84 43-5149-883, info@smartosc.com
Store Credit
For Enterprise users is also possible for customers to pay with Store Credit. It will display in checkout as a
option that can be selected. The feature follows default Magento Enterprise flow.
Print Invoices
The system will open a new browser window for printing a receipt. The browser will ask for your
confirmation before printing the invoice.
Figure 19 Print menu
The invoice form is a simple layout, which in its header displays the name of customer, time and date, and
the payment method.
The body of the order lines are based on the standard Magento setup for invoice.
Till handling
Tills can be administered in Magento configuration. Here you can edit existing tills and create new ones.
Go to Sales > POS > Manage Tills
The till is meant as the physical unit of a POS with a cash drawer and PC.
When tills are activated in X-POS configuration the client can select the till to log into – the till will be
remembered in a cookie, and if you need to change the till for the computer you entered it in, you will have
to flush the browser cache.
12Ath Floor, Ladeco Building, 266 Doi Can, Ba Dinh, Hanoi, Vietnam. +84 43-5149-883, info@smartosc.com
The till will appear in the POS report and each till has its own Cash Drawer money transfer report to keep
of cash flow.
Figure 20 Manage till in Magento Admin
Create part of Order – Invoice and Shipping
Default the X-POS is configured to take all three steps of creating an order:
 1. Create Order – order status: Pending
 2. Create Invoice – order status: Processing
 3. Create Shipment – order status: Complete
But you can make it possible for the POS user to decide in the checkout if an order should for example only
be created and invoiced. If you enable this feature, the order menu will be populated with the options.
12Ath Floor, Ladeco Building, 266 Doi Can, Ba Dinh, Hanoi, Vietnam. +84 43-5149-883, info@smartosc.com
If doing telephone sales, it is possible to set Invoice and Shipping not to be done on checkout
– and the payment will not be taken until updated later in Magento backend.
Confirmation message
When you have checked out an order successfully a confirmation message with Order ID will display in
POS interface. The message will disappear automatically after 3 seconds, but can also be manually
removed right away by clicking the black cross in left hand side.
Figure 21 Info message
Figure19 Part Shipping / Invoice
12Ath Floor, Ladeco Building, 266 Doi Can, Ba Dinh, Hanoi, Vietnam. +84 43-5149-883, info@smartosc.com
Update Magento stock
In the backend, after completing checkout of order and issuing the invoice, the order will be considered as
completed. The stock of ordered products will be deducted similar to normal Magento order flow.
Note that compared to a normal flow for an online Magento order, then the X-POS takes
care of creating order, checking payment, and sending invoice in one step (depending on
configuration).
Reprint Invoice
You can through the order list also reprint an invoice for an order.
1. Go to Order list
2. Find order
3. Select “Print Invoice”
Cash Drawer functionality
In the bottom pane you can access the Cash Drawer report and tool. It gives access to an overview of all
cash transactions and is intended to be used for keeping track of the amount of cash you are storing in
your cash drawer. All transactions that are paid by cash and all manual cash changes done by sales clerk
will be stored in the report.
12Ath Floor, Ladeco Building, 266 Doi Can, Ba Dinh, Hanoi, Vietnam. +84 43-5149-883, info@smartosc.com
The report is by default sorted with the latest reports first. It is possible to filter and sort the list for user,
amount, and date/time.
Figure 22Cash Drawer - Transfer money function
Note that currently the reports does not contain amounts returned in Refunds.
Make manual cash transaction
1. Click on the icon “Cash Transfer” to see list of transfers and current balance
2. Input amount and select if transaction is taking money IN or OUT of cash drawer
3. Add note for transaction if needed
4. Select [Transfer]
>>Transfer line will be added to list (Error will be displayed if OUT amount is higher than Current
balance)
The ‘Current Balance’ count is intended to be used for setting the beginning balance, and for making the
end-of-day balancing of the cash drawer by the POS user.
The list display the latest 20 cash transactions and can be filtered for each column.
Opening cash drawer functionality
The button for money transfer can be configured in settings to open a cash drawer through a receipt
printer (standard receipt printer and cash drawer setup). The feature is working by printing a receipt line.
Since the function works by printing a receipt line it is advised to adjust your browser to automatically skip
the print dialogue box. This can for example in Chrome be done by using Silent printing (see Configuring
Your POS system).
12Ath Floor, Ladeco Building, 266 Doi Can, Ba Dinh, Hanoi, Vietnam. +84 43-5149-883, info@smartosc.com
Note that this functionality will not work if your cash drawer is directly connected to the
computer, and also note that most receipt printers/cash drawer combinations will support
this. Please check with your equipment supplier if this is supported.
12Ath Floor, Ladeco Building, 266 Doi Can, Ba Dinh, Hanoi, Vietnam. +84 43-5149-883, info@smartosc.com
Reporting
The X-POS gives access to different types of reports for the user – the reports can be accessed through the
left menu.
While in POS there is the previously mentioned Money transfer report, that display all cash transactions,
this report is available only through the X-POS UI, and is accessed when selecting the Cash Drawer button.
Furthermore, the sales person can access a Quick report which gives an immediate status of daily sales
(also called an X report), and there is an Till report which sums the different payment methods and also
reset the amount for the day (also called a Z or an End-of-day report). Finally, it is possible to get an
overview of all orders created in the X-POS through the Order report in the Magento backend which can
grouped in several different ways for your liking.
Figure 23 Report list menu
Quick report (X-report)
The quick report is meant to give the sales person an easy way to see what he/she has sold in the ongoing
sales session. Creating the report does not modify or alter any information, but it lets you print a quick
view of sales status for each payment method.
12Ath Floor, Ladeco Building, 266 Doi Can, Ba Dinh, Hanoi, Vietnam. +84 43-5149-883, info@smartosc.com
Figure 24 Quick Report - display view of amounts per payment method
Till report (Z-report)
The till or end of day report is intended to support in counting the register/till at the end of the day. The till
gives access to the following actions:
 Perform End-of-Day counting of any received transaction
 Count cash per denominations
 Print report
 Close till – which will reset amounts for both X and Z report.
12Ath Floor, Ladeco Building, 266 Doi Can, Ba Dinh, Hanoi, Vietnam. +84 43-5149-883, info@smartosc.com
Figure 25 End of Day – or – Close Till report – displaying sales per payment method
The popup window for Close Till display sales per payment methods. It will list:
 Cash (X-POS Cash)
 Checks (Check and Money Order)
 Credit Card (X-POS CC, Credit Card (Saved))
 Other payments (Any other enabled payment methods)
The user can click into the field for each payment method in Manual column to enter amounts when
making the end-of-day count. For payment methods Cash, you can click into “Count” button and make a
count per denomination (you can set the denomination to use in configuration).
12Ath Floor, Ladeco Building, 266 Doi Can, Ba Dinh, Hanoi, Vietnam. +84 43-5149-883, info@smartosc.com
Figure 26 Count coins and notes quickly through the “CountCash” screen following your list of denominations.
Finally, you can set how much change will be left in cash drawer (if using a default amount, you can set it in
configuration), and you can select to “Close Till”.
When closing the till the report is printed, and the main amounts from the report will be saved, and is now
accessible through full report in Magento backend, or as a quick overview in X-POS UI report list.
12Ath Floor, Ladeco Building, 266 Doi Can, Ba Dinh, Hanoi, Vietnam. +84 43-5149-883, info@smartosc.com
Figure 27 Overview of all closed reports in X-POS UI.
X-POS Reports Magento backend
Through Magento backend two POS specific reports are available through the Reports menu. The reports
are default only created with X-POS orders, and can display grouped by relevant settings.
The reports are accessed from the top menu in Magento backend:
Figure 28 Go to POS report
End of day report
The end of day report display the data from all previously created till or end-of-day reports made in X-POS
interface. You can view or export the data.
12Ath Floor, Ladeco Building, 266 Doi Can, Ba Dinh, Hanoi, Vietnam. +84 43-5149-883, info@smartosc.com
Full Order report
The full order reports makes it possible to take out exactly the information you need for your store. The
information can exported for further analysis, or different groupings can be made directly in the report
interface:
1. Set Period (intervals for how the report will be displayed)
2. Set From and To (the stretch of time the report will be taken from)
3. Select Order Status
4. Set if only for specific Till
5. Set Type of report
a. Order – no groupings, the orders are displayed one by one
b. Payment method – the report will display per payment method
c. Till – the report will display per cash drawer or till
d. Cashier – the report will group per sales person
Figure 29 Full order report created per payment method
Note, that it is possible to go directly from X-POS to view the reports via the sidebar menu in
X-POS UI.
12Ath Floor, Ladeco Building, 266 Doi Can, Ba Dinh, Hanoi, Vietnam. +84 43-5149-883, info@smartosc.com
Offline Functionality
Loading data
The first time you start the POS a backup is made of customers and all products from your Magento store.
The backup is stored locally on your PC in a Web storage. The backup is default renewed every hour, and
depending on your needs you can adjust the frequency.
A small notification on loaded products is displayed in footer. The icon for online/offline will change
depending on connectivity, and the number of products will display how many products are loaded, how
many in all, and how many products are stored from earlier load.
The information stored is name, price, and selected attributes.
Figure 30 Viewing Update of products in Footer
Switch to Offline mode
A continuous check is running to see if your POS station has a connection to the internet. In case you lose
your connection, the POS system switches to offline mode. The POS will now use the data it has stored
locally to make the transactions. This feature makes you able to still handle your sales even without
internet. Instead of using the online database from Magento the X-POS switches to using a local stored
database of all products, prices, customer data and payment methods.
When in offline mode, the little ‘Link’ icon will change to a broken link.
Figure 31 Offline mode
The loaded data does not copy promotion price rules (shopping cart and catalog discounts) therefore these
discounts are disabled in offline mode. The usage of Saved Orders are also disabled in Offline mode, and
previously saved orders will not be accessible until your system goes back Online.
While in offline mode the X-POS stores all the orders that have been made, and when connectivity has
been regained the orders will appear in Advanced menu as pending orders, that by clicking on the text can
12Ath Floor, Ladeco Building, 266 Doi Can, Ba Dinh, Hanoi, Vietnam. +84 43-5149-883, info@smartosc.com
be send one by one. Any errors or mismatches will be notified for further handling.
Figure 32 Orders created while in Offline mode
12Ath Floor, Ladeco Building, 266 Doi Can, Ba Dinh, Hanoi, Vietnam. +84 43-5149-883, info@smartosc.com
Setup the Magento Backend
Payment Methods
Payment methods to display in the X-POS are configured in Magento admin. If you configure your
Magento installation to run with different Websites (configuration) then it is possible to set payment
methods appear differently in online store and in X-POS user interface (see below chapter on Use website /
store view).
Default payment methods
The X-POS default display a Cash and a Credit card payment method. Both payment methods does not
require any interaction, and are therefore so-called dummy payment methods. Order created with cash
payment method will be tracked in the Cash Drawer – Money Transfer list, and both types of payment will
be noted in the POS report. The credit card method is intended for use with external CC terminals. Both
payment methods can be enabled/disabled and set with other display name in Configuration pane for
Payment Methods in Magento backend.
Online Credit card - Payment Gateways
In terms of Payment Gateways the X-POS is integrated with the most popular ones in Magento backend,
and out-of-the-box it supports the following payment methods with Swipe fill-in:
 Authorize.net
 PayPal Pro Flow
Other payment methods might work, but it is not guaranteed, and the swiper option will
most likely not work without customization for other payment methods.
Credit Card Present
The X-POS supports the Credit Card present payment gateway for Authorize.net. This method
necessitates that you have a CP payment gateway account at Authorize.net. The CP payment method is
enabled in configuration of the Authorize.net Payment Method.
Shipping methods
The X-POS is default set with a X-POS Shipping method which will be the selected option when you
checkout. It is necessary to have a shipping method to create a Magento order.
In case you create orders with a fixed cost, a shipping fee can be set for the shipping method in the
configuration for Shipping methods > XpoS Shipping.
12Ath Floor, Ladeco Building, 266 Doi Can, Ba Dinh, Hanoi, Vietnam. +84 43-5149-883, info@smartosc.com
User Permissions
The X-POS uses the User and Roles system from default Magento. The X-POS is accessed by logging into
the backend, and an X-POS user will therefore always also be a Magento backend user. This gives benefits
in terms of letting the sales person access reports, customers, and normal Magento order handling.
The permissions can be set to precisely fit with the workflow you have, and the sales person can of course
also be limited to only do Point-of-sales. The minimum permissions are access to SmartOSC X-POS and
the actions for handling Orders. Following are the steps to set this:
1. Go to System > Permissions > Roles
2. Select existing role or create new
3. Edit Role Resources under Sales to only contain SmartOSC X-POS and Orders (see screen shot)
4. Save Role
5. Go to System Permissions > Users
6. Select or create users, and set their User Role to the role you have created / modified
7. Save User
12Ath Floor, Ladeco Building, 266 Doi Can, Ba Dinh, Hanoi, Vietnam. +84 43-5149-883, info@smartosc.com
Figure 33 Set Permissions for Users
Manage Cashier
The cashier (or checkout operator) is intended as the person who handles the point-of-sale function. The
cashier is in X-POS created on top of a Magento User profile, this means that a Magento user can have
multiple Cashiers assigned, but one cashier can only be assigned to one type of User.
The cashier are created in Magento Backend, and if activated in configuration, the X-POS will prompt for
username before login to X-POS.
1. Go to Sales > POS > Manage Cashiers to view cashier list
12Ath Floor, Ladeco Building, 266 Doi Can, Ba Dinh, Hanoi, Vietnam. +84 43-5149-883, info@smartosc.com
2. Select or create new cashier and fill out username, password etc and create new cashier.
The cashier needs to be set as Active before he will appear in login menu. Furthermore, the cashier
can be set as an Admin (use the tickbox); the admin will have permissions to give discounts,
change item price, and do refunds.
3. Before redirect to X-POS screen, you have to login by cashier account
Or skip this step if “Enabled cashier” is set to “No” in X-POS configuration
12Ath Floor, Ladeco Building, 266 Doi Can, Ba Dinh, Hanoi, Vietnam. +84 43-5149-883, info@smartosc.com
Note that you need to create all the cashiers you need for a shop/outlet under the same
Magento User to be able to login with them during the same X-POS session. In case you have
cashiers from different Magento Users, you will need to logout of Magento backend again
before you can login with the new Cashier.
Setup Categories to view in X-POS
For the default browse mode when entering the X-POS GUI, you can set which categories should be
possible view and see products from through the product browse window.
You enable categories to display in X-POS in the following way:
1. Go to Catalog > Manage categories
2. Choose one category
3. Choose the tab ‘XPOS’
4. Set “Enable the X-POS” to value “Yes”, additional you can set a display name and if the category
should be default showing when you enter the X-POS GUI
5. Save Category
The category will now display in X-POS GUI.
12Ath Floor, Ladeco Building, 266 Doi Can, Ba Dinh, Hanoi, Vietnam. +84 43-5149-883, info@smartosc.com
Figure 34 Setup Category for X-POS display
Use website / store view
Running the X-POS on top of your existing website gives several benefits in terms of inventory handling.
But there might also be cases where you would like your online store and the POS solution to be different.
It would for example be in terms of shipping and payment methods, or in products displayed, or to have a
simple way to differ between orders made in X-POS and orders made in webshop. For this purpose you can
use the build-in Magento functionality of creating a new Website with its own Store View.
Create a new website for X-POS
1. Go to Admin > System > Manage Stores
2. Create new Website
Figure 35Create Website
3. Create a Store and Store View for new Website
Change the website which is used for X-POS interface in configuration page:
1. Go to System > Configuration
2. Select 'X-POS' under ‘Sales’
3. Under General set 'Store View' select the store view previously created under the new website.
4. Save Config
Newly selected Store View will now be used when you open the X-POS interface.
12Ath Floor, Ladeco Building, 266 Doi Can, Ba Dinh, Hanoi, Vietnam. +84 43-5149-883, info@smartosc.com
Set differing Payment and Shipping methods between X-POS and online store
The storeview under this Website, can now be configured to have payment and shipping options that
differ from your online website. This is done following standard Magento setup in the configuration page.
For example for disabling specific Payment method in a website:
1. Go to Admin > System > Configuration
2. 2. In top left corner select 'Current Configuration Scope' select the website you want to change (in
our example XPOS)
Figure 36 Select Website
3. Select in left-side menu Sales > Payment Methods
4. Select any payment method, and under Enabled un-tick the 'Use Default' option. Change value to
'No’
5. Save Config
The Payment option will now not display in X-POS interface.
12Ath Floor, Ladeco Building, 266 Doi Can, Ba Dinh, Hanoi, Vietnam. +84 43-5149-883, info@smartosc.com
Figure 37 Set Website used in X-POS
Differing view of Products between X-POS and online store
It is also possible to add / remove products or product groups to they only display in a specific storeview.
Please follow your Magento Userguide for further customization to website / storeview.
Different prices between X-POS and online store
When you are running the X-POS with a different website than your online store, it is also possible to set
different prices for the items. The steps for doing this are as follows:
Make sure the scope is changed from Global to Website in configuration
1. Admin > System > Configuration > Catalog
2. Select Price pane (NB: Configuration scope needs to be Default Config)
12Ath Floor, Ladeco Building, 266 Doi Can, Ba Dinh, Hanoi, Vietnam. +84 43-5149-883, info@smartosc.com
3. Set Catalog Price Scope to 'Website'
4. Save
Now each Website can have different Catalog prices.
Figure 38 Select X-POS website for Products
Change price on specific product:
1. Go to Catalog > Manage Products
2. Choose Store view - set the website you want to change price for
Figure 397 Select X-POS website for Products
3. Select product (NB: You will need to make sure that your product is already existing in the website)
12Ath Floor, Ladeco Building, 266 Doi Can, Ba Dinh, Hanoi, Vietnam. +84 43-5149-883, info@smartosc.com
4. Go to Prices
5. Un-tick box [Website] Use default value
6. Change value for field Price and select ‘Save’
Figure 28 Select X-POS website for Products
Price will now display different in selected website
Create customer group to discount a product or set tax class
1. Go to Customers >> Customer Groups to Add new customer group
2. Click on [Add new Customer Group] button at the top right page
Figure 409 Select X-POS website for Products
3. Go to Catalog >> Manage Products
4. Choose product to set discount for customer type
5. Choose Prices tab at the left menu after that click on [Add Group Price] button
Figure 30 Select X-POS website for Products
6. Set group price
12Ath Floor, Ladeco Building, 266 Doi Can, Ba Dinh, Hanoi, Vietnam. +84 43-5149-883, info@smartosc.com
Figure 31 Select X-POS website for Products
Tax setup
The tax for an order is calculated based on customer billing or shipping address. Since the X-POS does not
always have a specific address (compared to Magento frontend checkout), then it is necessary to configure
Magento to have default shipping and tax addresses. There are three places to configure, each covering
different parts of the tax calculation:
Guest address in X-POS configuration
This address is used for invoice, for maintaining the correct tax when searching products. The guest
address is set by:
 Go to X-POS configuration under “Guest address”.
Tax Destination calculation
The Tax - Default Tax Destination Calculation sets the location that is used to determine the default tax
rate for calculating tax. It is configured here:
 System > Configuration > Sales > Tax
Note that this should be activated for having a tax value to display as soon as you add product. If no values
are given here, the region from Guest user will be used when accessing Checkout. It will be necessary to
reload info into POS after changing this setting.
Shipping setting address
It can be fixed by adding country, state and zip code to configuration: System > SALES > Shipping Settings
Customer tax
The tax can be set differently for different tax groups following default Magento. The X-POS will follow the
rules from Magento backend. The tax setup is very flexible in Magento, and we refer to Magento online
documentation for configuration hereof.
Note if you change to a customer which belongs to another tax rule, the tax will not update
until you click the Total (switch Mode) button.
12Ath Floor, Ladeco Building, 266 Doi Can, Ba Dinh, Hanoi, Vietnam. +84 43-5149-883, info@smartosc.com
Avoid dialogue boxes when printing – Silent printing
Chrome
In Chrome you can setup an instance of chrome running with kiosk-printing that suppresses dialog boxes.
Create a short cut to your Magento backend, and go in and modify the shortcut for destination with
additional parameters “--kiosk” and “--kiosk-printing”:
Figure 32 Select X-POS website for Products
Destination is set to:
Path-to-AppsGoogleChromeApplicationchrome.exe --kiosk --kiosk-printing
http://xpos.x.smartosc.com/index.php/admin
12Ath Floor, Ladeco Building, 266 Doi Can, Ba Dinh, Hanoi, Vietnam. +84 43-5149-883, info@smartosc.com
The kiosk mode sets the short-cut to open Chrome in a fullscreen mode where the user cannot access any
menus (but Chrome can still be closed by ESC of ALT+F4, or switch to other program by SHIFT + TAB).
And the kiosk-printing suppresses all print dialogs and forces print to default printer.
Firefox silent-printing
To enable silent printing in Firefox, the following method is the fastest way to configure it:
1. In the address bar type about:config
2. Right-click anywhere and select a "New –> Boolean"
3. Write as parameter: print.always_print_silent
4. Set value to “True” by clicking enter when value is selected
This will make Firefox print to default printer without any dialog boxes to click.
For disabling again, go back and set the parameter to “False”.
12Ath Floor, Ladeco Building, 266 Doi Can, Ba Dinh, Hanoi, Vietnam. +84 43-5149-883, info@smartosc.com
Optimize speed of running X-POS
The speed of the X-POS can be improved in several ways. The X-POS is for several functions (stock count,
checkout, promotions) running on top of the Magento site, and is therefore relying on a fast web
installation, especially in regard to database calls.
Browser type
Furthermore, the X-POS has several JavaScript functions, which makes it important to run it in a browser
that handles JS well – Chrome is so far the recommended browser, but the latest version of Firefox
performs almost with the same speed.
Magento Configuration
We suggest to create a Website / Storeview with only the products you need in the POS interface (see
Different Product catalog in X-POS) this will prevent the X-POS from having to filter all products in the full
product catalogue.
Server and DB setup
Select a hosting provider that are configured for running Magento sites. We suggest you check the reviews
and get feedback from other Magento owners on the best hosting services for your business location. We
advice against running it on a shared hosting, and you also abstain from simultaneously running other web
intensive applications on the server, and also the terminal that handles the X-POS.
In regard to Database setup the X-POS is tested with MySQL and MariaDB, without any noticeable
difference in speed on default configuration.
Caching
APC caching
Several customer have reported speed increases with APC (Alternative PHP cache), which can be set to
affect the backend performance.
Memcache
We recommend Memcache above default Magento cache due to speed gains in backend checkout.
12Ath Floor, Ladeco Building, 266 Doi Can, Ba Dinh, Hanoi, Vietnam. +84 43-5149-883, info@smartosc.com
Developer notes - Customization
The X-POS is, besides a few encrypted files to handle license, fully open source and you can without
breaking any copyrights make the modifications you wish to the extension.
We here list a few places that can be handy to know for quick customizations:
Invoice / Receipt template setup
Changes to the invoice/receipt is only possible directly in the code. There are two places to edit – one for
online receipts and one place for receipts created in offline mode:
Online mode:
Content:
 appdesignadminhtmldefaultdefaulttemplatesmxposreceiptinvoice.phtml
CSS files:
 skinadminhtmldefaultdefaultsmxpos
o receipt (is the 40 mm reciept)
o 58mm
o 80mm
o print - is the A4 receipt
Offline mode:
Note, in offline mode, there is only one file for creating the receipt:
 jssmxposxposreceipt.js
Translation files
The X-POS is using default Magento translation files. There are several files involved, since the extension
touches upon many functions from Magento. The main files are the following:
Location in applocaleCHOSEN_LANGUAGE
 Mage_Sales.csv
 Mage_Checkout.csv
 Mage_Adminhtml.csv
Some string that does not appear in these files, might have to be added manually, and a few strings are
also POS specific, and will not be picked up from these files.
For example, a few buttons are named directly in code:
 appdesignadminhtmldefaultdefaulttemplatesmxpossalesordercreatedata.phtml
12Ath Floor, Ladeco Building, 266 Doi Can, Ba Dinh, Hanoi, Vietnam. +84 43-5149-883, info@smartosc.com
Quick disabling extension for testing
If you need to disable the extension completely, the quickest way is the following:
1. Open file: appetcmodulesSM_XPOS.xml
2. Set active to value "False"
12Ath Floor, Ladeco Building, 266 Doi Can, Ba Dinh, Hanoi, Vietnam. +84 43-5149-883, info@smartosc.com
Navigation
Touch screen
Default all buttons and links are created in sizes that makes them useful for touch screen, but still appear
reasonable when using mouse or other selection device.
In configuration you can set a specific color for selectable text. The color will be applied to all the text areas
that functions as buttons or have some kind of interaction.
Keyboard shortcuts
Keyboard shortcuts can be enabled in settings. The shortcuts are accessible when the user is not standing
in the Search field. The shortcuts are consisting of just one character each for quick interaction:
Switch between browse and checkout mode
Open Cash Drawer
Cancel Order
Open Order list
Logout / Change user
Select Payment block
Select Shipping block
Select Discount block
Checkout
If standing in the search field, you can leave the search field by pressing tab once, and you
will then be able to use keyboard shortcuts.
12Ath Floor, Ladeco Building, 266 Doi Can, Ba Dinh, Hanoi, Vietnam. +84 43-5149-883, info@smartosc.com
12Ath Floor, Ladeco Building, 266 Doi Can, Ba Dinh, Hanoi, Vietnam. +84 43-5149-883, info@smartosc.com
System Configuration
The configuration page of X-POS extension can be accessed through the normal configuration of Magento
System > Configuration, and by selecting menu point X-POS under Sales pane in left menu.
The page can also be accessed by going to Sales > POS > Settings
General Pane
The general pane has all the settings that are considered the main functionalities of the X-POS.
License key
Input the license key you have been given when purchasing the X-POS extension. Note that the
license is locked to the domain and IP you initially use it on for the first time.
In case you need to change domain name or have any troubles using the key, the license key can
be reissued by contacting magento@smartosc.com.
Store view
Select the store view for the orders in X-POS. If you wish the X-POS to pick up only a selection of
products, these products should be assigned to a specific store. Using a different store for X-POS
also makes it possible to differ between orders made in frontend, and orders made as POS sales.
Default value: X-POS storeview
Enable shortcut
Set if shortcuts should be active in X-POS GUI. The shortcuts are active whenever outside the
search/scan field of the X-POS.
Default value: Disabled
12Ath Floor, Ladeco Building, 266 Doi Can, Ba Dinh, Hanoi, Vietnam. +84 43-5149-883, info@smartosc.com
Display “Create Invoice” / “Create Shipment”
These two settings decides whether the POS user can toggle invoice and shipping on/off for orders
created in X-POS.
Default value: Enabled
Create Invoice / Shipment Default
Select whether Invoice / Shipments are created as default for X-POS orders.
Default value: Enabled
Change Item Price
When activating Change Item Price the price for each item added to basket becomes changeable.
You can click into price field and edit price.
Default value: Enabled
Display Shipping Method
Select whether Shipping methods are shown in X-POS GUI. If disabled no shipping methods will
show in Shipping methods pane in Checkout mode. Note, that Shipping method “Free Shipping”
will be used..
12Ath Floor, Ladeco Building, 266 Doi Can, Ba Dinh, Hanoi, Vietnam. +84 43-5149-883, info@smartosc.com
Default value: Enabled
Confirm on Checkout
Option to have a message prompt appear to after checkout buttons is selected: The prompt will let
the sales person choose if they wish to print receipt, send email receipt, and if activated, if invoice
and shipping should be done in Magento..
Default value: Disabled
Print on Opening Cash Transfer
The Money Transfer button can be configured to send a print command line to attached receipt
printer for opening Cash Drawer. This functionality is not supported by all receipt printers or cash
drawers, so make sure to check if this is the case before acquiring peripheral devices
Default value: Disabled
Multi Warehouse
If you have acquired the X-Multi-Warehouse extension you will be able to run each POS with
multiple location functionality. This allows you to run with one Magento installation
simultaneously from many locations.
When activated, you can switch between warehouses in the X-POS interface, or set the
permissions for users to only be able to access the inventory from specific warehouse(s).
For further information read about our X-Multi-Warehouse Extension.
Enable Till
Activate Till function. If activated you can create tills in Magento Admin, and the tills will be used
for separating Cash Report to each till, and displaying names in POS report.
Default value: Enabled
Enabled Cashier
Cashier is the user entity in X-POS. They are based on User permissions of Magento users. If
enabled, the possibility of activating Automatic logout becomes accessible.
12Ath Floor, Ladeco Building, 266 Doi Can, Ba Dinh, Hanoi, Vietnam. +84 43-5149-883, info@smartosc.com
Default value: Yes
Search
The configurations grouped under search are all related to how products are filtered for search, and what
information / attributes can be searched for the products.
12Ath Floor, Ladeco Building, 266 Doi Can, Ba Dinh, Hanoi, Vietnam. +84 43-5149-883, info@smartosc.com
Enable local searching
If Local search is enabled then product data will be stored in browser and used by X-POS to make
searches. Searches will go faster, but it can impact the X-POS performance when loading the
product catalog into browser. It only works when Offline mode is active.
Default value: Disabled
Fields Used for Search
Select the attribute fields that will be included in your search. There is no limit to the number of
fields you can include, but the fewer fields that you select, the faster the search will go.
Default value: Attributes:ID, Barcode and Name
Search Product Type
Select the product types that will be included in products displayed in X-POS. If you for example
only wish to search in Simple products, only select “Simple products”..
Default value: All selected
Search “In Stock” Products Only
Set whether filter allows out of stock products.
Default value: No
Search Products Visibility
Set whether filter should look at the value for Visibility set for the products.
Default value: All Selected
Lucky Search
When you type into the search field, the search can automatically add an item if there is only one
item that match the search term entered. This function can be disabled if this disturbs normal
procedures.
Default value:Enabled
Offline mode
The offline mode configuration concerns all settings that influence the setup and advanced handling of
offline mode. It should normally not be necessary to adjust these settings, but it can in some cases due to
product base size, or due to connection issues be necessary.
12Ath Floor, Ladeco Building, 266 Doi Can, Ba Dinh, Hanoi, Vietnam. +84 43-5149-883, info@smartosc.com
Offline Mode
If offline mode is enabled then the X-POS will check network connection, continuously update
browser database, and shift to saving order info in case system is offline. The feature can affect
performance in case of large product catalog.
Default value: Disabled
Data load interval
Here you set in how fast a succession data queries will be send. It can necessary to adjust to a
slower speed in case the site responds very slowly, or it can be set to happen with just a few
seconds interval to make loading time of full product catalog as fast as possible.
Default value: 20
Data reload interval
Here you set how often data is reloaded for being prepared for going OFFLINE. In case you have a
high rate of sales or you have frequent attribute changes, it could be desirable to make the interval
shorter. Opposite, if you do not have many changes you can put less stress on the system by
decreasing the frequency. It is counted in seconds.
Default value: 3600 (refreshes every hour)
12Ath Floor, Ladeco Building, 266 Doi Can, Ba Dinh, Hanoi, Vietnam. +84 43-5149-883, info@smartosc.com
Network check interval
How often the system checks for internet connectivity.
Default value: 30 (pings the server – unless another request is ongoing)
Customer per request
Here you set how many customers are imported per request when updating database. This will
normally not be necessary to change.
Default value: 500
Product per request
Select here how many products are updated per request. This can be changed in case the system
timeouts while updating products, in such a case you should try to change this value to a lower
number of products.
Default value: 200
Guest Information
This block is used for the default Guest Customer account in checkout. When an order is made in Magento,
it is necessary to have a customer attached.
In the X-POS this is done by adding dummy data entered in “Guest information”. Note that Magento
usually base taxation on postal code / country, and therefore it is important that this information is fitting
with your store / outlet.
Name
You can here set the name used for a guest. This is the name used on receipt/invoice when
creating a checkout with customer type guest.
12Ath Floor, Ladeco Building, 266 Doi Can, Ba Dinh, Hanoi, Vietnam. +84 43-5149-883, info@smartosc.com
Default value: Empty (name “Guest” will display on receipt)
Receipt
The receipt section is for configuration of both print and email receipt. The receipt makes use of templates
provided by Magento, which makes them customizable.
Paper size print invoice
You can here select between different output formats for the receipt/invoice printed after an order
has been made in X-POS. The following formats are supported:
Figure 41 Name printed on invoice for Guest
12Ath Floor, Ladeco Building, 266 Doi Can, Ba Dinh, Hanoi, Vietnam. +84 43-5149-883, info@smartosc.com
 Invoice –A4 size, 210 mm in width
 Receipt – Receipt paper 40 mm in width
 Receipt – Receipt paper 58 mm in width
 Receipt – Receipt paper 80 mm in width
Default value:210 mm
Print Reciept
This settings makes it possible to enable/disable print. The options to print is available in order
menu or in checkout popup depending on configuration.
Default value:Enabled
Email Receipts
Under email templates you can configure if ít should also be possible to send receipt as email, and
set which templates are send and used for confirmation email to customer and others.
The settings “Default Enable Email Receipt”, set if the email should default try to send an email
when making a checkout. Note, that this should can give issues in case you do not have any email
address for the customers.
Reports
The report section gives you access to change permissions of who can view and create different types of
reports, and also configure denominations for the Till or Z-report.
12Ath Floor, Ladeco Building, 266 Doi Can, Ba Dinh, Hanoi, Vietnam. +84 43-5149-883, info@smartosc.com
Denomination
You can here select a preset denomination for the cash count function for a few popular
currencies. In case you currency is not supported, or you wish to display with fewer or more
counting options, you can select Custom, and create a custom denomination.
Default value: USD (United States Dollars)
Custom Denomination
The custom denomination is set up with a comma separated list for each currency of the structure:
“Name: Unit, Name: Unit, Name: Unit”, etc.
Default transfer money
When you create an End of day report (Z-report) the
Customize layout
The X-POS layout have some quick settings for changing the color scheme and logo used in the
user interface. The “Logo” is the logo in the X-POS GUi, and the “Logo in receipt” is the logo used
for when printing in top of receipt.
There are three colour settings, the Banner setting changes the main color in the interface, while
the Text will be used for links, sidebar icons and other places where attention is needed. Finally,
the color of all text displayed on top of the Banner color can be set to either Light or Dark.
For further customization of the layout, you will need to modify the CSS files of the X-POS.
12Ath Floor, Ladeco Building, 266 Doi Can, Ba Dinh, Hanoi, Vietnam. +84 43-5149-883, info@smartosc.com
Known issues / FAQ
Cannot see products in X-POS
If you cannot see products, prices are incorrect, or other similar issues, always make sure you have tried
flushing the Magento cache.
For example it will be necessary to flush after updating Storeview, Taxes, Search features etc.
Features not supported
Online mode
 Gift card products – for selling
 Multiple Shipping
 Fixed Product Tax
 Credit Card Payment Gateways 100% supported are Paypal Pro Flow and Authorize.net (note
other payment gateways might work out-of-the-box, but will most likely need customization)
Offline mode (besides above)
 Promotions
 Customer Tax rates
 Quantity / stock check
I get a blank page when I start the X-POS
Refresh the browser window. It could be related to your browser loading the database of your system the
very first time. Also recheck that your license key is correctly entered. Finally, this can occur in case of
issues with other extensions that overwrite the JS files from X-POS.
I cannot see my invoice
Before using the X-POS, you should set your browser to accept pop-ups. If not, the 1st
invoice pop-up
cannot be shown and printed.
No Shipping option available
If you see this message when you try to Checkout:
‘Sorry, no quotes are available for this order at this time or shipping address not found’
This message will display if no shipping is associated with selected product. For example if you have
selected a configurable product but have not configured it yet.
Error with “bill_zip” missing or not correct when using Guest checkout
Some CC payment methods are checking billing information for Zip and State for all orders. Since the X-
POS does not send any billing information when doing a guest checkout, you need to have your Magento
site configured correctly.
It can be fixed by adding country, state and zip code to configuration: System > SALES > Shipping Settings
12Ath Floor, Ladeco Building, 266 Doi Can, Ba Dinh, Hanoi, Vietnam. +84 43-5149-883, info@smartosc.com
BL_CustomGrid – conflict
There is an incompatibility with a particular grid customization call in the X-POS interface, leading to an
error: Invalid method Mage_Adminhtml_Block_Sales_Order_Create_Search_Grid::blcg_setGridModel
To remove issue you should configure BL_CustomGrid with an exception for above grid:
1. Go to System > Configuration > Custom Grids
2. Create Global Exclusion for adminhtml/sales_order_create_search_grid
3. Save, and the issue should disappear.
Calculations does not display correct in X-POS GUI
This issue can be caused by an activated session ID. It can be circumvented either by disabling cache for
Layout and HTML block, or by disabling Session ID:
1. Go to Magento Admin -> System -> Configuration -> General/Web
2. Go to Sesion Validation Settings
3. Set “Use SID on Frontend” to value “No”
When Warehouse is activated the layout is not displaying correct
If this happens, please try to refresh your browser window. It is due to CSS file not being read in correctly.
12Ath Floor, Ladeco Building, 266 Doi Can, Ba Dinh, Hanoi, Vietnam. +84 43-5149-883, info@smartosc.com
Road map
The following features are issues are currently researching and intending to implement. The next major
release will be in beginning of Q1 2015:
 Part Payment
 Split-payment
Note that changes in priorities and incoming customer requests may alter the roadmap, and
we therefore advise you not to make business decisions based on the planned features.
12Ath Floor, Ladeco Building, 266 Doi Can, Ba Dinh, Hanoi, Vietnam. +84 43-5149-883, info@smartosc.com
Further information
If you have any other question, feel free to contact us at magento@smartosc.com, or visit our web site
saas.smartosc.com for information on our other extensions and services.
You can create tickets through our ticket system here: support.smartosc.com.

Xpos userguide v33

  • 1.
    Suite 401, CFMbuilding, 23 Lang Ha, Hanoi, Vietnam - 84.4 3514 9883 - info@smartosc.com 2014 SmartOSC™ and X-POS
  • 2.
    12Ath Floor, LadecoBuilding, 266 Doi Can, Ba Dinh, Hanoi, Vietnam. +84 43-5149-883, info@smartosc.com Table of Contents About X-POS................................................................................................................................................. 6 Main X-POS features ................................................................................................................................. 6 Flow chart of X-POS functionality ..............................................................................................................7 Technical specifications............................................................................................................................. 8 Browse Mode............................................................................................................................................... 10 Access Browse mode X-POS ................................................................................................................... 10 Create order..............................................................................................................................................11 Add product by barcode scan ...............................................................................................................11 Add product by search......................................................................................................................... 12 Product types ...........................................................................................................................................13 Add Complex Products .........................................................................................................................13 Custom Options................................................................................................................................... 14 Edit order................................................................................................................................................. 14 Remove product .................................................................................................................................. 14 Update quantity................................................................................................................................... 14 Custom price.........................................................................................................................................15 Discount full order ................................................................................................................................15 Save order / Delay for later placing order ............................................................................................ 16 Cancel order......................................................................................................................................... 16 Choose different customer types .............................................................................................................17 Order list.................................................................................................................................................. 18 Refund ................................................................................................................................................. 19 Open Saved Order ............................................................................................................................... 20 Checkout mode ........................................................................................................................................... 21 Adding discount/coupon codes ............................................................................................................... 21 Payment methods ................................................................................................................................... 21 Selecting payment method ................................................................................................................. 21 Using magnetic card swiper function................................................................................................... 22 Gift card............................................................................................................................................... 22 Store Credit ......................................................................................................................................... 23 Print Invoices ........................................................................................................................................... 23
  • 3.
    12Ath Floor, LadecoBuilding, 266 Doi Can, Ba Dinh, Hanoi, Vietnam. +84 43-5149-883, info@smartosc.com Till handling ......................................................................................................................................... 23 Create part of Order – Invoice and Shipping........................................................................................ 24 Confirmation message......................................................................................................................... 25 Update Magento stock............................................................................................................................ 26 Reprint Invoice......................................................................................................................................... 26 Cash Drawer functionality ....................................................................................................................... 26 Make manual cash transaction .............................................................................................................27 Opening cash drawer functionality.......................................................................................................27 Reporting..................................................................................................................................................... 29 Quick report (X-report)............................................................................................................................ 29 Till report (Z-report) ................................................................................................................................ 30 X-POS Reports Magento backend............................................................................................................33 End of day report ..................................................................................................................................33 Full Order report .................................................................................................................................. 34 Offline Functionality.....................................................................................................................................35 Loading data.............................................................................................................................................35 Switch to Offline mode.............................................................................................................................35 Setup the Magento Backend ........................................................................................................................37 Payment Methods ....................................................................................................................................37 Default payment methods....................................................................................................................37 Online Credit card - Payment Gateways...............................................................................................37 Credit Card Present...............................................................................................................................37 Shipping methods ....................................................................................................................................37 User Permissions ..................................................................................................................................... 38 Manage Cashier....................................................................................................................................... 39 Setup Categories to view in X-POS.......................................................................................................... 41 Use website / store view .......................................................................................................................... 42 Create a new website for X-POS.......................................................................................................... 42 Set differing Payment and Shipping methods between X-POS and online store ................................ 43 Differing view of Products between X-POS and online store............................................................... 44 Different prices between X-POS and online store ............................................................................... 44 Create customer group to discount a product or set tax class ............................................................. 46
  • 4.
    12Ath Floor, LadecoBuilding, 266 Doi Can, Ba Dinh, Hanoi, Vietnam. +84 43-5149-883, info@smartosc.com Tax setup ..................................................................................................................................................47 Guest address in X-POS configuration..................................................................................................47 Tax Destination calculation ..................................................................................................................47 Shipping setting address ......................................................................................................................47 Customer tax ........................................................................................................................................47 Avoid dialogue boxes when printing – Silent printing ............................................................................. 48 Chrome................................................................................................................................................ 48 Firefox silent-printing .......................................................................................................................... 49 Optimize speed of running X-POS............................................................................................................... 50 Browser type ........................................................................................................................................... 50 Magento Configuration ........................................................................................................................... 50 Server and DB setup ................................................................................................................................ 50 Caching.................................................................................................................................................... 50 APC caching......................................................................................................................................... 50 Memcache ........................................................................................................................................... 50 Developer notes - Customization.................................................................................................................51 Invoice / Receipt template setup ..............................................................................................................51 Translation files ........................................................................................................................................51 Quick disabling extension for testing ...................................................................................................... 52 Navigation....................................................................................................................................................53 Touch screen ............................................................................................................................................53 Keyboard shortcuts ..................................................................................................................................53 System Configuration.................................................................................................................................. 55 General Pane ........................................................................................................................................... 55 License key .......................................................................................................................................... 55 Store view............................................................................................................................................ 55 Enable shortcut.................................................................................................................................... 55 Display “Create Invoice” / “Create Shipment” ..................................................................................... 56 Create Invoice / Shipment Default ....................................................................................................... 56 Change Item Price ............................................................................................................................... 56 Display Shipping Method..................................................................................................................... 56 Confirm on Checkout............................................................................................................................57
  • 5.
    12Ath Floor, LadecoBuilding, 266 Doi Can, Ba Dinh, Hanoi, Vietnam. +84 43-5149-883, info@smartosc.com Print on Opening Cash Transfer............................................................................................................57 Multi Warehouse...................................................................................................................................57 Enable Till .............................................................................................................................................57 Enabled Cashier ....................................................................................................................................57 Search...................................................................................................................................................... 58 Enable local searching ......................................................................................................................... 59 Fields Used for Search ......................................................................................................................... 59 Search Product Type............................................................................................................................ 59 Search “In Stock” Products Only.......................................................................................................... 59 Search Products Visibility .................................................................................................................... 59 Lucky Search........................................................................................................................................ 59 Offline mode............................................................................................................................................ 59 Offline Mode........................................................................................................................................ 60 Data load interval ................................................................................................................................ 60 Data reload interval ............................................................................................................................. 60 Network check interval........................................................................................................................ 61 Customer per request .......................................................................................................................... 61 Product per request ............................................................................................................................. 61 Guest Information ................................................................................................................................... 61 Name................................................................................................................................................... 61 Receipt..................................................................................................................................................... 62 Paper size print invoice........................................................................................................................ 62 Print Reciept ........................................................................................................................................ 63 Email Receipts ..................................................................................................................................... 63 Reports .................................................................................................................................................... 63 Denomination...................................................................................................................................... 64 Custom Denomination ........................................................................................................................ 64 Default transfer money........................................................................................................................ 64 Customize layout..................................................................................................................................... 64 Known issues / FAQ..................................................................................................................................... 65 Cannot see products in X-POS................................................................................................................. 65 Features not supported ........................................................................................................................... 65
  • 6.
    12Ath Floor, LadecoBuilding, 266 Doi Can, Ba Dinh, Hanoi, Vietnam. +84 43-5149-883, info@smartosc.com I get a blank page when I start the X-POS ............................................................................................... 65 I cannot see my invoice............................................................................................................................ 65 No Shipping option available................................................................................................................... 65 Error with “bill_zip” missing or not correct when using Guest checkout ................................................. 65 BL_CustomGrid – conflict........................................................................................................................66 Calculations does not display correct in X-POS GUI ................................................................................66 When Warehouse is activated the layout is not displaying correct..........................................................66 Road map .................................................................................................................................................... 67 Further information..................................................................................................................................... 68
  • 7.
    12Ath Floor, LadecoBuilding, 266 Doi Can, Ba Dinh, Hanoi, Vietnam. +84 43-5149-883, info@smartosc.com About X-POS The X-POS package is developed by SmartOSC for any business operating a Magento webshop and a physical store at the same time. Furthermore, the solutions is also useful for phone sales and sales representatives. The X-POS integrates with several external point-of-sale peripherals:  Barcode scanner  Credit card Swiper  Receipt printer  Cash Drawers  Touch-screens Main X-POS features  POS interface for quickly creating new orders  Offline mode  Swipe function for credit card  Quick find - search part of name or product id  Search by scanning barcodes  Edit item information on the fly  Process orders with various payment methods  Auto-update total inventory after customer purchase  Have all stock info in one inventory system  Easily operate sales and promotion  Configure Till and Cashiers  Create End of Day report  Customizable layout  Shortcut keys for faster operation with Keyboard attached
  • 8.
    12Ath Floor, LadecoBuilding, 266 Doi Can, Ba Dinh, Hanoi, Vietnam. +84 43-5149-883, info@smartosc.com Flow chart of X-POS functionality The X-POS support the following workflow below to create an order: Figure 1 X-POS Usage Flow
  • 9.
    12Ath Floor, LadecoBuilding, 266 Doi Can, Ba Dinh, Hanoi, Vietnam. +84 43-5149-883, info@smartosc.com Technical specifications  Browser compatibility: Firefox or Chrome – recommended.  Barcode scanning compatible with standard USB/KBW scanning devices  Swiper support 2 and 3 track magnetic stripe credit card readers authorize.net / PayPal / Credit card (saved)  Default receipt print sizes are supported: 80mm, 58mm, and 48mm. Besides print in A4.  Cash drawer – the X-POS does not interface directly with any cash drawers, but can be configured to control a cash drawer through a receipt printer.
  • 10.
    12Ath Floor, LadecoBuilding, 266 Doi Can, Ba Dinh, Hanoi, Vietnam. +84 43-5149-883, info@smartosc.com User guide for X-POS
  • 11.
    12Ath Floor, LadecoBuilding, 266 Doi Can, Ba Dinh, Hanoi, Vietnam. +84 43-5149-883, info@smartosc.com Browse Mode Browse mode is the default screen which display when you enter the X-POS after providing user name and till (if enabled). The browse mode is set for creating orders fast and shift – and to remove the any distraction from payment until the order is ready for checkout. Access Browse mode X-POS Log into the system admin with login and password Go to Sales >POS > Open X-POS The X-POS interface will load. It will on the initial start load products into browser database. The load of products can be followed in footer of the X-POS GUI, where it is counting amount of loaded products. The loading time will depend on amount of products, but you can use the X-POS right away. Default the products will be loaded into the browser memory, but in case you do not wish for this to happen, it can be disabled. In that case all searches on products will take place directly into Magento DB. Figure 2 Access X-POS User interface
  • 12.
    12Ath Floor, LadecoBuilding, 266 Doi Can, Ba Dinh, Hanoi, Vietnam. +84 43-5149-883, info@smartosc.com Figure 3 X-POS User Interface Create order An order is created by adding a product in the main POS screen. Adding a product is done by either scanning a barcode or by typing in a search query using the search field. The X-POS can be configured to use the attributes you wish to search (see Configuration section). Add product by barcode scan Place cursor in Name/Product id field and read the barcode figured on the product package, the scan will display in the search field. The search will run automatically (standard configuration) and for products with matching and unique PRODUCT ID the item will be added as an order line with quantity equal to 1. Figure 4 Add Product to Order
  • 13.
    12Ath Floor, LadecoBuilding, 266 Doi Can, Ba Dinh, Hanoi, Vietnam. +84 43-5149-883, info@smartosc.com If the product ID is found and already exists in current order, the system will increase the quantity by 1 and the Total will be automatically recalculated. The search field will be cleared after product entry (it clears the search field upon receiving a linebreak character), ready for the next scan/search. Scanning a wrong barcode will display that no search results for barcode was available. Figure 5 Search Field The field used for barcodes need to only contain unique values for being able to add products on barcode scan. Add product by search By entering the product’s name or PRODUCT ID in the search box, you will be able to find the product that matches completely with your search keyword. If there is only one item that matches search query, it will be added to the current order instantly. Figure 6 Auto search – auto add The system will list results for keyword search.
  • 14.
    12Ath Floor, LadecoBuilding, 266 Doi Can, Ba Dinh, Hanoi, Vietnam. +84 43-5149-883, info@smartosc.com Figure 7 Auto search - suggestion list Clicking on the product on the suggestion list will add this product to the current order with default quantity 1. Quantity can be added by scanning/searching for product again, or by editing quantity directly in order view – see below. Product types Add Complex Products X-POS supports the following complex products:  Configurable  Grouped  Bundled  Virtual Adding the above complex products works both in on- and offline mode. Figure 8 Popup for Configurable Product
  • 15.
    12Ath Floor, LadecoBuilding, 266 Doi Can, Ba Dinh, Hanoi, Vietnam. +84 43-5149-883, info@smartosc.com When a complex product is selected to add, the product will display a selection popup. Here you can configure what type of the complex product you wish to add. The complex product price will be calculated right away. In case you wish to make a change to a complex product, you will have to remove and add the complex product to access configuration popup. Custom Options The X-POS is also supporting using the Custom Options tab for a product. It will similar to a complex product display a popup box when you add a product with custom options included. The SKU field from a Custom Option product is not similar to a default SKU from Magento, and it will not be used in search or barcode scanning. Edit order In the X-POS interface, you can edit order information. Remove product When hovering or selecting an item in the order list, a small cross appear in the left side. Click on the small cross in the item info pane if you want to remove product from the current order. Figure 9 Delete item line from Order The product will be deleted from the current order with all the quantities. Update quantity The product quantity can be updated in two ways: 1. By adding more products through barcode scan or search (i.e. see section 2. Create product) 2. By clicking on product in Product listing view 3. By changing the number in the quantity field of each item row
  • 16.
    12Ath Floor, LadecoBuilding, 266 Doi Can, Ba Dinh, Hanoi, Vietnam. +84 43-5149-883, info@smartosc.com Figure 10 Update Quantity If quantity value changed, the system will automatically recalculate subtotal for product with new quantity value. To update order total completely – you will have to go to checkout page – some promotions / taxes will not be applied until selecting payment and shipping options. Custom price You can discount each product directly in order view, if the function “Change Item Price” is enabled in backend. 1. Click into price field for the product which you wish to discount. 2. Enter amount that you wish to be the new price (e.g. “199.99”). Discount full order The full order can be applied a discount directly from the order view window. 1. Click into the discount field 2. Enter the amount you wish to discount The discount will be applied as a voucher code to take advantage of Magento’s existing promotions setup, and give correct calculations in the full order flow.
  • 17.
    12Ath Floor, LadecoBuilding, 266 Doi Can, Ba Dinh, Hanoi, Vietnam. +84 43-5149-883, info@smartosc.com Due to order discount using the voucher function, it is not possible to add another voucher to an order that is already discounted. Save order / Delay for later placing order You can save the order for later handling when you have added items to your basket. Follow these steps to save an order: 1. Add items to your basket 2. Click the Save Order button in the top of X-POS interface. A popup will appear. 3. Choose “OK”, the order will be saved as a pending order. Figure 11 Order saved After saving an order, the X-POS UI will be ready for the next order creation. The saved order is now viewable in the Order List. To access saved order, either click the Save icon when no order is in progress, and see a list of all pending orders created from the X-POS interface, or go to the Order list from left sidebar menu to select a pending order. Note that saved orders are created by using Magento’s function for storing an order with status “Pending”. This gives the advantage that the orders also can be found in backend of Magento for later processing, but it also necessitates that a payment method has been chosen before you can save an order. Default Cash payment will be added to theorder. Cancel order Click on the Cancel Order button if you want to delete an open order.
  • 18.
    12Ath Floor, LadecoBuilding, 266 Doi Can, Ba Dinh, Hanoi, Vietnam. +84 43-5149-883, info@smartosc.com Figure 12 Cancel Order A confirmation message will be displayed. The order is removed from order list and will be cancelled in backend Magento and the X-POS UI will be ready for a new order. Choose different customer types While at checkout, you can select if the order should check-out with a guest account (default), an existing account or you can create a new account. Customer accounts can for example be used for marketing campaign, and it makes it possible to use the build-in promotion system for customer groups in Magento. Besides default Guest Checkout there are 2 options to checkout with: Existing Customer or Create New Customer.
  • 19.
    12Ath Floor, LadecoBuilding, 266 Doi Can, Ba Dinh, Hanoi, Vietnam. +84 43-5149-883, info@smartosc.com Figure 13 Adding User  Checkout as Guest is selected by default to save operation time. In case of checkout as guest, the customer information will not be saved. No action is needed for Guest checkout. The guest checkout uses the information entered in configuration for Guest account.  If checkout as Existing user, you can link current order to other orders from online shops or multiple Point of sales and enrich the customer history. The existing customer can be searched through customer ID (figured on a customer card) or email/telephone number.  If checkout as a New user, user will get an email to activate his new account created based on email and phone number. You can furthermore set which customer group the new customer should be added to. Note that when creating an order, Magento need a customer attached to the order to perform a checkout. Therefore you will need to fill out the Guest Account information in configuration before using the X-POS. Order list On click on Order List button, Order List screen will list 20 recent orders with a slider on right side. The list display saved and already placed orders from both online store and X-POS.
  • 20.
    12Ath Floor, LadecoBuilding, 266 Doi Can, Ba Dinh, Hanoi, Vietnam. +84 43-5149-883, info@smartosc.com Figure 14 Order List The following actions can be taken:  Search Order / Customer / Status  Quick Action o Cancel o Invoice o Ship an Order o Reload order  Open Order o Reload o Credit Memo / Refund Refund To process a refund in the X-POS, follow these steps: 1. Open the Order list 2. Input Order ID / or search Completed orders 3. Open order (click order ID) 4. Click Credit Memo 5. Check amounts and Qty to refund 6. Submit Credit Memo
  • 21.
    12Ath Floor, LadecoBuilding, 266 Doi Can, Ba Dinh, Hanoi, Vietnam. +84 43-5149-883, info@smartosc.com Figure 15Create Refund through X-POS interface When the refund is created a Receipt will be printed displaying total of refund. Open Saved Order A saved order will go into the order list with status Pending. If you need to find the order, open the order list, search for Pending orders, and Reload the saved order. The order will now open up in X-POS GUI.
  • 22.
    12Ath Floor, LadecoBuilding, 266 Doi Can, Ba Dinh, Hanoi, Vietnam. +84 43-5149-883, info@smartosc.com Checkout mode When you are finished adding items to an order, you can click the top-right corner total button, and the layout will switch into Checkout mode. The Order list will be visible but grayed out, and the sales person can concentrate on the sales aspects. If the sales person need to change the order items, they can switch back with theTotal button or by clicking on the grayed out order list. Adding discount/coupon codes After adding items to order and having clicked on “Total” you can apply a coupon/discount code in the “Discount” tab. The discount will be recalculated instantly after clicking on Apply button. Configuration of and creation of coupon codes / vouchers is done through the default Magento functionality of Promotion functionality. Figure 16Add Voucher Currently the X-POS only supports to have one voucher/discount for the order at a time. Tip: Create common used discounts as a voucher, and store it as barcodes, and then use barcode scanner for quickly adding discount. Payment methods Selecting payment method Available payment methods (setup in configuration) are displayed in selection list when you enter Checkout Mode.
  • 23.
    12Ath Floor, LadecoBuilding, 266 Doi Can, Ba Dinh, Hanoi, Vietnam. +84 43-5149-883, info@smartosc.com If the customer pay by cash/check just put the amount in Cash in box, the Balance will be calculated automatically to give you the value of change (if any). Figure 17 Inputting Amount Order will be completed as normal Magento order. The product stock will be updated in Magento system similar to an online order. Using magnetic card swiper function For payment options Authorize.net, PayPal and Credit card (saved), there is swiper functionality installed. Connect your PC a standard magnetic card reader, and you can now easily process credit cards. The swiper function is listening when you select one of the above payment methods – in case you have to retry, you can click on the text “Click here to swipe” to tell the system to listen for new data. The swiper functionality reads the 1st and 2nd line of the magnetic stripe on the credit card, and distributes them to the correct fields for the selected payment. Gift card If you are using Enterprise it is possible to use default Magento Giftcards on an order placed through the X- POS. 1. Create order 2. Go to Checkout 3. Select Discount tab 4. Input Gift card code in the field for gift card. Several gift cards can be used at the same order. 5. Place order Figure 18 Gift card
  • 24.
    12Ath Floor, LadecoBuilding, 266 Doi Can, Ba Dinh, Hanoi, Vietnam. +84 43-5149-883, info@smartosc.com Store Credit For Enterprise users is also possible for customers to pay with Store Credit. It will display in checkout as a option that can be selected. The feature follows default Magento Enterprise flow. Print Invoices The system will open a new browser window for printing a receipt. The browser will ask for your confirmation before printing the invoice. Figure 19 Print menu The invoice form is a simple layout, which in its header displays the name of customer, time and date, and the payment method. The body of the order lines are based on the standard Magento setup for invoice. Till handling Tills can be administered in Magento configuration. Here you can edit existing tills and create new ones. Go to Sales > POS > Manage Tills The till is meant as the physical unit of a POS with a cash drawer and PC. When tills are activated in X-POS configuration the client can select the till to log into – the till will be remembered in a cookie, and if you need to change the till for the computer you entered it in, you will have to flush the browser cache.
  • 25.
    12Ath Floor, LadecoBuilding, 266 Doi Can, Ba Dinh, Hanoi, Vietnam. +84 43-5149-883, info@smartosc.com The till will appear in the POS report and each till has its own Cash Drawer money transfer report to keep of cash flow. Figure 20 Manage till in Magento Admin Create part of Order – Invoice and Shipping Default the X-POS is configured to take all three steps of creating an order:  1. Create Order – order status: Pending  2. Create Invoice – order status: Processing  3. Create Shipment – order status: Complete But you can make it possible for the POS user to decide in the checkout if an order should for example only be created and invoiced. If you enable this feature, the order menu will be populated with the options.
  • 26.
    12Ath Floor, LadecoBuilding, 266 Doi Can, Ba Dinh, Hanoi, Vietnam. +84 43-5149-883, info@smartosc.com If doing telephone sales, it is possible to set Invoice and Shipping not to be done on checkout – and the payment will not be taken until updated later in Magento backend. Confirmation message When you have checked out an order successfully a confirmation message with Order ID will display in POS interface. The message will disappear automatically after 3 seconds, but can also be manually removed right away by clicking the black cross in left hand side. Figure 21 Info message Figure19 Part Shipping / Invoice
  • 27.
    12Ath Floor, LadecoBuilding, 266 Doi Can, Ba Dinh, Hanoi, Vietnam. +84 43-5149-883, info@smartosc.com Update Magento stock In the backend, after completing checkout of order and issuing the invoice, the order will be considered as completed. The stock of ordered products will be deducted similar to normal Magento order flow. Note that compared to a normal flow for an online Magento order, then the X-POS takes care of creating order, checking payment, and sending invoice in one step (depending on configuration). Reprint Invoice You can through the order list also reprint an invoice for an order. 1. Go to Order list 2. Find order 3. Select “Print Invoice” Cash Drawer functionality In the bottom pane you can access the Cash Drawer report and tool. It gives access to an overview of all cash transactions and is intended to be used for keeping track of the amount of cash you are storing in your cash drawer. All transactions that are paid by cash and all manual cash changes done by sales clerk will be stored in the report.
  • 28.
    12Ath Floor, LadecoBuilding, 266 Doi Can, Ba Dinh, Hanoi, Vietnam. +84 43-5149-883, info@smartosc.com The report is by default sorted with the latest reports first. It is possible to filter and sort the list for user, amount, and date/time. Figure 22Cash Drawer - Transfer money function Note that currently the reports does not contain amounts returned in Refunds. Make manual cash transaction 1. Click on the icon “Cash Transfer” to see list of transfers and current balance 2. Input amount and select if transaction is taking money IN or OUT of cash drawer 3. Add note for transaction if needed 4. Select [Transfer] >>Transfer line will be added to list (Error will be displayed if OUT amount is higher than Current balance) The ‘Current Balance’ count is intended to be used for setting the beginning balance, and for making the end-of-day balancing of the cash drawer by the POS user. The list display the latest 20 cash transactions and can be filtered for each column. Opening cash drawer functionality The button for money transfer can be configured in settings to open a cash drawer through a receipt printer (standard receipt printer and cash drawer setup). The feature is working by printing a receipt line. Since the function works by printing a receipt line it is advised to adjust your browser to automatically skip the print dialogue box. This can for example in Chrome be done by using Silent printing (see Configuring Your POS system).
  • 29.
    12Ath Floor, LadecoBuilding, 266 Doi Can, Ba Dinh, Hanoi, Vietnam. +84 43-5149-883, info@smartosc.com Note that this functionality will not work if your cash drawer is directly connected to the computer, and also note that most receipt printers/cash drawer combinations will support this. Please check with your equipment supplier if this is supported.
  • 30.
    12Ath Floor, LadecoBuilding, 266 Doi Can, Ba Dinh, Hanoi, Vietnam. +84 43-5149-883, info@smartosc.com Reporting The X-POS gives access to different types of reports for the user – the reports can be accessed through the left menu. While in POS there is the previously mentioned Money transfer report, that display all cash transactions, this report is available only through the X-POS UI, and is accessed when selecting the Cash Drawer button. Furthermore, the sales person can access a Quick report which gives an immediate status of daily sales (also called an X report), and there is an Till report which sums the different payment methods and also reset the amount for the day (also called a Z or an End-of-day report). Finally, it is possible to get an overview of all orders created in the X-POS through the Order report in the Magento backend which can grouped in several different ways for your liking. Figure 23 Report list menu Quick report (X-report) The quick report is meant to give the sales person an easy way to see what he/she has sold in the ongoing sales session. Creating the report does not modify or alter any information, but it lets you print a quick view of sales status for each payment method.
  • 31.
    12Ath Floor, LadecoBuilding, 266 Doi Can, Ba Dinh, Hanoi, Vietnam. +84 43-5149-883, info@smartosc.com Figure 24 Quick Report - display view of amounts per payment method Till report (Z-report) The till or end of day report is intended to support in counting the register/till at the end of the day. The till gives access to the following actions:  Perform End-of-Day counting of any received transaction  Count cash per denominations  Print report  Close till – which will reset amounts for both X and Z report.
  • 32.
    12Ath Floor, LadecoBuilding, 266 Doi Can, Ba Dinh, Hanoi, Vietnam. +84 43-5149-883, info@smartosc.com Figure 25 End of Day – or – Close Till report – displaying sales per payment method The popup window for Close Till display sales per payment methods. It will list:  Cash (X-POS Cash)  Checks (Check and Money Order)  Credit Card (X-POS CC, Credit Card (Saved))  Other payments (Any other enabled payment methods) The user can click into the field for each payment method in Manual column to enter amounts when making the end-of-day count. For payment methods Cash, you can click into “Count” button and make a count per denomination (you can set the denomination to use in configuration).
  • 33.
    12Ath Floor, LadecoBuilding, 266 Doi Can, Ba Dinh, Hanoi, Vietnam. +84 43-5149-883, info@smartosc.com Figure 26 Count coins and notes quickly through the “CountCash” screen following your list of denominations. Finally, you can set how much change will be left in cash drawer (if using a default amount, you can set it in configuration), and you can select to “Close Till”. When closing the till the report is printed, and the main amounts from the report will be saved, and is now accessible through full report in Magento backend, or as a quick overview in X-POS UI report list.
  • 34.
    12Ath Floor, LadecoBuilding, 266 Doi Can, Ba Dinh, Hanoi, Vietnam. +84 43-5149-883, info@smartosc.com Figure 27 Overview of all closed reports in X-POS UI. X-POS Reports Magento backend Through Magento backend two POS specific reports are available through the Reports menu. The reports are default only created with X-POS orders, and can display grouped by relevant settings. The reports are accessed from the top menu in Magento backend: Figure 28 Go to POS report End of day report The end of day report display the data from all previously created till or end-of-day reports made in X-POS interface. You can view or export the data.
  • 35.
    12Ath Floor, LadecoBuilding, 266 Doi Can, Ba Dinh, Hanoi, Vietnam. +84 43-5149-883, info@smartosc.com Full Order report The full order reports makes it possible to take out exactly the information you need for your store. The information can exported for further analysis, or different groupings can be made directly in the report interface: 1. Set Period (intervals for how the report will be displayed) 2. Set From and To (the stretch of time the report will be taken from) 3. Select Order Status 4. Set if only for specific Till 5. Set Type of report a. Order – no groupings, the orders are displayed one by one b. Payment method – the report will display per payment method c. Till – the report will display per cash drawer or till d. Cashier – the report will group per sales person Figure 29 Full order report created per payment method Note, that it is possible to go directly from X-POS to view the reports via the sidebar menu in X-POS UI.
  • 36.
    12Ath Floor, LadecoBuilding, 266 Doi Can, Ba Dinh, Hanoi, Vietnam. +84 43-5149-883, info@smartosc.com Offline Functionality Loading data The first time you start the POS a backup is made of customers and all products from your Magento store. The backup is stored locally on your PC in a Web storage. The backup is default renewed every hour, and depending on your needs you can adjust the frequency. A small notification on loaded products is displayed in footer. The icon for online/offline will change depending on connectivity, and the number of products will display how many products are loaded, how many in all, and how many products are stored from earlier load. The information stored is name, price, and selected attributes. Figure 30 Viewing Update of products in Footer Switch to Offline mode A continuous check is running to see if your POS station has a connection to the internet. In case you lose your connection, the POS system switches to offline mode. The POS will now use the data it has stored locally to make the transactions. This feature makes you able to still handle your sales even without internet. Instead of using the online database from Magento the X-POS switches to using a local stored database of all products, prices, customer data and payment methods. When in offline mode, the little ‘Link’ icon will change to a broken link. Figure 31 Offline mode The loaded data does not copy promotion price rules (shopping cart and catalog discounts) therefore these discounts are disabled in offline mode. The usage of Saved Orders are also disabled in Offline mode, and previously saved orders will not be accessible until your system goes back Online. While in offline mode the X-POS stores all the orders that have been made, and when connectivity has been regained the orders will appear in Advanced menu as pending orders, that by clicking on the text can
  • 37.
    12Ath Floor, LadecoBuilding, 266 Doi Can, Ba Dinh, Hanoi, Vietnam. +84 43-5149-883, info@smartosc.com be send one by one. Any errors or mismatches will be notified for further handling. Figure 32 Orders created while in Offline mode
  • 38.
    12Ath Floor, LadecoBuilding, 266 Doi Can, Ba Dinh, Hanoi, Vietnam. +84 43-5149-883, info@smartosc.com Setup the Magento Backend Payment Methods Payment methods to display in the X-POS are configured in Magento admin. If you configure your Magento installation to run with different Websites (configuration) then it is possible to set payment methods appear differently in online store and in X-POS user interface (see below chapter on Use website / store view). Default payment methods The X-POS default display a Cash and a Credit card payment method. Both payment methods does not require any interaction, and are therefore so-called dummy payment methods. Order created with cash payment method will be tracked in the Cash Drawer – Money Transfer list, and both types of payment will be noted in the POS report. The credit card method is intended for use with external CC terminals. Both payment methods can be enabled/disabled and set with other display name in Configuration pane for Payment Methods in Magento backend. Online Credit card - Payment Gateways In terms of Payment Gateways the X-POS is integrated with the most popular ones in Magento backend, and out-of-the-box it supports the following payment methods with Swipe fill-in:  Authorize.net  PayPal Pro Flow Other payment methods might work, but it is not guaranteed, and the swiper option will most likely not work without customization for other payment methods. Credit Card Present The X-POS supports the Credit Card present payment gateway for Authorize.net. This method necessitates that you have a CP payment gateway account at Authorize.net. The CP payment method is enabled in configuration of the Authorize.net Payment Method. Shipping methods The X-POS is default set with a X-POS Shipping method which will be the selected option when you checkout. It is necessary to have a shipping method to create a Magento order. In case you create orders with a fixed cost, a shipping fee can be set for the shipping method in the configuration for Shipping methods > XpoS Shipping.
  • 39.
    12Ath Floor, LadecoBuilding, 266 Doi Can, Ba Dinh, Hanoi, Vietnam. +84 43-5149-883, info@smartosc.com User Permissions The X-POS uses the User and Roles system from default Magento. The X-POS is accessed by logging into the backend, and an X-POS user will therefore always also be a Magento backend user. This gives benefits in terms of letting the sales person access reports, customers, and normal Magento order handling. The permissions can be set to precisely fit with the workflow you have, and the sales person can of course also be limited to only do Point-of-sales. The minimum permissions are access to SmartOSC X-POS and the actions for handling Orders. Following are the steps to set this: 1. Go to System > Permissions > Roles 2. Select existing role or create new 3. Edit Role Resources under Sales to only contain SmartOSC X-POS and Orders (see screen shot) 4. Save Role 5. Go to System Permissions > Users 6. Select or create users, and set their User Role to the role you have created / modified 7. Save User
  • 40.
    12Ath Floor, LadecoBuilding, 266 Doi Can, Ba Dinh, Hanoi, Vietnam. +84 43-5149-883, info@smartosc.com Figure 33 Set Permissions for Users Manage Cashier The cashier (or checkout operator) is intended as the person who handles the point-of-sale function. The cashier is in X-POS created on top of a Magento User profile, this means that a Magento user can have multiple Cashiers assigned, but one cashier can only be assigned to one type of User. The cashier are created in Magento Backend, and if activated in configuration, the X-POS will prompt for username before login to X-POS. 1. Go to Sales > POS > Manage Cashiers to view cashier list
  • 41.
    12Ath Floor, LadecoBuilding, 266 Doi Can, Ba Dinh, Hanoi, Vietnam. +84 43-5149-883, info@smartosc.com 2. Select or create new cashier and fill out username, password etc and create new cashier. The cashier needs to be set as Active before he will appear in login menu. Furthermore, the cashier can be set as an Admin (use the tickbox); the admin will have permissions to give discounts, change item price, and do refunds. 3. Before redirect to X-POS screen, you have to login by cashier account Or skip this step if “Enabled cashier” is set to “No” in X-POS configuration
  • 42.
    12Ath Floor, LadecoBuilding, 266 Doi Can, Ba Dinh, Hanoi, Vietnam. +84 43-5149-883, info@smartosc.com Note that you need to create all the cashiers you need for a shop/outlet under the same Magento User to be able to login with them during the same X-POS session. In case you have cashiers from different Magento Users, you will need to logout of Magento backend again before you can login with the new Cashier. Setup Categories to view in X-POS For the default browse mode when entering the X-POS GUI, you can set which categories should be possible view and see products from through the product browse window. You enable categories to display in X-POS in the following way: 1. Go to Catalog > Manage categories 2. Choose one category 3. Choose the tab ‘XPOS’ 4. Set “Enable the X-POS” to value “Yes”, additional you can set a display name and if the category should be default showing when you enter the X-POS GUI 5. Save Category The category will now display in X-POS GUI.
  • 43.
    12Ath Floor, LadecoBuilding, 266 Doi Can, Ba Dinh, Hanoi, Vietnam. +84 43-5149-883, info@smartosc.com Figure 34 Setup Category for X-POS display Use website / store view Running the X-POS on top of your existing website gives several benefits in terms of inventory handling. But there might also be cases where you would like your online store and the POS solution to be different. It would for example be in terms of shipping and payment methods, or in products displayed, or to have a simple way to differ between orders made in X-POS and orders made in webshop. For this purpose you can use the build-in Magento functionality of creating a new Website with its own Store View. Create a new website for X-POS 1. Go to Admin > System > Manage Stores 2. Create new Website Figure 35Create Website 3. Create a Store and Store View for new Website Change the website which is used for X-POS interface in configuration page: 1. Go to System > Configuration 2. Select 'X-POS' under ‘Sales’ 3. Under General set 'Store View' select the store view previously created under the new website. 4. Save Config Newly selected Store View will now be used when you open the X-POS interface.
  • 44.
    12Ath Floor, LadecoBuilding, 266 Doi Can, Ba Dinh, Hanoi, Vietnam. +84 43-5149-883, info@smartosc.com Set differing Payment and Shipping methods between X-POS and online store The storeview under this Website, can now be configured to have payment and shipping options that differ from your online website. This is done following standard Magento setup in the configuration page. For example for disabling specific Payment method in a website: 1. Go to Admin > System > Configuration 2. 2. In top left corner select 'Current Configuration Scope' select the website you want to change (in our example XPOS) Figure 36 Select Website 3. Select in left-side menu Sales > Payment Methods 4. Select any payment method, and under Enabled un-tick the 'Use Default' option. Change value to 'No’ 5. Save Config The Payment option will now not display in X-POS interface.
  • 45.
    12Ath Floor, LadecoBuilding, 266 Doi Can, Ba Dinh, Hanoi, Vietnam. +84 43-5149-883, info@smartosc.com Figure 37 Set Website used in X-POS Differing view of Products between X-POS and online store It is also possible to add / remove products or product groups to they only display in a specific storeview. Please follow your Magento Userguide for further customization to website / storeview. Different prices between X-POS and online store When you are running the X-POS with a different website than your online store, it is also possible to set different prices for the items. The steps for doing this are as follows: Make sure the scope is changed from Global to Website in configuration 1. Admin > System > Configuration > Catalog 2. Select Price pane (NB: Configuration scope needs to be Default Config)
  • 46.
    12Ath Floor, LadecoBuilding, 266 Doi Can, Ba Dinh, Hanoi, Vietnam. +84 43-5149-883, info@smartosc.com 3. Set Catalog Price Scope to 'Website' 4. Save Now each Website can have different Catalog prices. Figure 38 Select X-POS website for Products Change price on specific product: 1. Go to Catalog > Manage Products 2. Choose Store view - set the website you want to change price for Figure 397 Select X-POS website for Products 3. Select product (NB: You will need to make sure that your product is already existing in the website)
  • 47.
    12Ath Floor, LadecoBuilding, 266 Doi Can, Ba Dinh, Hanoi, Vietnam. +84 43-5149-883, info@smartosc.com 4. Go to Prices 5. Un-tick box [Website] Use default value 6. Change value for field Price and select ‘Save’ Figure 28 Select X-POS website for Products Price will now display different in selected website Create customer group to discount a product or set tax class 1. Go to Customers >> Customer Groups to Add new customer group 2. Click on [Add new Customer Group] button at the top right page Figure 409 Select X-POS website for Products 3. Go to Catalog >> Manage Products 4. Choose product to set discount for customer type 5. Choose Prices tab at the left menu after that click on [Add Group Price] button Figure 30 Select X-POS website for Products 6. Set group price
  • 48.
    12Ath Floor, LadecoBuilding, 266 Doi Can, Ba Dinh, Hanoi, Vietnam. +84 43-5149-883, info@smartosc.com Figure 31 Select X-POS website for Products Tax setup The tax for an order is calculated based on customer billing or shipping address. Since the X-POS does not always have a specific address (compared to Magento frontend checkout), then it is necessary to configure Magento to have default shipping and tax addresses. There are three places to configure, each covering different parts of the tax calculation: Guest address in X-POS configuration This address is used for invoice, for maintaining the correct tax when searching products. The guest address is set by:  Go to X-POS configuration under “Guest address”. Tax Destination calculation The Tax - Default Tax Destination Calculation sets the location that is used to determine the default tax rate for calculating tax. It is configured here:  System > Configuration > Sales > Tax Note that this should be activated for having a tax value to display as soon as you add product. If no values are given here, the region from Guest user will be used when accessing Checkout. It will be necessary to reload info into POS after changing this setting. Shipping setting address It can be fixed by adding country, state and zip code to configuration: System > SALES > Shipping Settings Customer tax The tax can be set differently for different tax groups following default Magento. The X-POS will follow the rules from Magento backend. The tax setup is very flexible in Magento, and we refer to Magento online documentation for configuration hereof. Note if you change to a customer which belongs to another tax rule, the tax will not update until you click the Total (switch Mode) button.
  • 49.
    12Ath Floor, LadecoBuilding, 266 Doi Can, Ba Dinh, Hanoi, Vietnam. +84 43-5149-883, info@smartosc.com Avoid dialogue boxes when printing – Silent printing Chrome In Chrome you can setup an instance of chrome running with kiosk-printing that suppresses dialog boxes. Create a short cut to your Magento backend, and go in and modify the shortcut for destination with additional parameters “--kiosk” and “--kiosk-printing”: Figure 32 Select X-POS website for Products Destination is set to: Path-to-AppsGoogleChromeApplicationchrome.exe --kiosk --kiosk-printing http://xpos.x.smartosc.com/index.php/admin
  • 50.
    12Ath Floor, LadecoBuilding, 266 Doi Can, Ba Dinh, Hanoi, Vietnam. +84 43-5149-883, info@smartosc.com The kiosk mode sets the short-cut to open Chrome in a fullscreen mode where the user cannot access any menus (but Chrome can still be closed by ESC of ALT+F4, or switch to other program by SHIFT + TAB). And the kiosk-printing suppresses all print dialogs and forces print to default printer. Firefox silent-printing To enable silent printing in Firefox, the following method is the fastest way to configure it: 1. In the address bar type about:config 2. Right-click anywhere and select a "New –> Boolean" 3. Write as parameter: print.always_print_silent 4. Set value to “True” by clicking enter when value is selected This will make Firefox print to default printer without any dialog boxes to click. For disabling again, go back and set the parameter to “False”.
  • 51.
    12Ath Floor, LadecoBuilding, 266 Doi Can, Ba Dinh, Hanoi, Vietnam. +84 43-5149-883, info@smartosc.com Optimize speed of running X-POS The speed of the X-POS can be improved in several ways. The X-POS is for several functions (stock count, checkout, promotions) running on top of the Magento site, and is therefore relying on a fast web installation, especially in regard to database calls. Browser type Furthermore, the X-POS has several JavaScript functions, which makes it important to run it in a browser that handles JS well – Chrome is so far the recommended browser, but the latest version of Firefox performs almost with the same speed. Magento Configuration We suggest to create a Website / Storeview with only the products you need in the POS interface (see Different Product catalog in X-POS) this will prevent the X-POS from having to filter all products in the full product catalogue. Server and DB setup Select a hosting provider that are configured for running Magento sites. We suggest you check the reviews and get feedback from other Magento owners on the best hosting services for your business location. We advice against running it on a shared hosting, and you also abstain from simultaneously running other web intensive applications on the server, and also the terminal that handles the X-POS. In regard to Database setup the X-POS is tested with MySQL and MariaDB, without any noticeable difference in speed on default configuration. Caching APC caching Several customer have reported speed increases with APC (Alternative PHP cache), which can be set to affect the backend performance. Memcache We recommend Memcache above default Magento cache due to speed gains in backend checkout.
  • 52.
    12Ath Floor, LadecoBuilding, 266 Doi Can, Ba Dinh, Hanoi, Vietnam. +84 43-5149-883, info@smartosc.com Developer notes - Customization The X-POS is, besides a few encrypted files to handle license, fully open source and you can without breaking any copyrights make the modifications you wish to the extension. We here list a few places that can be handy to know for quick customizations: Invoice / Receipt template setup Changes to the invoice/receipt is only possible directly in the code. There are two places to edit – one for online receipts and one place for receipts created in offline mode: Online mode: Content:  appdesignadminhtmldefaultdefaulttemplatesmxposreceiptinvoice.phtml CSS files:  skinadminhtmldefaultdefaultsmxpos o receipt (is the 40 mm reciept) o 58mm o 80mm o print - is the A4 receipt Offline mode: Note, in offline mode, there is only one file for creating the receipt:  jssmxposxposreceipt.js Translation files The X-POS is using default Magento translation files. There are several files involved, since the extension touches upon many functions from Magento. The main files are the following: Location in applocaleCHOSEN_LANGUAGE  Mage_Sales.csv  Mage_Checkout.csv  Mage_Adminhtml.csv Some string that does not appear in these files, might have to be added manually, and a few strings are also POS specific, and will not be picked up from these files. For example, a few buttons are named directly in code:  appdesignadminhtmldefaultdefaulttemplatesmxpossalesordercreatedata.phtml
  • 53.
    12Ath Floor, LadecoBuilding, 266 Doi Can, Ba Dinh, Hanoi, Vietnam. +84 43-5149-883, info@smartosc.com Quick disabling extension for testing If you need to disable the extension completely, the quickest way is the following: 1. Open file: appetcmodulesSM_XPOS.xml 2. Set active to value "False"
  • 54.
    12Ath Floor, LadecoBuilding, 266 Doi Can, Ba Dinh, Hanoi, Vietnam. +84 43-5149-883, info@smartosc.com Navigation Touch screen Default all buttons and links are created in sizes that makes them useful for touch screen, but still appear reasonable when using mouse or other selection device. In configuration you can set a specific color for selectable text. The color will be applied to all the text areas that functions as buttons or have some kind of interaction. Keyboard shortcuts Keyboard shortcuts can be enabled in settings. The shortcuts are accessible when the user is not standing in the Search field. The shortcuts are consisting of just one character each for quick interaction: Switch between browse and checkout mode Open Cash Drawer Cancel Order Open Order list Logout / Change user Select Payment block Select Shipping block Select Discount block Checkout If standing in the search field, you can leave the search field by pressing tab once, and you will then be able to use keyboard shortcuts.
  • 55.
    12Ath Floor, LadecoBuilding, 266 Doi Can, Ba Dinh, Hanoi, Vietnam. +84 43-5149-883, info@smartosc.com
  • 56.
    12Ath Floor, LadecoBuilding, 266 Doi Can, Ba Dinh, Hanoi, Vietnam. +84 43-5149-883, info@smartosc.com System Configuration The configuration page of X-POS extension can be accessed through the normal configuration of Magento System > Configuration, and by selecting menu point X-POS under Sales pane in left menu. The page can also be accessed by going to Sales > POS > Settings General Pane The general pane has all the settings that are considered the main functionalities of the X-POS. License key Input the license key you have been given when purchasing the X-POS extension. Note that the license is locked to the domain and IP you initially use it on for the first time. In case you need to change domain name or have any troubles using the key, the license key can be reissued by contacting magento@smartosc.com. Store view Select the store view for the orders in X-POS. If you wish the X-POS to pick up only a selection of products, these products should be assigned to a specific store. Using a different store for X-POS also makes it possible to differ between orders made in frontend, and orders made as POS sales. Default value: X-POS storeview Enable shortcut Set if shortcuts should be active in X-POS GUI. The shortcuts are active whenever outside the search/scan field of the X-POS. Default value: Disabled
  • 57.
    12Ath Floor, LadecoBuilding, 266 Doi Can, Ba Dinh, Hanoi, Vietnam. +84 43-5149-883, info@smartosc.com Display “Create Invoice” / “Create Shipment” These two settings decides whether the POS user can toggle invoice and shipping on/off for orders created in X-POS. Default value: Enabled Create Invoice / Shipment Default Select whether Invoice / Shipments are created as default for X-POS orders. Default value: Enabled Change Item Price When activating Change Item Price the price for each item added to basket becomes changeable. You can click into price field and edit price. Default value: Enabled Display Shipping Method Select whether Shipping methods are shown in X-POS GUI. If disabled no shipping methods will show in Shipping methods pane in Checkout mode. Note, that Shipping method “Free Shipping” will be used..
  • 58.
    12Ath Floor, LadecoBuilding, 266 Doi Can, Ba Dinh, Hanoi, Vietnam. +84 43-5149-883, info@smartosc.com Default value: Enabled Confirm on Checkout Option to have a message prompt appear to after checkout buttons is selected: The prompt will let the sales person choose if they wish to print receipt, send email receipt, and if activated, if invoice and shipping should be done in Magento.. Default value: Disabled Print on Opening Cash Transfer The Money Transfer button can be configured to send a print command line to attached receipt printer for opening Cash Drawer. This functionality is not supported by all receipt printers or cash drawers, so make sure to check if this is the case before acquiring peripheral devices Default value: Disabled Multi Warehouse If you have acquired the X-Multi-Warehouse extension you will be able to run each POS with multiple location functionality. This allows you to run with one Magento installation simultaneously from many locations. When activated, you can switch between warehouses in the X-POS interface, or set the permissions for users to only be able to access the inventory from specific warehouse(s). For further information read about our X-Multi-Warehouse Extension. Enable Till Activate Till function. If activated you can create tills in Magento Admin, and the tills will be used for separating Cash Report to each till, and displaying names in POS report. Default value: Enabled Enabled Cashier Cashier is the user entity in X-POS. They are based on User permissions of Magento users. If enabled, the possibility of activating Automatic logout becomes accessible.
  • 59.
    12Ath Floor, LadecoBuilding, 266 Doi Can, Ba Dinh, Hanoi, Vietnam. +84 43-5149-883, info@smartosc.com Default value: Yes Search The configurations grouped under search are all related to how products are filtered for search, and what information / attributes can be searched for the products.
  • 60.
    12Ath Floor, LadecoBuilding, 266 Doi Can, Ba Dinh, Hanoi, Vietnam. +84 43-5149-883, info@smartosc.com Enable local searching If Local search is enabled then product data will be stored in browser and used by X-POS to make searches. Searches will go faster, but it can impact the X-POS performance when loading the product catalog into browser. It only works when Offline mode is active. Default value: Disabled Fields Used for Search Select the attribute fields that will be included in your search. There is no limit to the number of fields you can include, but the fewer fields that you select, the faster the search will go. Default value: Attributes:ID, Barcode and Name Search Product Type Select the product types that will be included in products displayed in X-POS. If you for example only wish to search in Simple products, only select “Simple products”.. Default value: All selected Search “In Stock” Products Only Set whether filter allows out of stock products. Default value: No Search Products Visibility Set whether filter should look at the value for Visibility set for the products. Default value: All Selected Lucky Search When you type into the search field, the search can automatically add an item if there is only one item that match the search term entered. This function can be disabled if this disturbs normal procedures. Default value:Enabled Offline mode The offline mode configuration concerns all settings that influence the setup and advanced handling of offline mode. It should normally not be necessary to adjust these settings, but it can in some cases due to product base size, or due to connection issues be necessary.
  • 61.
    12Ath Floor, LadecoBuilding, 266 Doi Can, Ba Dinh, Hanoi, Vietnam. +84 43-5149-883, info@smartosc.com Offline Mode If offline mode is enabled then the X-POS will check network connection, continuously update browser database, and shift to saving order info in case system is offline. The feature can affect performance in case of large product catalog. Default value: Disabled Data load interval Here you set in how fast a succession data queries will be send. It can necessary to adjust to a slower speed in case the site responds very slowly, or it can be set to happen with just a few seconds interval to make loading time of full product catalog as fast as possible. Default value: 20 Data reload interval Here you set how often data is reloaded for being prepared for going OFFLINE. In case you have a high rate of sales or you have frequent attribute changes, it could be desirable to make the interval shorter. Opposite, if you do not have many changes you can put less stress on the system by decreasing the frequency. It is counted in seconds. Default value: 3600 (refreshes every hour)
  • 62.
    12Ath Floor, LadecoBuilding, 266 Doi Can, Ba Dinh, Hanoi, Vietnam. +84 43-5149-883, info@smartosc.com Network check interval How often the system checks for internet connectivity. Default value: 30 (pings the server – unless another request is ongoing) Customer per request Here you set how many customers are imported per request when updating database. This will normally not be necessary to change. Default value: 500 Product per request Select here how many products are updated per request. This can be changed in case the system timeouts while updating products, in such a case you should try to change this value to a lower number of products. Default value: 200 Guest Information This block is used for the default Guest Customer account in checkout. When an order is made in Magento, it is necessary to have a customer attached. In the X-POS this is done by adding dummy data entered in “Guest information”. Note that Magento usually base taxation on postal code / country, and therefore it is important that this information is fitting with your store / outlet. Name You can here set the name used for a guest. This is the name used on receipt/invoice when creating a checkout with customer type guest.
  • 63.
    12Ath Floor, LadecoBuilding, 266 Doi Can, Ba Dinh, Hanoi, Vietnam. +84 43-5149-883, info@smartosc.com Default value: Empty (name “Guest” will display on receipt) Receipt The receipt section is for configuration of both print and email receipt. The receipt makes use of templates provided by Magento, which makes them customizable. Paper size print invoice You can here select between different output formats for the receipt/invoice printed after an order has been made in X-POS. The following formats are supported: Figure 41 Name printed on invoice for Guest
  • 64.
    12Ath Floor, LadecoBuilding, 266 Doi Can, Ba Dinh, Hanoi, Vietnam. +84 43-5149-883, info@smartosc.com  Invoice –A4 size, 210 mm in width  Receipt – Receipt paper 40 mm in width  Receipt – Receipt paper 58 mm in width  Receipt – Receipt paper 80 mm in width Default value:210 mm Print Reciept This settings makes it possible to enable/disable print. The options to print is available in order menu or in checkout popup depending on configuration. Default value:Enabled Email Receipts Under email templates you can configure if ít should also be possible to send receipt as email, and set which templates are send and used for confirmation email to customer and others. The settings “Default Enable Email Receipt”, set if the email should default try to send an email when making a checkout. Note, that this should can give issues in case you do not have any email address for the customers. Reports The report section gives you access to change permissions of who can view and create different types of reports, and also configure denominations for the Till or Z-report.
  • 65.
    12Ath Floor, LadecoBuilding, 266 Doi Can, Ba Dinh, Hanoi, Vietnam. +84 43-5149-883, info@smartosc.com Denomination You can here select a preset denomination for the cash count function for a few popular currencies. In case you currency is not supported, or you wish to display with fewer or more counting options, you can select Custom, and create a custom denomination. Default value: USD (United States Dollars) Custom Denomination The custom denomination is set up with a comma separated list for each currency of the structure: “Name: Unit, Name: Unit, Name: Unit”, etc. Default transfer money When you create an End of day report (Z-report) the Customize layout The X-POS layout have some quick settings for changing the color scheme and logo used in the user interface. The “Logo” is the logo in the X-POS GUi, and the “Logo in receipt” is the logo used for when printing in top of receipt. There are three colour settings, the Banner setting changes the main color in the interface, while the Text will be used for links, sidebar icons and other places where attention is needed. Finally, the color of all text displayed on top of the Banner color can be set to either Light or Dark. For further customization of the layout, you will need to modify the CSS files of the X-POS.
  • 66.
    12Ath Floor, LadecoBuilding, 266 Doi Can, Ba Dinh, Hanoi, Vietnam. +84 43-5149-883, info@smartosc.com Known issues / FAQ Cannot see products in X-POS If you cannot see products, prices are incorrect, or other similar issues, always make sure you have tried flushing the Magento cache. For example it will be necessary to flush after updating Storeview, Taxes, Search features etc. Features not supported Online mode  Gift card products – for selling  Multiple Shipping  Fixed Product Tax  Credit Card Payment Gateways 100% supported are Paypal Pro Flow and Authorize.net (note other payment gateways might work out-of-the-box, but will most likely need customization) Offline mode (besides above)  Promotions  Customer Tax rates  Quantity / stock check I get a blank page when I start the X-POS Refresh the browser window. It could be related to your browser loading the database of your system the very first time. Also recheck that your license key is correctly entered. Finally, this can occur in case of issues with other extensions that overwrite the JS files from X-POS. I cannot see my invoice Before using the X-POS, you should set your browser to accept pop-ups. If not, the 1st invoice pop-up cannot be shown and printed. No Shipping option available If you see this message when you try to Checkout: ‘Sorry, no quotes are available for this order at this time or shipping address not found’ This message will display if no shipping is associated with selected product. For example if you have selected a configurable product but have not configured it yet. Error with “bill_zip” missing or not correct when using Guest checkout Some CC payment methods are checking billing information for Zip and State for all orders. Since the X- POS does not send any billing information when doing a guest checkout, you need to have your Magento site configured correctly. It can be fixed by adding country, state and zip code to configuration: System > SALES > Shipping Settings
  • 67.
    12Ath Floor, LadecoBuilding, 266 Doi Can, Ba Dinh, Hanoi, Vietnam. +84 43-5149-883, info@smartosc.com BL_CustomGrid – conflict There is an incompatibility with a particular grid customization call in the X-POS interface, leading to an error: Invalid method Mage_Adminhtml_Block_Sales_Order_Create_Search_Grid::blcg_setGridModel To remove issue you should configure BL_CustomGrid with an exception for above grid: 1. Go to System > Configuration > Custom Grids 2. Create Global Exclusion for adminhtml/sales_order_create_search_grid 3. Save, and the issue should disappear. Calculations does not display correct in X-POS GUI This issue can be caused by an activated session ID. It can be circumvented either by disabling cache for Layout and HTML block, or by disabling Session ID: 1. Go to Magento Admin -> System -> Configuration -> General/Web 2. Go to Sesion Validation Settings 3. Set “Use SID on Frontend” to value “No” When Warehouse is activated the layout is not displaying correct If this happens, please try to refresh your browser window. It is due to CSS file not being read in correctly.
  • 68.
    12Ath Floor, LadecoBuilding, 266 Doi Can, Ba Dinh, Hanoi, Vietnam. +84 43-5149-883, info@smartosc.com Road map The following features are issues are currently researching and intending to implement. The next major release will be in beginning of Q1 2015:  Part Payment  Split-payment Note that changes in priorities and incoming customer requests may alter the roadmap, and we therefore advise you not to make business decisions based on the planned features.
  • 69.
    12Ath Floor, LadecoBuilding, 266 Doi Can, Ba Dinh, Hanoi, Vietnam. +84 43-5149-883, info@smartosc.com Further information If you have any other question, feel free to contact us at magento@smartosc.com, or visit our web site saas.smartosc.com for information on our other extensions and services. You can create tickets through our ticket system here: support.smartosc.com.