1                                            2                                                         3                                                        4




                                                                                                                               VCC

                                                                            VCC
D                                                                                                         C3                                                                                           D
                                                                                   C2                +
                                                                                   104                    47U                                              JP3
                                                                                                                                                            1       2
                                                                            GND
    JP1                                                                                                                                                     3       4
                                                                                                                                         TDI-0
                                                                                                                                                            5       6
          1                                                                                                                              TMS-0
                                                                                                                                                            7       8
          14                    100                                                                                                      TCK-0
                   R5                                                                                                                                       9      10
          2                              RST                                                                                             TDO-0                                        NRESET
                                                                                                                                                            11     12
          15                    100
                   R4                                                                                                                                       13     14
          3                              TMS                U1
          16                    100                     2                     18    TDO                                                                    JTAG
                   R3                                        1A1      1Y1
          4                              TCK            4                     16                                             100
                                                             1A2      1Y2                                             R9
          17                    100                     6                     14                                                       TDO-0
                   R2                                        1A3      1Y3
          5                              TDI            8                     12
                                                             1A4      1Y4
          18                                                                                                                 100
          6                                      RST   11                     9                           244TDI-1    R8               TDI-0
                                                             2A1      2Y1
          19                                     TMS   13                     7          244TMS-1                            100
                                                             2A2      2Y2                                             R7
          7                                      TCK   15                     5          244TCK-1         244TMS-1                     TMS-0
                                                             2A3      2Y3
C         20                                     TDI   17                     3          244TDI-1                            100                                                                       C
                                                             2A4      2Y4                                             R6
          8                                                                                               244TCK-1                     TCK-0
          21                                            1
                                                             1G
          9                                            19                                      VCC
                                                             2G
          22
          10                                                74HC244
          23                       100
          11        R1                     TDO                                                      R12               JP2                                                 JP5
          24                                                                                        10K               RESET SELECT                                        RST JUMPER
          12




                                                                                                                          1
                                                                                                                          2




                                                                                                                                                                           1
                                                                                                                                                                           2
          25
          13
                                                                                                                                       NTRST                      NTRST        NRESET
    DB25                                                                           R11
                                                                                   10K
                                                                                                                                       VCC
                                                                                                     Q1
                        VCC                                                                          9013

B                                                                                                                                                          JP4                                         B

                                                                                   R10                                                                      1       2
                                                                                                                                                 NTRST
                                                                                   10K                                                                      3       4
                                                                                                                                                 TDI-0
                          R13                                                                                                                               5       6
                                                                                                                                                 TMS-0
                          1K                                                                                                                                7       8
                                                                                                                                                 TCK-0
                                                                                                                                                            9      10
                                                                                                                                                 GND
                                                                                                                                                            11     12
                                                                                                                                                 TDO-0
                                                                                                                                                            13     14
                                                                                                                                                 NRESET
                                                                                                                                                            15     16
                                                                                                                                                            17     18
                                                                                                                                                            19     20
                              D1                                                                                                                           HEADER 10X2

                                  POWER



                                                                                                                     Title
A                                                                                                                                                                                                      A

                                                                                                                     Size           Number                                         Revision
                                                                                                                      A
                                                                                                                     Date:         11-Nov-2005                            Sheet of
                                                                                                                     File:         C:Documents and Settingspg04270686DesktopWIGGLERWIGGLERWIGGLE.DDB
                                                                                                                                                                          Drawn By:
               1                                            2                                                         3                                                        4

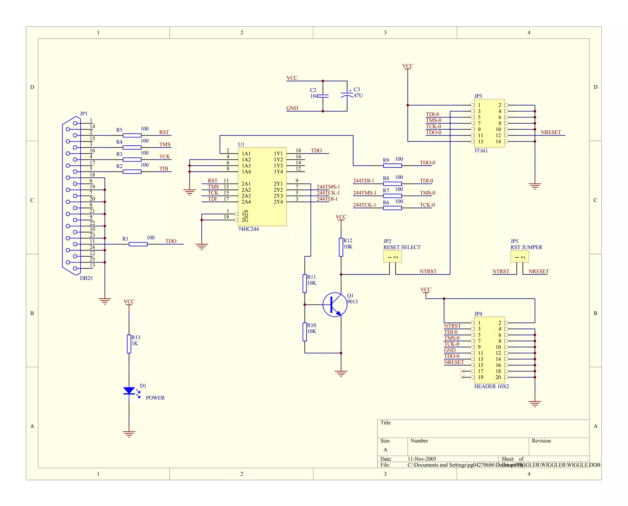
Wiggler

  • 1.
    1 2 3 4 VCC VCC D C3 D C2 + 104 47U JP3 1 2 GND JP1 3 4 TDI-0 5 6 1 TMS-0 7 8 14 100 TCK-0 R5 9 10 2 RST TDO-0 NRESET 11 12 15 100 R4 13 14 3 TMS U1 16 100 2 18 TDO JTAG R3 1A1 1Y1 4 TCK 4 16 100 1A2 1Y2 R9 17 100 6 14 TDO-0 R2 1A3 1Y3 5 TDI 8 12 1A4 1Y4 18 100 6 RST 11 9 244TDI-1 R8 TDI-0 2A1 2Y1 19 TMS 13 7 244TMS-1 100 2A2 2Y2 R7 7 TCK 15 5 244TCK-1 244TMS-1 TMS-0 2A3 2Y3 C 20 TDI 17 3 244TDI-1 100 C 2A4 2Y4 R6 8 244TCK-1 TCK-0 21 1 1G 9 19 VCC 2G 22 10 74HC244 23 100 11 R1 TDO R12 JP2 JP5 24 10K RESET SELECT RST JUMPER 12 1 2 1 2 25 13 NTRST NTRST NRESET DB25 R11 10K VCC Q1 VCC 9013 B JP4 B R10 1 2 NTRST 10K 3 4 TDI-0 R13 5 6 TMS-0 1K 7 8 TCK-0 9 10 GND 11 12 TDO-0 13 14 NRESET 15 16 17 18 19 20 D1 HEADER 10X2 POWER Title A A Size Number Revision A Date: 11-Nov-2005 Sheet of File: C:Documents and Settingspg04270686DesktopWIGGLERWIGGLERWIGGLE.DDB Drawn By: 1 2 3 4