RDBMS TO GRAPH
Live from San Mateo, March 9, 2017
Webinar
HR-tools Supply Payments Logistics CRM Support
TRADITIONAL DATA STRUCTURE
RDBMS RDBMS RDBMSRDBMS RDBMS RDBMS
SHIFT TOWARDS SYSTEMS OF ENGAGEMENT
Users Engaging With DevicesUsers Engaging With Users Devices Engaging With Devices
SYSTEMS OF ENGAGEMENT
SHIFT TOWARDS SYSTEMS OF ENGAGEMENT
You are here!
Data volume
SYSTEMS OF RECORD
Relational Database Model
Structured
Pre-computed
Based on rigid rules
SYSTEMS OF ENGAGEMENT
NoSQL Database Model
Highly Flexible
Real-Time Queries
Highly Contextual
SYSTEMS OF RECORD
SYSTEMS OF ENGAGEMENT
This is data modeled as a graph!
Intuitivness
Speed
Agility
Intuitiveness
Speed
Agility
Intuitiveness
Intuitivness
Speed
Agility
Speed
“We found Neo4j to be literally thousands of times faster
than our prior MySQL solution, with queries that require
10-100 times less code. Today, Neo4j provides eBay with
functionality that was previously impossible.”
- Volker Pacher, Senior Developer
“Minutes to milliseconds” performance
Queries up to 1000x faster than RDBMS or other NoSQL
Intuitivness
Speed, because Native Graph Database
Agility
WHAT DOES “NATIVE”
MEAN?
Employee
ID
Name PictureRef Building Office
Departme
nt
Title Degree1 Uni1 Major1
4951870 John Doe
s3://acme-
pics/
4951870.p
ng
1200 124A Eng
Software
Engineer II
MS Harvard
Computer
Science
9765207 Jane Smith
s3://acme-
pics/
9765207.p
ng
1300 187D BizOps
Sr
Operations
Associate
BS Stanford Physics
4150915
Shyam
Bhatt
s3://acme-
pics/
4150915.p
ng
45 432C Sales
Enterprise
Sales
Assoc
MBA Penn
Accountin
g
7566243
Kathryn
Bates
s3://acme-
pics/
7566243.p
ng
44 334B Eng
Staff
Software
Engineer
PhD UCB
Computer
Science
WHY DOES “NATIVE”
MATTER?
Think of a Relational DB Query
EmpID Name PictureRef
4951870 John Doe
s3://acme-pics/
4951870.png
9765207 Jane Smith
s3://acme-pics/
9765207.png
4150915 Shyam Bhatt
s3://acme-pics/
4150915.png
7566243 Kathryn Bates
s3://acme-pics/
7566243.png
EmpID Manager ID StartDate EndDate
4951870 9765207 20170101 null
9765207 7566243 20150130 null
4150915 8795882 20141215 20150312
7566243 8509238 20120605 20140124
EmpID Building Office
4951870 1200 124A
9765207 1300 187D
4150915 45 432C
Think of a Relational DB Query
EmpID Name PictureRef
4951870 John Doe
s3://acme-pics/
4951870.png
9765207 Jane Smith
s3://acme-pics/
9765207.png
4150915 Shyam Bhatt
s3://acme-pics/
4150915.png
7566243 Kathryn Bates
s3://acme-pics/
7566243.png
EmpID Manager ID StartDate EndDate
4951870 9765207 20170101 null
9765207 7566243 20150130 null
4150915 8795882 20141215 20150312
7566243 8509238 20120605 20140124
EmpID Building Office
4951870 1200 124A
9765207 1300 187D
4150915 45 432C
Think of a Relational DB Query
EmpID Name PictureRef
4951870 John Doe
s3://acme-pics/
4951870.png
9765207 Jane Smith
s3://acme-pics/
9765207.png
4150915 Shyam Bhatt
s3://acme-pics/
4150915.png
7566243 Kathryn Bates
s3://acme-pics/
7566243.png
EmpID Manager ID StartDate EndDate
4951870 9765207 20170101 null
9765207 7566243 20150130 null
4150915 8795882 20141215 20150312
7566243 8509238 20120605 20140124
EmpID Building Office
4951870 1200 124A
9765207 1300 187D
4150915 45 432C
16+ Index Lookups
Expensive!
(Partial) Graph View
1 Index Lookup 

(find :Employee nodes)



Then Index-Free Adjacency
:Employee
{id:4951870}
:Employee
{id:9765207}
:Office
{id: 1200124a}
:Building
{id: 1200}
[:IS_MANAGED_BY]
[:HAS_OFFICE]
[:LOCATED_IN]
Intuitivness
Speed
Agility
A Naturally Adaptive Model
A Query Language Designed
for Connectedness
+
=Agility
Cypher
Typical Complex SQL Join The Same Query using Cypher
MATCH (boss)-[:MANAGES*0..3]->(sub),
(sub)-[:MANAGES*1..3]->(report)
WHERE boss.name = “John Doe”
RETURN sub.name AS Subordinate, 

count(report) AS Total
Project Impact
Less time writing queries
Less time debugging queries
Code that’s easier to read
ABOUT ME
• Developed web apps for 5 years
including e-commerce, business
workflow, more.
• Worked at Google for 8 years on
Google Apps, Cloud Platform
• Technologies: Python, Java,
BigQuery, Oracle, MySQL, OAuth
ryan@neo4j.com
@ryguyrg
NEO4j USE CASES
Real Time Recommendations
Master Data Management
Fraud Detection
Identity & Access Management
Graph Based Search
Network & IT-Operations
NEO4j USE CASES
Real Time Recommendations
Master Data Management
Fraud Detection
Identity & Access Management
Graph Based Search
Network & IT-Operations
GRAPH THINKING:
Real Time Recommendations
VIEWED
VIEWED
BOUGHT
VIEWED
BOUGHT
BOUGHT
BOUGHT
BOUGHT
“As the current market leader in graph databases,
and with enterprise features for scalability and
availability, Neo4j is the right choice to meet our
demands.” Marcos Wada
Software Developer, Walmart
NEO4j USE CASES
Real Time Recommendations
Master Data Management
Fraud Detection
Identity & Access Management
Graph Based Search
Network & IT-Operations
NEO4j USE CASES
Real Time Recommendations
Master Data Management
Fraud Detection
Identity & Access Management
Graph Based Search
Network & IT-Operations
GRAPH THINKING:
Master Data Management
MANAGES
MANAGES
LEADS
REGION
M
ANAG
ES
MANAGES
REGION
LEADS
LEADS
COLLABORATES
Neo4j is the heart of Cisco HMP: used for governance
and single source of truth and a one-stop shop for all
of Cisco’s hierarchies.
NEO4j USE CASES
Real Time Recommendations
Master Data Management
Fraud Detection
Identity & Access Management
Graph Based Search
Network & IT-Operations
NEO4j USE CASES
Real Time Recommendations
Master Data Management
Fraud Detection
Identity & Access Management
Graph Based Search
Network & IT-Operations
GRAPH THINKING:
Master Data Management
Solu%on	
Support	
Case	
Support	
Case	
Knowledge	
Base	Ar%cle	
Message	
Knowledge	
Base	Ar%cle	
Knowledge	
Base	Ar%cle	
Neo4j is the heart of Cisco’s Helpdesk Solution too.
NEO4j USE CASES
Real Time Recommendations
Master Data Management
Fraud Detection
Identity & Access Management
Graph Based Search
Network & IT-Operations
GRAPH THINKING:
Fraud Detection
O
PENED_ACCO
UNT
HAS
IS_ISSUED
HAS
LIVES
LIVES
IS_ISSUED
OPENED_ACCOUNT
“Graph databases offer new methods of uncovering
fraud rings and other sophisticated scams with a
high-level of accuracy, and are capable of stopping
advanced fraud scenarios in real-time.”
Gorka Sadowski
Cyber Security Expert
NEO4j USE CASES
Real Time Recommendations
Master Data Management
Fraud Detection
Identity & Access Management
Graph Based Search
Network & IT-Operations
GRAPH THINKING:
Graph Based Search
NEO4j USE CASES
Real Time Recommendations
Master Data Management
Fraud Detection
Identity & Access Management
Graph Based Search
Network & IT-Operations
PUBLISH
INCLUDE
INCLUDE
CREATE
CAPTURE
IN
IN
SOURCE
USES
USES
IN
IN
USES
SOURCE
SOURCE
Uses Neo4j to manage the digital assets inside of its next
generation in-flight entertainment system.
NEO4j USE CASES
Real Time Recommendations
Master Data Management
Fraud Detection
Identity & Access Management
Graph Based Search
Network & IT-Operations
NEO4j USE CASES
Real Time Recommendations
Master Data Management
Fraud Detection
Identity & Access Management
Graph Based Search
Network & IT-Operations
BROWSES
CONNECTS
BRIDGES
ROUTES
POWERS
ROUTES
POWERS
POWERS
HOSTS
QUERIES
GRAPH THINKING:
Network & IT-Operations
Uses Neo4j for network topology analysis
for big telco service providers
NEO4j USE CASES
Real Time Recommendations
Master Data Management
Fraud Detection
Identity & Access Management
Graph Based Search
Network & IT-Operations
GRAPH THINKING:
Identity And Access Management
NEO4j USE CASES
Real Time Recommendations
Master Data Management
Fraud Detection
Identity & Access Management
Graph Based Search
Network & IT-Operations
TRUSTS
TRUSTS
ID
ID
AUTHENTICATES
AUTHENTICATES
O
W
NS
OWNS
CAN_READ
UBS was the recipient of the 2014
Graphie Award for “Best Identify And
Access Management App”
NEO4j USE CASES
Real Time Recommendations
Master Data Management
Fraud Detection
Identity & Access Management
Graph Based Search
Network & IT-Operations
Neo4j Adoption by Selected Verticals
SOFTWARE
FINANCIAL
SERVICES
RETAIL
MEDIA &
BROADCASTING
SOCIAL
NETWORKS
TELECOM HEALTHCARE
AGENDA
• Use Cases
• SQL Pains
• Building a Neo4j Application
• Moving from RDBMS -> Graph Models
• Walk through an Example
• Creating Data in Graphs
• Querying Data
SQL
Day in the Life of a RDBMS Developer
SELECT
p.name,
c.country, c.leader, p.hair,
u.name, u.pres, u.state
FROM
people p
LEFT JOIN country c ON c.ID=p.country
LEFT JOIN uni u ON p.uni=u.id
WHERE
u.state=‘CT’
JOIN
JOIN
JOIN
JOIN
JOIN
JOIN
JOIN
JOIN
JOIN
JOIN
JOIN
JOIN
JOIN
JOIN
JOIN
JOIN
JOIN
JOIN
JOIN
JOIN
JOIN
JOIN
JOIN
JOIN
JOIN
JOIN
JOIN
JOIN
JOIN
JOIN
JOIN
JOIN
JOIN
JOIN
JOIN
JOIN
JOIN
JOIN
JOIN
JOIN
JOIN
JOIN
JOIN
JOIN
JOIN
JOIN
JOIN
JOIN
JOIN
JOIN
JOIN
JOIN
JOIN
JOIN
JOIN
JOIN
JOIN
JOIN
JOIN
JOIN
JOIN
JOIN
JOIN
JOIN
JOIN
JOIN
• Complex to model and store relationships
• Performance degrades with increases in data
• Queries get long and complex
• Maintenance is painful
SQL Pains
• Easy to model and store relationships
• Performance of relationship traversal remains constant with
growth in data size
• Queries are shortened and more readable
• Adding additional properties and relationships can be done on
the fly - no migrations
Graph Gains
What does this Graph look like?
CYPHER
Ann DanLoves
Property Graph Model
CREATE (:Person { name:“Dan”} ) - [:LOVES]-> (:Person { name:“Ann”} )
LOVES
LABEL PROPERTY
NODE NODE
LABEL PROPERTY
MATCH
(p:Person)-[:WENT_TO]->(u:Uni),
(p)-[:LIVES_IN]->(c:Country),
(u)-[:LED_BY]->(l:Leader),
(u)-[:LOCATED_IN]->(s:State)
WHERE
s.abbr = ‘CT’
RETURN
p.name,
c.country, c.leader, p.hair,
u.name, l.name, s.abbr
How do you use Neo4j?
CREATE MODEL
+
LOAD DATA QUERY DATA
How do you use Neo4j?
How do you use Neo4j?
Official Language Drivers
Community Language Drivers
Java Stored Procedures and Functions
GET STARTED TODAY!!!
GET STARTED TODAY!!!
https://neo4j.com/sandbox-v2
Architectural Options
Data	Storage	and	
Business	Rules	Execu5on	
Data	Mining		
and	Aggrega5on	
Applica'on	
Graph	Database	Cluster	
Neo4j	 Neo4j	 Neo4j	
Ad	Hoc	
Analysis	
Bulk	Analy'c	
Infrastructure	
Hadoop,	EDW			…	
Data	
Scien'st	
End	User	
Databases	
Rela5onal	
NoSQL	
Hadoop
RDBMS to Graph Options
MIGRATE		
ALL	DATA	
MIGRATE		
SUBSET	
DUPLICATE	
SUBSET	
Non-Graph	Queries	 Graph	Queries	
Graph	Queries	Non-Graph	Queries	
All	Queries	
Rela3onal	
Database	
Graph	
Database	
Application
Application
Application
Non	Graph	
Data	
All	Data
FROM RDBMS TO GRAPHS
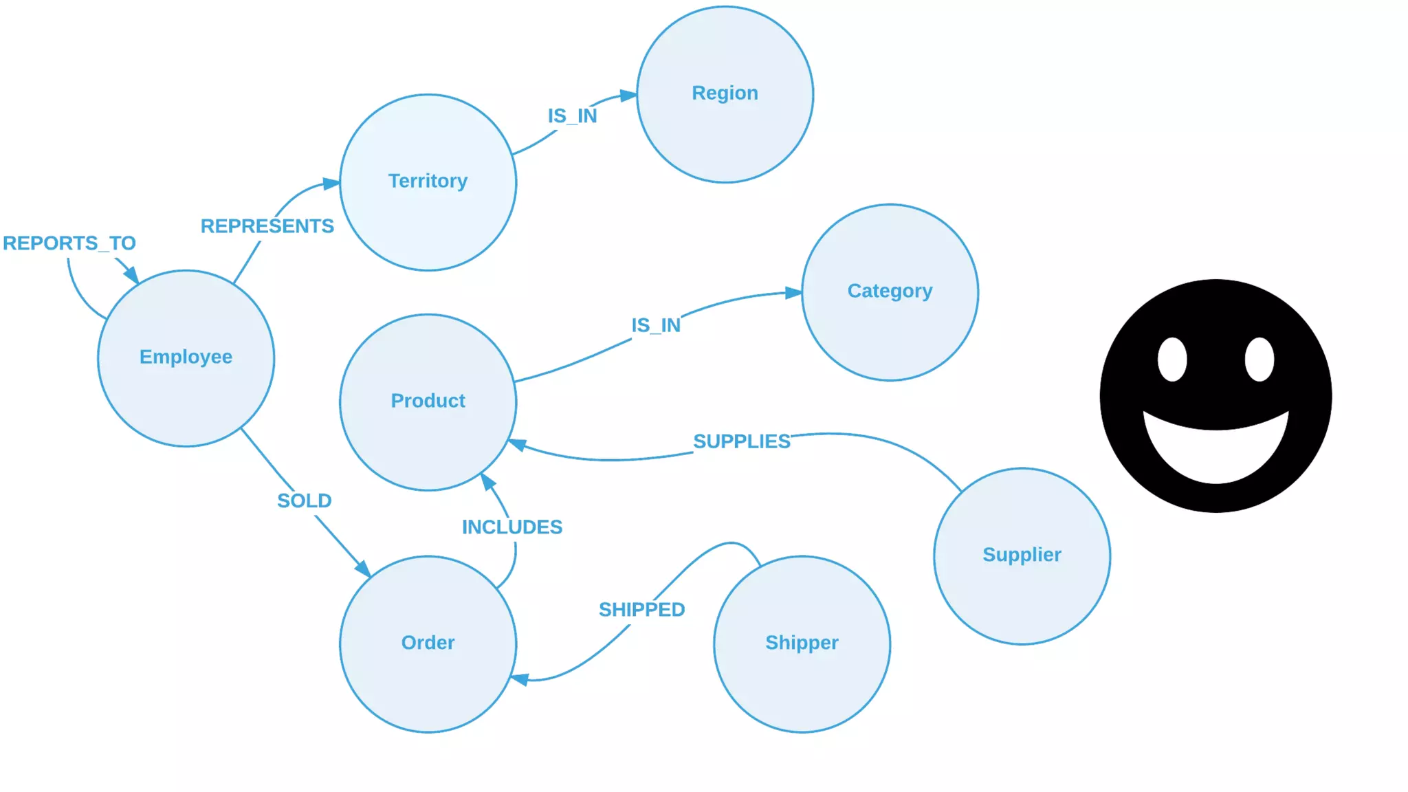
Northwind
Northwind - the canonical RDBMS Example
( )-[:TO]->(Graph)
( )-[:IS_BETTER_AS]->(Graph)
Starting with the ER Diagram
Locate the Foreign Keys
Drop the Foreign Keys
Find the JOIN Tables
(Simple) JOIN Tables Become Relationships
Attributed JOIN Tables -> Relationships with Properties
Querying a Subset Today
As a Graph
QUERYING THE GRAPH
using openCypher
Property Graph Model
CREATE	(:Employee{	firstName:“Steven”}	)	-[:REPORTS_TO]->	(:Employee{	firstName:“Andrew”}	)		
REPORTS_TO
Steven	 Andrew	
LABEL	 PROPERTY	
NODE	 NODE	
LABEL	 PROPERTY
Who do people report to?
MATCH
(e:Employee)<-[:REPORTS_TO]-(sub:Employee)
RETURN
*
Who do people report to?
Who do people report to?
MATCH
(e:Employee)<-[:REPORTS_TO]-(sub:Employee)
RETURN
e.employeeID AS managerID,
e.firstName AS managerName,
sub.employeeID AS employeeID,
sub.firstName AS employeeName;
Who do people report to?
Who does Robert report to?
MATCH
p=(e:Employee)<-[:REPORTS_TO]-(sub:Employee)
WHERE
sub.firstName = ‘Robert’
RETURN
p
Who does Robert report to?
What is Robert’s reporting chain?
MATCH
p=(e:Employee)<-[:REPORTS_TO*]-(sub:Employee)
WHERE
sub.firstName = ‘Robert’
RETURN
p
What is Robert’s reporting chain?
Who’s the Big Boss?
MATCH
(e:Employee)
WHERE
NOT (e)-[:REPORTS_TO]->()
RETURN
e.firstName as bigBoss
Who’s the Big Boss?
Product Cross-Selling
MATCH
(choc:Product {productName: 'Chocolade'})
<-[:INCLUDES]-(:Order)<-[:SOLD]-(employee),
(employee)-[:SOLD]->(o2)-[:INCLUDES]->(other:Product)
RETURN
employee.firstName,
other.productName,
COUNT(DISTINCT o2) as count
ORDER BY
count DESC
LIMIT 5;
Product Cross-Selling
(ASIDE ON GRAPH COMPUTE)
Shortest Path Between Airports
MATCH
p = shortestPath(
(a:Airport {code:”SFO”})-[*0..2]->
(b:Airport {code: “MSO”}))
RETURN
p
(END ASIDE ON GRAPH COMPUTE)
POWERING AN APP
Simple App
Simple App
Simple Python Code
Simple Python Code
Simple Python Code
Simple Python Code
LOADING OUR DATA
CSV
CSV files for Northwind
CSV files for Northwind
3 Steps to Creating the Graph
IMPORT NODES CREATE INDEXES IMPORT RELATIONSHIPS
Importing Nodes
// Create customers
USING PERIODIC COMMIT
LOAD CSV WITH HEADERS FROM "https://
raw.githubusercontent.com/neo4j-contrib/developer-resources/
gh-pages/data/northwind/customers.csv" AS row
CREATE (:Customer {companyName: row.CompanyName, customerID:
row.CustomerID, fax: row.Fax, phone: row.Phone});
// Create products
USING PERIODIC COMMIT
LOAD CSV WITH HEADERS FROM "https://
raw.githubusercontent.com/neo4j-contrib/developer-resources/
gh-pages/data/northwind/products.csv" AS row
CREATE (:Product {productName: row.ProductName, productID:
row.ProductID, unitPrice: toFloat(row.UnitPrice)});
Importing Nodes
// Create suppliers
USING PERIODIC COMMIT
LOAD CSV WITH HEADERS FROM "https://
raw.githubusercontent.com/neo4j-contrib/developer-resources/
gh-pages/data/northwind/suppliers.csv" AS row
CREATE (:Supplier {companyName: row.CompanyName, supplierID:
row.SupplierID});
// Create employees
USING PERIODIC COMMIT
LOAD CSV WITH HEADERS FROM "https://
raw.githubusercontent.com/neo4j-contrib/developer-resources/
gh-pages/data/northwind/employees.csv" AS row
CREATE (:Employee {employeeID:row.EmployeeID, firstName:
row.FirstName, lastName: row.LastName, title: row.Title});
Creating Relationships
USING PERIODIC COMMIT
LOAD CSV WITH HEADERS FROM "https://
raw.githubusercontent.com/neo4j-contrib/developer-resources/
gh-pages/data/northwind/orders.csv" AS row
MATCH (order:Order {orderID: row.OrderID})
MATCH (customer:Customer {customerID: row.CustomerID})
MERGE (customer)-[:PURCHASED]->(order);
USING PERIODIC COMMIT
LOAD CSV WITH HEADERS FROM "https://
raw.githubusercontent.com/neo4j-contrib/developer-resources/
gh-pages/data/northwind/products.csv" AS row
MATCH (product:Product {productID: row.ProductID})
MATCH (supplier:Supplier {supplierID: row.SupplierID})
MERGE (supplier)-[:SUPPLIES]->(product);
Creating Relationships
USING PERIODIC COMMIT
LOAD CSV WITH HEADERS FROM "https://raw.githubusercontent.com/neo4j-
contrib/developer-resources/gh-pages/data/northwind/orders.csv" AS row
MATCH (order:Order {orderID: row.OrderID})
MATCH (product:Product {productID: row.ProductID})
MERGE (order)-[pu:INCLUDES]->(product)
ON CREATE SET pu.unitPrice = toFloat(row.UnitPrice), pu.quantity =
toFloat(row.Quantity);
USING PERIODIC COMMIT
LOAD CSV WITH HEADERS FROM "https://raw.githubusercontent.com/neo4j-
contrib/developer-resources/gh-pages/data/northwind/orders.csv" AS row
MATCH (order:Order {orderID: row.OrderID})
MATCH (employee:Employee {employeeID: row.EmployeeID})
MERGE (employee)-[:SOLD]->(order);
High Performance LOADing
neo4j-import
4.58 million things

and their relationships…

Loads in 100 seconds!
JDBC
apoc.load.jdbc
THERE’S A
PROCEDURE
FOR THAT
https://github.com/neo4j-contrib/neo4j-apoc-procedures
WRAPPING UP
“We found Neo4j to be literally thousands of times faster
than our prior MySQL solution, with queries that require
10 to 100 times less code. Today, Neo4j provides eBay
with functionality that was previously impossible.”
Volker Pacher

Senior Developer
THANK YOU!
Ryan Boyd
@ryguyrg ryan@neo4j.com

Webinar: RDBMS to Graphs

  • 1.
    RDBMS TO GRAPH Livefrom San Mateo, March 9, 2017 Webinar
  • 4.
    HR-tools Supply PaymentsLogistics CRM Support TRADITIONAL DATA STRUCTURE RDBMS RDBMS RDBMSRDBMS RDBMS RDBMS
  • 5.
    SHIFT TOWARDS SYSTEMSOF ENGAGEMENT
  • 6.
    Users Engaging WithDevicesUsers Engaging With Users Devices Engaging With Devices SYSTEMS OF ENGAGEMENT
  • 7.
    SHIFT TOWARDS SYSTEMSOF ENGAGEMENT You are here! Data volume
  • 8.
    SYSTEMS OF RECORD RelationalDatabase Model Structured Pre-computed Based on rigid rules SYSTEMS OF ENGAGEMENT NoSQL Database Model Highly Flexible Real-Time Queries Highly Contextual
  • 9.
  • 10.
    SYSTEMS OF ENGAGEMENT Thisis data modeled as a graph!
  • 11.
  • 12.
  • 13.
  • 14.
  • 15.
    Speed “We found Neo4jto be literally thousands of times faster than our prior MySQL solution, with queries that require 10-100 times less code. Today, Neo4j provides eBay with functionality that was previously impossible.” - Volker Pacher, Senior Developer “Minutes to milliseconds” performance Queries up to 1000x faster than RDBMS or other NoSQL
  • 16.
    Intuitivness Speed, because NativeGraph Database Agility
  • 17.
  • 18.
    Employee ID Name PictureRef BuildingOffice Departme nt Title Degree1 Uni1 Major1 4951870 John Doe s3://acme- pics/ 4951870.p ng 1200 124A Eng Software Engineer II MS Harvard Computer Science 9765207 Jane Smith s3://acme- pics/ 9765207.p ng 1300 187D BizOps Sr Operations Associate BS Stanford Physics 4150915 Shyam Bhatt s3://acme- pics/ 4150915.p ng 45 432C Sales Enterprise Sales Assoc MBA Penn Accountin g 7566243 Kathryn Bates s3://acme- pics/ 7566243.p ng 44 334B Eng Staff Software Engineer PhD UCB Computer Science
  • 21.
  • 22.
    Think of aRelational DB Query EmpID Name PictureRef 4951870 John Doe s3://acme-pics/ 4951870.png 9765207 Jane Smith s3://acme-pics/ 9765207.png 4150915 Shyam Bhatt s3://acme-pics/ 4150915.png 7566243 Kathryn Bates s3://acme-pics/ 7566243.png EmpID Manager ID StartDate EndDate 4951870 9765207 20170101 null 9765207 7566243 20150130 null 4150915 8795882 20141215 20150312 7566243 8509238 20120605 20140124 EmpID Building Office 4951870 1200 124A 9765207 1300 187D 4150915 45 432C
  • 23.
    Think of aRelational DB Query EmpID Name PictureRef 4951870 John Doe s3://acme-pics/ 4951870.png 9765207 Jane Smith s3://acme-pics/ 9765207.png 4150915 Shyam Bhatt s3://acme-pics/ 4150915.png 7566243 Kathryn Bates s3://acme-pics/ 7566243.png EmpID Manager ID StartDate EndDate 4951870 9765207 20170101 null 9765207 7566243 20150130 null 4150915 8795882 20141215 20150312 7566243 8509238 20120605 20140124 EmpID Building Office 4951870 1200 124A 9765207 1300 187D 4150915 45 432C
  • 24.
    Think of aRelational DB Query EmpID Name PictureRef 4951870 John Doe s3://acme-pics/ 4951870.png 9765207 Jane Smith s3://acme-pics/ 9765207.png 4150915 Shyam Bhatt s3://acme-pics/ 4150915.png 7566243 Kathryn Bates s3://acme-pics/ 7566243.png EmpID Manager ID StartDate EndDate 4951870 9765207 20170101 null 9765207 7566243 20150130 null 4150915 8795882 20141215 20150312 7566243 8509238 20120605 20140124 EmpID Building Office 4951870 1200 124A 9765207 1300 187D 4150915 45 432C 16+ Index Lookups Expensive!
  • 25.
    (Partial) Graph View 1Index Lookup 
 (find :Employee nodes)
 
 Then Index-Free Adjacency :Employee {id:4951870} :Employee {id:9765207} :Office {id: 1200124a} :Building {id: 1200} [:IS_MANAGED_BY] [:HAS_OFFICE] [:LOCATED_IN]
  • 26.
  • 27.
    A Naturally AdaptiveModel A Query Language Designed for Connectedness + =Agility
  • 28.
    Cypher Typical Complex SQLJoin The Same Query using Cypher MATCH (boss)-[:MANAGES*0..3]->(sub), (sub)-[:MANAGES*1..3]->(report) WHERE boss.name = “John Doe” RETURN sub.name AS Subordinate, 
 count(report) AS Total Project Impact Less time writing queries Less time debugging queries Code that’s easier to read
  • 29.
    ABOUT ME • Developedweb apps for 5 years including e-commerce, business workflow, more. • Worked at Google for 8 years on Google Apps, Cloud Platform • Technologies: Python, Java, BigQuery, Oracle, MySQL, OAuth ryan@neo4j.com @ryguyrg
  • 30.
    NEO4j USE CASES RealTime Recommendations Master Data Management Fraud Detection Identity & Access Management Graph Based Search Network & IT-Operations
  • 31.
    NEO4j USE CASES RealTime Recommendations Master Data Management Fraud Detection Identity & Access Management Graph Based Search Network & IT-Operations GRAPH THINKING: Real Time Recommendations VIEWED VIEWED BOUGHT VIEWED BOUGHT BOUGHT BOUGHT BOUGHT
  • 32.
    “As the currentmarket leader in graph databases, and with enterprise features for scalability and availability, Neo4j is the right choice to meet our demands.” Marcos Wada Software Developer, Walmart NEO4j USE CASES Real Time Recommendations Master Data Management Fraud Detection Identity & Access Management Graph Based Search Network & IT-Operations
  • 33.
    NEO4j USE CASES RealTime Recommendations Master Data Management Fraud Detection Identity & Access Management Graph Based Search Network & IT-Operations GRAPH THINKING: Master Data Management MANAGES MANAGES LEADS REGION M ANAG ES MANAGES REGION LEADS LEADS COLLABORATES
  • 34.
    Neo4j is theheart of Cisco HMP: used for governance and single source of truth and a one-stop shop for all of Cisco’s hierarchies. NEO4j USE CASES Real Time Recommendations Master Data Management Fraud Detection Identity & Access Management Graph Based Search Network & IT-Operations
  • 35.
    NEO4j USE CASES RealTime Recommendations Master Data Management Fraud Detection Identity & Access Management Graph Based Search Network & IT-Operations GRAPH THINKING: Master Data Management Solu%on Support Case Support Case Knowledge Base Ar%cle Message Knowledge Base Ar%cle Knowledge Base Ar%cle Neo4j is the heart of Cisco’s Helpdesk Solution too.
  • 36.
    NEO4j USE CASES RealTime Recommendations Master Data Management Fraud Detection Identity & Access Management Graph Based Search Network & IT-Operations GRAPH THINKING: Fraud Detection O PENED_ACCO UNT HAS IS_ISSUED HAS LIVES LIVES IS_ISSUED OPENED_ACCOUNT
  • 37.
    “Graph databases offernew methods of uncovering fraud rings and other sophisticated scams with a high-level of accuracy, and are capable of stopping advanced fraud scenarios in real-time.” Gorka Sadowski Cyber Security Expert NEO4j USE CASES Real Time Recommendations Master Data Management Fraud Detection Identity & Access Management Graph Based Search Network & IT-Operations
  • 38.
    GRAPH THINKING: Graph BasedSearch NEO4j USE CASES Real Time Recommendations Master Data Management Fraud Detection Identity & Access Management Graph Based Search Network & IT-Operations PUBLISH INCLUDE INCLUDE CREATE CAPTURE IN IN SOURCE USES USES IN IN USES SOURCE SOURCE
  • 39.
    Uses Neo4j tomanage the digital assets inside of its next generation in-flight entertainment system. NEO4j USE CASES Real Time Recommendations Master Data Management Fraud Detection Identity & Access Management Graph Based Search Network & IT-Operations
  • 40.
    NEO4j USE CASES RealTime Recommendations Master Data Management Fraud Detection Identity & Access Management Graph Based Search Network & IT-Operations BROWSES CONNECTS BRIDGES ROUTES POWERS ROUTES POWERS POWERS HOSTS QUERIES GRAPH THINKING: Network & IT-Operations
  • 41.
    Uses Neo4j fornetwork topology analysis for big telco service providers NEO4j USE CASES Real Time Recommendations Master Data Management Fraud Detection Identity & Access Management Graph Based Search Network & IT-Operations
  • 42.
    GRAPH THINKING: Identity AndAccess Management NEO4j USE CASES Real Time Recommendations Master Data Management Fraud Detection Identity & Access Management Graph Based Search Network & IT-Operations TRUSTS TRUSTS ID ID AUTHENTICATES AUTHENTICATES O W NS OWNS CAN_READ
  • 43.
    UBS was therecipient of the 2014 Graphie Award for “Best Identify And Access Management App” NEO4j USE CASES Real Time Recommendations Master Data Management Fraud Detection Identity & Access Management Graph Based Search Network & IT-Operations
  • 44.
    Neo4j Adoption bySelected Verticals SOFTWARE FINANCIAL SERVICES RETAIL MEDIA & BROADCASTING SOCIAL NETWORKS TELECOM HEALTHCARE
  • 45.
    AGENDA • Use Cases •SQL Pains • Building a Neo4j Application • Moving from RDBMS -> Graph Models • Walk through an Example • Creating Data in Graphs • Querying Data
  • 47.
    SQL Day in theLife of a RDBMS Developer
  • 55.
    SELECT p.name, c.country, c.leader, p.hair, u.name,u.pres, u.state FROM people p LEFT JOIN country c ON c.ID=p.country LEFT JOIN uni u ON p.uni=u.id WHERE u.state=‘CT’
  • 56.
  • 57.
  • 58.
  • 61.
    • Complex tomodel and store relationships • Performance degrades with increases in data • Queries get long and complex • Maintenance is painful SQL Pains
  • 62.
    • Easy tomodel and store relationships • Performance of relationship traversal remains constant with growth in data size • Queries are shortened and more readable • Adding additional properties and relationships can be done on the fly - no migrations Graph Gains
  • 64.
    What does thisGraph look like?
  • 65.
  • 66.
    Property Graph Model CREATE(:Person { name:“Dan”} ) - [:LOVES]-> (:Person { name:“Ann”} ) LOVES LABEL PROPERTY NODE NODE LABEL PROPERTY
  • 68.
  • 71.
    How do youuse Neo4j? CREATE MODEL + LOAD DATA QUERY DATA
  • 72.
    How do youuse Neo4j?
  • 74.
    How do youuse Neo4j?
  • 75.
  • 76.
  • 77.
  • 78.
  • 79.
  • 81.
    Architectural Options Data Storage and Business Rules Execu5on Data Mining and Aggrega5on Applica'on Graph Database Cluster Neo4j Neo4j Neo4j Ad Hoc Analysis Bulk Analy'c Infrastructure Hadoop, EDW … Data Scien'st End User Databases Rela5onal NoSQL Hadoop
  • 82.
    RDBMS to GraphOptions MIGRATE ALL DATA MIGRATE SUBSET DUPLICATE SUBSET Non-Graph Queries Graph Queries Graph Queries Non-Graph Queries All Queries Rela3onal Database Graph Database Application Application Application Non Graph Data All Data
  • 83.
  • 86.
  • 87.
    Northwind - thecanonical RDBMS Example
  • 88.
  • 90.
  • 91.
  • 92.
  • 93.
  • 94.
  • 95.
    (Simple) JOIN TablesBecome Relationships
  • 96.
    Attributed JOIN Tables-> Relationships with Properties
  • 97.
  • 98.
  • 99.
  • 100.
  • 101.
  • 102.
    Who do peoplereport to? MATCH (e:Employee)<-[:REPORTS_TO]-(sub:Employee) RETURN *
  • 103.
    Who do peoplereport to?
  • 104.
    Who do peoplereport to? MATCH (e:Employee)<-[:REPORTS_TO]-(sub:Employee) RETURN e.employeeID AS managerID, e.firstName AS managerName, sub.employeeID AS employeeID, sub.firstName AS employeeName;
  • 105.
    Who do peoplereport to?
  • 106.
    Who does Robertreport to? MATCH p=(e:Employee)<-[:REPORTS_TO]-(sub:Employee) WHERE sub.firstName = ‘Robert’ RETURN p
  • 107.
    Who does Robertreport to?
  • 108.
    What is Robert’sreporting chain? MATCH p=(e:Employee)<-[:REPORTS_TO*]-(sub:Employee) WHERE sub.firstName = ‘Robert’ RETURN p
  • 109.
    What is Robert’sreporting chain?
  • 110.
    Who’s the BigBoss? MATCH (e:Employee) WHERE NOT (e)-[:REPORTS_TO]->() RETURN e.firstName as bigBoss
  • 111.
  • 112.
    Product Cross-Selling MATCH (choc:Product {productName:'Chocolade'}) <-[:INCLUDES]-(:Order)<-[:SOLD]-(employee), (employee)-[:SOLD]->(o2)-[:INCLUDES]->(other:Product) RETURN employee.firstName, other.productName, COUNT(DISTINCT o2) as count ORDER BY count DESC LIMIT 5;
  • 113.
  • 114.
  • 115.
    Shortest Path BetweenAirports MATCH p = shortestPath( (a:Airport {code:”SFO”})-[*0..2]-> (b:Airport {code: “MSO”})) RETURN p
  • 116.
    (END ASIDE ONGRAPH COMPUTE)
  • 117.
  • 118.
  • 119.
  • 120.
  • 121.
  • 122.
  • 123.
  • 124.
  • 125.
  • 126.
    CSV files forNorthwind
  • 127.
    CSV files forNorthwind
  • 128.
    3 Steps toCreating the Graph IMPORT NODES CREATE INDEXES IMPORT RELATIONSHIPS
  • 129.
    Importing Nodes // Createcustomers USING PERIODIC COMMIT LOAD CSV WITH HEADERS FROM "https:// raw.githubusercontent.com/neo4j-contrib/developer-resources/ gh-pages/data/northwind/customers.csv" AS row CREATE (:Customer {companyName: row.CompanyName, customerID: row.CustomerID, fax: row.Fax, phone: row.Phone}); // Create products USING PERIODIC COMMIT LOAD CSV WITH HEADERS FROM "https:// raw.githubusercontent.com/neo4j-contrib/developer-resources/ gh-pages/data/northwind/products.csv" AS row CREATE (:Product {productName: row.ProductName, productID: row.ProductID, unitPrice: toFloat(row.UnitPrice)});
  • 130.
    Importing Nodes // Createsuppliers USING PERIODIC COMMIT LOAD CSV WITH HEADERS FROM "https:// raw.githubusercontent.com/neo4j-contrib/developer-resources/ gh-pages/data/northwind/suppliers.csv" AS row CREATE (:Supplier {companyName: row.CompanyName, supplierID: row.SupplierID}); // Create employees USING PERIODIC COMMIT LOAD CSV WITH HEADERS FROM "https:// raw.githubusercontent.com/neo4j-contrib/developer-resources/ gh-pages/data/northwind/employees.csv" AS row CREATE (:Employee {employeeID:row.EmployeeID, firstName: row.FirstName, lastName: row.LastName, title: row.Title});
  • 131.
    Creating Relationships USING PERIODICCOMMIT LOAD CSV WITH HEADERS FROM "https:// raw.githubusercontent.com/neo4j-contrib/developer-resources/ gh-pages/data/northwind/orders.csv" AS row MATCH (order:Order {orderID: row.OrderID}) MATCH (customer:Customer {customerID: row.CustomerID}) MERGE (customer)-[:PURCHASED]->(order); USING PERIODIC COMMIT LOAD CSV WITH HEADERS FROM "https:// raw.githubusercontent.com/neo4j-contrib/developer-resources/ gh-pages/data/northwind/products.csv" AS row MATCH (product:Product {productID: row.ProductID}) MATCH (supplier:Supplier {supplierID: row.SupplierID}) MERGE (supplier)-[:SUPPLIES]->(product);
  • 132.
    Creating Relationships USING PERIODICCOMMIT LOAD CSV WITH HEADERS FROM "https://raw.githubusercontent.com/neo4j- contrib/developer-resources/gh-pages/data/northwind/orders.csv" AS row MATCH (order:Order {orderID: row.OrderID}) MATCH (product:Product {productID: row.ProductID}) MERGE (order)-[pu:INCLUDES]->(product) ON CREATE SET pu.unitPrice = toFloat(row.UnitPrice), pu.quantity = toFloat(row.Quantity); USING PERIODIC COMMIT LOAD CSV WITH HEADERS FROM "https://raw.githubusercontent.com/neo4j- contrib/developer-resources/gh-pages/data/northwind/orders.csv" AS row MATCH (order:Order {orderID: row.OrderID}) MATCH (employee:Employee {employeeID: row.EmployeeID}) MERGE (employee)-[:SOLD]->(order);
  • 133.
    High Performance LOADing neo4j-import 4.58million things and their relationships… Loads in 100 seconds!
  • 134.
  • 135.
  • 139.
  • 140.
    “We found Neo4jto be literally thousands of times faster than our prior MySQL solution, with queries that require 10 to 100 times less code. Today, Neo4j provides eBay with functionality that was previously impossible.” Volker Pacher
 Senior Developer
  • 141.