1
Presented by:
Abhishek Neb
2
Home automation deals with providing a
network in the house which links
computers & peripheral equipment,
smart chip bearing household appliances
(white goods) e.g. dish washers, washing
machines, microwaves etc., and
sub-systems like Heating, Ventilation, Air-
conditioning (HVAC), and security systems.
3
Your security system knows all about your occupancy
of the house. With a little more development it can
build an intelligent
‘expert system’ to predict your usage.
Your central heating programmer knows the
standards of comfort you expect – but doesn’t know
which rooms are in use.
By linking just these two you could achieve a
reduction in fuel costs and a better match to your
requirements.
4
PC-based system: Requires a PC to be running at all
times.
Dedicated PC
Shared PC
Standalone system: Runs without a PC, although may
use a PC for programming
Hybrid system: Runs without a PC, but uses PC to add
more functions.
5
The goal of this project was to develop a home
automation system that gives the user complete
control over all voice controllable aspects of his or her
home.
The automation system has the ability to be
controlled from a central host PC through voice.
6
Inputs
Voice Commands
Key Presses (User Responses to Menu)
Outputs
User Interface Menu Via LCD Screen
Speaker Queuing User To Say Command Word
7
88
99
10
The way of this concept function is when a user speaks out
some command, then the voice is captured through
microphone as the input devices.
Once the voice is captured, the usage of a decoding system that
will convert the analog (voice) to digital (binary signal).
Later, the input voice is compared with the data stored in the
memory early before the testing.
The output of the comparison is the voice matched with any of
the command trained and certain signal is produce as the input
for the controlling system.
1111
12
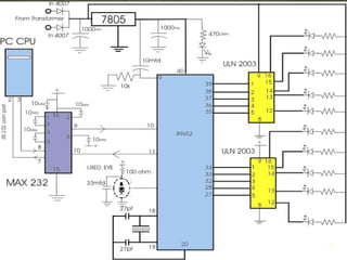
In this section will discuss on the hardware used in the
implementation of this system that include theULN2003
IC chip, microcontroller, voltage regulator and the relay
for interfacing.
RS 232 interface serial communications
12
13
 The standard is simply concerned with serial data
communication between the computer which has the voice
recognition software and the hardware kit.
 Cabling :Single-ended
 Number of Devices :1 transmit, 1 receive
 Communication Mode: Full duplex
 Data Rate (max) :1Mbps
14
 In this project we use 7805 regulator to make a
perfect 5 volt dc to microcontroller circuit.
 Regulated 5 volt supply is connected to the Pin no 40
of controller . IC 7805 is a three pin regulator . Pin no
1 is input pin , pin no 2 is ground pin and pin no 3 is
output pin. Here 78 mean positive voltage and 5
means 5volt. 79 means negative voltage . There are so
many regulator available from 7805 to 7818 volt, here
18 means 18 volt. Pin no 20 of the controller is
connected to ground pin. Pin no 1 to 8 is for the port 1.
15
ULN 2003
The ULN2003 is a small integrated circuit that contains
8 transistor driver channels. Each channel has an input
to a resistor connected to the base of a transistor and a 1
amp open collector output capable of handling up to
about 30volts . Each of the collectors has a reverse
biased diode connected to a common Vcc pin that
provides inductive spike protection.
The output from the microcontroller is fed into the
ULN2003 relay driver and this relay driver decides
which port should be kept on or off based on the output
from the microcontroller.
15
16
• Compatible with MCS-51™ Products
• Fully Static Operation: 0 Hz to 24 MHz
• Three-Level Program Memory Lock
• 128 x 8-Bit Internal RAM
• 32 Programmable I/O Lines
• Two 16-Bit Timer/Counters
• Programmable Serial Channel
17
Relay
In this project, the primary interface between the
systems with the electrical appliance is the relay.
The relay is actually a switch alike component just the
difference is the way of triggering is through the
magnetic field that will change the contact and thus
activating a switch.
The relay. 17
18
In the power supply section we use one step down
transformer to step down the voltage from 220 volt ac to
9 volt dc since the operating voltage for the ULN2003
relay driver is 9v .
Output of the transformer is further connected to the two
diode circuit. Here two diode work as a full wave
rectifier circuit. Output of the full wave rectifier is now
filtered by the capacitor.
19
The applications are limited only by your imagination:
 Turning lights down / off at night.
 Operating outside lights
 Turning lights or radio on / off when someone
approaches the house, simulating occupancy
 Operating television, hot water heater, kettle,
toaster etc. ready for your use.
 Optimizing use of low cost electricity.
 Working with intelligent electrical white goods e.g.
washing machine, fridge, microwave etc.
20
Flexibility & Convenience
Security
Cost Saving
Security
Remote Control
21
RESULT AND DISCUSSION
The main aim of the project was to design a system in
such a way that it can yield maximum output with
minimum complexity and this home automation
system successfully delivered it.
There are some issue that arises when using this
system. The problems are the pronunciation of the
user when doing the process. For the pronunciation
matter, the system takes it at a quite high level of
sensitivity. . So when the user wishes to use the
system, thus he or she must produce the word with
the correct pronunciation as in the training process
22
Thank you


Voice Control Home Automation

  • 1.
  • 2.
    2 Home automation dealswith providing a network in the house which links computers & peripheral equipment, smart chip bearing household appliances (white goods) e.g. dish washers, washing machines, microwaves etc., and sub-systems like Heating, Ventilation, Air- conditioning (HVAC), and security systems.
  • 3.
    3 Your security systemknows all about your occupancy of the house. With a little more development it can build an intelligent ‘expert system’ to predict your usage. Your central heating programmer knows the standards of comfort you expect – but doesn’t know which rooms are in use. By linking just these two you could achieve a reduction in fuel costs and a better match to your requirements.
  • 4.
    4 PC-based system: Requiresa PC to be running at all times. Dedicated PC Shared PC Standalone system: Runs without a PC, although may use a PC for programming Hybrid system: Runs without a PC, but uses PC to add more functions.
  • 5.
    5 The goal ofthis project was to develop a home automation system that gives the user complete control over all voice controllable aspects of his or her home. The automation system has the ability to be controlled from a central host PC through voice.
  • 6.
    6 Inputs Voice Commands Key Presses(User Responses to Menu) Outputs User Interface Menu Via LCD Screen Speaker Queuing User To Say Command Word
  • 7.
  • 8.
  • 9.
  • 10.
    10 The way ofthis concept function is when a user speaks out some command, then the voice is captured through microphone as the input devices. Once the voice is captured, the usage of a decoding system that will convert the analog (voice) to digital (binary signal). Later, the input voice is compared with the data stored in the memory early before the testing. The output of the comparison is the voice matched with any of the command trained and certain signal is produce as the input for the controlling system.
  • 11.
  • 12.
    12 In this sectionwill discuss on the hardware used in the implementation of this system that include theULN2003 IC chip, microcontroller, voltage regulator and the relay for interfacing. RS 232 interface serial communications 12
  • 13.
    13  The standardis simply concerned with serial data communication between the computer which has the voice recognition software and the hardware kit.  Cabling :Single-ended  Number of Devices :1 transmit, 1 receive  Communication Mode: Full duplex  Data Rate (max) :1Mbps
  • 14.
    14  In thisproject we use 7805 regulator to make a perfect 5 volt dc to microcontroller circuit.  Regulated 5 volt supply is connected to the Pin no 40 of controller . IC 7805 is a three pin regulator . Pin no 1 is input pin , pin no 2 is ground pin and pin no 3 is output pin. Here 78 mean positive voltage and 5 means 5volt. 79 means negative voltage . There are so many regulator available from 7805 to 7818 volt, here 18 means 18 volt. Pin no 20 of the controller is connected to ground pin. Pin no 1 to 8 is for the port 1.
  • 15.
    15 ULN 2003 The ULN2003is a small integrated circuit that contains 8 transistor driver channels. Each channel has an input to a resistor connected to the base of a transistor and a 1 amp open collector output capable of handling up to about 30volts . Each of the collectors has a reverse biased diode connected to a common Vcc pin that provides inductive spike protection. The output from the microcontroller is fed into the ULN2003 relay driver and this relay driver decides which port should be kept on or off based on the output from the microcontroller. 15
  • 16.
    16 • Compatible withMCS-51™ Products • Fully Static Operation: 0 Hz to 24 MHz • Three-Level Program Memory Lock • 128 x 8-Bit Internal RAM • 32 Programmable I/O Lines • Two 16-Bit Timer/Counters • Programmable Serial Channel
  • 17.
    17 Relay In this project,the primary interface between the systems with the electrical appliance is the relay. The relay is actually a switch alike component just the difference is the way of triggering is through the magnetic field that will change the contact and thus activating a switch. The relay. 17
  • 18.
    18 In the powersupply section we use one step down transformer to step down the voltage from 220 volt ac to 9 volt dc since the operating voltage for the ULN2003 relay driver is 9v . Output of the transformer is further connected to the two diode circuit. Here two diode work as a full wave rectifier circuit. Output of the full wave rectifier is now filtered by the capacitor.
  • 19.
    19 The applications arelimited only by your imagination:  Turning lights down / off at night.  Operating outside lights  Turning lights or radio on / off when someone approaches the house, simulating occupancy  Operating television, hot water heater, kettle, toaster etc. ready for your use.  Optimizing use of low cost electricity.  Working with intelligent electrical white goods e.g. washing machine, fridge, microwave etc.
  • 20.
    20 Flexibility & Convenience Security CostSaving Security Remote Control
  • 21.
    21 RESULT AND DISCUSSION Themain aim of the project was to design a system in such a way that it can yield maximum output with minimum complexity and this home automation system successfully delivered it. There are some issue that arises when using this system. The problems are the pronunciation of the user when doing the process. For the pronunciation matter, the system takes it at a quite high level of sensitivity. . So when the user wishes to use the system, thus he or she must produce the word with the correct pronunciation as in the training process
  • 22.