Tìm hiểu về VietGAP và VietGAP
trong trồng trọt
GVHD: ThS Lâm Thanh Hiền
Thực hiện: Nhóm 6
 VietGAP (là cụm từ viết tắt của: Vietnamese Good
Agricultural Practices) có nghĩa là Thực hành sản
xuất nông nghiệp tốt ở Việt Nam, do Bộ Nông
nghiệp và Phát triển nông thôn ban hành đối với
từng sản phẩm, nhóm sản phẩm thủy sản, trồng
trọt, chăn nuôi.
 VietGAP được xây dựng dựa trên ASEANGAP,
GLOBALGAP, FRESHCARE.
Khái niệm về VietGAP
 VietGAP là những nguyên tắc, trình tự, thủ tục
hướng dẫn tổ chức, cá nhân sản xuất, thu hoạch,
xử lý sau thu hoạch nhằm đảm bảo an toàn, nâng
cao chất lượng sản phẩm, đảm bảo phúc lợi xã hội,
sức khỏe người sản xuất và người tiêu dùng; đồng
thời bảo vệ môi trường và truy nguyên nguồn gốc
sản xuất.
Khái niệm về VietGAP
Phân loại VietGAP
Các tổ chức chứng nhận VietGAP
Các tổ chức chứng nhận VietGAP
Các tổ chức chứng nhận VietGAP
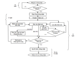
Quy trình chứng nhận VietGAP
 Đến cuối năm 2011, thành phố có 102 xã, phường sản
xuất rau với diện tích canh tác 3.024 ha, diện tích gieo
trồng rau các loại là 13.915 ha, sản lượng đạt 307.811
tấn/năm
 Tính đến thời điểm tháng 9 năm 2012, tổng số đơn vị
sản xuất rau trên địa bàn thành phố đã được chứng
nhận VietGAP là 182 tổ chức sản xuất, cá nhân (bao
gồm xã viên của 4 Hợp tác xã: Hợp tác xã Phước An,
Hợp tác xã Nhuận Đức, Hợp tác xã Ngã 3 Giồng, Hợp
tác xã Thỏ Việt; Liên tổ rau Tân Phú Trung; 4 công ty
và các nông hộ) với tổng diện tích 90,16 ha, sản lượng
rau khoảng 11.450 tấn/năm.
Thực trạng VietGAP ở tp.HCM
 Hiện nay toàn thành phố có 9 Hợp tác xã và 33 Tổ
hợp tác sản xuất Rau an toàn, một số Hợp tác xã,
Tổ hợp tác hoạt động có hiệu quả cao như Hợp tác
xã Phước An, Hợp tác xã Ngã Ba Giồng và Hợp tác
xã Thỏ Việt, Liên tổ Rau an toàn Tân Phú Trung.
Bình quân mỗi Hợp tác xã có 68 xã viên và 412
triệu đồng vốn điều lệ.
Thực trạng VietGAP ở tp.HCM
 Mặt tích cực: Đã có nhiều mô hình sản xuất rau an toàn
ứng dụng khoa học kỹ thuật, hầu hết nông dân trồng
rau trên địa bàn thành phố đã được tập huấn về tổ
chức sản xuất rau an toàn theo quy định VietGAP, công
tác xúc tiến thương mại được thực hiện có hiệu quả
 Mặt hạn chế: chưa xây dựng được vùng chuyên canh
sản xuất, sản xuất rau chưa ổn định do chịu ảnh hưởng
của thời tiết bất thường, vẫn còn một số nông dân sử
dụng thuốc bảo vệ thực vật chưa đúng quy định của
Nhà nước
Thực trạng VietGAP ở tp.HCM
Các điều khoản của VietGAP trồng
trọt
1) Đánh giá và lựa chọn vùng sản xuất
 Phân tích và nhận dạng mối nguy: - Đất trồng và nước tưới
bị ô nhiễm tồn dư thuốc BVTV từ cây trồng trước hoặc do dò
rỉ, kim loại nặng, Các loại VSV(Ecoli, Sal- monella, vv.,)
 Các biện pháp đánh giá, loại trừ hoặc giảm thiểu mối nguy:
Tổ chức lấy mẫu đất, nước theo phương pháp hiện hành, lập
sơ đồ trang trại/vùng trồng
 Biện pháp khắc phục
 Ghi chép hồ sơ
 Cần được lựa chọn
từ những vườn
ươm, cây mẹ được
nhân giống và trồng
đảm bảo sạch bệnh.
 Ghi chép thông tin
về giống và gốc
ghép
2) Giống và gốc ghép
 Phân tích đất: lấy mẫu đất để phân tích
 Đánh giá cảm quan: Nguy cơ hoặc khả năng xâm
nhập của động vật, nguy cơ xuất hiện các mối
nguy tiềm tàng
 Kiểm soát động vật nuôi trong nhà và chăn thả tại
trang trại: cần được cách ly
 Ghi chép lưu trữ hồ sơ
3. Quản lý đất
 Chỉ sử dụng các loại
phân bón có trong
danh mục được phép.
 Tránh nguy cơ gây ô
nhiễm vùng sản xuất
và nguồn nước.
 Không sử dụng phân
hữu cơ chưa qua xử lý
(chưa ủ hoai mục )
 Ghi chép hồ sơ phân
bón khi mua
4. Phân bón và chất bón bổ sung
 Phân tích và nhận dạng mối nguy: hóa
chất, vsv, kim loại nặng,…
 Đánh giá nguồn nước: Nghiêm cấm sử
dụng nước cống và nước thải ra từ các
khu công nghiệp, bệnh viện, chuồng
trại chăn nuôi, lò giết mổ gia súc gia
cầm, nước phân chưa xử lý để tưới
cho cây ăn quả.
 Sử dụng nước: cần chọn phương pháp
tưới thích hợp để nước tưới không tiếp
xúc trực tiếp với quả như tưới rãnh,
tưới nhỏ giọt, tưới ngầm
 Ghi chép hồ sơ
5. Nguồn nước
 Thuốc BVTV trong danh mục
thuốc BVTV được phép sử dụng
 Áp dụng các biện pháp quản lý
sâu bệnh tổng hợp (IPM)
 Thực hiện đúng thời gian cách ly.
 Hóa chất đảm bảo theo quy định
(nhiệt độ tồn trữ,…).
 Ghi chép hồ sơ
6. Thuốc bảo vệ thực vật và hóa chất
 Thiết bị, thùng chứa hay vật tư phải đảm bảo chắc chắn và
vệ sinh sạch sẽ trước khi sử dụng.
 Sản phẩm sau khi thu hoạch không được tiếp xúc trực tiếp
tới đất và hạn chế để qua đêm.
 Sau thu hoạch phải bảo quản tránh các nguồn nhiễm.
 Ghi chép hồ sơ
7) Thu hoạch và xử lý sau thu hoạch
 Không để chất thải tồn đọng trong nhà vườn, khu
vực đóng gói và bảo quản quả...
 Khu vực chứa chất thải phải cách ly với khu vực
sản xuất
 Ghi chép hồ sơ
8) Quản lý và xử lý chất thải
 Người lao động phải được cung cấp các biện pháp
trợ giúp y tế khi cần thiết.
 Người lao động phải được cung cấp trang bị bảo
hộ phù hợp
 Người lao động phải được tập huấn
 Ghi chép
9. Người lao động
 Các tài liệu và biểu mẫu ghi chép cần có trong hồ sơ
VietGAP bao gồm:
 • Sơ đồ khu vực sản xuất;
 • Hồ sơ lấy mẫu, phân tích mẫu đất, nước;
 • Nhật ký mua hoặc sản xuất giống; nhật ký mua &
sử dụng phân bón, chất bón bổ sung; nhật ký mua và
sử dụng thuốc BVTV; nhật ký thu hoạch và đóng gói;
xuất bán sản phẩm; đào tạo, tập huấn người lao động;
 • Bảng kiểm tra, đánh giá có liên quan;
 • Các tài liệu, văn bản khác
10) ghi chép, lưu trữ hồ sơ, truy
nguyên nguồn gốc và thu hồi sản
phẩm
 Sản phẩm phải được ghi nhãn theo quy định để
giúp việc truy nguyên nguồn gốc được dễ dàng
 Các thông tin cần có trên nhãn hàng hóa cần có
như sau:
 • Tên sản phẩm;
 • Khối lượng;
 • Ngày sản xuất hoặc mã số lô sản xuất;
 • Tên gọi, địa chỉ cơ sở sản xuất;
 • Hướng dẫn sử dụng, bảo quản.
10) ghi chép, lưu trữ hồ sơ, truy
nguyên nguồn gốc và thu hồi sản
phẩm
 Nhà sản xuất phải xây dựng và vận hành một hệ
thống truy nguyên nguồn gốc
 Nếu phát hiện sản phẩm bị ô nhiễm hoặc có rủi ro
bị ô nhiễm, phải dừng việc phân phối sản phẩm và
có thể tiến hành thu hồi
10) ghi chép, lưu trữ hồ sơ, truy
nguyên nguồn gốc và thu hồi sản
phẩm
 Kiểm tra nội bộ là việc xem xét lại việc áp dụng
VietGAP
 Nhà sản xuất có thể tự thực hiện kiểm tra nội bộ
hoặc thuê kiểm tra viên
 Đánh giá nội bộ cần được thực hiện định kỳ ít nhất
mỗi năm một lần
11) Kiểm tra nội bộ
 Trình tự khiếu nại và giải quyết khiếu nại:
 - Đại diện nhà sản xuất tiếp nhận hồ sơ và hẹn
thời gian trả lời.
 - Căn cứ nội dung đơn khiếu nại để xác định
nguyên nhân và xác định người chịu trách nhiệm
và tìm biện pháp khắc phục.
 - Trường hợp khiếu nại chưa được giải quyết
thỏa đáng, hai bên cần phải thông báo cho các cơ
quan có thẩm quyền
12) Khiếu nại và giải quyết khiếu nại
12) Khiếu nại và giải quyết khiếu nại
 Tạo ra sản phẩm an toàn và chất lượng.
 Sản phẩm được công nhận theo tiêu chuẩn của VietGAP được đánh
giá cao, rất dễ dàng lưu thông trên thị trường Việt Nam.
 Làm tăng sự tin tưởng của khách hàng đối với thực phẩm an toàn;
bảo vệ người tiêu dùng trước nguy cơ thực phẩm mất an toàn, ảnh
hưởng không tốt tới sức khỏe.
 Chất lượng và giá cả của sản phẩm luôn ổn định.
 Tạo lợi thế cạnh tranh, nâng cao thương hiệu của nhà sản xuất, chế
biến, phân phối.
 Tạo lập một ngành trồng trọt bền vững với việc giảm thiểu tác động
tiêu cực tới môi trường và đảm bảo lợi ích xã hội.
 Tạo ra sự liên kết chặt chẽ giữa 4 nhà: nhà nông, nhà khoa học,
nhà doanh nghiệp và nhà quản lý...
Lợi ích
 Triển khai quy hoạch vùng sản xuất còn chậm nhiều nơi
còn manh mún nhỏ lẻ
 Nhiều giống cây không đạt chất lượng
 Vấn đề lạm dụng thuốc trừ sâu vẫn chưa thể dứt bỏ
 Người dân vẫn gặp khá nhiều khó khăn, lúng túng trong
việc ghi chép nhật ký đồng ruộng.
 Chưa có sự liên kết chặt chẽ giữa người thu mua và sản
xuất để hai bên cùng có lợi.
 Làm tăng chi phí, tốn kém hơn
 Khó khăn về công nghệ, đặ biệt là công nghệ bảo quản
sau thu hoạch
Khó khăn
 Sổ tay hướng dẫn áp dụng VietGAP/GMPs (chuỗi sản
xuất kinh doanh rau quả tươi)
 http://www.vietgap.com/
 http://vietgap.gov.vn/Content.aspx?mode=uc&page=Da
nhsachTCCNChitiet&LCN=1
 TÌM HIỂU QUY TRÌNH SẢN XUẤT RAU THEO TIÊU
CHUẨN THỰC HÀNH NÔNG NGHIỆP TỐT (VIETGAP)
TẠI HTX NÔNG NGHIỆP VÀ DỊCH VỤ NGÃ BA GIỒNG
(X. XUÂN THỚI THƯỢNG – H. HÓC MÔN – TP. HỒ CHÍ
MINH) (SV thực hiện:Nguyễn Triết Lãm, Kiều Nhật
Minh)
 Và một số tài liệu khác tham khảo trên Internet
Tài liệu tham khảo
THANK YOU!

VietGAP

  • 1.
    Tìm hiểu vềVietGAP và VietGAP trong trồng trọt GVHD: ThS Lâm Thanh Hiền Thực hiện: Nhóm 6
  • 3.
     VietGAP (làcụm từ viết tắt của: Vietnamese Good Agricultural Practices) có nghĩa là Thực hành sản xuất nông nghiệp tốt ở Việt Nam, do Bộ Nông nghiệp và Phát triển nông thôn ban hành đối với từng sản phẩm, nhóm sản phẩm thủy sản, trồng trọt, chăn nuôi.  VietGAP được xây dựng dựa trên ASEANGAP, GLOBALGAP, FRESHCARE. Khái niệm về VietGAP
  • 4.
     VietGAP lànhững nguyên tắc, trình tự, thủ tục hướng dẫn tổ chức, cá nhân sản xuất, thu hoạch, xử lý sau thu hoạch nhằm đảm bảo an toàn, nâng cao chất lượng sản phẩm, đảm bảo phúc lợi xã hội, sức khỏe người sản xuất và người tiêu dùng; đồng thời bảo vệ môi trường và truy nguyên nguồn gốc sản xuất. Khái niệm về VietGAP
  • 5.
  • 6.
    Các tổ chứcchứng nhận VietGAP
  • 7.
    Các tổ chứcchứng nhận VietGAP
  • 8.
    Các tổ chứcchứng nhận VietGAP
  • 9.
    Quy trình chứngnhận VietGAP
  • 11.
     Đến cuốinăm 2011, thành phố có 102 xã, phường sản xuất rau với diện tích canh tác 3.024 ha, diện tích gieo trồng rau các loại là 13.915 ha, sản lượng đạt 307.811 tấn/năm  Tính đến thời điểm tháng 9 năm 2012, tổng số đơn vị sản xuất rau trên địa bàn thành phố đã được chứng nhận VietGAP là 182 tổ chức sản xuất, cá nhân (bao gồm xã viên của 4 Hợp tác xã: Hợp tác xã Phước An, Hợp tác xã Nhuận Đức, Hợp tác xã Ngã 3 Giồng, Hợp tác xã Thỏ Việt; Liên tổ rau Tân Phú Trung; 4 công ty và các nông hộ) với tổng diện tích 90,16 ha, sản lượng rau khoảng 11.450 tấn/năm. Thực trạng VietGAP ở tp.HCM
  • 12.
     Hiện naytoàn thành phố có 9 Hợp tác xã và 33 Tổ hợp tác sản xuất Rau an toàn, một số Hợp tác xã, Tổ hợp tác hoạt động có hiệu quả cao như Hợp tác xã Phước An, Hợp tác xã Ngã Ba Giồng và Hợp tác xã Thỏ Việt, Liên tổ Rau an toàn Tân Phú Trung. Bình quân mỗi Hợp tác xã có 68 xã viên và 412 triệu đồng vốn điều lệ. Thực trạng VietGAP ở tp.HCM
  • 13.
     Mặt tíchcực: Đã có nhiều mô hình sản xuất rau an toàn ứng dụng khoa học kỹ thuật, hầu hết nông dân trồng rau trên địa bàn thành phố đã được tập huấn về tổ chức sản xuất rau an toàn theo quy định VietGAP, công tác xúc tiến thương mại được thực hiện có hiệu quả  Mặt hạn chế: chưa xây dựng được vùng chuyên canh sản xuất, sản xuất rau chưa ổn định do chịu ảnh hưởng của thời tiết bất thường, vẫn còn một số nông dân sử dụng thuốc bảo vệ thực vật chưa đúng quy định của Nhà nước Thực trạng VietGAP ở tp.HCM
  • 14.
    Các điều khoảncủa VietGAP trồng trọt
  • 15.
    1) Đánh giávà lựa chọn vùng sản xuất  Phân tích và nhận dạng mối nguy: - Đất trồng và nước tưới bị ô nhiễm tồn dư thuốc BVTV từ cây trồng trước hoặc do dò rỉ, kim loại nặng, Các loại VSV(Ecoli, Sal- monella, vv.,)  Các biện pháp đánh giá, loại trừ hoặc giảm thiểu mối nguy: Tổ chức lấy mẫu đất, nước theo phương pháp hiện hành, lập sơ đồ trang trại/vùng trồng  Biện pháp khắc phục  Ghi chép hồ sơ
  • 16.
     Cần đượclựa chọn từ những vườn ươm, cây mẹ được nhân giống và trồng đảm bảo sạch bệnh.  Ghi chép thông tin về giống và gốc ghép 2) Giống và gốc ghép
  • 17.
     Phân tíchđất: lấy mẫu đất để phân tích  Đánh giá cảm quan: Nguy cơ hoặc khả năng xâm nhập của động vật, nguy cơ xuất hiện các mối nguy tiềm tàng  Kiểm soát động vật nuôi trong nhà và chăn thả tại trang trại: cần được cách ly  Ghi chép lưu trữ hồ sơ 3. Quản lý đất
  • 18.
     Chỉ sửdụng các loại phân bón có trong danh mục được phép.  Tránh nguy cơ gây ô nhiễm vùng sản xuất và nguồn nước.  Không sử dụng phân hữu cơ chưa qua xử lý (chưa ủ hoai mục )  Ghi chép hồ sơ phân bón khi mua 4. Phân bón và chất bón bổ sung
  • 19.
     Phân tíchvà nhận dạng mối nguy: hóa chất, vsv, kim loại nặng,…  Đánh giá nguồn nước: Nghiêm cấm sử dụng nước cống và nước thải ra từ các khu công nghiệp, bệnh viện, chuồng trại chăn nuôi, lò giết mổ gia súc gia cầm, nước phân chưa xử lý để tưới cho cây ăn quả.  Sử dụng nước: cần chọn phương pháp tưới thích hợp để nước tưới không tiếp xúc trực tiếp với quả như tưới rãnh, tưới nhỏ giọt, tưới ngầm  Ghi chép hồ sơ 5. Nguồn nước
  • 20.
     Thuốc BVTVtrong danh mục thuốc BVTV được phép sử dụng  Áp dụng các biện pháp quản lý sâu bệnh tổng hợp (IPM)  Thực hiện đúng thời gian cách ly.  Hóa chất đảm bảo theo quy định (nhiệt độ tồn trữ,…).  Ghi chép hồ sơ 6. Thuốc bảo vệ thực vật và hóa chất
  • 21.
     Thiết bị,thùng chứa hay vật tư phải đảm bảo chắc chắn và vệ sinh sạch sẽ trước khi sử dụng.  Sản phẩm sau khi thu hoạch không được tiếp xúc trực tiếp tới đất và hạn chế để qua đêm.  Sau thu hoạch phải bảo quản tránh các nguồn nhiễm.  Ghi chép hồ sơ 7) Thu hoạch và xử lý sau thu hoạch
  • 22.
     Không đểchất thải tồn đọng trong nhà vườn, khu vực đóng gói và bảo quản quả...  Khu vực chứa chất thải phải cách ly với khu vực sản xuất  Ghi chép hồ sơ 8) Quản lý và xử lý chất thải
  • 23.
     Người laođộng phải được cung cấp các biện pháp trợ giúp y tế khi cần thiết.  Người lao động phải được cung cấp trang bị bảo hộ phù hợp  Người lao động phải được tập huấn  Ghi chép 9. Người lao động
  • 24.
     Các tàiliệu và biểu mẫu ghi chép cần có trong hồ sơ VietGAP bao gồm:  • Sơ đồ khu vực sản xuất;  • Hồ sơ lấy mẫu, phân tích mẫu đất, nước;  • Nhật ký mua hoặc sản xuất giống; nhật ký mua & sử dụng phân bón, chất bón bổ sung; nhật ký mua và sử dụng thuốc BVTV; nhật ký thu hoạch và đóng gói; xuất bán sản phẩm; đào tạo, tập huấn người lao động;  • Bảng kiểm tra, đánh giá có liên quan;  • Các tài liệu, văn bản khác 10) ghi chép, lưu trữ hồ sơ, truy nguyên nguồn gốc và thu hồi sản phẩm
  • 25.
     Sản phẩmphải được ghi nhãn theo quy định để giúp việc truy nguyên nguồn gốc được dễ dàng  Các thông tin cần có trên nhãn hàng hóa cần có như sau:  • Tên sản phẩm;  • Khối lượng;  • Ngày sản xuất hoặc mã số lô sản xuất;  • Tên gọi, địa chỉ cơ sở sản xuất;  • Hướng dẫn sử dụng, bảo quản. 10) ghi chép, lưu trữ hồ sơ, truy nguyên nguồn gốc và thu hồi sản phẩm
  • 26.
     Nhà sảnxuất phải xây dựng và vận hành một hệ thống truy nguyên nguồn gốc  Nếu phát hiện sản phẩm bị ô nhiễm hoặc có rủi ro bị ô nhiễm, phải dừng việc phân phối sản phẩm và có thể tiến hành thu hồi 10) ghi chép, lưu trữ hồ sơ, truy nguyên nguồn gốc và thu hồi sản phẩm
  • 27.
     Kiểm tranội bộ là việc xem xét lại việc áp dụng VietGAP  Nhà sản xuất có thể tự thực hiện kiểm tra nội bộ hoặc thuê kiểm tra viên  Đánh giá nội bộ cần được thực hiện định kỳ ít nhất mỗi năm một lần 11) Kiểm tra nội bộ
  • 28.
     Trình tựkhiếu nại và giải quyết khiếu nại:  - Đại diện nhà sản xuất tiếp nhận hồ sơ và hẹn thời gian trả lời.  - Căn cứ nội dung đơn khiếu nại để xác định nguyên nhân và xác định người chịu trách nhiệm và tìm biện pháp khắc phục.  - Trường hợp khiếu nại chưa được giải quyết thỏa đáng, hai bên cần phải thông báo cho các cơ quan có thẩm quyền 12) Khiếu nại và giải quyết khiếu nại
  • 29.
    12) Khiếu nạivà giải quyết khiếu nại
  • 31.
     Tạo rasản phẩm an toàn và chất lượng.  Sản phẩm được công nhận theo tiêu chuẩn của VietGAP được đánh giá cao, rất dễ dàng lưu thông trên thị trường Việt Nam.  Làm tăng sự tin tưởng của khách hàng đối với thực phẩm an toàn; bảo vệ người tiêu dùng trước nguy cơ thực phẩm mất an toàn, ảnh hưởng không tốt tới sức khỏe.  Chất lượng và giá cả của sản phẩm luôn ổn định.  Tạo lợi thế cạnh tranh, nâng cao thương hiệu của nhà sản xuất, chế biến, phân phối.  Tạo lập một ngành trồng trọt bền vững với việc giảm thiểu tác động tiêu cực tới môi trường và đảm bảo lợi ích xã hội.  Tạo ra sự liên kết chặt chẽ giữa 4 nhà: nhà nông, nhà khoa học, nhà doanh nghiệp và nhà quản lý... Lợi ích
  • 32.
     Triển khaiquy hoạch vùng sản xuất còn chậm nhiều nơi còn manh mún nhỏ lẻ  Nhiều giống cây không đạt chất lượng  Vấn đề lạm dụng thuốc trừ sâu vẫn chưa thể dứt bỏ  Người dân vẫn gặp khá nhiều khó khăn, lúng túng trong việc ghi chép nhật ký đồng ruộng.  Chưa có sự liên kết chặt chẽ giữa người thu mua và sản xuất để hai bên cùng có lợi.  Làm tăng chi phí, tốn kém hơn  Khó khăn về công nghệ, đặ biệt là công nghệ bảo quản sau thu hoạch Khó khăn
  • 33.
     Sổ tayhướng dẫn áp dụng VietGAP/GMPs (chuỗi sản xuất kinh doanh rau quả tươi)  http://www.vietgap.com/  http://vietgap.gov.vn/Content.aspx?mode=uc&page=Da nhsachTCCNChitiet&LCN=1  TÌM HIỂU QUY TRÌNH SẢN XUẤT RAU THEO TIÊU CHUẨN THỰC HÀNH NÔNG NGHIỆP TỐT (VIETGAP) TẠI HTX NÔNG NGHIỆP VÀ DỊCH VỤ NGÃ BA GIỒNG (X. XUÂN THỚI THƯỢNG – H. HÓC MÔN – TP. HỒ CHÍ MINH) (SV thực hiện:Nguyễn Triết Lãm, Kiều Nhật Minh)  Và một số tài liệu khác tham khảo trên Internet Tài liệu tham khảo
  • 34.