1 K.I.T. College Of Engg. Kolhapur.
KIT's College of Engineering,
GokulShirgaon, Kolhapur-416234
RADIO CAB NAVIGATION SYSTEM
PROJECT REPORT
OF MAJOR PROJECT
Phase-II
Under the Guidance of
Mr. Patil T.B.
SUBMITTED BY
Sujit Shelar
ShivrajTelangi
Sanmeet Bamane
BACHELOR OF ENGINEERING
Information Technology
2014-15
2 K.I.T. College Of Engg. Kolhapur.
Certificate
This is to certify that the midterm work of project (Design Report) titled as
“Radio Cab Navigation system” has been completed successfully by the following
students under the guidance of Prof.T.B.Patil as a partial fulfillment prescribed by the
Shivaji University, Kolhapur for the examination of Final Year (Eight semester) in
Information Technology during the year 2014-2015.
Mr.Sujit Shelar
Ms.ShivrajTelangi
Mr.Sanmeet Bamane
Place: KIT Kolhapur
Date: 10/4/2015
Mr.T.B.Patil
Dr.V.V.Karjinni
HOD IT (Guide) Principal
External
3 K.I.T. College Of Engg. Kolhapur.
Abstract
It’s an upcoming idea of Location based Services & can be used in day to day life
application is the most challenging part.
Defining this application we can study & implement the current technologies used in
development & useful for our career.
We are going to use GPS for locating the position of vehicle. We will also find the
speed of the vehicle in real time to find whether a driver is adhering to the speed limits.
ď‚· We can track cab through android application using GPS to find out where
a cab is using a web application which requires user login
ď‚· We can also find out speed and if driver breaks speed then we can find them
accordingly.
ď‚· Parents can also see the current location of their kids through real time update.
ď‚· When a stop comes we can intimate the administrator.
4 K.I.T. College Of Engg. Kolhapur.
Table of Contents
1. Introduction...…………………………………………………….1
1.1 Objective of the project…………………………….………….1
1.2 Scope of the project………………...…………………………1
1.3 Problem definition…..…………………….…………………..2
2. Literature Review…………………………...…………………....2
2.1 Existing System…………….………………………………...2
2.2 Proposed System………………………..……………….…....2
2.3 Methodology……………………………..…………………...3
2.4 Bibliography………………………………..………………….3
3. Requirement Specifications……………………………………...4
3.1 User Interfaces……….……………………..………………….4
3.2 Hardware Interfaces...………………………..…….................8
3.3 Software Interfaces……………………………..……………...8
3.4 Functional Requirements………………………...…………….9
3.5 Non-Functional Requirements……………………..………….11
4. SystemDesign…………………………………..………...……...12
4.1 Overall System Design diagram……………………….……...12
4.2 ER Diagram……………………………………………………15
4.3 DFD…………………………………………………….……...16
4.4 Class Diagram………………………………………………….17
4.5 Sequence Diagram……………………………………………..18
4.6 Use Case Diagram……………………………………...……...19
4.6 State Chart Diagram…………………………………………...20
5 K.I.T. College Of Engg. Kolhapur.
1 Introduction
This project is about the tourist management system in which we are creating the
android application for tourist agency to find the exact location where clients are waiting
for cab with some requirements. In this system, the client will provide location from
where he wants the vehicle at what time and to which station client wants to go. This
information can be saved into the server’s database. The server will check different things
with respect to the client’s need. In which the server will first check the timing i.e. when
the client need the vehicle and check their nearby vehicle around the client entered
address. The server will pick the empty cab nearby the entered address and notify the
driver that client wants the cab. If the request is accepted by the driver, details of driver
will sent to server and server will sent driver information to client. If the request is
rejected by driver, server will check another driver and do the same process. If no one is
available then server will inform the client that they don’t have the vehicle for this
location.
1.1 Objectives of the project:
In our project we are providing android application for clients and cab driver and
clients are those who want the cab and cab driver who provide the service to client.
1.2 Scope of the Project:
This project is very useful for the tourist agencies will provide the services to their
client through the application. In this application all the vehicles of agency will show
their exact location i.e. the agency can track any vehicle at any time.
Now a day this agency can contact the clients by phone calling through the broker
agents. By using this application not only the client but the tourist agency can contact
directly to each other.
Client will book the cab at any time using this application by entering address and
time from which client wants to go. The server will show all the nearby cab with respect
to the specified location.
Cab driver will get the details from the server and he checks the details as per the
schedule then he will accept or reject the order. The application will be handled by
considering time and location.
6 K.I.T. College Of Engg. Kolhapur.
1.3 Problem Definition:
In this application the client will book the cab by using android application. The
server will process the operation and send the details to the driver i.e. the server are
handling both the client and driver simultaneously. After getting the details from the
server the driver will accept the order and reach to client’s location otherwise reject the
order. If the request is rejected by the driver, the server will send the order to next nearby
cab driver.
2 Literature Review
2.1 Existing System
The tourist agency now a days use the phone calling system to connect the client.
The client will call the agency for booking the cab. The tourist agency will take their
location i.e. pick up and drop up point and call the cab driver to reach to the clients
location. This all communication is done through verbally via phone calling. Each one
has to connect with each other for the details. The tourist agency will take the location
and send the location to driver.
2.2 Proposed system
The phone calling system has various limitations such as to maintain a record, in
this the tourist agency as well as driver has to keep the data of the client. From a new
client who is outside from the city, this application is very useful to find the exact
location at which client wants to go.
The client will book the cab by using android application. The server will process
the operation and send the details to the driver. After getting the details from the server
the driver will accept the order and reach to client’s location otherwise reject the order. If
the request is rejected by the driver, the server will send the order to next nearby cab
driver.
7 K.I.T. College Of Engg. Kolhapur.
2.3 Methodology/ Planning of work:
First we studied the details of radio cab system. We did check the drawback of the
current application in which they are using the phone call system. We gathered the
information about cab system and generated the requirement specification for our
application.
2.4 Bibliography: (References)
Books:
Software Engineering
By Roger. S. Pressman.
Web Sites:
www.google.com
www.wikipedia.com
8 K.I.T. College Of Engg. Kolhapur.
3 Requirement Specifications
3.1 User interfaces
Client Application
Client Registration:
Booking
9 K.I.T. College Of Engg. Kolhapur.
10 K.I.T. College Of Engg. Kolhapur.
My Profile Feedback
11 K.I.T. College Of Engg. Kolhapur.
Orders
Driver Application
Login Main Menu
12 K.I.T. College Of Engg. Kolhapur.
Bookings Inbox
13 K.I.T. College Of Engg. Kolhapur.
Dispatch System Cab Location
14 K.I.T. College Of Engg. Kolhapur.
Pervious Orders
3.2Software For development Machine:
- OS: Windows XP or above
- Front End: HTML5, PHP
15 K.I.T. College Of Engg. Kolhapur.
- Back End: MySQL,
- Browser : Chrome / IE
- Other Tools: Eclipse for Android Programming.
Hardware For development Machine:
- Processor: C2D 2.0 GHz or above
- Memory: 4 GB or more
- N/W Card: 10/100/1000 MBps
- Other Requirements: Android Handsets with version 2.3 for
Testing
- Internet Connection
3.3Software For client:
- OS: Windows XP or above, Android version 2.3 or above
- Browser : chrome / IE 10 or Above
Hardware For client:
- Processor: C2D 2.0 GHz or above
- Memory: 1 GB or more
- N/W Card: 10/100/1000 MBps
- Other Requirements: Internet Connection
- Android Device with ver. 2.3 OS
Internet Connection
3.4 Functional requirements
This section describes the high level functionality of the Navigation system.
Process Car Owner Registration
ď‚· This process contains owner name, address, mobile no,
username and password and confirms password fields.
16 K.I.T. College Of Engg. Kolhapur.
Functional
Specifications
ď‚· The field name should contain only alphabets.
ď‚· The field address should contain multiline.
ď‚· The field mobile no. should contain only 10 digits.
ď‚· The password field should contain min. 8 characters.
ď‚· The field owner id will automatically generated at the time
of submit.
ď‚· When click on submit all data will stored on server.
ď‚· All fields are mandatory.
Process Vehicle Registration
Functional
Specifications
ď‚· This process contain owner id, name, vehicle no, MAC
address, driver mobile no. fields.
ď‚· The field owner id and name should available for selection.
ď‚· The field vehicle no should take no. in standard format.
ď‚· The filed MAC address should take address in standard
format.
ď‚· The field driver mobile no should contain only 10 digits.
ď‚· When click on register all data will stored on server.
ď‚· All fields are mandatory.
Process CAB Tracking Process
17 K.I.T. College Of Engg. Kolhapur.
Functional
Specifications
ď‚· This process will display cabs near to current location of
customer
ď‚· When click on view, information related to selected vehicle
shows on digital map.
Process Customer Registration
Functional
Specifications
ď‚· Customer will download, install & register him/her self to
server
ď‚· This process contain name, address, mobile no, username,
password fields.
ď‚· The field name should contain only alphabets.
ď‚· The field address should contain multiline.
ď‚· The field mobile no. should contain only 10 digits.
ď‚· The password field should contain min. 8 characters.
ď‚· When click on submit all data will stored on server.
ď‚· All fields are mandatory.
3.5 Non-Functional Requirements
3.5.1 Usability
Radio Cab Navigation System shall provide location drag and drop
navigation. System shall be easy to navigate by using clear words, menus and
drop-down lists.
3.5.2 Reliability
Radio Cab Navigation System shall be available 24 hours a day for
application users.
18 K.I.T. College Of Engg. Kolhapur.
3.5.3 Performance
Radio Cab Navigation System shall not take longer than 15 seconds to
respond to a page request client; when using an internet connection that is 56k
or higher
3.5.4 Supportability
Radio Cab Navigation system application should be supportable in current
equipment such as computers, monitors, printers, smartphones etc.
3.5.5 Implementation
The system implementation will be performed all day rather than in phases.
3.5.6 Interface
Radio Cab Navigation System shall be accessible through a web browser such
as Internet Explorer 5 or higher and android application. System shall provide
printer friendly outputs of reports so that users can have easy to read print outs
of the reports.
3.5.7 Packaging
The driver application is internal department use only and provides separate
user application.
4.0 System Design
4.1 Overall System Design diagram
We are proposing three modules for the vehicle tracking system which shows the
how system works with detailed structure.
19 K.I.T. College Of Engg. Kolhapur.
The proposed approaches are as follows –
A. Tracking System
B. Monitoring and Control System
C. Android App
A. Tracking System
In this approach the GPS device or GPS installed Mobile receives signals
from satellite and calculates its position on earth and this data sends to server
using mobile network for storing purpose.
Fig. Tracking System
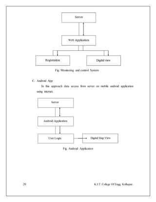
B. Monitoring and Control System
In this approach data access from server on web application using internet.
20 K.I.T. College Of Engg. Kolhapur.
Fig. Monitoring and control System
C. Android App
In this approach data access from server on mobile android application
using internet.
Fig. Android Application
21 K.I.T. College Of Engg. Kolhapur.
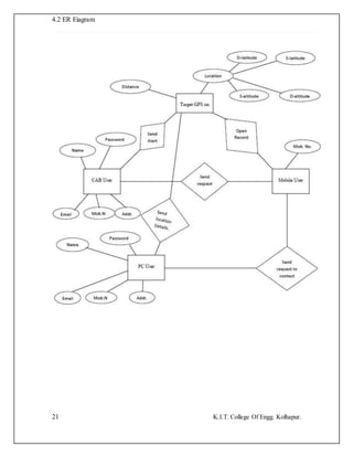
4.2 ER Eiagram
22 K.I.T. College Of Engg. Kolhapur.
4.3 DFD
23 K.I.T. College Of Engg. Kolhapur.
4.4 Class Diagram
24 K.I.T. College Of Engg. Kolhapur.
4.5 Sequence diagram
25 K.I.T. College Of Engg. Kolhapur.
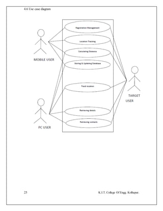
4.6 Use case diagram
26 K.I.T. College Of Engg. Kolhapur.
4.7 State Chart Diagram

Vehicle tracking system

  • 1.
    1 K.I.T. CollegeOf Engg. Kolhapur. KIT's College of Engineering, GokulShirgaon, Kolhapur-416234 RADIO CAB NAVIGATION SYSTEM PROJECT REPORT OF MAJOR PROJECT Phase-II Under the Guidance of Mr. Patil T.B. SUBMITTED BY Sujit Shelar ShivrajTelangi Sanmeet Bamane BACHELOR OF ENGINEERING Information Technology 2014-15
  • 2.
    2 K.I.T. CollegeOf Engg. Kolhapur. Certificate This is to certify that the midterm work of project (Design Report) titled as “Radio Cab Navigation system” has been completed successfully by the following students under the guidance of Prof.T.B.Patil as a partial fulfillment prescribed by the Shivaji University, Kolhapur for the examination of Final Year (Eight semester) in Information Technology during the year 2014-2015. Mr.Sujit Shelar Ms.ShivrajTelangi Mr.Sanmeet Bamane Place: KIT Kolhapur Date: 10/4/2015 Mr.T.B.Patil Dr.V.V.Karjinni HOD IT (Guide) Principal External
  • 3.
    3 K.I.T. CollegeOf Engg. Kolhapur. Abstract It’s an upcoming idea of Location based Services & can be used in day to day life application is the most challenging part. Defining this application we can study & implement the current technologies used in development & useful for our career. We are going to use GPS for locating the position of vehicle. We will also find the speed of the vehicle in real time to find whether a driver is adhering to the speed limits.  We can track cab through android application using GPS to find out where a cab is using a web application which requires user login  We can also find out speed and if driver breaks speed then we can find them accordingly.  Parents can also see the current location of their kids through real time update.  When a stop comes we can intimate the administrator.
  • 4.
    4 K.I.T. CollegeOf Engg. Kolhapur. Table of Contents 1. Introduction...…………………………………………………….1 1.1 Objective of the project…………………………….………….1 1.2 Scope of the project………………...…………………………1 1.3 Problem definition…..…………………….…………………..2 2. Literature Review…………………………...…………………....2 2.1 Existing System…………….………………………………...2 2.2 Proposed System………………………..……………….…....2 2.3 Methodology……………………………..…………………...3 2.4 Bibliography………………………………..………………….3 3. Requirement Specifications……………………………………...4 3.1 User Interfaces……….……………………..………………….4 3.2 Hardware Interfaces...………………………..…….................8 3.3 Software Interfaces……………………………..……………...8 3.4 Functional Requirements………………………...…………….9 3.5 Non-Functional Requirements……………………..………….11 4. SystemDesign…………………………………..………...……...12 4.1 Overall System Design diagram……………………….……...12 4.2 ER Diagram……………………………………………………15 4.3 DFD…………………………………………………….……...16 4.4 Class Diagram………………………………………………….17 4.5 Sequence Diagram……………………………………………..18 4.6 Use Case Diagram……………………………………...……...19 4.6 State Chart Diagram…………………………………………...20
  • 5.
    5 K.I.T. CollegeOf Engg. Kolhapur. 1 Introduction This project is about the tourist management system in which we are creating the android application for tourist agency to find the exact location where clients are waiting for cab with some requirements. In this system, the client will provide location from where he wants the vehicle at what time and to which station client wants to go. This information can be saved into the server’s database. The server will check different things with respect to the client’s need. In which the server will first check the timing i.e. when the client need the vehicle and check their nearby vehicle around the client entered address. The server will pick the empty cab nearby the entered address and notify the driver that client wants the cab. If the request is accepted by the driver, details of driver will sent to server and server will sent driver information to client. If the request is rejected by driver, server will check another driver and do the same process. If no one is available then server will inform the client that they don’t have the vehicle for this location. 1.1 Objectives of the project: In our project we are providing android application for clients and cab driver and clients are those who want the cab and cab driver who provide the service to client. 1.2 Scope of the Project: This project is very useful for the tourist agencies will provide the services to their client through the application. In this application all the vehicles of agency will show their exact location i.e. the agency can track any vehicle at any time. Now a day this agency can contact the clients by phone calling through the broker agents. By using this application not only the client but the tourist agency can contact directly to each other. Client will book the cab at any time using this application by entering address and time from which client wants to go. The server will show all the nearby cab with respect to the specified location. Cab driver will get the details from the server and he checks the details as per the schedule then he will accept or reject the order. The application will be handled by considering time and location.
  • 6.
    6 K.I.T. CollegeOf Engg. Kolhapur. 1.3 Problem Definition: In this application the client will book the cab by using android application. The server will process the operation and send the details to the driver i.e. the server are handling both the client and driver simultaneously. After getting the details from the server the driver will accept the order and reach to client’s location otherwise reject the order. If the request is rejected by the driver, the server will send the order to next nearby cab driver. 2 Literature Review 2.1 Existing System The tourist agency now a days use the phone calling system to connect the client. The client will call the agency for booking the cab. The tourist agency will take their location i.e. pick up and drop up point and call the cab driver to reach to the clients location. This all communication is done through verbally via phone calling. Each one has to connect with each other for the details. The tourist agency will take the location and send the location to driver. 2.2 Proposed system The phone calling system has various limitations such as to maintain a record, in this the tourist agency as well as driver has to keep the data of the client. From a new client who is outside from the city, this application is very useful to find the exact location at which client wants to go. The client will book the cab by using android application. The server will process the operation and send the details to the driver. After getting the details from the server the driver will accept the order and reach to client’s location otherwise reject the order. If the request is rejected by the driver, the server will send the order to next nearby cab driver.
  • 7.
    7 K.I.T. CollegeOf Engg. Kolhapur. 2.3 Methodology/ Planning of work: First we studied the details of radio cab system. We did check the drawback of the current application in which they are using the phone call system. We gathered the information about cab system and generated the requirement specification for our application. 2.4 Bibliography: (References) Books: Software Engineering By Roger. S. Pressman. Web Sites: www.google.com www.wikipedia.com
  • 8.
    8 K.I.T. CollegeOf Engg. Kolhapur. 3 Requirement Specifications 3.1 User interfaces Client Application Client Registration: Booking
  • 9.
    9 K.I.T. CollegeOf Engg. Kolhapur.
  • 10.
    10 K.I.T. CollegeOf Engg. Kolhapur. My Profile Feedback
  • 11.
    11 K.I.T. CollegeOf Engg. Kolhapur. Orders Driver Application Login Main Menu
  • 12.
    12 K.I.T. CollegeOf Engg. Kolhapur. Bookings Inbox
  • 13.
    13 K.I.T. CollegeOf Engg. Kolhapur. Dispatch System Cab Location
  • 14.
    14 K.I.T. CollegeOf Engg. Kolhapur. Pervious Orders 3.2Software For development Machine: - OS: Windows XP or above - Front End: HTML5, PHP
  • 15.
    15 K.I.T. CollegeOf Engg. Kolhapur. - Back End: MySQL, - Browser : Chrome / IE - Other Tools: Eclipse for Android Programming. Hardware For development Machine: - Processor: C2D 2.0 GHz or above - Memory: 4 GB or more - N/W Card: 10/100/1000 MBps - Other Requirements: Android Handsets with version 2.3 for Testing - Internet Connection 3.3Software For client: - OS: Windows XP or above, Android version 2.3 or above - Browser : chrome / IE 10 or Above Hardware For client: - Processor: C2D 2.0 GHz or above - Memory: 1 GB or more - N/W Card: 10/100/1000 MBps - Other Requirements: Internet Connection - Android Device with ver. 2.3 OS Internet Connection 3.4 Functional requirements This section describes the high level functionality of the Navigation system. Process Car Owner Registration ď‚· This process contains owner name, address, mobile no, username and password and confirms password fields.
  • 16.
    16 K.I.T. CollegeOf Engg. Kolhapur. Functional Specifications ď‚· The field name should contain only alphabets. ď‚· The field address should contain multiline. ď‚· The field mobile no. should contain only 10 digits. ď‚· The password field should contain min. 8 characters. ď‚· The field owner id will automatically generated at the time of submit. ď‚· When click on submit all data will stored on server. ď‚· All fields are mandatory. Process Vehicle Registration Functional Specifications ď‚· This process contain owner id, name, vehicle no, MAC address, driver mobile no. fields. ď‚· The field owner id and name should available for selection. ď‚· The field vehicle no should take no. in standard format. ď‚· The filed MAC address should take address in standard format. ď‚· The field driver mobile no should contain only 10 digits. ď‚· When click on register all data will stored on server. ď‚· All fields are mandatory. Process CAB Tracking Process
  • 17.
    17 K.I.T. CollegeOf Engg. Kolhapur. Functional Specifications ď‚· This process will display cabs near to current location of customer ď‚· When click on view, information related to selected vehicle shows on digital map. Process Customer Registration Functional Specifications ď‚· Customer will download, install & register him/her self to server ď‚· This process contain name, address, mobile no, username, password fields. ď‚· The field name should contain only alphabets. ď‚· The field address should contain multiline. ď‚· The field mobile no. should contain only 10 digits. ď‚· The password field should contain min. 8 characters. ď‚· When click on submit all data will stored on server. ď‚· All fields are mandatory. 3.5 Non-Functional Requirements 3.5.1 Usability Radio Cab Navigation System shall provide location drag and drop navigation. System shall be easy to navigate by using clear words, menus and drop-down lists. 3.5.2 Reliability Radio Cab Navigation System shall be available 24 hours a day for application users.
  • 18.
    18 K.I.T. CollegeOf Engg. Kolhapur. 3.5.3 Performance Radio Cab Navigation System shall not take longer than 15 seconds to respond to a page request client; when using an internet connection that is 56k or higher 3.5.4 Supportability Radio Cab Navigation system application should be supportable in current equipment such as computers, monitors, printers, smartphones etc. 3.5.5 Implementation The system implementation will be performed all day rather than in phases. 3.5.6 Interface Radio Cab Navigation System shall be accessible through a web browser such as Internet Explorer 5 or higher and android application. System shall provide printer friendly outputs of reports so that users can have easy to read print outs of the reports. 3.5.7 Packaging The driver application is internal department use only and provides separate user application. 4.0 System Design 4.1 Overall System Design diagram We are proposing three modules for the vehicle tracking system which shows the how system works with detailed structure.
  • 19.
    19 K.I.T. CollegeOf Engg. Kolhapur. The proposed approaches are as follows – A. Tracking System B. Monitoring and Control System C. Android App A. Tracking System In this approach the GPS device or GPS installed Mobile receives signals from satellite and calculates its position on earth and this data sends to server using mobile network for storing purpose. Fig. Tracking System B. Monitoring and Control System In this approach data access from server on web application using internet.
  • 20.
    20 K.I.T. CollegeOf Engg. Kolhapur. Fig. Monitoring and control System C. Android App In this approach data access from server on mobile android application using internet. Fig. Android Application
  • 21.
    21 K.I.T. CollegeOf Engg. Kolhapur. 4.2 ER Eiagram
  • 22.
    22 K.I.T. CollegeOf Engg. Kolhapur. 4.3 DFD
  • 23.
    23 K.I.T. CollegeOf Engg. Kolhapur. 4.4 Class Diagram
  • 24.
    24 K.I.T. CollegeOf Engg. Kolhapur. 4.5 Sequence diagram
  • 25.
    25 K.I.T. CollegeOf Engg. Kolhapur. 4.6 Use case diagram
  • 26.
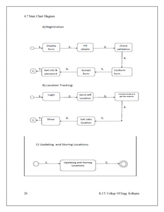
    26 K.I.T. CollegeOf Engg. Kolhapur. 4.7 State Chart Diagram