Embed presentation
Download as PDF, PPTX





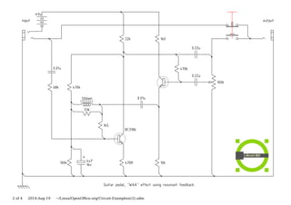
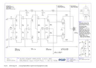
This document describes a guitar amplifier circuit designed by Vox that uses a self-balancing paraphase phase splitter stage with an ECC82 (12AU7) vacuum tube. The circuit diagram is drawn across four pages with documentation on when and where it was drawn.



