1
UML - Module Objectives
• At the end of this module, participants will be
able to:
– Explain the background behind UML and its use
in software design and development
– Describe when and how to apply the following
diagrams:
• Use Case Diagrams
• Class Diagrams
• Sequence Diagrams
• State Diagrams
2
UML
• UML stands for Unified Modeling Language
• It is a standard language for specifying, visualizing, constructing,
and documenting the components of systems
• UML is independent of particular programming languages and
development processes
3
Introduction to Case Study Activity
• Introduction to Client: Extreme Exploration
– Medium-sized retailer of outdoor apparel, accessories, and camping
gear.
– Existing website created by a graphic design firm and currently
provides information, such as store locations and phone numbers.
• Problem Domain
– Competitors have advantage online.
– First attempt at creating ecommerce presence failed due to lack of
expertise and methodology-driven approach.
4
Introduction to Case Study Activity
• Business Goals
– Create online shopping catalog
– Expand product offerings by leveraging products of business partner
“Adventure-1”
– Allow for an enhanced purchasing experience
• Identified functional areas
– Catalog browsing
– Shopping cart
– User account
– Checkout
5
Use Case Diagrams
• Useful in determining initial system requirements and
functionalities
• Displays relationships and interactions between actors and the
systems they act upon
• Identifies the ‘actors’ in a system and the various cases that the
actors might interact with the system
6
Use Case Diagrams (cont.)
• Actors represent an entity that initiates the interaction with the
system
• An actor can represent a user, organization, or another external
system
Student Batch System
Faculty
7
Use Case Diagrams (cont.)
• A ‘use case’ represents a possible interaction between the actor
and the system
• Each use case is a high level description of a functionality that
must be supported by the system
Enroll Subject
Get Subject
Prerequisites
Check Current
Schedule
8
Use Case Diagrams (cont.)
• An interaction between an actor and a system is denoted by a line marked by a
<<uses>> tag
• This can be interpreted as “The (actor) can use the system to <<use case>>”
• Rectangle box called as system boundary box can be drawn to represent
scope of the use case
Student
Enroll Subject
Get Subject
Prerequisites
Check Current
Schedule
«uses»
«uses»
«uses»
Faculty
Get Enrolled
Students by Subject «uses»
«uses»
9
Use Case Diagrams
• It is also possible to establish a relationship as a dependency
between two use cases using the <<extends>> line
• An <<extends>> line indicates that the use case is dependent
on another use case in order to perform the functionality
Extension
use case
Base use
case
Perform Security Check Student Enrolment
<<extends>>
10
Use Case Diagrams
• Use Cases describe a sequence of actions the application
performs for an actor.
• Use Cases are identified as a team exercise.
– Identify actors and Use Cases
– Define interactions between actors and Use Cases
– Describe Use Case steps and combine similar Use Cases
11
Activity – Use Case Diagram
Status of the Extreme Exploration project:
• The Plan phase is complete and the Business Analyst group is
Analyzing the Business Process.
Task to be performed in the Analysis phase:
– The use case diagram to be created
12
Library Mgmt. System
13
Library Mgmt. System Example 2
14
15
16
17
Class Diagrams
• Class diagrams are used to describe classes of objects in terms
of their names, attributes, and operations
• Class diagrams are used to describe the relationship between
the objects in a system
18
Class Diagrams (cont.)
• A Class diagram is composed of a
class icon that defines the class itself
• The class icon describes the name of
the class, the attributes of a class, and
the behaviors/operations of a class
+enrollSubject()
+dropSubject()
+getCurrentSchedule()
-Name : String
-BirthDate : Date
-Grade : Integer
-Subjects[] : Subject
Student
19
Class Diagrams (cont.)
• Associations are the representation of relationships between
classes that communicate with one another.
• There are several types of associations to consider:
– Multiplicity
– Generalization (Inheritance )
– Aggregation and Composition
20
Class Diagrams (cont.)
• Multiplicity : An association relationship where (at least) one of
the two related classes references the other.
21
Class Diagrams (cont.)
• Class diagrams can denote inheritance
relationships between two classes
• The direction of the arrow points to the
base or the parent class
+enrollSubject()
+dropSubject()
+getCurrentSchedule()
-Name : String
-BirthDate : Date
-Grade : Integer
-Subjects[] : Subject
Student
+getRequiredSubjects()
-Minimum GPA : Double
-Required Subjects[] : Subject
Honor Student
22
Class Diagrams (cont.)
• Class diagrams can denote
implementation relationships
between a class and an interface
• The direction of the arrow points
to the interface being
implemented by the class
+teach()
+computeGrade()
+checkTestPaper()
+createTestPaper()
«interface»Faculty
+checkStudentSourceFile()
+readComputerManual()
-ComputerScienceFacultyID : int
ComputerScienceFaculty
23
Class Diagrams (cont.)
• Aggregation and Composition :
– Aggregation is an “is-part-of-a” association
that specifies a “whole-part” relationship
between two classes.
– Composition is a stronger form of
aggregation that is a “has-a” relationship.
Composition
Aggregation
24
Class Diagrams (cont.)
• Class diagrams can be used to show a ‘strong’ aggregation
between two objects
• It is denoted as a ‘has-a’ relationship between the two objects
• The lifetime of the object that is contained is dependent on the
lifetime of the container object
+enrollSubject()
+dropSubject()
+getCurrentSchedule()
-Name : String
-BirthDate : Date
-Grade : Integer
-Subjects[] : Subject
-StudentHistory[] : Student History
Student
+retrieveNotes()
+retrievePreviousGPA()
+retrieveCompletedSubjects()
-Subject
-Grade
-School
-Note
-Year
Student History
1 0..*
25
Class Diagrams (cont.)
• An ‘association’ relationship can be formed denoting a ‘weak’
aggregation between two objects
• In an association relationship, the objects can exist
independently of each other
+enrollSubject()
+dropSubject()
+getCurrentSchedule()
-Name : String
-BirthDate : Date
-Grade : Integer
-Subjects[] : Subject
-StudentHistory[] : Student History
Student
-Name : String
-Description : String
-Prequisites[] : Subject
Subject
1 0..*
26
27
28
Sequence Diagrams
• Sequence diagrams show a group of objects interacting within a
system to perform a specific functionality
• Sequence diagrams show the ‘messages’ that are passed
between one object to another, and the order (or sequence) that
these messages are sent
29
Sequence Diagrams (cont.)
• Messages are indicated as solid horizontal arrows attached to
the timeline of the source object to the target object
• Dashed horizontal arrows indicate the response of the message
receiver
Student Scheduler UI Scheduler DB
retrieve available subjects
retrieveSubjectList()
return Subject[]
display Subjects[]
30
31
State Diagrams
• State diagrams are used to model the changes in the state of an
object as events occur.
• The diagram represents what possible states an object can
change into depending on its current state, and what events
occur
• Each diagram represents an object of a single class
32
State Diagrams (cont.)
• State diagrams begin with an initial state:
• Events or messages that cause the state to change is marked
by an arrow pointing to an icon representing the resulting state
Enrolled
/ Student Enrolls
33
State Diagrams (cont.)
• The state can branch off to other states or itself depending on
the messages or events it can receive.
Enrolled
/ Student Enrolls
Graduates
/ Student Graduates
Suspended
/ Student Suspended
/ Student Removed
Discharged
/ Student Removed
Graduated
34
35
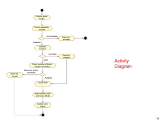
Activity
Diagram
36
Component diagram
Deployment diagram
38
Questions and Comments
• What questions or comments
do you have?
39
1) What type of UML diagram is shown below?
2) Identify ‘actor’ and ‘system’ in the following diagram.
3) What is <<uses>> tag used for?
4) What is <<extends>> tag used for?
Checkpoint Question
40
1) What type of UML diagram is shown below?
a) Use Case Diagram
2) Identify ‘actor’ and ‘system’ in the following diagram.
a) Customer is the actor. Login and Registration are the systems.
3) What is <<uses>> tag used for?
a) An interaction between an actor and a system is denoted by a line marked by a
<<uses>> tag
4) What is <<extends>> tag used for?
a) An <<extends>> line indicates that the use case is dependent on another use case
in order to perform the functionality. In the example on the slide, Login is dependent
on Registration. If customer is not registered, he/she cannot login to the system.
Checkpoint Answer
41
1) Identify what each of the following represents (Interface, Aggregation,
Dependency, Composition, Generalization, Association)
Checkpoint Question
42
1) Identify what each of the following represents (Interface, Aggregation,
Dependency, Composition, Generalization, Association)
Checkpoint Answer
Composition
Generalization
Dependency
Interface
Association
Aggregation
43
1) Draw a class diagram for the following:
1. Abstract class Mammal consisting of:
• Private variable numOfLegs of type integer
• Getter and setter for numOfLegs
• public void eat() method
2. Interface Moveable
• Consists of void move() method
3. Class Lion subclass of class Mammal
• Consists of roar() method that returns String
Checkpoint Question
44
1) Draw a class diagram for the following (Cont…)
4. Class Dog subclass of class Mammal
• Private variable age of type integer
• Getter and Setter for variable age;
• Consists of woof() method that returns String
5. Class Jungle
• Consists of public double area() method
• Associate it with class Lion()
• Establish multiplicity between Jungle() and Lion()
Checkpoint Question
45
45
Checkpoint Answer
46
Look at the UML diagram on the next slide and
A. Identify type of UML diagram shown
B. Add following messages/return message calls in the correct order:
1. ValidateWithDB(id, pwd)
2. Show Response to the User
3. DB Returns true or false
4. ExecuteLoginRequest(id, pwd)
5. User Enters Id and Password to Login
6. Return true or false
Checkpoint Question
47
Checkpoint Question
48
1) Solution
Checkpoint Answer
49
True or False?
1. State diagrams are type of UML diagrams.
2. State diagrams begin with an intermediate state
3. Events or messages that cause the state to change is marked by
an arrow pointing to an icon representing the resulting state
4. The state can never branch off to other states
Checkpoint Question
50
50
True or False?
1. State diagrams are type of UML diagrams. True
2. State diagrams begin with an intermediate state. False
3. Events or messages that cause the state to change is marked by
an arrow pointing to an icon representing the resulting state. True
4. The state can never branch off to other states. False
Checkpoint Answer

UML Design Document Training Learn UML .pptx

  • 1.
    1 UML - ModuleObjectives • At the end of this module, participants will be able to: – Explain the background behind UML and its use in software design and development – Describe when and how to apply the following diagrams: • Use Case Diagrams • Class Diagrams • Sequence Diagrams • State Diagrams
  • 2.
    2 UML • UML standsfor Unified Modeling Language • It is a standard language for specifying, visualizing, constructing, and documenting the components of systems • UML is independent of particular programming languages and development processes
  • 3.
    3 Introduction to CaseStudy Activity • Introduction to Client: Extreme Exploration – Medium-sized retailer of outdoor apparel, accessories, and camping gear. – Existing website created by a graphic design firm and currently provides information, such as store locations and phone numbers. • Problem Domain – Competitors have advantage online. – First attempt at creating ecommerce presence failed due to lack of expertise and methodology-driven approach.
  • 4.
    4 Introduction to CaseStudy Activity • Business Goals – Create online shopping catalog – Expand product offerings by leveraging products of business partner “Adventure-1” – Allow for an enhanced purchasing experience • Identified functional areas – Catalog browsing – Shopping cart – User account – Checkout
  • 5.
    5 Use Case Diagrams •Useful in determining initial system requirements and functionalities • Displays relationships and interactions between actors and the systems they act upon • Identifies the ‘actors’ in a system and the various cases that the actors might interact with the system
  • 6.
    6 Use Case Diagrams(cont.) • Actors represent an entity that initiates the interaction with the system • An actor can represent a user, organization, or another external system Student Batch System Faculty
  • 7.
    7 Use Case Diagrams(cont.) • A ‘use case’ represents a possible interaction between the actor and the system • Each use case is a high level description of a functionality that must be supported by the system Enroll Subject Get Subject Prerequisites Check Current Schedule
  • 8.
    8 Use Case Diagrams(cont.) • An interaction between an actor and a system is denoted by a line marked by a <<uses>> tag • This can be interpreted as “The (actor) can use the system to <<use case>>” • Rectangle box called as system boundary box can be drawn to represent scope of the use case Student Enroll Subject Get Subject Prerequisites Check Current Schedule «uses» «uses» «uses» Faculty Get Enrolled Students by Subject «uses» «uses»
  • 9.
    9 Use Case Diagrams •It is also possible to establish a relationship as a dependency between two use cases using the <<extends>> line • An <<extends>> line indicates that the use case is dependent on another use case in order to perform the functionality Extension use case Base use case Perform Security Check Student Enrolment <<extends>>
  • 10.
    10 Use Case Diagrams •Use Cases describe a sequence of actions the application performs for an actor. • Use Cases are identified as a team exercise. – Identify actors and Use Cases – Define interactions between actors and Use Cases – Describe Use Case steps and combine similar Use Cases
  • 11.
    11 Activity – UseCase Diagram Status of the Extreme Exploration project: • The Plan phase is complete and the Business Analyst group is Analyzing the Business Process. Task to be performed in the Analysis phase: – The use case diagram to be created
  • 12.
  • 13.
  • 14.
  • 15.
  • 16.
  • 17.
    17 Class Diagrams • Classdiagrams are used to describe classes of objects in terms of their names, attributes, and operations • Class diagrams are used to describe the relationship between the objects in a system
  • 18.
    18 Class Diagrams (cont.) •A Class diagram is composed of a class icon that defines the class itself • The class icon describes the name of the class, the attributes of a class, and the behaviors/operations of a class +enrollSubject() +dropSubject() +getCurrentSchedule() -Name : String -BirthDate : Date -Grade : Integer -Subjects[] : Subject Student
  • 19.
    19 Class Diagrams (cont.) •Associations are the representation of relationships between classes that communicate with one another. • There are several types of associations to consider: – Multiplicity – Generalization (Inheritance ) – Aggregation and Composition
  • 20.
    20 Class Diagrams (cont.) •Multiplicity : An association relationship where (at least) one of the two related classes references the other.
  • 21.
    21 Class Diagrams (cont.) •Class diagrams can denote inheritance relationships between two classes • The direction of the arrow points to the base or the parent class +enrollSubject() +dropSubject() +getCurrentSchedule() -Name : String -BirthDate : Date -Grade : Integer -Subjects[] : Subject Student +getRequiredSubjects() -Minimum GPA : Double -Required Subjects[] : Subject Honor Student
  • 22.
    22 Class Diagrams (cont.) •Class diagrams can denote implementation relationships between a class and an interface • The direction of the arrow points to the interface being implemented by the class +teach() +computeGrade() +checkTestPaper() +createTestPaper() «interface»Faculty +checkStudentSourceFile() +readComputerManual() -ComputerScienceFacultyID : int ComputerScienceFaculty
  • 23.
    23 Class Diagrams (cont.) •Aggregation and Composition : – Aggregation is an “is-part-of-a” association that specifies a “whole-part” relationship between two classes. – Composition is a stronger form of aggregation that is a “has-a” relationship. Composition Aggregation
  • 24.
    24 Class Diagrams (cont.) •Class diagrams can be used to show a ‘strong’ aggregation between two objects • It is denoted as a ‘has-a’ relationship between the two objects • The lifetime of the object that is contained is dependent on the lifetime of the container object +enrollSubject() +dropSubject() +getCurrentSchedule() -Name : String -BirthDate : Date -Grade : Integer -Subjects[] : Subject -StudentHistory[] : Student History Student +retrieveNotes() +retrievePreviousGPA() +retrieveCompletedSubjects() -Subject -Grade -School -Note -Year Student History 1 0..*
  • 25.
    25 Class Diagrams (cont.) •An ‘association’ relationship can be formed denoting a ‘weak’ aggregation between two objects • In an association relationship, the objects can exist independently of each other +enrollSubject() +dropSubject() +getCurrentSchedule() -Name : String -BirthDate : Date -Grade : Integer -Subjects[] : Subject -StudentHistory[] : Student History Student -Name : String -Description : String -Prequisites[] : Subject Subject 1 0..*
  • 26.
  • 27.
  • 28.
    28 Sequence Diagrams • Sequencediagrams show a group of objects interacting within a system to perform a specific functionality • Sequence diagrams show the ‘messages’ that are passed between one object to another, and the order (or sequence) that these messages are sent
  • 29.
    29 Sequence Diagrams (cont.) •Messages are indicated as solid horizontal arrows attached to the timeline of the source object to the target object • Dashed horizontal arrows indicate the response of the message receiver Student Scheduler UI Scheduler DB retrieve available subjects retrieveSubjectList() return Subject[] display Subjects[]
  • 30.
  • 31.
    31 State Diagrams • Statediagrams are used to model the changes in the state of an object as events occur. • The diagram represents what possible states an object can change into depending on its current state, and what events occur • Each diagram represents an object of a single class
  • 32.
    32 State Diagrams (cont.) •State diagrams begin with an initial state: • Events or messages that cause the state to change is marked by an arrow pointing to an icon representing the resulting state Enrolled / Student Enrolls
  • 33.
    33 State Diagrams (cont.) •The state can branch off to other states or itself depending on the messages or events it can receive. Enrolled / Student Enrolls Graduates / Student Graduates Suspended / Student Suspended / Student Removed Discharged / Student Removed Graduated
  • 34.
  • 35.
  • 36.
  • 37.
  • 38.
    38 Questions and Comments •What questions or comments do you have?
  • 39.
    39 1) What typeof UML diagram is shown below? 2) Identify ‘actor’ and ‘system’ in the following diagram. 3) What is <<uses>> tag used for? 4) What is <<extends>> tag used for? Checkpoint Question
  • 40.
    40 1) What typeof UML diagram is shown below? a) Use Case Diagram 2) Identify ‘actor’ and ‘system’ in the following diagram. a) Customer is the actor. Login and Registration are the systems. 3) What is <<uses>> tag used for? a) An interaction between an actor and a system is denoted by a line marked by a <<uses>> tag 4) What is <<extends>> tag used for? a) An <<extends>> line indicates that the use case is dependent on another use case in order to perform the functionality. In the example on the slide, Login is dependent on Registration. If customer is not registered, he/she cannot login to the system. Checkpoint Answer
  • 41.
    41 1) Identify whateach of the following represents (Interface, Aggregation, Dependency, Composition, Generalization, Association) Checkpoint Question
  • 42.
    42 1) Identify whateach of the following represents (Interface, Aggregation, Dependency, Composition, Generalization, Association) Checkpoint Answer Composition Generalization Dependency Interface Association Aggregation
  • 43.
    43 1) Draw aclass diagram for the following: 1. Abstract class Mammal consisting of: • Private variable numOfLegs of type integer • Getter and setter for numOfLegs • public void eat() method 2. Interface Moveable • Consists of void move() method 3. Class Lion subclass of class Mammal • Consists of roar() method that returns String Checkpoint Question
  • 44.
    44 1) Draw aclass diagram for the following (Cont…) 4. Class Dog subclass of class Mammal • Private variable age of type integer • Getter and Setter for variable age; • Consists of woof() method that returns String 5. Class Jungle • Consists of public double area() method • Associate it with class Lion() • Establish multiplicity between Jungle() and Lion() Checkpoint Question
  • 45.
  • 46.
    46 Look at theUML diagram on the next slide and A. Identify type of UML diagram shown B. Add following messages/return message calls in the correct order: 1. ValidateWithDB(id, pwd) 2. Show Response to the User 3. DB Returns true or false 4. ExecuteLoginRequest(id, pwd) 5. User Enters Id and Password to Login 6. Return true or false Checkpoint Question
  • 47.
  • 48.
  • 49.
    49 True or False? 1.State diagrams are type of UML diagrams. 2. State diagrams begin with an intermediate state 3. Events or messages that cause the state to change is marked by an arrow pointing to an icon representing the resulting state 4. The state can never branch off to other states Checkpoint Question
  • 50.
    50 50 True or False? 1.State diagrams are type of UML diagrams. True 2. State diagrams begin with an intermediate state. False 3. Events or messages that cause the state to change is marked by an arrow pointing to an icon representing the resulting state. True 4. The state can never branch off to other states. False Checkpoint Answer

Editor's Notes

  • #2 M2 - UML.ppt
  • #3 M2 - UML.ppt
  • #4 Additional Information: The contents of this slide has been taken from the Custom Application Design School
  • #5 Additional Information: The contents of this slide has been taken from the Custom Application Design School Refer to the documents Intro_Hand_Out.doc, EE_High_Level_Requirements.doc and EE_BR01_Customer_Category.doc for details
  • #6 M2 - UML.ppt
  • #7 M2 - UML.ppt
  • #8 M2 - UML.ppt
  • #9 M2 - UML.ppt
  • #10 M2 - UML.ppt
  • #12 Activity Time : 30 min
  • #18 M2 - UML.ppt
  • #19 M2 - UML.ppt
  • #21 Notice that an Estimator can have 0 to many Reservation objects contained within it. These 0 to many Reservation objects are stored in the reservations attribute. Notice that each Reservation may be associated with no more than one Estimator class.
  • #22 M2 - UML.ppt
  • #23 M2 - UML.ppt
  • #25 M2 - UML.ppt
  • #26 M2 - UML.ppt
  • #29 M2 - UML.ppt
  • #30 M2 - UML.ppt
  • #32 M2 - UML.ppt
  • #33 M2 - UML.ppt
  • #34 M2 - UML.ppt
  • #39 M2 - UML.ppt
  • #40 M2 - UML.ppt
  • #41 M2 - UML.ppt
  • #42 M2 - UML.ppt
  • #43 M2 - UML.ppt
  • #44 M2 - UML.ppt
  • #45 M2 - UML.ppt
  • #46 Focus: Checkpoint Answer Content: NA Note to Instructor: Refer to the answer on slide. Transition: Let’s solve another checkpoint question.
  • #47 M2 - UML.ppt
  • #48 M2 - UML.ppt
  • #49 M2 - UML.ppt
  • #50 M2 - UML.ppt
  • #51 M2 - UML.ppt