Restaurant Catering website ECMM702 Coursework 20011-12
Online Trends Convenience is central to users experience  Promise senior consultant Thea Bowden, Marketing Week interview. Usefulness will make your site the one of choice   Richard Madden, Marketing Week article. Mobile internet will overtake desktop access by 2014  Research by consultancy Simpson Carpenter, Marketing Week interview. Apps will be replaced by hosted services but is dependant on the internet coverage   Paul Owers, operations director at fashion retailer Jigsaw, Marketing Week interview. Recent reports from marketing week highlight online trends that are important to the brief and shaping a great user experience.
User Trends Discounting & vouchers are being sought by customers  Gavin Hilton, director of customer experience at agency RAPP, Marketing Week interview.  Variation and exclusivity delivered through product change are proving popular  Based on an article about Forever 21 in Marketing Week. Market leans to either low cost or premium brands  Leapfrog Research and Planning, Marketing Week article. An ethical stance likely to attract affluent customers  Research by consultancy Goodbrand, Marketing Week article. Video is proving useful for getting users interested  The British Video Association’s (BVA) Trends in Digital Content study, Marketing Week. The reports also offer observations and insights into users, their habits and online influences.
User Problems People are time poor They are not always near a computer They don’t always know what they want The numbers for catering are varied Peoples situations are varied Levels of catering requirements are varied From our research, we can determine some key facts that must be taken into consideration for the catering service.
User Examples Based on the previous articles; here are some typical situations that we believe the site would cater for. People with little or no time to cook in the evening but want restaurant quality food from the comfort of their own home. They may also want to order from their mobile or touch pad as they travel home. Couples that want to entertain but would prefer to relax whilst a chef does the cooking, plus they need some ideas for food as they really want to impress their friends. Companies that need to arrange breakfast or lunch meetings but don’t have in-house catering and are likely to be in a hurry. A group of friends that get together but want more than pizza or curry. Part of the fun is to gather around the laptop and choose what to eat, even if it will add an inch to the hips! A family wants to celebrate a large occasion that fills their garden with guests. Their kitchen is not fit for the job and neither is the husbands cooking.
Existing catering Examples We are in the process of reviewing similar websites with the aim to find what out does and does not work from a users point of view.
Task analysis
 
 
 
 
 
 
 
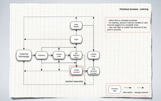
Flow Charts
 
 
 
 
Wire Frames
 
 
 
 
 
 
 
 
 
 
 
 
 
Future considerations Is the home chef its own service? How different will it be for mobile platforms? Is our  system suitable for touch navigation? Can we have deeper social media integration? What about storing favourites? Clearly we have much to do before we can settle on a final design. However, we are looking forward to developing the user interface and testing it on a focus group. The results for which will be invaluable and allow us to design a great product.  Here are some aspects we are considering at the moment that will be tested:

UCID Research Presentation

  • 1.
    Restaurant Catering websiteECMM702 Coursework 20011-12
  • 2.
    Online Trends Convenienceis central to users experience Promise senior consultant Thea Bowden, Marketing Week interview. Usefulness will make your site the one of choice Richard Madden, Marketing Week article. Mobile internet will overtake desktop access by 2014 Research by consultancy Simpson Carpenter, Marketing Week interview. Apps will be replaced by hosted services but is dependant on the internet coverage Paul Owers, operations director at fashion retailer Jigsaw, Marketing Week interview. Recent reports from marketing week highlight online trends that are important to the brief and shaping a great user experience.
  • 3.
    User Trends Discounting& vouchers are being sought by customers Gavin Hilton, director of customer experience at agency RAPP, Marketing Week interview. Variation and exclusivity delivered through product change are proving popular Based on an article about Forever 21 in Marketing Week. Market leans to either low cost or premium brands Leapfrog Research and Planning, Marketing Week article. An ethical stance likely to attract affluent customers Research by consultancy Goodbrand, Marketing Week article. Video is proving useful for getting users interested The British Video Association’s (BVA) Trends in Digital Content study, Marketing Week. The reports also offer observations and insights into users, their habits and online influences.
  • 4.
    User Problems Peopleare time poor They are not always near a computer They don’t always know what they want The numbers for catering are varied Peoples situations are varied Levels of catering requirements are varied From our research, we can determine some key facts that must be taken into consideration for the catering service.
  • 5.
    User Examples Basedon the previous articles; here are some typical situations that we believe the site would cater for. People with little or no time to cook in the evening but want restaurant quality food from the comfort of their own home. They may also want to order from their mobile or touch pad as they travel home. Couples that want to entertain but would prefer to relax whilst a chef does the cooking, plus they need some ideas for food as they really want to impress their friends. Companies that need to arrange breakfast or lunch meetings but don’t have in-house catering and are likely to be in a hurry. A group of friends that get together but want more than pizza or curry. Part of the fun is to gather around the laptop and choose what to eat, even if it will add an inch to the hips! A family wants to celebrate a large occasion that fills their garden with guests. Their kitchen is not fit for the job and neither is the husbands cooking.
  • 6.
    Existing catering ExamplesWe are in the process of reviewing similar websites with the aim to find what out does and does not work from a users point of view.
  • 7.
  • 8.
  • 9.
  • 10.
  • 11.
  • 12.
  • 13.
  • 14.
  • 15.
  • 16.
  • 17.
  • 18.
  • 19.
  • 20.
  • 21.
  • 22.
  • 23.
  • 24.
  • 25.
  • 26.
  • 27.
  • 28.
  • 29.
  • 30.
  • 31.
  • 32.
  • 33.
  • 34.
    Future considerations Isthe home chef its own service? How different will it be for mobile platforms? Is our system suitable for touch navigation? Can we have deeper social media integration? What about storing favourites? Clearly we have much to do before we can settle on a final design. However, we are looking forward to developing the user interface and testing it on a focus group. The results for which will be invaluable and allow us to design a great product. Here are some aspects we are considering at the moment that will be tested: