Χρόνος
- Ημερολόγια (σεληνιακά, ηλιακά)
- Κυκλικός χρόνος (ο τροχός του χρόνου)
- Δημιουργία του χρόνου από τον Δημιουργό μαζί με τον κόσμο (Πλάτωνας)
- Άρρηκτη σύνδεση του χρόνου με την κίνηση (Αριστοτέλης)
- Χρόνος ως μέρος της δομής του σύμπαντος, μία ξεχωριστή διάσταση
στην οποία λαμβάνουν χώρα τα γεγονότα (Newton, Νευτώνειος χρόνος)
- Ο χρόνος δεν υφίσταται ως μία έννοια που ρέει ή ως ένα πλαίσιο μέσα στο
οποίο λαμβάνουν χώρα τα γεγονότα παρά είναι μία διανοητική κατασκευή
του ανθρώπου προκειμένου να αντιλαμβάνεται τα γεγονότα (Leibniz, Kant)
- Ο χρόνος ως πραγματικό μέγεθος ή νόημα
- Ενιαία αντιμετώπιση με τον χώρο (Einstein)
- Γραμμικός χρόνος
- ...... ......
Το ‘βέλος’ του χρόνου
Γεγονός 1 Γεγονός 2
Μέλλον
Παρελθόν
Οι περισσότεροι νόμοι της Φυσικής επιτρέπουν την κατά δοκούν μεταβολή
μεταβολή της κατεύθυνσης της φοράς του βέλους καθώς επιτρέπουν τόσο
την ευθεία όσο και την αντίστροφη μαθηματική περιγραφή των διεργασιών
Χρόνος
- Παραμετρικός ή συντεταγμένος ή απόλυτος χρόνος t
Αντιστοιχεί σε μία συντεταγμένη που αφορά τον χρόνο σε ένα 4Δ σύστημα
με τις τρεις άλλες διαστάσεις να περιγράφουν τον γεωμετρικό χώρο.
Εμφανίζεται στα προβλήματα της μηχανικής, περιγράφει κινήσεις σωμάτων,
μαθηματικά μοντέλα περιγραφής παραμορφώσεων και φυσικών μεγεθών,
αντιμετωπίζεται ως μία ανεξάρτητη ποσότητα, ασυσχέτιστη κινήσεων στο
περιγραφόμενο σύστημα που μπορεί να μετρηθεί με τη βοήθεια σταθερών
ρολογιών σε μία ιδεατή κλασική έννοια (Νευτώνειος χρόνος).
- Κανονικός χρόνος τ
Ορίζεται στο πλαίσιο της θεωρίας της σχετικότητας κατά μήκος μίας διαδρομής
στον ενιαίο 4Δ χωροχρόνο και μετριέται από ένα ρολόι που ακολουθεί τη
συγκεκριμένη διαδρομή. Είναι ανεξάρτητος συντεταγμένων και άρρηκτα
συνδεδεμένος με την κίνηση.
- Ενοποιημένος χρόνος
Ενοποιημένη θεώρηση της έννοιας του χρόνου, μένει να διατυπωθεί.
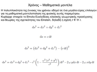
Χρόνος – Μαθηματικά μοντέλα
Η πολυπλοκότητα της έννοιας του χρόνου οδηγεί σε ένα μεγάλο εύρος επιλογών
για τη μαθηματική μοντελοποίηση της φυσικής αυτής παραμέτρου.
Κυρίαρχο στοιχείο το δίπολο Ευκλείδειας κλασικής γεωμετρικής προσέγγισης
και θεωρίας της σχετικότητας του Einstein, δηλαδή η σχέση t ßà τ.
Κανονικός χρόνος και διόρθωση Doppler
Η αναζήτηση σχέσης t ßà τ έχει ως βάση τη θεώρηση του φαινομένου Doppler.
Κανονικός και συντεταγμένος χρόνος
Κανονικός και συντεταγμένος χρόνος
Πληθώρα μαθηματικών μοντέλων για τη σχέση t ßà τ με την εισαγωγή
διαφόρων επιδράσεων που αφορούν μεταξύ άλλων την επίδραση του
βαρυτικού πεδίου της γης, της σελήνης, του ήλιου και των πλανητών,
τις κινήσεις της γης, τις κινήσεις των εμπλεκόμενων χρονομέτρων, τα
τροχιακά χαρακτηριστικά των χρησιμοποιούμενων τροχιών κλπ
Συστήματα Χρόνου
Σύστημα Αναφοράς Χρόνου
- χρονική αφετηρία, μία αυθαίρετη στιγμή για την οποία ορίζεται t = 0
- μονάδα μέτρησης του χρόνου, χρονικό διάστημα με συγκεκριμένο ορισμό
Σύνδεση (μετασχηματισμός) μεταξύ δύο συστημάτων χρόνου
- η έννοια της μετάθεσης εμφανίζεται ως η χρονική διαφορά, που μεσολαβεί
μεταξύ των δύο χρονικών αφετηριών στην αέναη ροή του χρόνου
- η έννοια της κλίμακας εμφανίζεται ως ένας πολλαπλασιαστικός συντελεστής
που εκφράζει τη διαφορά στο μέγεθος των μονάδων μέτρησης χρόνου στα
δύο συστήματα
Υλοποίηση ενός Συστήματος Αναφοράς Χρόνου
- πραγματοποιείται μέσω του ορισμού ενός κατάλληλου ‘χρονομέτρου’
- ως χρονόμετρα έχουν χαρακτηριστεί (και επιλεγεί διαχρονικά) διάφορες
φυσικές διεργασίες που χαρακτηρίζονται από περιοδικότητα και σταθερότητα
Αστρικός χρόνος και Παγκόσμιος Χρόνος
- Περιστροφή της γης
Δυναμικός χρόνος
- Οι πλανητικές τροχιές στο ηλιακό μας σύστημα
Ατομικός χρόνος
- Ταλαντώσεις ατόμων συγκεκριμένων στοιχείων (ατομικά ρολόγια)
Συστήματα Χρόνου
Συστήματα χρόνου
γ
γ
Μ
ω
Μεσημβρινός του Greenwich
G
Εαρινό ισημερινό σημείο (στιγμιαίο/αληθές)
Μέσο εαρινό
ισημερινό σημείο
Εαρινό ισημερινό σημείο:
τομή εκλειπτικής και ισημερινού
GAST
GMST
GAST (Greenwich Apparent Sidereal Time): Φαινόμενος (αληθής) αστρικός χρόνος του Greenwich
GMST (Greenwich Mean Sidereal Time): Μέσος αστρικός χρόνος του Greenwich
Συστήματα χρόνου
Μεσημβρινός του Greenwich
G
Ήλιος
Μέσος
Ήλιος
GTT−12
UT−12
Eq.T
GTT (Greenwich True Time): Φαινόμενος (αληθής) ηλιακός χρόνος του Greenwich
UT (Universal Time): Παγκόσμιος χρόνος
GTT και UT ορίζονται ως οι δίεδρες γωνίες του μεσημβρινού του Greenwich ως προς τον αληθή
ή τον μέσο ήλιο αντίστοιχα συν 12 ώρες για να αλλάζει η μέρα τα μεσάνυχτα αντί του μεσημεριού
ω
Συστήματα χρόνου
GAST (Greenwich Apparent Sidereal Time): Φαινόμενος (αληθής) αστρικός χρόνος του Greenwich
GMST (Greenwich Mean Sidereal Time): Μέσος αστρικός χρόνος του Greenwich
αστρικός χρόνος: περιστροφή της γης σε σχέση με το αστρικό στερέωμα
Σχέση μεταξύ GAST και GMST: εξίσωση των ισημεριών (equation of the equinoxes)
to opo–o gewmetrikà mpore– na oriste– wc h tom† tou mèsou ishmerinoÔ epipèdou thc
ghc me to ep–pedo thc ekleiptik†c. Eàn ston orismì tou GAST antikatastaje–
to stigmia–o apì to mèso earinì ishmerinì shme–o prokÔptei o orismìc tou mèsou
astrikoÔ qrìnou tou Greenwich (Greenwich Mean Sidereal Time, GMST).
H sqèsh metaxÔ twn dÔo astrikÿn qrìnwn d–netai mèsa apì th legìmenh ex–swsh
twn ishmeriÿn (equation of the equinoxes)
GAST = GMST + cos " + 0.00264
00
sin ⌦ + 0.000063
00
sin 2⌦ (7.73)
ìpou ⌦ to m†koc tou sundèsmou anàbashc thc sel†nhc, dhlad† h d–edrh gwn–a pou
metriètai epànw sto ep–pedo tou ishmerinoÔ metaxÔ tou epipèdou tou meshmbrinoÔ tou
Greenwich kai tou shme–ou thc troqiàc thc sel†nhc sto opo–o h sel†nh tèmnei to
ep–pedo thc ekleiptik†c pernÿntac apì to ‘nìtio’ sto ‘bìreio’ hmiqÿro stouc opo–ouc
diaqwr–zetai o trisdiàstatoc qÿroc apì to ep–pedo thc ekleiptik†c. H posìthta
ekfràzei thn posotikopo–hsh thc ep–drashc tou fainomènou thc klìnishc tou àxona
peristrof†c thc ghc sth mètrhsh tou m†kouc. Me àlla lìgia dhlÿnei thn ep–drash
thc klìnishc sth mètrhsh mhkÿn epànw sto ep–pedo tou ishmerinoÔ, ekfrasmènh
apeuje–ac wc gwniak† diìrjwsh.
O alhj†c † fainìmenoc hliakìc qrìnoc tou Greenwich (Greenwich True Time,
(Δψ: επίδραση της κλόνισης που συνδέει γ και γΜ, ε: λόξωση της εκλειπτικής, Ω: θέση της σελήνης)
GTT (Greenwich True Time): Φαινόμενος (αληθής) ηλιακός χρόνος του Greenwich
UT (Universal Time): Παγκόσμιος χρόνος
ηλιακός χρόνος: φαινόμενη περιστροφή του ήλιου σε σχέση με τη γη
Σχέση μεταξύ GTT και UT: εξίσωση του χρόνου (equation of time)
Eq.T = GTT−UT
Τοπικοί χρόνοι
Σύνδεση με το αστρονομικό μήκος του τόπου Λ (γωνία μεταξύ του μεσημβρινού του
Greenwich και του μεσημβρινού επιπέδου που διέρχεται από την τομή της προέκτασης
της διεύθυνσης της κατακορύφου του τόπου στο ισημερινό επίπεδο)
Τοπικός φαινόμενος αστρικός χρόνος
LAST (Local Apparent Sidereal Time) LAST = GAST + Λ
Τοπικός μέσος αστρικός χρόνος
LMST (Local Mean Sidereal Time) LMST = GMST + Λ
Τοπικός ή αληθής ηλιακός χρόνος
TT (True Solar Time) TT = GTT + Λ
Τοπικός μέσος ηλιακός χρόνος
MT (Mean Solar Time)
MT = UT + Λ
Τα συστήματα χρόνου που χρησιμοποιούν ως χρονόμετρο την περιστροφή της γης
είναι άρρηκτα συνδεδεμένα με τη γεωμετρική έννοια του μήκους, γωνιακή ποσότητα
που εκφράζει απευθείας χρόνο.
Η μονάδα μέτρησης χρόνου (sec) προκύπτει από τη διαδοχική υποδιαίρεση της βασικής
μονάδας, δηλ της μιας πλήρους περιστροφής της γης, σε 24x60x60 = 86400 ίσα μέρη
Ο παγκόσμιος χρόνος UT1
Απομάκρυνση της επίδρασης της κίνησης του πόλου από τον UT οδηγεί στον UT1
UT0: Παγκόσμιος χρόνος που υπολογίζεται τοπικά από αστρονομικές παρατηρήσεις,
χαρακτηρίζει επομένως την τοποθεσία του σταθμού παρατήρησης. Η επίδραση της
κίνησης του πόλου δεν λαμβάνεται υπόψη.
UT1: Μέσος ηλιακός χρόνος σε μήκος 0º, υπολογίζεται από παρατηρήσεις προς
απομακρυσμένα quasar μέσω της τεχνικής VLBI, καθώς και από δεδομένα άλλων
τεχνικών παρατήρησης της δορυφορικής γεωδαισίας (SLR, LLR, GPS). Σε αντίθεση
με τον UT0, είναι απαλλαγμένος από την επίδραση του πόλου και δεν εξαρτάται από
τη θέση συγκεκριμένου σταθμού επάνω στη γη, είναι επομένως ο ίδιος για όλα τα
σημεία επάνω στη γη. Είναι η κυρίαρχη σύγχρονη μορφή του παγκόσμιου χρόνου.
Συνδέεται με τη γωνία περιστροφής της γης με τη σχέση
Ο παγκόσμιος χρόνος UT1
ERA (Earth Rotation Angle): γωνία που ορίζεται επάνω στο ισημερινό επίπεδο
του ενδιάμεσου ουράνιου πόλου (CIP) μεταξύ επίγειας ενδιάμεσης αφετηρίας (ΤΙΟ)
και ουράνιας ενδιάμεσης αφετηρίας (CIO). Η παράγωγος της ERA ως προς τον χρόνο
ορίζει τη γωνιακή ταχύτητας περιστροφής της γης ω.
TUT1: Η ακριβής στιγμή παρατήρησης του UT1
Ατομικός χρόνος TAI
Διεθνής ατομικός χρόνος TAI (Temps Atomique International): βασίζεται στο
δευτερόλεπτο, ως μονάδα μέτρησης του χρόνου, που ορίζεται από το διάστημα που
χρειάζεται το άτομο του Καισίου 133 να εκπέμψει έναν συγκεκριμένο αριθμό περιόδων
ηλεκτρομαγνητικής ακτινοβολίας κατά τη μετάβαση μεταξύ των δύο υψηλότερων
ενεργειακών επιπέδων της βασικής κατάστασής του. (à χρήση ατομικών ρολογιών)
Αφετηρία του TAI: 1η Ιανουαρίου 1958 όπου και ορίστηκε TAI=UT1
Υλοποίηση του TAI: συγκεκριμένος αριθμός ατομικών ρολογιών, τοποθετημένων
στη στάθμη του γεωειδούς. Το δίκτυο αυτών των ατομικών ρολογιών συντηρείται και
παρακολουθείται από το διεθνές γραφείο μέτρων και σταθμών BIPM (Bureau
International des Poids et Mesures)
Ατομικός χρόνος TAI και UTC
Η ακρίβεια των ατομικών ρολογιών και η σταθερότητα της χρονομέτρησης που
προσφέρουν είναι πολύ μεγαλύτερη από την περιστροφική κίνηση της γης. Προκειμένου
να συνδεθούν TAI και UT1 ορίστηκε ένα νέο σύστημα χρόνου, ο συντεταγμένος
παγκόσμιος χρόνος UTC (Universal Time Coordinated), ένα σύστημα ατομικού χρόνου
που προσεγγίζει τον UT1
Η πραγματική ταχύτητα περιστροφής της γης βαίνει συνεχώς μειούμενη, οπότε ο UTC
για να συντονιστεί με τον ΤΑΙ πρέπει να αυξάνεται με τεχνητό τρόπο με την προσθήκη
μεμονωμένων δευτερολέπτων σε συγκεκριμένες ημερομηνίες
Από την 1η Ιανουαρίου 1972 έχουν πραγματοποιηθεί συνολικά 26 προσθήκες
δευτερολέπτων, με τις δύο τελευταίες να δίνουν τον ορισμό του UTC ως
Χρόνος GPS
Σύστημα ατομικού χρόνου για το παγκόσμιο σύστημα προσδιορισμού θέσης GPS
(Global Positioning System)
Μονάδα χρόνου το sec του TAI
Έκτοτε ο χρόνος GPS δεν ακολουθεί τα άλματα δευτερολέπτων του UTC,
με αποτέλεσμα να ισχύει (Ιούλιος 2015)
Υλοποίηση μέσω ενός διαφορετικού δικτύου ατομικών ρολογιών από αυτό του TAI
που συνδέεται με το Ναυτικό Αστεροσκοπείο των ΗΠΑ
Αφετηρία: 0h 6 Ιανουαρίου 1980 (εποχή αναφοράς του GPS) για την οποία ο
χρόνος GPS ταυτίστηκε με τον UTC του δικτύου ατομικών ρολογιών του Ναυτικού
Αστεροσκοπείου των ΗΠΑ
TAI – GPS = 17 s
Δυναμικός Χρόνος
Dynamic Time (DT): Χρόνος που εμφανίζεται στις εξισώσεις κίνησης των πλανητών,
χρόνος που πληροί τις εξισώσεις της μηχανικής του Νεύτωνα
Γνωστός και ως χρόνος των εφημερίδων (Ephemeris Time, ET) à αστρονομικοί
κατάλογοι με τις θέσεις των πλανητών σε σχέση με τον χρόνο
Για τον ορισμό σχετικιστικών διορθώσεων διάφορα δυναμικά συστήματα χρόνου:
Επίγειος δυναμικός χρόνος (Temps Dynamique Terrestre, TDT), από το 1991 ως
επίγειος χρόνος (Terrestrial Time, TT) χρησιμοποιεί το sec του TAI και ορίζεται ως
Βαρυκεντρικός δυναμικός χρόνος (Barycentric Dynamical Time, TDB)
Επίγειος δυναμικός χρόνος (Terrestrial Dynamical Time, TDT)
Γεωκεντρικός συντεταγμένος χρόνος (Geocentric Coordinate Time, TCG)
Βαρυκεντρικός συντεταγμένος χρόνος (Barycentric Coordinate Time, TCB)

Time.pdf

  • 1.
    Χρόνος - Ημερολόγια (σεληνιακά,ηλιακά) - Κυκλικός χρόνος (ο τροχός του χρόνου) - Δημιουργία του χρόνου από τον Δημιουργό μαζί με τον κόσμο (Πλάτωνας) - Άρρηκτη σύνδεση του χρόνου με την κίνηση (Αριστοτέλης) - Χρόνος ως μέρος της δομής του σύμπαντος, μία ξεχωριστή διάσταση στην οποία λαμβάνουν χώρα τα γεγονότα (Newton, Νευτώνειος χρόνος) - Ο χρόνος δεν υφίσταται ως μία έννοια που ρέει ή ως ένα πλαίσιο μέσα στο οποίο λαμβάνουν χώρα τα γεγονότα παρά είναι μία διανοητική κατασκευή του ανθρώπου προκειμένου να αντιλαμβάνεται τα γεγονότα (Leibniz, Kant) - Ο χρόνος ως πραγματικό μέγεθος ή νόημα - Ενιαία αντιμετώπιση με τον χώρο (Einstein) - Γραμμικός χρόνος - ...... ......
  • 2.
    Το ‘βέλος’ τουχρόνου Γεγονός 1 Γεγονός 2 Μέλλον Παρελθόν Οι περισσότεροι νόμοι της Φυσικής επιτρέπουν την κατά δοκούν μεταβολή μεταβολή της κατεύθυνσης της φοράς του βέλους καθώς επιτρέπουν τόσο την ευθεία όσο και την αντίστροφη μαθηματική περιγραφή των διεργασιών
  • 3.
    Χρόνος - Παραμετρικός ήσυντεταγμένος ή απόλυτος χρόνος t Αντιστοιχεί σε μία συντεταγμένη που αφορά τον χρόνο σε ένα 4Δ σύστημα με τις τρεις άλλες διαστάσεις να περιγράφουν τον γεωμετρικό χώρο. Εμφανίζεται στα προβλήματα της μηχανικής, περιγράφει κινήσεις σωμάτων, μαθηματικά μοντέλα περιγραφής παραμορφώσεων και φυσικών μεγεθών, αντιμετωπίζεται ως μία ανεξάρτητη ποσότητα, ασυσχέτιστη κινήσεων στο περιγραφόμενο σύστημα που μπορεί να μετρηθεί με τη βοήθεια σταθερών ρολογιών σε μία ιδεατή κλασική έννοια (Νευτώνειος χρόνος). - Κανονικός χρόνος τ Ορίζεται στο πλαίσιο της θεωρίας της σχετικότητας κατά μήκος μίας διαδρομής στον ενιαίο 4Δ χωροχρόνο και μετριέται από ένα ρολόι που ακολουθεί τη συγκεκριμένη διαδρομή. Είναι ανεξάρτητος συντεταγμένων και άρρηκτα συνδεδεμένος με την κίνηση. - Ενοποιημένος χρόνος Ενοποιημένη θεώρηση της έννοιας του χρόνου, μένει να διατυπωθεί.
  • 4.
    Χρόνος – Μαθηματικάμοντέλα Η πολυπλοκότητα της έννοιας του χρόνου οδηγεί σε ένα μεγάλο εύρος επιλογών για τη μαθηματική μοντελοποίηση της φυσικής αυτής παραμέτρου. Κυρίαρχο στοιχείο το δίπολο Ευκλείδειας κλασικής γεωμετρικής προσέγγισης και θεωρίας της σχετικότητας του Einstein, δηλαδή η σχέση t ßà τ.
  • 5.
    Κανονικός χρόνος καιδιόρθωση Doppler Η αναζήτηση σχέσης t ßà τ έχει ως βάση τη θεώρηση του φαινομένου Doppler.
  • 6.
  • 7.
    Κανονικός και συντεταγμένοςχρόνος Πληθώρα μαθηματικών μοντέλων για τη σχέση t ßà τ με την εισαγωγή διαφόρων επιδράσεων που αφορούν μεταξύ άλλων την επίδραση του βαρυτικού πεδίου της γης, της σελήνης, του ήλιου και των πλανητών, τις κινήσεις της γης, τις κινήσεις των εμπλεκόμενων χρονομέτρων, τα τροχιακά χαρακτηριστικά των χρησιμοποιούμενων τροχιών κλπ
  • 8.
    Συστήματα Χρόνου Σύστημα ΑναφοράςΧρόνου - χρονική αφετηρία, μία αυθαίρετη στιγμή για την οποία ορίζεται t = 0 - μονάδα μέτρησης του χρόνου, χρονικό διάστημα με συγκεκριμένο ορισμό Σύνδεση (μετασχηματισμός) μεταξύ δύο συστημάτων χρόνου - η έννοια της μετάθεσης εμφανίζεται ως η χρονική διαφορά, που μεσολαβεί μεταξύ των δύο χρονικών αφετηριών στην αέναη ροή του χρόνου - η έννοια της κλίμακας εμφανίζεται ως ένας πολλαπλασιαστικός συντελεστής που εκφράζει τη διαφορά στο μέγεθος των μονάδων μέτρησης χρόνου στα δύο συστήματα
  • 9.
    Υλοποίηση ενός ΣυστήματοςΑναφοράς Χρόνου - πραγματοποιείται μέσω του ορισμού ενός κατάλληλου ‘χρονομέτρου’ - ως χρονόμετρα έχουν χαρακτηριστεί (και επιλεγεί διαχρονικά) διάφορες φυσικές διεργασίες που χαρακτηρίζονται από περιοδικότητα και σταθερότητα Αστρικός χρόνος και Παγκόσμιος Χρόνος - Περιστροφή της γης Δυναμικός χρόνος - Οι πλανητικές τροχιές στο ηλιακό μας σύστημα Ατομικός χρόνος - Ταλαντώσεις ατόμων συγκεκριμένων στοιχείων (ατομικά ρολόγια) Συστήματα Χρόνου
  • 10.
    Συστήματα χρόνου γ γ Μ ω Μεσημβρινός τουGreenwich G Εαρινό ισημερινό σημείο (στιγμιαίο/αληθές) Μέσο εαρινό ισημερινό σημείο Εαρινό ισημερινό σημείο: τομή εκλειπτικής και ισημερινού GAST GMST GAST (Greenwich Apparent Sidereal Time): Φαινόμενος (αληθής) αστρικός χρόνος του Greenwich GMST (Greenwich Mean Sidereal Time): Μέσος αστρικός χρόνος του Greenwich
  • 11.
    Συστήματα χρόνου Μεσημβρινός τουGreenwich G Ήλιος Μέσος Ήλιος GTT−12 UT−12 Eq.T GTT (Greenwich True Time): Φαινόμενος (αληθής) ηλιακός χρόνος του Greenwich UT (Universal Time): Παγκόσμιος χρόνος GTT και UT ορίζονται ως οι δίεδρες γωνίες του μεσημβρινού του Greenwich ως προς τον αληθή ή τον μέσο ήλιο αντίστοιχα συν 12 ώρες για να αλλάζει η μέρα τα μεσάνυχτα αντί του μεσημεριού ω
  • 12.
    Συστήματα χρόνου GAST (GreenwichApparent Sidereal Time): Φαινόμενος (αληθής) αστρικός χρόνος του Greenwich GMST (Greenwich Mean Sidereal Time): Μέσος αστρικός χρόνος του Greenwich αστρικός χρόνος: περιστροφή της γης σε σχέση με το αστρικό στερέωμα Σχέση μεταξύ GAST και GMST: εξίσωση των ισημεριών (equation of the equinoxes) to opo–o gewmetrikà mpore– na oriste– wc h tom† tou mèsou ishmerinoÔ epipèdou thc ghc me to ep–pedo thc ekleiptik†c. Eàn ston orismì tou GAST antikatastaje– to stigmia–o apì to mèso earinì ishmerinì shme–o prokÔptei o orismìc tou mèsou astrikoÔ qrìnou tou Greenwich (Greenwich Mean Sidereal Time, GMST). H sqèsh metaxÔ twn dÔo astrikÿn qrìnwn d–netai mèsa apì th legìmenh ex–swsh twn ishmeriÿn (equation of the equinoxes) GAST = GMST + cos " + 0.00264 00 sin ⌦ + 0.000063 00 sin 2⌦ (7.73) ìpou ⌦ to m†koc tou sundèsmou anàbashc thc sel†nhc, dhlad† h d–edrh gwn–a pou metriètai epànw sto ep–pedo tou ishmerinoÔ metaxÔ tou epipèdou tou meshmbrinoÔ tou Greenwich kai tou shme–ou thc troqiàc thc sel†nhc sto opo–o h sel†nh tèmnei to ep–pedo thc ekleiptik†c pernÿntac apì to ‘nìtio’ sto ‘bìreio’ hmiqÿro stouc opo–ouc diaqwr–zetai o trisdiàstatoc qÿroc apì to ep–pedo thc ekleiptik†c. H posìthta ekfràzei thn posotikopo–hsh thc ep–drashc tou fainomènou thc klìnishc tou àxona peristrof†c thc ghc sth mètrhsh tou m†kouc. Me àlla lìgia dhlÿnei thn ep–drash thc klìnishc sth mètrhsh mhkÿn epànw sto ep–pedo tou ishmerinoÔ, ekfrasmènh apeuje–ac wc gwniak† diìrjwsh. O alhj†c † fainìmenoc hliakìc qrìnoc tou Greenwich (Greenwich True Time, (Δψ: επίδραση της κλόνισης που συνδέει γ και γΜ, ε: λόξωση της εκλειπτικής, Ω: θέση της σελήνης) GTT (Greenwich True Time): Φαινόμενος (αληθής) ηλιακός χρόνος του Greenwich UT (Universal Time): Παγκόσμιος χρόνος ηλιακός χρόνος: φαινόμενη περιστροφή του ήλιου σε σχέση με τη γη Σχέση μεταξύ GTT και UT: εξίσωση του χρόνου (equation of time) Eq.T = GTT−UT
  • 13.
    Τοπικοί χρόνοι Σύνδεση μετο αστρονομικό μήκος του τόπου Λ (γωνία μεταξύ του μεσημβρινού του Greenwich και του μεσημβρινού επιπέδου που διέρχεται από την τομή της προέκτασης της διεύθυνσης της κατακορύφου του τόπου στο ισημερινό επίπεδο) Τοπικός φαινόμενος αστρικός χρόνος LAST (Local Apparent Sidereal Time) LAST = GAST + Λ Τοπικός μέσος αστρικός χρόνος LMST (Local Mean Sidereal Time) LMST = GMST + Λ Τοπικός ή αληθής ηλιακός χρόνος TT (True Solar Time) TT = GTT + Λ Τοπικός μέσος ηλιακός χρόνος MT (Mean Solar Time) MT = UT + Λ Τα συστήματα χρόνου που χρησιμοποιούν ως χρονόμετρο την περιστροφή της γης είναι άρρηκτα συνδεδεμένα με τη γεωμετρική έννοια του μήκους, γωνιακή ποσότητα που εκφράζει απευθείας χρόνο. Η μονάδα μέτρησης χρόνου (sec) προκύπτει από τη διαδοχική υποδιαίρεση της βασικής μονάδας, δηλ της μιας πλήρους περιστροφής της γης, σε 24x60x60 = 86400 ίσα μέρη
  • 14.
    Ο παγκόσμιος χρόνοςUT1 Απομάκρυνση της επίδρασης της κίνησης του πόλου από τον UT οδηγεί στον UT1 UT0: Παγκόσμιος χρόνος που υπολογίζεται τοπικά από αστρονομικές παρατηρήσεις, χαρακτηρίζει επομένως την τοποθεσία του σταθμού παρατήρησης. Η επίδραση της κίνησης του πόλου δεν λαμβάνεται υπόψη. UT1: Μέσος ηλιακός χρόνος σε μήκος 0º, υπολογίζεται από παρατηρήσεις προς απομακρυσμένα quasar μέσω της τεχνικής VLBI, καθώς και από δεδομένα άλλων τεχνικών παρατήρησης της δορυφορικής γεωδαισίας (SLR, LLR, GPS). Σε αντίθεση με τον UT0, είναι απαλλαγμένος από την επίδραση του πόλου και δεν εξαρτάται από τη θέση συγκεκριμένου σταθμού επάνω στη γη, είναι επομένως ο ίδιος για όλα τα σημεία επάνω στη γη. Είναι η κυρίαρχη σύγχρονη μορφή του παγκόσμιου χρόνου. Συνδέεται με τη γωνία περιστροφής της γης με τη σχέση
  • 15.
    Ο παγκόσμιος χρόνοςUT1 ERA (Earth Rotation Angle): γωνία που ορίζεται επάνω στο ισημερινό επίπεδο του ενδιάμεσου ουράνιου πόλου (CIP) μεταξύ επίγειας ενδιάμεσης αφετηρίας (ΤΙΟ) και ουράνιας ενδιάμεσης αφετηρίας (CIO). Η παράγωγος της ERA ως προς τον χρόνο ορίζει τη γωνιακή ταχύτητας περιστροφής της γης ω. TUT1: Η ακριβής στιγμή παρατήρησης του UT1
  • 16.
    Ατομικός χρόνος TAI Διεθνήςατομικός χρόνος TAI (Temps Atomique International): βασίζεται στο δευτερόλεπτο, ως μονάδα μέτρησης του χρόνου, που ορίζεται από το διάστημα που χρειάζεται το άτομο του Καισίου 133 να εκπέμψει έναν συγκεκριμένο αριθμό περιόδων ηλεκτρομαγνητικής ακτινοβολίας κατά τη μετάβαση μεταξύ των δύο υψηλότερων ενεργειακών επιπέδων της βασικής κατάστασής του. (à χρήση ατομικών ρολογιών) Αφετηρία του TAI: 1η Ιανουαρίου 1958 όπου και ορίστηκε TAI=UT1 Υλοποίηση του TAI: συγκεκριμένος αριθμός ατομικών ρολογιών, τοποθετημένων στη στάθμη του γεωειδούς. Το δίκτυο αυτών των ατομικών ρολογιών συντηρείται και παρακολουθείται από το διεθνές γραφείο μέτρων και σταθμών BIPM (Bureau International des Poids et Mesures)
  • 17.
    Ατομικός χρόνος TAIκαι UTC Η ακρίβεια των ατομικών ρολογιών και η σταθερότητα της χρονομέτρησης που προσφέρουν είναι πολύ μεγαλύτερη από την περιστροφική κίνηση της γης. Προκειμένου να συνδεθούν TAI και UT1 ορίστηκε ένα νέο σύστημα χρόνου, ο συντεταγμένος παγκόσμιος χρόνος UTC (Universal Time Coordinated), ένα σύστημα ατομικού χρόνου που προσεγγίζει τον UT1 Η πραγματική ταχύτητα περιστροφής της γης βαίνει συνεχώς μειούμενη, οπότε ο UTC για να συντονιστεί με τον ΤΑΙ πρέπει να αυξάνεται με τεχνητό τρόπο με την προσθήκη μεμονωμένων δευτερολέπτων σε συγκεκριμένες ημερομηνίες Από την 1η Ιανουαρίου 1972 έχουν πραγματοποιηθεί συνολικά 26 προσθήκες δευτερολέπτων, με τις δύο τελευταίες να δίνουν τον ορισμό του UTC ως
  • 18.
    Χρόνος GPS Σύστημα ατομικούχρόνου για το παγκόσμιο σύστημα προσδιορισμού θέσης GPS (Global Positioning System) Μονάδα χρόνου το sec του TAI Έκτοτε ο χρόνος GPS δεν ακολουθεί τα άλματα δευτερολέπτων του UTC, με αποτέλεσμα να ισχύει (Ιούλιος 2015) Υλοποίηση μέσω ενός διαφορετικού δικτύου ατομικών ρολογιών από αυτό του TAI που συνδέεται με το Ναυτικό Αστεροσκοπείο των ΗΠΑ Αφετηρία: 0h 6 Ιανουαρίου 1980 (εποχή αναφοράς του GPS) για την οποία ο χρόνος GPS ταυτίστηκε με τον UTC του δικτύου ατομικών ρολογιών του Ναυτικού Αστεροσκοπείου των ΗΠΑ TAI – GPS = 17 s
  • 19.
    Δυναμικός Χρόνος Dynamic Time(DT): Χρόνος που εμφανίζεται στις εξισώσεις κίνησης των πλανητών, χρόνος που πληροί τις εξισώσεις της μηχανικής του Νεύτωνα Γνωστός και ως χρόνος των εφημερίδων (Ephemeris Time, ET) à αστρονομικοί κατάλογοι με τις θέσεις των πλανητών σε σχέση με τον χρόνο Για τον ορισμό σχετικιστικών διορθώσεων διάφορα δυναμικά συστήματα χρόνου: Επίγειος δυναμικός χρόνος (Temps Dynamique Terrestre, TDT), από το 1991 ως επίγειος χρόνος (Terrestrial Time, TT) χρησιμοποιεί το sec του TAI και ορίζεται ως Βαρυκεντρικός δυναμικός χρόνος (Barycentric Dynamical Time, TDB) Επίγειος δυναμικός χρόνος (Terrestrial Dynamical Time, TDT) Γεωκεντρικός συντεταγμένος χρόνος (Geocentric Coordinate Time, TCG) Βαρυκεντρικός συντεταγμένος χρόνος (Barycentric Coordinate Time, TCB)