Thyroid Gland
AMER Y ABURUMAILA,MD
GENERAL SURGERY SPECIALIST
FUCULTY OF MEDICINE -HEBRON UNIVERSITY
AL-AHLI HOSPITAL-PALESTINE
Objectives
❖ Anatomy
❖ Embryology
❖ Histology
❖ Metabolism
❖ Physiology
❖ Congenital Anomalies
❖ Hyperthyroidism
❖ Hypothyroidism
❖ Thyroiditis
❖ Thyroid Tumors
❖ Workup of Thyroid Masses
Embryology
❖The thyroid develops at the base of the tongue
between the first and second pharyngeal
pouches (foramen cecum)
❖The thyroid gland then descends
❖It remains connected to the floor of the mouth
❖
❖ A pyramidal lobe (50–80%)
Anatomy
❖Normal thyroid gland weighs about 15-25 g
in adults.
❖• Superior pole of the gland lies lateral to
inferior constrictor muscle and posterior to
sternothyroid muscle.
❖The inferior pole of thyroid gland extends
up to the level of 5th or 6th tracheal rings.
Anatomy
🠶 The thyroid gland lies deep to the sternothyroid
and sternohyoid muscles,
🠶 located anteriorlv in the neck at the level of the
C5 - T1 vertebra
🠶 Consists of right and left lobes, anterolateral to
the larynx and trachea
🠶 A relatively thin isthmus unites the lobes over the
trachea , usually anterior to the second and third
tracheal rings, the isthmus may be incomplete
Anatomy
Thyroid capsules
🠶 True Capsule The thyroid gland is
surrounded by a thin fibrous capsule, which
sends septa deeply into the gland
🠶 False Capsule derived from the pre-trachial
fascia.
🠶 Berry ligament : posteromedial condensation
of pre-trachial fascia
Blood supply
⮚ Superior thyroid artery
The first branch of the external carotid artery,
⮚ Inferior thyroid artery:
Rises from the thyrocervical trunk of the
subclavian artery
⮚ Thyroidea ima artery:
Rises from the aortic arch and connects to
the thyroid isthmus inferiorly
Venous Drainage
Superior thyroid veins: drain into the internal
jugular vein
Middle thyroid vein drains directly into the
internal jugular vein
Inferior thyroid veins: drain into innomminate
vein
Lymphatic drainage
🠶 central neck between the carotids and
trachea (level 6)
🠶 long the course of the internal jugular vein
(levels 2A, 2B, 3, 4)
🠶 in the posterior triangle (level 5)
Nerves relation to thyroid
🠶 Recurrent laryngeal nerve (RLN)
branch of the vagus (cranial nerve [CN] X)
that runs in the tracheoesophageal groove at the
posteromedial aspect of the thyroid
A. On the right: RLN recurs round the subclavian
artery and runs an oblique course, crossing the
inferior thyroid artery before entering the TE
groove.
B. On the left : RLN recurs round the ligmentum
arteriosum in the mediastinum and runs course
parallel to the TE groove.
RLN divides at variable locations into an anterior
branch and posterior branch.
Recurrent laryngeal nerve (RLN)
D. Function: Anterior branch innervates the
adductor muscles(thyroarytenoid, interarytenoid,
and lateral cricoarytenoid), and posterior branch
innervates the abductor muscles (posterior
cricoarytenoid).
E. Injury: Most commonly occurs where the
nerve crosses the inferior thyroid artery or where it
penetrates the cricothyroid membrane
1. Unilateral injury: results in vocal cord paralysis
causing significant hoarseness as well as sensory
loss resulting in dysphagia and aspiration
2. Bilateral injury: air way obstruction
Anatomy
❖Non-recurrent laryngeal nerve
Nerves relation to thyroid
Superior laryngeal nerve (SLN):
🠶 Intimately intertwined with the branches of the
superior thyroid artery;
🠶 it branches into an internal and an external
branch.
A. Function: Internal branch of the SLN is sensory to
the larynx,and the external branch is motor to the
cricothyroid muscle.
B. Injury: can be injured during mobilization of the
upper pole, especially when the lobe is enlarged
Ansa Cervicalis (Created by C1,2,3)
Relation of the thyroid gland
❖ strap muscles of neck “Infrahyoid muscles”
❖ All supplied by Ansa Cervicalis except thyrohyoid
(by thyrohyoid branch of the C1 via CNXII)
Histology of thyroid gland
🠶 Thyroid follicles = follicular cells and
large pools of colloid
🠶 Follicular cells produce thyroid hormones
and their cell surfaces possess thyroid-stimulating
hormone (TSH)receptors
🠶 Thyroglobulin (Colloid) is an inactive storage
for the T4 and T3hormones
🠶 Parafollicular cells (C cells) along the
periphery of the thyroid follicles secrete calcitonin
Physiology
❖ Production of hormones:
❖ Thyroid hormones (Follicular cells)
⮚ Triiodothyronine “T3”
⮚ Tetraiodothyronine “Thyroxine”“T4”
❖ Calcitonin (Parafollicular cells)
⮚ Stimulated by high serum calcium
⮚ Lowers the serum calcium by inhibiting
osteoclasts
Physiology
Physiology
❖ The release of TH into circulation within 30
minutes of TSH stimulation
❖ 2-3 month supply stored in colloid
❖ In plasma:
⮚ T4 and T3
⮚ Free T4 and T3
⮚ Thyroxine binding globulin( 25% saturated)
⮚ If amount o thyroid-binding globulin (TBG)
changes, only total T4 changes, not free T4
Physiology
❖ Cardiovascular system: HR, CO , blood flow, blood
volume, widened pulse pressure
❖ Respiratory system: RR , tidal volume
❖ Gastrointestinal system: Increased motility
❖ Central nervous system: Temp. , Nervousness, anxiety
❖ Musculoskeletal system: Increased reactivity up to a
point, fine motor tremor
❖ Sleep: Constant fatigue but decreased ability to
sleep
❖ Nutrition: BMR increased , need of vitamins,
decreased weight
Common Symptoms
❖Swelling “Goiter”
❖Heat or cold- intolerance
❖Weight loss or gain
❖Increased or decreased appetite
❖Cardiovascular and/or respiratory symptoms
❖ Fatigue, weakness, apathy
❖Decreased libido, infertility
❖Menstrual abnormality
Investigation for thyroid
🠶 Laboratory
🠶 Radiology (Neck us/neck ct /chest xray)
🠶 Isotope scan(radioactive iodine)
🠶 FNAC
Congenital Anomalies
❖ Thyroglossal cyst : (M.C.)
❖ Complete failure to develop
❖ Incomplete descent: Lingual or subhyoid position
⮚ May be the only functioning thyroid
❖ Excessive descent: Substernal thyroid more than
50% bellow the sternum
Thyroglossal cyst
🠶 Midline cervical mass between the hyoid bone
and the thyroid isthmus
🠶 May be all the thyroid tissue the patient has
🠶 Classically moves upward with protruded of the
tongue and swallowing
🠶 Susceptible to infection
🠶 may be premalignant papillary ca
🠶 Tx: resection →(Sistrunk procedure)
need to take midportion or all of hyoid bone along
with the thyroglossal duct cyst
Lingual thyroid
🠶 Thyroid tissue that persists in foramen cecum at base of the
tongue
🠶 Symptoms: dysphagia, dyspnea, dysphonia
🠶 Is the only thyroid tissue in 70% of patients who have it
🠶 2% malignancy risk
🠶 Tx: thyroxine suppression; abolish with 131I
🠶 Resection if worried about CA or if it does not shrink after
medical therapy
Dyshormonogenesis
🠶 It is an autosomal recessive condition
🠶 is either deficiency of thyroid enzymes (either peroxidase or
dehalogenase) or inability to concentrate or to bind or to retain
iodine.
🠶 It may be familial and patient presents with large diffuse vascular
goiter involving both lobes.
🠶 They respond very well to L-thyroxine and may not require surgery at
any time.
🠶 Condition may be associated with congenital deafness which is
being called as Pendred’s syndrome.
Goiter
Goiter
US
BETHESDA SYSTEM
🠶 is defined as having >50% goitre below the
suprasternal notch.
🠶 Primary is rare—1%. Primary retrosternal goitre arises
from ectopic thyroid tissue from mediastinum. It gets
its blood supply from mediastinum itself,
🠶 Secondary is common. It is extension from the
enlarged thyroid from the neck. Usually arises from
the lower pole of a nodular goitre.
Retrosternal Goitre
Clinical picture
:
🠶 Dyspnea and stridor
🠶 Dysphagia.
🠶 Engorgement of neck veins
🠶 Lower border is not seen on inspection and not felt on palpation.
🠶 Pemberton’s sign is positive.
Treatment
🠶 Surgical removal of retrosternal thyroid is done through an incision
in neck
Hyperthyroidism
❖ Definition:
⮚ Overactive thyroid, elevated level of TH (T4 and
T3) with subsequent signs and symptoms of
increased thyroid function
Hyperthyroidism
Hyperthyroidism
❖ Symptoms:
⮚ CVS
⮚ CNS
⮚ Weight and appetite
⮚ Sexual Dysfunction
❖ Sign:
⮚ Neck Swelling
⮚ Bruit
⮚ Exophthalmos
⮚ Pretibial myxedema
Signs of primary thyrotoxicosis
🠶 Eye manifestation of thyrotoxicosis
Exophthalmos
Led lag’s sign
Led retraction
Chemosis
Staring look
Moebius sign
🠶 Pretibial myoxedema
🠶 Thyroid Acropachy
Eye manifestation of graves disease
Pretibial myoxedema
Thyroid Acropachy
Hyperthyroidism
❖ DDX:
⮚ Graves’ disease (M.C.)
⮚ Toxic nodular goiter
⮚ Toxic thyroid adenoma
⮚ Subacute thyroiditis
⮚ Functional metastatic thyroid cancer
⮚ Struma ovarii
⮚ Jod bestow thyrotoxicosis (hyperthyroidism
due to iodine supplement )
Investigation
🠶 Labs: primary hyperthyroidism --------Low TSH—High T3 Free T4
secondery hyperthyroidism------High TSH---High T3 F T4
Neck us: according to the cause: diffuse enlargement or nodular
cystic or solid
radioactive iodine : hot nodule or diffuse uptake
radioactive iodine
HYPERTHYROIDISM TREATMENT
🠶 Medical management
⮚ Methimazole
1st-line drug Not used in pregnancy
• Inhibits peroxidases and prevents iodine–tyrosine coupling
• Side effects: cretinism in newborns (crosses placenta), aplastic anemia,
agranulocytosis (rare)
⮚ PTU (thioamides)
not used 1st line anymore due to hepatotoxicity (especially in children)
• Safe with pregnancy
• Inhibits peroxidases and prevents iodine–tyrosine coupling
• Side effects: aplastic anemia, agranulocytosis (rare)
Radioactive iodine (I131)
For patients who are poor surgical risks or unresponsive to
methimazole
131I should not be used in children or during pregnancy →
can traverse placenta
Surgical management
Thyroidectomy
HYPERTHYROIDISM TREATMENT
Surgical management
Indication:
🠶 Cold nodules, toxic adenomas, Graves’ disease not
responsive to medical therapy,
🠶 Pregnant patients not controlled with PTU,
🠶 multinodular goiters with compressive symptoms of suspicious
nodule
🠶 toxic multinodular goiters
⮚ Best time to operate during pregnancy is 2nd trimester (↓ risk
of teratogenic events and premature labor)
⮚ Subtotal thyroidectomy can leave patient euthyroid
Surgical management
Preop Preparation:
🠶 methimazole until euthyroid
🠶 β-blocker
🠶 Lugol’s solution for 14 days to decrease friability
and vascularity (start only after euthyroid)
Thyroid Storm
❖ AKA “Thyrotoxicosis”
❖ Caused by exacerbating factors that precipitate
extreme hyperthyroidism in a hyperthyroid
patient
⮚ inadequately prepared patient
⮚ Infection
⮚ Labor
⮚ iodide administration
⮚ recent radioablation
Thyroid Storm
❖ Signs and Symptoms:
⮚ Fever, tachycardia, muscle stiffness or tremor,
disorientation/altered mental status
⮚ 50% of patients develop CHF
❖ Mortality rate of 20-40%
❖ Treatment:
⮚ Best way is to AVOID it
⮚ Fluids,
⮚5 P :
1- PTU
2- β-blockers(propranlol),
3-corticosteroids(prednisolone),
4- Lugol’s solution (Potassium iodine),
5-Plasmapheresis
Thyroid Storm
Graves’ disease
❖ Autoimmune disease caused by antibodies that
activate the TSHR on the follicular cells
❖ Risk Factors:
⮚ Females
⮚ Age (20-25y)
⮚ Family history
⮚ Associated with Other autoimmune diseases
❖ Diagnosis:
⮚ Thyroid unction tests (high T4 and T3, Low TSH)
⮚ Radioactive iodide uptake test (RAIU)
⮚ Anti TSI Receptor
Graves’ disease
❖ Treatment:
⮚ Medical
⮚ Radioablation
⮚ Surgery
❖ Choosing the treatment depend on the
individual case (Age, severity, size, surgical risk,
treatment side effects, comorbidities)
Graves’ disease
❖ Radioablation:
⮚ Indicated for small or medium-sized goiters, if
medical therapy has failed, or if other options
are contraindicated
⮚ Euthyroid within 2 months
⮚ Most patients ultimately require TH replacement
⮚ Complications include exacerbation of thyroid
storm initially
⮚ Contraindicated in pregnant patients, women
of childbearing age and newborns
Graves’ disease
❖ Surgical treatment:
⮚ Total, Subtotal, Lobe removal
⮚ Indicated when radioablation is contraindicated
or if medical management cannot be used
⮚ Patients should be euthyroid prior to excision
⮚ Advantage over radioablation is immediate cure
⮚ Complication: RLN injury, Hypoparathyroidism,
persistent hyperthyroidism
Toxic nodular goiter
❖ AKA “Plummer’s Disease”
❖ Etiology:
⮚ hyperplasia secondary to chronic low-grade
TSH stimulation
⮚ Diagnosis: Labs, Biopsy radioactive iodine
❖ Treatment: Best is surgical because radioablation
has high rate of failure
Toxic nodular goiter
Toxic thyroid adenoma
🠶 It is benign functioning thyroid tumour
🠶 usually more than 3 cm in size.
🠶 It usually presents as functioning (toxic) solitary nodule of
thyroid.
🠶 It is autonomous functioning tumour; not TSH responding.
🠶 Toxic adenoma secretes large quantity of thyroid hormone
suppressing the function of the remaining normal thyroid tissue.
🠶 There are no eye signs and other features of Graves disease.
🠶 It commonly shows higher T 3 levels than T4 .
🠶 US neck, T3 , T4 , TSH and radioisotope scan (shows hot nodule)
Treatment of toxic adenoma
🠶 Initial control of toxicity with antithyroid drugs
🠶 then hemithyroidectomy is done.
🠶 Radioactive iodine therapy can be used which selectively
concentrates and ablates the thyroid adenoma; later remaining
normal thyroid starts functioning.
Hypothyroidism
❖ AKA: Myxedema
❖ Definition: Underactive thyroid, low levels of T4
and T3
❖ Signs and Symptoms: Differ depending on age
⮚ In ants/pediatrics: Characteristic Down’s-like
faces, failure to thrive, mental retardation
⮚ Adolescents/adults:
❑ CVS
❑ CNS
❑ Weight and appetite
❑ Sexual Dysfunction
Hypothyroidism
❖ Less common complaints: Yellow-tinged skin, hair
loss, tongue enlargement
❖ Reduced Reflex Relaxation time is a pathognomonic
❖ DDX:
❖ Autoimmune thyroiditis
❖ Iatrogenic: thyroidectomy, radioablation,
secondary to anti-thyroid medications
❖ Iodine deficiency
Hypothyroidism
❖ Diagnosis: by H&E and Labs
❖ low T4 and T3
❖ Primary VS Secondary
❖ TRH challenge
❖ Thyroid autoantibodies positive in autoimmune
thyroiditis
❖ Low hematocrit (Hct.)
❖ Treatment: PO Thyroxine
Hypothyroidism
Thyroiditis
❖ Inflammation of the thyroid gland
❖ May be infectious or autoimmune
❖ Could cause hyperthyroidism, hypothyroidism or
no change.
Thyroiditis
❖ Types:
❖ Acute
❖ Subacute “de Quervain’s Thyroiditis”
❖ Chronic “Hashimoto’s Thyroiditis”
❖ Riedel’s Fibrosing Thyroiditis
Acute Thyroiditis
❖ Infectious inflammation of the thyroid
❖ Causes: Strep pyogenes, Staph aureus,
Pneumococcus pneumoniae
❖ Risk actors: Female sex, goiter, thyroglossal duct
❖ Signs and symptoms: Unilateral neck pain and
fever, euthyroid state, dysphagia
❖ Treatment: IV antibiotics and surgical drainage
Acute Thyroiditis
de Quervain’s Thyroiditis
❖ Subacute granulomatous inflammation of the
thyroid
❖ Etiology: Post–viral upper respiratory infection
❖ Risk actors: Female sex
❖ Signs and symptoms: Fatigue, depression, neck
pain, ever, unilateral swelling of thyroid with
overlying erythema, firm and tender thyroid,
transient hyperthyroidism usually preceding
hypothyroid phase
de Quervain’s Thyroiditis
❖ Diagnosis: Made by history and exam
❖ Treatment:
❖Usually self -limited disease (within 6 weeks)
❖Manage pain with (NSAID)
❖Ten percent o patients with subacute
thyroiditis become permanently hypothyroid,
require Thyroxine
de Quervain’s Thyroiditis
Hashimoto’s Thyroiditis
❖ Etiology: Autoimmune
❖ Risk actors: Down’s syndrome, Turner syndrome,
familial Alzheimer’s disease, history of radiation
therapy as child
❖ Signs and symptoms: Painless enlargement of thyroid,
neck tightness, presence of other autoimmune
diseases
⮚ 20% of patients with Hashimoto’s thyroiditis will be
hypothyroid at diagnosis. A euthyroid state is
more common
Hashimoto’s Thyroiditis
❖ Diagnosis: Made by history, physical, and labs
❖ Labs: Circulating antibodies against microsomal
thyroid cell, TH, T3,T4, or TSH receptor
❖ Pathology: Firm, symmetrical, enlargement; follicular
and Hürthle cell hyperplasia; lymphocytic and plasma
cell infiltrates
❖ Treatment:
⮚ Thyroid hormone (usually results in regression of
goiter)
⮚ With failure of medical therapy, partial
thyroidectomy is indicated
Hashimoto’s Thyroiditis
Hashimoto’s Thyroiditis
Hashimoto’s Thyroiditis
Hashimoto’s Thyroiditis
Riedel’s Fibrosing Thyroiditis
❖ Rare, fibrosis replaces both lobes and isthmus
❖ Risk actors: Associated with other fibrosing
conditions, like retroperitoneal fibrosis, sclerosing
cholangitis
❖ Signs and symptoms: Usually remain euthyroid;
neck pain, possible airway compromise; firm,
non-tender, enlarged thyroid
❖ Diagnosis: Open biopsy required to rule out
carcinoma or lymphoma
Riedel’s Fibrosing Thyroiditis
❖ Pathology: Dense, invasive fibrosis of both lobes
and isthmus. May also involve adjacent structures
❖ Treatment:
❖ With airway compromise: Isthmectomy
❖ Without airway compromise: Medical
treatment with steroids.
Riedel’s Fibrosing Thyroiditis
Thyroid Cancer
⚫4% of all cancers
⚫More in female
Types
⚫Differentiated thyroid carcinoma (DTC)
⚫ 90-95%
⚫ Arises from follicular cells
⚫ Good prognosis
⚫Medullary (6%)
⚫Anaplastic (1%) carcinomas
Thyroid cancer
DTC
⚫ PTC (70-80%)
⚫ FTC
⚫ Hurthle cell carcinoma
⚫Excellent prognosis
⚫10 y survival >95%
⚫Female 30-40y
⚫Prior radiation
⚫FNA – inclusion body, Psammoma bodies , Orphan ann eyes
⚫Cervical LN mets (>50%)
⚫Distant met (lung & bone)
⚫Multicentric
⚫Thyroglobulin use as a tumor marker
Papillary thyroid carcinoma
Unfavorable prognostic factors
⚫ Male
⚫ Age >40y
⚫ Size >4 cm
⚫ Poorly differentiated histology
⚫ Capsular invasion
⚫ Extrathyroidal extension
⚫ Regional or distant metastasis
Treatment
⚫Surgery +/- cervical LN dissection
⚫RAI ablation
⚫TSH suppression
⚫F:M (3:1)
⚫40-60y
⚫Iodine deficiency area
⚫FNA is insufficient in diagnosis capsular/vascular
invasion
⚫LN mets <10%
⚫Distant mets 10% (lung & bone)
⚫10y survival
⚫<40Y (95%)
⚫40-60y (80%)
Follicular thyroid carcinoma
MTC
⚫ C- cells
⚫ 80% sporadic
⚫ 20% familial (MEN - RET mutation)
⚫ Distant mets (lung & liver)
⚫ Work-up – calcitonin, Ca, CEA, RET
⚫ FNA: amyloid cells
⚫R/O pheochromocytoma before surgery
⚫Rx: Total thyroidectomy + central LN dissection +/-
lateral neck dissection
Anaplastic carcinoma
⚫ Most aggressive
⚫ Mortality 100%
⚫ P53 mutation (15%)
⚫ Distant mets (90%)
⚫ FNA : spindle cells
Thyroid Cancer
Thyroid Cancer
Thyroid Cancer
Thyroid Cancer
MEN SYNDROME
❖ MEN II A “Sipple’s Syndrome”
⮚ Medullary Thyroid cancer (100%)
❑ 20% of MTC is due to MEN II
⮚ Parathyroid hyperplasia (50%)
⮚ Pheochromocytoma (33%)
❖ MEN II B:
⮚ Mucosal Neuroma (100%)
⮚ Medullary Thyroid Caner (85%)
⮚ Pheochromocytoma (50%)
⮚ Marfanoid Habitus
Thyroid Cancer
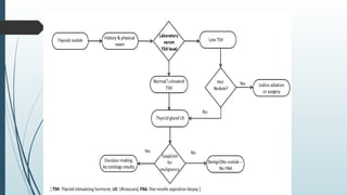
❖ Workup of a mass:
⮚ Solitary nodule (15% malignant)
⮚ Multiple nodules (5% malignant)
⮚ 90-95% are well differentiated
❖ Start with U/S and Lab tests, if not diagnostic, FNA is used:
⮚ Benign(65%): follow on U/S and labs
⮚ Malignant(15%): Surgery
⮚ Suspicious
Thyroid Cancer
⮚ Suspicious/Non-diagnostic(15%): obtain 123
I Scan
❑ 85% cold nodule with 10-25% chance of malignancy
❑ 5% hot nodule with 1% chance of malignancy
❑ Surgery if: serial T4 levels fail to regress or future biopsies are worrisome
⚫ Hypocalcemia
⚫ Nerve injury
⚫ Wound hematoma
Post-thyroidectomy complications
Nerve injury
⚫ Recurrent laryngeal nerve
⚫ Hoarseness
⚫ Bilateral injury may cause airway obstruction
⚫ External branch of Superior laryngeal nerve
⚫ Vocal changes/fatigue
⚫ Poor volume and projection
⚫ Disability to produce high pitches
⚫ Internal branch of Superior laryngeal nerve
⚫ Sensory and motor deficits of the larynx
⚫ Significant risk for aspiration
Wound hematoma
⚫ Life-threatening
⚫ Expanding firm swelling at wound bed
⚫ Immediate opening bedside
⚫ Securing the airway
Any Question
????
thyroid gland 6 year  final 2024.ppt ddx

thyroid gland 6 year final 2024.ppt ddx

  • 1.
    Thyroid Gland AMER YABURUMAILA,MD GENERAL SURGERY SPECIALIST FUCULTY OF MEDICINE -HEBRON UNIVERSITY AL-AHLI HOSPITAL-PALESTINE
  • 2.
    Objectives ❖ Anatomy ❖ Embryology ❖Histology ❖ Metabolism ❖ Physiology ❖ Congenital Anomalies ❖ Hyperthyroidism ❖ Hypothyroidism ❖ Thyroiditis ❖ Thyroid Tumors ❖ Workup of Thyroid Masses
  • 3.
    Embryology ❖The thyroid developsat the base of the tongue between the first and second pharyngeal pouches (foramen cecum) ❖The thyroid gland then descends ❖It remains connected to the floor of the mouth ❖ ❖ A pyramidal lobe (50–80%)
  • 6.
    Anatomy ❖Normal thyroid glandweighs about 15-25 g in adults. ❖• Superior pole of the gland lies lateral to inferior constrictor muscle and posterior to sternothyroid muscle. ❖The inferior pole of thyroid gland extends up to the level of 5th or 6th tracheal rings.
  • 7.
    Anatomy 🠶 The thyroidgland lies deep to the sternothyroid and sternohyoid muscles, 🠶 located anteriorlv in the neck at the level of the C5 - T1 vertebra 🠶 Consists of right and left lobes, anterolateral to the larynx and trachea 🠶 A relatively thin isthmus unites the lobes over the trachea , usually anterior to the second and third tracheal rings, the isthmus may be incomplete
  • 8.
  • 9.
    Thyroid capsules 🠶 TrueCapsule The thyroid gland is surrounded by a thin fibrous capsule, which sends septa deeply into the gland 🠶 False Capsule derived from the pre-trachial fascia. 🠶 Berry ligament : posteromedial condensation of pre-trachial fascia
  • 10.
    Blood supply ⮚ Superiorthyroid artery The first branch of the external carotid artery, ⮚ Inferior thyroid artery: Rises from the thyrocervical trunk of the subclavian artery ⮚ Thyroidea ima artery: Rises from the aortic arch and connects to the thyroid isthmus inferiorly
  • 11.
    Venous Drainage Superior thyroidveins: drain into the internal jugular vein Middle thyroid vein drains directly into the internal jugular vein Inferior thyroid veins: drain into innomminate vein
  • 12.
    Lymphatic drainage 🠶 centralneck between the carotids and trachea (level 6) 🠶 long the course of the internal jugular vein (levels 2A, 2B, 3, 4) 🠶 in the posterior triangle (level 5)
  • 13.
    Nerves relation tothyroid 🠶 Recurrent laryngeal nerve (RLN) branch of the vagus (cranial nerve [CN] X) that runs in the tracheoesophageal groove at the posteromedial aspect of the thyroid A. On the right: RLN recurs round the subclavian artery and runs an oblique course, crossing the inferior thyroid artery before entering the TE groove. B. On the left : RLN recurs round the ligmentum arteriosum in the mediastinum and runs course parallel to the TE groove. RLN divides at variable locations into an anterior branch and posterior branch.
  • 14.
    Recurrent laryngeal nerve(RLN) D. Function: Anterior branch innervates the adductor muscles(thyroarytenoid, interarytenoid, and lateral cricoarytenoid), and posterior branch innervates the abductor muscles (posterior cricoarytenoid). E. Injury: Most commonly occurs where the nerve crosses the inferior thyroid artery or where it penetrates the cricothyroid membrane 1. Unilateral injury: results in vocal cord paralysis causing significant hoarseness as well as sensory loss resulting in dysphagia and aspiration 2. Bilateral injury: air way obstruction
  • 15.
  • 16.
    Nerves relation tothyroid Superior laryngeal nerve (SLN): 🠶 Intimately intertwined with the branches of the superior thyroid artery; 🠶 it branches into an internal and an external branch. A. Function: Internal branch of the SLN is sensory to the larynx,and the external branch is motor to the cricothyroid muscle. B. Injury: can be injured during mobilization of the upper pole, especially when the lobe is enlarged
  • 17.
  • 18.
    Relation of thethyroid gland
  • 20.
    ❖ strap musclesof neck “Infrahyoid muscles” ❖ All supplied by Ansa Cervicalis except thyrohyoid (by thyrohyoid branch of the C1 via CNXII)
  • 21.
    Histology of thyroidgland 🠶 Thyroid follicles = follicular cells and large pools of colloid 🠶 Follicular cells produce thyroid hormones and their cell surfaces possess thyroid-stimulating hormone (TSH)receptors 🠶 Thyroglobulin (Colloid) is an inactive storage for the T4 and T3hormones 🠶 Parafollicular cells (C cells) along the periphery of the thyroid follicles secrete calcitonin
  • 22.
    Physiology ❖ Production ofhormones: ❖ Thyroid hormones (Follicular cells) ⮚ Triiodothyronine “T3” ⮚ Tetraiodothyronine “Thyroxine”“T4” ❖ Calcitonin (Parafollicular cells) ⮚ Stimulated by high serum calcium ⮚ Lowers the serum calcium by inhibiting osteoclasts
  • 23.
  • 25.
    Physiology ❖ The releaseof TH into circulation within 30 minutes of TSH stimulation ❖ 2-3 month supply stored in colloid ❖ In plasma: ⮚ T4 and T3 ⮚ Free T4 and T3 ⮚ Thyroxine binding globulin( 25% saturated) ⮚ If amount o thyroid-binding globulin (TBG) changes, only total T4 changes, not free T4
  • 26.
    Physiology ❖ Cardiovascular system:HR, CO , blood flow, blood volume, widened pulse pressure ❖ Respiratory system: RR , tidal volume ❖ Gastrointestinal system: Increased motility ❖ Central nervous system: Temp. , Nervousness, anxiety ❖ Musculoskeletal system: Increased reactivity up to a point, fine motor tremor ❖ Sleep: Constant fatigue but decreased ability to sleep ❖ Nutrition: BMR increased , need of vitamins, decreased weight
  • 27.
    Common Symptoms ❖Swelling “Goiter” ❖Heator cold- intolerance ❖Weight loss or gain ❖Increased or decreased appetite ❖Cardiovascular and/or respiratory symptoms ❖ Fatigue, weakness, apathy ❖Decreased libido, infertility ❖Menstrual abnormality
  • 28.
    Investigation for thyroid 🠶Laboratory 🠶 Radiology (Neck us/neck ct /chest xray) 🠶 Isotope scan(radioactive iodine) 🠶 FNAC
  • 29.
    Congenital Anomalies ❖ Thyroglossalcyst : (M.C.) ❖ Complete failure to develop ❖ Incomplete descent: Lingual or subhyoid position ⮚ May be the only functioning thyroid ❖ Excessive descent: Substernal thyroid more than 50% bellow the sternum
  • 30.
    Thyroglossal cyst 🠶 Midlinecervical mass between the hyoid bone and the thyroid isthmus 🠶 May be all the thyroid tissue the patient has 🠶 Classically moves upward with protruded of the tongue and swallowing 🠶 Susceptible to infection 🠶 may be premalignant papillary ca 🠶 Tx: resection →(Sistrunk procedure) need to take midportion or all of hyoid bone along with the thyroglossal duct cyst
  • 31.
    Lingual thyroid 🠶 Thyroidtissue that persists in foramen cecum at base of the tongue 🠶 Symptoms: dysphagia, dyspnea, dysphonia 🠶 Is the only thyroid tissue in 70% of patients who have it 🠶 2% malignancy risk 🠶 Tx: thyroxine suppression; abolish with 131I 🠶 Resection if worried about CA or if it does not shrink after medical therapy
  • 32.
    Dyshormonogenesis 🠶 It isan autosomal recessive condition 🠶 is either deficiency of thyroid enzymes (either peroxidase or dehalogenase) or inability to concentrate or to bind or to retain iodine. 🠶 It may be familial and patient presents with large diffuse vascular goiter involving both lobes. 🠶 They respond very well to L-thyroxine and may not require surgery at any time. 🠶 Condition may be associated with congenital deafness which is being called as Pendred’s syndrome.
  • 33.
  • 35.
  • 37.
  • 38.
  • 39.
    🠶 is definedas having >50% goitre below the suprasternal notch. 🠶 Primary is rare—1%. Primary retrosternal goitre arises from ectopic thyroid tissue from mediastinum. It gets its blood supply from mediastinum itself, 🠶 Secondary is common. It is extension from the enlarged thyroid from the neck. Usually arises from the lower pole of a nodular goitre. Retrosternal Goitre
  • 40.
    Clinical picture : 🠶 Dyspneaand stridor 🠶 Dysphagia. 🠶 Engorgement of neck veins 🠶 Lower border is not seen on inspection and not felt on palpation. 🠶 Pemberton’s sign is positive.
  • 41.
    Treatment 🠶 Surgical removalof retrosternal thyroid is done through an incision in neck
  • 42.
    Hyperthyroidism ❖ Definition: ⮚ Overactivethyroid, elevated level of TH (T4 and T3) with subsequent signs and symptoms of increased thyroid function
  • 43.
  • 44.
    Hyperthyroidism ❖ Symptoms: ⮚ CVS ⮚CNS ⮚ Weight and appetite ⮚ Sexual Dysfunction ❖ Sign: ⮚ Neck Swelling ⮚ Bruit ⮚ Exophthalmos ⮚ Pretibial myxedema
  • 45.
    Signs of primarythyrotoxicosis 🠶 Eye manifestation of thyrotoxicosis Exophthalmos Led lag’s sign Led retraction Chemosis Staring look Moebius sign 🠶 Pretibial myoxedema 🠶 Thyroid Acropachy
  • 46.
    Eye manifestation ofgraves disease
  • 47.
  • 48.
  • 49.
    Hyperthyroidism ❖ DDX: ⮚ Graves’disease (M.C.) ⮚ Toxic nodular goiter ⮚ Toxic thyroid adenoma ⮚ Subacute thyroiditis ⮚ Functional metastatic thyroid cancer ⮚ Struma ovarii ⮚ Jod bestow thyrotoxicosis (hyperthyroidism due to iodine supplement )
  • 50.
    Investigation 🠶 Labs: primaryhyperthyroidism --------Low TSH—High T3 Free T4 secondery hyperthyroidism------High TSH---High T3 F T4 Neck us: according to the cause: diffuse enlargement or nodular cystic or solid radioactive iodine : hot nodule or diffuse uptake
  • 51.
  • 52.
    HYPERTHYROIDISM TREATMENT 🠶 Medicalmanagement ⮚ Methimazole 1st-line drug Not used in pregnancy • Inhibits peroxidases and prevents iodine–tyrosine coupling • Side effects: cretinism in newborns (crosses placenta), aplastic anemia, agranulocytosis (rare) ⮚ PTU (thioamides) not used 1st line anymore due to hepatotoxicity (especially in children) • Safe with pregnancy • Inhibits peroxidases and prevents iodine–tyrosine coupling • Side effects: aplastic anemia, agranulocytosis (rare)
  • 53.
    Radioactive iodine (I131) Forpatients who are poor surgical risks or unresponsive to methimazole 131I should not be used in children or during pregnancy → can traverse placenta Surgical management Thyroidectomy HYPERTHYROIDISM TREATMENT
  • 54.
    Surgical management Indication: 🠶 Coldnodules, toxic adenomas, Graves’ disease not responsive to medical therapy, 🠶 Pregnant patients not controlled with PTU, 🠶 multinodular goiters with compressive symptoms of suspicious nodule 🠶 toxic multinodular goiters ⮚ Best time to operate during pregnancy is 2nd trimester (↓ risk of teratogenic events and premature labor) ⮚ Subtotal thyroidectomy can leave patient euthyroid
  • 55.
    Surgical management Preop Preparation: 🠶methimazole until euthyroid 🠶 β-blocker 🠶 Lugol’s solution for 14 days to decrease friability and vascularity (start only after euthyroid)
  • 56.
    Thyroid Storm ❖ AKA“Thyrotoxicosis” ❖ Caused by exacerbating factors that precipitate extreme hyperthyroidism in a hyperthyroid patient ⮚ inadequately prepared patient ⮚ Infection ⮚ Labor ⮚ iodide administration ⮚ recent radioablation
  • 57.
    Thyroid Storm ❖ Signsand Symptoms: ⮚ Fever, tachycardia, muscle stiffness or tremor, disorientation/altered mental status ⮚ 50% of patients develop CHF ❖ Mortality rate of 20-40% ❖ Treatment: ⮚ Best way is to AVOID it ⮚ Fluids, ⮚5 P : 1- PTU 2- β-blockers(propranlol), 3-corticosteroids(prednisolone), 4- Lugol’s solution (Potassium iodine), 5-Plasmapheresis
  • 58.
  • 59.
    Graves’ disease ❖ Autoimmunedisease caused by antibodies that activate the TSHR on the follicular cells ❖ Risk Factors: ⮚ Females ⮚ Age (20-25y) ⮚ Family history ⮚ Associated with Other autoimmune diseases ❖ Diagnosis: ⮚ Thyroid unction tests (high T4 and T3, Low TSH) ⮚ Radioactive iodide uptake test (RAIU) ⮚ Anti TSI Receptor
  • 60.
    Graves’ disease ❖ Treatment: ⮚Medical ⮚ Radioablation ⮚ Surgery ❖ Choosing the treatment depend on the individual case (Age, severity, size, surgical risk, treatment side effects, comorbidities)
  • 61.
    Graves’ disease ❖ Radioablation: ⮚Indicated for small or medium-sized goiters, if medical therapy has failed, or if other options are contraindicated ⮚ Euthyroid within 2 months ⮚ Most patients ultimately require TH replacement ⮚ Complications include exacerbation of thyroid storm initially ⮚ Contraindicated in pregnant patients, women of childbearing age and newborns
  • 62.
    Graves’ disease ❖ Surgicaltreatment: ⮚ Total, Subtotal, Lobe removal ⮚ Indicated when radioablation is contraindicated or if medical management cannot be used ⮚ Patients should be euthyroid prior to excision ⮚ Advantage over radioablation is immediate cure ⮚ Complication: RLN injury, Hypoparathyroidism, persistent hyperthyroidism
  • 63.
    Toxic nodular goiter ❖AKA “Plummer’s Disease” ❖ Etiology: ⮚ hyperplasia secondary to chronic low-grade TSH stimulation ⮚ Diagnosis: Labs, Biopsy radioactive iodine ❖ Treatment: Best is surgical because radioablation has high rate of failure
  • 64.
  • 65.
    Toxic thyroid adenoma 🠶It is benign functioning thyroid tumour 🠶 usually more than 3 cm in size. 🠶 It usually presents as functioning (toxic) solitary nodule of thyroid. 🠶 It is autonomous functioning tumour; not TSH responding. 🠶 Toxic adenoma secretes large quantity of thyroid hormone suppressing the function of the remaining normal thyroid tissue. 🠶 There are no eye signs and other features of Graves disease. 🠶 It commonly shows higher T 3 levels than T4 . 🠶 US neck, T3 , T4 , TSH and radioisotope scan (shows hot nodule)
  • 66.
    Treatment of toxicadenoma 🠶 Initial control of toxicity with antithyroid drugs 🠶 then hemithyroidectomy is done. 🠶 Radioactive iodine therapy can be used which selectively concentrates and ablates the thyroid adenoma; later remaining normal thyroid starts functioning.
  • 67.
    Hypothyroidism ❖ AKA: Myxedema ❖Definition: Underactive thyroid, low levels of T4 and T3 ❖ Signs and Symptoms: Differ depending on age ⮚ In ants/pediatrics: Characteristic Down’s-like faces, failure to thrive, mental retardation ⮚ Adolescents/adults: ❑ CVS ❑ CNS ❑ Weight and appetite ❑ Sexual Dysfunction
  • 68.
    Hypothyroidism ❖ Less commoncomplaints: Yellow-tinged skin, hair loss, tongue enlargement ❖ Reduced Reflex Relaxation time is a pathognomonic ❖ DDX: ❖ Autoimmune thyroiditis ❖ Iatrogenic: thyroidectomy, radioablation, secondary to anti-thyroid medications ❖ Iodine deficiency
  • 69.
    Hypothyroidism ❖ Diagnosis: byH&E and Labs ❖ low T4 and T3 ❖ Primary VS Secondary ❖ TRH challenge ❖ Thyroid autoantibodies positive in autoimmune thyroiditis ❖ Low hematocrit (Hct.) ❖ Treatment: PO Thyroxine
  • 70.
  • 71.
    Thyroiditis ❖ Inflammation ofthe thyroid gland ❖ May be infectious or autoimmune ❖ Could cause hyperthyroidism, hypothyroidism or no change.
  • 72.
    Thyroiditis ❖ Types: ❖ Acute ❖Subacute “de Quervain’s Thyroiditis” ❖ Chronic “Hashimoto’s Thyroiditis” ❖ Riedel’s Fibrosing Thyroiditis
  • 73.
    Acute Thyroiditis ❖ Infectiousinflammation of the thyroid ❖ Causes: Strep pyogenes, Staph aureus, Pneumococcus pneumoniae ❖ Risk actors: Female sex, goiter, thyroglossal duct ❖ Signs and symptoms: Unilateral neck pain and fever, euthyroid state, dysphagia ❖ Treatment: IV antibiotics and surgical drainage
  • 74.
  • 75.
    de Quervain’s Thyroiditis ❖Subacute granulomatous inflammation of the thyroid ❖ Etiology: Post–viral upper respiratory infection ❖ Risk actors: Female sex ❖ Signs and symptoms: Fatigue, depression, neck pain, ever, unilateral swelling of thyroid with overlying erythema, firm and tender thyroid, transient hyperthyroidism usually preceding hypothyroid phase
  • 76.
    de Quervain’s Thyroiditis ❖Diagnosis: Made by history and exam ❖ Treatment: ❖Usually self -limited disease (within 6 weeks) ❖Manage pain with (NSAID) ❖Ten percent o patients with subacute thyroiditis become permanently hypothyroid, require Thyroxine
  • 77.
  • 78.
    Hashimoto’s Thyroiditis ❖ Etiology:Autoimmune ❖ Risk actors: Down’s syndrome, Turner syndrome, familial Alzheimer’s disease, history of radiation therapy as child ❖ Signs and symptoms: Painless enlargement of thyroid, neck tightness, presence of other autoimmune diseases ⮚ 20% of patients with Hashimoto’s thyroiditis will be hypothyroid at diagnosis. A euthyroid state is more common
  • 79.
    Hashimoto’s Thyroiditis ❖ Diagnosis:Made by history, physical, and labs ❖ Labs: Circulating antibodies against microsomal thyroid cell, TH, T3,T4, or TSH receptor ❖ Pathology: Firm, symmetrical, enlargement; follicular and Hürthle cell hyperplasia; lymphocytic and plasma cell infiltrates ❖ Treatment: ⮚ Thyroid hormone (usually results in regression of goiter) ⮚ With failure of medical therapy, partial thyroidectomy is indicated
  • 80.
  • 81.
  • 82.
  • 83.
  • 84.
    Riedel’s Fibrosing Thyroiditis ❖Rare, fibrosis replaces both lobes and isthmus ❖ Risk actors: Associated with other fibrosing conditions, like retroperitoneal fibrosis, sclerosing cholangitis ❖ Signs and symptoms: Usually remain euthyroid; neck pain, possible airway compromise; firm, non-tender, enlarged thyroid ❖ Diagnosis: Open biopsy required to rule out carcinoma or lymphoma
  • 85.
    Riedel’s Fibrosing Thyroiditis ❖Pathology: Dense, invasive fibrosis of both lobes and isthmus. May also involve adjacent structures ❖ Treatment: ❖ With airway compromise: Isthmectomy ❖ Without airway compromise: Medical treatment with steroids.
  • 86.
  • 87.
  • 88.
    ⚫4% of allcancers ⚫More in female Types ⚫Differentiated thyroid carcinoma (DTC) ⚫ 90-95% ⚫ Arises from follicular cells ⚫ Good prognosis ⚫Medullary (6%) ⚫Anaplastic (1%) carcinomas Thyroid cancer
  • 89.
    DTC ⚫ PTC (70-80%) ⚫FTC ⚫ Hurthle cell carcinoma
  • 91.
    ⚫Excellent prognosis ⚫10 ysurvival >95% ⚫Female 30-40y ⚫Prior radiation ⚫FNA – inclusion body, Psammoma bodies , Orphan ann eyes ⚫Cervical LN mets (>50%) ⚫Distant met (lung & bone) ⚫Multicentric ⚫Thyroglobulin use as a tumor marker Papillary thyroid carcinoma
  • 92.
    Unfavorable prognostic factors ⚫Male ⚫ Age >40y ⚫ Size >4 cm ⚫ Poorly differentiated histology ⚫ Capsular invasion ⚫ Extrathyroidal extension ⚫ Regional or distant metastasis
  • 94.
    Treatment ⚫Surgery +/- cervicalLN dissection ⚫RAI ablation ⚫TSH suppression
  • 95.
    ⚫F:M (3:1) ⚫40-60y ⚫Iodine deficiencyarea ⚫FNA is insufficient in diagnosis capsular/vascular invasion ⚫LN mets <10% ⚫Distant mets 10% (lung & bone) ⚫10y survival ⚫<40Y (95%) ⚫40-60y (80%) Follicular thyroid carcinoma
  • 97.
    MTC ⚫ C- cells ⚫80% sporadic ⚫ 20% familial (MEN - RET mutation) ⚫ Distant mets (lung & liver) ⚫ Work-up – calcitonin, Ca, CEA, RET ⚫ FNA: amyloid cells ⚫R/O pheochromocytoma before surgery ⚫Rx: Total thyroidectomy + central LN dissection +/- lateral neck dissection
  • 98.
    Anaplastic carcinoma ⚫ Mostaggressive ⚫ Mortality 100% ⚫ P53 mutation (15%) ⚫ Distant mets (90%) ⚫ FNA : spindle cells
  • 99.
  • 100.
  • 101.
  • 102.
  • 103.
    MEN SYNDROME ❖ MENII A “Sipple’s Syndrome” ⮚ Medullary Thyroid cancer (100%) ❑ 20% of MTC is due to MEN II ⮚ Parathyroid hyperplasia (50%) ⮚ Pheochromocytoma (33%) ❖ MEN II B: ⮚ Mucosal Neuroma (100%) ⮚ Medullary Thyroid Caner (85%) ⮚ Pheochromocytoma (50%) ⮚ Marfanoid Habitus
  • 104.
    Thyroid Cancer ❖ Workupof a mass: ⮚ Solitary nodule (15% malignant) ⮚ Multiple nodules (5% malignant) ⮚ 90-95% are well differentiated ❖ Start with U/S and Lab tests, if not diagnostic, FNA is used: ⮚ Benign(65%): follow on U/S and labs ⮚ Malignant(15%): Surgery ⮚ Suspicious
  • 105.
    Thyroid Cancer ⮚ Suspicious/Non-diagnostic(15%):obtain 123 I Scan ❑ 85% cold nodule with 10-25% chance of malignancy ❑ 5% hot nodule with 1% chance of malignancy ❑ Surgery if: serial T4 levels fail to regress or future biopsies are worrisome
  • 107.
    ⚫ Hypocalcemia ⚫ Nerveinjury ⚫ Wound hematoma Post-thyroidectomy complications
  • 109.
    Nerve injury ⚫ Recurrentlaryngeal nerve ⚫ Hoarseness ⚫ Bilateral injury may cause airway obstruction ⚫ External branch of Superior laryngeal nerve ⚫ Vocal changes/fatigue ⚫ Poor volume and projection ⚫ Disability to produce high pitches ⚫ Internal branch of Superior laryngeal nerve ⚫ Sensory and motor deficits of the larynx ⚫ Significant risk for aspiration
  • 110.
    Wound hematoma ⚫ Life-threatening ⚫Expanding firm swelling at wound bed ⚫ Immediate opening bedside ⚫ Securing the airway
  • 112.