THEMELIOSI S.A.
SPECIAL FOUNDATION WORKS
8 RIZARIOU st, 15233 HALADRI, tel.: 210 6852361, fax: 210 6828242, email:themsi@hol.gr
THEMELIOSI SA – Company Profile
8 RIZARIOU str, 15233 HALADRI, GREECE, T: +30 210 6852361, F: +30 2106828242, email: themsi@hol.gr -2
C O N T E N T S
1. General Information: 3
2. Short Background: 3
3. Corporate Beginnings – Objectives: 3
4. Personnel: 4
5. Affiliated Companies: 5
6. Executed Projects: 6
7. Table of Projects: 7
8. Mechanical Equipment: 29
9. Table of Mechanical Equipment: 30
10. Pictures: 33
THEMELIOSI SA – Company Profile
8 RIZARIOU str, 15233 HALADRI, GREECE, T: +30 210 6852361, F: +30 2106828242, email: themsi@hol.gr -3
1. GENERAL INFORMATION.
THEMELIOSI S.A. was founded in January 2000. The Head Office is located in
Halandri - Athens, Greece.
THEMELIOSI S.A. is active in the field of special geotechnical works. Retention
systems, special foundations, bored piles, micropiles, diaphragm walls, lateral support
systems, prestressed anchors, stone columns, vertical drains, deep mixing, load testing, are
some of the works performed by the firm.
2. SHORT BACKGROUND
THEMELIOSI S.A. was founded by companies long established in the construction
field. The primary target was to gather the knowledge and experience in geotechnical works
under one company, in order to optimize and exploitate these in the maximum possible
level. Since 2003, the firm is a member of the THESSALIKI S.A. Group of Companies, one
of the oldest construction companies in Greece.
For the past years, the company invested considerable amounts for acquiring new
high-tech machinery & equipment. With the contribution of its capable executives,
THEMELIOSI S.A. has developed considerably, possessing rightfully an appreciable market
place in the field of special geotechnical works, participating in all large infrastructure
projects in Greece, public and private.
3. COMPANY’s OBJECTIVES
Since its establishment, THEMELIOSI S.A. aspires always in its continuous
improvement and grooth. The primary aim of the firm is, through continuous evolution, to
offer the best possible outcome and quality services to its clients.
THEMELIOSI S.A. by continually investing in new technics and new markets has
achieved the increase of its income. The primary aim of the firm is to keep its high rating in
the Greek market and at the same time to establish activities in other market. Toward that
direction, since September 2004, the company is present in the Middle East region
(THEMELIOSI Middle East Lebanon). Among the future targets is the expansion of the firm
to the Balkan region. Today, our firm is active in Turkey and Romania, through its connected
firms GEA Zemin Insaat AS and GEA Construction & Engineering SA respectively.
THEMELIOSI SA – Company Profile
8 RIZARIOU str, 15233 HALADRI, GREECE, T: +30 210 6852361, F: +30 2106828242, email: themsi@hol.gr -4
BOARD OF
DIRECTORS
TECHNICAL
MANAGER
1. SHORING &
FOUNDATION
PROJECTS
2. GROUND
IMPROVEMENT
PROJECTS
3. ADMINISTRATION
4. MACHINERY
SITE ENGINEER
SITE ENGINEER
ACCOUNTING
DEPT.
FOREMAN
SITE PERSONNEL
FOREMAN
SITE PERSONNEL
SUPPLIES
DEPT.
SECRETARIAL
DEPT
FLEET
ENGINEER
LOGISTICSSERVICING &
REPAIRS
GEOTECHNICAL
WORKS
PUBLIC CONTRACTS
GENERAL
CONTRACTING
GEOTECHNICAL
WORKS
THESSALIKI S.A.
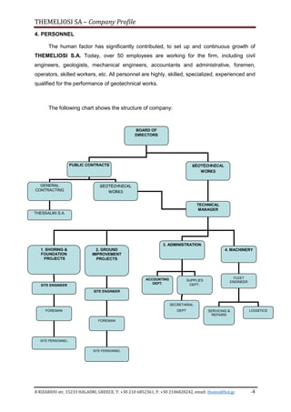
4. PERSONNEL
The human factor has significantly contributed, to set up and continuous growth of
THEMELIOSI S.A. Today, over 50 employees are working for the firm, including civil
engineers, geologists, mechanical engineers, accountants and administrative, foremen,
operators, skilled workers, etc. All personnel are highly, skilled, specialized, experienced and
qualified for the performance of geotechnical works.
The following chart shows the structure of company:
THEMELIOSI SA – Company Profile
8 RIZARIOU str, 15233 HALADRI, GREECE, T: +30 210 6852361, F: +30 2106828242, email: themsi@hol.gr -5
5. AFFILIATED COMPANIES
As mentioned earlier, THEMELIOSI SA executes special foundation works
overseas and locally through a variety of subsidiaries and affiliated companies.
Furthermore, through its subsidiary THESSALIKI KATASKEVASTIKI SA can
undertake and execute infrastructure projects and civil works.
The affiliated and subsidiary companies are shown below:
THESSALIKI
KATASKEVASTIKI
SOCIETE ANONYME
V
VELTIOSIS SA
GROUND IMPROVEMENT
THEMELIOSI MIDDLE EAST
LEBANON
HHHEEELLLLLLEEENNNIIICCC FFFOOOUUUNNNDDDAAATTTIIIOOONNN &&& RRREEETTTEEENNNTTTIIIOOONNN
GEA
CONSTRUCTION & ENGINEERING S.A.
ROMANIA
GEA
ZEMİN İNŞAAT SANAYi VE TICARET AŞ
TURKEY
ΣΥΝ.ΠΡΟ. ΑΕ – PARKING FACILITIES
THEMELIOSI SA – Company Profile
8 RIZARIOU str, 15233 HALADRI, GREECE, T: +30 210 6852361, F: +30 2106828242, email: themsi@hol.gr -6
6. EXECUTED PROJECTS
Until to date, THEMELIOSI S.A. has executed works in all main public infrastructure
projects in Greece, (Motorways, Railway Authorities, Dams, Energy Plants, etc). Also, most
of the major real estate developers have collaborated with the firm.
The following table shows the projects constructed by THEMELIOSI S.A. since its
establishment, including the ongoing projects and contracts:
THEMELIOSI SA – Company Profile
8 RIZARIOU str, 15233 HALADRI, GREECE, T: +30 210 6852361, F: +30 2106828242, email: themsi@hol.gr -7
6. TABLE OF PROJECTS
6.1. FOUNDATION & RETENTION PROJECTS
6.1.1. Executed projects
No. PROJECT CODE CLIENT DURATION CONTRACT DESCRIPTION
1
EARTHMOVING & STRUCTURAL WORKS
FOR THE NEW DUAL HIGH SPEED
RAILWAY LINE TITHOREA – LIANOKLADI
FROM KM 19 TO KM 40.
00-01
J/V SPERCHIOS R.L.
CONSTRUCTION
JANUARY 2000
- JUNE 2001
374.908,66€
Abutments for bridges & retaining
walls with piles Φ100 & Φ120.
2
ELEFSINA – STAVROS – SPATA AIRPORT
– IMITOS WEST RING ROAD OPEN
HIGHWAY
00-02 C.I. SARADOPOULOS S.A.
MARCH 2000 -
OCTOBER 2001
935.925,82€
Retaining walls with piles Φ60 to
Φ120.
3
ADDITIONAL WORKS FOR THE ATHENS -
PATRA - THESSALONIKI - EFZONI
HIGHWAY. PART: RACHES – AGII
THEODORI.
00-03
J/V PROODEFTIKI S.A.
- THESSALIKI S.A.
APRIL 2000
- MAY 2000
87.784,30€
Retaining walls for landslide with
piles Φ100.
4
EGNATIA ROAD. PART: KRISTALOPIGI -
PSILORACHI (KM 25+191,24 – KM
35+436,40).
00-04
J/V C.I. SARADOPOULOS
S.A.
- ASTALDI S.p.A.
MAY 2000 - DECEMBER
2002
687.577,23€
Abutments for bridges & retaining
walls with piles Φ100 & Φ120.
5
FOUR BASEMENT BUILDING WITH
OFFICES & SHOPS AT VAS. SOFIAS
AVENUE & NIK. VAMVA.
00-05
J/V C.I. SARADOPOULOS
S.A.
- CYBARCO HELLAS S.A.
AUGUST 2000 -
JANUARY 2001
306.123,63€
Berlin type wall, piles, anchors
and shotcrete for16m excavation
6
EGNATIA ROAD: ROADWORKS FROM
METSOVO TUNNEL EXIT - MALAKASI –
PANAGIA.
00-06 OLYMPIAKI TECHNIKI S.A.
NOVEMBER 2000
- JUNE 2001
168.573,35€
Retaining walls for landslide with
piles Φ60 & Φ100.
7
EGNATIA ROAD: ANTHOHORI – METSOVO
JUNCTION – MEGALOREMA GRIDGE.
00-06β MOCHLOS S.A.
DECEMBER 2000
- JUNE 2001
70,000.00€
Abutments for bridges with piles
Φ120.
8
ATHENS - PATRA - THESSALONIKI -
EFZONI HIGHWAY. PART: GIRTONI -
TEBI.
00-07
J/V ΤODINI COSTRUZIONI
GENERALI S.p.A. – DIEKAT
S.A.
APRIL 2001 -
AUGUST 2001
109.889,95€
Abutments for bridges & retaining
walls with piles Φ60, Φ100 & Φ120.
9
ADDITIONAL WORKS FOR THE ATHENS -
PATRA - THESSALONIKI - EFZONI
HIGHWAY. PART: RACHES – AGII
THEODORI.
01-01
J/V PROODEFTIKI S.A.-
THESSALIKI S.A. –
EVROPAIKI TECHNIKI S.A.
FEBRUARY 2001
- JULY 2001
118.224,33€ Retaining walls with piles Φ100.
10
"VERA" BLOCK OF FLATS AT NEAPOLEOS
& ELEFTHERIAS STREETS AT NEA
FILOTHEI.
01-02 BITSOS P. & PARTNERS
MARCH 2001 -
APRIL 2001
15,000.00€
Berlin type wall, piles, anchors
and shotcrete for 3m excavation
11
REALIZATION OF OUTSIDE LINE &
ADDITIONAL; WORKS AT THE OLYMPIC
PREMISES AT FALIRO BAY.
01-03
J/V ATTIKI DIODOS S.A.
- ATEKAT S.A.
MAY 2001 -
OCTOBER 2001
193.587,67€ Secant pile diaphragm wall.
12
MULTI STOREY BUILDING AT 9
ARTEMIDOS STREET AT NEO HERAKLIO.
01-04
BALTA – PAPACHRISTOU &
PARTNERS
MAY 2001 -
JUNE 2001
44.020,54€
Berlin type wall, piles, anchors
and shotcrete for 3m excavation
THEMELIOSI SA – Company Profile
8 RIZARIOU str, 15233 HALADRI, GREECE, T: +30 210 6852361, F: +30 2106828242, email: themsi@hol.gr -8
13
SUPPORT FOR A MULTI STOREY OFFICES
& FLATS BUILDING AT 23 FILLIPOU
STREET & DILAVERI STREET AT
CASTELLA.
01-05
TSAFOULIAS G.-
KARAKOSTA EVAG.
JULY 2001 -
SEPTEMBER 2001
46.368,31€ Secant pile diaphragm wall.
14
EGNATIA ROAD: OUTER RING ROAD Κ1-
Κ4.
01-06
J/V ELTER S.A. – GETEM
S.A.
SEPTEMBER 2001
- MARCH 2002
197.472,33€
Abutments for bridges with piles
Φ100, Φ120 & Φ150.
15
RECONSTRUCTION OF PRESERVED
BUILDINGS AT 5 GOUNARI STREET & 22-
24 ARISTIDOU STREET, AT PIREAS AND
ADDITION OF MULTI STOREY GARAGE.
01-07 N. CHARAGIONIS S.A.
SEPTEMBER 2001
- JANUARY 2002
150.322,82€
Support for the excavation of two
basements with piles Φ60 and steel
temporary struts.
16 VORRE MUSEUM AT PEANIA. 01-08 VORRE MUSEUM OCTOBER 2001 22.890,68€
Berlin type wall, piles, anchors
and shotcrete for 3m excavation
17
KALIDROMO TUNNEL CONSTRUCTION
AND ROADWORKS & TECHNICAL WORKS
FOR THE NEW DUAL HIGH SPEED
RAILWAY LINE TITHOREA – LIANOKLADI
FROM LIANOKLADI STATION (KM 00 TO
KM 19).
01-09 J/V KALLIDROMO TUNNEL
NOVEMBER 2001 -
JANUARY 2002
124.821,72€
Abutments for bridges with piles
Φ150 & retaining walls with piles
Φ80.
18
SUPPORT OF SIDE WALL AT ALEXANDER
THE GREAT STREET & KOLOKINTHOUS
STREET AT ATHENS.
01-10
GEOTECHNIKES EREVNES
S.A.
OCTOBER 2001 -
FEBRUARY 2003
236.803,19€
Berlin type wall, piles, anchors
and shotcrete for 16m
excavation
19
CONSTRUCTION OF FALIRO BAY SEA
WALL - BEACH VOLLEY PHASE Α'.
02-01
J/V ELTER S.A.-
THESSALIKI S.A.
FEBRUARY 2002
- APRIL 2003
899.823,66€
Secant pile diaphragm wall with
piles Φ80.
20
ROADWORKS & TECHNICAL WORKS FOR
THE NEW DUAL HIGH SPEED RAILWAY
LINE TITHOREA – LIANOKLADI FROM KM
19 TO KM 40.
02-02
J/V SPERCHIOS R.L.
CONSTRUCTION
JANUARY 2002
- MAY 2002
305.405,70€
Permanent retaining wall with piles
Φ120 and anchors.
21
SUPPORT FOR A SITE AT 22-24-26
VARVAKI STREET & 82 MOMFERATOU
STREET AT GYZI.
02-03 GONEOS & PARTNERS
APRIL 2002
- JULY 2002
105.350,00€
Berlin type wall, piles, anchors
and shotcrete for 7m excavation
22
OLYMPIC CENTER FOR HORSE RIDING
AND THE NEW HIPPODROME OF ATHENS.
02-04
J/V ETETH S.A. - J&P S.A. -
GEK S.A.– C.I.
SARADOPOULOS S.A.
MARCH 2002 -
APRIL 2002
57.247,00€
Construction of deep foundations for
the DRESSAGE field with piles Φ80.
23
CONSTRUCTION OF HOTEL COMPLEX AT
AGIA PARASKEVI AREA OF KALAVRITA,
GREECE.
02-05 MOUTZOUROULIAS S.A.
JUNE 2002 -
JULY 2002
106.000,00€
Permanent slope support with piles
Φ80 & Φ100.
24
PILE CONSTRUCTION FOR THE
FOUNDATION OF BRIDGES AND OTHER
TECHNICAL WORKS AT POSIDONOS
AVENUE & KIFISOS AVENUE JUNCTION AT
FALIRO.
02-06 MOCHLOS S.A.
JUNE 2002
(ONGOING)
596.787,49€
Abutments for bridges with piles
Φ100 & Φ120 and retaining walls
with secant piles.
THEMELIOSI SA – Company Profile
8 RIZARIOU str, 15233 HALADRI, GREECE, T: +30 210 6852361, F: +30 2106828242, email: themsi@hol.gr -9
25
SOIL STABILIZATION WITH MICRO
PILING FOR A PLOT AT LORAS DISTRIAS
STREET AT LIKAVITOS.
02-07 LORDOS HELLAS S.A. JUNE 2002 26.728,00€ Foundation with micropiles Φ30.
26
ROADWORKS & TECHNICAL WORKS FOR
THE NEW DUAL HIGH SPEED RAILWAY
LINE TITHOREA – LIANOKLADI FROM KM
19 TO KM 40.
02-08
J/V SPERCHIOS R.L.
CONSTRUCTION
JULY 2002 -
AUGUST 2002
66.448,20€
Abutments for bridges with piles
Φ120.
27
OFFICES - SHOPS - FLATS BUILDING
WITH TWO BASEMENTS AT BAS.
GEORGIOU & KALVOU AT CHALANDRI.
02-09 KASINAKIS & PARTNERS
JUNE 2002 -
SEPTEMBER 2002
61.160,00€
Berlin type wall, piles, anchors
and shotcrete for 7m excavation
28
TRAFFIC ARRANGEMENTS AROUND
OLYMPIC STADIUM OF ATHENS (C’ SIDE).
02-10
J/V AKTOR S.A. – ELLINIKI
TECHNODOMIKI S.A.– TEV
S.A. - PANTECHNIKI S.A.–
MICHANIKI S.A.
AUGUST 2002
- MAY 2003
124.827,72€
Abutments for bridges with piles
Φ120 & retaining walls.
29
NEW FOUR STOREY OFFICE BUILDING
WITH BASEMENT AT 3 AG. ANDREOU
STREET AT AGIA PARASKEVI.
02-11 KTISTOR S.A.
SEPTEMBER 2002
- NOVEMBER 2002
81.196,00€
Berlin type wall, piles, anchors
and shotcrete for 7m excavation
30
MULTI STOREY BUILDING AT 88
PRAXITELOUS AT GIGIFIES.
02-12 ROUSSOUNELOS AN.
AUGUST 2002
(ONGOING)
51.670,00€ Foundation with piles Φ100
31
CONSTRUCTION OF VOLOS RING ROAD
FROM LARISA OVERPASS - AGIA
PARASKEVI JUNCTION (KRAFSIDONAS).
02-13 ATHINAIKI TECHIKI S.A.
NOVEMBER 2002
(ONGOING)
165.277,24€
Abutments for bridges with piles
Φ120 & retaining walls with piles
Φ100
32
BUILDING AT ATHENS - LAMIA HIGHWAY
AND CHALKIDIKIS STREET.
02-14
KANELLA ATH. - KARAISKOS
K.
OCTOBER 2002 63.839,00€
Berlin type wall, piles, anchors
and shotcrete for 7m excavation
33
MULTI STOREY BUILDING AT 82 - 84
CHIOU STREET AT PIREAS.
02-15 ROUSSOUNELOS CHR. OCTOBER 2002 55.260,00€ Foundation with piles Φ100.
34
MULTI STOREY BUILDING AT 42 TSOHA
STREET AT ABELOKIPI.
02-16 SAKKARELOU G. SEPTEMBER 2002 8.200,00€
Side wall support with micro piles
Φ25
35
MULTI STOREY BUILDING AT 36 - 38
KERKIRAS & ALITHIAS ST AT KYPSELI.
02-17 PAPOUTSIS & PARTNERS NOVEMBER 2002 98.000,00€
Berlin type wall, piles, anchors
and shotcrete for 7m excavation
36
TUNNEL & STATION CONSTRUCTION FOR
THE 3RD
METRO LINE OF EGALEO. CIVIL
WORKS (RFP052/00). PART 4: EGALEO
STATION TO ALSOS.
02-18 PANTECHNIKI S.A.
OCTOBER 2002 -
APRIL 2003
213.510,42€
Construction of prestressed anchors
and draining holes.
37
CONSTRUCTION OF FALIRO BAY SEA
WALL (PART Θ1 - Θ5+85m) 1/3 WEST
CANAL & MARINA ELECTROMECHANICAL
WORKS AT FALIRO.
02-19 K. KOURTIDIS S.A.
OCTOBER 2002 -
NOVEMBER 2002
113.294,50€
Secant pile diaphragm wall with
piles Φ80
38
ROADWORKS & TECHNICAL WORKS FOR
THE NEW DUAL HIGH SPEED RAILWAY
LINE TITHOREA – LIANOKLADI FROM KM
19 TO KM 40.
02-20
J/V SPERCHIOS R.L.
CONSTRUCTION
NOVEMBER 2002
- MAY 2003
82.854,40€
Vertical drains construction to 14m
depth.
THEMELIOSI SA – Company Profile
8 RIZARIOU str, 15233 HALADRI, GREECE, T: +30 210 6852361, F: +30 2106828242, email: themsi@hol.gr -10
39
EXPANSION OF COSTATERRA S.A. OFFICE
BUILDING AT 60 ZEFIROU STREET &
SYGROU AVENUE.
02-21 COSTATERRA S.A.
NOVEMBER 2002
- JUNE 2003
806.490,00€
Secant pile diaphragm wall with
piles Φ80 and anchors for the
excavation to 12m depth.
40
TRAFFIC ARRANGEMENTS AROUND
OLYMPIC STADIUM OF ATHENS (A’ SIDE).
03-01
J/V ΑΚΤΟΡ S.A. -
PANTECHNIKI S.A. -
MICHANIKI S.A.
JANUARY 2003
- MARCH 2003
11.048,50€
Abutments for bridges with piles
Φ120 & retaining walls.
41
DESIGN OF INNER & OUTER
RECONSTRUCTION OF THE THEORETICAL
SCIENCES HALL AND FORMATION TO
STUDYING HALL OF LAW SCHOOL OF
ATHENS.
03-02
J/V GATZOULAS S.A.
- MELKA S.A.
JANUARY 2003
- APRIL 2003
112.231,74€
Berlin type wall, piles, anchors
and shotcrete for 9m excavation
42
VARI - KOROPI AVENUE. PART: KM 6+914
TO KM 11+145 AND KOROPI DETOUR.
03-03
KLEARCHOS G. ROUTSIS
S.A.
FEBRUARY 2003
- JULY 2003
38.780,00€
Construction of piles Φ80 & Φ100 for
the support of drainage pipeline and
tunnel entrance.
43
TAME UNIT - 4900 / ASPROPIRGOS
REFINERY.
03-04 ATHINA S.A. JUNE 2003 25.496,00€
Secant pile diaphragm wall with
piles Φ80 to 8m depth.
44
LAND PLOT SLOPE SUPPORT AT
ELLINOROSON.
03-05 S. LABRINOPOULOS JUNE 2003 6.500,00€
Berlin type wall, piles, anchors
and shotcrete for 3m excavation
45
SUPPORT OF 8-STOREY BUILDING OF
FLATS, SHOPS & BASEMENTS AT 80
IROON POLITECHNIOU STREET AT
ZOGRAFOU.
03-06 CYBARCO S.A.
MARCH 2003
(ONGOING)
98.157,67€
Berlin type wall, micropiles, nail,
anchors and shotcrete for 14m
excavation.
46
FOUR (4) BUILDINGS WITH BASEMENT AT
PLOUTARCHOU STREET & PRAXITELOUS
STREET AT CHAIDARI.
03-07 A. & I. PAVLIDIS LTD.
APRIL 2003
- JUNE 2003
186.000,00€ 20m deep foundation with piles Φ80.
47
BUILDING AT 57-59 POLIDEFKOUS
STREET AT PIREAS.
03-08 XANTHIS S.A.
MAY 2003 -
JUNE 2003
46.800,00€
Berlin type wall, piles, anchors
and shotcrete for 7m excavation
48
CONSTRUCTION OF THE 3RD
HIGH
SCHOOL OF AGIOS IOANNIS RENDIS
WITH THE METHOD OF PREFABRICATED
SLABS AT KOUMOUNDOUROU STREET &
HADGIANESTI STREET AT RENDI.
03-09
J/V ERGON S.A.
- PANT. PAPADIMAS
JUNE 2003 22.800,00€ Foundation piles Φ80
49
SIDE WALL SUPPORT FOR THE
EXCAVATION OF BASEMENTS FOR A
BUILDING AT IFIGENIAS STR. -
HADGISTATHOGLOU STR. - AL.
PANAGOULI STR. AT NEA IONIA.
03-10 ST. PAPAIOANNOU S.A.
JUNE 2003 -
SEPTEMBER 2003
235.196,50€
Berlin type wall, piles, anchors
and shotcrete for 9m excavation
50
CONSTRUCTION OF UNDERGROUND
PROJECT (CUT & COVER) FOR THE
CONNECTION ROAD EXOCHI (GREECE) -
GOTSE DELCHEV (BULGARIA).
03-11 ATHINAIKI TECHNIKI S.A.
JUNE 2003 -
AUGUST 2003
57.034,00€
Construction of piles Φ120 for cut &
covers.
THEMELIOSI SA – Company Profile
8 RIZARIOU str, 15233 HALADRI, GREECE, T: +30 210 6852361, F: +30 2106828242, email: themsi@hol.gr -11
51
SLOPE STABILITY CONTROL AT
KORINTHOS - TRIPOLI HIGHWAY.
03-12 DIODOS S.A. JULY 2003 45.532,00€
Foundation of gravity retaining wall
with piles Φ80 and sheet piles.
52
SUPPORT OF NEW 7-STOREY BUILDING
OF FLATS WITH PILOTIS & BASEMENT.
03-13 GIORGIS & PARTNERS LTD. JULY 2003
Plot support for the excavation of
one basement with micropiles.
53
BUILDING AT 75 KATSOULI STREET AT
PIREAS.
03-14 CHR. ROUSSOUNELOS LTD.
JULY 2003 -
SEPTEMBER 2003
8.000,00€ 19m deep foundation with piles Φ80.
54
Foundation piles for the “RAILWAY
BRIDGE AT INOI” project
03-15 MICHANIKI S.A. JULY 2003 2.934,70€
Abutments for bridges with piles
Φ120.
55
SIDE WALL SUPPORT FOR THE
EXCAVATION OF TWO BASEMENTS OF
SAINT PANTELEIMON CHURCH AT
GLYFADA.
03-16
SAINT PANTELEIMON
CHURCH OF GLYFADA.
AUGUST 2003 -
SEPTEMBER 2003
25.200,00€
Berlin type retention for 7m
excavation
56
PILE CONSTRUCTION AT KANIGOS
SQUARE.
03-17 VIOTER S.A. AUGUST 2003 2,934.00€ Piles Φ100.
57 SUPPORT OF BUILDING AT HALANDRI. 03-18 THESSALIKI S.A. SEPTEMBER 2003
Plot support for the excavation of
one basement with shotcrete
58
REPAIR & RENOVATION OF HOTEL “ART
’OTEL MARNI”, EX “SEMIRAMIS”.
03-19 STEFAN S.A.
SEPTEMBER 2003
OCTOBER 2003
25,000.00€
Facing of the Inner side of the
outside walls with shotcrete.
59
PROVINCIAL ROAD BRIDGE AT MARMARI
AT EVIA.
03-20 MOCHLOS S.A. SEPTEMBER 2003 3,700.00€
Abutment for bridge with piles
Φ100.
60
MULTI STOREY BUILDING AT 7 AGIOU
ELEFTHERIOU STREET AT KAMINIA.
03-21 CHR. ROUSSOUNELOS LTD.
SEPTEMBER 2003
(ONGOING)
15.000,00€ Foundation with piles Φ80.
61
CONSTRUCTION OF FOUNDATIONS FOR
THE NEW ROOF OF PANATHINAIKOS F.C.
STADIUM.
03-22 CHOROTECHNIKI S.A. OCTOBER 2003 7,030.00€ Foundation with piles Φ80.
62
DEEP WELL CONSTRUCTION FOR PEDON
HOSPITAL.
03-23 VIOTER S.A. OCTOBER 2003 2,000.00€ Construction of a shaft
63
CONSTRUCTION OF OVERPASS AT
PALAIOFARSALA.
03-24
J/V ELTER S.A. -
THESSALIKI S.A.
OCTOBER 2003 -
MARCH 2004
132.654,90€
-Foundation of abutment for bridges
with Φ60, Φ100, Φ120 & Φ150 piles
64
SIDE WALL SUPPORT FOR THE
EXCAVATION OF A BUILDING IN NEA
IONIA
03-25 ANTONOPOULOS NOVEMBER 2003 7.300,00€
Plot support for the excavation of 1
basement with micropiles, anchors
& shotcrete
65
SIDE WALL SUPPORT FOR THE
EXCAVATION OF A BUILDING IN
PEFKAKIA
03-26 SAKARELOU G. NOVEMBER 2003 5.000,00€
Plot support for the excavation of 1
basement with micropiles, anchors
& shotcrete
66
REMAINING WORKS FOR THE
COMPLETION OF CONSTRUCTION OF 2
TRAIN OVERPASSES AT ATHENS – INOI
SECTION (PARNITHAS & DEKELIAS AV.)
03-27
J/V THESSALIKI S.A. -
PROODEFTIKI S.A. –
CYBARCO S.A.
NOVEMBER 2003
JANUARY 2005
710.650.31€
Foundation of abutment for bridges
with Φ60, Φ100, Φ120 & Φ150 piles
THEMELIOSI SA – Company Profile
8 RIZARIOU str, 15233 HALADRI, GREECE, T: +30 210 6852361, F: +30 2106828242, email: themsi@hol.gr -12
67
FIVE (5) STOREY BUILDING WITH
OFFICES, SHOPS & UNDERGROUND
GARAGE AT NAVARHOU NOTARA &
STRATIGOU PAPAGOU STREET IN AGIOS
DIMITRIOS
03-28 HELEN GOUFA
NOVEMBER 2003
JANUARY 2004
72.220,00€
Berlin type retention for 9m
excavation
68
ROADWORKS & TECHNICAL WORKS FOR
THE NEW DUAL HIGH SPEED RAILWAY
LINE TITHOREA – LIANOKLADI FROM KM
19 TO KM 40.
03-29
J/V SPERCHIOS R.L.
CONSTRUCTION
NOVEMBER 2003 83.064,00€ SLOPE SUPPORT WITH shotcrete
69
ERECTION WORKS RELEVANT TO
NAPHTHA HYDROTREATING U-2200
REVAMPING
03-30 VIOTEK S.A. DECEMBER 2003 33.203,00€
Foundation Secant pile wall Φ60
piles
70
VARI KOROPI AVENUE: PART: KM 0+000
TO KM 6+914
03-31
J/V THESSALIKI S.A. –
MICHANIKI S.A. – ELTER
S.A.
DECEMBER 2003 6.910,00€ FOUNDATION WITH PILES Φ80.
71
TEMPORARY SUPPORT FOR THE
EXCAVATION OF THE PROJECT: 2ND
PRIMARY SCHOOL OF VRILLISIA
04-01 VALTESINKO S.A. FEBRUARY 2004 32.968,00€
Berlin type retention for 7m
excavation
72
VARI KOROPI AVENUE: PART: KM 0+000
TO KM 6+914
04-02
J/V THESSALIKI S.A. –
MICHANIKI S.A. – ELTER
S.A.
FEBRUARY 2004
11.835,00€
FOUNDATION WITH PILES Φ80.
73
BUILDING AT 52 KATSOULI STREET AT
KAMINIA.
04-03 ILIAS ORFANOS MARCH 2004 44.600,00€ FOUNDATION WITH PILES Φ80.
74
SEVEN (7) STOREY BUILDING WITH
UNDERGROUND GARAGE AT FALIREOS
STREET IN NEO FALIRO.
04-04
V. SARAFOGLOU &
PARTNERS LTD
MARCH 2004 -
APRIL 2004
27.470,00€
FOUNDATION WITH PILES Φ80.
75
SEVEN (7) STOREY UNDERGROUND
GARAGES AT IPPOKRATOUS & DIDOTOU
STREETS.
04-05 ERGOMEKAN S.A.
MARCH 2004 –
SEPTEMBER 2004 310.000,00€
Berlin type retention for 21m
excavation
76
THREE (3) STOREY BUILDING WITH TWO
(2) UNDERGROUND GARAGES AT 4
ZAKYNTHOU STREET IN ALIMOS.
04-06 ILIAS KAKAGIAS
MARCH 2004
29.800,00€
Berlin type retention for 7m
excavation
77
NEW FOUR (4) STOREY BUILDING WITH
TWO (2) UNDERGROUND GARAGES AT
471 AHARNON STREET IN HALKIDONA.
04-07 ANASTASIOU A. ILIAS LTD MAY 2004 85.000,00€
Berlin type retention for 10m
excavation
78
BUILDING AT ZISIMOPOULOU &
LAZARAKI St AT GLYFADA.
04-08 POLYSTEGASIS S.A. MAY 2004 205.460,00€
Berlin type retention for 12m
excavation
79
CONSTRUCTION OF Φ900 WELLS AT THE
ELLINIKON AIRPORT
04-09 SIKAS E.E. MAY 2004 4.200,00€
Construction of shafts
80
CONSTRUCTION OF Φ1200 WELLS AT THE
ELLINIKON AIRPORT
04-10 J&P – AVAX S.A. MAY 2004 5.580,00€
Construction of shafts
81
PILES FOR THE FOUNDATION OF
BUILDING IN CHALKIDA
04-11 VASILIOU S.A. JUNE 2004 11.550,00€
Foundation of building with Φ80
piles.
THEMELIOSI SA – Company Profile
8 RIZARIOU str, 15233 HALADRI, GREECE, T: +30 210 6852361, F: +30 2106828242, email: themsi@hol.gr -13
82
SHORING WORKS FOR NEW BUILDING AT
N. KOSMOS
04-13 PRIVATE DEVELOPER
MAY 2004 –
JUNE 2004
80.034,00€
Berlin type retention for 7m
excavation
83 SHORING WORKS AT N. IONIA 04-15 PAPAIOANNOU S.A. SEPTEMBER 2004 5.800,00€
Micro piles
84
SHORING WORKS FOR NEW BUILDING AT
PIREAS
04-16 KYRIAKOULIS S.A
SEPTEMBER 2004 –
OCTOBER 2004
56.500,00€
Berlin type retention for 7m
excavation
85
SHORING WORKS FOR INDUSTRIAL
FACILITIES IN AG. STEFANOS
04-17 IOANNIM S.A.
OCTOBER 2004 –
NOVEMBER 2004
57.918,00€
Berlin type retention for 12m
excavation
86 FOUNDATION OF BUILDING IN CHALKIDA 04-18 VASILIOU S.A. NOVEMBER 2004 16.110,00€ FOUNDATION PILES
87
RETENTION OF EXCAVATION IN
PARNITHA
04-19 GALANIDIS S.A. NOVEMBER 2004 8.950,00€
Micro piles
88
SHORING WORKS FOR NEW BUILDING AT
KAMINIA – PIREAS
04-20 TSONIS S.A.
SEPTEMBER 2004 –
JANUARY 2005
140.000,00€
Secant pile wall Φ80, for the support
of 12m excavation
89
SHORING WORKS FOR NEW BUILDING AT
KOLONAKI
04-21 CHRISANTHOPOULOS S.A.
NOVEMBER 2004 –
JANUARY 2005
110.000,00€
Berlin type retention for 7m
excavation
90
CONSTRUCTION OF DRAIN PIPES IN
VARKIZA
04-22
J/V ELTER S.A. – THOLOS
S.A
DECEMBER 2004 9.500,00€
Sheetpiles for the retention of
trenches
91
SHORING WORKS AN EXISTING -
PRESERVED BUILDING AT PIREAS
04-24 ARKTOS S.A
DECEMBER 2004 –
MAY 2005
115.000,00€
Berlin type retention and 7m
excavation
92
FOUNDATION PILES FOR BRIDGE
CONSTRUCTION FOR EGNATIA ODOS
05-02 MICHANIKI S.A.
FEBRUARY 2005 – APRIL
2005
17.000,00€ Foundation piles Φ1200
93
SHORING WORKS FOR NEW BUILDING IN
DAFNI
05-03 CARE DIRECT S.A. MARCH 2005 – MAY 2005 81.000,00€
Berlin type retention and 4m
excavation
94 KERKYRA JUSTICE COURT BUILDING 05-08 THEMELIOSI S.A. JUNE 2005 – JULY 2006 113.715,54€
Piles for the retention of 6m
basement excavation
95
SHORING WORKS FOR BUILDING AT
LIOSION AV. AT PLATIAS ATTIKIS
05-10 SKOULIKAS S.A.
JUNE 2005 – AUGUST
2005
150.000,00€ Berlin type retention
96
SHORING WORKS FOR THE
CONSTRUCTION OF A BUILDING WITH
FOUR UNDERGROUND STOREYS AT
VRILLISIA
05-12 KATSAVRIAS limited
AUGUST 2005 –
NOVEMBER 2005
203,000.00€ Berlin type retention
97
FOUNDATION PILES FOR A BUILDING AT
ANIXIS
05-13 PRIVATE DEVELOPER SEPTEMBER 2005 20,472.00€ Foundation piles Φ800
98
CONSTRUCTION OF PILES FOR THE
FOUNDATION OF RETAINING WALL AT
SAMOS
05-14 THEMELIOSI S.A. OCTOBER 2005 17,000.00€ Foundation piles Φ800
99
FOUNDATION PILES FOR BRIDGE
CONSTRUCTION FOR ESHATIA BRIDGE 05-15 THEMELIOSI S.A.
OCTOBER 2005 –
FEBRUARY 2006
26,250.00€ Foundation piles Φ800
THEMELIOSI SA – Company Profile
8 RIZARIOU str, 15233 HALADRI, GREECE, T: +30 210 6852361, F: +30 2106828242, email: themsi@hol.gr -14
100
SHORING WORKS FOR A BUILDING AT
AG. DIMITRIOS
05-19 EPITROPAKIS
OCTOBER 2005 –
NOVEMBER 2005
28,000.00€ Berlin type retention
101
FOUNDATION PILES FOR BRIDGE
CONSTRUCTION FOR KARPENISI RING
ROAD
05-20 TRIEDRON S.A. OCTOBER 2005 19,000.00€ Foundation piles Φ1200
102
FOUNDATION PILES FOR BRIDGE
CONSTRUCTION AT HTOURI &
FARSALITIS RIVERS
05-21
J/V THEMELIOSI S.A. –
DRYAS S.A.
OCTOBER 2005 – MARCH
2006
105,000.00€ Foundation piles Φ1200
103
FOUNDATION PILES FOR BRIDGE
CONSTRUCTION AT KARDITSA 05-22 KATSIAVAS S.A. DECEMBER 2005 13,000.00€ Foundation piles Φ1200
104
FOUNDATION PILES FOR A BUILDING AT
GLYKA NERA 05-23 PRIVATE DEVELOPER DECEMBER 2005 14,000.00€ Foundation piles Φ800
105
RETAINING PILES FOR THE DIAKONARIS
RIVER COVERAGE
05-25 MECHANIKI S.A.
DECEMBER 2005 –
JANUARY 2007
500,000.00€ Piles Φ500, 600 & 800
106
SHORING WORKS FOR THE
CONSTRUCTION OF A BUILDING AT
ZOGRAFOU
06-01 SANTORINAIOS BROS S.A.
FEBRUARY 2006 – MARCH
2006
45,000.00€ Berlin type retention
107
Shoring works for the “CONSTRUCTION
OF A BUILDING AT KESARIANI” project 06-02 HATSIOS S.A.
FEBRUARY 2006 – MARCH
2006
52,000.00€ Berlin type retention
108
SHORING WORKS FOR THE
CONSTRUCTION OF A BUILDING AT
KIFISSIAS AV.
06-03 CYFIELD S.A. MARCH 2006 - ONGOING 37,000.00€ Berlin type retention
109
Foundation piles for the “PATHE
MOTORWAY MALIAKOS SECTION” project
06-05 J/V ATHENA – MICHANIKI
FEBRUARY 2006 –
AUGUST 2007
614,000.00€ Foundation piles Φ1000 & Φ1200
110
Shoring works for the ‘’APARTMENT
BUILDING IN PATRAS” project 06-07 PRIVATE DEVELOPER MAY 2006 31.000,00€
Slope Retention with the use of piles
Φ600
111
Piles for the “ROAD CONSTRUCTION AT
DRAMAS” project 06-09 LATO GALANIS S.A.
JULY 2006 – SEPTEMBER
2006
190.000,00€
Slope retention with the use of piles
Φ800
112
Shoring works for the “BUILDING AT
METAMORPHOSI” project 06-10 AGM S.A.
JULY 2006 –
AUGUST 2006
25.000,00€ Berlin type retention
113
Shoring works for the “EGNATIA ODOS –
METSOVO SECTION” project 06-11 PANTECHNIKI S.A. JULY 2006 29.000,00€
Slope retention with the use of
micropiles Φ300
114
Foundation piles for the “PTELEA BRIDGE”
project 06-12 GEOTECHNIKI DRYAS S.A. JULY 2006 11.000,00€ Foundation piles Φ1000
115
Shoring works for the “MULTI STOREY
PARKING BUILDING AT THE CROSSING
OF PHILELLINON & DEMETRIADOS RD”
project
06-13 THESSALIKI S.A.
AUGUST 2006 –
JULY 2007
1,800,000.00€ Secant piles Φ800, 34m deep
116
Slope retention for the “SLOPE
RETENTION AT THE TRIPOLIS –
KALAMATA HIGH WAY AT PARADISIA
AREA” project
06-14 MESOGIAKI TECHNIKI S.A.
JULY 2006 –
AUGUST 2006
32.000,00€
Slope retention with the use of Φ800
piles
THEMELIOSI SA – Company Profile
8 RIZARIOU str, 15233 HALADRI, GREECE, T: +30 210 6852361, F: +30 2106828242, email: themsi@hol.gr -15
117
Shoring works for the ‘’BUILDING
CONSTRUCTION AT Ag THOMAS –
MAROUSI” project
06-16 PRIVATE DEVELOPER
AUGUST 2006 –
SEPTEMBER 2006
25.000,00€ Berlin type retention
118
Foundation piles for the “BRIDGE
CONSTRUCTION AT ROPOTO” project 06-17 PYLON S.A. AUGUST 2006 12,000.00€ Foundation piles Φ1000
119
Pile load test for the “TRIKALA LARISSA
HIGHWAY” project 06-18 TOMI S.A. SEPTEMBER 2006 9,840.00€ Load test 300ton
120
Shoring works for the “CONSTRUCTION
OF VICTORIA BUILDING – SHORING
WORKS & EXCAVATION OF SIX
UNDERGROUND STOREYS AT THE
CROSSING OF IOULIANOU & 3RD
SEPTEMVRIOU st” project
06-19 YLOS S.A.
OCTOBER 2006 –
JUNE 2008
2,375,000.00€
Berlin type retention and 22.5m
excavation
121
Prestressd anchors for the “EXTENSION
OF THE LINE 3 OF THE ATHENS METRO –
EGALEO HAIDARI SECTIO, HAIDARI
STATION AND ELEONAS DEPOT” project
06-20 PANTECHNIKI S.A.
OCTOBER 2006 –
DECEMBER 2006
110.000,00€ Pressed anchors and forepoling
122
Shoring works for the “CONSTRUCTION
OF TWO UNDERPASSES AT GAZELO &
SARAGIA AT TRIKALA’ project
06-22 THESSALIKI S.A.
OCTOBER 2006 –
OCTOBER 2007
200,000.00€
Retention with the use of Φ800 &
Φ1000 piles, sheet piles and
forepolling
123
Shoring works for the ‘’BUILDING
CONSTRUCTION AT ZOGRAFOY” project
06-24 DEVELOPER JANUARY 2007 13,000.00€ Berlin type retention
124
Shoring works for the ‘’APARTMENT
BUILDING IN PATRAS” project
06-26 DEVELOPER MAY 2006 52,500.00€
Slope Retention with the use of piles
Φ800
125
Shoring works for the “CONSTRUCTION
OF BUILDING – SHORING WORKS &
EXCAVATION AT KYPSELI st” project
07-01 YLOS S.A.
FEBRUARY 2007 –
MAY 2007
205,000.00€
Berlin type retention and 12m
excavation
126
Foundation piles for the “EGNATIA ODOS
– STRIMONIKOS SECTION” project
07-02 ATTIKAT S.A.
APRIL 2007 –
MARCH 2008
542,000.00€ Foundation piles Φ1200 & Φ1500
127
LOAD TESTING for road construction in
Trikala
07-03 KASTOR SA SEPTEMBER 2007 10,000.00€ Load testing
128
Foundation piles for the “RAILWAY
BRIDGE FOR THE HIGH SPEED RAILWAY,
LIANOKLADI SECTION” project
07-04 DOMOSPORT S.A.
APRIL 2007 –
NOVEMBER 2007
98,000.00€ Foundation piles Φ1200 & load test
129
Foundation piles for the “LEFKADA
JUSTICE COURT” project
07-05 ADEOS S.A.
MARCH 2007 –
APRIL 2007
35,000.00€ Foundation piles Φ600 & Φ800
130
Foundation piles for the “LAVRIO
HARBOUR” project
07-06 C.D. CONSTADINIDIS S.A.
MARCH 2007 –
OCTOBER 2007
157,500.00€ Foundation piles Φ1000
131
Shoring works for the “SHORING WORKS
& EXCAVATION FOR THE CONSTRUCTION
OF MEDICAL CENTRE AT AMPELOKIPI”
project
07-07 DEVELOPER
JUNE 2007 –
SEPTEMBER 2007
152,000.00€
Berlin type retention and 12m
excavation
THEMELIOSI SA – Company Profile
8 RIZARIOU str, 15233 HALADRI, GREECE, T: +30 210 6852361, F: +30 2106828242, email: themsi@hol.gr -16
132
Retention piles for the” KALLIDROMO
TUNNEL” project
07-08 J&P – AVAX S.A. JUNE 2007 60,400.00€ Retention piles Φ1500
133
Foundation piles for the road project at
Skala Lakoniaw
07-12 P. PETRIS S.A. NOVEMBER 2007 20,600.00€ Foundation piles Φ1000
134
Foundation piles for the road project at
Lianokladi
07-13 TEKTONIKI S.A. OCTOBER 2007 20,700.00€ Foundation piles Φ1000
135
Foundation piles for the road project at
Molaus
07-14 KYROS S.A. OCTOBER 2007 22,600.00€ Foundation piles Φ1000 & Φ1200
136
Prestressed anchors for the “AIGIO
TUNNEL” project
07-15 THEMELI S.A.
NOVEMBER 2007 –
DECEMBER 2007
21,000.00€ Prestressed anchors
137
Foundation piles for the “PATHE
MOTORWAY – RODITSA INTERSECTION”
project
07-16 ATTIKAT S.A.
DECEMBER 2007 –
MAY 2008
270,000.00€ Foundation piles Φ1000 & Φ1200
138
Foundation piles for logistics depot at
Inofita
07-17 GAR S.A.
NOVEMBER 2007 –
DECEMBER 2007
31,200.00€ Foundation piles Φ800
139
Retaining piles for the “DIAKONARIS
RIVER COVERAGE, phase II” project 07-18 MECHANIKI S.A.
DECEMBER 2007 – APRIL
2008
52,000.00€ Piles Φ600
140
Foundation piles for the road project at
Milies
08-01 THEKAT S.A. JANUARY 2008 8,000.00€ Foundation piles Φ1200
141
Foundation pies for the “PYROS
PARAPYROS DAM” project 08-02 MECHANIKI S.A. FEBRUARY 2008 40,000.00€ Foundation piles Φ1200
142
Retaining piles for the “GLAFKOS RIVER
ROAD CONNECTIONS project 08-03 MECHANIKI S.A.
DECEMBER 2007 – APRIL
2008
25,000.00€ Foundation piles Φ600
143
Foundation piles for the “PARA IONIAN
ODOS ROAD” project
08-04 DOMOKAT S.A.
MAY 2008 –
AUGUST 2008
174,487.00€ Foundation piles Φ1200
144
Prestressed anchors for the “TRIPOLI –
ASTROS ROAD” project
08-05
ELLINIKI
YDROKATASKEVI S.A.
JUNE 2008
50,000.00€ Prestressed anchors
145
Shoring works for the “6Th
& 7th
TECHNICAL SCHOOL IN ATHENS” project
08-06
STATHIS KOKKINIS
TECNOLOGIA 2020 S.A.
MARCH 2008 –
APRIL 2008
47,000.00€
Berlin type retention and 12m
excavation
146
Foundation piles for the “HARAKIA
BRIDGE AT THE SKALA – NEAPOLI ROAD”
project
08-07 LAKON SA
JUNE 2007 –
JULY 2008
17,500.00€
Foundation piles Φ1000 and load
test
147
Shoring works for the project “UPGRADE
WORKS AT THE ATHENS – LAMIA
NATIONAL RD AT AY. KONSTANTINOS”
project
08-08 DOMOSPORT SA
NOVEMBER 2008 –
DECEMBER 2008
22,000.00€ Secant piles Φ800
148
Shoring works for the “CONSTRUCTION
OF 5 STOREY RESIDENTIAL BUILDING
WITH 3BASEMENTS AT DEMETRIADOS &
NIKOTSARA ST – VOLOS” project
08-09 ERGOTEAM SA JULY 2008 - ONGOING 204,000.00€ 170 items secant piles Φ800, 20m
THEMELIOSI SA – Company Profile
8 RIZARIOU str, 15233 HALADRI, GREECE, T: +30 210 6852361, F: +30 2106828242, email: themsi@hol.gr -17
149
Secant piles for the “CONSTRUCTION OF
WORKS FOR WATER SUPPLY OF KARLA
LAKE FROM PINIOS RIVER” project
08-10
JV MEHANODOMIKI SA –
DOMIKA SA
JULY 2008 –
OCTOBER 2008
117,162.00€ Secant piles Φ1000
150
Foundation piles for the
“RECONSTRUCTION OF THREE FLYOVERS
FOR THE RAILWAY –SECTION AFIDNES-
INOI” project
08-11 DAMON SA JULY 2008 14,100.00€ Foundation piles Φ800
151
Retention for the “EGNATIA ODOS –
STRIMONIKOS SECTION” project
08-12 ATTIKAT SA JULY 2008 15,000.00€ Sheet piles
152
Foundation piles for the “KOS HARBOUR –
B PHASE” project
08-13 AIGIALOS SA AUGUST 2008 34,650.00€ Foundation piles Φ800
153
Shoring works for the “ FOUR STOREY
BUILDING WITH TWO BASEMENT AT
DIKIARHOU St – ATHENS” project
08-14 DEVELOPER
SEPTEMBER 2008 –
OCTOBER 2008
22,000.00€
Berlin type retention for 8m
excavation
154
Foundation piles for the “BUS TERMINAL
AT HALKIDA” project
08-15 TERKAT SA OCTOBER 2008 16,380.00€ Foundation piles Φ1000
155
Foundation piles for the “PESTELIKA
TRENCH SETTLEMENT” project
08-16 ERGODOMIKI VIOTIAS SA OCTOBER 2008 23,450.00€ Foundation piles Φ800
156
Load test for the project “SECTION
CONSTRUCTION OF THE LARISSA
TRIKALA NATIONAL RD” project
08-17 TOMI SA OCTOBER 2008 10,000.00€ Load tests
157
Shoring works for the project “ SHORING
WORKS FOR THE CONSTRUCTION OF
HOTEL AT SALTSA RD – KALAVRITA”
project
08-18 KEGM SA
OCTOBER 2008 –
JANUARY 2009
155,000.00€
Berlin type retention for 8m
excavation
158
Foundation piles for the “RENOVATION OF
KATERINI RAILWAY STATION” project
08-19
JV KAPARAKIS SA –
DIEDROS SA – TEK SA
OCTOBER 2008 – APRIL
2009
122,000.00€ Foundation piles Φ1000 & Φ600
159
Shoring works for the “ARGYRI MARKET
AT PATRAS” project
08-20 TRIENA SA
JANUARY 2009 –
FEBRUARY 2009
24.000,00€ Sheet piles 14m long
160
Shoring works for the “SHORING WORKS
FOR THE CONSTRUCTION OF BUILDING
AT IOULIANOU AND SEPTEMBER 3rd
ST –
PHASE 3” project
08-21 MOUSIO VICTORIA SA
AUGUST 2008 –
MARCH 2009
195,000.00€
Berlin type retention for 8m
excavation
161
Foundation piles for the “CONSTRUCTION
OF MOTORWAY LINK TO GLYFA
HARBOUR” project
09-01 KOKKINOS SA FEBRUARY 2009 14.550,00€ Foundation piles Φ1000
162
Foundation micropiles for the
“INFRASTRUCTURE FOR POWER PLANT AT
AHLADOKAMPOS” project
09-02
ELLINIKI TECHNODOMIKI
ANEMOS SA
MARCH – APRIL 2009 44,500.00€ Micropiles Φ300
163
Foundation piles for the “AGRINIO RING
ROAD SECTION B-C” project
09-03
EVROTECHINIKI DITIKIS
ELLADAS SA
MARCH 2009 –
DECEMBER 2009
165,000.00€ Foundation piles Φ1000 & Φ800
THEMELIOSI SA – Company Profile
8 RIZARIOU str, 15233 HALADRI, GREECE, T: +30 210 6852361, F: +30 2106828242, email: themsi@hol.gr -18
164
Shoring works for the “SHORING WORKS
FOR THE CONSTRUCTION OF BUILDING
AT EVELPIDON & TRIAS ST ” project
09-04 ACROPOL HARAGIONIS SA
APRIL 2009 –
ON GOING
211,000.00€
Berlin type retention for 13m
excavation
165
Foundation piles for the “MAIN SEWAGE
WORKS AT PATRAS” project
09-05
JV DOMIKI – IRIDANOS -
CONSTRUTEK S.A
APRIL -
MAY 2009
55,000.00€ Secant piles Φ800
166
Foundation piles for the ‘ANTIFLOOD
WORKS FOR THE PELOPONNESUS
REGION – SIAMOS RETENTION WALL’’
project
09-06 PIMER S.A.
APRIL 2009
JUNE 2009
26,000.00€ Foundation piles Φ800
167
Foundation piles for the “CONSTRUCTION
OF SILO AT IRAKLIS CEMENT PLANT AT
VOLOS” project
09-07 MEK SA MAY 2009 35.000,00€ Foundation piles Φ800
168
MIcropiles for the: “ANTIFLOOD &
DRAINAGE WORKS FROM PATHE
MOTORWAY AT AG. KONSTANTINOS
AREA” project.
09-08 ERGON DIETHNIS SA
JULY 2009 –
OCTOBER 09
60.000,00€ Micropiles Φ300
169
Shoring works for the: "SHORING WORKS
OF PLOT ON 124 ATHINON AV &
IFIYENIAS St.” project
09-09 SKOULIKAS SA
JULY 2009 –
NOVEMBER 2009
280.000,00€
Berlin type retention for 11m
excavation
170
Foundation piles for the “CONSTRUCTION
OF HERA BRIDGE” project
09-10 IONAS SA JULY 2009 34,000.00€ Foundation piles Φ1000
171
Drainage shafts for the “PETROLA
REFINERY” project
09-11 KANAKIS SA OCTOBER 2009 20,000.00€ Shaft Φ800
172
Foundation piles for the “CONSTRUCTION
OF TRAPEZA - PLATANOS TUNNELS &
LADOPOTAMOS BRIDGE” project
09-12
JV AKTOR SA – PANTEHNIKI
SA
OCTOBER 2009 –
APRIL 2010
70,000.00€ Foundation piles Φ1200
173
Foundation piles for the: “ DESIGN &
BUILD OF IONIA ODOS MOTORWAY AND
PATHE SECTION” project
09-13 JV EUROIOINA
SEPTEMBER 2009 –
AUGUST 2010
300,000.00€ Foundation piles Φ600
174
Micropiles for the “UPGRADE OF DJIA
HARBOUR’’ project
09-14
CH. D. KONSTANTINIDIS
S.A.
NOVEMBER 2009 6,000.00€ Micropiles Φ300
175
Foundation piles for the: “IONIA ODOS
MOTORWAY ANTIRIO SECTION” project 10-02 DRAGADOS SA
JANUARY 2010 – MAY
2010
72,000.00€ Foundation piles Φ1200
176
Foundation piles for the: “BUILDING IN
MOSCHATO WITH TWO BASEMENTS””
project
10-07 AERIS SA MARCH 2010 10,000.00€ Foundation piles Φ800
177
Retention with the use of Sheet piles for
the: “CENTRAL GREECE MOTORWAY E65
– KARDITSA SECTION” project
10-08 TERNA S.A. APRIL – MAY 2010 35,000.00€ Sheetpilling
178
Pre-stressed anchors for the: “APION
KLEOUS MOTORWAY – KORINTHOS
KIATO SECTION” project
10-09 TERNA S.A. APRIL – MAY 2010 43,000.00€ Temporary anchors
THEMELIOSI SA – Company Profile
8 RIZARIOU str, 15233 HALADRI, GREECE, T: +30 210 6852361, F: +30 2106828242, email: themsi@hol.gr -19
179
Foundation piles for the: “LAFARGE
VOLOS CEMENT PLANT – FOUNDATION
OF STACKER & RECLAIMER UNIT” project
10-10 MEK SA APRIL 2010 – JULY 2010 70.000,00€
Foundation piles Φ600 &
micropiles Φ300
180
Foundation piles for the: “AEGEAN
MOTORWAY – TEMBI SECTION” project
10-11 KASTOR SA MAY 2010 – JULY 2010 120,000.00€
Foundation piles Φ1200, Load tests
and sheet piles
181
Foundation piles for the: “CENTRAL
GREECE MOTORWAY E65 – KALABAKA
SECTION” project
10-12 DRAGADOS SA
MAY 2010 – SEPTEMBER
2010
65,000.00€ Foundation piles Φ1200
182
Foundation piles for the: “AEGEAN
MOTORWAY, PLATAMONAS SECTION”
project
10-14 AKTOR SA
MAY 2010 –
JUNE 2010
22.000,00 € FOUNDATION PILES Φ1200
183
Foundation piles for the: “ELEFSINA –
KORINTHOS – PATRAS MOTORWAY
RIO INTERSECTION” project
10-15 VINCI CGP
JULY 2010 –
DECEMBER 2010
95.500,00€
FOUNDATION PILES Φ800 Φ1000, &
Φ1200ε
184
Foundation piles for the: “IONIA ODOS
MOTORWAY, SECTION TRAGANA
INTERCHANGE” project
10-16 JV EUROIONIA
JULY 2010 –
AUGUST 2010
42.000,00 € FOUNDATION PILES Φ1000 & Φ800
185
Shoring works for the: “NEW FOUR
STOREY BUILDING AT VYRONAS”
project
10-17 MIHALITSIS CONTRACTOR OCTOBER 2010 3.000,00€ PRESTRESSED ANCHORS
186
SEA WATER CUT OFF CURTAIN FOR
THE PROTECTION OF APOLLO
ANCIENT TEMPLE AT ASTIR PALACE
HOTEL, VOULIAGMENI
10-18 ASTIR PALACE SA
OCTOBER 2010 – MAY
2011
176.377,20€ SECANT PILES Φ800
187
Shoring works for the: “HOTEL
BUILDING AT KIFISIA, ATHENS”
project.
11-01 FAMOUS KTIMATIKI SA
FEBRUARY 2011 – APRIL
2011
168.000,00€
“BERLINOISE” RETENTION – PILES,
ANCHORS & SHOTCRETE
188
Foundation piles for the: "ANTIRRIO –
IOANNINA NATIONAL RD UPGRADE
11-02 DOMOKAT SA MARCH 2011 9.900,00€ FOUNDATION PILES Φ1000
189
Shoring works for the: “46TH
HIGH
SCHOOL OF ATHENS” project.
11-03
S. KOKKINIS TECHNOLOGIA
2020 SA
MARCH 2011 –
MAY 2011
79.500,00€
“BERLINOISE” RETENTION – PILES,
ANCHORS & SHOTCRETE
190
Shoring works for the: “NEW 6 STOREY
BUILDING WITH 3 UNDER GROUND
STOREYS AY 128 ALEXANDRAS AV,
ATHENS” project
11-04
DOLCAMA LTD
(NEMESIS GROUP)
APRIL 2011 –
JULY 2011
215.000,00€
“BERLINOISE” RETENTION – PILES,
ANCHORS & SHOTCRETE
191
Shoring works for the: “HIGH SCHOOL
AT 3RD
SEPTEMBER RD, ATHENS”
project
11-05 EUROCYFIELD LTD MAY 2011 – AUGUST 2011 55.000,00€
“BERLINOISE” RETENTION – PILES,
ANCHORS & SHOTCRETE
THEMELIOSI SA – Company Profile
8 RIZARIOU str, 15233 HALADRI, GREECE, T: +30 210 6852361, F: +30 2106828242, email: themsi@hol.gr -20
192
Shoring works for the: “NEW SEVEN
STOREY BUILDING AT 23 KARAISKAI
RD, ARTA” project
11-06 PIREAUS REAL ESTATE
JUNE 2011 – AUGUST
2012
313.000,00€
“BERLINOISE” RETENTION –
MICROPILES, ANCHORS &
SHOTCRETE
193
Foundation piles for the: “LANDSLIDE
REABILITATION AT KARPENISI”
project
11-07
3Κ TECHNIKI SA –
ANAVASIS SA
JUNE 2011 –
SEPTEMBER 2011
53.000,00 € FOUNDATION PILES Φ1200
194
Shoring works for the: “RENOVATION
OF HOTEL AT PAPASTRATOS RD,
AGRINIO” project
11-08 ART CONSTRUCTION AE
JULY 2011 – OCTOBER
2011
135.000,00€
“BERLINOISE” RETENTION – PILES,
ANCHORS & SHOTCRETE
195
Foundation piles for the: “PASSANGER’S
TERMINAL AT LAVRIO HARBOUR”
project
11-09 KASTOR SA
AUGUST 2011 –
SEPTEMBER 2011
72.000,00€
FOUNDATION PILES Φ800 &
PILE LOAD TESTS
196
Foundation piles for the: “KAMARITSA
BRIDGE RECONSTRUCTION” project
11-10 ANTEOS SA
NOVEMBER 2011 –
DECEMBER 2011
25.000,00€ FOUNDATION PILES Φ1200
197
Shoring works for the: “FIX MODERN
ART MUSEUM” project
12-01 AKTOR SA
JANUARY 2012 – AUGUST
2012
75.000,00€
“BERLINOISE” RETENTION – PILES,
ANCHORS & SHOTCRETE
198
Shoring works for the: “5TH
ELEMENTARY SCHOOL AT MOSCHATO,
ATHENS” project
12-02 THALES SA
JUNE 2012 – AUGUST
2012
61.000,00€
“BERLINOISE” RETENTION – PILES,
ANCHORS & SHOTCRETE
199
Shoring works for the: “NEW WATER
PIPE LINE AT THE TAXIARHIAS AREA
LANDSLIDE” project :
12-03 INTRAKAT
MARCH 2012 – AUGUST
2012
144.500,00€
RETENTION – SOIL NAILING &
SHOTCRETE
200
Foundation piles for the: “SOLAR
ENERGY PLANT AT CRETE
12-04 SARDIS – ROUSSOS SA MARCH 2012 8.500,00€ MICROPILES Φ300
201
Shoring works for the: “VYRONAS
BIOCLIMATIC SPORTS CENTRE”
project
12-05
JV DEKTOR SA –
ATTIKI DIODOS SA
MARCH 2012 – JUNE 2012 103.500,00€
“BERLINOISE” RETENTION – PILES,
ANCHORS & SHOTCRETE
202
Foundation piles for the: “SOLAR
ENERGY PLANT AT KORINTHOS”
12-06 AKTOR SA
APRIL 2012 –
MAY 2012
43.500,00 € MICROPILES Φ300
203
Foundation piles for the: “SOLAR
ENERGY PLANT AT MYRODAFNI”
12-07 DEKTEN SA MAY 2012 & JULY 2012 23.140,00€ MICROPILES Φ300
204
Shoring works for the: “SEWAGE
NETWORK OF PATRAS Α2.1 – PUMPING
STATION” project.
12-08 ERGODYNAMIKI PATRON SA JUNE 2012 – JULY 2012 37.000,00€ SECANT PILES Φ80
THEMELIOSI SA – Company Profile
8 RIZARIOU str, 15233 HALADRI, GREECE, T: +30 210 6852361, F: +30 2106828242, email: themsi@hol.gr -21
205
Foundation piles for the: “EGNATIA
ODOS MOTORWAY, SECTION
FLORINA – NIKI OF VERTICAL ROAD
KOZANI – NIKI”
12-09 PORTO KARRAS SA
OCTOBER 2012 –
JANUARY 2013
86.000,00€ FOUNDATION PILES Φ1200.
206
Foundation piles for the: “KRESTENA –
PLATANIA –KALLITHEA – ADRITSENA
ROAD”
12-10 KONTOES CONTRACTOR
JULY 2012 –
AUGUST 2012
32.000,00€ FOUNDATION PILES Φ1200
207
Shoring works for the: “SCHOOL
BUILDING EXTENSION AT N. SMYRNI”
project
12-11 TECHNIKON OE SEPTEMBER 2012 9.800,00€ RETENTION PILES Φ800
208
Shoring works for the: “UPGRADE OF
DRAIN NETWORKS AT ATTICA
PREFECTURE AREAS” project
12-12 MARKON OE SEPTEMBER 2012 12.000,00€ RETENTION PILES Φ1000
209
Foundation piles for the:
«CONSTRUCTION OF KALLIDROMO
TUNNEL»
12-15 J&P AVAX SA NOVEMBER 2012 23.500,00 € FOUNDATION PILES Φ1500
210
Shoring works for the: “SCHOOL
BUILDING AT N. PHILADELFIA,
ATHENS” project.
13-01 ATTIKI DIODOS SA
JANUARY 2013 –
MARCH 2013
32.000,00€
“BERLINOISE” RETENTION – PILES,
ANCHORS & SHOTCRETE
211
Foundation piles for the: “PATHE
MOTORWAY, SECTION SPERCHIOS
BANK – RODITSA INTERCHANGE”
13-02 PORTO KARRAS SA
MARCH 2012
– NOVEMBER 2014
387.850,00€
FOUNDATION PILES Φ1000 &
Φ1200.
212
Shoring works for the: “SEWAGE
NETWORK AT DROSIA AREA,
PREVEZA” project
13-04 ERGODOMIKI IPIROU SA
MAY2013 –
JUNE 2013
34.000,00€ SECANT PILES Φ600
213
Shoring works for the: “NEW SEVEN
STOREY BUILDING AT 23 KARAISKAI
RD, ARTA – PHASE B” project
13-05 PIREAUS REAL ESTATE
JUNE 2013 –
JULY 2014
134.500,00€
“BERLINOISE” RETENTION – PILES,
ANCHORS, SOIL NAILING &
SHOTCRETE
214
Shoring works for the: “NEW SEWAGE
NETWORK AT AGRINO” project
13-08 N. NIKOLOPOULOS SA DECEMBER 2013 42.300,00€ SECANT PILES Φ600
215
Foundation piles for the:
“INFRASTRUCTURE & PROTECTION
WORKS AT ASTROS HARBOUR”
13-10
JV ERGOMARE SA-
ARCHIMIDIS SA
DECEMBER 2013 –
FEBRUARY 2014
102,000.00 € FOUNDATION PILES Φ1000
216
Foundation piles for the:: “ELEFSINA –
KORINTHOS – PATRAS MOTORWAY,
SECTION KORINTHOS – KIATO
BRIDGE Α101”
14-01 TERNA SA FEBRUARY 2014 25.000,00€ FOUNDATION PILES Φ1200
217
Shoring works for the: “RALLIOS
SCHOOL CONSTRUCTION” project
14-03
S. KOKKINIS TECHNOLOGIA
2020 SA
APRIL 2014 –
MAY 2014
55.000,00€
“BERLINOISE” RETENTION – PILES,
ANCHORS & SHOTCRETE
THEMELIOSI SA – Company Profile
8 RIZARIOU str, 15233 HALADRI, GREECE, T: +30 210 6852361, F: +30 2106828242, email: themsi@hol.gr -22
218
Foundation piles for the: ”NEW HIGH
SPEED RAILWAY, SECTION
LIANIKLADI – DOMOKOS” project
14-05 J&P AVAX SA MAY 2014 53.500,00 € FOUNDATION PILES Φ1000
219
Shoring works for the: “MARATHONAS
CULTURAL CENTER” project
14-06 LAMDA TECHNIKI SA
MAY 2014 –
JULY 2014
102.000,00€
“BERLINOISE” RETENTION – PILES,
ANCHORS & SHOTCRETE
220
Foundation piles for the: “ELEFSINA –
KORINTHOS – PATRAS MOTORWAY,
SECTION KORINTHOS – KIATO -
XYLOKASTRO” project
14-07 TERNA SA
MAY 2014 –
SEPTEMBER 2014
83.000,00€
FOUNDATION PILES Φ1000 &
SOIL NAILING
221
Foundation piles for the:: “IONIA ODOS
MOTORWAY, SECTION S1” project
14-09 TERNA SA
JULY 2014 –
NOVEMBER 2015
120.000,00€
FOUNDATION PILES Φ1200 &
PILE LOAD TESTS
222
Foundation piles for the:: “NEW
PREHEATER U-2100 UNIT AT EL.PE.
ASPROPYRGOS REFINERY” project
14-10 DIOLETIS LTD JUNE 2014 12.000,00 FOUNDATION PILES Φ600
223
Foundation piles for the: “IONIA ODOS
MOTORWAY, SECTION S3” project
14-12 TERNA SA JULY 2014 12.000,00€ FOUNDATION PILES Φ1000
224
Foundation piles for the: “MAKRYNIA
RINGROAD” project
14-13
JV NIOVI SA – IONIOS
TECHNIKI SA
JULY 2014 –
ONGOING
45.000,00€ FOUNDATION PILES Φ1000& Φ1200.
225
Shoring works for the: “ELEFSINA –
KORINTHOS – PATRAS MOTORWAY,
SECTION KIATO INTERCHANGE”
project”.
14-14 TERNA SA
JULY 2014 –
AUGUST 2014
38.000,00€ PRESTRESSED ANCHORS 600kN
226
Foundation piles for the: “BOT DESIGN &
BUILT OF 10 SCHOOLS AT ATTICA
PREFECTURE – OROPOS SCHOOL
COMPLEX” project
14-15 J&P AVAX SA
OCTOBER 2014 –
APRIL 2015
110,500.00 €
FOUNDATION PILES Φ800 &
LOAD TEST
227
Shoring works for the: “UPGRADE OF
THE No13 ROAD OF IOANNINA
PREFECTURE” project.
14-16 ODOKAT SA
OCTOBER 2014 –
DECEMBER 2014
42.000,00€
PILES Φ800 & PRESTRESSED
ANCHORS
228
Foundation piles for the: “NEW BRIDGE
AT SPATON AV AT THE RAFINA
CREEK” project.
14-17 KONON TECHNIKI SA
DECEMBER 2014 –
ONGOING
25.000,00€ FOUNDATION PILES Φ1200
229
Foundation piles for the: “ELEFSINA –
KORINTHOS – PATRAS MOTORWAY,
SECTION KORINTHOS – KIATO -
XYLOKASTRO” project
15-01 TERNA SA
FEBRUARY 2014 –
MARCH 2015
73.100,00€
FOUNDATION PILES Φ1000, 1200 &
1500
230
Shoring works for the: “NEW SCHOOL
BUILDING AT RAMFOU str, ATHENS”
project”.
15-02 KONON TECHNIKI SA
APRIL – JUNE 2015 &
OCTOBER – JANUARY
2016
185.800,00€
MICROPILES Φ35cm,
PRESTRESSED ANCHORS, SOIL
NAILS & SHOTCRETE
THEMELIOSI SA – Company Profile
8 RIZARIOU str, 15233 HALADRI, GREECE, T: +30 210 6852361, F: +30 2106828242, email: themsi@hol.gr -23
231
Foundation piles for the:: “IONIA ODOS
MOTORWAY, SECTION S1” project
15-05 TERNA SA
JUNE 2015 –
ONGOING
232.000,00€
FOUNDATION PILES Φ600, Φ1200 &
Φ1500, PILE LOAD TESTS, ANCHORS
232
Shoring works for the: “REPAIR OF
SEWAGE SHAFT IN TRIKALA” project”.
15-06 METRON SA SEPTEMBER 2016 13.600,00€ SECANT PILES Φ600
233
Shoring works for the: “IONIA ODOS
S2” project”.
15-08 TERNA SA SEPTEMBER 2016 13.600,00€ PLACEMENT OF STEEL SHEETPILES
234
Shoring works for the: “ELEFSINA –
KORINTHOS – PATRAS MOTORWAY,
SECTION O383 CUT” project
16-01 TERNA SA
MARCH 2016 –
ONGOING
190.000,00€
PRESTRESSED ANCHORS, SOIL
NAILS & SHOTCRETE
235
Shoring works for the: “IONIA ODOS
S2” project”.
16-02 TERNA SA MARCH 2016 29.000,00€ PERMANENT PRESTRESSED PILES
THEMELIOSI SA – Company Profile
8 RIZARIOU str, 15233 HALADRI, GREECE, T: +30 210 6852361, F: +30 2106828242, email: themsi@hol.gr -24
6.2.SOIL IMPROVEMENT PROJECTS
6.2.1 Executed projects
No. PROJECT CODE CLIENT DURATION CONTRACT DESCRIPTION
1
Soil Improvement for the:: “IONIA ODOS
MOTORWAY, SECTION S1” project
15-03 &
15-07
TERNA SA
FEBRUARY 2015 –
FEBRUARY 2016
176.000,00€
STONE COLUMNS Φ800, TOP FEED &
VERTICAL WICK DRAINS
2
Soil improvement for the: “KALAVRYTA
WATER TREATMETN PLANT” project
14-11 JV TEMEK SA – ERMON SA JULY - SEPTEMBER 2014 62.000,00€ STONE COLUMNS Φ800, TOP FEED
3
Soil improvement for the: “SKALA WATER
TREATMETN PLANT” project
14-04 JV ANTHIS SA – APERGIS SA MAY 2014 33.000,00€ STONE COLUMNS Φ800, TOP FEED
4
Soil improvement for the: "IONIA ODOS
MOTORWAY, SECTION S2” project
14-02 TERNA SA
APRIL 2014 –
AUGUST 2014
78.000,00€ VERTICAL WICK DRAINS
5
Soil improvement for the: “KALAMATA
WATER TREATMETN PLANT” project
13-07 MESOGIOS SA NOVEMBER 2013 25.000,00 € STONE COLUMNS Φ800, TOP FEED
6
Soil improvement for the: “EGIO WATER
TREATMETN PLANT” project
13-06 JV ITHAKI SA – AAGIS SA
AUGUST 2013 –
SEPTEMBER 2013
62.300,00 € STONE COLUMNS Φ800, TOP FEED
7
Soil improvement for the: “PATHE
MOTORWAY, SECTION SPERCHIOS
BANK – RODITSA INTERCHANGE”
project
13-02 PORTO KARRAS SA
MARCH 2012 –
NOVEMBER 2014
71.000,00€ STONE COLUMNS Φ600, TOP FEED
8
Soil improvement for the "GITHIO
HARBOUR UPGRADE” project.
12-16 DOMIKI KRITIS SA
DECEMBER 2012 – JULY
2014
400.000,00€
STONE COLUMNS Φ800, MARINE
BOTTOM FEED & MARINE VERTICAL
WICK DRAINS
9
Soil improvement for the: “PATHE
MOTORWAY, SECTION SPERCHIOS
BANK – RODITSA INTERCHANGE”
project
12-14 PORTO KARRAS SA
NOVEMBER 2012 &
NOVEMBER 2014
30.100,00€ VERTICAL WICK DRAINS
10
Soil improvement for the: “LOUROS
WATER TREATMETN PLANT” project
12-13 EGNON SA
OCTOBER 2012,
NOVEMBER - DECEMBER
2014
127.000,00€ STONE COLUMNS Φ800, TOP FEED
THEMELIOSI SA – Company Profile
8 RIZARIOU str, 15233 HALADRI, GREECE, T: +30 210 6852361, F: +30 2106828242, email: themsi@hol.gr -25
10
Soil improvement for the: “ELEFSINA –
KORINTHOS – PATRAS – PYRGOS
MOTORWAY, ARAXOS” project
10-20 AKTOR SA NOVEMBER 2010 27.900,00€ VERTICAL WICK DRAINS
11
Soil improvement for the: “DOLPHIN A
AT THE VETH’s LOADING STRIP”
10-19 H. D. CONSTRANTINIDIS SA DECEMBER 2010 25.000.00 MARINE PILE INSTALLMENT 50m.
12
Soil improvement for the “IONIA ODOS
MOTORWAY – SECTION KALIDONA -
ETOLIKO” project
10-01 FERROVIAL AGROMAN SA JANUARY 2010 50,000.00€ VERTICAL WICK DRAINS
13
Soil improvement for the “RAILWAY
BRIDGE FOR THE HIGH SPEED RAILWAY,
LIANOKLADI SECTION” project
07-04 DOMOSPORT S.A. APRIL 2007 10,000.00€ VERTICAL WICK DRAINS
14
Soil improvement for the project “EGNATIA
ODOS – STRYMONAS SECTION” PROJECT
07-02 ATTIKAT S.A. FEBRUARY – ON GOING 1,781,000.00€ Stone columns Φ800
15
Soil improvement for the “CONSTRUCTION
OF TRAM DEPOT AT VOULA” project
07-07 THEMELI S.A. JANUARY 2007 13,000.00€ Stone columns Φ1000
16
Soil improvement for the “NEW DOUBLE
RAILWAY OF THE TITHOREA –
LIANOKLADI, SECTION 19 – 40KM, PHASE
3RD
”project
06-23 TERNA S.A. DECEMBER 2006 21,000.00€ VERTICAL WICK DRAINS
17
Soil improvement for the “EXTENSION OF
LINARIA HARBOR AT SKYROS ISLE”
project
06-08 VLAHOS S.A. JUNE 2006 14,000.00€ Stone columns Φ800
18
Soil improvement for the “PATHE
MOTORWAY MALIAKOS SECTION”
05-11 J/V ATHENA - MICHANIKI
JULY 2005 - SEPTEMBER
2007
2,040,000.00€
Soil mixing,
Vertical wick drains,
Stone columns Φ800
19
Soil improvement for the “EGNATIA
ODOS– DIDIMOTIHO SECTION” project
05-09 VIOTER S.A
JUNE 2005 –
AUGUST 2005
65,000.00€ Vertical wick drains for consolidation.
20
Soil improvement for the “CONSTRUCTION
OF THE VAKETA DAM IN THE ISLE OF
TINOS”project
04-25 THEMELIOSI S.A.
DECEMBER 2004 –
MARCH 2006
40.000,00€ Grout curtain injections
21
Soil improvement for the “CONSTRUCTION
OF OVERPASS AT PALAIOFARSALA” project
03-24
J/V ELTER S.A. -
THESSALIKI S.A.
OCTOBER 2003 -
MARCH 2004
168.102,90€ Vertical wick drains for consolidation
22
Soil improvement for the “EARTHMOVING
& STRUCTURAL WORKS FOR THE NEW
DUAL HIGH SPEED RAILWAY LINE
TITHOREA – LIANOKLADI FROM KM 19 TO
KM 40” project
00-01
J/V SPERCHIOS R.L.
CONSTRUCTION
JANUARY 2000
- JUNE 2001
374.908,66€ Vertical wick drains for consolidation.
THEMELIOSI SA – Company Profile
8 RIZARIOU str, 15233 HALADRI, GREECE, T: +30 210 6852361, F: +30 2106828242, email: themsi@hol.gr -26
6.3. INTERNATIONAL PROJECTS
6.3.1. Executed projects
No. PROJECT CODE CLIENT DURATION CONTRACT DESCRIPTION
ROMANIA (Constructed by connected company GEA Construction & Engineering SA)
1
Foundation piles for the: “„LOT 3 line
Coslariu - Simeria, sector Vintu de Jos -
Coslariu, Bridge km 399+209 ,
ROMANIA"” project
16R01 EURODRILL SRL FEBRUARY 2016 11,000.00€ Foundation piles Φ1000
2
Shoring works for the: „Centru
international Constantin Brancusi-Centru
turistic interactiv, 15 Calea Unirii,
Craiova, Dolj County, ROMANIA" project
15R03 TOP DRILL SRL
DECEMBER 2015 -
ONGOING
55.000,00€ Diaphragm wall D=40cm
3
Foundation piles for the: “PROIECTAREA SI
EXECUTIA AUTOSTRAZII SEBES - TURDA
LOT 3, km 41+250 - km 53+700” project
15R02
GT GROUND
ENGINEERING &
SERVICES Srl
JUNE 2015 –
AUGUST 2015
40,400.00€ Foundation piles Φ1200
4
Foundation piles for the: “CONSTRUCTION
OF 6 PILES IN BRIDGE IN IPOTESTI, OLT
COUNTY” project
15R01
GT GROUND
ENGINEERING &
SERVICES Srl
JUNE 2015 3,500.00€ Foundation piles Φ1000
5
Foundation piles for the: “NEW CEREAL
TERMINAL PIER 55, CONSTANTA
HARBOR” project
15-04
GT GROUND
ENGINEERING &
SERVICES Srl
APRIL 2015 50,500.00€ Foundation piles Φ800 & Φ1000
TURKEY (Constructed by connected company GEA Zemin inşaat Sanayi Ve Ticaret A.Ṣ.)
1
Shoring works for the: “CAGLAYAN METRO
STATION“ project
15T04 N.Y.S.
AUGUST 2015 –
SEPTEMBER 2015
45,000.00€ Prestressed anchors & Soil nails
2
Shoring works for the: “BAHCESEHiR, VADi
EVLERi “ project
15T03 BiRRES
JULY 2015 –
ON GOING
35,000.00€ Prestressed anchors & Soil nails
3
Shoring works for the: “TORUNKENT –
5.LEVENT“ project
15T02 TORUNLAR
AUGUST 2015 –
ONGOING
155,000.0€ Prestressed anchors & Soil nails
4
Foundation piles for the: “SANCATEPE
BUILDING PROJECT”roject
15T01 ORTADOGU GRUBU
MAY 2015 –
JULY 2015
30,000.00€ Foundation pile Φ800 & Φ1000
THEMELIOSI SA – Company Profile
8 RIZARIOU str, 15233 HALADRI, GREECE, T: +30 210 6852361, F: +30 2106828242, email: themsi@hol.gr -27
MIDDLE EAST (Constructed by THEMELIOSI LEBANON SAL)
1
Shoring works for the: “DESIGN AND BUILT
OF THE SHORING, EXCAVATION AND
DEWATERING WORKS FOR THE TOWN
TOWER BLOCK 18-01 & D.I.B. TOWER
BLOCK 18-02 BEIRUT, LEBANON” project
L6-01 DUBAI ISLAMIC BANK
MAY 2006 –
DECEMBER 2007
3,700,000.00$
Secant piles wall, prestressed anchors,
grout plug and 21m excavation
2
CONCRETE WORKS FOR THE LOT 713 –
RMEIL, BEIRUT, LEBANON
L5-02 STOW.
AUGUST 2005 –
OCTOBER 2006
270,000.00$ Concrete frame construction
3
Foundation piles for the: “EXECUTION OF
THE DEEP FOUNDATION PILES RELATED
TO THE FOUR HIGH RISE TOWERS OF
THE ARBIL COMMERCIAL CENTER –IRAQ”
project
IR5-
01
M.A.N. Enterprices
AUGUST 2005 –
OCTOBER 2006
1,960,000.00$ Foundation piles Φ1000
4
Shoring works for the: “CONSTRUCTION OF
RETENTION WITH PILE Φ80 AT FARAYIEH
- LEBANON” project
L5-01
REAL ESTATE
DEVELOPMENT
APRIL 2005 12,000.00$ Piles Φ800
5
Shoring works for the: “DESIGN AND BUILT
OF THE SHORING, EXCAVATION AND
DEWATERING WORKS FOR THE FOCH 94,
BEIRUT, LEBANON” project
L4-02
HOURIE
DEVELOPMENT
JANUARY 2005 –
MARCH 2006
850,000.00$
Secant piles wall, anchors, grout plug and
17m excavation
6
Shoring works for the: “SHORING &
EXCAVATION WORKS FOR LOT 713 –
RMEIL, ASHRAFIYE, BEIRUT, LEBANON”
project
L4-01 STOW.
NOVEMBER 2004 –
MARCH 2005
195,000.00$
Berlin type wall, micropiles, anchors, nails
and Shotcrete and 7m excavation
THEMELIOSI SA – Company Profile
8 RIZARIOU str, 15233 HALADRI, GREECE, T: +30 210 6852361, F: +30 2106828242, email: themsi@hol.gr -28
6.4.GENERAL CONTRACTING PROJECTS
6.4.1. Executed projects
No. PROJECT CODE CLIENT DURATION CONTRACT DESCRIPTION
1
MULTI PURPOSE BUILDING AT AG.
DIMITRIOS MUNICIPALITY
04-26
MUNICIPALITY OF AG.
DEMETRIOS
NOVEMBER 2004 –
JUNE 2006
594.000,00€ Building construction
2 VAKETA DAM 04-25
KYKLADON
PREFECTURE
DECEMBER 2004 –
FEBRUARY 2007
1.572.000,00€
Concrete dam construction and
grout injections
3
COMPLETION OF MOTORWAY AT AG.
KONSTANTINOS
EYDE/ SYDIRISIS
APRIL 2005 –
OCTOBER 2005
995.000,00€ Asphalt pavement
4
SLOPE RETENTION ON THE KOUTSI –
PYRGOS ROAD AT THE ISLE OF SAMOS
D5-12 SAMOS PREFECTURE
AUGUST 2005 –
AUGUST 2006
924.000,00€ Road slopes retention with piles
5 CONSTRUCTION OF ESHATIA BRIDGE D5-16
ATHINON
PREFECTURE
AUGUST 2005 –
NOVEMBER 2006
480,000.00€ Bridge construction
6 REFURBISHMENT OF PLAY GROUNDS D5-18
MUNICIPALITY OF
ATHENS
MAY 2005 –
NOVEMBER 2005
450,000.00€ Concreting and steel works
7
CONSTRUCTION OF RETENTION WALLS
AT TINOS
D6-04
MUNICIPALITY OF
TINOS
DECEMBER 2005 –
FEBRUARY 2007
550,000.00€ Retention walls construction
8 KERKYRA JUSTICE COURT BUILDING 05-01
THEMIS
KATASKEVASTIKI S.A.
FEBRUARY 2005 –
SEPTEMBER 2007
1.484.000,00€
Justice court building
construction – phase 2
9
UPGRADE OF WATER SUPPLY NETWORK
OF THE NORTH CITY OF CORFU
D5-15
MUNICIPALITY OF
CORFU
AUGUST 2005 –
APRIL 2008
1,050,000.00€ Pipe network
10 CONSTRUCTION OF PELASGIAS HARBOR D6-25
STEREAS HELLADAS
PREFECTURE
DECEMBER 2006 –
AUGUST 2007
470,000.00€ Quay construction
11
CONSTRUCTION OF BRIDGES AT HTOURI
AND FARSALITIS RIVERS
D5-21
THESSALIA
PREFECTURE
OCTOBER 2005 –
JANUARY 2008
3,250,000.00€ Bridge construction
12 MORAITIKA – KAVOS ROAD UPGADE D6-15
KERKYRA
PREFECTURE
MAY 2006
SEPTEMBER 2008
2,229,302.50€ Asphalt paving
13
CONSTRUCTION OF MULTI-STOREY
PARKING BUILDING AT VOLOS
D6-13
MUNICIPALITY OF
VOLOS
JUNE 2006 –
ONGOING
4,500,000.00€ Building construction
14
CONSTRUCTION OF TWO UNDERPASSES
AT SARAGIA AND GAZELO, AT
PALAIOFARSALOS – KALABAKA RAILWAY
D6-22 ERGOSE S.A.
SEPTEMBER 2006 -
ONGOING
3,384,559.93€ Under passes (under railway)
THEMELIOSI SA – Company Profile
8 RIZARIOU str, 15233 HALADRI, GREECE, T: +30 210 6852361, F: +30 2106828242, email: themsi@hol.gr -29
7. MECHANICAL EQUIPMENT
Very important factor for the execution of works is the use of proper mechanical means. In
the ten years of operation, the company has acquired modern as much as important mechanical
equipment. The equipment in question, include drilling machines, as well as auxiliary equipment:
cranes, loaders, etc. Also includes wagon drills for pre stressed anchors & micropiles, stone column
and steel piles vibrators, wick drain equipment, soil mixing systems, grouting equipment, bentonite
equipment, generators, auxiliary equipment, etc.
The own equipment cover all types and size. The equipment is entirely bought from the
manufacturing factories, after extensive control and guarantee of good operation. The remaining
equipment, is new or in the most excellent functional condition. In total, it is constituted by machines
of well known makes. All of the firm’s equipment are repaired and maintained at self-owned yard in
the Athens area, by qualified and very experienced personnel.
The following table shows the firm’s resources:
THEMELIOSI SA – Company Profile
8 RIZARIOU str, 15233 HALADRI, GREECE, T: +30 210 6852361, F: +30 2106828242, email: themsi@hol.gr -30
8. TABLE OF MECHANICAL EQUIPMENT
Α/Α DESCRIPTION TYPE YEAR OF MANUF.
YEAR OF
PURCHASE
DRILLING RIGS
1 BAUER BG 9 1992 2000
2 BAUER BG 22 1998 2000
3 BAUER BG 14 1994 2000
4 CMV 14-35 2001 2001
5 BAUER BG 24V 2006 2006
CRANES
1 FUCHS 125R 1991 2000
2 FUCHS 125R 1982 2000
3 WESERHUTTE AG SW190 1985 2002
4 RUSTON RB 38 Heavy Duty 1982 2005
5 RUSTON RB 30 2000
WAGON DRILLS
1 COMACCHIO MC15 2016 2016
2 CMV MK 600 2001 2001
3 CMV MK 600M 2004 2006
4 TAMROCK ZAHS600 1998 2000
AIR COMPRESSORS
1 INGERSOLL RAND XHP-750-W 1991 2000
2 ATLAS COPCO XAMS365MD 1995 2000
3 ATLAS COPCO XAMS445 1995 2000
4 ATLAS COPCO XAS-65DD 1995 2000
5 INGERSOLL RAND 900cfm 1981 2000
6 ATLAS COPCO XAMS365 1996 2007
LOADERS
1 LIEBHERR L 531 1990 2000
2 BOB CAT 751 1996 2003
THEMELIOSI SA – Company Profile
8 RIZARIOU str, 15233 HALADRI, GREECE, T: +30 210 6852361, F: +30 2106828242, email: themsi@hol.gr -31
SHEET PILE EQUIPMENT - VIBRATORS
1 LIEBHERR/ ABI 942/RE 10000 1991 2000
2 ABI ZR 400GL 1991 2000
3 TYRZO/PTC 20A2 1978 2000
4 ICE 815 1998 2002
5 PENNINE (Deep vibrator) 150HD 2005 2005
6 PTC (Deep vibrator) VL18 2011 2011
STICHERS (Wick Drains)
1 N.C.B. D35 2011 2011
GENERATORS
1 GENERATORS STANFORD H0264C 1999 2000
2 GENERATORS MECC ALTE SPA 2002 2002
3 GENERATORS MECC ALTE SPA 2002 2002
4 GENERATORS MARELLI 2002 2002
5 GENERATORS CMI/DEUTZ 200kVA 2003 2004
SLURRY INJECTION & BATCHING EQUIPMENT
1
SLURRY - GROUT BATCHING
PLANT PUNTEL 2000 2000
2
SLURRY - GROUT BATCHING
PLANT TECNIWELL MTW31 2002 2002
3
SLURRY - GROUT BATCHING
PLANT GREEK MADE 2005 2005
4
SLURRY - GROUT BATCHING
PLANT CLIVIO 2002 2002
5
SLURRY - GROUT BATCHING
PLANT TECNIWELL TWM 12 2005 2005
6 INJECTION PUMP CLIVIO 2000 2000
7 INJECTION PUMP CLIVIO 2000 2000
8 INJECTION PUMP
ATLAS COPCO ZHS
5070 2000 2002
9 INJECTION PUMP TECNIWELL 2002 2002
10 INJECTION PUMP
TECNIWELL
TWG 7-22 2005 2005
11 INJECTION PUMP TRIPLEX 2005
12 BENTONITE PLANT S.A.I.C.I. STM 1000 2000 2000
13 BENTONITE PLANT S.A.I.C.I. STM 2000 2003 2003
14 BENTONITE PLANT S.A.I.C.I. STM 2000 2005 2005
PRE STRESS AND TESTING EQUIPMENT
1
PRESTRESSING PUMP &
JACKS BORON 10-16 2000 2000
2
PRESTRESSING PUMP &
JACKS PRESCO 2005 2005
THEMELIOSI SA – Company Profile
8 RIZARIOU str, 15233 HALADRI, GREECE, T: +30 210 6852361, F: +30 2106828242, email: themsi@hol.gr -32
3
LOAD TEST SYSTEM – JACKS
& APPARATUS ENERPAC 1200ΤΟΝ 2006 2006
4 LOAD TEST BEAMS 3 HΕΒ1000 plus 2002 2002
5 PILE INTEGRITY TESTER PDA 2004 2004
AUXILIARY EQUIPMENT
Nr DESCRIPTION MAKE TYPE ITEMS
1 DRILLING BUCKETS
BAUER, SIP & T,
GREEK MANUF. Φ450 - Φ1500 43
2 AUGERS BAUER, SIP & T, Φ450 - Φ1500 17
3 CORE BARRELS
BAUER, SIP & T,
GREEK MANUF. Φ600 - Φ1200 8
4 CASINGS
BAUER,
GREEK MANUF. Φ500 - Φ1500 84
5
“DOWN THE HOLE”
HAMMERS VARIOUS Φ100 - Φ350 7
6 WELDERS VARIOUS 14
7 SOIL MIXING SYSTEM BAUER Φ800 – 14m 2
8 DIAPHRAGM WALL GRAB CASAGRANDE DL4 1
9 PUMPS
GORMANN RUPP,
VARISCO, 44
10 BENTONITE TANKS GREEK MANUF. 35 m3 8
THEMELIOSI SA – Company Profile
8 RIZARIOU str, 15233 HALADRI, GREECE, T: +30 210 6852361, F: +30 2106828242, email: themsi@hol.gr -33
PILING – TEMPORARY SUPPORT
WITH BENTONITE SLURRY
METRO STATION
ANCHORING
THEMELIOSI SA – Company Profile
8 RIZARIOU str, 15233 HALADRI, GREECE, T: +30 210 6852361, F: +30 2106828242, email: themsi@hol.gr -34
SECANT PILES SITE
CAST IN SITU PILING
THEMELIOSI SA – Company Profile
8 RIZARIOU str, 15233 HALADRI, GREECE, T: +30 210 6852361, F: +30 2106828242, email: themsi@hol.gr -35
SOIL NAILING – FIBER GLASS
BERLINOISE RETENTION SYSTEM
THEMELIOSI SA – Company Profile
8 RIZARIOU str, 15233 HALADRI, GREECE, T: +30 210 6852361, F: +30 2106828242, email: themsi@hol.gr -36
BERLINOISE RETENTION SYSTEM
SECANT PILES, ACHORING, STRUTS &
GROUTING
THEMELIOSI SA – Company Profile
8 RIZARIOU str, 15233 HALADRI, GREECE, T: +30 210 6852361, F: +30 2106828242, email: themsi@hol.gr -37
BERLINOISE RETENTION SYSTEM
THEMELIOSI SA – Company Profile
8 RIZARIOU str, 15233 HALADRI, GREECE, T: +30 210 6852361, F: +30 2106828242, email: themsi@hol.gr -38
SOIL NAILING & SHOTCRETE
BERLINOISE RETENTION SYSTEM
THEMELIOSI SA – Company Profile
8 RIZARIOU str, 15233 HALADRI, GREECE, T: +30 210 6852361, F: +30 2106828242, email: themsi@hol.gr -39
BERLINOISE RETENTION SYSTEM
MARINE STONE COLUMNS
THEMELIOSI SA – Company Profile
8 RIZARIOU str, 15233 HALADRI, GREECE, T: +30 210 6852361, F: +30 2106828242, email: themsi@hol.gr -40
DEEP SOIL MIXING
SECANT PILES & TOP DOWN SLAB CONSTRUCTION
THEMELIOSI SA – Company Profile
8 RIZARIOU str, 15233 HALADRI, GREECE, T: +30 210 6852361, F: +30 2106828242, email: themsi@hol.gr -41
FOREPOLINGFOR TUNNELING
SHEET PILING
THEMELIOSI SA – Company Profile
8 RIZARIOU str, 15233 HALADRI, GREECE, T: +30 210 6852361, F: +30 2106828242, email: themsi@hol.gr -42
VERTICAL PLASTIC
DRAINS
BERLINOISE RETENTION SYSTEM
THEMELIOSI SA – Company Profile
8 RIZARIOU str, 15233 HALADRI, GREECE, T: +30 210 6852361, F: +30 2106828242, email: themsi@hol.gr -43
BERLINOISE RETENTION SYSTEM
SECANT PILES PREPARATIONS
PILE LOAD TEST
THEMELIOSI SA – Company Profile
8 RIZARIOU str, 15233 HALADRI, GREECE, T: +30 210 6852361, F: +30 2106828242, email: themsi@hol.gr -44
VERTICAL WICK DRAINS
STONE COLUMNS

Themeliosi_Company Profile April2016

  • 1.
    THEMELIOSI S.A. SPECIAL FOUNDATIONWORKS 8 RIZARIOU st, 15233 HALADRI, tel.: 210 6852361, fax: 210 6828242, email:themsi@hol.gr
  • 2.
    THEMELIOSI SA –Company Profile 8 RIZARIOU str, 15233 HALADRI, GREECE, T: +30 210 6852361, F: +30 2106828242, email: themsi@hol.gr -2 C O N T E N T S 1. General Information: 3 2. Short Background: 3 3. Corporate Beginnings – Objectives: 3 4. Personnel: 4 5. Affiliated Companies: 5 6. Executed Projects: 6 7. Table of Projects: 7 8. Mechanical Equipment: 29 9. Table of Mechanical Equipment: 30 10. Pictures: 33
  • 3.
    THEMELIOSI SA –Company Profile 8 RIZARIOU str, 15233 HALADRI, GREECE, T: +30 210 6852361, F: +30 2106828242, email: themsi@hol.gr -3 1. GENERAL INFORMATION. THEMELIOSI S.A. was founded in January 2000. The Head Office is located in Halandri - Athens, Greece. THEMELIOSI S.A. is active in the field of special geotechnical works. Retention systems, special foundations, bored piles, micropiles, diaphragm walls, lateral support systems, prestressed anchors, stone columns, vertical drains, deep mixing, load testing, are some of the works performed by the firm. 2. SHORT BACKGROUND THEMELIOSI S.A. was founded by companies long established in the construction field. The primary target was to gather the knowledge and experience in geotechnical works under one company, in order to optimize and exploitate these in the maximum possible level. Since 2003, the firm is a member of the THESSALIKI S.A. Group of Companies, one of the oldest construction companies in Greece. For the past years, the company invested considerable amounts for acquiring new high-tech machinery & equipment. With the contribution of its capable executives, THEMELIOSI S.A. has developed considerably, possessing rightfully an appreciable market place in the field of special geotechnical works, participating in all large infrastructure projects in Greece, public and private. 3. COMPANY’s OBJECTIVES Since its establishment, THEMELIOSI S.A. aspires always in its continuous improvement and grooth. The primary aim of the firm is, through continuous evolution, to offer the best possible outcome and quality services to its clients. THEMELIOSI S.A. by continually investing in new technics and new markets has achieved the increase of its income. The primary aim of the firm is to keep its high rating in the Greek market and at the same time to establish activities in other market. Toward that direction, since September 2004, the company is present in the Middle East region (THEMELIOSI Middle East Lebanon). Among the future targets is the expansion of the firm to the Balkan region. Today, our firm is active in Turkey and Romania, through its connected firms GEA Zemin Insaat AS and GEA Construction & Engineering SA respectively.
  • 4.
    THEMELIOSI SA –Company Profile 8 RIZARIOU str, 15233 HALADRI, GREECE, T: +30 210 6852361, F: +30 2106828242, email: themsi@hol.gr -4 BOARD OF DIRECTORS TECHNICAL MANAGER 1. SHORING & FOUNDATION PROJECTS 2. GROUND IMPROVEMENT PROJECTS 3. ADMINISTRATION 4. MACHINERY SITE ENGINEER SITE ENGINEER ACCOUNTING DEPT. FOREMAN SITE PERSONNEL FOREMAN SITE PERSONNEL SUPPLIES DEPT. SECRETARIAL DEPT FLEET ENGINEER LOGISTICSSERVICING & REPAIRS GEOTECHNICAL WORKS PUBLIC CONTRACTS GENERAL CONTRACTING GEOTECHNICAL WORKS THESSALIKI S.A. 4. PERSONNEL The human factor has significantly contributed, to set up and continuous growth of THEMELIOSI S.A. Today, over 50 employees are working for the firm, including civil engineers, geologists, mechanical engineers, accountants and administrative, foremen, operators, skilled workers, etc. All personnel are highly, skilled, specialized, experienced and qualified for the performance of geotechnical works. The following chart shows the structure of company:
  • 5.
    THEMELIOSI SA –Company Profile 8 RIZARIOU str, 15233 HALADRI, GREECE, T: +30 210 6852361, F: +30 2106828242, email: themsi@hol.gr -5 5. AFFILIATED COMPANIES As mentioned earlier, THEMELIOSI SA executes special foundation works overseas and locally through a variety of subsidiaries and affiliated companies. Furthermore, through its subsidiary THESSALIKI KATASKEVASTIKI SA can undertake and execute infrastructure projects and civil works. The affiliated and subsidiary companies are shown below: THESSALIKI KATASKEVASTIKI SOCIETE ANONYME V VELTIOSIS SA GROUND IMPROVEMENT THEMELIOSI MIDDLE EAST LEBANON HHHEEELLLLLLEEENNNIIICCC FFFOOOUUUNNNDDDAAATTTIIIOOONNN &&& RRREEETTTEEENNNTTTIIIOOONNN GEA CONSTRUCTION & ENGINEERING S.A. ROMANIA GEA ZEMİN İNŞAAT SANAYi VE TICARET AŞ TURKEY ΣΥΝ.ΠΡΟ. ΑΕ – PARKING FACILITIES
  • 6.
    THEMELIOSI SA –Company Profile 8 RIZARIOU str, 15233 HALADRI, GREECE, T: +30 210 6852361, F: +30 2106828242, email: themsi@hol.gr -6 6. EXECUTED PROJECTS Until to date, THEMELIOSI S.A. has executed works in all main public infrastructure projects in Greece, (Motorways, Railway Authorities, Dams, Energy Plants, etc). Also, most of the major real estate developers have collaborated with the firm. The following table shows the projects constructed by THEMELIOSI S.A. since its establishment, including the ongoing projects and contracts:
  • 7.
    THEMELIOSI SA –Company Profile 8 RIZARIOU str, 15233 HALADRI, GREECE, T: +30 210 6852361, F: +30 2106828242, email: themsi@hol.gr -7 6. TABLE OF PROJECTS 6.1. FOUNDATION & RETENTION PROJECTS 6.1.1. Executed projects No. PROJECT CODE CLIENT DURATION CONTRACT DESCRIPTION 1 EARTHMOVING & STRUCTURAL WORKS FOR THE NEW DUAL HIGH SPEED RAILWAY LINE TITHOREA – LIANOKLADI FROM KM 19 TO KM 40. 00-01 J/V SPERCHIOS R.L. CONSTRUCTION JANUARY 2000 - JUNE 2001 374.908,66€ Abutments for bridges & retaining walls with piles Φ100 & Φ120. 2 ELEFSINA – STAVROS – SPATA AIRPORT – IMITOS WEST RING ROAD OPEN HIGHWAY 00-02 C.I. SARADOPOULOS S.A. MARCH 2000 - OCTOBER 2001 935.925,82€ Retaining walls with piles Φ60 to Φ120. 3 ADDITIONAL WORKS FOR THE ATHENS - PATRA - THESSALONIKI - EFZONI HIGHWAY. PART: RACHES – AGII THEODORI. 00-03 J/V PROODEFTIKI S.A. - THESSALIKI S.A. APRIL 2000 - MAY 2000 87.784,30€ Retaining walls for landslide with piles Φ100. 4 EGNATIA ROAD. PART: KRISTALOPIGI - PSILORACHI (KM 25+191,24 – KM 35+436,40). 00-04 J/V C.I. SARADOPOULOS S.A. - ASTALDI S.p.A. MAY 2000 - DECEMBER 2002 687.577,23€ Abutments for bridges & retaining walls with piles Φ100 & Φ120. 5 FOUR BASEMENT BUILDING WITH OFFICES & SHOPS AT VAS. SOFIAS AVENUE & NIK. VAMVA. 00-05 J/V C.I. SARADOPOULOS S.A. - CYBARCO HELLAS S.A. AUGUST 2000 - JANUARY 2001 306.123,63€ Berlin type wall, piles, anchors and shotcrete for16m excavation 6 EGNATIA ROAD: ROADWORKS FROM METSOVO TUNNEL EXIT - MALAKASI – PANAGIA. 00-06 OLYMPIAKI TECHNIKI S.A. NOVEMBER 2000 - JUNE 2001 168.573,35€ Retaining walls for landslide with piles Φ60 & Φ100. 7 EGNATIA ROAD: ANTHOHORI – METSOVO JUNCTION – MEGALOREMA GRIDGE. 00-06β MOCHLOS S.A. DECEMBER 2000 - JUNE 2001 70,000.00€ Abutments for bridges with piles Φ120. 8 ATHENS - PATRA - THESSALONIKI - EFZONI HIGHWAY. PART: GIRTONI - TEBI. 00-07 J/V ΤODINI COSTRUZIONI GENERALI S.p.A. – DIEKAT S.A. APRIL 2001 - AUGUST 2001 109.889,95€ Abutments for bridges & retaining walls with piles Φ60, Φ100 & Φ120. 9 ADDITIONAL WORKS FOR THE ATHENS - PATRA - THESSALONIKI - EFZONI HIGHWAY. PART: RACHES – AGII THEODORI. 01-01 J/V PROODEFTIKI S.A.- THESSALIKI S.A. – EVROPAIKI TECHNIKI S.A. FEBRUARY 2001 - JULY 2001 118.224,33€ Retaining walls with piles Φ100. 10 "VERA" BLOCK OF FLATS AT NEAPOLEOS & ELEFTHERIAS STREETS AT NEA FILOTHEI. 01-02 BITSOS P. & PARTNERS MARCH 2001 - APRIL 2001 15,000.00€ Berlin type wall, piles, anchors and shotcrete for 3m excavation 11 REALIZATION OF OUTSIDE LINE & ADDITIONAL; WORKS AT THE OLYMPIC PREMISES AT FALIRO BAY. 01-03 J/V ATTIKI DIODOS S.A. - ATEKAT S.A. MAY 2001 - OCTOBER 2001 193.587,67€ Secant pile diaphragm wall. 12 MULTI STOREY BUILDING AT 9 ARTEMIDOS STREET AT NEO HERAKLIO. 01-04 BALTA – PAPACHRISTOU & PARTNERS MAY 2001 - JUNE 2001 44.020,54€ Berlin type wall, piles, anchors and shotcrete for 3m excavation
  • 8.
    THEMELIOSI SA –Company Profile 8 RIZARIOU str, 15233 HALADRI, GREECE, T: +30 210 6852361, F: +30 2106828242, email: themsi@hol.gr -8 13 SUPPORT FOR A MULTI STOREY OFFICES & FLATS BUILDING AT 23 FILLIPOU STREET & DILAVERI STREET AT CASTELLA. 01-05 TSAFOULIAS G.- KARAKOSTA EVAG. JULY 2001 - SEPTEMBER 2001 46.368,31€ Secant pile diaphragm wall. 14 EGNATIA ROAD: OUTER RING ROAD Κ1- Κ4. 01-06 J/V ELTER S.A. – GETEM S.A. SEPTEMBER 2001 - MARCH 2002 197.472,33€ Abutments for bridges with piles Φ100, Φ120 & Φ150. 15 RECONSTRUCTION OF PRESERVED BUILDINGS AT 5 GOUNARI STREET & 22- 24 ARISTIDOU STREET, AT PIREAS AND ADDITION OF MULTI STOREY GARAGE. 01-07 N. CHARAGIONIS S.A. SEPTEMBER 2001 - JANUARY 2002 150.322,82€ Support for the excavation of two basements with piles Φ60 and steel temporary struts. 16 VORRE MUSEUM AT PEANIA. 01-08 VORRE MUSEUM OCTOBER 2001 22.890,68€ Berlin type wall, piles, anchors and shotcrete for 3m excavation 17 KALIDROMO TUNNEL CONSTRUCTION AND ROADWORKS & TECHNICAL WORKS FOR THE NEW DUAL HIGH SPEED RAILWAY LINE TITHOREA – LIANOKLADI FROM LIANOKLADI STATION (KM 00 TO KM 19). 01-09 J/V KALLIDROMO TUNNEL NOVEMBER 2001 - JANUARY 2002 124.821,72€ Abutments for bridges with piles Φ150 & retaining walls with piles Φ80. 18 SUPPORT OF SIDE WALL AT ALEXANDER THE GREAT STREET & KOLOKINTHOUS STREET AT ATHENS. 01-10 GEOTECHNIKES EREVNES S.A. OCTOBER 2001 - FEBRUARY 2003 236.803,19€ Berlin type wall, piles, anchors and shotcrete for 16m excavation 19 CONSTRUCTION OF FALIRO BAY SEA WALL - BEACH VOLLEY PHASE Α'. 02-01 J/V ELTER S.A.- THESSALIKI S.A. FEBRUARY 2002 - APRIL 2003 899.823,66€ Secant pile diaphragm wall with piles Φ80. 20 ROADWORKS & TECHNICAL WORKS FOR THE NEW DUAL HIGH SPEED RAILWAY LINE TITHOREA – LIANOKLADI FROM KM 19 TO KM 40. 02-02 J/V SPERCHIOS R.L. CONSTRUCTION JANUARY 2002 - MAY 2002 305.405,70€ Permanent retaining wall with piles Φ120 and anchors. 21 SUPPORT FOR A SITE AT 22-24-26 VARVAKI STREET & 82 MOMFERATOU STREET AT GYZI. 02-03 GONEOS & PARTNERS APRIL 2002 - JULY 2002 105.350,00€ Berlin type wall, piles, anchors and shotcrete for 7m excavation 22 OLYMPIC CENTER FOR HORSE RIDING AND THE NEW HIPPODROME OF ATHENS. 02-04 J/V ETETH S.A. - J&P S.A. - GEK S.A.– C.I. SARADOPOULOS S.A. MARCH 2002 - APRIL 2002 57.247,00€ Construction of deep foundations for the DRESSAGE field with piles Φ80. 23 CONSTRUCTION OF HOTEL COMPLEX AT AGIA PARASKEVI AREA OF KALAVRITA, GREECE. 02-05 MOUTZOUROULIAS S.A. JUNE 2002 - JULY 2002 106.000,00€ Permanent slope support with piles Φ80 & Φ100. 24 PILE CONSTRUCTION FOR THE FOUNDATION OF BRIDGES AND OTHER TECHNICAL WORKS AT POSIDONOS AVENUE & KIFISOS AVENUE JUNCTION AT FALIRO. 02-06 MOCHLOS S.A. JUNE 2002 (ONGOING) 596.787,49€ Abutments for bridges with piles Φ100 & Φ120 and retaining walls with secant piles.
  • 9.
    THEMELIOSI SA –Company Profile 8 RIZARIOU str, 15233 HALADRI, GREECE, T: +30 210 6852361, F: +30 2106828242, email: themsi@hol.gr -9 25 SOIL STABILIZATION WITH MICRO PILING FOR A PLOT AT LORAS DISTRIAS STREET AT LIKAVITOS. 02-07 LORDOS HELLAS S.A. JUNE 2002 26.728,00€ Foundation with micropiles Φ30. 26 ROADWORKS & TECHNICAL WORKS FOR THE NEW DUAL HIGH SPEED RAILWAY LINE TITHOREA – LIANOKLADI FROM KM 19 TO KM 40. 02-08 J/V SPERCHIOS R.L. CONSTRUCTION JULY 2002 - AUGUST 2002 66.448,20€ Abutments for bridges with piles Φ120. 27 OFFICES - SHOPS - FLATS BUILDING WITH TWO BASEMENTS AT BAS. GEORGIOU & KALVOU AT CHALANDRI. 02-09 KASINAKIS & PARTNERS JUNE 2002 - SEPTEMBER 2002 61.160,00€ Berlin type wall, piles, anchors and shotcrete for 7m excavation 28 TRAFFIC ARRANGEMENTS AROUND OLYMPIC STADIUM OF ATHENS (C’ SIDE). 02-10 J/V AKTOR S.A. – ELLINIKI TECHNODOMIKI S.A.– TEV S.A. - PANTECHNIKI S.A.– MICHANIKI S.A. AUGUST 2002 - MAY 2003 124.827,72€ Abutments for bridges with piles Φ120 & retaining walls. 29 NEW FOUR STOREY OFFICE BUILDING WITH BASEMENT AT 3 AG. ANDREOU STREET AT AGIA PARASKEVI. 02-11 KTISTOR S.A. SEPTEMBER 2002 - NOVEMBER 2002 81.196,00€ Berlin type wall, piles, anchors and shotcrete for 7m excavation 30 MULTI STOREY BUILDING AT 88 PRAXITELOUS AT GIGIFIES. 02-12 ROUSSOUNELOS AN. AUGUST 2002 (ONGOING) 51.670,00€ Foundation with piles Φ100 31 CONSTRUCTION OF VOLOS RING ROAD FROM LARISA OVERPASS - AGIA PARASKEVI JUNCTION (KRAFSIDONAS). 02-13 ATHINAIKI TECHIKI S.A. NOVEMBER 2002 (ONGOING) 165.277,24€ Abutments for bridges with piles Φ120 & retaining walls with piles Φ100 32 BUILDING AT ATHENS - LAMIA HIGHWAY AND CHALKIDIKIS STREET. 02-14 KANELLA ATH. - KARAISKOS K. OCTOBER 2002 63.839,00€ Berlin type wall, piles, anchors and shotcrete for 7m excavation 33 MULTI STOREY BUILDING AT 82 - 84 CHIOU STREET AT PIREAS. 02-15 ROUSSOUNELOS CHR. OCTOBER 2002 55.260,00€ Foundation with piles Φ100. 34 MULTI STOREY BUILDING AT 42 TSOHA STREET AT ABELOKIPI. 02-16 SAKKARELOU G. SEPTEMBER 2002 8.200,00€ Side wall support with micro piles Φ25 35 MULTI STOREY BUILDING AT 36 - 38 KERKIRAS & ALITHIAS ST AT KYPSELI. 02-17 PAPOUTSIS & PARTNERS NOVEMBER 2002 98.000,00€ Berlin type wall, piles, anchors and shotcrete for 7m excavation 36 TUNNEL & STATION CONSTRUCTION FOR THE 3RD METRO LINE OF EGALEO. CIVIL WORKS (RFP052/00). PART 4: EGALEO STATION TO ALSOS. 02-18 PANTECHNIKI S.A. OCTOBER 2002 - APRIL 2003 213.510,42€ Construction of prestressed anchors and draining holes. 37 CONSTRUCTION OF FALIRO BAY SEA WALL (PART Θ1 - Θ5+85m) 1/3 WEST CANAL & MARINA ELECTROMECHANICAL WORKS AT FALIRO. 02-19 K. KOURTIDIS S.A. OCTOBER 2002 - NOVEMBER 2002 113.294,50€ Secant pile diaphragm wall with piles Φ80 38 ROADWORKS & TECHNICAL WORKS FOR THE NEW DUAL HIGH SPEED RAILWAY LINE TITHOREA – LIANOKLADI FROM KM 19 TO KM 40. 02-20 J/V SPERCHIOS R.L. CONSTRUCTION NOVEMBER 2002 - MAY 2003 82.854,40€ Vertical drains construction to 14m depth.
  • 10.
    THEMELIOSI SA –Company Profile 8 RIZARIOU str, 15233 HALADRI, GREECE, T: +30 210 6852361, F: +30 2106828242, email: themsi@hol.gr -10 39 EXPANSION OF COSTATERRA S.A. OFFICE BUILDING AT 60 ZEFIROU STREET & SYGROU AVENUE. 02-21 COSTATERRA S.A. NOVEMBER 2002 - JUNE 2003 806.490,00€ Secant pile diaphragm wall with piles Φ80 and anchors for the excavation to 12m depth. 40 TRAFFIC ARRANGEMENTS AROUND OLYMPIC STADIUM OF ATHENS (A’ SIDE). 03-01 J/V ΑΚΤΟΡ S.A. - PANTECHNIKI S.A. - MICHANIKI S.A. JANUARY 2003 - MARCH 2003 11.048,50€ Abutments for bridges with piles Φ120 & retaining walls. 41 DESIGN OF INNER & OUTER RECONSTRUCTION OF THE THEORETICAL SCIENCES HALL AND FORMATION TO STUDYING HALL OF LAW SCHOOL OF ATHENS. 03-02 J/V GATZOULAS S.A. - MELKA S.A. JANUARY 2003 - APRIL 2003 112.231,74€ Berlin type wall, piles, anchors and shotcrete for 9m excavation 42 VARI - KOROPI AVENUE. PART: KM 6+914 TO KM 11+145 AND KOROPI DETOUR. 03-03 KLEARCHOS G. ROUTSIS S.A. FEBRUARY 2003 - JULY 2003 38.780,00€ Construction of piles Φ80 & Φ100 for the support of drainage pipeline and tunnel entrance. 43 TAME UNIT - 4900 / ASPROPIRGOS REFINERY. 03-04 ATHINA S.A. JUNE 2003 25.496,00€ Secant pile diaphragm wall with piles Φ80 to 8m depth. 44 LAND PLOT SLOPE SUPPORT AT ELLINOROSON. 03-05 S. LABRINOPOULOS JUNE 2003 6.500,00€ Berlin type wall, piles, anchors and shotcrete for 3m excavation 45 SUPPORT OF 8-STOREY BUILDING OF FLATS, SHOPS & BASEMENTS AT 80 IROON POLITECHNIOU STREET AT ZOGRAFOU. 03-06 CYBARCO S.A. MARCH 2003 (ONGOING) 98.157,67€ Berlin type wall, micropiles, nail, anchors and shotcrete for 14m excavation. 46 FOUR (4) BUILDINGS WITH BASEMENT AT PLOUTARCHOU STREET & PRAXITELOUS STREET AT CHAIDARI. 03-07 A. & I. PAVLIDIS LTD. APRIL 2003 - JUNE 2003 186.000,00€ 20m deep foundation with piles Φ80. 47 BUILDING AT 57-59 POLIDEFKOUS STREET AT PIREAS. 03-08 XANTHIS S.A. MAY 2003 - JUNE 2003 46.800,00€ Berlin type wall, piles, anchors and shotcrete for 7m excavation 48 CONSTRUCTION OF THE 3RD HIGH SCHOOL OF AGIOS IOANNIS RENDIS WITH THE METHOD OF PREFABRICATED SLABS AT KOUMOUNDOUROU STREET & HADGIANESTI STREET AT RENDI. 03-09 J/V ERGON S.A. - PANT. PAPADIMAS JUNE 2003 22.800,00€ Foundation piles Φ80 49 SIDE WALL SUPPORT FOR THE EXCAVATION OF BASEMENTS FOR A BUILDING AT IFIGENIAS STR. - HADGISTATHOGLOU STR. - AL. PANAGOULI STR. AT NEA IONIA. 03-10 ST. PAPAIOANNOU S.A. JUNE 2003 - SEPTEMBER 2003 235.196,50€ Berlin type wall, piles, anchors and shotcrete for 9m excavation 50 CONSTRUCTION OF UNDERGROUND PROJECT (CUT & COVER) FOR THE CONNECTION ROAD EXOCHI (GREECE) - GOTSE DELCHEV (BULGARIA). 03-11 ATHINAIKI TECHNIKI S.A. JUNE 2003 - AUGUST 2003 57.034,00€ Construction of piles Φ120 for cut & covers.
  • 11.
    THEMELIOSI SA –Company Profile 8 RIZARIOU str, 15233 HALADRI, GREECE, T: +30 210 6852361, F: +30 2106828242, email: themsi@hol.gr -11 51 SLOPE STABILITY CONTROL AT KORINTHOS - TRIPOLI HIGHWAY. 03-12 DIODOS S.A. JULY 2003 45.532,00€ Foundation of gravity retaining wall with piles Φ80 and sheet piles. 52 SUPPORT OF NEW 7-STOREY BUILDING OF FLATS WITH PILOTIS & BASEMENT. 03-13 GIORGIS & PARTNERS LTD. JULY 2003 Plot support for the excavation of one basement with micropiles. 53 BUILDING AT 75 KATSOULI STREET AT PIREAS. 03-14 CHR. ROUSSOUNELOS LTD. JULY 2003 - SEPTEMBER 2003 8.000,00€ 19m deep foundation with piles Φ80. 54 Foundation piles for the “RAILWAY BRIDGE AT INOI” project 03-15 MICHANIKI S.A. JULY 2003 2.934,70€ Abutments for bridges with piles Φ120. 55 SIDE WALL SUPPORT FOR THE EXCAVATION OF TWO BASEMENTS OF SAINT PANTELEIMON CHURCH AT GLYFADA. 03-16 SAINT PANTELEIMON CHURCH OF GLYFADA. AUGUST 2003 - SEPTEMBER 2003 25.200,00€ Berlin type retention for 7m excavation 56 PILE CONSTRUCTION AT KANIGOS SQUARE. 03-17 VIOTER S.A. AUGUST 2003 2,934.00€ Piles Φ100. 57 SUPPORT OF BUILDING AT HALANDRI. 03-18 THESSALIKI S.A. SEPTEMBER 2003 Plot support for the excavation of one basement with shotcrete 58 REPAIR & RENOVATION OF HOTEL “ART ’OTEL MARNI”, EX “SEMIRAMIS”. 03-19 STEFAN S.A. SEPTEMBER 2003 OCTOBER 2003 25,000.00€ Facing of the Inner side of the outside walls with shotcrete. 59 PROVINCIAL ROAD BRIDGE AT MARMARI AT EVIA. 03-20 MOCHLOS S.A. SEPTEMBER 2003 3,700.00€ Abutment for bridge with piles Φ100. 60 MULTI STOREY BUILDING AT 7 AGIOU ELEFTHERIOU STREET AT KAMINIA. 03-21 CHR. ROUSSOUNELOS LTD. SEPTEMBER 2003 (ONGOING) 15.000,00€ Foundation with piles Φ80. 61 CONSTRUCTION OF FOUNDATIONS FOR THE NEW ROOF OF PANATHINAIKOS F.C. STADIUM. 03-22 CHOROTECHNIKI S.A. OCTOBER 2003 7,030.00€ Foundation with piles Φ80. 62 DEEP WELL CONSTRUCTION FOR PEDON HOSPITAL. 03-23 VIOTER S.A. OCTOBER 2003 2,000.00€ Construction of a shaft 63 CONSTRUCTION OF OVERPASS AT PALAIOFARSALA. 03-24 J/V ELTER S.A. - THESSALIKI S.A. OCTOBER 2003 - MARCH 2004 132.654,90€ -Foundation of abutment for bridges with Φ60, Φ100, Φ120 & Φ150 piles 64 SIDE WALL SUPPORT FOR THE EXCAVATION OF A BUILDING IN NEA IONIA 03-25 ANTONOPOULOS NOVEMBER 2003 7.300,00€ Plot support for the excavation of 1 basement with micropiles, anchors & shotcrete 65 SIDE WALL SUPPORT FOR THE EXCAVATION OF A BUILDING IN PEFKAKIA 03-26 SAKARELOU G. NOVEMBER 2003 5.000,00€ Plot support for the excavation of 1 basement with micropiles, anchors & shotcrete 66 REMAINING WORKS FOR THE COMPLETION OF CONSTRUCTION OF 2 TRAIN OVERPASSES AT ATHENS – INOI SECTION (PARNITHAS & DEKELIAS AV.) 03-27 J/V THESSALIKI S.A. - PROODEFTIKI S.A. – CYBARCO S.A. NOVEMBER 2003 JANUARY 2005 710.650.31€ Foundation of abutment for bridges with Φ60, Φ100, Φ120 & Φ150 piles
  • 12.
    THEMELIOSI SA –Company Profile 8 RIZARIOU str, 15233 HALADRI, GREECE, T: +30 210 6852361, F: +30 2106828242, email: themsi@hol.gr -12 67 FIVE (5) STOREY BUILDING WITH OFFICES, SHOPS & UNDERGROUND GARAGE AT NAVARHOU NOTARA & STRATIGOU PAPAGOU STREET IN AGIOS DIMITRIOS 03-28 HELEN GOUFA NOVEMBER 2003 JANUARY 2004 72.220,00€ Berlin type retention for 9m excavation 68 ROADWORKS & TECHNICAL WORKS FOR THE NEW DUAL HIGH SPEED RAILWAY LINE TITHOREA – LIANOKLADI FROM KM 19 TO KM 40. 03-29 J/V SPERCHIOS R.L. CONSTRUCTION NOVEMBER 2003 83.064,00€ SLOPE SUPPORT WITH shotcrete 69 ERECTION WORKS RELEVANT TO NAPHTHA HYDROTREATING U-2200 REVAMPING 03-30 VIOTEK S.A. DECEMBER 2003 33.203,00€ Foundation Secant pile wall Φ60 piles 70 VARI KOROPI AVENUE: PART: KM 0+000 TO KM 6+914 03-31 J/V THESSALIKI S.A. – MICHANIKI S.A. – ELTER S.A. DECEMBER 2003 6.910,00€ FOUNDATION WITH PILES Φ80. 71 TEMPORARY SUPPORT FOR THE EXCAVATION OF THE PROJECT: 2ND PRIMARY SCHOOL OF VRILLISIA 04-01 VALTESINKO S.A. FEBRUARY 2004 32.968,00€ Berlin type retention for 7m excavation 72 VARI KOROPI AVENUE: PART: KM 0+000 TO KM 6+914 04-02 J/V THESSALIKI S.A. – MICHANIKI S.A. – ELTER S.A. FEBRUARY 2004 11.835,00€ FOUNDATION WITH PILES Φ80. 73 BUILDING AT 52 KATSOULI STREET AT KAMINIA. 04-03 ILIAS ORFANOS MARCH 2004 44.600,00€ FOUNDATION WITH PILES Φ80. 74 SEVEN (7) STOREY BUILDING WITH UNDERGROUND GARAGE AT FALIREOS STREET IN NEO FALIRO. 04-04 V. SARAFOGLOU & PARTNERS LTD MARCH 2004 - APRIL 2004 27.470,00€ FOUNDATION WITH PILES Φ80. 75 SEVEN (7) STOREY UNDERGROUND GARAGES AT IPPOKRATOUS & DIDOTOU STREETS. 04-05 ERGOMEKAN S.A. MARCH 2004 – SEPTEMBER 2004 310.000,00€ Berlin type retention for 21m excavation 76 THREE (3) STOREY BUILDING WITH TWO (2) UNDERGROUND GARAGES AT 4 ZAKYNTHOU STREET IN ALIMOS. 04-06 ILIAS KAKAGIAS MARCH 2004 29.800,00€ Berlin type retention for 7m excavation 77 NEW FOUR (4) STOREY BUILDING WITH TWO (2) UNDERGROUND GARAGES AT 471 AHARNON STREET IN HALKIDONA. 04-07 ANASTASIOU A. ILIAS LTD MAY 2004 85.000,00€ Berlin type retention for 10m excavation 78 BUILDING AT ZISIMOPOULOU & LAZARAKI St AT GLYFADA. 04-08 POLYSTEGASIS S.A. MAY 2004 205.460,00€ Berlin type retention for 12m excavation 79 CONSTRUCTION OF Φ900 WELLS AT THE ELLINIKON AIRPORT 04-09 SIKAS E.E. MAY 2004 4.200,00€ Construction of shafts 80 CONSTRUCTION OF Φ1200 WELLS AT THE ELLINIKON AIRPORT 04-10 J&P – AVAX S.A. MAY 2004 5.580,00€ Construction of shafts 81 PILES FOR THE FOUNDATION OF BUILDING IN CHALKIDA 04-11 VASILIOU S.A. JUNE 2004 11.550,00€ Foundation of building with Φ80 piles.
  • 13.
    THEMELIOSI SA –Company Profile 8 RIZARIOU str, 15233 HALADRI, GREECE, T: +30 210 6852361, F: +30 2106828242, email: themsi@hol.gr -13 82 SHORING WORKS FOR NEW BUILDING AT N. KOSMOS 04-13 PRIVATE DEVELOPER MAY 2004 – JUNE 2004 80.034,00€ Berlin type retention for 7m excavation 83 SHORING WORKS AT N. IONIA 04-15 PAPAIOANNOU S.A. SEPTEMBER 2004 5.800,00€ Micro piles 84 SHORING WORKS FOR NEW BUILDING AT PIREAS 04-16 KYRIAKOULIS S.A SEPTEMBER 2004 – OCTOBER 2004 56.500,00€ Berlin type retention for 7m excavation 85 SHORING WORKS FOR INDUSTRIAL FACILITIES IN AG. STEFANOS 04-17 IOANNIM S.A. OCTOBER 2004 – NOVEMBER 2004 57.918,00€ Berlin type retention for 12m excavation 86 FOUNDATION OF BUILDING IN CHALKIDA 04-18 VASILIOU S.A. NOVEMBER 2004 16.110,00€ FOUNDATION PILES 87 RETENTION OF EXCAVATION IN PARNITHA 04-19 GALANIDIS S.A. NOVEMBER 2004 8.950,00€ Micro piles 88 SHORING WORKS FOR NEW BUILDING AT KAMINIA – PIREAS 04-20 TSONIS S.A. SEPTEMBER 2004 – JANUARY 2005 140.000,00€ Secant pile wall Φ80, for the support of 12m excavation 89 SHORING WORKS FOR NEW BUILDING AT KOLONAKI 04-21 CHRISANTHOPOULOS S.A. NOVEMBER 2004 – JANUARY 2005 110.000,00€ Berlin type retention for 7m excavation 90 CONSTRUCTION OF DRAIN PIPES IN VARKIZA 04-22 J/V ELTER S.A. – THOLOS S.A DECEMBER 2004 9.500,00€ Sheetpiles for the retention of trenches 91 SHORING WORKS AN EXISTING - PRESERVED BUILDING AT PIREAS 04-24 ARKTOS S.A DECEMBER 2004 – MAY 2005 115.000,00€ Berlin type retention and 7m excavation 92 FOUNDATION PILES FOR BRIDGE CONSTRUCTION FOR EGNATIA ODOS 05-02 MICHANIKI S.A. FEBRUARY 2005 – APRIL 2005 17.000,00€ Foundation piles Φ1200 93 SHORING WORKS FOR NEW BUILDING IN DAFNI 05-03 CARE DIRECT S.A. MARCH 2005 – MAY 2005 81.000,00€ Berlin type retention and 4m excavation 94 KERKYRA JUSTICE COURT BUILDING 05-08 THEMELIOSI S.A. JUNE 2005 – JULY 2006 113.715,54€ Piles for the retention of 6m basement excavation 95 SHORING WORKS FOR BUILDING AT LIOSION AV. AT PLATIAS ATTIKIS 05-10 SKOULIKAS S.A. JUNE 2005 – AUGUST 2005 150.000,00€ Berlin type retention 96 SHORING WORKS FOR THE CONSTRUCTION OF A BUILDING WITH FOUR UNDERGROUND STOREYS AT VRILLISIA 05-12 KATSAVRIAS limited AUGUST 2005 – NOVEMBER 2005 203,000.00€ Berlin type retention 97 FOUNDATION PILES FOR A BUILDING AT ANIXIS 05-13 PRIVATE DEVELOPER SEPTEMBER 2005 20,472.00€ Foundation piles Φ800 98 CONSTRUCTION OF PILES FOR THE FOUNDATION OF RETAINING WALL AT SAMOS 05-14 THEMELIOSI S.A. OCTOBER 2005 17,000.00€ Foundation piles Φ800 99 FOUNDATION PILES FOR BRIDGE CONSTRUCTION FOR ESHATIA BRIDGE 05-15 THEMELIOSI S.A. OCTOBER 2005 – FEBRUARY 2006 26,250.00€ Foundation piles Φ800
  • 14.
    THEMELIOSI SA –Company Profile 8 RIZARIOU str, 15233 HALADRI, GREECE, T: +30 210 6852361, F: +30 2106828242, email: themsi@hol.gr -14 100 SHORING WORKS FOR A BUILDING AT AG. DIMITRIOS 05-19 EPITROPAKIS OCTOBER 2005 – NOVEMBER 2005 28,000.00€ Berlin type retention 101 FOUNDATION PILES FOR BRIDGE CONSTRUCTION FOR KARPENISI RING ROAD 05-20 TRIEDRON S.A. OCTOBER 2005 19,000.00€ Foundation piles Φ1200 102 FOUNDATION PILES FOR BRIDGE CONSTRUCTION AT HTOURI & FARSALITIS RIVERS 05-21 J/V THEMELIOSI S.A. – DRYAS S.A. OCTOBER 2005 – MARCH 2006 105,000.00€ Foundation piles Φ1200 103 FOUNDATION PILES FOR BRIDGE CONSTRUCTION AT KARDITSA 05-22 KATSIAVAS S.A. DECEMBER 2005 13,000.00€ Foundation piles Φ1200 104 FOUNDATION PILES FOR A BUILDING AT GLYKA NERA 05-23 PRIVATE DEVELOPER DECEMBER 2005 14,000.00€ Foundation piles Φ800 105 RETAINING PILES FOR THE DIAKONARIS RIVER COVERAGE 05-25 MECHANIKI S.A. DECEMBER 2005 – JANUARY 2007 500,000.00€ Piles Φ500, 600 & 800 106 SHORING WORKS FOR THE CONSTRUCTION OF A BUILDING AT ZOGRAFOU 06-01 SANTORINAIOS BROS S.A. FEBRUARY 2006 – MARCH 2006 45,000.00€ Berlin type retention 107 Shoring works for the “CONSTRUCTION OF A BUILDING AT KESARIANI” project 06-02 HATSIOS S.A. FEBRUARY 2006 – MARCH 2006 52,000.00€ Berlin type retention 108 SHORING WORKS FOR THE CONSTRUCTION OF A BUILDING AT KIFISSIAS AV. 06-03 CYFIELD S.A. MARCH 2006 - ONGOING 37,000.00€ Berlin type retention 109 Foundation piles for the “PATHE MOTORWAY MALIAKOS SECTION” project 06-05 J/V ATHENA – MICHANIKI FEBRUARY 2006 – AUGUST 2007 614,000.00€ Foundation piles Φ1000 & Φ1200 110 Shoring works for the ‘’APARTMENT BUILDING IN PATRAS” project 06-07 PRIVATE DEVELOPER MAY 2006 31.000,00€ Slope Retention with the use of piles Φ600 111 Piles for the “ROAD CONSTRUCTION AT DRAMAS” project 06-09 LATO GALANIS S.A. JULY 2006 – SEPTEMBER 2006 190.000,00€ Slope retention with the use of piles Φ800 112 Shoring works for the “BUILDING AT METAMORPHOSI” project 06-10 AGM S.A. JULY 2006 – AUGUST 2006 25.000,00€ Berlin type retention 113 Shoring works for the “EGNATIA ODOS – METSOVO SECTION” project 06-11 PANTECHNIKI S.A. JULY 2006 29.000,00€ Slope retention with the use of micropiles Φ300 114 Foundation piles for the “PTELEA BRIDGE” project 06-12 GEOTECHNIKI DRYAS S.A. JULY 2006 11.000,00€ Foundation piles Φ1000 115 Shoring works for the “MULTI STOREY PARKING BUILDING AT THE CROSSING OF PHILELLINON & DEMETRIADOS RD” project 06-13 THESSALIKI S.A. AUGUST 2006 – JULY 2007 1,800,000.00€ Secant piles Φ800, 34m deep 116 Slope retention for the “SLOPE RETENTION AT THE TRIPOLIS – KALAMATA HIGH WAY AT PARADISIA AREA” project 06-14 MESOGIAKI TECHNIKI S.A. JULY 2006 – AUGUST 2006 32.000,00€ Slope retention with the use of Φ800 piles
  • 15.
    THEMELIOSI SA –Company Profile 8 RIZARIOU str, 15233 HALADRI, GREECE, T: +30 210 6852361, F: +30 2106828242, email: themsi@hol.gr -15 117 Shoring works for the ‘’BUILDING CONSTRUCTION AT Ag THOMAS – MAROUSI” project 06-16 PRIVATE DEVELOPER AUGUST 2006 – SEPTEMBER 2006 25.000,00€ Berlin type retention 118 Foundation piles for the “BRIDGE CONSTRUCTION AT ROPOTO” project 06-17 PYLON S.A. AUGUST 2006 12,000.00€ Foundation piles Φ1000 119 Pile load test for the “TRIKALA LARISSA HIGHWAY” project 06-18 TOMI S.A. SEPTEMBER 2006 9,840.00€ Load test 300ton 120 Shoring works for the “CONSTRUCTION OF VICTORIA BUILDING – SHORING WORKS & EXCAVATION OF SIX UNDERGROUND STOREYS AT THE CROSSING OF IOULIANOU & 3RD SEPTEMVRIOU st” project 06-19 YLOS S.A. OCTOBER 2006 – JUNE 2008 2,375,000.00€ Berlin type retention and 22.5m excavation 121 Prestressd anchors for the “EXTENSION OF THE LINE 3 OF THE ATHENS METRO – EGALEO HAIDARI SECTIO, HAIDARI STATION AND ELEONAS DEPOT” project 06-20 PANTECHNIKI S.A. OCTOBER 2006 – DECEMBER 2006 110.000,00€ Pressed anchors and forepoling 122 Shoring works for the “CONSTRUCTION OF TWO UNDERPASSES AT GAZELO & SARAGIA AT TRIKALA’ project 06-22 THESSALIKI S.A. OCTOBER 2006 – OCTOBER 2007 200,000.00€ Retention with the use of Φ800 & Φ1000 piles, sheet piles and forepolling 123 Shoring works for the ‘’BUILDING CONSTRUCTION AT ZOGRAFOY” project 06-24 DEVELOPER JANUARY 2007 13,000.00€ Berlin type retention 124 Shoring works for the ‘’APARTMENT BUILDING IN PATRAS” project 06-26 DEVELOPER MAY 2006 52,500.00€ Slope Retention with the use of piles Φ800 125 Shoring works for the “CONSTRUCTION OF BUILDING – SHORING WORKS & EXCAVATION AT KYPSELI st” project 07-01 YLOS S.A. FEBRUARY 2007 – MAY 2007 205,000.00€ Berlin type retention and 12m excavation 126 Foundation piles for the “EGNATIA ODOS – STRIMONIKOS SECTION” project 07-02 ATTIKAT S.A. APRIL 2007 – MARCH 2008 542,000.00€ Foundation piles Φ1200 & Φ1500 127 LOAD TESTING for road construction in Trikala 07-03 KASTOR SA SEPTEMBER 2007 10,000.00€ Load testing 128 Foundation piles for the “RAILWAY BRIDGE FOR THE HIGH SPEED RAILWAY, LIANOKLADI SECTION” project 07-04 DOMOSPORT S.A. APRIL 2007 – NOVEMBER 2007 98,000.00€ Foundation piles Φ1200 & load test 129 Foundation piles for the “LEFKADA JUSTICE COURT” project 07-05 ADEOS S.A. MARCH 2007 – APRIL 2007 35,000.00€ Foundation piles Φ600 & Φ800 130 Foundation piles for the “LAVRIO HARBOUR” project 07-06 C.D. CONSTADINIDIS S.A. MARCH 2007 – OCTOBER 2007 157,500.00€ Foundation piles Φ1000 131 Shoring works for the “SHORING WORKS & EXCAVATION FOR THE CONSTRUCTION OF MEDICAL CENTRE AT AMPELOKIPI” project 07-07 DEVELOPER JUNE 2007 – SEPTEMBER 2007 152,000.00€ Berlin type retention and 12m excavation
  • 16.
    THEMELIOSI SA –Company Profile 8 RIZARIOU str, 15233 HALADRI, GREECE, T: +30 210 6852361, F: +30 2106828242, email: themsi@hol.gr -16 132 Retention piles for the” KALLIDROMO TUNNEL” project 07-08 J&P – AVAX S.A. JUNE 2007 60,400.00€ Retention piles Φ1500 133 Foundation piles for the road project at Skala Lakoniaw 07-12 P. PETRIS S.A. NOVEMBER 2007 20,600.00€ Foundation piles Φ1000 134 Foundation piles for the road project at Lianokladi 07-13 TEKTONIKI S.A. OCTOBER 2007 20,700.00€ Foundation piles Φ1000 135 Foundation piles for the road project at Molaus 07-14 KYROS S.A. OCTOBER 2007 22,600.00€ Foundation piles Φ1000 & Φ1200 136 Prestressed anchors for the “AIGIO TUNNEL” project 07-15 THEMELI S.A. NOVEMBER 2007 – DECEMBER 2007 21,000.00€ Prestressed anchors 137 Foundation piles for the “PATHE MOTORWAY – RODITSA INTERSECTION” project 07-16 ATTIKAT S.A. DECEMBER 2007 – MAY 2008 270,000.00€ Foundation piles Φ1000 & Φ1200 138 Foundation piles for logistics depot at Inofita 07-17 GAR S.A. NOVEMBER 2007 – DECEMBER 2007 31,200.00€ Foundation piles Φ800 139 Retaining piles for the “DIAKONARIS RIVER COVERAGE, phase II” project 07-18 MECHANIKI S.A. DECEMBER 2007 – APRIL 2008 52,000.00€ Piles Φ600 140 Foundation piles for the road project at Milies 08-01 THEKAT S.A. JANUARY 2008 8,000.00€ Foundation piles Φ1200 141 Foundation pies for the “PYROS PARAPYROS DAM” project 08-02 MECHANIKI S.A. FEBRUARY 2008 40,000.00€ Foundation piles Φ1200 142 Retaining piles for the “GLAFKOS RIVER ROAD CONNECTIONS project 08-03 MECHANIKI S.A. DECEMBER 2007 – APRIL 2008 25,000.00€ Foundation piles Φ600 143 Foundation piles for the “PARA IONIAN ODOS ROAD” project 08-04 DOMOKAT S.A. MAY 2008 – AUGUST 2008 174,487.00€ Foundation piles Φ1200 144 Prestressed anchors for the “TRIPOLI – ASTROS ROAD” project 08-05 ELLINIKI YDROKATASKEVI S.A. JUNE 2008 50,000.00€ Prestressed anchors 145 Shoring works for the “6Th & 7th TECHNICAL SCHOOL IN ATHENS” project 08-06 STATHIS KOKKINIS TECNOLOGIA 2020 S.A. MARCH 2008 – APRIL 2008 47,000.00€ Berlin type retention and 12m excavation 146 Foundation piles for the “HARAKIA BRIDGE AT THE SKALA – NEAPOLI ROAD” project 08-07 LAKON SA JUNE 2007 – JULY 2008 17,500.00€ Foundation piles Φ1000 and load test 147 Shoring works for the project “UPGRADE WORKS AT THE ATHENS – LAMIA NATIONAL RD AT AY. KONSTANTINOS” project 08-08 DOMOSPORT SA NOVEMBER 2008 – DECEMBER 2008 22,000.00€ Secant piles Φ800 148 Shoring works for the “CONSTRUCTION OF 5 STOREY RESIDENTIAL BUILDING WITH 3BASEMENTS AT DEMETRIADOS & NIKOTSARA ST – VOLOS” project 08-09 ERGOTEAM SA JULY 2008 - ONGOING 204,000.00€ 170 items secant piles Φ800, 20m
  • 17.
    THEMELIOSI SA –Company Profile 8 RIZARIOU str, 15233 HALADRI, GREECE, T: +30 210 6852361, F: +30 2106828242, email: themsi@hol.gr -17 149 Secant piles for the “CONSTRUCTION OF WORKS FOR WATER SUPPLY OF KARLA LAKE FROM PINIOS RIVER” project 08-10 JV MEHANODOMIKI SA – DOMIKA SA JULY 2008 – OCTOBER 2008 117,162.00€ Secant piles Φ1000 150 Foundation piles for the “RECONSTRUCTION OF THREE FLYOVERS FOR THE RAILWAY –SECTION AFIDNES- INOI” project 08-11 DAMON SA JULY 2008 14,100.00€ Foundation piles Φ800 151 Retention for the “EGNATIA ODOS – STRIMONIKOS SECTION” project 08-12 ATTIKAT SA JULY 2008 15,000.00€ Sheet piles 152 Foundation piles for the “KOS HARBOUR – B PHASE” project 08-13 AIGIALOS SA AUGUST 2008 34,650.00€ Foundation piles Φ800 153 Shoring works for the “ FOUR STOREY BUILDING WITH TWO BASEMENT AT DIKIARHOU St – ATHENS” project 08-14 DEVELOPER SEPTEMBER 2008 – OCTOBER 2008 22,000.00€ Berlin type retention for 8m excavation 154 Foundation piles for the “BUS TERMINAL AT HALKIDA” project 08-15 TERKAT SA OCTOBER 2008 16,380.00€ Foundation piles Φ1000 155 Foundation piles for the “PESTELIKA TRENCH SETTLEMENT” project 08-16 ERGODOMIKI VIOTIAS SA OCTOBER 2008 23,450.00€ Foundation piles Φ800 156 Load test for the project “SECTION CONSTRUCTION OF THE LARISSA TRIKALA NATIONAL RD” project 08-17 TOMI SA OCTOBER 2008 10,000.00€ Load tests 157 Shoring works for the project “ SHORING WORKS FOR THE CONSTRUCTION OF HOTEL AT SALTSA RD – KALAVRITA” project 08-18 KEGM SA OCTOBER 2008 – JANUARY 2009 155,000.00€ Berlin type retention for 8m excavation 158 Foundation piles for the “RENOVATION OF KATERINI RAILWAY STATION” project 08-19 JV KAPARAKIS SA – DIEDROS SA – TEK SA OCTOBER 2008 – APRIL 2009 122,000.00€ Foundation piles Φ1000 & Φ600 159 Shoring works for the “ARGYRI MARKET AT PATRAS” project 08-20 TRIENA SA JANUARY 2009 – FEBRUARY 2009 24.000,00€ Sheet piles 14m long 160 Shoring works for the “SHORING WORKS FOR THE CONSTRUCTION OF BUILDING AT IOULIANOU AND SEPTEMBER 3rd ST – PHASE 3” project 08-21 MOUSIO VICTORIA SA AUGUST 2008 – MARCH 2009 195,000.00€ Berlin type retention for 8m excavation 161 Foundation piles for the “CONSTRUCTION OF MOTORWAY LINK TO GLYFA HARBOUR” project 09-01 KOKKINOS SA FEBRUARY 2009 14.550,00€ Foundation piles Φ1000 162 Foundation micropiles for the “INFRASTRUCTURE FOR POWER PLANT AT AHLADOKAMPOS” project 09-02 ELLINIKI TECHNODOMIKI ANEMOS SA MARCH – APRIL 2009 44,500.00€ Micropiles Φ300 163 Foundation piles for the “AGRINIO RING ROAD SECTION B-C” project 09-03 EVROTECHINIKI DITIKIS ELLADAS SA MARCH 2009 – DECEMBER 2009 165,000.00€ Foundation piles Φ1000 & Φ800
  • 18.
    THEMELIOSI SA –Company Profile 8 RIZARIOU str, 15233 HALADRI, GREECE, T: +30 210 6852361, F: +30 2106828242, email: themsi@hol.gr -18 164 Shoring works for the “SHORING WORKS FOR THE CONSTRUCTION OF BUILDING AT EVELPIDON & TRIAS ST ” project 09-04 ACROPOL HARAGIONIS SA APRIL 2009 – ON GOING 211,000.00€ Berlin type retention for 13m excavation 165 Foundation piles for the “MAIN SEWAGE WORKS AT PATRAS” project 09-05 JV DOMIKI – IRIDANOS - CONSTRUTEK S.A APRIL - MAY 2009 55,000.00€ Secant piles Φ800 166 Foundation piles for the ‘ANTIFLOOD WORKS FOR THE PELOPONNESUS REGION – SIAMOS RETENTION WALL’’ project 09-06 PIMER S.A. APRIL 2009 JUNE 2009 26,000.00€ Foundation piles Φ800 167 Foundation piles for the “CONSTRUCTION OF SILO AT IRAKLIS CEMENT PLANT AT VOLOS” project 09-07 MEK SA MAY 2009 35.000,00€ Foundation piles Φ800 168 MIcropiles for the: “ANTIFLOOD & DRAINAGE WORKS FROM PATHE MOTORWAY AT AG. KONSTANTINOS AREA” project. 09-08 ERGON DIETHNIS SA JULY 2009 – OCTOBER 09 60.000,00€ Micropiles Φ300 169 Shoring works for the: "SHORING WORKS OF PLOT ON 124 ATHINON AV & IFIYENIAS St.” project 09-09 SKOULIKAS SA JULY 2009 – NOVEMBER 2009 280.000,00€ Berlin type retention for 11m excavation 170 Foundation piles for the “CONSTRUCTION OF HERA BRIDGE” project 09-10 IONAS SA JULY 2009 34,000.00€ Foundation piles Φ1000 171 Drainage shafts for the “PETROLA REFINERY” project 09-11 KANAKIS SA OCTOBER 2009 20,000.00€ Shaft Φ800 172 Foundation piles for the “CONSTRUCTION OF TRAPEZA - PLATANOS TUNNELS & LADOPOTAMOS BRIDGE” project 09-12 JV AKTOR SA – PANTEHNIKI SA OCTOBER 2009 – APRIL 2010 70,000.00€ Foundation piles Φ1200 173 Foundation piles for the: “ DESIGN & BUILD OF IONIA ODOS MOTORWAY AND PATHE SECTION” project 09-13 JV EUROIOINA SEPTEMBER 2009 – AUGUST 2010 300,000.00€ Foundation piles Φ600 174 Micropiles for the “UPGRADE OF DJIA HARBOUR’’ project 09-14 CH. D. KONSTANTINIDIS S.A. NOVEMBER 2009 6,000.00€ Micropiles Φ300 175 Foundation piles for the: “IONIA ODOS MOTORWAY ANTIRIO SECTION” project 10-02 DRAGADOS SA JANUARY 2010 – MAY 2010 72,000.00€ Foundation piles Φ1200 176 Foundation piles for the: “BUILDING IN MOSCHATO WITH TWO BASEMENTS”” project 10-07 AERIS SA MARCH 2010 10,000.00€ Foundation piles Φ800 177 Retention with the use of Sheet piles for the: “CENTRAL GREECE MOTORWAY E65 – KARDITSA SECTION” project 10-08 TERNA S.A. APRIL – MAY 2010 35,000.00€ Sheetpilling 178 Pre-stressed anchors for the: “APION KLEOUS MOTORWAY – KORINTHOS KIATO SECTION” project 10-09 TERNA S.A. APRIL – MAY 2010 43,000.00€ Temporary anchors
  • 19.
    THEMELIOSI SA –Company Profile 8 RIZARIOU str, 15233 HALADRI, GREECE, T: +30 210 6852361, F: +30 2106828242, email: themsi@hol.gr -19 179 Foundation piles for the: “LAFARGE VOLOS CEMENT PLANT – FOUNDATION OF STACKER & RECLAIMER UNIT” project 10-10 MEK SA APRIL 2010 – JULY 2010 70.000,00€ Foundation piles Φ600 & micropiles Φ300 180 Foundation piles for the: “AEGEAN MOTORWAY – TEMBI SECTION” project 10-11 KASTOR SA MAY 2010 – JULY 2010 120,000.00€ Foundation piles Φ1200, Load tests and sheet piles 181 Foundation piles for the: “CENTRAL GREECE MOTORWAY E65 – KALABAKA SECTION” project 10-12 DRAGADOS SA MAY 2010 – SEPTEMBER 2010 65,000.00€ Foundation piles Φ1200 182 Foundation piles for the: “AEGEAN MOTORWAY, PLATAMONAS SECTION” project 10-14 AKTOR SA MAY 2010 – JUNE 2010 22.000,00 € FOUNDATION PILES Φ1200 183 Foundation piles for the: “ELEFSINA – KORINTHOS – PATRAS MOTORWAY RIO INTERSECTION” project 10-15 VINCI CGP JULY 2010 – DECEMBER 2010 95.500,00€ FOUNDATION PILES Φ800 Φ1000, & Φ1200ε 184 Foundation piles for the: “IONIA ODOS MOTORWAY, SECTION TRAGANA INTERCHANGE” project 10-16 JV EUROIONIA JULY 2010 – AUGUST 2010 42.000,00 € FOUNDATION PILES Φ1000 & Φ800 185 Shoring works for the: “NEW FOUR STOREY BUILDING AT VYRONAS” project 10-17 MIHALITSIS CONTRACTOR OCTOBER 2010 3.000,00€ PRESTRESSED ANCHORS 186 SEA WATER CUT OFF CURTAIN FOR THE PROTECTION OF APOLLO ANCIENT TEMPLE AT ASTIR PALACE HOTEL, VOULIAGMENI 10-18 ASTIR PALACE SA OCTOBER 2010 – MAY 2011 176.377,20€ SECANT PILES Φ800 187 Shoring works for the: “HOTEL BUILDING AT KIFISIA, ATHENS” project. 11-01 FAMOUS KTIMATIKI SA FEBRUARY 2011 – APRIL 2011 168.000,00€ “BERLINOISE” RETENTION – PILES, ANCHORS & SHOTCRETE 188 Foundation piles for the: "ANTIRRIO – IOANNINA NATIONAL RD UPGRADE 11-02 DOMOKAT SA MARCH 2011 9.900,00€ FOUNDATION PILES Φ1000 189 Shoring works for the: “46TH HIGH SCHOOL OF ATHENS” project. 11-03 S. KOKKINIS TECHNOLOGIA 2020 SA MARCH 2011 – MAY 2011 79.500,00€ “BERLINOISE” RETENTION – PILES, ANCHORS & SHOTCRETE 190 Shoring works for the: “NEW 6 STOREY BUILDING WITH 3 UNDER GROUND STOREYS AY 128 ALEXANDRAS AV, ATHENS” project 11-04 DOLCAMA LTD (NEMESIS GROUP) APRIL 2011 – JULY 2011 215.000,00€ “BERLINOISE” RETENTION – PILES, ANCHORS & SHOTCRETE 191 Shoring works for the: “HIGH SCHOOL AT 3RD SEPTEMBER RD, ATHENS” project 11-05 EUROCYFIELD LTD MAY 2011 – AUGUST 2011 55.000,00€ “BERLINOISE” RETENTION – PILES, ANCHORS & SHOTCRETE
  • 20.
    THEMELIOSI SA –Company Profile 8 RIZARIOU str, 15233 HALADRI, GREECE, T: +30 210 6852361, F: +30 2106828242, email: themsi@hol.gr -20 192 Shoring works for the: “NEW SEVEN STOREY BUILDING AT 23 KARAISKAI RD, ARTA” project 11-06 PIREAUS REAL ESTATE JUNE 2011 – AUGUST 2012 313.000,00€ “BERLINOISE” RETENTION – MICROPILES, ANCHORS & SHOTCRETE 193 Foundation piles for the: “LANDSLIDE REABILITATION AT KARPENISI” project 11-07 3Κ TECHNIKI SA – ANAVASIS SA JUNE 2011 – SEPTEMBER 2011 53.000,00 € FOUNDATION PILES Φ1200 194 Shoring works for the: “RENOVATION OF HOTEL AT PAPASTRATOS RD, AGRINIO” project 11-08 ART CONSTRUCTION AE JULY 2011 – OCTOBER 2011 135.000,00€ “BERLINOISE” RETENTION – PILES, ANCHORS & SHOTCRETE 195 Foundation piles for the: “PASSANGER’S TERMINAL AT LAVRIO HARBOUR” project 11-09 KASTOR SA AUGUST 2011 – SEPTEMBER 2011 72.000,00€ FOUNDATION PILES Φ800 & PILE LOAD TESTS 196 Foundation piles for the: “KAMARITSA BRIDGE RECONSTRUCTION” project 11-10 ANTEOS SA NOVEMBER 2011 – DECEMBER 2011 25.000,00€ FOUNDATION PILES Φ1200 197 Shoring works for the: “FIX MODERN ART MUSEUM” project 12-01 AKTOR SA JANUARY 2012 – AUGUST 2012 75.000,00€ “BERLINOISE” RETENTION – PILES, ANCHORS & SHOTCRETE 198 Shoring works for the: “5TH ELEMENTARY SCHOOL AT MOSCHATO, ATHENS” project 12-02 THALES SA JUNE 2012 – AUGUST 2012 61.000,00€ “BERLINOISE” RETENTION – PILES, ANCHORS & SHOTCRETE 199 Shoring works for the: “NEW WATER PIPE LINE AT THE TAXIARHIAS AREA LANDSLIDE” project : 12-03 INTRAKAT MARCH 2012 – AUGUST 2012 144.500,00€ RETENTION – SOIL NAILING & SHOTCRETE 200 Foundation piles for the: “SOLAR ENERGY PLANT AT CRETE 12-04 SARDIS – ROUSSOS SA MARCH 2012 8.500,00€ MICROPILES Φ300 201 Shoring works for the: “VYRONAS BIOCLIMATIC SPORTS CENTRE” project 12-05 JV DEKTOR SA – ATTIKI DIODOS SA MARCH 2012 – JUNE 2012 103.500,00€ “BERLINOISE” RETENTION – PILES, ANCHORS & SHOTCRETE 202 Foundation piles for the: “SOLAR ENERGY PLANT AT KORINTHOS” 12-06 AKTOR SA APRIL 2012 – MAY 2012 43.500,00 € MICROPILES Φ300 203 Foundation piles for the: “SOLAR ENERGY PLANT AT MYRODAFNI” 12-07 DEKTEN SA MAY 2012 & JULY 2012 23.140,00€ MICROPILES Φ300 204 Shoring works for the: “SEWAGE NETWORK OF PATRAS Α2.1 – PUMPING STATION” project. 12-08 ERGODYNAMIKI PATRON SA JUNE 2012 – JULY 2012 37.000,00€ SECANT PILES Φ80
  • 21.
    THEMELIOSI SA –Company Profile 8 RIZARIOU str, 15233 HALADRI, GREECE, T: +30 210 6852361, F: +30 2106828242, email: themsi@hol.gr -21 205 Foundation piles for the: “EGNATIA ODOS MOTORWAY, SECTION FLORINA – NIKI OF VERTICAL ROAD KOZANI – NIKI” 12-09 PORTO KARRAS SA OCTOBER 2012 – JANUARY 2013 86.000,00€ FOUNDATION PILES Φ1200. 206 Foundation piles for the: “KRESTENA – PLATANIA –KALLITHEA – ADRITSENA ROAD” 12-10 KONTOES CONTRACTOR JULY 2012 – AUGUST 2012 32.000,00€ FOUNDATION PILES Φ1200 207 Shoring works for the: “SCHOOL BUILDING EXTENSION AT N. SMYRNI” project 12-11 TECHNIKON OE SEPTEMBER 2012 9.800,00€ RETENTION PILES Φ800 208 Shoring works for the: “UPGRADE OF DRAIN NETWORKS AT ATTICA PREFECTURE AREAS” project 12-12 MARKON OE SEPTEMBER 2012 12.000,00€ RETENTION PILES Φ1000 209 Foundation piles for the: «CONSTRUCTION OF KALLIDROMO TUNNEL» 12-15 J&P AVAX SA NOVEMBER 2012 23.500,00 € FOUNDATION PILES Φ1500 210 Shoring works for the: “SCHOOL BUILDING AT N. PHILADELFIA, ATHENS” project. 13-01 ATTIKI DIODOS SA JANUARY 2013 – MARCH 2013 32.000,00€ “BERLINOISE” RETENTION – PILES, ANCHORS & SHOTCRETE 211 Foundation piles for the: “PATHE MOTORWAY, SECTION SPERCHIOS BANK – RODITSA INTERCHANGE” 13-02 PORTO KARRAS SA MARCH 2012 – NOVEMBER 2014 387.850,00€ FOUNDATION PILES Φ1000 & Φ1200. 212 Shoring works for the: “SEWAGE NETWORK AT DROSIA AREA, PREVEZA” project 13-04 ERGODOMIKI IPIROU SA MAY2013 – JUNE 2013 34.000,00€ SECANT PILES Φ600 213 Shoring works for the: “NEW SEVEN STOREY BUILDING AT 23 KARAISKAI RD, ARTA – PHASE B” project 13-05 PIREAUS REAL ESTATE JUNE 2013 – JULY 2014 134.500,00€ “BERLINOISE” RETENTION – PILES, ANCHORS, SOIL NAILING & SHOTCRETE 214 Shoring works for the: “NEW SEWAGE NETWORK AT AGRINO” project 13-08 N. NIKOLOPOULOS SA DECEMBER 2013 42.300,00€ SECANT PILES Φ600 215 Foundation piles for the: “INFRASTRUCTURE & PROTECTION WORKS AT ASTROS HARBOUR” 13-10 JV ERGOMARE SA- ARCHIMIDIS SA DECEMBER 2013 – FEBRUARY 2014 102,000.00 € FOUNDATION PILES Φ1000 216 Foundation piles for the:: “ELEFSINA – KORINTHOS – PATRAS MOTORWAY, SECTION KORINTHOS – KIATO BRIDGE Α101” 14-01 TERNA SA FEBRUARY 2014 25.000,00€ FOUNDATION PILES Φ1200 217 Shoring works for the: “RALLIOS SCHOOL CONSTRUCTION” project 14-03 S. KOKKINIS TECHNOLOGIA 2020 SA APRIL 2014 – MAY 2014 55.000,00€ “BERLINOISE” RETENTION – PILES, ANCHORS & SHOTCRETE
  • 22.
    THEMELIOSI SA –Company Profile 8 RIZARIOU str, 15233 HALADRI, GREECE, T: +30 210 6852361, F: +30 2106828242, email: themsi@hol.gr -22 218 Foundation piles for the: ”NEW HIGH SPEED RAILWAY, SECTION LIANIKLADI – DOMOKOS” project 14-05 J&P AVAX SA MAY 2014 53.500,00 € FOUNDATION PILES Φ1000 219 Shoring works for the: “MARATHONAS CULTURAL CENTER” project 14-06 LAMDA TECHNIKI SA MAY 2014 – JULY 2014 102.000,00€ “BERLINOISE” RETENTION – PILES, ANCHORS & SHOTCRETE 220 Foundation piles for the: “ELEFSINA – KORINTHOS – PATRAS MOTORWAY, SECTION KORINTHOS – KIATO - XYLOKASTRO” project 14-07 TERNA SA MAY 2014 – SEPTEMBER 2014 83.000,00€ FOUNDATION PILES Φ1000 & SOIL NAILING 221 Foundation piles for the:: “IONIA ODOS MOTORWAY, SECTION S1” project 14-09 TERNA SA JULY 2014 – NOVEMBER 2015 120.000,00€ FOUNDATION PILES Φ1200 & PILE LOAD TESTS 222 Foundation piles for the:: “NEW PREHEATER U-2100 UNIT AT EL.PE. ASPROPYRGOS REFINERY” project 14-10 DIOLETIS LTD JUNE 2014 12.000,00 FOUNDATION PILES Φ600 223 Foundation piles for the: “IONIA ODOS MOTORWAY, SECTION S3” project 14-12 TERNA SA JULY 2014 12.000,00€ FOUNDATION PILES Φ1000 224 Foundation piles for the: “MAKRYNIA RINGROAD” project 14-13 JV NIOVI SA – IONIOS TECHNIKI SA JULY 2014 – ONGOING 45.000,00€ FOUNDATION PILES Φ1000& Φ1200. 225 Shoring works for the: “ELEFSINA – KORINTHOS – PATRAS MOTORWAY, SECTION KIATO INTERCHANGE” project”. 14-14 TERNA SA JULY 2014 – AUGUST 2014 38.000,00€ PRESTRESSED ANCHORS 600kN 226 Foundation piles for the: “BOT DESIGN & BUILT OF 10 SCHOOLS AT ATTICA PREFECTURE – OROPOS SCHOOL COMPLEX” project 14-15 J&P AVAX SA OCTOBER 2014 – APRIL 2015 110,500.00 € FOUNDATION PILES Φ800 & LOAD TEST 227 Shoring works for the: “UPGRADE OF THE No13 ROAD OF IOANNINA PREFECTURE” project. 14-16 ODOKAT SA OCTOBER 2014 – DECEMBER 2014 42.000,00€ PILES Φ800 & PRESTRESSED ANCHORS 228 Foundation piles for the: “NEW BRIDGE AT SPATON AV AT THE RAFINA CREEK” project. 14-17 KONON TECHNIKI SA DECEMBER 2014 – ONGOING 25.000,00€ FOUNDATION PILES Φ1200 229 Foundation piles for the: “ELEFSINA – KORINTHOS – PATRAS MOTORWAY, SECTION KORINTHOS – KIATO - XYLOKASTRO” project 15-01 TERNA SA FEBRUARY 2014 – MARCH 2015 73.100,00€ FOUNDATION PILES Φ1000, 1200 & 1500 230 Shoring works for the: “NEW SCHOOL BUILDING AT RAMFOU str, ATHENS” project”. 15-02 KONON TECHNIKI SA APRIL – JUNE 2015 & OCTOBER – JANUARY 2016 185.800,00€ MICROPILES Φ35cm, PRESTRESSED ANCHORS, SOIL NAILS & SHOTCRETE
  • 23.
    THEMELIOSI SA –Company Profile 8 RIZARIOU str, 15233 HALADRI, GREECE, T: +30 210 6852361, F: +30 2106828242, email: themsi@hol.gr -23 231 Foundation piles for the:: “IONIA ODOS MOTORWAY, SECTION S1” project 15-05 TERNA SA JUNE 2015 – ONGOING 232.000,00€ FOUNDATION PILES Φ600, Φ1200 & Φ1500, PILE LOAD TESTS, ANCHORS 232 Shoring works for the: “REPAIR OF SEWAGE SHAFT IN TRIKALA” project”. 15-06 METRON SA SEPTEMBER 2016 13.600,00€ SECANT PILES Φ600 233 Shoring works for the: “IONIA ODOS S2” project”. 15-08 TERNA SA SEPTEMBER 2016 13.600,00€ PLACEMENT OF STEEL SHEETPILES 234 Shoring works for the: “ELEFSINA – KORINTHOS – PATRAS MOTORWAY, SECTION O383 CUT” project 16-01 TERNA SA MARCH 2016 – ONGOING 190.000,00€ PRESTRESSED ANCHORS, SOIL NAILS & SHOTCRETE 235 Shoring works for the: “IONIA ODOS S2” project”. 16-02 TERNA SA MARCH 2016 29.000,00€ PERMANENT PRESTRESSED PILES
  • 24.
    THEMELIOSI SA –Company Profile 8 RIZARIOU str, 15233 HALADRI, GREECE, T: +30 210 6852361, F: +30 2106828242, email: themsi@hol.gr -24 6.2.SOIL IMPROVEMENT PROJECTS 6.2.1 Executed projects No. PROJECT CODE CLIENT DURATION CONTRACT DESCRIPTION 1 Soil Improvement for the:: “IONIA ODOS MOTORWAY, SECTION S1” project 15-03 & 15-07 TERNA SA FEBRUARY 2015 – FEBRUARY 2016 176.000,00€ STONE COLUMNS Φ800, TOP FEED & VERTICAL WICK DRAINS 2 Soil improvement for the: “KALAVRYTA WATER TREATMETN PLANT” project 14-11 JV TEMEK SA – ERMON SA JULY - SEPTEMBER 2014 62.000,00€ STONE COLUMNS Φ800, TOP FEED 3 Soil improvement for the: “SKALA WATER TREATMETN PLANT” project 14-04 JV ANTHIS SA – APERGIS SA MAY 2014 33.000,00€ STONE COLUMNS Φ800, TOP FEED 4 Soil improvement for the: "IONIA ODOS MOTORWAY, SECTION S2” project 14-02 TERNA SA APRIL 2014 – AUGUST 2014 78.000,00€ VERTICAL WICK DRAINS 5 Soil improvement for the: “KALAMATA WATER TREATMETN PLANT” project 13-07 MESOGIOS SA NOVEMBER 2013 25.000,00 € STONE COLUMNS Φ800, TOP FEED 6 Soil improvement for the: “EGIO WATER TREATMETN PLANT” project 13-06 JV ITHAKI SA – AAGIS SA AUGUST 2013 – SEPTEMBER 2013 62.300,00 € STONE COLUMNS Φ800, TOP FEED 7 Soil improvement for the: “PATHE MOTORWAY, SECTION SPERCHIOS BANK – RODITSA INTERCHANGE” project 13-02 PORTO KARRAS SA MARCH 2012 – NOVEMBER 2014 71.000,00€ STONE COLUMNS Φ600, TOP FEED 8 Soil improvement for the "GITHIO HARBOUR UPGRADE” project. 12-16 DOMIKI KRITIS SA DECEMBER 2012 – JULY 2014 400.000,00€ STONE COLUMNS Φ800, MARINE BOTTOM FEED & MARINE VERTICAL WICK DRAINS 9 Soil improvement for the: “PATHE MOTORWAY, SECTION SPERCHIOS BANK – RODITSA INTERCHANGE” project 12-14 PORTO KARRAS SA NOVEMBER 2012 & NOVEMBER 2014 30.100,00€ VERTICAL WICK DRAINS 10 Soil improvement for the: “LOUROS WATER TREATMETN PLANT” project 12-13 EGNON SA OCTOBER 2012, NOVEMBER - DECEMBER 2014 127.000,00€ STONE COLUMNS Φ800, TOP FEED
  • 25.
    THEMELIOSI SA –Company Profile 8 RIZARIOU str, 15233 HALADRI, GREECE, T: +30 210 6852361, F: +30 2106828242, email: themsi@hol.gr -25 10 Soil improvement for the: “ELEFSINA – KORINTHOS – PATRAS – PYRGOS MOTORWAY, ARAXOS” project 10-20 AKTOR SA NOVEMBER 2010 27.900,00€ VERTICAL WICK DRAINS 11 Soil improvement for the: “DOLPHIN A AT THE VETH’s LOADING STRIP” 10-19 H. D. CONSTRANTINIDIS SA DECEMBER 2010 25.000.00 MARINE PILE INSTALLMENT 50m. 12 Soil improvement for the “IONIA ODOS MOTORWAY – SECTION KALIDONA - ETOLIKO” project 10-01 FERROVIAL AGROMAN SA JANUARY 2010 50,000.00€ VERTICAL WICK DRAINS 13 Soil improvement for the “RAILWAY BRIDGE FOR THE HIGH SPEED RAILWAY, LIANOKLADI SECTION” project 07-04 DOMOSPORT S.A. APRIL 2007 10,000.00€ VERTICAL WICK DRAINS 14 Soil improvement for the project “EGNATIA ODOS – STRYMONAS SECTION” PROJECT 07-02 ATTIKAT S.A. FEBRUARY – ON GOING 1,781,000.00€ Stone columns Φ800 15 Soil improvement for the “CONSTRUCTION OF TRAM DEPOT AT VOULA” project 07-07 THEMELI S.A. JANUARY 2007 13,000.00€ Stone columns Φ1000 16 Soil improvement for the “NEW DOUBLE RAILWAY OF THE TITHOREA – LIANOKLADI, SECTION 19 – 40KM, PHASE 3RD ”project 06-23 TERNA S.A. DECEMBER 2006 21,000.00€ VERTICAL WICK DRAINS 17 Soil improvement for the “EXTENSION OF LINARIA HARBOR AT SKYROS ISLE” project 06-08 VLAHOS S.A. JUNE 2006 14,000.00€ Stone columns Φ800 18 Soil improvement for the “PATHE MOTORWAY MALIAKOS SECTION” 05-11 J/V ATHENA - MICHANIKI JULY 2005 - SEPTEMBER 2007 2,040,000.00€ Soil mixing, Vertical wick drains, Stone columns Φ800 19 Soil improvement for the “EGNATIA ODOS– DIDIMOTIHO SECTION” project 05-09 VIOTER S.A JUNE 2005 – AUGUST 2005 65,000.00€ Vertical wick drains for consolidation. 20 Soil improvement for the “CONSTRUCTION OF THE VAKETA DAM IN THE ISLE OF TINOS”project 04-25 THEMELIOSI S.A. DECEMBER 2004 – MARCH 2006 40.000,00€ Grout curtain injections 21 Soil improvement for the “CONSTRUCTION OF OVERPASS AT PALAIOFARSALA” project 03-24 J/V ELTER S.A. - THESSALIKI S.A. OCTOBER 2003 - MARCH 2004 168.102,90€ Vertical wick drains for consolidation 22 Soil improvement for the “EARTHMOVING & STRUCTURAL WORKS FOR THE NEW DUAL HIGH SPEED RAILWAY LINE TITHOREA – LIANOKLADI FROM KM 19 TO KM 40” project 00-01 J/V SPERCHIOS R.L. CONSTRUCTION JANUARY 2000 - JUNE 2001 374.908,66€ Vertical wick drains for consolidation.
  • 26.
    THEMELIOSI SA –Company Profile 8 RIZARIOU str, 15233 HALADRI, GREECE, T: +30 210 6852361, F: +30 2106828242, email: themsi@hol.gr -26 6.3. INTERNATIONAL PROJECTS 6.3.1. Executed projects No. PROJECT CODE CLIENT DURATION CONTRACT DESCRIPTION ROMANIA (Constructed by connected company GEA Construction & Engineering SA) 1 Foundation piles for the: “„LOT 3 line Coslariu - Simeria, sector Vintu de Jos - Coslariu, Bridge km 399+209 , ROMANIA"” project 16R01 EURODRILL SRL FEBRUARY 2016 11,000.00€ Foundation piles Φ1000 2 Shoring works for the: „Centru international Constantin Brancusi-Centru turistic interactiv, 15 Calea Unirii, Craiova, Dolj County, ROMANIA" project 15R03 TOP DRILL SRL DECEMBER 2015 - ONGOING 55.000,00€ Diaphragm wall D=40cm 3 Foundation piles for the: “PROIECTAREA SI EXECUTIA AUTOSTRAZII SEBES - TURDA LOT 3, km 41+250 - km 53+700” project 15R02 GT GROUND ENGINEERING & SERVICES Srl JUNE 2015 – AUGUST 2015 40,400.00€ Foundation piles Φ1200 4 Foundation piles for the: “CONSTRUCTION OF 6 PILES IN BRIDGE IN IPOTESTI, OLT COUNTY” project 15R01 GT GROUND ENGINEERING & SERVICES Srl JUNE 2015 3,500.00€ Foundation piles Φ1000 5 Foundation piles for the: “NEW CEREAL TERMINAL PIER 55, CONSTANTA HARBOR” project 15-04 GT GROUND ENGINEERING & SERVICES Srl APRIL 2015 50,500.00€ Foundation piles Φ800 & Φ1000 TURKEY (Constructed by connected company GEA Zemin inşaat Sanayi Ve Ticaret A.Ṣ.) 1 Shoring works for the: “CAGLAYAN METRO STATION“ project 15T04 N.Y.S. AUGUST 2015 – SEPTEMBER 2015 45,000.00€ Prestressed anchors & Soil nails 2 Shoring works for the: “BAHCESEHiR, VADi EVLERi “ project 15T03 BiRRES JULY 2015 – ON GOING 35,000.00€ Prestressed anchors & Soil nails 3 Shoring works for the: “TORUNKENT – 5.LEVENT“ project 15T02 TORUNLAR AUGUST 2015 – ONGOING 155,000.0€ Prestressed anchors & Soil nails 4 Foundation piles for the: “SANCATEPE BUILDING PROJECT”roject 15T01 ORTADOGU GRUBU MAY 2015 – JULY 2015 30,000.00€ Foundation pile Φ800 & Φ1000
  • 27.
    THEMELIOSI SA –Company Profile 8 RIZARIOU str, 15233 HALADRI, GREECE, T: +30 210 6852361, F: +30 2106828242, email: themsi@hol.gr -27 MIDDLE EAST (Constructed by THEMELIOSI LEBANON SAL) 1 Shoring works for the: “DESIGN AND BUILT OF THE SHORING, EXCAVATION AND DEWATERING WORKS FOR THE TOWN TOWER BLOCK 18-01 & D.I.B. TOWER BLOCK 18-02 BEIRUT, LEBANON” project L6-01 DUBAI ISLAMIC BANK MAY 2006 – DECEMBER 2007 3,700,000.00$ Secant piles wall, prestressed anchors, grout plug and 21m excavation 2 CONCRETE WORKS FOR THE LOT 713 – RMEIL, BEIRUT, LEBANON L5-02 STOW. AUGUST 2005 – OCTOBER 2006 270,000.00$ Concrete frame construction 3 Foundation piles for the: “EXECUTION OF THE DEEP FOUNDATION PILES RELATED TO THE FOUR HIGH RISE TOWERS OF THE ARBIL COMMERCIAL CENTER –IRAQ” project IR5- 01 M.A.N. Enterprices AUGUST 2005 – OCTOBER 2006 1,960,000.00$ Foundation piles Φ1000 4 Shoring works for the: “CONSTRUCTION OF RETENTION WITH PILE Φ80 AT FARAYIEH - LEBANON” project L5-01 REAL ESTATE DEVELOPMENT APRIL 2005 12,000.00$ Piles Φ800 5 Shoring works for the: “DESIGN AND BUILT OF THE SHORING, EXCAVATION AND DEWATERING WORKS FOR THE FOCH 94, BEIRUT, LEBANON” project L4-02 HOURIE DEVELOPMENT JANUARY 2005 – MARCH 2006 850,000.00$ Secant piles wall, anchors, grout plug and 17m excavation 6 Shoring works for the: “SHORING & EXCAVATION WORKS FOR LOT 713 – RMEIL, ASHRAFIYE, BEIRUT, LEBANON” project L4-01 STOW. NOVEMBER 2004 – MARCH 2005 195,000.00$ Berlin type wall, micropiles, anchors, nails and Shotcrete and 7m excavation
  • 28.
    THEMELIOSI SA –Company Profile 8 RIZARIOU str, 15233 HALADRI, GREECE, T: +30 210 6852361, F: +30 2106828242, email: themsi@hol.gr -28 6.4.GENERAL CONTRACTING PROJECTS 6.4.1. Executed projects No. PROJECT CODE CLIENT DURATION CONTRACT DESCRIPTION 1 MULTI PURPOSE BUILDING AT AG. DIMITRIOS MUNICIPALITY 04-26 MUNICIPALITY OF AG. DEMETRIOS NOVEMBER 2004 – JUNE 2006 594.000,00€ Building construction 2 VAKETA DAM 04-25 KYKLADON PREFECTURE DECEMBER 2004 – FEBRUARY 2007 1.572.000,00€ Concrete dam construction and grout injections 3 COMPLETION OF MOTORWAY AT AG. KONSTANTINOS EYDE/ SYDIRISIS APRIL 2005 – OCTOBER 2005 995.000,00€ Asphalt pavement 4 SLOPE RETENTION ON THE KOUTSI – PYRGOS ROAD AT THE ISLE OF SAMOS D5-12 SAMOS PREFECTURE AUGUST 2005 – AUGUST 2006 924.000,00€ Road slopes retention with piles 5 CONSTRUCTION OF ESHATIA BRIDGE D5-16 ATHINON PREFECTURE AUGUST 2005 – NOVEMBER 2006 480,000.00€ Bridge construction 6 REFURBISHMENT OF PLAY GROUNDS D5-18 MUNICIPALITY OF ATHENS MAY 2005 – NOVEMBER 2005 450,000.00€ Concreting and steel works 7 CONSTRUCTION OF RETENTION WALLS AT TINOS D6-04 MUNICIPALITY OF TINOS DECEMBER 2005 – FEBRUARY 2007 550,000.00€ Retention walls construction 8 KERKYRA JUSTICE COURT BUILDING 05-01 THEMIS KATASKEVASTIKI S.A. FEBRUARY 2005 – SEPTEMBER 2007 1.484.000,00€ Justice court building construction – phase 2 9 UPGRADE OF WATER SUPPLY NETWORK OF THE NORTH CITY OF CORFU D5-15 MUNICIPALITY OF CORFU AUGUST 2005 – APRIL 2008 1,050,000.00€ Pipe network 10 CONSTRUCTION OF PELASGIAS HARBOR D6-25 STEREAS HELLADAS PREFECTURE DECEMBER 2006 – AUGUST 2007 470,000.00€ Quay construction 11 CONSTRUCTION OF BRIDGES AT HTOURI AND FARSALITIS RIVERS D5-21 THESSALIA PREFECTURE OCTOBER 2005 – JANUARY 2008 3,250,000.00€ Bridge construction 12 MORAITIKA – KAVOS ROAD UPGADE D6-15 KERKYRA PREFECTURE MAY 2006 SEPTEMBER 2008 2,229,302.50€ Asphalt paving 13 CONSTRUCTION OF MULTI-STOREY PARKING BUILDING AT VOLOS D6-13 MUNICIPALITY OF VOLOS JUNE 2006 – ONGOING 4,500,000.00€ Building construction 14 CONSTRUCTION OF TWO UNDERPASSES AT SARAGIA AND GAZELO, AT PALAIOFARSALOS – KALABAKA RAILWAY D6-22 ERGOSE S.A. SEPTEMBER 2006 - ONGOING 3,384,559.93€ Under passes (under railway)
  • 29.
    THEMELIOSI SA –Company Profile 8 RIZARIOU str, 15233 HALADRI, GREECE, T: +30 210 6852361, F: +30 2106828242, email: themsi@hol.gr -29 7. MECHANICAL EQUIPMENT Very important factor for the execution of works is the use of proper mechanical means. In the ten years of operation, the company has acquired modern as much as important mechanical equipment. The equipment in question, include drilling machines, as well as auxiliary equipment: cranes, loaders, etc. Also includes wagon drills for pre stressed anchors & micropiles, stone column and steel piles vibrators, wick drain equipment, soil mixing systems, grouting equipment, bentonite equipment, generators, auxiliary equipment, etc. The own equipment cover all types and size. The equipment is entirely bought from the manufacturing factories, after extensive control and guarantee of good operation. The remaining equipment, is new or in the most excellent functional condition. In total, it is constituted by machines of well known makes. All of the firm’s equipment are repaired and maintained at self-owned yard in the Athens area, by qualified and very experienced personnel. The following table shows the firm’s resources:
  • 30.
    THEMELIOSI SA –Company Profile 8 RIZARIOU str, 15233 HALADRI, GREECE, T: +30 210 6852361, F: +30 2106828242, email: themsi@hol.gr -30 8. TABLE OF MECHANICAL EQUIPMENT Α/Α DESCRIPTION TYPE YEAR OF MANUF. YEAR OF PURCHASE DRILLING RIGS 1 BAUER BG 9 1992 2000 2 BAUER BG 22 1998 2000 3 BAUER BG 14 1994 2000 4 CMV 14-35 2001 2001 5 BAUER BG 24V 2006 2006 CRANES 1 FUCHS 125R 1991 2000 2 FUCHS 125R 1982 2000 3 WESERHUTTE AG SW190 1985 2002 4 RUSTON RB 38 Heavy Duty 1982 2005 5 RUSTON RB 30 2000 WAGON DRILLS 1 COMACCHIO MC15 2016 2016 2 CMV MK 600 2001 2001 3 CMV MK 600M 2004 2006 4 TAMROCK ZAHS600 1998 2000 AIR COMPRESSORS 1 INGERSOLL RAND XHP-750-W 1991 2000 2 ATLAS COPCO XAMS365MD 1995 2000 3 ATLAS COPCO XAMS445 1995 2000 4 ATLAS COPCO XAS-65DD 1995 2000 5 INGERSOLL RAND 900cfm 1981 2000 6 ATLAS COPCO XAMS365 1996 2007 LOADERS 1 LIEBHERR L 531 1990 2000 2 BOB CAT 751 1996 2003
  • 31.
    THEMELIOSI SA –Company Profile 8 RIZARIOU str, 15233 HALADRI, GREECE, T: +30 210 6852361, F: +30 2106828242, email: themsi@hol.gr -31 SHEET PILE EQUIPMENT - VIBRATORS 1 LIEBHERR/ ABI 942/RE 10000 1991 2000 2 ABI ZR 400GL 1991 2000 3 TYRZO/PTC 20A2 1978 2000 4 ICE 815 1998 2002 5 PENNINE (Deep vibrator) 150HD 2005 2005 6 PTC (Deep vibrator) VL18 2011 2011 STICHERS (Wick Drains) 1 N.C.B. D35 2011 2011 GENERATORS 1 GENERATORS STANFORD H0264C 1999 2000 2 GENERATORS MECC ALTE SPA 2002 2002 3 GENERATORS MECC ALTE SPA 2002 2002 4 GENERATORS MARELLI 2002 2002 5 GENERATORS CMI/DEUTZ 200kVA 2003 2004 SLURRY INJECTION & BATCHING EQUIPMENT 1 SLURRY - GROUT BATCHING PLANT PUNTEL 2000 2000 2 SLURRY - GROUT BATCHING PLANT TECNIWELL MTW31 2002 2002 3 SLURRY - GROUT BATCHING PLANT GREEK MADE 2005 2005 4 SLURRY - GROUT BATCHING PLANT CLIVIO 2002 2002 5 SLURRY - GROUT BATCHING PLANT TECNIWELL TWM 12 2005 2005 6 INJECTION PUMP CLIVIO 2000 2000 7 INJECTION PUMP CLIVIO 2000 2000 8 INJECTION PUMP ATLAS COPCO ZHS 5070 2000 2002 9 INJECTION PUMP TECNIWELL 2002 2002 10 INJECTION PUMP TECNIWELL TWG 7-22 2005 2005 11 INJECTION PUMP TRIPLEX 2005 12 BENTONITE PLANT S.A.I.C.I. STM 1000 2000 2000 13 BENTONITE PLANT S.A.I.C.I. STM 2000 2003 2003 14 BENTONITE PLANT S.A.I.C.I. STM 2000 2005 2005 PRE STRESS AND TESTING EQUIPMENT 1 PRESTRESSING PUMP & JACKS BORON 10-16 2000 2000 2 PRESTRESSING PUMP & JACKS PRESCO 2005 2005
  • 32.
    THEMELIOSI SA –Company Profile 8 RIZARIOU str, 15233 HALADRI, GREECE, T: +30 210 6852361, F: +30 2106828242, email: themsi@hol.gr -32 3 LOAD TEST SYSTEM – JACKS & APPARATUS ENERPAC 1200ΤΟΝ 2006 2006 4 LOAD TEST BEAMS 3 HΕΒ1000 plus 2002 2002 5 PILE INTEGRITY TESTER PDA 2004 2004 AUXILIARY EQUIPMENT Nr DESCRIPTION MAKE TYPE ITEMS 1 DRILLING BUCKETS BAUER, SIP & T, GREEK MANUF. Φ450 - Φ1500 43 2 AUGERS BAUER, SIP & T, Φ450 - Φ1500 17 3 CORE BARRELS BAUER, SIP & T, GREEK MANUF. Φ600 - Φ1200 8 4 CASINGS BAUER, GREEK MANUF. Φ500 - Φ1500 84 5 “DOWN THE HOLE” HAMMERS VARIOUS Φ100 - Φ350 7 6 WELDERS VARIOUS 14 7 SOIL MIXING SYSTEM BAUER Φ800 – 14m 2 8 DIAPHRAGM WALL GRAB CASAGRANDE DL4 1 9 PUMPS GORMANN RUPP, VARISCO, 44 10 BENTONITE TANKS GREEK MANUF. 35 m3 8
  • 33.
    THEMELIOSI SA –Company Profile 8 RIZARIOU str, 15233 HALADRI, GREECE, T: +30 210 6852361, F: +30 2106828242, email: themsi@hol.gr -33 PILING – TEMPORARY SUPPORT WITH BENTONITE SLURRY METRO STATION ANCHORING
  • 34.
    THEMELIOSI SA –Company Profile 8 RIZARIOU str, 15233 HALADRI, GREECE, T: +30 210 6852361, F: +30 2106828242, email: themsi@hol.gr -34 SECANT PILES SITE CAST IN SITU PILING
  • 35.
    THEMELIOSI SA –Company Profile 8 RIZARIOU str, 15233 HALADRI, GREECE, T: +30 210 6852361, F: +30 2106828242, email: themsi@hol.gr -35 SOIL NAILING – FIBER GLASS BERLINOISE RETENTION SYSTEM
  • 36.
    THEMELIOSI SA –Company Profile 8 RIZARIOU str, 15233 HALADRI, GREECE, T: +30 210 6852361, F: +30 2106828242, email: themsi@hol.gr -36 BERLINOISE RETENTION SYSTEM SECANT PILES, ACHORING, STRUTS & GROUTING
  • 37.
    THEMELIOSI SA –Company Profile 8 RIZARIOU str, 15233 HALADRI, GREECE, T: +30 210 6852361, F: +30 2106828242, email: themsi@hol.gr -37 BERLINOISE RETENTION SYSTEM
  • 38.
    THEMELIOSI SA –Company Profile 8 RIZARIOU str, 15233 HALADRI, GREECE, T: +30 210 6852361, F: +30 2106828242, email: themsi@hol.gr -38 SOIL NAILING & SHOTCRETE BERLINOISE RETENTION SYSTEM
  • 39.
    THEMELIOSI SA –Company Profile 8 RIZARIOU str, 15233 HALADRI, GREECE, T: +30 210 6852361, F: +30 2106828242, email: themsi@hol.gr -39 BERLINOISE RETENTION SYSTEM MARINE STONE COLUMNS
  • 40.
    THEMELIOSI SA –Company Profile 8 RIZARIOU str, 15233 HALADRI, GREECE, T: +30 210 6852361, F: +30 2106828242, email: themsi@hol.gr -40 DEEP SOIL MIXING SECANT PILES & TOP DOWN SLAB CONSTRUCTION
  • 41.
    THEMELIOSI SA –Company Profile 8 RIZARIOU str, 15233 HALADRI, GREECE, T: +30 210 6852361, F: +30 2106828242, email: themsi@hol.gr -41 FOREPOLINGFOR TUNNELING SHEET PILING
  • 42.
    THEMELIOSI SA –Company Profile 8 RIZARIOU str, 15233 HALADRI, GREECE, T: +30 210 6852361, F: +30 2106828242, email: themsi@hol.gr -42 VERTICAL PLASTIC DRAINS BERLINOISE RETENTION SYSTEM
  • 43.
    THEMELIOSI SA –Company Profile 8 RIZARIOU str, 15233 HALADRI, GREECE, T: +30 210 6852361, F: +30 2106828242, email: themsi@hol.gr -43 BERLINOISE RETENTION SYSTEM SECANT PILES PREPARATIONS PILE LOAD TEST
  • 44.
    THEMELIOSI SA –Company Profile 8 RIZARIOU str, 15233 HALADRI, GREECE, T: +30 210 6852361, F: +30 2106828242, email: themsi@hol.gr -44 VERTICAL WICK DRAINS STONE COLUMNS