Testing Business Logic
begins in Requirements
Paul Vincent
BCS SIGiST – Summer 2015 Conference - Friday 5 June 2015
Some Known Best Practices …
• Agile development
(fail early, deliver often)
• Test-driven development
(test specification = system specification)
• Model-driven development
(formal models are more easily transformed into software)
Ref: BCS SIGiST Spring 2015
Ref: BCS SIGiST Winter 2014
BCS SIGiST Autumn 2014
1. Why Test in Requirements?
Ref: http://loadstorm.com/2011/10/cost-fixing-software-defects/
2. But how can
Requirements be Formal?
• Models can be formal
• Example = BPMN process
• Can be validated, simulated,
loops detected etc
Decision
Gateway
Task
Ref OMG DMN
3. Decision Models for Requirements
• Decision “models” are not new!
Babylon 1800BC - Mathematical look-up table
3. Decision Models for Requirements
• Decision “models” are not new!
4. Decision Models for
Testing
1977
5. Decision Models as Requirements
• How can we define a formal model for business logic
that Business Analysts can use?
With appropriate notation, methodology and standards?
• Can modelling tools embed appropriate testing to automate tests?
Decision Methodologies
• TDM - The Decision Model (von Halle, Goldberg)
• Published, commercially supported, specific notation
• Tooling (BiZZDesign, Sapiens, SAP,…)
• DTM - Decision Table Methodology (Vanthienen)
• Published across papers and books, commercially supported
• Tooling (Various) for decision tables
• Decision Management Systems Methodology (Taylor)
• Published, commercially supported
• Own tooling (Decision Management Solutions)
Decision Notations
• TDM - The Decision Model (von Halle, Goldberg)
• Published, commercially supported, specific notation
• Tooling (BiZZDesign, Sapiens, SAP,…)
• OMG DMN - Decision Model and Notation
• Published, commercial support starting, specific notation
• Tooling (Signavio, DMS, FICO, …)
Case Study: Example using TDM
Determine Policy
Renewal Method
Manual Renewal
Automatic Renewal
Manual or
Automatic
A. What is Decision?
• Find Manual or Automated status…
Determine Policy
Renewal Method
BPMN
TDM
Per OMG DMN
•A Decision is the act of applying decision logic to one or
more inputs to produce one output
•A Decision Logic is a formal expression that defines the
output of a decision with respect to its inputs
• A decision logic can be a Computation
• Or a Fixed Alternatives Ruleset, represented as a Decision
Table or a Decision Tree
• Or it can be an Imported Formulation (e.g. a predictive model
in PMML)
B. What is the Decision Logic
Decision Table / Rule Family describing logic
AND
OR
FAMILY
OF
RELATED
BUSINESS
RULES
CONCLUSION
C. Is this complete, no duplications etc?
ALL VALUES TESTED? ALL VALUE COMBINATIONS TESTED? ALL CONCLUSIONS CONSISTENT?
Verify Rule Family / Decision Table (static test)
D. Does this do what is intended?
ARE THE RESULTS AS EXPECTED AGAINST TEST CASES?
Validate Rule Family / Decision Table (test cases)
Validate Rule Family / Decision Table (test cases)
Validate Rule Family / Decision Table (test cases)
Validate Rule Family / Decision Table (test cases)
Validate Rule Family / Decision Table (test cases)
TEST CASES CREATED, CUSTOMISED, ETC
Validate Rule Family / Decision Table (test cases)
TEST RESULTS SHOWN
Validate Rule Family / Decision Table (test cases)
TEST CASE SHOWN IN DECISION TABLE / RULE FAMILY
E. Unit Testing Done
REPEAT EXHAUSTIVE TESTS
FOR THESE RULE FAMILIES
F. Test Connections to Rule Families
DEFINE TESTS FOR ALL
BRANCHES, TESTING EACH LINK
Assumptions for decision modelling for
testing
1. I know the decision I need to make
(may be re-used across processes)
2. I define a formal / rigorous data model too
(name, type, value domain, single/list)
• See Data Modelling for Requirements Testing
presentation at some future SIGiST!
For Business Logic requirements…
1. We can model business logic using Decision Models
For Business Logic requirements…
1. We can model business logic using Decision Models
2. We can verify the completeness + uniqueness of this business logic
For Business Logic requirements…
1. We can model business logic using Decision Models
2. We can verify the completeness + uniqueness of this business logic
3. We can validate the business logic against all possible use cases for
each rule family + all links in a decision model of multiple rule
families
How useful is this?
• Example 1: a product selection requirement
• Original analysis = 15,000 rows of business logic in Excel
• Decision Modelled = ~220 rows across ~18 decisions
by 6 Business Analysts over 2-3 weeks
How useful is this?
• Example 2: business loan compliance with policy
• Original analysis = spreadsheet of X tabs of
metrics vs business sector vs threshold levels
• Decision Modelled = Validate-able thresholds vs policies,
Side by side comparison of thresholds,
Champion challenger etc
Standards to support this pattern?
• Standardisation effort by OMG DMN
• Notation and metamodel
• Can be used with multiple methodologies eg DTM, TDM
• Tooling to support DMN underway
DMN Decision Requirements Diagram
DECISION BUSINESS
KNOWLEDGE
MODEL
INPUT
TDM / DMN
=
DRD
Key
DRD
Connections
Guide
Decision Table (a Business Knowledge Model)
Decision Table Hit Policies
Indicator Indicator
Term
Description
Single Hit U Unique Only 1 rule matched = DEFAULT POLICY
A Any Many rules can match but matched rules must have same output
P Priority Many rules can match and matched rules can have different outputs; output selected
per a prioritised list of possible outputs
F First Many rules can match and matched rules can have different outputs; output selected
per ordering of rules
Multi Hit O Output Matched rule outputs are returned in order per a prioritised list of possible outputs
R Rule Matched rule outputs are returned in order per ordering of rules
C Collect No operator Matched rule outputs are returned in arbitrary order
C+ Collect operator
(+, <, >, #)
Operator (sum, min, max, count) applied to the outputs
and the result returned
C>
C<
C#
DMN Spec
Example
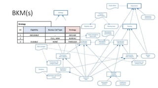
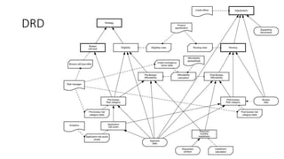
DRD
BKM(s)
THANK YOU
• Credits:
• OMG DMN standards team
standardising notations for best
practice decision analysis and design
• Larry Goldberg and Barbara Vonhalle
defining The Decision Model as a best
practice methodology
• Sapiens DECISION product team
permitting the use of their tool for
this presentation

Testing begins with requirements - Presentation to BCS SIGiST jun15

  • 1.
    Testing Business Logic beginsin Requirements Paul Vincent BCS SIGiST – Summer 2015 Conference - Friday 5 June 2015
  • 2.
    Some Known BestPractices … • Agile development (fail early, deliver often) • Test-driven development (test specification = system specification) • Model-driven development (formal models are more easily transformed into software)
  • 3.
    Ref: BCS SIGiSTSpring 2015
  • 4.
    Ref: BCS SIGiSTWinter 2014
  • 5.
  • 6.
    1. Why Testin Requirements? Ref: http://loadstorm.com/2011/10/cost-fixing-software-defects/
  • 7.
    2. But howcan Requirements be Formal? • Models can be formal • Example = BPMN process • Can be validated, simulated, loops detected etc Decision Gateway Task Ref OMG DMN
  • 8.
    3. Decision Modelsfor Requirements • Decision “models” are not new! Babylon 1800BC - Mathematical look-up table
  • 9.
    3. Decision Modelsfor Requirements • Decision “models” are not new!
  • 10.
    4. Decision Modelsfor Testing 1977
  • 11.
    5. Decision Modelsas Requirements • How can we define a formal model for business logic that Business Analysts can use? With appropriate notation, methodology and standards? • Can modelling tools embed appropriate testing to automate tests?
  • 12.
    Decision Methodologies • TDM- The Decision Model (von Halle, Goldberg) • Published, commercially supported, specific notation • Tooling (BiZZDesign, Sapiens, SAP,…) • DTM - Decision Table Methodology (Vanthienen) • Published across papers and books, commercially supported • Tooling (Various) for decision tables • Decision Management Systems Methodology (Taylor) • Published, commercially supported • Own tooling (Decision Management Solutions)
  • 13.
    Decision Notations • TDM- The Decision Model (von Halle, Goldberg) • Published, commercially supported, specific notation • Tooling (BiZZDesign, Sapiens, SAP,…) • OMG DMN - Decision Model and Notation • Published, commercial support starting, specific notation • Tooling (Signavio, DMS, FICO, …)
  • 14.
    Case Study: Exampleusing TDM Determine Policy Renewal Method Manual Renewal Automatic Renewal Manual or Automatic
  • 15.
    A. What isDecision? • Find Manual or Automated status… Determine Policy Renewal Method BPMN TDM
  • 16.
    Per OMG DMN •ADecision is the act of applying decision logic to one or more inputs to produce one output •A Decision Logic is a formal expression that defines the output of a decision with respect to its inputs • A decision logic can be a Computation • Or a Fixed Alternatives Ruleset, represented as a Decision Table or a Decision Tree • Or it can be an Imported Formulation (e.g. a predictive model in PMML)
  • 17.
    B. What isthe Decision Logic
  • 18.
    Decision Table /Rule Family describing logic AND OR FAMILY OF RELATED BUSINESS RULES CONCLUSION
  • 19.
    C. Is thiscomplete, no duplications etc? ALL VALUES TESTED? ALL VALUE COMBINATIONS TESTED? ALL CONCLUSIONS CONSISTENT?
  • 20.
    Verify Rule Family/ Decision Table (static test)
  • 21.
    D. Does thisdo what is intended? ARE THE RESULTS AS EXPECTED AGAINST TEST CASES?
  • 22.
    Validate Rule Family/ Decision Table (test cases)
  • 23.
    Validate Rule Family/ Decision Table (test cases)
  • 24.
    Validate Rule Family/ Decision Table (test cases)
  • 25.
    Validate Rule Family/ Decision Table (test cases)
  • 26.
    Validate Rule Family/ Decision Table (test cases) TEST CASES CREATED, CUSTOMISED, ETC
  • 27.
    Validate Rule Family/ Decision Table (test cases) TEST RESULTS SHOWN
  • 28.
    Validate Rule Family/ Decision Table (test cases) TEST CASE SHOWN IN DECISION TABLE / RULE FAMILY
  • 29.
    E. Unit TestingDone REPEAT EXHAUSTIVE TESTS FOR THESE RULE FAMILIES
  • 30.
    F. Test Connectionsto Rule Families DEFINE TESTS FOR ALL BRANCHES, TESTING EACH LINK
  • 31.
    Assumptions for decisionmodelling for testing 1. I know the decision I need to make (may be re-used across processes) 2. I define a formal / rigorous data model too (name, type, value domain, single/list) • See Data Modelling for Requirements Testing presentation at some future SIGiST!
  • 32.
    For Business Logicrequirements… 1. We can model business logic using Decision Models
  • 33.
    For Business Logicrequirements… 1. We can model business logic using Decision Models 2. We can verify the completeness + uniqueness of this business logic
  • 34.
    For Business Logicrequirements… 1. We can model business logic using Decision Models 2. We can verify the completeness + uniqueness of this business logic 3. We can validate the business logic against all possible use cases for each rule family + all links in a decision model of multiple rule families
  • 35.
    How useful isthis? • Example 1: a product selection requirement • Original analysis = 15,000 rows of business logic in Excel • Decision Modelled = ~220 rows across ~18 decisions by 6 Business Analysts over 2-3 weeks
  • 36.
    How useful isthis? • Example 2: business loan compliance with policy • Original analysis = spreadsheet of X tabs of metrics vs business sector vs threshold levels • Decision Modelled = Validate-able thresholds vs policies, Side by side comparison of thresholds, Champion challenger etc
  • 37.
    Standards to supportthis pattern? • Standardisation effort by OMG DMN • Notation and metamodel • Can be used with multiple methodologies eg DTM, TDM • Tooling to support DMN underway
  • 38.
    DMN Decision RequirementsDiagram DECISION BUSINESS KNOWLEDGE MODEL INPUT
  • 39.
  • 40.
  • 41.
  • 42.
    Decision Table (aBusiness Knowledge Model)
  • 43.
    Decision Table HitPolicies Indicator Indicator Term Description Single Hit U Unique Only 1 rule matched = DEFAULT POLICY A Any Many rules can match but matched rules must have same output P Priority Many rules can match and matched rules can have different outputs; output selected per a prioritised list of possible outputs F First Many rules can match and matched rules can have different outputs; output selected per ordering of rules Multi Hit O Output Matched rule outputs are returned in order per a prioritised list of possible outputs R Rule Matched rule outputs are returned in order per ordering of rules C Collect No operator Matched rule outputs are returned in arbitrary order C+ Collect operator (+, <, >, #) Operator (sum, min, max, count) applied to the outputs and the result returned C> C< C#
  • 44.
  • 45.
  • 46.
  • 48.
    THANK YOU • Credits: •OMG DMN standards team standardising notations for best practice decision analysis and design • Larry Goldberg and Barbara Vonhalle defining The Decision Model as a best practice methodology • Sapiens DECISION product team permitting the use of their tool for this presentation