Technological Agility
https://enterprisersproject.com/article/2018/2/anthem-cio-how-agile-helped-us-drive-value
Omar Bashir
Associate Director
https://www.linkedin.com/in/obprofile/
@OmarBashir_40
Traditional Agile Transformation
Organisation
Talent
Process
Culture
Process
In fact, in an agile project, technical excellence is
measured by both capacity to deliver customer
value today and create an adaptable product
for tomorrow.
Jim Highsmith
Agile Transformation for Disruption
Organisation
Talent
Process
Culture
Process
Engineering
Technology and Business Change
● Technology optimises business processes.
● Business change necessitates technology
change.
● Not all technology facilitates business change.
– Shorter the time to realise a business opportunity
more challenging is the corresponding technical
change.
Inflexible Technology
● Each change adds complexity.
● Complexity leads to brittleness.
● Brittleness leads to further inflexibility.
I very frequently get the question: ‘What’s going
to change in the next 10 years?’ And that is a
very interesting question; it’s a very common
one. I almost never get the question: ‘What’s
not going to change in the next 10 years?’
And I submit to you that that second question is
actually the more important of the two—because   
you can build a business strategy around the
things that are stable in time…
Jeff Bezos
Disruption 101
● Fundamental needs don’t change.
● How these needs are delivered is the
differentiator.
● Leading and managing disruption,
– A strategic focus on the domain.
– Decoupling the domain from delivery mechanisms.
– Enabling extensibility in the domain and flexibility in
delivery.
Strategic Focus on Domain
● Domain Driven Design (DDD),
– Focuses on core domain,
– Explores models for creative collaboration between
domain practitioners and software developers.
– Encourages separation of concerns.
● Facilitates,
– Strategic definition of sub-domains and interactions
between them.
– Definition of the domain information models.
Domain Model
● Foundation for defining the strategic
representation and deriving infrastructure data
models.
● Consists of
– Entities,
– Value objects
– Events
– Aggregates
– Abstractions
● Factories
● Repositories
● Services
Bounded Contexts
● Incremental construction of the domain by domain
decomposition.
– Helps identify generic sub-domains with commoditised
implementations.
– Sub-domains logically separated by bounded contexts.
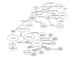
Event Storming
● Rapid, lightweight group modeling technique.
– Capturing domain events without implementation
specifics.
● Using the Ubiquitous Language,
– Capture domain events on a timeline.
– Add triggers,
● Commands causing the events.
– Identify sources of triggers.
– Describe data for every command event pair.
– Identify policies, reactive logic after an event that
triggers other events.
Software development is a learning process; working code is a side effect. Alberto Brandolini
Bounded Contexts From Event Model
● Pivotal Events
– Indicate major changes in the domain.
– Often form boundaries between sub-domains.
● Swim Lanes
– Event series in overlapped timelines.
● Aggregates
– Logically related entities and value objects.
● E.g., orders and order lines.
– Emerge from grouping of events and commands.
Message
Received
Message
Xformed
Message
Validated
Message
Enriched
New Trade
Booked
Trade
Amended
Trade
Cancelled
Trader
Notified
Xform
Failed
Validation
Failed
Enrichment
Failed
Failure
Notified
Trade Moved
To Book
Risk & P&L
Calculated
Pivotal Events
SwimLanes
Impact of NFRs
● NFRs (Non-functional Requirements) define
architectural styles on which the functional
design is implemented.
● NFRs also steer infrastructure choices.
● NFRs vary over the life of an application.
– May necessitate adopting different architectural styles
or technologies.
● Tight coupling between functional code and
infrastructure leads to inflexible technology.
● Relegating NFRs in a development cycle leads to
inefficient systems.
Reducing Coupling and Leakage
Account
Management
Credentials
Management
LDAP
Access
Management
Database
API
Reducing Coupling and Leakage
Account
Management
Credentials
Management
LDAP
Access
Management
Database
API
Generic Sub-domains
Core Domain
Infrastructure
Independence
● Reducing dependencies to the minimum.
– Lower app binary footprint.
– Reduce risks.
– Simplify testing.
● Isolating dependencies from functional logic.
– Functional logic need not change when replacing
dependencies.
– Hexagonal architecture
Hexagonal Architecture
Agility vs Over Engineering
● Over engineered applications
– Cater for all possible eventualities.
– Are prematurely and speculatively optimised.
– Inflexible due to increased complexity.
● Agile applications are
– Flexible and extensible.
– Scalable to increase performance on demand.
DIPSy
A Framework for Technological Agility
Domain Focus
Independence
Patternise Pragmatically
Simplify Aggressively
Technology Agility

Technology Agility

  • 1.
  • 2.
  • 4.
  • 5.
    In fact, inan agile project, technical excellence is measured by both capacity to deliver customer value today and create an adaptable product for tomorrow. Jim Highsmith
  • 6.
    Agile Transformation forDisruption Organisation Talent Process Culture Process Engineering
  • 7.
    Technology and BusinessChange ● Technology optimises business processes. ● Business change necessitates technology change. ● Not all technology facilitates business change. – Shorter the time to realise a business opportunity more challenging is the corresponding technical change.
  • 8.
    Inflexible Technology ● Eachchange adds complexity. ● Complexity leads to brittleness. ● Brittleness leads to further inflexibility.
  • 9.
    I very frequentlyget the question: ‘What’s going to change in the next 10 years?’ And that is a very interesting question; it’s a very common one. I almost never get the question: ‘What’s not going to change in the next 10 years?’ And I submit to you that that second question is actually the more important of the two—because    you can build a business strategy around the things that are stable in time… Jeff Bezos
  • 10.
    Disruption 101 ● Fundamentalneeds don’t change. ● How these needs are delivered is the differentiator. ● Leading and managing disruption, – A strategic focus on the domain. – Decoupling the domain from delivery mechanisms. – Enabling extensibility in the domain and flexibility in delivery.
  • 11.
    Strategic Focus onDomain ● Domain Driven Design (DDD), – Focuses on core domain, – Explores models for creative collaboration between domain practitioners and software developers. – Encourages separation of concerns. ● Facilitates, – Strategic definition of sub-domains and interactions between them. – Definition of the domain information models.
  • 13.
    Domain Model ● Foundationfor defining the strategic representation and deriving infrastructure data models. ● Consists of – Entities, – Value objects – Events – Aggregates – Abstractions ● Factories ● Repositories ● Services
  • 14.
    Bounded Contexts ● Incrementalconstruction of the domain by domain decomposition. – Helps identify generic sub-domains with commoditised implementations. – Sub-domains logically separated by bounded contexts.
  • 15.
    Event Storming ● Rapid,lightweight group modeling technique. – Capturing domain events without implementation specifics. ● Using the Ubiquitous Language, – Capture domain events on a timeline. – Add triggers, ● Commands causing the events. – Identify sources of triggers. – Describe data for every command event pair. – Identify policies, reactive logic after an event that triggers other events.
  • 16.
    Software development isa learning process; working code is a side effect. Alberto Brandolini
  • 17.
    Bounded Contexts FromEvent Model ● Pivotal Events – Indicate major changes in the domain. – Often form boundaries between sub-domains. ● Swim Lanes – Event series in overlapped timelines. ● Aggregates – Logically related entities and value objects. ● E.g., orders and order lines. – Emerge from grouping of events and commands.
  • 18.
  • 19.
    Impact of NFRs ●NFRs (Non-functional Requirements) define architectural styles on which the functional design is implemented. ● NFRs also steer infrastructure choices. ● NFRs vary over the life of an application. – May necessitate adopting different architectural styles or technologies. ● Tight coupling between functional code and infrastructure leads to inflexible technology. ● Relegating NFRs in a development cycle leads to inefficient systems.
  • 20.
    Reducing Coupling andLeakage Account Management Credentials Management LDAP Access Management Database API
  • 21.
    Reducing Coupling andLeakage Account Management Credentials Management LDAP Access Management Database API Generic Sub-domains Core Domain Infrastructure
  • 22.
    Independence ● Reducing dependenciesto the minimum. – Lower app binary footprint. – Reduce risks. – Simplify testing. ● Isolating dependencies from functional logic. – Functional logic need not change when replacing dependencies. – Hexagonal architecture
  • 23.
  • 24.
    Agility vs OverEngineering ● Over engineered applications – Cater for all possible eventualities. – Are prematurely and speculatively optimised. – Inflexible due to increased complexity. ● Agile applications are – Flexible and extensible. – Scalable to increase performance on demand.
  • 25.
    DIPSy A Framework forTechnological Agility
  • 26.