C-189 & 190, Site No. 1, B.S. Road, Ind. Area, Ghaziabad [U.P.]
Phone No.: 0120-2866320/21,3290635/37/38Fax No. 0120-2867715
E-mail: marketing@sintechpumps.com Web Site: www.sintechpumps.com
CERTIFICATE
This is to certify that the Summer-Training Project of FINANCE Titled
“WORKING CAPITAL MANAGEMENT and ITS APPRAISAL” is an original
work and that this work has not been submitted anywhere in any form. My
indebtedness to other works/publications has been duly acknowledged at the
relevant places. The project workwas carriedfrom 1st June, 2009 to 31st July 2009
in SINTECH PRECISION PRODUCT LIMITED.
Date: 31st July 2009
Signature
(Bulbul Sharma)
PGDM ( 2009-10)
Signature
(Mr. Sanjeev Garg)
Sintech Precision Product Limited
ACKNOWLEDGEMENT
Words are indeed inadequate to convey my deep sense of gratitude to all those who
have helped me in completing this summer project to the best of my ability. Being a
part of this project has certainly been a unique and a very productive experience on
my part.
I am really thankful to Mr. Mahesh, Finance Manager for making all kinds of
arrangements to carry the project successfully and for guiding and helping me to solve
all kinds of quarries regarding the project work. His systematic way of working and
incomparable guidance has inspired the pace of the project to a great extent.
I would also like to thank my mentor and project – coordinator, Mr. Phani, Asstt.
Manager, (Finance & Accounts) for assigning me a project of such a great learning
experience and acquainting me with real life project financing and appraisal.
Last but not least I would like to thank all the employees of Mondelez foods pvt
limited. who have directly or indirectly helped me with their moral support for the
completion of my project.
(Mahesh)
TABLE OF CONTENTS
Acknowledgement
Abstract
1. Introduction
 The problems
 Purpose of study
 Research methodology
 Scope of the study
 Data sources
 Limitations
2. Industry Profile
a. Indian Economy
b. Chocolate industry
c. Global Chocolate Outlook
3. Mondelez Product Ltd.– An Overview
 Company’s Profile
 Vision, Misson & Quality
 Product Range
 Sectoral Overview
4. Conceptual Framework
 Introduction to Working Capital Management
 Significance of working capital management
 Liquidity vs Profitability: Risk – Return trade off
 Classification of working capital
 Types of working capital needs
 Financing of working capital
 Factors determining working capital requirements
 Working capital cycle
 Sources of working capital
 Inventory management
 Cash management
 Receivables management
 Managing payables (Creditors)
5. Working Capital Analysis and its Appraisal
6. Major Findings
7. Conclusion
8. Suggestions and Recommendations
9. Bibliography
10. Appendices
ABSTRACT
This project is based on the study of working capital management in Mondelez
India foods pvt Ltd. An insight view of the project will encompass – what it is all
about, what it aims to achieve, what is its purposeand scope, thevarious methods
used forcollecting dataand their sources, including literature survey done, further
specifying the limitations of our study and in the last, drawing inferences from
the learning so far.
Mondelez India foods pvt Ltd. In 1824, John Cadbury, a Quaker, began selling
tea, coffee and drinking chocolate in Bull Street in Birmingham, England. From
1831 he moved into the productionof a variety of cocoaand drinking chocolates,
made in a factory in Bridge Street and sold mainly to the wealthy because of the
high costofproduction. In 1847, John Cadbury became a partner with his brother
Benjamin and the company became known as "Cadbury Brothers”
The working capital management refers to the management of working capital,
or precisely to the management of current assets. A firm’s working capital
consists of its investments in current assets, which includes short-term assets—
cash and bank balance, inventories, receivable and marketable securities.
This project tries to evaluate how the management of working capital is done in
Mondelez through inventory ratios, working capital ratios, trends, computation
of cash, inventory and working capital, and short term financing.
INTRODUCTION
 The problems
 Purpose of study
 Research methodology
 Scope of the study
 Data sources
 Limitations
INTRODUCTION:
The project undertaken is on “WORKING CAPITAL MANAGEMENT IN
MONDELEZ INDIA FOODS PVT LTD”.
It describes about how the company manages its working capital and the various
steps that are required in the management of working capital.
Cash is the lifeline of a company. If this lifeline deteriorates, so does the
company's ability to fund operations, reinvest and meet capital requirements and
payments. Understanding a company's cash flow health is essential to making
investment decisions. A good way to judge a company's cashflow prospects is to
look at its working capital management (WCM).
Working capital refers to the cash a business requires for day-to-day operations
or, more specifically, for financing the conversion of raw materials into finished
goods, which the company sells for payment. Among the most important items
of working capital are levels of inventory, accounts receivable, and accounts
payable. Analysts look at these items for signs of a company's efficiency and
Financial strength.
The working capital is an important yardstick to measure the company’s
operational and financial efficiency. Any companyshould have a right amount of
cash and lines of credit for its business needs at all times.
This project describes how the management of working capital takes place at
SINTECH.
The Problems
In the management of working capital, the firm is faced with two keyproblems:
1. First, given the level of sales and the relevant cost considerations, what are the
optimalamounts of cash, accounts receivable and inventories that a firm should
chooseto maintain?
2. Second, given these optimal amounts, what is the most economical way to
finance these working capital investments? To produce the best possible
results, firms should keep no unproductive assets and should finance with the
cheapest available sources of funds. Why? In general, it is quite advantageous
for the firm to invest in short term assets and to finance short-termliabilities.
PURPOSE OF STUDY
The objectives of this project were mainly to study the inventory, cash and
receivable at MONDELEZ INDIA FOODS PVT LTD., but there are some
more and they are -
 The main purpose of our study is to render a better understanding of
the concept “Working Capital Management”.
 To understand the planning and management of working capital at
MONDELEZ.
 To measure the financial soundness of the company by analyzing various
ratios.
 To suggest ways for better management and control of working capital at
the concern.
RESEARCH METHODOLOGY
 This project requires a detailed understanding of the concept –
“Working Capital Management”. Therefore, firstly we need to have a
clear idea of what is working capital, how it is managed in
MONDELEZ, what are the different ways in which the financing of
working capital is done in the company.
 The management of working capital involves managing inventories,
accounts receivable and payable and cash. Therefore one also needs to
have a sound knowledge about cash management, inventory
management and receivables management.
 Then comes the financing of working capital requirement, i.e. how the
working capital is financed, what are the various sources through which
it is done.
 And, in the end, suggestions and recommendations on ways for better
management and control of working capital are provided.
SCOPE OF THE STUDY
This project is vital to me in a significant way. It does have some
importance for the company too. These are as follows –
 This project will be a learning device for the finance student.
 Through this project I would study the various methods of the working
capital management.
 The project will be a learning of planning and financing working capital.
 The project would also be an effective tool for credit policies of the
companies.
 This will show different methods of holding inventory and dealing with
cash and receivables.
 This will showthe liquidity position ofthe companyand also how do they
maintain a particular liquidity position.
DATA SOURCES:
The following sources have been sought for the preparation report:
 Primary sources such as business magazines, current annual reports,
book on Financial Management by various authors and internet
websites the imp amongst them being : www.mdlz annuval reports.com,
www.indiainfoline.com, www.studyfinance.com .
 Secondary sources like previous years annual reports, CMA Data,
reports on working capital for research, analysis and comparison of the
data gathered.
 While doing this project, the data relating to working capital, cash
management, receivables management, inventory management and
short term financing was required.
 This data was gathered through the company’s websites, its corporate
intranet, mdlz’s annual reports and CMA Data of the last three or five
years.
 A detailed studyon the actual working processes ofthecompany is also
done through direct interaction with the employees and by timely
studying the happenings at the company.
 Also, various text books on financial management like Khan & Jain,
Prasanna Chandra and I.M.Pandey were consulted to equip ourselves
with the topic.
LIMITATIONS OF THE STUDY:
 We cannot do comparisons with other companies unless and until we have
the data of other companies on the same subject.
 Only the printed data about the company will be available and not the
back–end details.
 Future plans of the company will not be disclosed to the trainees.
 Lastly, due to shortage of time it is not possible to cover all the factors and
details regarding the subject of study.
 The latest financial data could not be reported as the company’s websites
have not been updated.
INDUSTRY PROFILE
 Indian Economy
 Global Chocolate market outlook
and growth driver
INTRODUCTION TO THE INDUSTRY
Indian Economy
In the beginning of the year 2010 the economy was on a higher growth path with the
macro-economic fundamentals inspiring confidence and a general optimism about the
medium to long term prospects of the economy. The economy was expected to slow
down marginally from the three years of 9% plus growth in real GDP reflecting a
cyclical downturn in the global economy and expectations were that the growth would
be around 8.5%. High Chocolate prices and domestic inflation and worsening of
international financial crisis which had surfaced in 2007 have been definite areas of
concern. But the global situation deteriorated massively after mid-September 2008
following collapse of series of investment banks in the US. This resulted in choking of
credit and global crash in stock markets. Crisis of this magnitude in industrialized
countries has impact around the world especially in the emerging market countries like
India. The Indian economy which started with a strong economic performance lost the
momentum once the ripple effects of the gloom in the global economy set in. Sensex
in January 2008 was all time high at 21206, came down to around 9000 towards the
end. The high cost of crude oil around US$ 150 per barrel in August, 2008 added to
the country’s woes interms of higher import bill. Rupee weakened against dollar sliding
down from Rs.39 in the beginning of the year to Rs.48 towards the end.
According to the estimates released by Central Statistical Organisation (CSO) the real
GDP growth was 7.6% in the second quarter of 2008-09 as compared to 9.3% of the
corresponding quarter of 2007-08, reflecting deceleration in growth of industry and
services. The agricultural production was below the estimate. The index of industrial
production recorded 3.9% as compared to 9.2% in the previous year. India’s balance
of payments position witnessed widening of trade deficit. The crisis in global financial
markets deepened since mid September, 2008 exerting pressure on financial markets
and crashing of equity markets leading to wide spread volatility. The global turmoil in
the financial markets spilled over the emerging markets. This has finally affected the
manufacturing sector. As a result, authorities in several countries embarked upon an
unprecedented way of policy initiatives to contain systematic risk, arrest the plunge in
asset prices and shore of the confidence in the international banking system. This has
brought about some level of stability. The Indian Government has not lagged behind.
It has been successful in bringing down inflation from 12.9% in August, 2008 to around
6% towards the end of the year. The challenges of high growth and now global
recession have become more complex especially with increased globalization of world
economy and growing influence of global developments, economic and no economic.
Upgrading infrastructure – such as energy, roads, inflation management, promoting
growth of industrial sector, stability in financial market, containing deficit, both
domestic and external, promoting exports amidst global recession are the major
challenges that are faced by Indian economy.
GLOBAL CHOCOLATE MARKET OUTLOOK AND GROWTH DRIVERS
The global chocolate industry has been in a moderate growth trajectory since the last five
years. This growth is largely fueled by the increased global demand for premium chocolate.
The major developing countries such as China and India are expected to offer great
opportunities to the global chocolate industry; thanks to the use of chocolate as a functional
food. Organic and fair trade chocolate is a rapidly growing segment of the industry. With
consumers developing more awareness regarding environment-friendly products, this
segment is expected to rise rapidly in the next five years. One of the major concerns for the
chocolate industry is the rising number of counterfeit products. This is a great threat for the
overall confectionery market and chocolate is no exception. Developing economies such as
India, China, and Indonesia are expected to account for more than 3.2 million tons (72%) of
the overall sugar consumption by 2015.
In this report, under the raw materials section, an in-depth analysis of cocoa, sugar,
emulsifiers, and flavors has been done with respect to their contribution to the
chocolate industry. Competitive information includes market shares of leading
producers, key developments, and strategies deployed to win. Major companies
analyzed in the company profiles section include Nestlé (Switzerland), Barry
Callebaut (Switzerland), Kraft Foods (U.S.), Mars (U.S.), Ferrero (Italy), and Hershey
(U.S.). The purpose of the report is to highlight points that are actionable for its
stakeholders. The report features more than 130 tables and figures, including market
numbers, and also forecasts the chocolate market scenario till 2016.
The report analyzes global chocolate market by product, sales category, geography and raw
materials; forecasting revenues and analyzing trends in each of the following submarkets
By product types:
 Dark chocolate
 Milk chocolate
 White chocolate
By sales category:
 Everyday chocolate
 Premium chocolate
 Seasonal chocolate
By geography:
 North America
 Europe
 Asia
 ROW (Rest of the World)

Mondelez India foods pvt LTD. – An Overview
 Company’s Profile
 Vision, Misson & Quality
Introduction to the Company
About Mondelez India Foods Private Ltd.
Mondelez India Foods Private Ltd. (formerly Cadbury India Ltd.) is a part of
Mondelēz International and is in the business of creating delicious moments of
joy. It operates in five categories – chocolate, beverages, biscuits and gums &
candy and has been a chocolate category leader since its inception in India for
over six decades. Cadbury Dairy Milk, CDM Silk, Celebrations, Bournville,
5Star, Perk, Gems, Glow and Toblerone are brands available in India under the
chocolate category. The beverage portfolio consists of Bournvita and Tang.
Cadbury Oreo & Bournvita Biscuit is a part of its biscuit portfolio and Halls and
Choclairs Gold make up its candy portfolio.
Mondelēz International, Inc. (NASDAQ: MDLZ) is a global snacking
powerhouse, with pro forma 2014 revenue of more than $30 billion. Creating
delicious moments of joy in 165 countries, Mondelēz International is a world
leader in biscuits, chocolate, gum, candy and powdered beverages, with billion-
dollar brands such as Oreo, LU and Nabisco biscuits; Cadbury, CadburyDairy
Milk and Milka chocolate; Trident gum and Tang powdered beverages.
Mondelēz International is a proud member of the Standard and Poor’s 500,
NASDAQ 100 and Dow Jones Sustainability Index
.,
Vision
Mondelez seeks to be recognised to provide a delicious movements of joy. By making
a chocolate products.
The vision of mondelez is:
TO LEARN
TO WIN
TO CELEBRATE.
Mission
 Improve customer returns
 Create value through a culture of excellence
 Innovate product and service delivery
 Imbibe Quality as company’s bloodline
Quality
Quality is more important in any food industry. Mondelez promise to provide good
quality products by following the all the GMP practices.
QUALITY ASSURANCE PROCEDURES
Our Quality Assurance Department is manned by qualified engineers to ensure
completion of raw materials and finished products with relevant quality norms. The
activities are divided into raw material inspection, in-process inspection and final
inspection.
Sintech Precision Products Limited has in house facilities and equipments required
for ensuring quality, such as –
 Temperor meter for checking the crystallization temperature of chocolate.
 Dynamic balancing machine for dynamic balancing of the chocolate bar
“
The management of working capital is important for several reasons:
 For one thing, the current assets of a typical manufacturing firm account for half
of its total assets. For a distribution company, they account for even more.
 Working capital requires continuous day to day supervision. Working capital has
the effect on company's risk, return and share prices,
 There is an inevitable relationship between sales growth and the level of current
assets. The target sales level can be achieved only if supported by adequate
working capital Inefficient working capital management may lead to insolvency of
the firm if it is not in a position to meet its liabilities and commitments.
Liquidity Vs Profitability: Risk - Return trade off
Another important aspect of a working capital policy is to maintain and provide
sufficient liquidity to the firm. Like the most corporate financial decisions, the decision
on how much working capital be maintained involves a trade off- having a large net
working capital may reduce the liquidity risk faced by a firm, but it can have a negative
effect on the cash flows. Therefore, the net effect on the value of the firm should be
used to determine the optimal amount of working capital.
Sound working capital involves two fundamental decisions for the firm. They are the
determination of:
 The optimal level of investments in current assets.
 The appropriate mix of short-term and long-term financing used to support
this investment in current assets, a firm should decide whether or not it
should use short-term financing. If short-term financing has to be used, the
firm must determine its portion in total financing. Short-term financing may
be preferred over long-term financing for two reasons:
 The cost advantage
 Flexibility
But short-term financing is more risky than long-term financing. Following table will
summarize our discussion of short-term versus long-term financing
Maintaining a policy of short term financing for short term or temporary assets needs
(Box 1) and long- term financing for long term or permanent assets needs (Box 3)
would comprise a set of moderate risk –profitability strategies. But what one gains by
following alternative strategies (like by box 2 or box 4) needs to weighed against what
you give up.
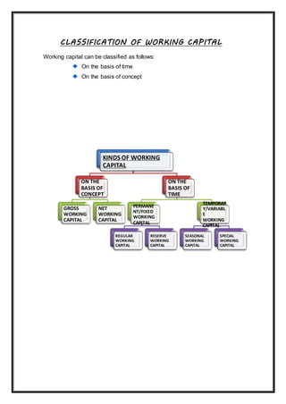
CLASSIFICATION OF WORKING CAPITAL
Working capital can be classified as follows:
On the basis of time
On the basis of concept
KINDS OF WORKING
CAPITAL
ON THE
BASIS OF
CONCEPT
GROSS
WORKING
CAPITAL
NET
WORKING
CAPITAL
ON THE
BASIS OF
TIME
PERMANE
NT/FIXED
WORKING
CAPITAL
REGULAR
WORKING
CAPITAL
RESERVE
WORKING
CAPITAL
TEMPORAR
Y/VARIABL
E
WORKING
CAPITAL
SEASONAL
WORKING
CAPITAL
SPECIAL
WORKING
CAPITAL
Types of Working Capital Needs
Another important aspect of working capital management is to analyze the
total working capital needs of the firm in order to find out the permanent and
temporary working capital. Working capital is required because of existence
of operating cycle. The lengthier the operating cycle, greater would be the
need for working capital. The operating cycle is a continuous process and
therefore, the working capital is needed constantly and regularly. However,
the magnitude and quantum of working capital required will not be same all
the times, rather it will fluctuate.
The need for current assets tends to shift over time. Some of these changes
reflect permanent changes in the firm as is the case when the inventory and
receivables increases as the firm grows and the sales become higher and
higher. Other changes are seasonal, as is the case with increased inventory
required for a particular festival season. Still others are random reflecting the
uncertainty associated with growth in sales due to firm's specific or general
economic factors.
The working capital needs can be bifurcated as:
 Permanent working capital
 Temporary working capital
 Permanent working capital:
There is always a minimum level of working capital, which is continuously
required by a firm in order to maintain its activities. Every firm must have a
minimum of cash, stock and other current assets, this minimum level of current
assets, which must be maintained by any firm all the times, is known as
permanent working capital for that firm. This amount of working capital is
constantly and regularly required in the same way as fixed assets are required.
So, it may also be called fixed working capital.
 Temporary working capital:
Any amount over and above the permanent level of working capital is
temporary, fluctuating or variable working capital. The position of the required
working capital is needed to meet fluctuations in demand consequent upon
changes in production and sales as a result of seasonal changes.
The permanent level is constant while the temporary working capital is
fluctuating increasing and decreasing in accordance with seasonal demands
as shown in the figure. In the case of an expanding firm, the permanent
working capital line may not be horizontal. This is because the demand for
permanent current assets might be increasing (or decreasing) to support a
rising level of activity. In that case line would be rising.
FACTORS DETERMINING WORKING CAPITAL REQUIREMENTS
There are many factors that determine working capital needs of an enterprise.
Some of these factors are explained below:
 Nature or Character of Business.
The working capital requirement of a firm is closely related to the
nature of its business. A service firm, like an electricity undertaking
or a transport corporation, which has a short operating cycle and
which sells predominantly on cash basis, has a modest working
capital requirement. Oh the other hand, a manufacturing concern like
a machine tools unit, which has a long operating cycle and which
sells largely on credit, has a very substantial working capital
requirement.
Sintech is a manufacturing concern so this requires them to keep a
very sizeable amount in working capital.
 Size of Business/Scale of Operations.
Sintech has a good position in its segment and they are also
spending their operations in the domestic market as well as in foreign
market. The scale of operations and the size it holds in the market
makes it a must for them to hold their inventory and current asset at
a huge level.
 Rate of Growth of Business.
The rate of growth of sales indicates a need for increase in the
working capital requirements of the firm. As the firm is projected to
increase their sales by 69% from what it was in 2009, it is required to
guard them against the increasing requirements of the net current
asset by way of efficient working capital management. The sales and
projected sales level determine the investment in inventories and
receivables.
 Price Level Changes.
Changes in the price level also affect the working capital requirements.
It was the reduced margins in the price of the raw materials that had
prompted them to go for bulk purchases thus making on additions to
their net current assets. They might have gone for this large-scale
procurement for availing discounts and anticipating a rise in prices,
which would have meant that more funds are required to maintain the
same current assets.
SOURCES OF WORKING CAPITAL
Sintech has the following banks available for the fulfillment of its working
capital requirements in order to carry on its operations smoothly:
 Banks:
These include the following banks –
o Indian Bank
o Syndicate Bank
NAME OF THE BANK FUND BASED NON-FUND BASED
INDIAN BANK 300 250
SYNDICATE BANK 200 100
TOTAL 500 350
WORKING CAPITAL CYCLE
The upper portion of the diagram below shows in a simplified form the chain
of events in a manufacturing firm. Each of the boxes in the upper part of the
diagram can be seen as a tank through which funds flow. These tanks,
which are concerned with day-to-day activities, have funds constantly flowing
into and out of them.
 The chain starts with the firm buying raw materials on credit.
 In due course this stock will be used in production, work will be carried out
on the stock, and it will become part of the firm’s work-in-progress.
 Work will continue on the WIP until it eventually emerges as the finished
product.
CASH
DEBTORS &
BILLS
RECEIVABL-
ES
SALES FINISH
GOODS
WORK IN
PROGRESS
RAW
MATERIAL
OPERATING CYCLE
 As production progresses, labor costs and overheads need have to be
met.
 Of course at some stage trade creditors will need to be paid.
 When the finished goods are sold on credit, debtors are increased.
 They will eventually pay, so that cash will be injected into the firm.
Each of the areas- Stock (raw materials, WIP, and finished goods), trade
debtors, cash (positive or negative) and trade creditors – can be viewed as
tanks into and from which funds flow.
Working capital is clearly not the only aspect of a business that affects the
amount of cash.
 The business will have to make payments to government for taxation.
 Fixed assets will be purchased and sold
 Lessors of fixed assets will be paid their rent
 Shareholders (existing or new) may provide new funds in the form of cash
 Some shares may be redeemed for cash
 Dividends may be paid
 Long-term loan creditors (existing or new) may provide loan finance, loans
will need to be repaid from time-to-time, and
 Interest obligations will have to be met by the business
Unlike, movements in the working capital items, most of these ‘non-working
capital’ cash transactions are not every day events. Some of them are annual
events (e.g. tax payments, lease payments, dividends, interest and, possibly,
fixed asset purchases and sales). Others (e.g. new equity and loan finance and
redemption of old equity and loan finance) would typically be rarer events.
INVENTORY MANAGEMENT
Inventories
Inventories constitute the most important part of the current assets of large
majority of companies. On an average the inventories are approximately 60%
of the current assets in public limited companies in India. Because of the large
size of inventories maintained by the firms, a considerable amount of funds is
committed to them. It is therefore, imperative to manage the inventories
efficiently and effectively in order to avoid unnecessary investment.
Nature of Inventories
Inventories are stock of the product of the company is manufacturing for sale
and components make up of the product. The various forms of the inventories
in the manufacturing companies are:
 Raw Material: It is the basic input that is converted into the finished
product through the manufacturing process. Raw materials are those
units which have been purchased and stored for future production.
 Work-in-progress: Inventories are semi-manufactured products.
They represent product that need more work they become finished
products for sale.
 Finished Goods: Inventories are those completely manufactured
products which are ready for sale. Stocks of raw materials and work-
in-progress facilitate production, while stock of finished goods is
required for smooth marketing operations. Thus, inventories serve as
a link between the production and consumption of goods.
Inventory Management Techniques
In managing inventories, the firm’s objective should be to be in consonance
with the shareholder wealth maximization principle. To achieve this, the firm
should determine the optimum level of inventory. Efficiently controlled
inventories make the firm flexible. Inefficient inventory control results in
unbalanced inventory and inflexibility-the firm may sometimes run out of stock
and sometimes pile up unnecessary stocks.
Economic Order Quantity (EOQ): The major problem to be
resolved is how much the inventory should be added when inventory is
replenished. If the firm is buying raw materials, it has to decide lots in
which it has to purchase on replenishment. If the firm is planning a
production run, the issue is how much production to schedule. These
problems are called order quantity problems, and the task of the firm is
to determine the optimum or economic lot size. Determine an optimum
level involves two types of costs:-
 Ordering Costs:This term is used in case of raw material and
includes all the cost of acquiring raw material. They include the
costs incurred in the following activities:
 Requisition
 Purchase Ordering
 Transporting
 Receiving
 Inspecting
 Storing
Ordering cost increase with the number of orders placed; thus the
more frequently inventory is acquired, the higher the firm’s
ordering costs. On the other hand, if the firm maintains large
inventory’s level, there will be few orders placed and ordering
costs will be relatively small. Thus, ordering costs decrease with
the increasing size of inventory.
 Carrying Costs: Costs are incurred for maintaining a given
level of inventory are called carrying costs. These include the
following activities:
 Warehousing Cost
 Handling
 Administrative cost
 Insurance
 Deterioration and obsolescence
Carrying costs are varying with inventory size. This behavior is
contrary to that of ordering costs which decline with increase in
inventory size. The economic size of inventory would thus depend
on trade-off between carrying costs and ordering cost.
 ABC System:
ABC system of inventory keeping is followed in the factories. Various
items are categorized into three different levels in the order of their
importance. For e.g. items such as memory, high capacity processors
and royalty are placed in the ‘A’ category. Large number of firms has to
maintain several types of inventories. It is not desirable the same degree
of control all the items. The firm should pay maximum attention to those
items whose value is highest. The firm should therefore, classify
inventories to identify which items should receive the most effort in
controlling. The firm should be selective in approach to control
investment in various types of inventories. This analytical approach is
called “ABC Analysis”. The high-value items are classified as “A items”
and would be under tightest control. “C items” represent relatively least
value and would require simple control. “ B items” fall in between the
two categories and require reasonable attention of management.
CASH MANAGEMENT
Sources of Cash:
Sources of additional working capital include the following:
 Existing cash reserves
 Profits (when you secure it as cash!)
 Payables (credit from suppliers)
 New equity or loans from shareholders
 Bank overdrafts or lines of credit.
 Long-term loans
If you have insufficient working capital and try to increase sales, you can easily
over-stretch the financial resources of the business. This is called overtrading.
Early warning signs include:
 Pressure on existing cash
 Exceptional cash generating activities e.g. offering high discounts
for early cash payment
 Bank overdraft exceeds authorized limit.
 Seeking greater overdrafts or lines of credit
 Part-paying suppliers or other creditors
 Paying bills in cash to secure additional supplies
 Management pre-occupation with surviving rather than managing
 Frequent short-term emergency requests to the bank (to help pay
wages, pending receipt of a cheque).
CASH MANAGEMENT IN SINTECH PRECISION PRODUCT
LTD.
The cash management system followed by the SINTECH is mainly lock
box system.
Cash Management System involves the following steps:
1. The branch offices of the company at various locations hold the
collection of cheques of the customers.
2. Those cheques are either handed over to the CMS agencies or bank of
the particular location take charge of whole collection.
3. These CMS agencies or bank send those cheques to the clearing house
to make them realized. These cheques can be local or outstation.
4. The CMS agencies or bank send information to the central hub of the
company regarding realization/cheque bounced.
5. The central hub passes on the realized funds to the company as per the
agreed agreements.
6. The CMS agencies or concerned bank provides the necessary MIS to
the company as per requirement.
In cash management the collect float taken for the cheques to be realized into
cash is irrelevant and non-interfering because banks such as Standard
Chartered, HDFC and CitiBank who give credit on the basis of these cheques
after charging a very small amount. These credits are given to immediately and
the maximum time taken might be just a day. The amount they charge is very
low and this might cover the threat of the cheque sent in by two or three
customers bouncing. Even otherwise the time taken for the cheques to be
processed is instantaneous. Their Cash Management System is quite efficient.
RECEIVABLES MANAGEMENT
Cash flow can be significantly enhanced if the amounts owing to a business
are collected faster. Every business needs to know.... who owes them
money.... how much is owed.... how long it is owing.... for what it is owed.
Late payments erode profits and can lead to bad debts.
Slow payment has a crippling effect on business; in particular on small
businesses whom can least afford it. If you don't manage debtors, they will
begin to manage your business as you will gradually lose control due to
reduced cash flow and, of course, you could experience an increased
incidence of bad debt.
The following measures will help manage debtors:
1. Have the right mental attitude to the control of credit and make sure that
it gets the priority it deserves.
2. Establish clear credit practices as a matter of company policy.
3. Make sure that these practices are clearly understood by staff, suppliers
and customers.
4. Be professional when accepting new accounts, and especially
largerones.
5. Check out each customer thoroughly before you offer credit. Use credit
agencies, bank references, industry sources etc.
6. Establish credit limits for each customer and stick to them.
7. Continuously review these limits when you suspect tough times are
coming or if operating in a volatile sector.
8. Keep very close to your larger customers.
9. Invoice promptly and clearly.
10.Consider charging penalties on overdue accounts.
11.Consider accepting credit /debit cards as a payment option.
12.Monitor your debtor balances and aging schedules, and don't let any
debts get too old.
Debtors due over 90 days (unless within agreed credit terms) should generally
demand immediate attention. Look for the warning signs of a future bad debt.
For example…..
1. Longer credit terms taken with approval, particularly for smaller orders.
2. Use of post-dated checks by debtors who normally settle within agreed
terms.
3. Evidence of customers switching to additional suppliers for the same
goods.
4. New customers who are reluctant to give credit references.
5. Receiving part payments from debtors.
Here are few ways in collecting money from debtors: -
 Develop appropriate procedures for handling late payments.
 Track and pursue late payers
 Get external help if you own efforts fail.
 Don’t feel guilty asking for money .. its yours and you are entitled to it.
 Make that call now. And keep asking until you get some satisfaction.
 In difficult circumstances, take what you can now and agree terms for the
remainder, it lessens the problem.
 When asking for your money, be hard on the issue – but soft on the person.
Don’t give the debtor any excuses for not paying.
 Make that your objective is to get the money, not to score points or get
even.
MANAGING PAYABLES (Creditors)
Creditors are a vital part of effective cash management and should be
managed carefully to enhance the cash position.
Purchasing initiates cash outflows and an over-zealous purchasing function
can create liquidity problems.
Consider the following: -
 Who authorizes purchasing in your company - is it tightly managed or
spread among a number of (junior) people?
 Are purchase quantities geared to demand forecasts?
 Do you use order quantities, which take account of stock holding and
purchasing costs?
 Do you know the cost to the company of carrying stock?
 How many of your suppliers have a return policy?
 Are you in a position to pass on cost increases quickly through price
increases to your customers?
 If a supplier of goods or services lets you down can you charge back the
cost of the delay?
There is an old adage in business that "if you can buy well then you can
sell well". Management of your creditors and suppliers is just as important as
the management of your debtors. It is important to look after your creditors-
slow payment by you may create ill feeling and can signal that your company
is inefficient (or in trouble!).
Remember that a good supplier is someone who will work with you to enhance
the future viability and profitability of your company.
Financing Current Assets
The firm has to decide about the sources of funds, which can be availed to
make investment in current assets.
Long term financing:
It includes ordinary share capital, preference share capital, debentures, long
term borrowings from financial institutions and reserves and surplus.
Short term financing:
It is for a period less than one year and includes working capital funds from
banks, public deposits, commercial paper etc.
Depending on the mix of short and long term financing, the company
can follow any of the following approaches.
Matching Approach
In this, the firm follows a financial plan, which matches the expected life of
assets with the expected life of source of funds raised to finance assets. When
the firm follows this approach, long term financing will be used to finance fixed
assets and permanent current assets and short term financing to finance
temporary or variable current assets.
Conservative Approach
In this, the firm finances its permanent assets and also a part of temporary
current assets with long term financing. In the periods when the firm has no
need for temporary current assets, the long-term funds can be invested in
tradable securities to conserve liquidity. In this the firm has less risk of facing
the problem of shortage of funds.
Aggressive Approach
In this, the firm uses more short term financing than warranted by the matching
plan. Under an aggressive plan, the firm finances a part of its current assets
with short term financing.
42
WORKING CAPITAL POSITIONANALYSIS IN MONDELEZINDIA FOODS PVT
LTD
 Net working Capital ( CURRENT ASSETS – CURRENT LIABILITIES)
(Rs.in lacks)
YEAR 31.03.13 31.03.14 31.03.15
CURRENT ASSETS
INVENTORIES 180.26 291.13 653.95
SUNDRY DEBTORS 114.33 390.84 219.79
CASH AND BANK 10.81 34.30 28.22
OTHER CURRENT ASSETS 6.67 28.08 21.99
-
LOANS & ADVANCES 21.44 78.74 83.92
-------------- -------------- ---------------
TOTAL CURRENT ASSESTS 333.51 823.09 1008.67
-------------- -------------- ---------------
LESS:-
CURRENT LIABILITIES AND PROVISIONS
Short term borrowing 94.54 336.70 315.76
Sundry creditors 159.49 256.33 305.99
Advanced received 25.30 18.16 59.88
Provisions 21.56 59.05 64.05
Instalments of term loan 14.66 21.11 72.00
Other current liabilities 16.82 29.36
70.34
-------------- -------------- -----------
---
TOTAL CURRENT LIABILITIES 332.37 720.71 888.02
---------------- ---------------- ------------
---
NET WORKING CAPITAL 1.14 102.38 120.65
Data Interpretation
If we analysis the three years working capital position of the company, we find out that company
has sufficient working capital to meets its short term liability, it is good indicator for the company
43
but in 2008, working capital is increased by 101.24 lacs which shows that a sufficient amount has
been blocked in working capital which could be used for some other more beneficial purpose.
INVENTORY ANALYSIS
Inventory means stock of three things :-
1. Raw materials
2. Semi finished goods.
3. Finished goods.
Position of inventory in Sintech Precision Product Ltd.
(Rs.in lacks)
YEAR 31.03.07 31.03.08 31.03.09
Stores, Spare Parts etc. 10.10 .87 25.57
Stock In trade-
Finished Goods 37.04 26.93 41.76
Raw Materials 78.74 184.53 340.08
Material under process 54.38 78.80 246.54
--------------- ---------------- ---------------
180.26 291.13 653.95
------------------- ---------------- -------------
Analysis through chart:
44
INTERPRETATION:
By analyzing the 3 years data, We are looking increasing pattern in inventories. We can see that
inventories are increased from 180.26 lacs to 291 lacs in the year 2008 and in the year 2009 it is
increased from 291 lacs to 653 lacs. By seeing this pattern we can say that the company is
managing the inventory according to the sale. Company have a great demand for the pump in
the year 2010 that is biggest reason for increase in inventories. From other point of view we can
say that the liquidity of firm is blocked in inventories but to stock is very good due to uncertainty
of availability of raw material in time.
SUNDRY DEBTORS ANALYSIS
Debtors or an account receivable is an important component of working capital and fall under
current assets. Debtors will arise only when credit sales are made.
Position of Sintech Precision Product Ltd.
(Rs.in lacks)
YEAR 31.03.07 31.03.08 31.03.09
Sundry Debtors 114.33 390.84 219.79
------------- ------------- --------
114.33 390.84 219.79
--------------- ---------------- ----------
Analysis through chart:
0
200
400
600
800
2007 2008 2009
AMOUNT (IN
LACKS)
YEAR
45
INTERPRETATION
In the table and figure we see that there is rise in the debtors in the year 2008 and decrease in
the year 2009. A simple logic is that debtors increase only when sales increase and decrease if
sales decrease. In the year 2008, sales is increased by 72.30% and decreased by 19.24% in the
year 2009.
We can say that it is a good sign as well as negative also. Company policy of debtors is very
good but a risk of bad debts is always present in high debtors. when sales is increasing with a
great speed the profit also increases. If company decreases the Debtors they can use the money
in many investment plans.
CASH AND BANK BALANCE ANALYSIS
Cash is called the most liquid asset an vital current assets, it is an important component of
working capital. In a narrow sense, cash includes notes, bank draft, cheque etc while in a
broader sense it includes near cash assets such as marketable securities and time deposits
with bank.
Position of Cash and Bank Balance in Sintech Precision Product Limited
(Rs.in lacks)
YEAR 31.03.07 31.03.08 31.03.09
Cash Balance in hand 1.45 27.30 2.90
Bank Balance-
With Scheduled Banks 9.36 7.00 26.12
------------- ------------- ------------
10.81 34.30 29.02
------------- ------------- ------------
0
100
200
300
400
2007 2008 2009
AMOUNT ( IN
LACKS)
YEAR
46
Analysis through chart:
INTERPRETATION
If we analyze the above table and chart we find that it follows a uneven pattern. In the year 2007
it had maintained a low amount of cash and bank balance. But in the year 2008, cash and the
bank balances has increased from 10.81 lacs to 34.30 lacs which is not a good sign for the
company because it shows that company is not using its cash for beneficial activities. Although,
in the year 2009, cash has reduced from 34.30 lacs to 29.02 lacs but this is very good sign for
company because they are not holding the cash in hand but using the cash for better projects,
but still it is not conducive. From the other point of view, company will not face the problem of
liquidity as company is maintaining the cash balance.
LOANS AND ADVANCES ANALYSIS
Loans and Advances here refers to any to amount given to different parties, company,
employees for a specific period of time and in return they will be liable to make timely
repayment of that amount in addition to interest on that loan.
Position of Other Loans & Advances in Sintech Precision Product Limited
(Rs.in lacks)
YEAR 31.03.07 31.03.08 31.03.09
Advances to suppliers 10.91 39.69 44.62
Advances 10.53 39.05 39.30
Deposits 6.67 28.08 21.99
--------------- --------------- ------------
28.11 106.82 105.91
-------------- ---------------- -----------
Analysis through chart:
0
5
10
15
20
25
30
35
2007 2008 2009
AMOUNT ( IN
LACKS )
YEAR
47
INTERPRETATION
If we analyze the table and the chart we can see that it follows an increasing trend which is a
good sign for the company. We can see that from the year 2007 to 2008 it increased more than
triple. We can see that the increase of 275% and 6.08% in 07-08 and 08-09 respectively from
previous year.
The increasing pattern shows that company is giving advances for the expansion of plants and
machinery which is good sign for better production of pumps and other goods. Although
company’s cash is blocked but this is good that company is doing modernization of plants In
time to compete with other competitors in market.
CURRENT LIABILITIES ANALYSIS
Current liabilities are any liabilities that are incurred by the firm on a short term basis or current
liabilities that has to be paid by the firm with in one year.
Position of Other Current Liabilities in Sintech Precision Product Limited
(Rs.in lacks)
YEAR 31.03.07 31.03.08 31.03.09
Current Liabilities –
Sundry Creditors 159.49 256.33 305.99
Bank Loan 94.54 336.70 315.76
Advance Received 25.30 18.16 59.88
Provisions for taxes 21.56 59.05 64.05
Other Liabilities 16.82 29.36 70.34
----------------- ----------------- ----------------
-
0
20
40
60
80
100
120
2007 2008 2009
AMOUNT ( IN
LACKS )
YEAR
48
332.37 720.71 888.02
----------------- ----------------- ----------------
-
Analysis through chart:
INTERPRETATION
If we analyze the above table then we can see that it follow an uneven trend. The important
component of current liabilities is sundry creditors and other liabilities. In 07-08 it decreased from
359.41 lacs to 256.33 lacs and in 08-09 it increased from 256.33 lacs to 305.99 lacs. This is
liability for company so this should be less. when company have minimum liabilities it creates a
better goodwill in market. High current liabilities indicate that company is using credit facilities by
creditors.
SUNDRY CREDITORS ANALYSIS
Creditors or an account payable is an important component of working capital and fall under
current liability. Creditors will arise only when credit purchases are made.
Position of Sundry Creditors in Sintech Precision Product Limited
(Rs.in lacks)
YEAR 31.03.07 31.03.08 31.03.09
Sundry Creditors 159.49 256.33 305.99
------------- ------------- ---------
159.49 256.33 305.99
--------------- ---------------- ----------
Analysis through chart:
0
200
400
600
800
1000
AMOUNT ( IN
LACKS )
2007 2008 2009
YEAR
49
INTERPRETATION
In the table and figure we see that there is continuous rise in the creditors in the company
in the successive years. A simple logic is that creditors increase only when purchases increase
and if purchase increases on credit it is not good sign for growth. This is liability for company so
this should be less. when company have minimum liabilities it creates a better goodwill in market.
High current liabilities indicate that company is using credit facilities by creditors.
BANK LOANS AND ADVANCES ANALYSIS
Position of Bank Loans & Advances in Birla Corporation Limited
(Rs.in
lacks)
YEAR 31.03.07 31.03.08
31.03.09
Bank Loan 94.54 336.70 315.76
Advances from the customers 25.30 18.16 59.88
--------------- --------------- ------------
122.84 354.86 375.64
-------------- ---------------- -----------
0
100
200
300
400
2007 2008 2009
AMOUNT ( IN
LACKS)
YEAR
50
Analysis through chart:
INTERPRETATION
If we analyze the table and the chart we can see that it follows an increasing trend which is not a
good sign for the company. We can see that from the year 2007 to 2008 it increased more than
double. The increasing pattern shows that company is taking loan for the expansion of plants and
machinerecy which is not a good sign because company depends on the external source. On the
other hand, company has reduced the bank loan in 2009 and increase in advances received from
the customer, this is good sign for company.
PROVISIONS ANALYSIS
Position of Other Provisions in Sintech Precision Product Limited
(Rs.in lacks)
YEAR 31.03.07 31.03.08 31.03.09
Provision for Taxes 21.56 59.05 64.05
--------------- --------------- -------------
21.56 59.05 64.05
--------------- ---------------- ------------
Analysis through chart:
0
100
200
300
400
2007 2008 2009
AMOUNT ( IN
LACKS )
YEAR
51
INTERPRETATION
From the above table we can see that provision shows an increasing trend and the huge amount
is being kept in these provisions. Though the profits of the company are increased income tax is
also increased which is good that company is creating goodwill in market by paying income tax
in time. Although company is paying more income tax but also they are earning more. Other
provisions are also for the benefit of employees and public. This is good signfor Company growth.
0
10
20
30
40
50
60
70
2007 2008 2009
AMOUNT ( IN
LACKS )
YEAR
52
53
Position of WORKING CAPITAL RATIO in Sintech Precision Product Limited
FORMULA
INVENTORY + RECIVEABLE - PAYABLE
WORKING CAPITAL RATIO= -------------------------------------------------------------
(AS % OF SALES) SALES
YEAR 31.03.07 31.03.08 31.03.09
WORKING CAPITAL RATIO 18 32 53
Analysis through chart:
INTERPRETATION
This ratio indicates whether the investments in current assets or net current assets ( i.e., working
capital ) have been properly utilized. In order words it shows the relationship between sales and
0
10
20
30
40
50
60
2007 2008 2009
AS%
YEAR
54
working capital. Higher the ratio lower is the investment in working capital and higher is the
profitability. But too high ratio indicates over trading.
This ratio is an important indicator about the working capital position. Now if we analyze the three
years data, we find that it follows an increasing trend which means that its investment in working
capital is lower and the company is utilizing more of its profit. But we find that ratio is increasing
at a very fast rate which is not a good sign for the company and the company is required to look
into these matters closely.
Position of CURRENT RATIO in Sintech Precision Product Limited
FORMULA
TOTAL CURRENT ASSETS
CURRENT RATIO= --------------------------------------------
TOTAL CURRENT LIABILITIES
YEAR 31.03.07 31.03.08 31.03.09
CURRENT RATIO 1.00 1.14 1.14
Analysis through chart:
INTERPRETATION
This ratio reflects the financial stability of the enterprise. The standard of the normal ratio is 2:1
but in most of companies standard is taken according to Tandon Committee which is taken as
1.33:1.
0.9
0.95
1
1.05
1.1
1.15
1.2
2007 2008 2009
YAER
55
Now if we analyze the three years data it can be predicted that it holds a stable position all
through out period but it is seen that it holds a low positionthan the standard one and the company
is required to improve its position.
Position of QUICK RATIO in Sintech Precision Product Limited
FORMULA
TOTAL CURRENT ASSETS - INVENTORIES
QUICK RATIO= -----------------------------------------------------------------
TOTAL CURRENT LIABILITIES
YEAR 31.03.07 31.03.08 31.03.09
QUICK RATIO 0.46 0.74 0.40
Analysis through chart:
INTERPRETATION
0
0.1
0.2
0.3
0.4
0.5
0.6
0.7
0.8
2007 2008 2009
YEAR
56
It is the ratio between quick liquid assets and quick liabilities. The normal value for such ratio is
taken to be 1:1. It is used as an assessment tool for testing the liquidity position of the firm. It
indicates the relationship between strictly liquid assets whose realizable value is almost certain
on one hand and strictly liquid liabilities on the other hand. Liquid assets comprise all current
assets minus stock.
By analyzing the three years data it can be said that its position was weak in the year 2007 but it
improved significantly in the next year and again it is declined during the 2009. It is to be said that
it does not meet with the standard but in the year 2008 it was very close to the standard and it
can be said that its liquidity position is not good & stable.
Position of CURRENT ASSETS TO FIXED ASSETS RATIO in Sintech Precision Product
Limited
FORMULA
CURRENT ASSETS
CA TO FA RATIO = -----------------------------
FIXED ASSETS
YEAR 31.03.07 31.03.08 31.03.09
CATO FA RATIO 1.65 2.93 3.21
Analysis through chart:
INTERPRETATION
Assuming a constant level of fixed assets, a higher CA/FA ratio indicates a conservative current
assets policy and a lower CA/FA ratio means an aggressive current assets policy assuming other
factors to be constant. A conservative policy i.e. higher CA/FA ratio implies greater liquidity and
lower risk; while an aggressive policy i.e. lower CA/FA ratio indicates higher risk and poor liquidity.
Now if we analyze the three year data we find the CA TO FA Ration in increasing pattern, so we
can say that company is following the conservative policy to finance its short term capital
requirement.
0
0.5
1
1.5
2
2.5
3
3.5
2007 2008 2009
DAYS
YEAR
57
Position of INVENTORY TURNOVER RATIO in Sintech Precision Product Limited
FORMULA
AVERAGE STOCK
STOCK TURN OVER RATIO ( IN DAYS )= --------------------------------------- * 365
COST OF GOODS SOLD
YEAR 31.03.07 31.03.08 31.03.09
INVENTORY TURNOVER RATIO 104 79 227
( in Days)
Analysis through chart:
INTERPRETATION
This ratio tells the story by which stock is converted into sales. A high stock turnover ratio reveals
the liquidity of the inventory i.e., how many times on an average, inventory is turned over or sold
during the year. If a firm maintains a minimum stock level in order to maximize sales by quick
0
50
100
150
200
250
2007 2008 2009
DAYS
YEAR
58
rotation of inventory and the holding cost of inventory will be minimum. A low stock turn over ratio
reveals undesirable accumulation of obsolete stock.
By analyzing the three year data it seen that it follows an uneven trend. We see that it is reduced
to 79 from the 104 days in 2008 and in 2009 it is increased by 148 days, Which is not a good
indicator for the company. Company should have to reduce the inventory conversion period in
order to reduce the cost.
Position of RECEIVABLE RATIO in Sintech Precision Product Limited
FORMULA
DEBTORS
RECEIVABLE RATIO = ---------------- * 365
SALES
YEAR 31.03.07 31.03.08 31.03.09
RECEIVABLE RATIO (IN DAYS) 54 70 104
Analysis through chart:
INTERPRETATION
Generally a low debtors turnover ratio implies that it considered congenial for the business as it
implies better cash flow. The ratio indicates the time at which the debts are collected on an
average during the year. Needless to say that a high Debtors Turnover Ratio implies a shorter
collection period which indicates prompt payment made by the customer.
Now if we analyze the three year data we can say that it holds a good position while receiving its
money from its debtors. The ratios are in an decreasing ternd, which implies that recovery position
is not good company and Company have to reduce the receivable period.
0
20
40
60
80
100
120
2007 2008 2009
DAYS
YEAR
59
Position of PAYABLE RATIO in Sintech Precision Product Limited
FORMULA
CREDITORS
PAYABLE RATIO= ----------------------------- * 365
COST OF SALES
YEAR 31.03.07 31.03.08 31.03.09
PAYABLE RATIO (IN DAYS) 92 69 135
Analysis through chart:
INTERPRETATION
Actually this ratio reveals the ability of the firm to avail the credit facility from the suppliers
throughout the year. Generally a low creditors turnover ratio implies favorable since the firm
enjoys lengthy credit period
Now if we analyze the three years data we find that in the year 2008 the ratio was
very high which means that its position of creditors that year was not good, but in the 2009 it is
seen that it has followed a decreasing trend which is very good sign for the company. So we can
say it enjoys a very good credit facility from the from the suppliers.
0
20
40
60
80
100
120
140
160
2007 2008 2009
DAYS
YAER
60
Position of Operating Cycle in Sintech Precision Product Limited
Formula = Inventory Conversion Period + Receivable Conversion Period – Deferral
Period
Calculation of Operating Cycle at Sintech:- ( All Figures in Days)
Particulars 2007-08 2008-09 2009-10
ICP 104 79 227
RCP 54 70 104
Gross Operating
Cycle
158 149 431
DP 92 69 135
Net OP 66 80 296
Analysis through chart:
Interpretation
When a company has lower d/e ratio, it means that company is utilizing its own funds and
reserves rather than taking loans from outsiders. Company have a uneven trend in d/e ratio. In
the year 2007 it was 1.02 but in the year 2009 it is declined to .55 so we can say that now company
0
50
100
150
200
250
300
350
2007-08 2008-09 2009-10
Days
YEAR
61
is using more its fund as compare to previous year, but still the ratio is high. Company have to
reduce the ratio.
MAJOR FINDINGS
StatementShowingDifference from Previous Year
(amt. in lacks)
Particulars 07-08 08-09
Working Capital 102
↑ by 5000%
121
↑ by
19%
Sales 1323
↑ by 72%
-1069
↓ by
19.10%
Current Assets
Sundry Debtors 391
↑ by 243%
220
↓ by 44%
Inventories 291
↑ by 62%
654
↑ by 125%
Cash & Bank 34
↑ by 209%
-29
↓ by 15%
Bank Loan and
Advances
107
↑by 269%
106
↓ by .93
823
↑ by 146%
1009
↑ by
23%
Current Liabilities
Sundry Creditors 256
↓ by 42%
306
↑ by 19.53%
Bank Loan and
Advances
355
↑by 196%
376
↑by 6%
Provisions &
Deposits
80.16
↑by121.31%
136
↑by70%
721
↑ by 117%
888
↑ by
23%
62
Other Liabilities 29.36
↓ by 74.55%
70.34
↑ by 139.5%
1. Working Capital is increased by 19% only in 2008-09 as compare to 5000% increase in
2007-08 and if we analysis the working capital with sales, the sales is decreased by 19%
in 2008-09, that’s why working capital is increased by 19% only.
2. Current assets and Current liabilities are increased by 23% in 2008-09 as compare to
previous year but current assets are increased by 146% in 2007-08 as compare to 117%
increase in current liabilities, so we can say that working capital is increased because of
increase in current assets.
1. Inventory is increased by 125% in 2008-09 as compare to 2007-08, so we
can say that current assets are increased due to the increase in the
inventory.
2. Cash and the bank balances are decreased by 15% which shows company
might face the liquidity problem.
3. Debtors are decreased by 44% in 2008-09 whereas creditors are increased
by 19.37% in 2008-09, which shows that company enjoys the good payable
period and goodwill among the creditors.
4. Bank loan and Advances are increased by 6% only as compare to 196%
increase in 2007-08, which shows that company using more of its debt to
fund the short term requirements.
3. Operating cycle of the company is increasing which shows the poor receivable collection
policy
63
CONCLUDING ANAYSIS
 The working capital position of the company is sound and the various sources
through which it is funded are optimal.
 The company has used its purchasing, financing and investment decisions to
good effect can be seen from the inferences made earlier in the project.
 The debts doubtful have been doubled over the years but their percentage on the
debts has almost become half. This implies a sales and collection policy that get
along with the receivables management of the firm.
 The various ratios calculated are an indicator as to the fact that the profitability
of the firm and sales are on a rise and also the deletion of the inefficiencies in the
working capital management.
 The firm has not compromised on profitability despite the high liquidity is
commendable.
 Sintech Precision ProductLtd. has reached a position where the default costs are
as low as negligible and where they can readily factor their accounts receivables
for availing finance is noteworthy.
64
SUGGESTIONS AND RECOMMENDATIONS
The management of working capital plays a vital role in running of a successfulbusiness.
So, things should go with a proper understanding for managing cash, receivables and
inventory.
Sintech Precision ProductLtd. is managing its working capital in a good manner, but still
there is some scope for improvement in its management. This can help the company in
raising its profit level by making less investment in accounts receivables and stocks etc.
This will ultimately improve the efficiency of its operations. Following are few
recommendations given to the company in achieving its desired objectives:
The business runs successfully with adequate amount of the working capital but the
company should see to it that the cashshould not be tied up in excessive amount of
working capital.
Though the present collection system is near perfect, the company as due to the
increasing sales should adoptmore effective measures so as to counter the threat of
bad debts.
The over purchasing function should be avoided as it could lead to liquidity
problems.
The investment of cash in marketable securities should be increased, as it is very
profitable for the company.
Holding of excessive and insufficient stock must be avoided as it creates a burden
on the cash resources of a business and results in lost sales, delays for customers,
etc respectively.
65
BIBLIOGRAPHY
Following sources have been sought for the preparation of this report:
CorporateIntranet
Financial Statements (Annual Reports)
CMA Data
Direct interaction with the employees of the company
Internet ----
o www.sintechpumps.co.in
o www.scribd.com
o www.indianpumpsindustry.com
Textbooks on financial management -
 I.M.Pandey
 Khan and Jain
66
67
CRITICAL MANAGEMENT ANALYSIS DATA (CMA)
BALANCE SHEET
LIABILITIES STATEMENT
Sheet 1 AS PER BALANCE SHEET AS AT 31st MARCH
Lacs
Sintech Precision Products 2007 2008 2009 2010
Limited Aud Aud Est. Proj
CURRENT LIABILITIES I II III IV
Short-term borrowings from
banks(including bills purchased,
discounted & excess borrowing
placed on repayment basis)
(i.) From applicant banks 0.00
336.7
0
400.0
0
400.0
0
(ii.) From other banks 94.54 0.00 0.00 0.00
(iii) Of which BP & BD
SUB TOTAL 94.54
336.7
0
400.0
0
400.0
0
Short term borrowings from others
Sundry Creditors (Trade)
159.4
9
256.3
3 90.77
133.3
3
Advance payments from custo- 25.30 18.16 20.00 50.00
mers/deposits from dealers
Provision for taxes 21.56 59.05 8.05 30.68
68
Dividend payable
Other statutory liabilities
(due within one year)
Deposits/instalments of term 14.66 58.55 43.76 24.53
loans/DPGs/Debentures,etc.
(due within one year)
Other current liabilities &
provisions(due within 1 Yr)
(specify major items) 16.82 29.36 25.00 30.00
Liabilities for Expenses 16.82 29.36 25.00 30.00
SUB-TOTAL (B)
237.8
3
421.4
5
187.5
8
268.5
4
TOTAL CURRENT LIABILITIES
332.3
7
758.1
5
587.5
8
668.5
4
TERM LIABILITIES
-----------------------------------
Rs. In
Lacs
Sintech Precision Products 2007 2008 2009 2010
Form III : Sheet 2 Aud Aud Aud Est. Proj
Debentures (not maturing
within one year)
Preference shares
(redeemable after one year)
Term loans(excluding instalment) 5.84 0.00 0.00 0.00
payable within one year)
Deferred Payment Credits(car Loans) 16.20 95.93 27.97 3.44
(excluding instalments due
within one year)
Term deposits (repayable 68.51 60.25 180.25 180.25
after one year)
Other term liabilities 0.00 0.00 0.00 0.00
TOTAL TERM LIABILITIES 90.55 156.18 208.22 183.69
TOTAL OUTSIDE LIABILITIES 422.92 914.33 795.80 852.23
NET WORTH
-------------------------
Ordinary share capital 24.91 24.91 44.91 44.91
General reserve
69
Revaluation reserve
Other reserve (excluding
provisions)
Surplus (+) or deficit (-) in 73.56 85.50 112.45 204.50
Profit & Loss Account
Others (specify)
Deferred Tax Liability 15.13 23.32 23.32 23.32
Share Application Money 0.70 0.00 0.00 0.00
Share Premium 0.00 0.00 80.00 80.00
NET WORTH 114.30 133.73 260.68 352.73
TOTAL LIABILITIES 537.22 1048.06 1056.48 1204.96
Closing Balance Of TL(Check) 20.50 58.55 43.76 24.53
70
71
Sintech Precision Products Rs. in Lacs
FIXED ASSETS 2007 2008 2009 2010
Form III : Sheet 4 Aud Aud Est. Proj
Gross Block(Land & Building 228.40 255.94 285.94 285.94
machinery, work-in-process)
Depreciation to date 29.41 47.86 66.46 85.06
NET BLOCK 198.99 208.08 219.48 200.88
Investment/bookdebts/advances/ 3.61 16.70 73.20 13.20
deposits which are not current
assets
(i) a) Investment in subsidiary
Co./affiliates
b) Other Investments
(ii) Advances to suppliers of 0.00 0.00 0.00 0.00
capital goods & contractors
(iii)Deferred receivables (maturity
exceeding one year)
(iv)Others (a) Debtors> 6 months 2.72 13.50 70.00 10.00
(b) Security Deposits 0.89 3.20 3.20 3.20
(c) Others
Non-consumables stores &
spares
Other non-current assets incl- 1.11 0.00 0.00 0.00
uding dues from Directors
TOTAL OTHER NON-CURR. ASSETS 4.72 16.70 73.20 13.20
Intangible assets (patents, 0.00 0.00 0.00 0.00
goodwill, prelim.expenses, bad/
doubtful exp.not provided for etc)
TOTAL ASSETS(34+37+41+42) 537.22 1047.87 1056.29 1204.77
72
ASSESSMENT OF WORKING CAPITAL REQUIREMENT
FORM II : OPERATING STATEMENT
----------------------------------------------------
Sheet 1
Amount
in Lacs
Branch INDIAN BANK, GHAZIABAD
As per profit and loss account actuals/
estimates for the year ending 31st March
Sintech Precision Products 2007 2008 2009 2010
Limited Aud Aud Est. Proj
1 GROSS SALES I II III IV
i. Domestic sales 871.45 1458.04 1529.71 2206.00
ii. Export sales 0.00 0.00 0.00 0.00
Add other revenue income
Job Work 3.73 3.14 5.00 8.50
Total 875.18 1461.18 1534.71 2214.50
2 Less excise duty 107.19 137.86 129.71 206.00
Deduct other items
3 Net sales ( item 1 - item 2 ) 767.99 1323.32 1405.00 2008.50
4 % age rise (+) or fall (-) in net 75.59 72.31 6.17 42.95
sales compared to previous
year (annualized)
5 Cost of Sales
i.) Raw materials (including 476.99 682.05 874.00 1210.00
stores and other items used
in the process of manufacture)
(a) imported
(b) Indigenous 476.99 682.05 874.00 1210.00
ii) Other spares 72.87 111.85 139.00 193.00
(a) Imported
(b) Indigenous 72.87 111.85 139.00 193.00
iii) Power and fuel 12.53 17.34 21.85 31.25
iv) Direct labour 8.34 61.24 74.25 78.75
(Factory wages & salary)
v) Other mfg. Expenses 64.42 99.52 124.00 172.00
vi) Depreciation 9.56 18.45 18.60 18.60
vii) SUB TOTAL (I TO VI) 644.71 990.45 1251.70 1703.60
viii) ADD: Opening stocks-in-Process) 72.46 54.38 78.80 148.25
Sub-total 717.17 1044.83 1330.50 1851.85
73
Form II : Sheet 2 2007 2008 2009 2010
Sintech Precision Products Aud Aud Est. Proj
ix) Deduct : Closing stocks-in-
Process 54.38 78.80 148.25 205.75
x) Cost of Production 662.79 966.03 1182.25 1646.10
xi) Add : Opening stock of
finished goods 3.19 37.04 26.93 71.35
SUB-TOTAL 665.98 1003.07 1209.18 1717.45
xii) Deduct closing stock of
finished goods 37.04 26.93 71.35 100.88
xiii) SUB-TOTAL (Total cost of Sales) 628.94 976.14 1137.83 1616.57
6 Selling general and administrative
Expenses 82.59 143.09 158.00 190.00
7 SUB-TOTAL (5+6) 711.53 1119.23 1295.83 1806.57
8 Operating profit before interest 56.46 204.09 109.17 201.93
( 3-7 )
9 Interest 12.31 60.23 76.17 81.20
10 Operating profit after interest (8-9) 44.15 143.86 33.00 120.73
11 (i) Add other non-operating income
(a) Bank Interest on FDRs 0.15 1.43 2.00 2.00
(b)
(c)
(d)
Sub-total ( income ) 0.15 1.43 2.00 2.00
(ii) Deduct other non-operating expenses
(a) P&P expense inncluding 0.09 0.00 0.00 0.00
all book entries written off
(b)
Sub-total ( expenses ) 0.09 0.00 0.00 0.00
(iii) Net of other non-operating 0.06 1.43 2.00 2.00
income/expenses
12 Profit before tax/loss[10+11(iii)] 44.21 145.29 35.00 122.73
13 Provision for taxes 17.13 12.62 8.05 30.68
14 Prior Years Adjustment(if any)# 0.00 0.00 0.00 0.00
15 Net profit/loss for the year ( 12-13 ) 27.08 132.67 26.95 92.05
16 (a) Equity dividend paid-amt
(Already paid+ B.S. provision)
(b) Dividend Rate
17 Retained profit ( 14-15 ) 27.08 132.67 26.95 92.05
18 Retained profit/Net profit (% age) 100.00 100.00 100.00 100.00
# (-)ve for expense/provisions and (+) ve for gains
74
FUND FLOW STATEMENT
FUND FLOW (DETAILED)
Sintech Precision Products Lacs
Limited 2007 2008 2009 2010
1 SOURCES Aud Aud Est. Proj
a. Net Profit (After Tax) 27.08 132.67 26.95 92.05
b. Depreciation 9.55 18.45 18.60 18.60
c Increase in Capital (incl. Share Premium) 0.00 0.00 100.00 0.00
d. Increase In TL. Incl.public deposits 46.75 65.63 52.04 0.00
e. Decrease in
i.) Fixed Assets 0.00 0.00 0.00 0.00
ii.) Other Non Current Assets 3.94 0.00 0.00 60.00
f Others 2.20 7.41 0.00 0.00
g. Total 89.52 224.16 197.59 170.65
2 USES
a. Net Loss 0.00 0.00 0.00 0.00
b. Dec.in Term Liab. incl. Pub.Dep. 0.00 0.00 0.00 24.53
c. Increase in
i) Fixed Assets 86.19 27.54 30.00 0.00
ii) Other Non current assets 0.00 11.98 56.50 0.00
d. Dividend Payment 0.00 0.00 0.00 0.00
e Others 0.00 0.00 0.00 0.00
f Total 86.19 39.52 86.50 24.53
FUNDS FLOW STATEMENT
(Summary)
Lacs
2006 2008 2009 2010
Particulars Aud Aud Est. Proj
3 I Long Term Surplus/Deficit 3.33 184.64 111.09 146.12
4 ii Increase/decrease in Curr. Assts. 119.17 489.58 -59.48 227.08
5 iii Inc./Dec. in CL other than BB 86.63 183.62
-
233.87 80.96
6 iv Inc./Dec. in WC Gap 32.54 305.96 174.39 146.12
7 v Net Surplus (+) Deficit (-) -29.21
-
121.32 -63.30 0.00
8 vi Inc./Dec. in Bank Borrowings 29.21 242.16 63.30 0.00
75
FUNDS FLOW STATEMENT
Lacs
2007 2008 2009 2010
Particulars Aud Aud Est. Proj
Long Term Sources 89.52 224.16 197.59 170.65
Long Term Uses 86.19 39.52 86.50 24.53
Surplus/Deficit 3.33 184.64 111.09 146.12
Movement of TNW (Corporate)
Lacs
2007 2008 2009 2010
Particulars Aud Aud Est. Proj
Opening balance 84.93 108.61 248.69 375.64
1 Add.
i Profit/(-)Loss after Tax 27.08 132.67 26.95 92.05
ii Increase in Capital 0.00 0.00 100.00 0.00
iii Dec./(-) Inc.in Intangible Assets 0.09 0.00 0.00 0.00
iv Inc../(-)  Dec.in Reserves 2.20 7.41 0.00 0.00
v. Adjust prior year expenses -0.07 0.00 0.00 0.00
2 Less
Div Paid(Incl.Div.Tax)/ Withdrawals 0.00 0.00 0.00 0.00
TNW 114.30 248.69 375.64 467.69
FUND FLOW (DETAILED)
Sintech Precision Products Lacs
Limited 2007 2008 2009 2010
1 SOURCES Aud Aud Aud Est. Proj
a. Net Profit (After Tax) 0.00 132.67 26.95 92.05
b. Depreciation 9.55 18.45 18.60 18.60
c Increase in Capital (incl. Share Premium) 0.00 0.00 100.00 0.00
d. Increase In TL. Incl.public deposits 0.00 65.63 52.04 0.00
e. Decrease in
i.) Fixed Assets 0.00 0.00 0.00 0.00
ii.) Other Non Current Assets 0.00 0.00 0.00 60.00
f Others 0.00 7.41 0.00 0.00
g. Total 9.55 224.16 197.59 170.65
76
2 USES
a. Net Loss 5.69 0.00 0.00 0.00
b. Dec.in Term Liab. incl. Pub.Dep. 0.00 0.00 0.00 24.53
c. Increase in
i) Fixed Assets 0.00 27.54 30.00 0.00
ii) Other Non current assets 0.00 11.98 56.50 0.00
d. Dividend Payment 0.00 0.00 0.00 0.00
e Others 0.00 0.00 0.00 0.00
f Total 5.69 39.52 86.50 24.53
FUNDS FLOW STATEMENT
(Summary)
Lacs
2007 2008 2009 2010
Particulars Aud Aud Aud Est. Proj
3 I Long Term Surplus/Deficit 3.86 184.64 111.09 146.12
4 ii Increase/decrease in Curr. Assts. 0.00 489.58 -59.48 227.08
5 iii Inc./Dec. in CL other than BB 0.00 183.62
-
233.87 80.96
6 iv Inc./Dec. in WC Gap 0.00 305.96 174.39 146.12
7 v Net Surplus (+) Deficit (-) 3.86
-
121.32 -63.30 0.00
8 vi Inc./Dec. in Bank Borrowings 0.00 242.16 63.30 0.00
FUNDS FLOW STATEMENT
Lacs
2007 2008 2009 2010
Particulars Aud Aud Aud Est. Proj
Long Term Sources 9.55 224.16 197.59 170.65
Long Term Uses 5.69 39.52 86.50 24.53
Surplus/Deficit 3.86 184.64 111.09 146.12

Summer training-finance-project-on-working-capital-management 2

  • 1.
    C-189 & 190,Site No. 1, B.S. Road, Ind. Area, Ghaziabad [U.P.] Phone No.: 0120-2866320/21,3290635/37/38Fax No. 0120-2867715 E-mail: marketing@sintechpumps.com Web Site: www.sintechpumps.com CERTIFICATE This is to certify that the Summer-Training Project of FINANCE Titled “WORKING CAPITAL MANAGEMENT and ITS APPRAISAL” is an original work and that this work has not been submitted anywhere in any form. My indebtedness to other works/publications has been duly acknowledged at the relevant places. The project workwas carriedfrom 1st June, 2009 to 31st July 2009 in SINTECH PRECISION PRODUCT LIMITED. Date: 31st July 2009 Signature (Bulbul Sharma) PGDM ( 2009-10) Signature (Mr. Sanjeev Garg) Sintech Precision Product Limited
  • 2.
    ACKNOWLEDGEMENT Words are indeedinadequate to convey my deep sense of gratitude to all those who have helped me in completing this summer project to the best of my ability. Being a part of this project has certainly been a unique and a very productive experience on my part. I am really thankful to Mr. Mahesh, Finance Manager for making all kinds of arrangements to carry the project successfully and for guiding and helping me to solve all kinds of quarries regarding the project work. His systematic way of working and incomparable guidance has inspired the pace of the project to a great extent. I would also like to thank my mentor and project – coordinator, Mr. Phani, Asstt. Manager, (Finance & Accounts) for assigning me a project of such a great learning experience and acquainting me with real life project financing and appraisal. Last but not least I would like to thank all the employees of Mondelez foods pvt limited. who have directly or indirectly helped me with their moral support for the completion of my project. (Mahesh) TABLE OF CONTENTS Acknowledgement Abstract 1. Introduction  The problems
  • 3.
     Purpose ofstudy  Research methodology  Scope of the study  Data sources  Limitations 2. Industry Profile a. Indian Economy b. Chocolate industry c. Global Chocolate Outlook 3. Mondelez Product Ltd.– An Overview  Company’s Profile  Vision, Misson & Quality  Product Range  Sectoral Overview 4. Conceptual Framework  Introduction to Working Capital Management  Significance of working capital management  Liquidity vs Profitability: Risk – Return trade off  Classification of working capital  Types of working capital needs  Financing of working capital  Factors determining working capital requirements  Working capital cycle  Sources of working capital  Inventory management  Cash management  Receivables management  Managing payables (Creditors) 5. Working Capital Analysis and its Appraisal
  • 4.
    6. Major Findings 7.Conclusion 8. Suggestions and Recommendations 9. Bibliography 10. Appendices
  • 5.
    ABSTRACT This project isbased on the study of working capital management in Mondelez India foods pvt Ltd. An insight view of the project will encompass – what it is all about, what it aims to achieve, what is its purposeand scope, thevarious methods used forcollecting dataand their sources, including literature survey done, further specifying the limitations of our study and in the last, drawing inferences from the learning so far. Mondelez India foods pvt Ltd. In 1824, John Cadbury, a Quaker, began selling tea, coffee and drinking chocolate in Bull Street in Birmingham, England. From 1831 he moved into the productionof a variety of cocoaand drinking chocolates, made in a factory in Bridge Street and sold mainly to the wealthy because of the high costofproduction. In 1847, John Cadbury became a partner with his brother Benjamin and the company became known as "Cadbury Brothers” The working capital management refers to the management of working capital, or precisely to the management of current assets. A firm’s working capital consists of its investments in current assets, which includes short-term assets— cash and bank balance, inventories, receivable and marketable securities. This project tries to evaluate how the management of working capital is done in Mondelez through inventory ratios, working capital ratios, trends, computation of cash, inventory and working capital, and short term financing.
  • 6.
    INTRODUCTION  The problems Purpose of study  Research methodology  Scope of the study  Data sources  Limitations
  • 7.
    INTRODUCTION: The project undertakenis on “WORKING CAPITAL MANAGEMENT IN MONDELEZ INDIA FOODS PVT LTD”. It describes about how the company manages its working capital and the various steps that are required in the management of working capital. Cash is the lifeline of a company. If this lifeline deteriorates, so does the company's ability to fund operations, reinvest and meet capital requirements and payments. Understanding a company's cash flow health is essential to making investment decisions. A good way to judge a company's cashflow prospects is to look at its working capital management (WCM). Working capital refers to the cash a business requires for day-to-day operations or, more specifically, for financing the conversion of raw materials into finished goods, which the company sells for payment. Among the most important items of working capital are levels of inventory, accounts receivable, and accounts payable. Analysts look at these items for signs of a company's efficiency and Financial strength. The working capital is an important yardstick to measure the company’s operational and financial efficiency. Any companyshould have a right amount of cash and lines of credit for its business needs at all times. This project describes how the management of working capital takes place at
  • 8.
    SINTECH. The Problems In themanagement of working capital, the firm is faced with two keyproblems: 1. First, given the level of sales and the relevant cost considerations, what are the optimalamounts of cash, accounts receivable and inventories that a firm should chooseto maintain? 2. Second, given these optimal amounts, what is the most economical way to finance these working capital investments? To produce the best possible results, firms should keep no unproductive assets and should finance with the cheapest available sources of funds. Why? In general, it is quite advantageous for the firm to invest in short term assets and to finance short-termliabilities.
  • 9.
    PURPOSE OF STUDY Theobjectives of this project were mainly to study the inventory, cash and receivable at MONDELEZ INDIA FOODS PVT LTD., but there are some more and they are -  The main purpose of our study is to render a better understanding of the concept “Working Capital Management”.  To understand the planning and management of working capital at MONDELEZ.  To measure the financial soundness of the company by analyzing various ratios.  To suggest ways for better management and control of working capital at the concern.
  • 10.
    RESEARCH METHODOLOGY  Thisproject requires a detailed understanding of the concept – “Working Capital Management”. Therefore, firstly we need to have a clear idea of what is working capital, how it is managed in MONDELEZ, what are the different ways in which the financing of working capital is done in the company.  The management of working capital involves managing inventories, accounts receivable and payable and cash. Therefore one also needs to have a sound knowledge about cash management, inventory management and receivables management.  Then comes the financing of working capital requirement, i.e. how the working capital is financed, what are the various sources through which it is done.  And, in the end, suggestions and recommendations on ways for better management and control of working capital are provided.
  • 11.
    SCOPE OF THESTUDY This project is vital to me in a significant way. It does have some importance for the company too. These are as follows –  This project will be a learning device for the finance student.  Through this project I would study the various methods of the working capital management.  The project will be a learning of planning and financing working capital.  The project would also be an effective tool for credit policies of the companies.  This will show different methods of holding inventory and dealing with cash and receivables.  This will showthe liquidity position ofthe companyand also how do they maintain a particular liquidity position.
  • 12.
    DATA SOURCES: The followingsources have been sought for the preparation report:  Primary sources such as business magazines, current annual reports, book on Financial Management by various authors and internet websites the imp amongst them being : www.mdlz annuval reports.com, www.indiainfoline.com, www.studyfinance.com .  Secondary sources like previous years annual reports, CMA Data, reports on working capital for research, analysis and comparison of the data gathered.  While doing this project, the data relating to working capital, cash management, receivables management, inventory management and short term financing was required.  This data was gathered through the company’s websites, its corporate intranet, mdlz’s annual reports and CMA Data of the last three or five years.  A detailed studyon the actual working processes ofthecompany is also done through direct interaction with the employees and by timely studying the happenings at the company.  Also, various text books on financial management like Khan & Jain, Prasanna Chandra and I.M.Pandey were consulted to equip ourselves with the topic.
  • 13.
    LIMITATIONS OF THESTUDY:  We cannot do comparisons with other companies unless and until we have the data of other companies on the same subject.  Only the printed data about the company will be available and not the back–end details.  Future plans of the company will not be disclosed to the trainees.  Lastly, due to shortage of time it is not possible to cover all the factors and details regarding the subject of study.  The latest financial data could not be reported as the company’s websites have not been updated.
  • 14.
    INDUSTRY PROFILE  IndianEconomy  Global Chocolate market outlook and growth driver
  • 15.
    INTRODUCTION TO THEINDUSTRY Indian Economy In the beginning of the year 2010 the economy was on a higher growth path with the macro-economic fundamentals inspiring confidence and a general optimism about the medium to long term prospects of the economy. The economy was expected to slow down marginally from the three years of 9% plus growth in real GDP reflecting a cyclical downturn in the global economy and expectations were that the growth would be around 8.5%. High Chocolate prices and domestic inflation and worsening of international financial crisis which had surfaced in 2007 have been definite areas of concern. But the global situation deteriorated massively after mid-September 2008 following collapse of series of investment banks in the US. This resulted in choking of credit and global crash in stock markets. Crisis of this magnitude in industrialized countries has impact around the world especially in the emerging market countries like India. The Indian economy which started with a strong economic performance lost the momentum once the ripple effects of the gloom in the global economy set in. Sensex in January 2008 was all time high at 21206, came down to around 9000 towards the end. The high cost of crude oil around US$ 150 per barrel in August, 2008 added to the country’s woes interms of higher import bill. Rupee weakened against dollar sliding down from Rs.39 in the beginning of the year to Rs.48 towards the end. According to the estimates released by Central Statistical Organisation (CSO) the real GDP growth was 7.6% in the second quarter of 2008-09 as compared to 9.3% of the corresponding quarter of 2007-08, reflecting deceleration in growth of industry and services. The agricultural production was below the estimate. The index of industrial production recorded 3.9% as compared to 9.2% in the previous year. India’s balance of payments position witnessed widening of trade deficit. The crisis in global financial markets deepened since mid September, 2008 exerting pressure on financial markets and crashing of equity markets leading to wide spread volatility. The global turmoil in the financial markets spilled over the emerging markets. This has finally affected the manufacturing sector. As a result, authorities in several countries embarked upon an unprecedented way of policy initiatives to contain systematic risk, arrest the plunge in asset prices and shore of the confidence in the international banking system. This has brought about some level of stability. The Indian Government has not lagged behind. It has been successful in bringing down inflation from 12.9% in August, 2008 to around 6% towards the end of the year. The challenges of high growth and now global recession have become more complex especially with increased globalization of world economy and growing influence of global developments, economic and no economic.
  • 16.
    Upgrading infrastructure –such as energy, roads, inflation management, promoting growth of industrial sector, stability in financial market, containing deficit, both domestic and external, promoting exports amidst global recession are the major challenges that are faced by Indian economy. GLOBAL CHOCOLATE MARKET OUTLOOK AND GROWTH DRIVERS The global chocolate industry has been in a moderate growth trajectory since the last five years. This growth is largely fueled by the increased global demand for premium chocolate. The major developing countries such as China and India are expected to offer great opportunities to the global chocolate industry; thanks to the use of chocolate as a functional food. Organic and fair trade chocolate is a rapidly growing segment of the industry. With consumers developing more awareness regarding environment-friendly products, this segment is expected to rise rapidly in the next five years. One of the major concerns for the chocolate industry is the rising number of counterfeit products. This is a great threat for the overall confectionery market and chocolate is no exception. Developing economies such as India, China, and Indonesia are expected to account for more than 3.2 million tons (72%) of the overall sugar consumption by 2015. In this report, under the raw materials section, an in-depth analysis of cocoa, sugar, emulsifiers, and flavors has been done with respect to their contribution to the chocolate industry. Competitive information includes market shares of leading producers, key developments, and strategies deployed to win. Major companies analyzed in the company profiles section include Nestlé (Switzerland), Barry Callebaut (Switzerland), Kraft Foods (U.S.), Mars (U.S.), Ferrero (Italy), and Hershey (U.S.). The purpose of the report is to highlight points that are actionable for its stakeholders. The report features more than 130 tables and figures, including market numbers, and also forecasts the chocolate market scenario till 2016. The report analyzes global chocolate market by product, sales category, geography and raw materials; forecasting revenues and analyzing trends in each of the following submarkets By product types:  Dark chocolate  Milk chocolate  White chocolate By sales category:  Everyday chocolate  Premium chocolate  Seasonal chocolate
  • 17.
    By geography:  NorthAmerica  Europe  Asia  ROW (Rest of the World)  Mondelez India foods pvt LTD. – An Overview  Company’s Profile  Vision, Misson & Quality
  • 18.
    Introduction to theCompany About Mondelez India Foods Private Ltd. Mondelez India Foods Private Ltd. (formerly Cadbury India Ltd.) is a part of Mondelēz International and is in the business of creating delicious moments of joy. It operates in five categories – chocolate, beverages, biscuits and gums & candy and has been a chocolate category leader since its inception in India for over six decades. Cadbury Dairy Milk, CDM Silk, Celebrations, Bournville, 5Star, Perk, Gems, Glow and Toblerone are brands available in India under the chocolate category. The beverage portfolio consists of Bournvita and Tang. Cadbury Oreo & Bournvita Biscuit is a part of its biscuit portfolio and Halls and Choclairs Gold make up its candy portfolio. Mondelēz International, Inc. (NASDAQ: MDLZ) is a global snacking powerhouse, with pro forma 2014 revenue of more than $30 billion. Creating delicious moments of joy in 165 countries, Mondelēz International is a world leader in biscuits, chocolate, gum, candy and powdered beverages, with billion- dollar brands such as Oreo, LU and Nabisco biscuits; Cadbury, CadburyDairy Milk and Milka chocolate; Trident gum and Tang powdered beverages. Mondelēz International is a proud member of the Standard and Poor’s 500, NASDAQ 100 and Dow Jones Sustainability Index .,
  • 19.
    Vision Mondelez seeks tobe recognised to provide a delicious movements of joy. By making a chocolate products. The vision of mondelez is: TO LEARN TO WIN TO CELEBRATE. Mission  Improve customer returns  Create value through a culture of excellence  Innovate product and service delivery  Imbibe Quality as company’s bloodline Quality Quality is more important in any food industry. Mondelez promise to provide good quality products by following the all the GMP practices. QUALITY ASSURANCE PROCEDURES Our Quality Assurance Department is manned by qualified engineers to ensure completion of raw materials and finished products with relevant quality norms. The activities are divided into raw material inspection, in-process inspection and final inspection. Sintech Precision Products Limited has in house facilities and equipments required for ensuring quality, such as –  Temperor meter for checking the crystallization temperature of chocolate.  Dynamic balancing machine for dynamic balancing of the chocolate bar
  • 20.
    “ The management ofworking capital is important for several reasons:  For one thing, the current assets of a typical manufacturing firm account for half of its total assets. For a distribution company, they account for even more.  Working capital requires continuous day to day supervision. Working capital has the effect on company's risk, return and share prices,  There is an inevitable relationship between sales growth and the level of current assets. The target sales level can be achieved only if supported by adequate working capital Inefficient working capital management may lead to insolvency of the firm if it is not in a position to meet its liabilities and commitments. Liquidity Vs Profitability: Risk - Return trade off Another important aspect of a working capital policy is to maintain and provide sufficient liquidity to the firm. Like the most corporate financial decisions, the decision on how much working capital be maintained involves a trade off- having a large net working capital may reduce the liquidity risk faced by a firm, but it can have a negative effect on the cash flows. Therefore, the net effect on the value of the firm should be used to determine the optimal amount of working capital. Sound working capital involves two fundamental decisions for the firm. They are the determination of:  The optimal level of investments in current assets.  The appropriate mix of short-term and long-term financing used to support this investment in current assets, a firm should decide whether or not it should use short-term financing. If short-term financing has to be used, the firm must determine its portion in total financing. Short-term financing may be preferred over long-term financing for two reasons:
  • 21.
     The costadvantage  Flexibility But short-term financing is more risky than long-term financing. Following table will summarize our discussion of short-term versus long-term financing
  • 22.
    Maintaining a policyof short term financing for short term or temporary assets needs (Box 1) and long- term financing for long term or permanent assets needs (Box 3) would comprise a set of moderate risk –profitability strategies. But what one gains by following alternative strategies (like by box 2 or box 4) needs to weighed against what you give up.
  • 23.
    CLASSIFICATION OF WORKINGCAPITAL Working capital can be classified as follows: On the basis of time On the basis of concept KINDS OF WORKING CAPITAL ON THE BASIS OF CONCEPT GROSS WORKING CAPITAL NET WORKING CAPITAL ON THE BASIS OF TIME PERMANE NT/FIXED WORKING CAPITAL REGULAR WORKING CAPITAL RESERVE WORKING CAPITAL TEMPORAR Y/VARIABL E WORKING CAPITAL SEASONAL WORKING CAPITAL SPECIAL WORKING CAPITAL
  • 24.
    Types of WorkingCapital Needs Another important aspect of working capital management is to analyze the total working capital needs of the firm in order to find out the permanent and temporary working capital. Working capital is required because of existence of operating cycle. The lengthier the operating cycle, greater would be the need for working capital. The operating cycle is a continuous process and therefore, the working capital is needed constantly and regularly. However, the magnitude and quantum of working capital required will not be same all the times, rather it will fluctuate. The need for current assets tends to shift over time. Some of these changes reflect permanent changes in the firm as is the case when the inventory and receivables increases as the firm grows and the sales become higher and higher. Other changes are seasonal, as is the case with increased inventory required for a particular festival season. Still others are random reflecting the uncertainty associated with growth in sales due to firm's specific or general economic factors. The working capital needs can be bifurcated as:  Permanent working capital  Temporary working capital
  • 25.
     Permanent workingcapital: There is always a minimum level of working capital, which is continuously required by a firm in order to maintain its activities. Every firm must have a minimum of cash, stock and other current assets, this minimum level of current assets, which must be maintained by any firm all the times, is known as permanent working capital for that firm. This amount of working capital is constantly and regularly required in the same way as fixed assets are required. So, it may also be called fixed working capital.  Temporary working capital: Any amount over and above the permanent level of working capital is temporary, fluctuating or variable working capital. The position of the required working capital is needed to meet fluctuations in demand consequent upon changes in production and sales as a result of seasonal changes. The permanent level is constant while the temporary working capital is fluctuating increasing and decreasing in accordance with seasonal demands as shown in the figure. In the case of an expanding firm, the permanent working capital line may not be horizontal. This is because the demand for permanent current assets might be increasing (or decreasing) to support a rising level of activity. In that case line would be rising.
  • 26.
    FACTORS DETERMINING WORKINGCAPITAL REQUIREMENTS There are many factors that determine working capital needs of an enterprise. Some of these factors are explained below:  Nature or Character of Business. The working capital requirement of a firm is closely related to the nature of its business. A service firm, like an electricity undertaking or a transport corporation, which has a short operating cycle and which sells predominantly on cash basis, has a modest working capital requirement. Oh the other hand, a manufacturing concern like a machine tools unit, which has a long operating cycle and which sells largely on credit, has a very substantial working capital requirement. Sintech is a manufacturing concern so this requires them to keep a very sizeable amount in working capital.  Size of Business/Scale of Operations. Sintech has a good position in its segment and they are also spending their operations in the domestic market as well as in foreign market. The scale of operations and the size it holds in the market makes it a must for them to hold their inventory and current asset at a huge level.  Rate of Growth of Business. The rate of growth of sales indicates a need for increase in the working capital requirements of the firm. As the firm is projected to increase their sales by 69% from what it was in 2009, it is required to guard them against the increasing requirements of the net current asset by way of efficient working capital management. The sales and projected sales level determine the investment in inventories and receivables.
  • 27.
     Price LevelChanges. Changes in the price level also affect the working capital requirements. It was the reduced margins in the price of the raw materials that had prompted them to go for bulk purchases thus making on additions to their net current assets. They might have gone for this large-scale procurement for availing discounts and anticipating a rise in prices, which would have meant that more funds are required to maintain the same current assets. SOURCES OF WORKING CAPITAL Sintech has the following banks available for the fulfillment of its working capital requirements in order to carry on its operations smoothly:  Banks: These include the following banks – o Indian Bank o Syndicate Bank NAME OF THE BANK FUND BASED NON-FUND BASED INDIAN BANK 300 250 SYNDICATE BANK 200 100 TOTAL 500 350
  • 28.
    WORKING CAPITAL CYCLE Theupper portion of the diagram below shows in a simplified form the chain of events in a manufacturing firm. Each of the boxes in the upper part of the diagram can be seen as a tank through which funds flow. These tanks, which are concerned with day-to-day activities, have funds constantly flowing into and out of them.  The chain starts with the firm buying raw materials on credit.  In due course this stock will be used in production, work will be carried out on the stock, and it will become part of the firm’s work-in-progress.  Work will continue on the WIP until it eventually emerges as the finished product. CASH DEBTORS & BILLS RECEIVABL- ES SALES FINISH GOODS WORK IN PROGRESS RAW MATERIAL OPERATING CYCLE
  • 29.
     As productionprogresses, labor costs and overheads need have to be met.  Of course at some stage trade creditors will need to be paid.  When the finished goods are sold on credit, debtors are increased.  They will eventually pay, so that cash will be injected into the firm. Each of the areas- Stock (raw materials, WIP, and finished goods), trade debtors, cash (positive or negative) and trade creditors – can be viewed as tanks into and from which funds flow. Working capital is clearly not the only aspect of a business that affects the amount of cash.  The business will have to make payments to government for taxation.  Fixed assets will be purchased and sold  Lessors of fixed assets will be paid their rent  Shareholders (existing or new) may provide new funds in the form of cash  Some shares may be redeemed for cash  Dividends may be paid  Long-term loan creditors (existing or new) may provide loan finance, loans will need to be repaid from time-to-time, and  Interest obligations will have to be met by the business Unlike, movements in the working capital items, most of these ‘non-working capital’ cash transactions are not every day events. Some of them are annual events (e.g. tax payments, lease payments, dividends, interest and, possibly, fixed asset purchases and sales). Others (e.g. new equity and loan finance and redemption of old equity and loan finance) would typically be rarer events.
  • 30.
    INVENTORY MANAGEMENT Inventories Inventories constitutethe most important part of the current assets of large majority of companies. On an average the inventories are approximately 60% of the current assets in public limited companies in India. Because of the large size of inventories maintained by the firms, a considerable amount of funds is committed to them. It is therefore, imperative to manage the inventories efficiently and effectively in order to avoid unnecessary investment. Nature of Inventories Inventories are stock of the product of the company is manufacturing for sale and components make up of the product. The various forms of the inventories in the manufacturing companies are:  Raw Material: It is the basic input that is converted into the finished product through the manufacturing process. Raw materials are those units which have been purchased and stored for future production.  Work-in-progress: Inventories are semi-manufactured products. They represent product that need more work they become finished products for sale.  Finished Goods: Inventories are those completely manufactured products which are ready for sale. Stocks of raw materials and work- in-progress facilitate production, while stock of finished goods is required for smooth marketing operations. Thus, inventories serve as a link between the production and consumption of goods.
  • 31.
    Inventory Management Techniques Inmanaging inventories, the firm’s objective should be to be in consonance with the shareholder wealth maximization principle. To achieve this, the firm should determine the optimum level of inventory. Efficiently controlled inventories make the firm flexible. Inefficient inventory control results in unbalanced inventory and inflexibility-the firm may sometimes run out of stock and sometimes pile up unnecessary stocks. Economic Order Quantity (EOQ): The major problem to be resolved is how much the inventory should be added when inventory is replenished. If the firm is buying raw materials, it has to decide lots in which it has to purchase on replenishment. If the firm is planning a production run, the issue is how much production to schedule. These problems are called order quantity problems, and the task of the firm is to determine the optimum or economic lot size. Determine an optimum level involves two types of costs:-  Ordering Costs:This term is used in case of raw material and includes all the cost of acquiring raw material. They include the costs incurred in the following activities:  Requisition  Purchase Ordering  Transporting  Receiving  Inspecting  Storing Ordering cost increase with the number of orders placed; thus the more frequently inventory is acquired, the higher the firm’s ordering costs. On the other hand, if the firm maintains large inventory’s level, there will be few orders placed and ordering costs will be relatively small. Thus, ordering costs decrease with the increasing size of inventory.  Carrying Costs: Costs are incurred for maintaining a given level of inventory are called carrying costs. These include the following activities:  Warehousing Cost  Handling  Administrative cost  Insurance  Deterioration and obsolescence
  • 32.
    Carrying costs arevarying with inventory size. This behavior is contrary to that of ordering costs which decline with increase in inventory size. The economic size of inventory would thus depend on trade-off between carrying costs and ordering cost.  ABC System: ABC system of inventory keeping is followed in the factories. Various items are categorized into three different levels in the order of their importance. For e.g. items such as memory, high capacity processors and royalty are placed in the ‘A’ category. Large number of firms has to maintain several types of inventories. It is not desirable the same degree of control all the items. The firm should pay maximum attention to those items whose value is highest. The firm should therefore, classify inventories to identify which items should receive the most effort in controlling. The firm should be selective in approach to control investment in various types of inventories. This analytical approach is called “ABC Analysis”. The high-value items are classified as “A items” and would be under tightest control. “C items” represent relatively least value and would require simple control. “ B items” fall in between the two categories and require reasonable attention of management.
  • 33.
    CASH MANAGEMENT Sources ofCash: Sources of additional working capital include the following:  Existing cash reserves  Profits (when you secure it as cash!)  Payables (credit from suppliers)  New equity or loans from shareholders  Bank overdrafts or lines of credit.  Long-term loans If you have insufficient working capital and try to increase sales, you can easily over-stretch the financial resources of the business. This is called overtrading. Early warning signs include:  Pressure on existing cash  Exceptional cash generating activities e.g. offering high discounts for early cash payment  Bank overdraft exceeds authorized limit.  Seeking greater overdrafts or lines of credit  Part-paying suppliers or other creditors  Paying bills in cash to secure additional supplies  Management pre-occupation with surviving rather than managing  Frequent short-term emergency requests to the bank (to help pay wages, pending receipt of a cheque). CASH MANAGEMENT IN SINTECH PRECISION PRODUCT LTD.
  • 34.
    The cash managementsystem followed by the SINTECH is mainly lock box system. Cash Management System involves the following steps: 1. The branch offices of the company at various locations hold the collection of cheques of the customers. 2. Those cheques are either handed over to the CMS agencies or bank of the particular location take charge of whole collection. 3. These CMS agencies or bank send those cheques to the clearing house to make them realized. These cheques can be local or outstation. 4. The CMS agencies or bank send information to the central hub of the company regarding realization/cheque bounced. 5. The central hub passes on the realized funds to the company as per the agreed agreements. 6. The CMS agencies or concerned bank provides the necessary MIS to the company as per requirement. In cash management the collect float taken for the cheques to be realized into cash is irrelevant and non-interfering because banks such as Standard Chartered, HDFC and CitiBank who give credit on the basis of these cheques after charging a very small amount. These credits are given to immediately and the maximum time taken might be just a day. The amount they charge is very low and this might cover the threat of the cheque sent in by two or three customers bouncing. Even otherwise the time taken for the cheques to be processed is instantaneous. Their Cash Management System is quite efficient. RECEIVABLES MANAGEMENT
  • 35.
    Cash flow canbe significantly enhanced if the amounts owing to a business are collected faster. Every business needs to know.... who owes them money.... how much is owed.... how long it is owing.... for what it is owed. Late payments erode profits and can lead to bad debts. Slow payment has a crippling effect on business; in particular on small businesses whom can least afford it. If you don't manage debtors, they will begin to manage your business as you will gradually lose control due to reduced cash flow and, of course, you could experience an increased incidence of bad debt. The following measures will help manage debtors: 1. Have the right mental attitude to the control of credit and make sure that it gets the priority it deserves. 2. Establish clear credit practices as a matter of company policy. 3. Make sure that these practices are clearly understood by staff, suppliers and customers. 4. Be professional when accepting new accounts, and especially largerones. 5. Check out each customer thoroughly before you offer credit. Use credit agencies, bank references, industry sources etc. 6. Establish credit limits for each customer and stick to them. 7. Continuously review these limits when you suspect tough times are coming or if operating in a volatile sector. 8. Keep very close to your larger customers. 9. Invoice promptly and clearly. 10.Consider charging penalties on overdue accounts. 11.Consider accepting credit /debit cards as a payment option. 12.Monitor your debtor balances and aging schedules, and don't let any debts get too old.
  • 36.
    Debtors due over90 days (unless within agreed credit terms) should generally demand immediate attention. Look for the warning signs of a future bad debt. For example….. 1. Longer credit terms taken with approval, particularly for smaller orders. 2. Use of post-dated checks by debtors who normally settle within agreed terms. 3. Evidence of customers switching to additional suppliers for the same goods. 4. New customers who are reluctant to give credit references. 5. Receiving part payments from debtors. Here are few ways in collecting money from debtors: -  Develop appropriate procedures for handling late payments.  Track and pursue late payers  Get external help if you own efforts fail.  Don’t feel guilty asking for money .. its yours and you are entitled to it.  Make that call now. And keep asking until you get some satisfaction.  In difficult circumstances, take what you can now and agree terms for the remainder, it lessens the problem.  When asking for your money, be hard on the issue – but soft on the person. Don’t give the debtor any excuses for not paying.  Make that your objective is to get the money, not to score points or get even. MANAGING PAYABLES (Creditors)
  • 37.
    Creditors are avital part of effective cash management and should be managed carefully to enhance the cash position. Purchasing initiates cash outflows and an over-zealous purchasing function can create liquidity problems. Consider the following: -  Who authorizes purchasing in your company - is it tightly managed or spread among a number of (junior) people?  Are purchase quantities geared to demand forecasts?  Do you use order quantities, which take account of stock holding and purchasing costs?  Do you know the cost to the company of carrying stock?  How many of your suppliers have a return policy?  Are you in a position to pass on cost increases quickly through price increases to your customers?  If a supplier of goods or services lets you down can you charge back the cost of the delay? There is an old adage in business that "if you can buy well then you can sell well". Management of your creditors and suppliers is just as important as the management of your debtors. It is important to look after your creditors- slow payment by you may create ill feeling and can signal that your company is inefficient (or in trouble!). Remember that a good supplier is someone who will work with you to enhance the future viability and profitability of your company. Financing Current Assets
  • 38.
    The firm hasto decide about the sources of funds, which can be availed to make investment in current assets. Long term financing: It includes ordinary share capital, preference share capital, debentures, long term borrowings from financial institutions and reserves and surplus. Short term financing: It is for a period less than one year and includes working capital funds from banks, public deposits, commercial paper etc. Depending on the mix of short and long term financing, the company can follow any of the following approaches. Matching Approach In this, the firm follows a financial plan, which matches the expected life of assets with the expected life of source of funds raised to finance assets. When the firm follows this approach, long term financing will be used to finance fixed assets and permanent current assets and short term financing to finance temporary or variable current assets. Conservative Approach In this, the firm finances its permanent assets and also a part of temporary current assets with long term financing. In the periods when the firm has no need for temporary current assets, the long-term funds can be invested in tradable securities to conserve liquidity. In this the firm has less risk of facing the problem of shortage of funds. Aggressive Approach In this, the firm uses more short term financing than warranted by the matching plan. Under an aggressive plan, the firm finances a part of its current assets with short term financing.
  • 42.
    42 WORKING CAPITAL POSITIONANALYSISIN MONDELEZINDIA FOODS PVT LTD  Net working Capital ( CURRENT ASSETS – CURRENT LIABILITIES) (Rs.in lacks) YEAR 31.03.13 31.03.14 31.03.15 CURRENT ASSETS INVENTORIES 180.26 291.13 653.95 SUNDRY DEBTORS 114.33 390.84 219.79 CASH AND BANK 10.81 34.30 28.22 OTHER CURRENT ASSETS 6.67 28.08 21.99 - LOANS & ADVANCES 21.44 78.74 83.92 -------------- -------------- --------------- TOTAL CURRENT ASSESTS 333.51 823.09 1008.67 -------------- -------------- --------------- LESS:- CURRENT LIABILITIES AND PROVISIONS Short term borrowing 94.54 336.70 315.76 Sundry creditors 159.49 256.33 305.99 Advanced received 25.30 18.16 59.88 Provisions 21.56 59.05 64.05 Instalments of term loan 14.66 21.11 72.00 Other current liabilities 16.82 29.36 70.34 -------------- -------------- ----------- --- TOTAL CURRENT LIABILITIES 332.37 720.71 888.02 ---------------- ---------------- ------------ --- NET WORKING CAPITAL 1.14 102.38 120.65 Data Interpretation If we analysis the three years working capital position of the company, we find out that company has sufficient working capital to meets its short term liability, it is good indicator for the company
  • 43.
    43 but in 2008,working capital is increased by 101.24 lacs which shows that a sufficient amount has been blocked in working capital which could be used for some other more beneficial purpose. INVENTORY ANALYSIS Inventory means stock of three things :- 1. Raw materials 2. Semi finished goods. 3. Finished goods. Position of inventory in Sintech Precision Product Ltd. (Rs.in lacks) YEAR 31.03.07 31.03.08 31.03.09 Stores, Spare Parts etc. 10.10 .87 25.57 Stock In trade- Finished Goods 37.04 26.93 41.76 Raw Materials 78.74 184.53 340.08 Material under process 54.38 78.80 246.54 --------------- ---------------- --------------- 180.26 291.13 653.95 ------------------- ---------------- ------------- Analysis through chart:
  • 44.
    44 INTERPRETATION: By analyzing the3 years data, We are looking increasing pattern in inventories. We can see that inventories are increased from 180.26 lacs to 291 lacs in the year 2008 and in the year 2009 it is increased from 291 lacs to 653 lacs. By seeing this pattern we can say that the company is managing the inventory according to the sale. Company have a great demand for the pump in the year 2010 that is biggest reason for increase in inventories. From other point of view we can say that the liquidity of firm is blocked in inventories but to stock is very good due to uncertainty of availability of raw material in time. SUNDRY DEBTORS ANALYSIS Debtors or an account receivable is an important component of working capital and fall under current assets. Debtors will arise only when credit sales are made. Position of Sintech Precision Product Ltd. (Rs.in lacks) YEAR 31.03.07 31.03.08 31.03.09 Sundry Debtors 114.33 390.84 219.79 ------------- ------------- -------- 114.33 390.84 219.79 --------------- ---------------- ---------- Analysis through chart: 0 200 400 600 800 2007 2008 2009 AMOUNT (IN LACKS) YEAR
  • 45.
    45 INTERPRETATION In the tableand figure we see that there is rise in the debtors in the year 2008 and decrease in the year 2009. A simple logic is that debtors increase only when sales increase and decrease if sales decrease. In the year 2008, sales is increased by 72.30% and decreased by 19.24% in the year 2009. We can say that it is a good sign as well as negative also. Company policy of debtors is very good but a risk of bad debts is always present in high debtors. when sales is increasing with a great speed the profit also increases. If company decreases the Debtors they can use the money in many investment plans. CASH AND BANK BALANCE ANALYSIS Cash is called the most liquid asset an vital current assets, it is an important component of working capital. In a narrow sense, cash includes notes, bank draft, cheque etc while in a broader sense it includes near cash assets such as marketable securities and time deposits with bank. Position of Cash and Bank Balance in Sintech Precision Product Limited (Rs.in lacks) YEAR 31.03.07 31.03.08 31.03.09 Cash Balance in hand 1.45 27.30 2.90 Bank Balance- With Scheduled Banks 9.36 7.00 26.12 ------------- ------------- ------------ 10.81 34.30 29.02 ------------- ------------- ------------ 0 100 200 300 400 2007 2008 2009 AMOUNT ( IN LACKS) YEAR
  • 46.
    46 Analysis through chart: INTERPRETATION Ifwe analyze the above table and chart we find that it follows a uneven pattern. In the year 2007 it had maintained a low amount of cash and bank balance. But in the year 2008, cash and the bank balances has increased from 10.81 lacs to 34.30 lacs which is not a good sign for the company because it shows that company is not using its cash for beneficial activities. Although, in the year 2009, cash has reduced from 34.30 lacs to 29.02 lacs but this is very good sign for company because they are not holding the cash in hand but using the cash for better projects, but still it is not conducive. From the other point of view, company will not face the problem of liquidity as company is maintaining the cash balance. LOANS AND ADVANCES ANALYSIS Loans and Advances here refers to any to amount given to different parties, company, employees for a specific period of time and in return they will be liable to make timely repayment of that amount in addition to interest on that loan. Position of Other Loans & Advances in Sintech Precision Product Limited (Rs.in lacks) YEAR 31.03.07 31.03.08 31.03.09 Advances to suppliers 10.91 39.69 44.62 Advances 10.53 39.05 39.30 Deposits 6.67 28.08 21.99 --------------- --------------- ------------ 28.11 106.82 105.91 -------------- ---------------- ----------- Analysis through chart: 0 5 10 15 20 25 30 35 2007 2008 2009 AMOUNT ( IN LACKS ) YEAR
  • 47.
    47 INTERPRETATION If we analyzethe table and the chart we can see that it follows an increasing trend which is a good sign for the company. We can see that from the year 2007 to 2008 it increased more than triple. We can see that the increase of 275% and 6.08% in 07-08 and 08-09 respectively from previous year. The increasing pattern shows that company is giving advances for the expansion of plants and machinery which is good sign for better production of pumps and other goods. Although company’s cash is blocked but this is good that company is doing modernization of plants In time to compete with other competitors in market. CURRENT LIABILITIES ANALYSIS Current liabilities are any liabilities that are incurred by the firm on a short term basis or current liabilities that has to be paid by the firm with in one year. Position of Other Current Liabilities in Sintech Precision Product Limited (Rs.in lacks) YEAR 31.03.07 31.03.08 31.03.09 Current Liabilities – Sundry Creditors 159.49 256.33 305.99 Bank Loan 94.54 336.70 315.76 Advance Received 25.30 18.16 59.88 Provisions for taxes 21.56 59.05 64.05 Other Liabilities 16.82 29.36 70.34 ----------------- ----------------- ---------------- - 0 20 40 60 80 100 120 2007 2008 2009 AMOUNT ( IN LACKS ) YEAR
  • 48.
    48 332.37 720.71 888.02 ---------------------------------- ---------------- - Analysis through chart: INTERPRETATION If we analyze the above table then we can see that it follow an uneven trend. The important component of current liabilities is sundry creditors and other liabilities. In 07-08 it decreased from 359.41 lacs to 256.33 lacs and in 08-09 it increased from 256.33 lacs to 305.99 lacs. This is liability for company so this should be less. when company have minimum liabilities it creates a better goodwill in market. High current liabilities indicate that company is using credit facilities by creditors. SUNDRY CREDITORS ANALYSIS Creditors or an account payable is an important component of working capital and fall under current liability. Creditors will arise only when credit purchases are made. Position of Sundry Creditors in Sintech Precision Product Limited (Rs.in lacks) YEAR 31.03.07 31.03.08 31.03.09 Sundry Creditors 159.49 256.33 305.99 ------------- ------------- --------- 159.49 256.33 305.99 --------------- ---------------- ---------- Analysis through chart: 0 200 400 600 800 1000 AMOUNT ( IN LACKS ) 2007 2008 2009 YEAR
  • 49.
    49 INTERPRETATION In the tableand figure we see that there is continuous rise in the creditors in the company in the successive years. A simple logic is that creditors increase only when purchases increase and if purchase increases on credit it is not good sign for growth. This is liability for company so this should be less. when company have minimum liabilities it creates a better goodwill in market. High current liabilities indicate that company is using credit facilities by creditors. BANK LOANS AND ADVANCES ANALYSIS Position of Bank Loans & Advances in Birla Corporation Limited (Rs.in lacks) YEAR 31.03.07 31.03.08 31.03.09 Bank Loan 94.54 336.70 315.76 Advances from the customers 25.30 18.16 59.88 --------------- --------------- ------------ 122.84 354.86 375.64 -------------- ---------------- ----------- 0 100 200 300 400 2007 2008 2009 AMOUNT ( IN LACKS) YEAR
  • 50.
    50 Analysis through chart: INTERPRETATION Ifwe analyze the table and the chart we can see that it follows an increasing trend which is not a good sign for the company. We can see that from the year 2007 to 2008 it increased more than double. The increasing pattern shows that company is taking loan for the expansion of plants and machinerecy which is not a good sign because company depends on the external source. On the other hand, company has reduced the bank loan in 2009 and increase in advances received from the customer, this is good sign for company. PROVISIONS ANALYSIS Position of Other Provisions in Sintech Precision Product Limited (Rs.in lacks) YEAR 31.03.07 31.03.08 31.03.09 Provision for Taxes 21.56 59.05 64.05 --------------- --------------- ------------- 21.56 59.05 64.05 --------------- ---------------- ------------ Analysis through chart: 0 100 200 300 400 2007 2008 2009 AMOUNT ( IN LACKS ) YEAR
  • 51.
    51 INTERPRETATION From the abovetable we can see that provision shows an increasing trend and the huge amount is being kept in these provisions. Though the profits of the company are increased income tax is also increased which is good that company is creating goodwill in market by paying income tax in time. Although company is paying more income tax but also they are earning more. Other provisions are also for the benefit of employees and public. This is good signfor Company growth. 0 10 20 30 40 50 60 70 2007 2008 2009 AMOUNT ( IN LACKS ) YEAR
  • 52.
  • 53.
    53 Position of WORKINGCAPITAL RATIO in Sintech Precision Product Limited FORMULA INVENTORY + RECIVEABLE - PAYABLE WORKING CAPITAL RATIO= ------------------------------------------------------------- (AS % OF SALES) SALES YEAR 31.03.07 31.03.08 31.03.09 WORKING CAPITAL RATIO 18 32 53 Analysis through chart: INTERPRETATION This ratio indicates whether the investments in current assets or net current assets ( i.e., working capital ) have been properly utilized. In order words it shows the relationship between sales and 0 10 20 30 40 50 60 2007 2008 2009 AS% YEAR
  • 54.
    54 working capital. Higherthe ratio lower is the investment in working capital and higher is the profitability. But too high ratio indicates over trading. This ratio is an important indicator about the working capital position. Now if we analyze the three years data, we find that it follows an increasing trend which means that its investment in working capital is lower and the company is utilizing more of its profit. But we find that ratio is increasing at a very fast rate which is not a good sign for the company and the company is required to look into these matters closely. Position of CURRENT RATIO in Sintech Precision Product Limited FORMULA TOTAL CURRENT ASSETS CURRENT RATIO= -------------------------------------------- TOTAL CURRENT LIABILITIES YEAR 31.03.07 31.03.08 31.03.09 CURRENT RATIO 1.00 1.14 1.14 Analysis through chart: INTERPRETATION This ratio reflects the financial stability of the enterprise. The standard of the normal ratio is 2:1 but in most of companies standard is taken according to Tandon Committee which is taken as 1.33:1. 0.9 0.95 1 1.05 1.1 1.15 1.2 2007 2008 2009 YAER
  • 55.
    55 Now if weanalyze the three years data it can be predicted that it holds a stable position all through out period but it is seen that it holds a low positionthan the standard one and the company is required to improve its position. Position of QUICK RATIO in Sintech Precision Product Limited FORMULA TOTAL CURRENT ASSETS - INVENTORIES QUICK RATIO= ----------------------------------------------------------------- TOTAL CURRENT LIABILITIES YEAR 31.03.07 31.03.08 31.03.09 QUICK RATIO 0.46 0.74 0.40 Analysis through chart: INTERPRETATION 0 0.1 0.2 0.3 0.4 0.5 0.6 0.7 0.8 2007 2008 2009 YEAR
  • 56.
    56 It is theratio between quick liquid assets and quick liabilities. The normal value for such ratio is taken to be 1:1. It is used as an assessment tool for testing the liquidity position of the firm. It indicates the relationship between strictly liquid assets whose realizable value is almost certain on one hand and strictly liquid liabilities on the other hand. Liquid assets comprise all current assets minus stock. By analyzing the three years data it can be said that its position was weak in the year 2007 but it improved significantly in the next year and again it is declined during the 2009. It is to be said that it does not meet with the standard but in the year 2008 it was very close to the standard and it can be said that its liquidity position is not good & stable. Position of CURRENT ASSETS TO FIXED ASSETS RATIO in Sintech Precision Product Limited FORMULA CURRENT ASSETS CA TO FA RATIO = ----------------------------- FIXED ASSETS YEAR 31.03.07 31.03.08 31.03.09 CATO FA RATIO 1.65 2.93 3.21 Analysis through chart: INTERPRETATION Assuming a constant level of fixed assets, a higher CA/FA ratio indicates a conservative current assets policy and a lower CA/FA ratio means an aggressive current assets policy assuming other factors to be constant. A conservative policy i.e. higher CA/FA ratio implies greater liquidity and lower risk; while an aggressive policy i.e. lower CA/FA ratio indicates higher risk and poor liquidity. Now if we analyze the three year data we find the CA TO FA Ration in increasing pattern, so we can say that company is following the conservative policy to finance its short term capital requirement. 0 0.5 1 1.5 2 2.5 3 3.5 2007 2008 2009 DAYS YEAR
  • 57.
    57 Position of INVENTORYTURNOVER RATIO in Sintech Precision Product Limited FORMULA AVERAGE STOCK STOCK TURN OVER RATIO ( IN DAYS )= --------------------------------------- * 365 COST OF GOODS SOLD YEAR 31.03.07 31.03.08 31.03.09 INVENTORY TURNOVER RATIO 104 79 227 ( in Days) Analysis through chart: INTERPRETATION This ratio tells the story by which stock is converted into sales. A high stock turnover ratio reveals the liquidity of the inventory i.e., how many times on an average, inventory is turned over or sold during the year. If a firm maintains a minimum stock level in order to maximize sales by quick 0 50 100 150 200 250 2007 2008 2009 DAYS YEAR
  • 58.
    58 rotation of inventoryand the holding cost of inventory will be minimum. A low stock turn over ratio reveals undesirable accumulation of obsolete stock. By analyzing the three year data it seen that it follows an uneven trend. We see that it is reduced to 79 from the 104 days in 2008 and in 2009 it is increased by 148 days, Which is not a good indicator for the company. Company should have to reduce the inventory conversion period in order to reduce the cost. Position of RECEIVABLE RATIO in Sintech Precision Product Limited FORMULA DEBTORS RECEIVABLE RATIO = ---------------- * 365 SALES YEAR 31.03.07 31.03.08 31.03.09 RECEIVABLE RATIO (IN DAYS) 54 70 104 Analysis through chart: INTERPRETATION Generally a low debtors turnover ratio implies that it considered congenial for the business as it implies better cash flow. The ratio indicates the time at which the debts are collected on an average during the year. Needless to say that a high Debtors Turnover Ratio implies a shorter collection period which indicates prompt payment made by the customer. Now if we analyze the three year data we can say that it holds a good position while receiving its money from its debtors. The ratios are in an decreasing ternd, which implies that recovery position is not good company and Company have to reduce the receivable period. 0 20 40 60 80 100 120 2007 2008 2009 DAYS YEAR
  • 59.
    59 Position of PAYABLERATIO in Sintech Precision Product Limited FORMULA CREDITORS PAYABLE RATIO= ----------------------------- * 365 COST OF SALES YEAR 31.03.07 31.03.08 31.03.09 PAYABLE RATIO (IN DAYS) 92 69 135 Analysis through chart: INTERPRETATION Actually this ratio reveals the ability of the firm to avail the credit facility from the suppliers throughout the year. Generally a low creditors turnover ratio implies favorable since the firm enjoys lengthy credit period Now if we analyze the three years data we find that in the year 2008 the ratio was very high which means that its position of creditors that year was not good, but in the 2009 it is seen that it has followed a decreasing trend which is very good sign for the company. So we can say it enjoys a very good credit facility from the from the suppliers. 0 20 40 60 80 100 120 140 160 2007 2008 2009 DAYS YAER
  • 60.
    60 Position of OperatingCycle in Sintech Precision Product Limited Formula = Inventory Conversion Period + Receivable Conversion Period – Deferral Period Calculation of Operating Cycle at Sintech:- ( All Figures in Days) Particulars 2007-08 2008-09 2009-10 ICP 104 79 227 RCP 54 70 104 Gross Operating Cycle 158 149 431 DP 92 69 135 Net OP 66 80 296 Analysis through chart: Interpretation When a company has lower d/e ratio, it means that company is utilizing its own funds and reserves rather than taking loans from outsiders. Company have a uneven trend in d/e ratio. In the year 2007 it was 1.02 but in the year 2009 it is declined to .55 so we can say that now company 0 50 100 150 200 250 300 350 2007-08 2008-09 2009-10 Days YEAR
  • 61.
    61 is using moreits fund as compare to previous year, but still the ratio is high. Company have to reduce the ratio. MAJOR FINDINGS StatementShowingDifference from Previous Year (amt. in lacks) Particulars 07-08 08-09 Working Capital 102 ↑ by 5000% 121 ↑ by 19% Sales 1323 ↑ by 72% -1069 ↓ by 19.10% Current Assets Sundry Debtors 391 ↑ by 243% 220 ↓ by 44% Inventories 291 ↑ by 62% 654 ↑ by 125% Cash & Bank 34 ↑ by 209% -29 ↓ by 15% Bank Loan and Advances 107 ↑by 269% 106 ↓ by .93 823 ↑ by 146% 1009 ↑ by 23% Current Liabilities Sundry Creditors 256 ↓ by 42% 306 ↑ by 19.53% Bank Loan and Advances 355 ↑by 196% 376 ↑by 6% Provisions & Deposits 80.16 ↑by121.31% 136 ↑by70% 721 ↑ by 117% 888 ↑ by 23%
  • 62.
    62 Other Liabilities 29.36 ↓by 74.55% 70.34 ↑ by 139.5% 1. Working Capital is increased by 19% only in 2008-09 as compare to 5000% increase in 2007-08 and if we analysis the working capital with sales, the sales is decreased by 19% in 2008-09, that’s why working capital is increased by 19% only. 2. Current assets and Current liabilities are increased by 23% in 2008-09 as compare to previous year but current assets are increased by 146% in 2007-08 as compare to 117% increase in current liabilities, so we can say that working capital is increased because of increase in current assets. 1. Inventory is increased by 125% in 2008-09 as compare to 2007-08, so we can say that current assets are increased due to the increase in the inventory. 2. Cash and the bank balances are decreased by 15% which shows company might face the liquidity problem. 3. Debtors are decreased by 44% in 2008-09 whereas creditors are increased by 19.37% in 2008-09, which shows that company enjoys the good payable period and goodwill among the creditors. 4. Bank loan and Advances are increased by 6% only as compare to 196% increase in 2007-08, which shows that company using more of its debt to fund the short term requirements. 3. Operating cycle of the company is increasing which shows the poor receivable collection policy
  • 63.
    63 CONCLUDING ANAYSIS  Theworking capital position of the company is sound and the various sources through which it is funded are optimal.  The company has used its purchasing, financing and investment decisions to good effect can be seen from the inferences made earlier in the project.  The debts doubtful have been doubled over the years but their percentage on the debts has almost become half. This implies a sales and collection policy that get along with the receivables management of the firm.  The various ratios calculated are an indicator as to the fact that the profitability of the firm and sales are on a rise and also the deletion of the inefficiencies in the working capital management.  The firm has not compromised on profitability despite the high liquidity is commendable.  Sintech Precision ProductLtd. has reached a position where the default costs are as low as negligible and where they can readily factor their accounts receivables for availing finance is noteworthy.
  • 64.
    64 SUGGESTIONS AND RECOMMENDATIONS Themanagement of working capital plays a vital role in running of a successfulbusiness. So, things should go with a proper understanding for managing cash, receivables and inventory. Sintech Precision ProductLtd. is managing its working capital in a good manner, but still there is some scope for improvement in its management. This can help the company in raising its profit level by making less investment in accounts receivables and stocks etc. This will ultimately improve the efficiency of its operations. Following are few recommendations given to the company in achieving its desired objectives: The business runs successfully with adequate amount of the working capital but the company should see to it that the cashshould not be tied up in excessive amount of working capital. Though the present collection system is near perfect, the company as due to the increasing sales should adoptmore effective measures so as to counter the threat of bad debts. The over purchasing function should be avoided as it could lead to liquidity problems. The investment of cash in marketable securities should be increased, as it is very profitable for the company. Holding of excessive and insufficient stock must be avoided as it creates a burden on the cash resources of a business and results in lost sales, delays for customers, etc respectively.
  • 65.
    65 BIBLIOGRAPHY Following sources havebeen sought for the preparation of this report: CorporateIntranet Financial Statements (Annual Reports) CMA Data Direct interaction with the employees of the company Internet ---- o www.sintechpumps.co.in o www.scribd.com o www.indianpumpsindustry.com Textbooks on financial management -  I.M.Pandey  Khan and Jain
  • 66.
  • 67.
    67 CRITICAL MANAGEMENT ANALYSISDATA (CMA) BALANCE SHEET LIABILITIES STATEMENT Sheet 1 AS PER BALANCE SHEET AS AT 31st MARCH Lacs Sintech Precision Products 2007 2008 2009 2010 Limited Aud Aud Est. Proj CURRENT LIABILITIES I II III IV Short-term borrowings from banks(including bills purchased, discounted & excess borrowing placed on repayment basis) (i.) From applicant banks 0.00 336.7 0 400.0 0 400.0 0 (ii.) From other banks 94.54 0.00 0.00 0.00 (iii) Of which BP & BD SUB TOTAL 94.54 336.7 0 400.0 0 400.0 0 Short term borrowings from others Sundry Creditors (Trade) 159.4 9 256.3 3 90.77 133.3 3 Advance payments from custo- 25.30 18.16 20.00 50.00 mers/deposits from dealers Provision for taxes 21.56 59.05 8.05 30.68
  • 68.
    68 Dividend payable Other statutoryliabilities (due within one year) Deposits/instalments of term 14.66 58.55 43.76 24.53 loans/DPGs/Debentures,etc. (due within one year) Other current liabilities & provisions(due within 1 Yr) (specify major items) 16.82 29.36 25.00 30.00 Liabilities for Expenses 16.82 29.36 25.00 30.00 SUB-TOTAL (B) 237.8 3 421.4 5 187.5 8 268.5 4 TOTAL CURRENT LIABILITIES 332.3 7 758.1 5 587.5 8 668.5 4 TERM LIABILITIES ----------------------------------- Rs. In Lacs Sintech Precision Products 2007 2008 2009 2010 Form III : Sheet 2 Aud Aud Aud Est. Proj Debentures (not maturing within one year) Preference shares (redeemable after one year) Term loans(excluding instalment) 5.84 0.00 0.00 0.00 payable within one year) Deferred Payment Credits(car Loans) 16.20 95.93 27.97 3.44 (excluding instalments due within one year) Term deposits (repayable 68.51 60.25 180.25 180.25 after one year) Other term liabilities 0.00 0.00 0.00 0.00 TOTAL TERM LIABILITIES 90.55 156.18 208.22 183.69 TOTAL OUTSIDE LIABILITIES 422.92 914.33 795.80 852.23 NET WORTH ------------------------- Ordinary share capital 24.91 24.91 44.91 44.91 General reserve
  • 69.
    69 Revaluation reserve Other reserve(excluding provisions) Surplus (+) or deficit (-) in 73.56 85.50 112.45 204.50 Profit & Loss Account Others (specify) Deferred Tax Liability 15.13 23.32 23.32 23.32 Share Application Money 0.70 0.00 0.00 0.00 Share Premium 0.00 0.00 80.00 80.00 NET WORTH 114.30 133.73 260.68 352.73 TOTAL LIABILITIES 537.22 1048.06 1056.48 1204.96 Closing Balance Of TL(Check) 20.50 58.55 43.76 24.53
  • 70.
  • 71.
    71 Sintech Precision ProductsRs. in Lacs FIXED ASSETS 2007 2008 2009 2010 Form III : Sheet 4 Aud Aud Est. Proj Gross Block(Land & Building 228.40 255.94 285.94 285.94 machinery, work-in-process) Depreciation to date 29.41 47.86 66.46 85.06 NET BLOCK 198.99 208.08 219.48 200.88 Investment/bookdebts/advances/ 3.61 16.70 73.20 13.20 deposits which are not current assets (i) a) Investment in subsidiary Co./affiliates b) Other Investments (ii) Advances to suppliers of 0.00 0.00 0.00 0.00 capital goods & contractors (iii)Deferred receivables (maturity exceeding one year) (iv)Others (a) Debtors> 6 months 2.72 13.50 70.00 10.00 (b) Security Deposits 0.89 3.20 3.20 3.20 (c) Others Non-consumables stores & spares Other non-current assets incl- 1.11 0.00 0.00 0.00 uding dues from Directors TOTAL OTHER NON-CURR. ASSETS 4.72 16.70 73.20 13.20 Intangible assets (patents, 0.00 0.00 0.00 0.00 goodwill, prelim.expenses, bad/ doubtful exp.not provided for etc) TOTAL ASSETS(34+37+41+42) 537.22 1047.87 1056.29 1204.77
  • 72.
    72 ASSESSMENT OF WORKINGCAPITAL REQUIREMENT FORM II : OPERATING STATEMENT ---------------------------------------------------- Sheet 1 Amount in Lacs Branch INDIAN BANK, GHAZIABAD As per profit and loss account actuals/ estimates for the year ending 31st March Sintech Precision Products 2007 2008 2009 2010 Limited Aud Aud Est. Proj 1 GROSS SALES I II III IV i. Domestic sales 871.45 1458.04 1529.71 2206.00 ii. Export sales 0.00 0.00 0.00 0.00 Add other revenue income Job Work 3.73 3.14 5.00 8.50 Total 875.18 1461.18 1534.71 2214.50 2 Less excise duty 107.19 137.86 129.71 206.00 Deduct other items 3 Net sales ( item 1 - item 2 ) 767.99 1323.32 1405.00 2008.50 4 % age rise (+) or fall (-) in net 75.59 72.31 6.17 42.95 sales compared to previous year (annualized) 5 Cost of Sales i.) Raw materials (including 476.99 682.05 874.00 1210.00 stores and other items used in the process of manufacture) (a) imported (b) Indigenous 476.99 682.05 874.00 1210.00 ii) Other spares 72.87 111.85 139.00 193.00 (a) Imported (b) Indigenous 72.87 111.85 139.00 193.00 iii) Power and fuel 12.53 17.34 21.85 31.25 iv) Direct labour 8.34 61.24 74.25 78.75 (Factory wages & salary) v) Other mfg. Expenses 64.42 99.52 124.00 172.00 vi) Depreciation 9.56 18.45 18.60 18.60 vii) SUB TOTAL (I TO VI) 644.71 990.45 1251.70 1703.60 viii) ADD: Opening stocks-in-Process) 72.46 54.38 78.80 148.25 Sub-total 717.17 1044.83 1330.50 1851.85
  • 73.
    73 Form II :Sheet 2 2007 2008 2009 2010 Sintech Precision Products Aud Aud Est. Proj ix) Deduct : Closing stocks-in- Process 54.38 78.80 148.25 205.75 x) Cost of Production 662.79 966.03 1182.25 1646.10 xi) Add : Opening stock of finished goods 3.19 37.04 26.93 71.35 SUB-TOTAL 665.98 1003.07 1209.18 1717.45 xii) Deduct closing stock of finished goods 37.04 26.93 71.35 100.88 xiii) SUB-TOTAL (Total cost of Sales) 628.94 976.14 1137.83 1616.57 6 Selling general and administrative Expenses 82.59 143.09 158.00 190.00 7 SUB-TOTAL (5+6) 711.53 1119.23 1295.83 1806.57 8 Operating profit before interest 56.46 204.09 109.17 201.93 ( 3-7 ) 9 Interest 12.31 60.23 76.17 81.20 10 Operating profit after interest (8-9) 44.15 143.86 33.00 120.73 11 (i) Add other non-operating income (a) Bank Interest on FDRs 0.15 1.43 2.00 2.00 (b) (c) (d) Sub-total ( income ) 0.15 1.43 2.00 2.00 (ii) Deduct other non-operating expenses (a) P&P expense inncluding 0.09 0.00 0.00 0.00 all book entries written off (b) Sub-total ( expenses ) 0.09 0.00 0.00 0.00 (iii) Net of other non-operating 0.06 1.43 2.00 2.00 income/expenses 12 Profit before tax/loss[10+11(iii)] 44.21 145.29 35.00 122.73 13 Provision for taxes 17.13 12.62 8.05 30.68 14 Prior Years Adjustment(if any)# 0.00 0.00 0.00 0.00 15 Net profit/loss for the year ( 12-13 ) 27.08 132.67 26.95 92.05 16 (a) Equity dividend paid-amt (Already paid+ B.S. provision) (b) Dividend Rate 17 Retained profit ( 14-15 ) 27.08 132.67 26.95 92.05 18 Retained profit/Net profit (% age) 100.00 100.00 100.00 100.00 # (-)ve for expense/provisions and (+) ve for gains
  • 74.
    74 FUND FLOW STATEMENT FUNDFLOW (DETAILED) Sintech Precision Products Lacs Limited 2007 2008 2009 2010 1 SOURCES Aud Aud Est. Proj a. Net Profit (After Tax) 27.08 132.67 26.95 92.05 b. Depreciation 9.55 18.45 18.60 18.60 c Increase in Capital (incl. Share Premium) 0.00 0.00 100.00 0.00 d. Increase In TL. Incl.public deposits 46.75 65.63 52.04 0.00 e. Decrease in i.) Fixed Assets 0.00 0.00 0.00 0.00 ii.) Other Non Current Assets 3.94 0.00 0.00 60.00 f Others 2.20 7.41 0.00 0.00 g. Total 89.52 224.16 197.59 170.65 2 USES a. Net Loss 0.00 0.00 0.00 0.00 b. Dec.in Term Liab. incl. Pub.Dep. 0.00 0.00 0.00 24.53 c. Increase in i) Fixed Assets 86.19 27.54 30.00 0.00 ii) Other Non current assets 0.00 11.98 56.50 0.00 d. Dividend Payment 0.00 0.00 0.00 0.00 e Others 0.00 0.00 0.00 0.00 f Total 86.19 39.52 86.50 24.53 FUNDS FLOW STATEMENT (Summary) Lacs 2006 2008 2009 2010 Particulars Aud Aud Est. Proj 3 I Long Term Surplus/Deficit 3.33 184.64 111.09 146.12 4 ii Increase/decrease in Curr. Assts. 119.17 489.58 -59.48 227.08 5 iii Inc./Dec. in CL other than BB 86.63 183.62 - 233.87 80.96 6 iv Inc./Dec. in WC Gap 32.54 305.96 174.39 146.12 7 v Net Surplus (+) Deficit (-) -29.21 - 121.32 -63.30 0.00 8 vi Inc./Dec. in Bank Borrowings 29.21 242.16 63.30 0.00
  • 75.
    75 FUNDS FLOW STATEMENT Lacs 20072008 2009 2010 Particulars Aud Aud Est. Proj Long Term Sources 89.52 224.16 197.59 170.65 Long Term Uses 86.19 39.52 86.50 24.53 Surplus/Deficit 3.33 184.64 111.09 146.12 Movement of TNW (Corporate) Lacs 2007 2008 2009 2010 Particulars Aud Aud Est. Proj Opening balance 84.93 108.61 248.69 375.64 1 Add. i Profit/(-)Loss after Tax 27.08 132.67 26.95 92.05 ii Increase in Capital 0.00 0.00 100.00 0.00 iii Dec./(-) Inc.in Intangible Assets 0.09 0.00 0.00 0.00 iv Inc../(-) Dec.in Reserves 2.20 7.41 0.00 0.00 v. Adjust prior year expenses -0.07 0.00 0.00 0.00 2 Less Div Paid(Incl.Div.Tax)/ Withdrawals 0.00 0.00 0.00 0.00 TNW 114.30 248.69 375.64 467.69 FUND FLOW (DETAILED) Sintech Precision Products Lacs Limited 2007 2008 2009 2010 1 SOURCES Aud Aud Aud Est. Proj a. Net Profit (After Tax) 0.00 132.67 26.95 92.05 b. Depreciation 9.55 18.45 18.60 18.60 c Increase in Capital (incl. Share Premium) 0.00 0.00 100.00 0.00 d. Increase In TL. Incl.public deposits 0.00 65.63 52.04 0.00 e. Decrease in i.) Fixed Assets 0.00 0.00 0.00 0.00 ii.) Other Non Current Assets 0.00 0.00 0.00 60.00 f Others 0.00 7.41 0.00 0.00 g. Total 9.55 224.16 197.59 170.65
  • 76.
    76 2 USES a. NetLoss 5.69 0.00 0.00 0.00 b. Dec.in Term Liab. incl. Pub.Dep. 0.00 0.00 0.00 24.53 c. Increase in i) Fixed Assets 0.00 27.54 30.00 0.00 ii) Other Non current assets 0.00 11.98 56.50 0.00 d. Dividend Payment 0.00 0.00 0.00 0.00 e Others 0.00 0.00 0.00 0.00 f Total 5.69 39.52 86.50 24.53 FUNDS FLOW STATEMENT (Summary) Lacs 2007 2008 2009 2010 Particulars Aud Aud Aud Est. Proj 3 I Long Term Surplus/Deficit 3.86 184.64 111.09 146.12 4 ii Increase/decrease in Curr. Assts. 0.00 489.58 -59.48 227.08 5 iii Inc./Dec. in CL other than BB 0.00 183.62 - 233.87 80.96 6 iv Inc./Dec. in WC Gap 0.00 305.96 174.39 146.12 7 v Net Surplus (+) Deficit (-) 3.86 - 121.32 -63.30 0.00 8 vi Inc./Dec. in Bank Borrowings 0.00 242.16 63.30 0.00 FUNDS FLOW STATEMENT Lacs 2007 2008 2009 2010 Particulars Aud Aud Aud Est. Proj Long Term Sources 9.55 224.16 197.59 170.65 Long Term Uses 5.69 39.52 86.50 24.53 Surplus/Deficit 3.86 184.64 111.09 146.12