Embed presentation
Download to read offline

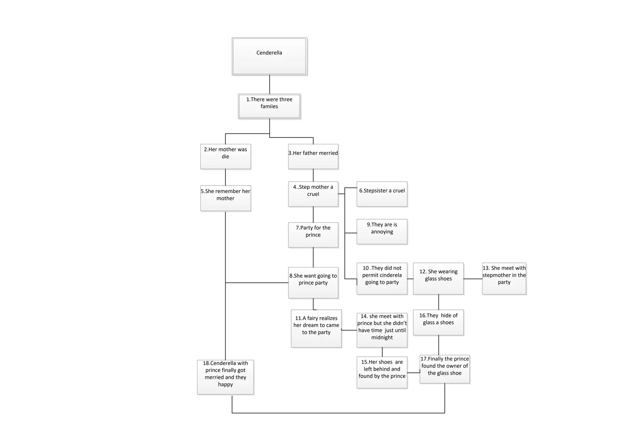
Cinderella lived with her cruel stepmother and stepsisters after her mother died. She was not allowed to attend the prince's ball, but her fairy godmother helped her go by giving her a beautiful dress and glass slippers. At the ball, Cinderella danced with and fell in love with the prince, but had to leave before midnight. Later, the prince found Cinderella by having every maiden try on the glass slipper, which only fit Cinderella. They then married and lived happily ever after.
