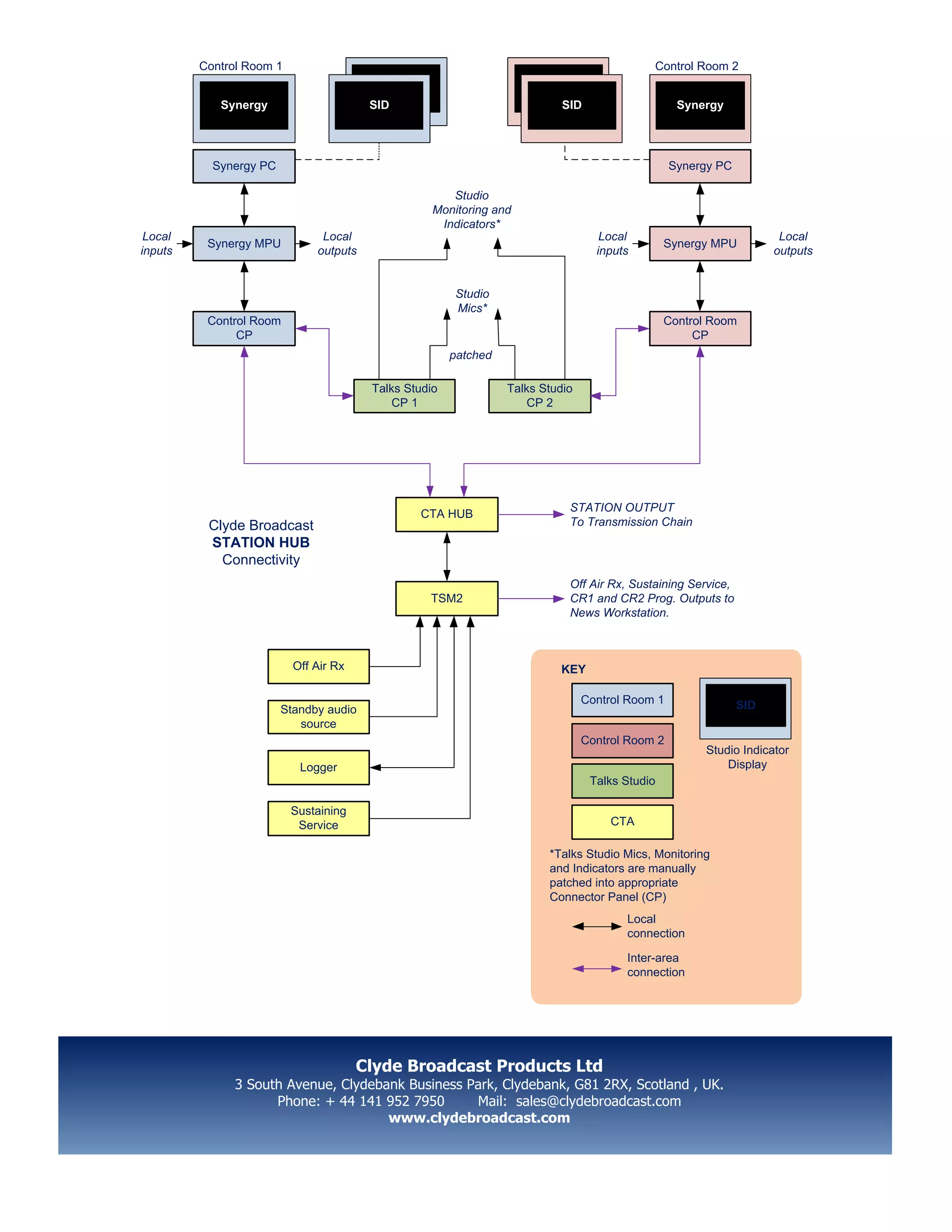
STATION HUB 
Station Hub is an interconnection system used in Clyde Synergy RS Radio Station Packages. It connects one or two 
Control Rooms with the CTA (Central Technical Area) and optionally to a Talks Studio. 
The system makes use of industry standard CAT5 structured cabling for inter-area connections, which simply plug into the 
Station Hub Interface Units. 
The most common RS Package configurations are shown below: 
CTA 
Synergy 
Silver 
(Main On Air Studio) 
Synergy 
Bronze 
(Production/Back-up 
On Air Studio) 
Station 
output 
Talks Studio 
(optional) 
CTA 
Synergy 
Silver 
(Main On Air Studio) 
Synergy 
Bronze 
(Production/Back-up 
On Air Studio) 
Station 
output 
Talks Studio 
SYNERGY RS2 and RS2+ SYNERGY RS3 
CTA 
Synergy 
Bronze 
(On Air/Production 
Studio) 
GP/NEWS 
Workstation 
(and emergency 
broadcast) 
SYNERGY RS1 
Station 
output 
GP/NEWS 
Workstation 
SO EASY RADIO 
Station Package 
STATION HUB 
There are three Station Hub Interface Units, for use in a Control 
Room (Studio), Talks Studio and CTA. 
The Control Room Interface incorporates both balanced and 
unbalanced front panel inputs to Synergy’s MPU, as well as tie-lines 
from the CTA. A Lumion controller interface allows direct 
connection of a Mic Live Indicator Panel. 
The front of the CTA Interface incorporates a number of pairs of 
balanced jacks, arranged as a patch-panel, providing access to 
key points in the audio signal chain, as well as tie-lines to control 
rooms. 
The Talks Studio Interface allows connection of four studio mics, 
Guest Remote Control Units and studio speaker outputs, from 
the Synergy MPU. A Lumion controller interface allows direct 
connection of a Mic Live Indicator Panel. In the RS3 package, 
two interfaces are required, so that the Talks Studio may work 
with either control room.
SID SID 
Synergy PC 
Synergy MPU 
Local 
inputs 
Local 
outputs 
Control Room 
CP 
Talks Studio 
CP 1 
Synergy 
Synergy PC 
Synergy MPU 
Local 
inputs 
Local 
outputs 
Control Room 
CP 
CTA HUB 
TSM2 
Talks Studio 
CP 2 
Studio 
Mics* 
Studio 
Monitoring and 
Indicators* 
Synergy 
STATION OUTPUT 
To Transmission Chain 
Off Air Rx 
Standby audio 
source 
Logger 
Sustaining 
Service 
Off Air Rx, Sustaining Service, 
CR1 and CR2 Prog. Outputs to 
News Workstation. 
Control Room 1 Control Room 2 
SID SID 
Control Room 1 
Control Room 2 
Talks Studio 
CTA 
Local 
connection 
Inter-area 
connection 
KEY 
Clyde Broadcast 
STATION HUB 
Connectivity 
*Talks Studio Mics, Monitoring 
and Indicators are manually 
patched into appropriate 
Connector Panel (CP) 
patched 
SID 
Studio Indicator 
Display 
Clyde Broadcast Products Ltd 
3 South Avenue, Clydebank Business Park, Clydebank, G81 2RX, Scotland , UK. 
Phone: + 44 141 952 7950 Mail: sales@clydebroadcast.com 
www.clydebroadcast.com

Station hub

  • 1.
    STATION HUB StationHub is an interconnection system used in Clyde Synergy RS Radio Station Packages. It connects one or two Control Rooms with the CTA (Central Technical Area) and optionally to a Talks Studio. The system makes use of industry standard CAT5 structured cabling for inter-area connections, which simply plug into the Station Hub Interface Units. The most common RS Package configurations are shown below: CTA Synergy Silver (Main On Air Studio) Synergy Bronze (Production/Back-up On Air Studio) Station output Talks Studio (optional) CTA Synergy Silver (Main On Air Studio) Synergy Bronze (Production/Back-up On Air Studio) Station output Talks Studio SYNERGY RS2 and RS2+ SYNERGY RS3 CTA Synergy Bronze (On Air/Production Studio) GP/NEWS Workstation (and emergency broadcast) SYNERGY RS1 Station output GP/NEWS Workstation SO EASY RADIO Station Package STATION HUB There are three Station Hub Interface Units, for use in a Control Room (Studio), Talks Studio and CTA. The Control Room Interface incorporates both balanced and unbalanced front panel inputs to Synergy’s MPU, as well as tie-lines from the CTA. A Lumion controller interface allows direct connection of a Mic Live Indicator Panel. The front of the CTA Interface incorporates a number of pairs of balanced jacks, arranged as a patch-panel, providing access to key points in the audio signal chain, as well as tie-lines to control rooms. The Talks Studio Interface allows connection of four studio mics, Guest Remote Control Units and studio speaker outputs, from the Synergy MPU. A Lumion controller interface allows direct connection of a Mic Live Indicator Panel. In the RS3 package, two interfaces are required, so that the Talks Studio may work with either control room.
  • 2.
    SID SID SynergyPC Synergy MPU Local inputs Local outputs Control Room CP Talks Studio CP 1 Synergy Synergy PC Synergy MPU Local inputs Local outputs Control Room CP CTA HUB TSM2 Talks Studio CP 2 Studio Mics* Studio Monitoring and Indicators* Synergy STATION OUTPUT To Transmission Chain Off Air Rx Standby audio source Logger Sustaining Service Off Air Rx, Sustaining Service, CR1 and CR2 Prog. Outputs to News Workstation. Control Room 1 Control Room 2 SID SID Control Room 1 Control Room 2 Talks Studio CTA Local connection Inter-area connection KEY Clyde Broadcast STATION HUB Connectivity *Talks Studio Mics, Monitoring and Indicators are manually patched into appropriate Connector Panel (CP) patched SID Studio Indicator Display Clyde Broadcast Products Ltd 3 South Avenue, Clydebank Business Park, Clydebank, G81 2RX, Scotland , UK. Phone: + 44 141 952 7950 Mail: sales@clydebroadcast.com www.clydebroadcast.com