0
STANDAR
PENGEMBANGAN
KELOMPOK KERJA GURU (KKG)
MUSYAWARAH GURU MATA PELAJARAN (MGMP)
DIREKTORAT PROFESI PENDIDIK
DIREKTORAT JENDERAL PENINGKATAN MUTU PENDIDIK
DAN TENAGA KEPENDIDIKAN
DEPARTEMEN PENDIDIKAN NASIONAL
REPUBLIK INDONESIA
2008
1
DAFTAR ISI
BAB I PENDAHULUAN
A. Latar Belakang …………………………………………………………… 02
B. Dasar Hukum …………………………………………………………….. 04
C. Tujuan KKG/MGMP ……………………………………………………… 04
D. Tantangan ………………………………………………………………… 05
BAB II KETENTUAN UMUM ………………………………………………………… 06
BAB III STANDAR PENGEMBANGAN KKG/MGMP …………………………….. 07
A. Standar Program ………………………………………………………… 07
B. Standar Organisasi ……………………………………………………… 08
C. Standar Pengelolaan ……………………………………………………. 08
D. Standar Sarana/Prasarana ……………………………………………… 08
E. Standar Sumber Daya Manusia ………………………………………… 09
F. Standar Pembiayaan ……………………………………………………. 10
G. Standar Penjaminan Mutu ……………………………………………… 10
H. Standar Operasional Prosedur KKG/MGMP…………………………. 11
BAB IV PENUTUP ……………………………………………………………………… 24
LAMPIRAN
A. CONTOH ANGGARAN DASAR MGMP
B. PRESENTATION HANDOUT
2
BAB I
PENDAHULUAN
A. Latar Belakang
Undang-undang RI Nomor 14 tahun 2005 tentang Guru dan Dosen,
mempersyaratkan guru untuk: (i) memiliki kualifikasi akademik minimum
S1/D4;, (ii); memiliki kompetensi sebagai agen pembelajaran yaitu
kompetensi pedagogik, kepribadian, sosial, dan profesional; dan (iii)
memiliki sertifikat pendidik. Dengan berlakunya Undang-undang ini
diharapkan memberikan suatu kesempatan yang tepat bagi guru untuk
meningkatkan profesionalismenya melalui pelatihan, penulisan karya
ilmiah, pertemuan di Kelompok Kerja Guru (KKG), dan pertemuan di
Musyawarah Guru Mata Pelajaran (MGMP). Dengan demikian KKG dan
MGMP memiliki peran penting dalam mendukung pengembangan
profesional guru.
Untuk mewujudkan peran KKG dan MGMP dalam pengembangan
profesionalisme guru, maka peningkatan kinerja kelompok kerja guru (KKG)
dan musyawarah guru mata pelajaran (MGMP) merupakan masalah yang
mendesak untuk dapat direalisasikan. Berbagai upaya telah dilakukan untuk
meningkatkan kinerja KKG dan MGMP, antara lain melalui berbagai
pelatihan instruktur dan guru inti, peningkatan sarana dan prasarana, dan
peningkatan mutu manajemen KKG/MGMP. Namun demikian, berbagai
indikator mutu pendidikan belum menunjukkan peningkatan kinerja
KKG/MGMP yang berarti. Di beberapa daerah menunjukkan peningkatan
kinerja KKG/MGMP yang cukup menggembirakan, namun sebagian besar
lainnya masih memprihatinkan.
Berdasarkan masalah ini, maka diperlukan analisis yang mendalam
mengenai rendahnya kinerja KKG/MGMP. Dari berbagai pengamatan dan
analsis, sedikitnya ada empat faktor yang menyebabkan kinerja KKG/MGMP
tidak mengalami peningkatan secara merata.
Faktor pertama, kebijakan dan penyelenggaraan KKG/MGMP menggunakan
pendekatan education production function atau input-output analysis yang
3
tidak dilaksanakan secara konsekuen. Pendekatan ini melihat bahwa
KKG/MGMP berfungsi sebagai pusat produksi yang apabila dipenuhi semua
input (masukan) yang diperlukan dalam kegiatan produksi tersebut, maka
lembaga ini akan menghasilkan output yang dikehendaki. Pendekatan ini
menganggap bahwa apabila input KKG/MGMP seperti pelatihan guru dan
perbaikan sarana dan prasarana lainnya dipenuhi, maka peningkatan kinerja
KKG/MGMP (output) secara otomatis akan terjadi. Dalam kenyataan,
peningkatan kinerja KKG/MGMP yang diharapkan tidak terjadi. Mengapa?
Karena selama ini dalam menerapkan pendekatan education production
function terlalu memusatkan pada input pendidikan dalam hal ini guru yang
mengikuti kegiatan KKG/MGMP dan kurang memperhatikan pada proses
kinerja. Padahal, proses kinerja sangat menentukan output kegiatan
KKG/MGMP.
Faktor kedua, penyelenggaraan KKG/MGMP yang dilakukan masih belum
dapat melepaskan dari sistem birokrasi pemerintah daerah, sehingga
menempatkan KKG/MGMP sebagai wadah pengembangan profesionalisme
guru masih tergantung pada keputusan birokrasi yang mempunyai jalur yang
sangat panjang dan kadang-kadang kebijakan yang dikeluarkan tidak sesuai
dengan kebutuhan guru setempat. Dengan demikian KKG/MGMP
kehilangan kemandirian, motivasi dan insiatif untuk mengembangkan dan
memajukan lembaganya termasuk peningkatan profesionalisme guru
sebagai salah satu faktor yang mempengaruhi mutu pendidikan nasional.
Faktor ketiga, akutabilitas kinerja KKG/MGMP selama ini belum dilakukan
dengan baik. Pengurus KKG/MGMP tidak memiliki beban untuk
mempertanggungjawabkan hasil pelaksanaan kegiatannya kepada sesama
rekan guru, pimpinan sekolah, dan masyarakat.
Faktor keempat, belum adanya panduan/ petunjuk kegiatan kelompok kerja
yang jelas untuk dapat digunakan sebagai acuan bagi guru dan pengurus
KKG/MGMP dalam melakukan aktivitas kelompok kerja atau musyawarah
kerja.
4
Berdasarkan kenyataan-kenyataan tersebut di atas, tentu saja perlu
dilakukan upaya-upaya perbaikan, salah satunya adalah melakukan
revitalisasi penyelenggaraan KKG/MGMP melalui penyusunan panduan
penyelenggaraan KKG/MGMP dalam bentuk (1) Buku Standar
Pengembangan KKG/ MGMP dan (2) Buku Standar Operasional
Pelaksanaan KKG/MGMP. Diharapkan dengan adanya panduan
pelaksanaan KKG/MGMP ini kegiatan-kegiatan kelompok kerja guru dan
musyawarah kerja mata pelajaran dapat lebih terarah dan dapat dijadikan
wadah untuk pengembangan profesionalisme guru secara mandiri dan
berkelanjutan.
B. Dasar Hukum
1. UU RI No. 20/2003 tentang Sisdiknas.
2. UU RI No. 14/2005 tentang Guru dan Dosen.
3. PP RI No.19/2005 tentang SNP
4. Permendiknas No. 22/2006 tentang SI
5. Permendiknas No. 23/2006 tentang SKL
6. Permendiknas No. 12/2007 tentang standar Pengawas
Sekolah/madrasah
7. Permendiknas No. 13/2007 tentang standar Kepala Sekolah/madrasah
8. Permendiknas No. 16/2007 tentang standar kualifikasi Akademik dan
Kompetensi Guru.
9. Permendiknas No. 19/2007 tentang Standar Pengelolaan Pendidikan.
10. Permendiknas No. 20/2007 tentang Standar Penilaian.
11. Permendiknas No. 24/2007 tentang Standar Sarana dan Prasarana.
C. Tujuan KKG/MGMP
1. Memperluas wawasan dan pengetahuan guru dalam berbagai hal,
khususnya penguasaan substansi materi pembelajaran, penyusunan
silabus, penyusunan bahan-bahan pembelajaran, strategi pembelajaran,
metode pembelajaran, memaksimalkan pemakaian sarana/prasarana
belajar, memanfaatkan sumber belajar, dsb.
2. Memberi kesempatan kepada anggota kelompok kerja atau musyawarah
kerja untuk berbagi pengalaman serta saling memberikan bantuan dan
5
umpan balik.
3. Meningkatkan pengetahuan dan keterampilan, serta mengadopsi
pendekatan pembaharuan dalam pembelajaran yang lebih profesional
bagi peserta kelompok kerja atau musyawarah kerja.
4. Memberdayakan dan membantu anggota kelompok kerja dalam
melaksanakan tugas-tugas pembelajaran di sekolah.
5. Mengubah budaya kerja anggota kelompok kerja atau musyawarah kerja
(meningkatkan pengetahuan, kompetensi dan kinerja) dan
mengembangkan profesionalisme guru melalui kegiatan-kegiatan
pengembangan profesionalisme di tingkat KKG/MGMP.
6. Meningkatkan mutu proses pendidikan dan pembelajaran yang tercermin
dari peningkatan hasil belajar peserta didik.
7. Meningkatkan kompetensi guru melalui kegiatan-kegiatan di tingkat
KKG/MGMP.
D. Tantangan
1. Mutu sumber daya manusia semakin menurun. Hal ini dibuktikan dengan
beberapa kompetesi internasional yang dari tahun ke tahun menunjukan
adanya penurunan kualitas. Dengan kemajuan ilmu pengetahuan dan
teknologi yang sangat cepat, diperlukan sumber daya manusia yang
bermutu agar tidak ketinggalan dengan negara lain.
2. Masih banyak guru yang memiliki kualifikasi akademik dibawah
Ketentuan Undang-Undang RI No 14 tahun 2005 tentang Guru dan
Dosen yang mensyaratkan kualifikasi akademik guru sekurang-
kurangnya S1/D-IV.
3. Situs kerja guru tersebar di seluruh wilayah Indonesia yang merupakan
pulau-pulau besar dan kecil dan bahkan sebagian di antaranya
merupakan daerah terpencil.
4. Terbatasnya jumlah Perguruan Tinggi yang memiliki program studi
tertentu yang dibutuhkan oleh Guru dalam upaya peningkatan kualifikasi
akademiknya.
5. Pelaksanaan sertifikasi guru dilaksanakan hanya satu kali sepanjang
guru menjalankan tugasnya. Dengan demikian perlu ada sistem
6
peningkatan profesionalisme guru secara berkelanjutan sebagai upaya
memelihara dan meningkatkan kompetensi guru
BAB II
KETENTUAN UMUM
Dalam standar pengembangan KKG/MGMP yang dimaksud dengan:
1. Standar pengembangan KKG/MGMP adalah unsur-unsur yang harus
dimiliki oleh KKG/MGMP yang mencakup organisasi, program,
pengelolaan, sarana dan prasarana, sumber daya manusia,
pembiayaan, dan penjaminan mutu.
2. KKG (Kelompok Kerja Guru) merupakan wadah atau forum kegiatan
profesional bagi para guru Sekolah Dasar/Madrasah Ibtidaiyah di tingkat
gugus atau kecamatan yang terdiri dari beberapa guru dari beberapa
sekolah.
3. MGMP (Musyawarah Guru Mata Pelajaran) adalah forum/wadah
kegiatan profesional guru mata pelajaran pada SMP/MTs,
SMPLB/MTsLB, SMA/MA, SMK/MAK, SMALB/MALB yang berada pada
satu wilayah/kabupaten/kota/ kecamatan/sanggar/gugus sekolah.
4. Organisasi adalah struktur kepengurusan dan legalitas administrasi
KKG/MGMP
5. Program adalah rencana kegiatan KKG/MGMP yang mencakup jangka
pendek, jangka menengah, dan jangka panjang.
6. Pengelolaan adalah proses pelaksanaan program KKG/MGMP.
7. Sarana dan prasarana adalah fasilitas fisik untuk menunjang
KKG/MGMP
8. Instruktur adalah pembimbing/narasumber/tutor/pengajar dalam kegiatan
KGG/MGMP, dapat berasal dari guru atau non guru, dan sifatnya
temporer.
9. Guru inti adalah pembimbing/narasumber/tutor/pengajar dalam kegiatan
KGG/MGMP, dan sifatnya tetap
10. Pembiayaan adalah dana yang digunakan untuk kegiatan KKG/MGMP
11. Penjaminan mutu adalah sistem untuk mengaudit kesesuaian antara
pelaksanaan KKG/MGMP dengan standar yang ditetapkan.
7
BAB III
STANDAR PENGEMBANGAN KKG/MGMP
A. Standar Program
1. Penyusunan program KKG/MGMP dimulai dari menyusun Visi, Misi ,
Tujuan, sampai kalender kegiatan.
2. Program KKG/MGMP diketahui oleh Ketua KKKS (Kelompok Kerja
Kepala Sekolah SD) atau Ketua MKKS (Musyawarah Kerja Kepala
Sekolah) dan disyahkan oleh Kepala Dinas Pendidikan Kabupaten/Kota.
3. Program KKG/MGMP terdiri dari program rutin dan program
pengembangan.
4. Program rutin sekurang-kurangnya terdiri dari:
a. Diskusi permasalahan pembelajaran
b. Penyusunan silabus, program semester, dan Rencana Program
Pembelajaran
c. Analisis kurikulum
d. Penyusunan instrumen evaluasi pembelajaran
e. Pembahasan materi dan pemantapan menghadapi Ujian Nasional
5. Program pengembangan dapat dipilih sekurang-kurangnya tiga dari
kegiatan-kegiatan berikut:
a. Penelitian
b. Penulisan Karya Tulis Ilmiah
c. Seminar, lokakarya, koloqium (paparan hasil penelitian), dan
diskusi panel
d. Pendidikan dan Pelatihan berjenjang (diklat berjenjang)
e. Penerbitan jurnal KKG/MGMP
f. Penyusunan website KKG/MGMP
g. Forum KKG/MGMP provinsi
h. Kompetisi kinerja guru
i. Peer Coaching (Pelatihan sesama guru menggunakan media ICT)
j. Lesson Study (kerjasama antar guru untuk memecahkan masalah
pembelajaran)
k. Professional Learning Community (komunitas-belajar professional)
8
l. TIPD (Teachers International Professional Development)/ kerja-
sama MGMP internasional
m. Global Gateway (kemitraan lintas negara)
B. Standar Organisasi
1. Organisasi KKG dan MGMP terdiri dari: pengurus, anggota, SK
pengesahan oleh Dinas Pendidikan Kabupaten/Kota, dan mempunyai
AD/ART.
2. Pengurus KKG dan MGMP terdiri dari: Ketua, Sekretaris, Bendahara,
dan Bidang, dipilih oleh anggota berdasarkan AD/ART.
3. Anggota KKG terdiri dari guru kelas, guru agama, dan guru penjaskes di
SD/MI yang anggotanya berasal dari 8 – 10 sekolah dan direkrut dengan
prosedur tertentu. Untuk daerah terpencil anggotanya berasal dari 3 – 5
sekolah.
4. Anggota MGMP terdiri dari guru mata pelajaran di SMP/MTs, SMA/MA,
SMK/MAK, SLB/MALB. Yang anggotanya berasal dari 8 – 10 sekolah
dan direkrut dengan prosedur tertentu. Untuk daerah terpencil
anggotanya berasal dari 3 – 5 sekolah.
C. Standar Pengelolaan
1
1.
. Pengelolaan k
ke
es
se
el
lu
ur
ru
uh
ha
an
n p
pr
ro
og
gr
ra
am
m K
KK
KG
G/
/M
MG
GM
MP
P m
me
en
nj
ja
ad
di
i t
ta
an
ng
gg
gu
un
ng
g j
ja
aw
wa
ab
b
k
ke
et
tu
ua
a K
KK
KG
G/
/M
MG
GM
MP
P.
.
2
2.
. P
Pe
el
la
ak
ks
sa
an
na
aa
an
n m
ma
as
si
in
ng
g-
-m
ma
as
si
in
ng
g p
pr
ro
og
gr
ra
am
m d
di
il
la
ak
ku
uk
ka
an
n o
ol
le
eh
h p
pa
an
ni
it
ti
ia
a y
ya
an
ng
g
d
di
ip
pi
im
mp
pi
in
n o
ol
le
eh
h s
se
eo
or
ra
an
ng
g p
pe
en
na
an
ng
gg
gu
un
ng
g j
ja
aw
wa
ab
b b
be
er
rd
da
as
sa
ar
rk
ka
an
n s
su
ur
ra
at
t k
ke
ep
pu
ut
tu
us
sa
an
n
k
ke
et
tu
ua
a K
KK
KG
G/
/M
MG
GM
MP
P.
.
3
3.
. P
Pe
el
la
ak
ks
sa
an
na
aa
an
n m
ma
as
si
in
ng
g-
-m
ma
as
si
in
ng
g p
pr
ro
og
gr
ra
am
m b
be
er
rp
pe
ed
do
om
ma
an
n p
pa
ad
da
a K
Ke
er
ra
an
ng
gk
ka
a
A
Ac
cu
ua
an
n K
Ke
er
rj
ja
a (
(K
KA
AK
K)
) y
ya
an
ng
g d
di
is
su
us
su
un
n o
ol
le
eh
h p
pe
en
ng
gu
ur
ru
us
s K
KK
KG
G/
/M
MG
GM
MP
P.
.
4
4.
. P
Pa
an
ni
it
ti
ia
a m
me
em
mb
bu
ua
at
t p
pr
ro
op
po
os
sa
al
l k
ke
eg
gi
ia
at
ta
an
n y
ya
an
ng
g m
me
el
li
ip
pu
ut
ti
i:
: p
pe
er
re
en
nc
ca
an
na
aa
an
n,
,
p
pe
el
la
ak
ks
sa
an
na
aa
an
n,
, p
pe
em
mb
bi
ia
ay
ya
aa
an
n,
, d
da
an
n p
pe
el
la
ap
po
or
ra
an
n k
ke
eg
gi
ia
at
ta
an
n.
.
5
5.
. P
Pe
en
ng
gu
ur
ru
us
s m
me
em
ma
an
nt
ta
au
u d
da
an
n m
me
en
ng
ge
ev
va
al
lu
ua
as
si
i k
ke
eg
gi
ia
at
ta
an
n.
.
D. Standar Sarana dan Prasarana
1. Sarana dan prasarana yang tersedia di setiap KKG/MGMP sekurang-
kurangnya adalah:
9
a. Ruang/Gedung untuk kegiatan KKG/MGMP
b. Komputer
c. Media Pembelajaran
d. OHP/LCD Proyektor
e. Telepon dan Faximile
2. Sarana dan prasarana tambahan yang tersedia sekurang-kurangnya
terdiri dari tiga daftar berikut:
a. Laboratorium IPA
b. Laboratorium Bahasa
c. Laboratorium Micro Teaching
d. Perpustakaan
e. Audio Visual Aids (AVA)
f. Handy cam dan kamera digital
g. Internet
h. Davinet (Digital Audio Visual Network)
E. Standar Sumber Daya Manusia
1. Pendidik yang menjadi pembina kegiatan KKG/MGMP harus memiliki
kriteria:
a. Memiliki kualifikasi akademik sekurang-kurangnya S1
b. Memiliki pengalaman mengajar sekurang-kurangnya 10 (sepuluh)
tahun
c. Memiliki keahlian yang relevan dengan materi yang disampaikan
2. Pendidik pada butir 1 dapat terdiri dari:
a. Instruktur
b. guru Inti
c. Pemandu/tutor
d. Pengawas
e. Kepala Sekolah
f. Widyaiswara
g. Dosen.
h. Pejabat struktural maupun nonstruktural Dinas Pendidikan Propinsi
dan Kabupaten/Kota.
10
i. Pejabat Struktural maupun nonstruktural Departeman
j. Tim Pengembang (intstruktur terpilih)
F. Standar Pembiayaan
1. Pembiayaan kegiatan KKG/MGMP mencakup sumber dana,
penggunaan, dan pertanggungjawaban.
2. Sumber Dana kegiatan KKG/MGMP dapat terdiri dari:
a. Iuran anggota/sekolah
b. Dinas Pendidikan Propinsi atau kabupaten/kota
c. Departemen
d. Donatur
e. Unit produksi
f. Hasil kerjasama
g. Masyarakat
h. Sponsor yang tidak mengikat dan sah
3. Dana KKG/MGMP hanya dapat digunakan untuk membiayai:
a. Program rutin
b. Program pengembangan
4. Pertanggungjawaban keuangan KKG/MGMP mengacu pada sistem
pelaporan keuangan sesuai dengan ketentuan yang berlaku
G. Standar Penjaminan Mutu
1. Kegiatan KKG/MGMP perlu disertai dengan sistem penjaminan mutu
yang akan melihat kesesuaian antara standar dengan pemenuhannya.
2. Data untuk penjaminan mutu diperoleh dengan melakukan pemantauan
dan evalusai.
3. Pelaksanaan penjaminan mutu yang meliputi mekanisme pemantauan
dan evaluasi serta pelaporannya diatur dalam Anggaran Rumah Tangga
(ART).
4. Laporan meliputi substansi kegiatan dan administrasi disampaikan
kepada ketua KKG/MGMP, ketua KKKS/MKKS, dan Kepala Dinas
Pendidikan Kabupaten/Kota.
11
DIREKTORAT PROFESI PENDIDIK
DIREKTORAT JENDERAL PENINGKATAN MUTU PENDIDIK DAN TENAGA
KEPENDIDIKAN
DEPARTEMEN PENDIDIKAN NASIONAL
REPUBLIK INDONESIA
2008
STANDAR
OPERASIONAL
PENYELENGGARAAN
KELOMPOK KERJA GURU (KKG)
MUSYAWARAH GURU MATA PELAJARAN (MGMP)
12
BAB I
PENDAHULUAN
A. Latar Belakang
Berdasarkan standar pengembangan Kelompok Kerja Guru (KKG) dan
Musyawarah Guru Mata Pelajaran (MGMP) yang telah disusun menjadi
Buku 1, maka perlu dilengkapi dengan Buku Standar Operasional
Pelaksanaan KKG/MGMP (Buku 2) agar pelaksanaan kegiatan KKG dan
MGMP dapat lebih terarah dan mencapai sasaran.
Isi Buku ini merupakan operasionalisasi dari standar organisasi, standar
program, standar pengelolaan, standar sarana dan prasarana, standar
sumber daya manusia, standar pembiayaan, dan standar penjaminan mutu
yang terdapat dalam Buku 1. Buku ini diharapkan dapat menjadi panduan
bagi para pengelola KKG dan MGMP di lapangan untuk menyelenggarakan
kegiatan KKG dan MGMP yang legal, mandiri, bermutu, dan berkelanjutan.
B. Tujuan
1. Sebagai acuan dalam penyelenggaraan KKG dan MGMP yang efektif
sesuai dengan Standar yang dipersaratkan
2. Memberikan persepsi yang sama dalam penyelenggaraan
KKG/MGMP bagi para pengelola yang terkait dengan peningkatan
profesionalitas guru dalam lingkup KKG/MGMP
3. Meningkatkan mutu KKG/MGMP sesuai dengan perkembangan Ilmu
Pengetahuan Teknologi dan Seni (IPTEKS)
BAB II
STANDAR OPERASIONAL PENYELENGGARAAN KKG/MGMP
A. Standar Operasional Organisasi
1. Mekanisme Pembentukan Pengurus KKG/MGMP
Pembentukan pengurus KKG dilaksanakan dalam langkah-langkah berikut:
a. Dinas Pendidikan Kabupaten mengundang pengurus MKKS untuk
merencanakan pembentukan kembali pengurus KKG/MGMP yang
masa baktinya sudah habis (bagi pengurus KKG dan MGMP yang
13
belum habis masa baktinya tidak perlu diadakan pembentukan dan
pemilihan pengurus baru).
b. MKKS mengundang para pengurus KKG/MGMP untuk merencanakan
pembentukan kembali pengurus KKG/MGMP.
c. Para pengurus KKG/MGMP mengundang seluruh anggota untuk
mengadakan rapat anggota dalam rangka pembentukan kembali
pengurus KKG/MGMP.
d. Rapat anggota KKG/MGMP membentuk formatur pengurus
e. Formatur terpilih membentuk pengurus KKG/MGMP. Pada umumnya
Pengurus KKG dan MGMP terdiri dari : Ketua, Sekretaris, Bendahara,
dan Bidang–bidang, Contoh Struktur Pengurus KKG/MGMP terdapat
dalam lampiran 1
f. Susunan pengurus diserahkan oleh tim formatur untuk syahkan oleh
Dinas Pendidikan Kabupaten/Kota dengan diketahui oleh ketua
MKKS/MGMP.
g. Pengurus KKG/MGMP yang terbentuk menyusun AD/ART.
2. Penyusunan Anggaran Dasar (AD)
Penyusunan AD dilaksankan mengikuti langkah-langkah berikut:
a. Menentukan mukadimah
b. Menentukan nama dan dasar pendirian
c. Menentukan kedudukan, sifat, dan tujuan
d. Menentukan organisasi
• Struktur, Susunan dan Fungsi Organisasi
• Hak dan Kewajiban Pengurus
e. Menentukan masa kepengurusan dan pemilihan pengurus
f. Menentukan Keanggotaan
g. Menentukan Program
Contoh Anggaran Dasar KKG/MGMP terdapat dalam lampiran 2.
3. Rekrutmen-Ulang Anggota
Rekrutmen-ulang anggota KKG/MGMP mengikuti langkah-langkah berikut:
14
a. Menentukan persyaratan anggota, termasuk persyaratan tambahan
yang berasal dari peraturan-terbaru pemerintah.
Contoh :
• Anggota KKG harus berasal dari guru kelas, guru
penjaskes, dan guru agama pada SD /MI baik negeri
maupun swasta.
• Anggota MGMP harus berasal dari guru mata pelajaran
sejenis di SMP/MTs, SMA/MA, SMK/MAK, SLB/MLB.
• Anggota KKG/MGMP harus guru yang masih aktif dan
mengajar 24 jam per minggu.
b. Melakukan pendaftaran-ulang anggota KKG/MGMP, yaitu melalui
mekanisme:
• Pengurus KKG/MGMP menyediakan formulir anggota.
• Pengurus KKG/MGMP membagikan formulir ke calon
anggota.
• Calon anggota mengirimkan kembali formulir kepada
pengurus.
• Pengurus membuat surat keputusan tentang keanggotaan
KKG/MGMP ditembuskan kepada MKKS dan Dinas
Pendidikan kabupaten/kota.
• Pengurus membuat kartu anggota.
15
B. Standar Operasional Penyusunan Program
Prosedur penyusunan program kegiatan KKG/MGMP mengikuti diagram
alir seperti Gambar 1 di bawah ini.
Diagram Alir Pelaksana Uraian Kegiatan
Pengurus dan
Anggota
• Melakukan analisis kekuatan,
kelemahan, peluang dan
ancaman yang dihadapai
KKG/MGMP
Pengurus dan
Anggota
Melakukan diskusi:
• Menentukan akar masalah.
• Menyusun alternatif pemecahan
masalah.
• Menentukan program sesuai
skala prioritas.
• Menunjuk anggota tim khusus
• Menjelaskan tugas dan jadwal
kerja tim khusus
Tim Khusus • Menyusun outline draft program
• Menyusun draft awal program
berdasarkan analisis SWOT dan
skala prioritas
Pengurus dan
Anggota, Kepala
Sekolah, dan
Pengawas
Sekolah.
• Menyimak paparan draft awal
program
• Memberi tanggapan
• Menindak lanjuti
Tim Khusus • Melakukan perbaikan draft
sesuai dengan masukan dalam
pembahasan
Pengurus dan
Anggota, Kepala
Sekolah, dan
Pengawas Sekolah
• Bila draft disetujui dalam rapat
pleno, pengurus memutuskan
bahwa draft tersebut dapat di
finalisasi
• Bila draft tidak disetujui dalam
rapat pleno, draft dibahas ulang
dan dilakukan revisi sesuai
rekomendasi
Tim khusus, KKKS/
MKKS
• Tim khusus melakukan perbaikan
teknis penulisan naskah program
kegiatan KKG/MGMP dan
menyusun kerangka acuan kerja.
• Pengesahan oleh KKKS/MKKS
Gambar 1. Diagram alir penyusunan program KKG/MGMP
Mulai
SWOT
Brainstorming
Penyusunan draft awal
program
Pembahasan
program
Revisi program
Finalisasi program
Selesai
OK
Tidak
16
C. Standar Operasional SDM
1. Prosedur operasional penentuan narasumber yang bersifat temporer
mengikuti langkah-langkah berikut:
a. Pengurus mengidentifikasi kompetensi yang akan dikembangkan
b. Pengurus mengidentifikasi nara sumber yang sesuai dengan
kebutuhan
c. Pengurus menghubungi narasumber disertai dengan surat
permohonan dan proposal kegiatan.
d. Meminta narasumber untuk menyiapkan materi dan media
2. Prosedur operasional penentuan instruktur/guru-inti/pendamping (yang
bersifat tetap) mengikuti langkah-langkah berikut:
a. Pengurus mengidentifikasi kompetensi yang akan dikembangkan.
b. Pengurus mengidentifikasi instruktur/guru-inti/pendamping yang
sesuai dengan kebutuhan.
c. Pengurus menunjuk instruktur/guru-inti/pendamping disertai dengan
surat tugas dan proposal kegiatan.
d. Meminta instruktur/guru-inti/pendamping untuk menyiapkan materi
dan media.
D. Standar Operasional Sarana dan Prasarana
Prosedur operasional penyediaan sarana dan prasarana KKG/MGMP
mengikuti diagram alir dalam Gambar 2 dan 3 berikut ini.
17
Diagram Alir Pelaksana Uraian
Pengurus
Melakukan persiapan
kegiatan tahunan
KKG/MGMP
Pengurus Menentukan
sekolah/gedung tempat
kegiatan KKG/MGMP
Pengurus
Mengajukan
permohonan
penggunaan gedung
untuk kegiatan rutin
KKG/MGMP kepada
Kepala Sekolah dan
Dinas Pendidikan
Kabupaten/Kota
Kepala Sekolah dan Dinas
Pendidikan Kabupaten/Kota
Mengeluarkan
Keputusan persetujuan
penggunaan gedung/
ruangan
Pengurus Menerima persetujuan
penggunaan gedung/
ruangan
Pengurus dan anggota Menggunakan gedung
Gambar 2. Diagram Alir Operasional Penyediaan Prasarana KKG/MGMP
Diagram Alir Pelaksana Uraian
Penentuan
Gedung/Ru-
angan yang
diperlukan
Permohonan
penggunaan
gedung
Persetujuan
penggunaan
gedung
Mulai
Persiapan
kegiatan
tahunan
Disetujui?
Ya
Tidak
Penggunaan
gedung
Selesai
18
Gambar 3. Diagram Alir Operasional Penyediaan Sarana KKG/MGMP
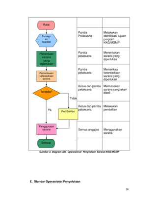
E. Standar Operasional Pengelolaan
Panitia
Pelaksana
Melakukan
identifikasi tujuan
program
KKG/MGMP
Panitia
pelaksana
Menentukan
sarana yang
diperlukan
Panitia
pelaksana
Memeriksa
ketersediaan
sarana yang
diperlukan
Ketua dan panitia
pelaksana
Memutuskan
sarana yang akan
dibeli
Ketua dan panitia
pelaksana
Melakukan
pembelian
Semua anggota Menggunakan
sarana
Penentuan
sarana
yang
diperlukan
Pemeriksaan
ketersediaan
sarana
Mulai
Persiap-
an
kegiatan
Tersedia?
Ya
Tidak
Penggunaan
sarana
Selesai
Pembelian
19
D
Da
al
la
am
m p
pe
en
ny
yu
us
su
un
na
an
n p
pr
ro
og
gr
ra
am
m K
KK
KG
G/
/M
MM
MP
P t
te
el
la
ah
h d
di
ip
pi
il
li
ih
h p
pr
ro
og
gr
ra
am
m-
-p
pr
ro
og
gr
ra
am
m y
ya
an
ng
g
m
me
en
nj
ja
ad
di
i p
pr
ri
io
or
ri
it
ta
as
s,
, b
ba
ai
ik
k r
ru
ut
ti
in
n m
ma
au
up
pu
un
n p
pr
ro
og
gr
ra
am
m p
pe
en
ng
ge
em
mb
ba
an
ng
ga
an
n.
. K
Ke
es
se
el
lu
ur
ru
uh
ha
an
n
p
pr
ro
og
gr
ra
am
m m
me
en
nj
ja
ad
di
i t
ta
an
ng
gg
gu
un
ng
g j
ja
aw
wa
ab
b b
be
er
rs
sa
am
ma
a s
se
el
lu
ur
ru
uh
h p
pe
en
ng
gu
ur
ru
us
s K
KK
KG
G/
/M
MG
GM
MP
P.
.
T
Te
et
ta
ap
pi
i,
, m
ma
as
si
in
ng
g-
-m
ma
as
si
in
ng
g p
pr
ro
og
gr
ra
am
m m
me
em
mp
pu
un
ny
ya
ai
i p
pa
an
ni
it
ti
ia
a y
ya
an
ng
g d
di
ip
pi
im
mp
pi
in
n o
ol
le
eh
h
s
se
eo
or
ra
an
ng
g p
pe
en
na
an
ng
gg
gu
un
ng
g j
ja
aw
wa
ab
b p
pr
ro
og
gr
ra
am
m a
at
ta
au
u p
pe
er
rs
so
on
n i
in
n c
ch
ha
ar
rg
ge
e (
(P
PI
IC
C)
).
.
S
Se
eo
or
ra
an
ng
g P
PI
IC
C d
de
en
ng
ga
an
n p
pa
an
ni
it
ti
ia
an
ny
ya
a t
ti
id
da
ak
k b
be
ek
ke
er
rj
ja
a d
da
ar
ri
i n
no
ol
l;
; i
ia
a s
su
ud
da
ah
h m
me
em
mp
pu
un
ny
ya
ai
i
t
te
er
rm
m o
of
f r
re
ef
fe
er
re
en
nc
ce
e (
(T
TO
OR
R)
) y
ya
an
ng
g d
di
is
su
us
su
un
n o
ol
le
eh
h t
ti
im
m p
pe
en
ng
ge
em
mb
ba
an
ng
g p
pr
ro
og
gr
ra
am
m.
. T
Tu
ug
ga
as
s
P
PI
IC
C h
ha
an
ny
ya
al
la
ah
h m
me
el
la
ak
ks
sa
an
na
ak
ka
an
n d
da
an
n m
me
en
ng
ge
el
lo
ol
la
a p
pr
ro
og
gr
ra
am
m i
it
tu
u s
se
es
su
ua
ai
i d
de
en
ng
ga
an
n
g
ga
ar
ri
is
s-
-g
ga
ar
ri
is
s b
be
es
sa
ar
r y
ya
an
ng
g t
te
er
rt
tu
ua
an
ng
g d
di
i d
da
al
la
am
m T
TO
OR
R.
.
A
Al
ll
li
ir
r p
pe
en
ng
ge
el
lo
ol
la
aa
an
n p
pr
ro
og
gr
ra
am
m d
da
al
la
am
m T
Ta
ab
be
el
l 1
1 b
be
er
ri
ik
ku
ut
t i
in
ni
i a
ad
da
al
la
ah
h h
ha
al
l-
-h
ha
al
l y
ya
an
ng
g
d
di
il
la
ak
ku
uk
ka
an
n P
PI
IC
C m
mu
ul
la
ai
i d
da
ar
ri
i t
ta
ah
ha
ap
p p
pe
er
rs
si
ia
ap
pa
an
n,
, s
se
ek
ki
it
ta
ar
r s
sa
at
tu
u a
at
ta
au
u d
du
ua
a b
bu
ul
la
an
n
s
se
eb
be
el
lu
um
m p
pe
el
la
ak
ks
sa
an
na
aa
an
n p
pr
ro
og
gr
ra
am
m.
. T
Te
er
rg
ga
an
nt
tu
un
ng
g p
pa
ad
da
a k
ka
ar
ra
ak
kt
te
er
ri
is
st
ti
ik
k p
pr
ro
og
gr
ra
am
m,
,
t
ta
ah
ha
ap
p p
pe
er
rs
si
ia
ap
pa
an
n i
it
tu
u d
da
ap
pa
at
t l
le
eb
bi
ih
h s
si
in
ng
gk
ka
at
t a
at
ta
au
u l
le
eb
bi
ih
h l
la
am
ma
a;
; s
se
em
mi
in
na
ar
r n
na
as
si
io
on
na
al
l
m
mi
is
sa
al
ln
ny
ya
a,
, m
me
em
me
er
rl
lu
uk
ka
an
n p
pe
er
rs
si
ia
ap
pa
an
n y
ya
an
ng
g l
le
eb
bi
ih
h l
la
am
ma
a.
.
T
Ta
ab
be
el
l 1
1.
. A
Al
lu
ur
r P
Pe
en
ng
ge
el
lo
ol
la
aa
an
n P
Pr
ro
og
gr
ra
am
m
K
Ke
eg
gi
ia
at
ta
an
n S
Su
ub
b K
Ke
eg
gi
ia
at
ta
an
n P
Pe
el
la
ak
ks
sa
an
na
a
A
A.
. M
Me
er
ra
an
nc
ca
an
ng
g k
ke
eg
gi
ia
at
ta
an
n 1
1.
. M
Me
en
ny
yu
us
su
un
n p
pr
ro
op
po
os
sa
al
l
p
pr
ro
og
gr
ra
am
m b
be
er
rd
da
as
sa
ar
rk
ka
an
n
T
TO
OR
R
P
PI
IC
C
2
2.
. P
Pr
re
es
se
en
nt
ta
as
si
i d
da
an
n r
re
ev
vi
iu
u
p
pr
ro
op
po
os
sa
al
l,
, s
se
ek
ka
al
li
ig
gu
us
s
m
me
en
ny
yu
us
su
un
n p
pa
an
ni
it
ti
ia
a
P
PI
IC
C d
da
an
n
p
pe
en
ng
gu
ur
ru
us
s
3
3.
. M
Me
em
mb
bu
ua
at
t d
de
es
sk
kr
ri
ip
ps
si
i
t
tu
ug
ga
as
s p
pa
an
ni
it
ti
ia
a
P
PI
IC
C
4
4.
. M
Me
en
ng
ge
es
sa
ah
hk
ka
an
n p
pa
an
ni
it
ti
ia
a K
Ke
et
tu
ua
a M
MK
KK
KS
S
B
B.
. R
Ra
ap
pa
at
t K
Ko
oo
or
rd
di
in
na
as
si
i 1
1 1
1.
. M
Me
en
nj
je
el
la
as
sk
ka
an
n p
pr
ro
og
gr
ra
am
m
k
ke
ep
pa
ad
da
a s
se
el
lu
ur
ru
uh
h
a
an
ng
gg
go
ot
ta
a p
pa
an
ni
it
ti
ia
a
K
Ke
et
tu
ua
a p
pa
an
ni
it
ti
ia
a
2
2.
. M
Me
em
mb
ba
ag
gi
i t
tu
ug
ga
as
s k
ke
ep
pa
ad
da
a
s
se
el
lu
ur
ru
uh
h a
an
ng
gg
go
ot
ta
a p
pa
an
ni
it
ti
ia
a
K
Ke
et
tu
ua
a p
pa
an
ni
it
ti
ia
a
C
C.
. M
Me
en
ng
ge
em
mb
ba
an
ng
gk
ka
an
n k
ke
eg
gi
ia
at
ta
an
n 1
1.
. M
Me
en
ne
en
nt
tu
uk
ka
an
n k
kr
ri
it
te
er
ri
ia
a
d
da
an
n j
ju
um
ml
la
ah
h p
pe
es
se
er
rt
ta
a
K
Ke
et
tu
ua
a p
pa
an
ni
it
ti
ia
a
2
2.
. M
Me
en
ne
en
nt
tu
uk
ka
an
n
m
ma
at
te
er
ri
i/
/k
ke
eg
gi
ia
at
ta
an
n
K
Ke
et
tu
ua
a p
pa
an
ni
it
ti
ia
a
3
3.
. M
Me
en
ne
en
nt
tu
uk
ka
an
n
i
in
ns
st
tr
ru
uk
kt
tu
ur
r/
/n
na
ar
ra
a-
-s
su
um
mb
be
er
r
K
Ke
et
tu
ua
a p
pa
an
ni
it
ti
ia
a
4
4.
. M
Me
en
ny
yu
us
su
un
n j
ja
ad
dw
wa
al
l S
Se
ek
kr
re
et
ta
ar
ri
is
s
20
K
Ke
eg
gi
ia
at
ta
an
n S
Su
ub
b K
Ke
eg
gi
ia
at
ta
an
n P
Pe
el
la
ak
ks
sa
an
na
a
k
ke
eg
gi
ia
at
ta
an
n
5
5.
. M
Me
em
mb
bu
ua
at
t b
bu
uk
ku
u
p
pa
an
nd
du
ua
an
n
S
Se
ek
kr
re
et
ta
ar
ri
ia
at
t
6
6.
. M
Me
em
mb
bu
ua
at
t l
le
ea
af
fl
le
et
t S
Se
ek
kr
re
et
ta
ar
ri
ia
at
t
7
7.
. M
Me
em
mb
bu
ua
at
t u
un
nd
da
an
ng
ga
an
n S
Se
ek
kr
re
et
ta
ar
ri
ia
at
t
8
8.
. M
Me
en
ng
gi
ir
ri
im
m u
un
nd
da
an
ng
ga
an
n S
Se
ek
kr
re
et
ta
ar
ri
ia
at
t
D
D.
. R
Ra
ap
pa
at
t K
Ko
oo
or
rd
di
in
na
as
si
i 2
2 1
1.
. M
Me
en
ng
ge
ec
ce
ek
k k
ke
em
ma
aj
ju
ua
an
n K
Ke
et
tu
ua
a p
pa
an
ni
it
ti
ia
a
2
2.
. M
Me
en
ne
en
nt
tu
uk
ka
an
n l
la
an
ng
gk
ka
ah
h
a
al
lt
te
er
rn
na
at
ti
if
f
K
Ke
et
tu
ua
a p
pa
an
ni
it
ti
ia
a
E
E.
. M
Me
el
la
ak
ks
sa
an
na
ak
ka
an
n k
ke
eg
gi
ia
at
ta
an
n 1
1.
. M
Me
em
mb
bu
ua
at
t d
da
af
ft
ta
ar
r h
ha
ad
di
ir
r
p
pe
es
se
er
rt
ta
a d
da
an
n
n
na
ar
ra
as
su
um
mb
be
er
r
S
Se
ek
kr
re
et
ta
ar
ri
ia
at
t
2
2.
. M
Me
el
la
ak
ks
sa
an
na
ak
ka
an
n
k
ke
eg
gi
ia
at
ta
an
n s
se
es
su
ua
ai
i
j
ja
ad
dw
wa
al
l a
ac
ca
ar
ra
a
S
Se
ek
ks
si
i a
ac
ca
ar
ra
a
3
3.
. M
Me
en
ny
ye
ed
di
ia
ak
ka
an
n m
ma
at
te
er
ri
i S
Se
ek
ks
si
i
p
pe
er
rs
si
id
da
an
ng
gn
n
4
4.
. M
Me
en
ng
gh
ha
ad
di
ir
rk
ka
an
n
i
in
ns
st
tr
ru
uk
kt
tu
ur
r/
/n
na
ar
ra
as
su
um
mb
be
er
r
S
Se
ek
ks
si
i
p
pe
er
rs
si
id
da
an
ng
ga
an
n
5
5.
. M
Me
em
ma
an
nd
du
u d
da
an
n
m
me
en
ng
ga
ar
ra
ah
hk
ka
an
n
k
ke
eg
gi
ia
at
ta
an
n
S
Se
ek
ks
si
i
p
pe
er
rs
si
id
da
an
ng
gf
fa
an
n
F
F.
. M
Me
em
mo
on
ni
it
to
or
r k
ke
eg
gi
ia
at
ta
an
n 1
1.
. M
Me
em
mo
on
ni
it
to
or
r
k
ke
el
la
an
nc
ca
ar
ra
an
n a
ac
ca
ar
ra
a
T
Ti
im
m m
mo
on
ne
ev
v
2
2.
. M
Me
em
mo
on
ni
it
to
or
r
k
ke
el
le
en
ng
gk
ka
ap
pa
an
n m
ma
at
te
er
ri
i
T
Ti
im
m m
mo
on
ne
ev
v
3
3.
. M
Me
em
mo
on
ni
it
to
or
r k
ke
eh
ha
ad
di
ir
ra
an
n
i
in
ns
st
tr
ru
uk
kt
tu
ur
r/
/n
na
ar
ra
as
su
um
mb
be
er
r
T
Ti
im
m m
mo
on
ne
ev
v
4
4.
. M
Me
em
mo
on
ni
it
to
or
r i
in
nt
te
er
ra
ak
ks
si
i
a
an
nt
ta
ar
ra
a p
pe
es
se
er
rt
ta
a
d
de
en
ng
ga
an
n i
in
ns
st
tr
ru
uk
kt
tu
ur
r
T
Ti
im
m m
mo
on
ne
ev
v
G
G.
. R
Ra
ap
pa
at
t e
ev
va
al
lu
ua
as
si
i k
ke
eg
gi
ia
at
ta
an
n 1
1.
. E
Ev
va
al
lu
ua
as
si
i a
ac
ca
ar
ra
a T
Ti
im
m m
mo
on
ne
ev
v d
da
an
n
p
pa
an
ni
it
ti
ia
a
2
2.
. E
Ev
va
al
lu
ua
as
si
i r
re
es
sp
po
on
n
p
pe
es
se
er
rt
ta
a
T
Ti
im
m m
mo
on
ne
ev
v d
da
an
n
p
pa
an
ni
it
ti
ia
a
3
3.
. E
Ev
va
al
lu
ua
as
si
i p
pe
em
ma
ah
ha
am
ma
an
n
p
pe
es
se
er
rt
ta
a
T
Ti
im
m m
mo
on
ne
ev
v d
da
an
n
p
pa
an
ni
it
ti
ia
a
4
4.
. E
Ev
va
al
lu
ua
as
si
i m
ma
an
nf
fa
aa
at
t
p
pr
ro
og
gr
ra
am
m
T
Ti
im
m m
mo
on
ne
ev
v d
da
an
n
p
pa
an
ni
it
ti
ia
a
H
H.
. M
Me
el
la
ap
po
or
rk
ka
an
n k
ke
eg
gi
ia
at
ta
an
n M
Me
em
mb
bu
ua
at
t l
la
ap
po
or
ra
an
n
k
ke
eg
gi
ia
at
ta
an
n k
ke
ep
pa
ad
da
a
s
st
ta
ak
ke
eh
ho
ol
ld
de
er
rs
s
P
Pa
an
ni
it
ti
ia
a
F. Standar Operasional Pembiayaan
Prosedur operasional pengusulan, penggunaan, dan pertanggungjawaban
dana KKG/MGMP mengikuti diagram allir pada Gambar 3, 4 dan 5 di bawah
ini.
21
Diagram Alir Pelaksana Uraian Kegiatan
Panitia
pelaksana
• Memaparkan program
KKG/MGMP
Panitia
pelaksana
• Mengidentifikasi kebutuhan
biaya
• Menentukan sumber biaya
Panitia
pelaksana
• Mengusulkan rencana
anggaran biaya
Pengurus • Memverifikasi usulan biaya
• Menyetujui atau
merekomendasikan perbaikan
usulan
Panitia
pelaksana
• Melakukan penyempurnaan
usulan penggunaan dana
sesuai dengan masukan dalam
pembahasan
Panitia
pelaksana
• Menyampaikan usulan ke
penyandang dana
Penyandang
Dana
• Memverifikasi item usulan
penggunaan dana
• Menyepakati usulan
penggunaan dana atau
merekomendasikan usulan
untuk direvisi
Panitia
Pelaksana
• Melakukan revisi usulan
penggunaan dana sesuai
rekomendasi
• Penyampaian ulang usulan
penggunaan dana ke
penyandang dana
Penyandang
Dana
• Mencairkan dana
Gambar 3. Prosedur Operasional Pengusulan Dana KKG/MGMP
Diagram Allir Pelaksana Uraian Kegiatan
PEMBA-
HASAN
MULAI
PENENTUAN
JENIS PROGRAM
PENYAMPAIAN KE
PENYANDANG DANA
PENYEMPUR
NAAN
Tidak
Ya
REVISI
SELESAI
ANALISIS BIAYA
PENGUSULAN
BIAYA
PENCAIRAN DANA
Ya
Tidak
PEMBA-
HASAN
22
Tim Khusus 3. Pengurus menunjuk anggota tim
khusus
4. Pengurus menjelaskan tugas tim
khusus
5. Tim khusus menyusun laporan
penggunaan dana dan melampirkan
bukti penggunaannya
Pengurus dan
Anggota
6. Verifikasi item penggunaan dana
dalam laporan
7. Pengecekan semua bukti penggunaan
dana sesuai item penggunaannya
8. Menyepakati atau merekomendasikan
penyempurnaan laporan penggunaan
dana
Tim Khusus 9. Melakukan penyempurnaan laporan
penggunaan dana sesuai dengan
masukan dalam pembahasan
10. Setelah sempurna disampaikan
ke sumber dana
Sumber Dana 11. Verifikasi item penggunaan dana
dalam laporan
12. Pengecekan semua bukti
penggunaan dana sesuai item
penggunaannya
13. Menyepakati laporan
penggunaan dana atau
merekomendasikan laporan untuk
direvisi
Sumber Dana
14. Bila laporan penggunaan dana
disetujui sumber dana, maka laporan
tersebut selesai (STOP)
15. Bila laporan penggunaan dana
tidak disetujui sumber dana, maka
laporan tersebut direvisi sesuai
rekomendasi
Tim khusus 16. Tim khusus melakukan revisi
laporan penggunaan dana sesuai
rekomendasi
17. Penyampaian ulang laporan
penggunaan dana ke sumber dana
18.
G. Standar Operasional Penjaminan Mutu
Prosedur pelaksanaan penjaminan mutu KKG/MGMP mengikuti langkah-
langkah berikut ini.
OK?
START
PENYUSUNAN
LAPORAN DANA
PENYAMPAIAN KE SUMBER
DANA
PEMBAHASAN
PENYEMPURNAAN
Ya
Tdk
REVISI
STOP
P
Ya
Tdk
23
1. Pengurus MGMP menghubungi unit penjaminan mutu internal yang telah
ditunjuk sebelumnya atau unit penjaminan mutu eksternal yang ada di
Dinas Pendidikan Kabupaten/Kota atau di Perguruan Tinggi setempat.
2. Pengurus mengidentifikasi standar-standar KKG/MGMP yang sudah
ditetapkan, baik untuk pengembangan (Buku 1) maupun
penyelenggaraan (Buku 2).
3. Pengurus mengumpulkan dokumen-dokumen standar (Buku 1 dan 2)
dan dokumen pendukung seperti program kerja, AD/ART, dan laporan
kegiatan.
4. Pengurus menyerahkan dokumen-dokumen pada butir 3 di atas kepada
unit penjaminan mutu disertai permohonan untuk dilakukan audit.
5. Tim audit membuat daftar pertanyaan berdasarkan standar yang
tersedia.
6. Tim audit melakukan uji pemenuhan standar.
7. Tim audit menyusun daftar temuan.
8. Tim audit dan pengurus melakukan verifikasi temuan dan
menandatangani hasil temuan.
9. Tim audit menyusun daftar usulan perbaikan.
10.Tim audit menyerahkan hasil temuan dan daftar usulan perbaikan
kepada pengurus KKG/MGMP.
BAB IV
PENUTUP
24
Standar pengembangan KKG/MGMP disusun untuk meningkatkan kinerja
KKG/MGMP sebagai wadah pengembangan profesionalisme guru. Jika
standar pengembangan ini dipenuhi maka diharapkan KKG/MGMP menjadi
salah satu alternative untuk meningkatkan profesionalisme guru atau dengan
kata lain KKG dan MGMP diharapkan menjadi gugus kendali mutu
pembelajaran dalam rangka peningkatan mutu guru secara berkelanjutan
(continuous professional development atau continuos quality improvement).
KKG/MGMP yang telah memenuhi standar dapat bekerja sama dengan
LPTK untuk meningkatkan kualifikasi akademik guru yang belum memiliki
kualifikasi S1/D IV.
Lampiran I
Contoh Anggaran Dasar KKG/MGMP
25
ANGGARAN DASAR
MUSYAWARAH GURU MATA PELAJARAN
................ KABUPATEN/KOTA ................
PROVINSI .......................
MUKADIMAH
Dengan Rahmat Allah Tuhan Yang Maha Esa
Kami guru ......................... Kabupaten/Kota ......................, menyadari pentingnya
usaha bersama dalam membina, meningkatkan dan mengembangkan
profesionalisme guru ........................., demi terbangunnya masyarakat modern yang
berlandaskan keimanan dan ketaqwaan kepada Tuhan Yang Maha Esa serta
berdasarkan Pancasila dan Undang-undang Dasar 1945. Kami para guru
.............................. bersepakat untuk bergabung dalam suatu wadah yang dibentuk
dengan Anggaran Dasar
Berdasarkan kesepakatan ini, dan dengan semangat “ Ing Ngarso Sung Tulodho,
Ing Madyo Mangun Karso, Tutwuri Handayani”, maka kami para guru
........................... Kabupaten/Kota .......................... bersama-sama membentuk
organisasi profesi yang diberi nama MUSYAWARAH GURU MATA PELAJARAN
................................. KABUPATEN/KOTA ............................. , yang disingkat
MGMP ............................... Kabupaten/Kota ....................... yang memiliki
Anggaran Dasar sebagai berikut :
BAB I
NAMA DAN DASAR PENDIRIAN
Pasal 1
Nama
Organisasi profesi ini diberi nama Musyawarah Guru Mata Pelajaran
...........................Kabupaten/Kota..............................Rayon.....................*)
, disingkat
MGMP .......................................................................................... Kabupaten/Kota
............................................................................................
Pasal 2
Dasar Pendirian
*
)
Bagi Kabupaten/Kota yang memiliki lebih dari 2 (dua) buah MGMP sejenis
26
MGMP ..............................Kabupaten/Kota ........................didirikan berdasarkan
Surat Keputusan Kepala Dinas Pendidikan Kabupaten/Kota .............. No. .............
Tanggal .........................................
BAB II
KEDUDUKAN, SIFAT, DAN TUJUAN
Pasal 3
Kedudukan dan Sifat
1. MGMP...............................Kabupaten/Kota...........................berkedudukan di
Kabupaten/Kota.
2. MGMP ..........................Kabupaten/Kota .........................bersifat organisasi
non-struktural, mandiri, kekeluargaan, menganut prinsip maju bersama serta
diselenggarakan dari, oleh, dan untuk guru yang menjadi anggota
Pasal 4
Tujuan
Tujuan organisasi profesi ini adalah :
1. Memperluas wawasan dan pengetahuan guru dalam berbagai hal, khususnya
penguasaan substansi materi pembelajaran, penyusunan silabus, penyusunan
bahan-bahan pembelajaran, strategi pembelajaran, metode pembelajaran,
memaksimalkan pemakaian sarana/prasarana belajar, memanfaatkan sumber
belajar, dsb.
2. Memberi kesempatan kepada anggota kelompok kerja atau musyawarah
kerja untuk berbagi pengalaman serta saling memberikan bantuan dan
umpan balik.
3. Meningkatkan pengetahuan dan keterampilan, serta mengadopsi
pendekatan pembaharuan dalam pembelajaran yang lebih profesional bagi
peserta kelompok kerja atau musyawarah kerja.
4. Memberdayakan dan membantu anggota kelompok kerja dalam
melaksanakan tugas-tugas pembelajaran di sekolah.
5. Mengubah budaya kerja anggota kelompok kerja atau musyawarah kerja
(meningkatkan pengetahuan, kompetensi dan kinerja) dan mengembangkan
profesionalisme guru melalui kegiatan-kegiatan pengembangan
profesionalisme di tingkat MGMP.
6. Meningkatkan mutu proses pendidikan dan pembelajaran yang tercermin dari
peningkatan hasil belajar peserta didik.
7. Meningkatkan kompetensi guru melalui kegiatan-kegiatan di tingkat MGMP.
27
BAB III
ORGANISASI
Pasal 5
Struktur, Susunan dan Fungsi Organisasi
Struktur organisasi, susunan pengurus dan fungsi pengurus MGMP................
Kabupaten/Kota................. diatur dalam Anggaran Rumah Tangga.
Pasal 6
Hak dan Kewajiban Pengurus
Hak dan kewajiban pengurus MGMP adalah:
1. Ketua atas nama pengurus berhak mewakili secara sah di luar organisasi
untuk mewakili sesuatu hal demi kemajuan organisasi.
2. Bilamana Ketua berhalangan hadir karena sesuatu hal, maka Sekretaris dapat
mewakili Ketua dengan hak dan kewajiban yang sama.
3. Pengurus berkewajiban menjalankan pekerjaan sehari-hari di dalam
organisasi dan menjalankan keputusan-keputusan Rapat Anggota MGMP.
4. Sekretaris berkewajiban menyelenggarakan surat menyurat dalam organisasi.
5. Bendahara menangani kekayaan/keuangan organisasi dan melaporkan
kepada pengurus yang selanjutnya dipertanggungjawabkan kepada Rapat
Anggota
BAB IV
KEPENGURUSAN
Pasal 7
Masa Kepengurusan dan Pemilihan Pengurus
1. Periode Jabatan Pengurus adalah 4 (empat) tahun dan dapat dicalonkan
kembali pada pemilihan periode berikutnya.
2. Pengurus dipilih langsung oleh anggota.
3. Tata cara pemilihan Pengurus diatur dalam Anggaran Rumah Tangga (ART).
BAB V
28
KEANGGOTAAN
Pasal 8
Syarat Keanggotaan
1. Anggota MGMP......................Kabupaten/Kota...................terdiri dari Guru-guru
PNS dan Non-PNS yang mengajar mata pelajaran ......................di
Kabupaten/Kota...................baik di Sekolah Negeri maupun di Sekolah Swasta
di bawah naungan Departemen Pendidikan Nasional dan Departemen Agama.
2. Syarat menjadi anggota dan Prosedur Pendaftaran diatur dalam Anggaran
Rumah Tangga (ART).
Pasal 9
Hak dan Kewajiban Anggota
Kewajiban anggota adalah:
1. Membantu terlaksananya tujuan organisasi.
2. Mematuhi aturan dan putusan organisasi.
3. Menjaga martabat dan kehormatan profesi.
4. Anggota berhak mengikuti pendidikan dan pelatihan yang diusahakan oleh
organisasi.
5. Anggota berhak mendapat bimbingan untuk meningkatkan
profesionalismenya.
6. Anggota berhak dipilih dan memilih pengurus untuk menjalankan organisasi.
7. Seluruh anggota berhak mengajukan usulan untuk kemajuan organisasi.
BAB VI
KEGIATAN
Pasal 10
Untuk mencapai tujuan pada pasal 4 diatas, kegiatan organisasi profesi ini adalah:
A. Kegiatan Rutin:
1. Diskusi permasalahan pembelajaran
2. Penyusunan silabus, program semester, dan Rencana Program
Pembelajaran
3. Analisis kurikulum
4. Penyusunan instrumen evaluasi pembelajaran
5. Pembahasan materi dan pemantapan menghadapi Ujian Nasional
29
B. Kegiatan Pengembangan:
1. Penelitian
2. Penulisan Karya Tulis Ilmiah
3. Seminar, lokakarya, koloqium (paparan hasil penelitian), dan diskusi
panel
4. Pendidikan dan Pelatihan berjenjang (diklat berjenjang)
5. Penerbitan jurnal KKG/MGMP
6. Penyusunan website KKG/MGMP
7. Forum KKG/MGMP provinsi
8. Kompetisi kinerja guru
9. Peer Coaching (Pelatihan sesama guru menggunakan media ICT)
10. Lesson Study (kerjasama antar guru untuk memecahkan masalah
pembelajaran)
11. Professional Learning Community (komunitas-belajar professional)
12. TIPD (Teachers International Professional Development)/ kerja-sama
MGMP internasional
13. Global Gateway (kemitraan lintas negara)
BAB VII
PROGRAM KERJA
Pasal 11
Penyusunan Program Kerja
1. Program Kerja MGMP disusun sekurang-kurangnya sekali dalam satu periode
kepengurusan
2. Prinsip-prinsip penyusunan program kerja diatur dalam Anggaran Rumah
Tangga Bab (ART).
BAB VIII
PEMBIAYAAN
Pasal 12
1. Pembiayaan MGMP……………………………Kabupaten/Kota………………………. berasal
dari sumber yang sah atau sumber sah lain yang tidak mengikat.
30
2. Sumber pembiayaan organisasi dijelaskan dalam Anggaran Rumah Tangga
(ART).
BAB IX
PENJAMINAN MUTU DAN PELAPORAN
Pasal 13
Pelaksanaan Penjaminan Mutu dan Pelaporan
1. Untuk menjamin mutu kegiatan MGMP perlu dilaksanakan penjaminan mutu
yang akan melihat kesesuaian antara standar dengan pemenuhannya.
2. Data untuk penjaminan mutu diperoleh dengan melakukan pemantauan dan
evalusai.
3. Pelaksanaan penjaminan mutu yang meliputi mekanisme pemantauan dan
evaluasi serta pelaporannya diatur dalam Anggaran Rumah Tangga (ART).
4. Laporan meliputi substansi kegiatan dan administrasi disampaikan kepada
ketua MGMP, ketua MKKS, dan Kepala Dinas Pendidikan Kabupaten/Kota.
BAB X
PERUBAHAN ANGGARAN DASAR, TATA TERTIB PERSIDANGAN,
DAN PEMBUBARAN ORGANISASI
Pasal 14
Perubahan Anggaran Dasar
1. Anggaran Dasar ini hanya dapat diubah dengan Rapat Anggota MGMP
yang dengan sengaja diadakan untuk maksud tersebut.
2. Rapat perubahan Anggaran Dasar harus dihadiri sekurang-kurangnya
duapertiga dari jumlah anggota MGMP.
3. Keputusan rapat perubahan Anggaran Dasar dianggap sah jika disetujui oleh
duapertiga Anggota yang hadir.
2. Apabila quorum tidak terpenuhi seperti yang dimaksud pada ayat 2 dan 3 pasal
ini, maka pengesahan perubahan Anggaran Dasar dilakukan atas persetujuan
Anggota yang hadir dalam Rapat Anggota.
Pasal 15
Tata Tertib
Tata tertib persidangan ditetapkan Pengurus dan disahkan dalam Rapat Anggota
MGMP.
31
Pasal 16
Pembubaran
1. Organisasi ini hanya dapat dibubarkan dengan keputusan Rapat Anggota
MGMP yang sengaja diadakan untuk maksud tersebut.
2. Rapat Anggota harus dihadiri sekurang-kurangnya duapertiga dari jumlah
anggota MGMP.
3. Keputusan rapat pembubaran dianggap sah jika disetujui oleh seluruh anggota
MGMP yang hadir dan diketahui oleh Kepala Dinas Pendidikan
Kabupaten/Kota.
BAB XI
PENUTUP
Pasal 17
1. Anggaran Dasar ini ditetapkan pada pertemuan Guru-guru ..........................
Kabupaten/Kota ......................... di ........................... tanggal ....................
2. Anggaran Dasar ini berlaku sejak tanggal ditetapkan.
Ditetapkan di : ........................
Tanggal : ........................
MGMP...........................................
Kabupaten/Kota.............................
Provinsi.........................................
Ketua Sekretaris
...........................
NIP.
...........................
NIP.
32
Mengetahui,
Ketua MKKS Kabupaten/Kota …………………
………………………………….
NIP.
Menyetujui
Kepala Dinas Pendidikan
Kabupaten/Kota………………………
…………………………………….
NIP.

Standar pengembangan-kkg-mgmp

  • 1.
    0 STANDAR PENGEMBANGAN KELOMPOK KERJA GURU(KKG) MUSYAWARAH GURU MATA PELAJARAN (MGMP) DIREKTORAT PROFESI PENDIDIK DIREKTORAT JENDERAL PENINGKATAN MUTU PENDIDIK DAN TENAGA KEPENDIDIKAN DEPARTEMEN PENDIDIKAN NASIONAL REPUBLIK INDONESIA 2008
  • 2.
    1 DAFTAR ISI BAB IPENDAHULUAN A. Latar Belakang …………………………………………………………… 02 B. Dasar Hukum …………………………………………………………….. 04 C. Tujuan KKG/MGMP ……………………………………………………… 04 D. Tantangan ………………………………………………………………… 05 BAB II KETENTUAN UMUM ………………………………………………………… 06 BAB III STANDAR PENGEMBANGAN KKG/MGMP …………………………….. 07 A. Standar Program ………………………………………………………… 07 B. Standar Organisasi ……………………………………………………… 08 C. Standar Pengelolaan ……………………………………………………. 08 D. Standar Sarana/Prasarana ……………………………………………… 08 E. Standar Sumber Daya Manusia ………………………………………… 09 F. Standar Pembiayaan ……………………………………………………. 10 G. Standar Penjaminan Mutu ……………………………………………… 10 H. Standar Operasional Prosedur KKG/MGMP…………………………. 11 BAB IV PENUTUP ……………………………………………………………………… 24 LAMPIRAN A. CONTOH ANGGARAN DASAR MGMP B. PRESENTATION HANDOUT
  • 3.
    2 BAB I PENDAHULUAN A. LatarBelakang Undang-undang RI Nomor 14 tahun 2005 tentang Guru dan Dosen, mempersyaratkan guru untuk: (i) memiliki kualifikasi akademik minimum S1/D4;, (ii); memiliki kompetensi sebagai agen pembelajaran yaitu kompetensi pedagogik, kepribadian, sosial, dan profesional; dan (iii) memiliki sertifikat pendidik. Dengan berlakunya Undang-undang ini diharapkan memberikan suatu kesempatan yang tepat bagi guru untuk meningkatkan profesionalismenya melalui pelatihan, penulisan karya ilmiah, pertemuan di Kelompok Kerja Guru (KKG), dan pertemuan di Musyawarah Guru Mata Pelajaran (MGMP). Dengan demikian KKG dan MGMP memiliki peran penting dalam mendukung pengembangan profesional guru. Untuk mewujudkan peran KKG dan MGMP dalam pengembangan profesionalisme guru, maka peningkatan kinerja kelompok kerja guru (KKG) dan musyawarah guru mata pelajaran (MGMP) merupakan masalah yang mendesak untuk dapat direalisasikan. Berbagai upaya telah dilakukan untuk meningkatkan kinerja KKG dan MGMP, antara lain melalui berbagai pelatihan instruktur dan guru inti, peningkatan sarana dan prasarana, dan peningkatan mutu manajemen KKG/MGMP. Namun demikian, berbagai indikator mutu pendidikan belum menunjukkan peningkatan kinerja KKG/MGMP yang berarti. Di beberapa daerah menunjukkan peningkatan kinerja KKG/MGMP yang cukup menggembirakan, namun sebagian besar lainnya masih memprihatinkan. Berdasarkan masalah ini, maka diperlukan analisis yang mendalam mengenai rendahnya kinerja KKG/MGMP. Dari berbagai pengamatan dan analsis, sedikitnya ada empat faktor yang menyebabkan kinerja KKG/MGMP tidak mengalami peningkatan secara merata. Faktor pertama, kebijakan dan penyelenggaraan KKG/MGMP menggunakan pendekatan education production function atau input-output analysis yang
  • 4.
    3 tidak dilaksanakan secarakonsekuen. Pendekatan ini melihat bahwa KKG/MGMP berfungsi sebagai pusat produksi yang apabila dipenuhi semua input (masukan) yang diperlukan dalam kegiatan produksi tersebut, maka lembaga ini akan menghasilkan output yang dikehendaki. Pendekatan ini menganggap bahwa apabila input KKG/MGMP seperti pelatihan guru dan perbaikan sarana dan prasarana lainnya dipenuhi, maka peningkatan kinerja KKG/MGMP (output) secara otomatis akan terjadi. Dalam kenyataan, peningkatan kinerja KKG/MGMP yang diharapkan tidak terjadi. Mengapa? Karena selama ini dalam menerapkan pendekatan education production function terlalu memusatkan pada input pendidikan dalam hal ini guru yang mengikuti kegiatan KKG/MGMP dan kurang memperhatikan pada proses kinerja. Padahal, proses kinerja sangat menentukan output kegiatan KKG/MGMP. Faktor kedua, penyelenggaraan KKG/MGMP yang dilakukan masih belum dapat melepaskan dari sistem birokrasi pemerintah daerah, sehingga menempatkan KKG/MGMP sebagai wadah pengembangan profesionalisme guru masih tergantung pada keputusan birokrasi yang mempunyai jalur yang sangat panjang dan kadang-kadang kebijakan yang dikeluarkan tidak sesuai dengan kebutuhan guru setempat. Dengan demikian KKG/MGMP kehilangan kemandirian, motivasi dan insiatif untuk mengembangkan dan memajukan lembaganya termasuk peningkatan profesionalisme guru sebagai salah satu faktor yang mempengaruhi mutu pendidikan nasional. Faktor ketiga, akutabilitas kinerja KKG/MGMP selama ini belum dilakukan dengan baik. Pengurus KKG/MGMP tidak memiliki beban untuk mempertanggungjawabkan hasil pelaksanaan kegiatannya kepada sesama rekan guru, pimpinan sekolah, dan masyarakat. Faktor keempat, belum adanya panduan/ petunjuk kegiatan kelompok kerja yang jelas untuk dapat digunakan sebagai acuan bagi guru dan pengurus KKG/MGMP dalam melakukan aktivitas kelompok kerja atau musyawarah kerja.
  • 5.
    4 Berdasarkan kenyataan-kenyataan tersebutdi atas, tentu saja perlu dilakukan upaya-upaya perbaikan, salah satunya adalah melakukan revitalisasi penyelenggaraan KKG/MGMP melalui penyusunan panduan penyelenggaraan KKG/MGMP dalam bentuk (1) Buku Standar Pengembangan KKG/ MGMP dan (2) Buku Standar Operasional Pelaksanaan KKG/MGMP. Diharapkan dengan adanya panduan pelaksanaan KKG/MGMP ini kegiatan-kegiatan kelompok kerja guru dan musyawarah kerja mata pelajaran dapat lebih terarah dan dapat dijadikan wadah untuk pengembangan profesionalisme guru secara mandiri dan berkelanjutan. B. Dasar Hukum 1. UU RI No. 20/2003 tentang Sisdiknas. 2. UU RI No. 14/2005 tentang Guru dan Dosen. 3. PP RI No.19/2005 tentang SNP 4. Permendiknas No. 22/2006 tentang SI 5. Permendiknas No. 23/2006 tentang SKL 6. Permendiknas No. 12/2007 tentang standar Pengawas Sekolah/madrasah 7. Permendiknas No. 13/2007 tentang standar Kepala Sekolah/madrasah 8. Permendiknas No. 16/2007 tentang standar kualifikasi Akademik dan Kompetensi Guru. 9. Permendiknas No. 19/2007 tentang Standar Pengelolaan Pendidikan. 10. Permendiknas No. 20/2007 tentang Standar Penilaian. 11. Permendiknas No. 24/2007 tentang Standar Sarana dan Prasarana. C. Tujuan KKG/MGMP 1. Memperluas wawasan dan pengetahuan guru dalam berbagai hal, khususnya penguasaan substansi materi pembelajaran, penyusunan silabus, penyusunan bahan-bahan pembelajaran, strategi pembelajaran, metode pembelajaran, memaksimalkan pemakaian sarana/prasarana belajar, memanfaatkan sumber belajar, dsb. 2. Memberi kesempatan kepada anggota kelompok kerja atau musyawarah kerja untuk berbagi pengalaman serta saling memberikan bantuan dan
  • 6.
    5 umpan balik. 3. Meningkatkanpengetahuan dan keterampilan, serta mengadopsi pendekatan pembaharuan dalam pembelajaran yang lebih profesional bagi peserta kelompok kerja atau musyawarah kerja. 4. Memberdayakan dan membantu anggota kelompok kerja dalam melaksanakan tugas-tugas pembelajaran di sekolah. 5. Mengubah budaya kerja anggota kelompok kerja atau musyawarah kerja (meningkatkan pengetahuan, kompetensi dan kinerja) dan mengembangkan profesionalisme guru melalui kegiatan-kegiatan pengembangan profesionalisme di tingkat KKG/MGMP. 6. Meningkatkan mutu proses pendidikan dan pembelajaran yang tercermin dari peningkatan hasil belajar peserta didik. 7. Meningkatkan kompetensi guru melalui kegiatan-kegiatan di tingkat KKG/MGMP. D. Tantangan 1. Mutu sumber daya manusia semakin menurun. Hal ini dibuktikan dengan beberapa kompetesi internasional yang dari tahun ke tahun menunjukan adanya penurunan kualitas. Dengan kemajuan ilmu pengetahuan dan teknologi yang sangat cepat, diperlukan sumber daya manusia yang bermutu agar tidak ketinggalan dengan negara lain. 2. Masih banyak guru yang memiliki kualifikasi akademik dibawah Ketentuan Undang-Undang RI No 14 tahun 2005 tentang Guru dan Dosen yang mensyaratkan kualifikasi akademik guru sekurang- kurangnya S1/D-IV. 3. Situs kerja guru tersebar di seluruh wilayah Indonesia yang merupakan pulau-pulau besar dan kecil dan bahkan sebagian di antaranya merupakan daerah terpencil. 4. Terbatasnya jumlah Perguruan Tinggi yang memiliki program studi tertentu yang dibutuhkan oleh Guru dalam upaya peningkatan kualifikasi akademiknya. 5. Pelaksanaan sertifikasi guru dilaksanakan hanya satu kali sepanjang guru menjalankan tugasnya. Dengan demikian perlu ada sistem
  • 7.
    6 peningkatan profesionalisme gurusecara berkelanjutan sebagai upaya memelihara dan meningkatkan kompetensi guru BAB II KETENTUAN UMUM Dalam standar pengembangan KKG/MGMP yang dimaksud dengan: 1. Standar pengembangan KKG/MGMP adalah unsur-unsur yang harus dimiliki oleh KKG/MGMP yang mencakup organisasi, program, pengelolaan, sarana dan prasarana, sumber daya manusia, pembiayaan, dan penjaminan mutu. 2. KKG (Kelompok Kerja Guru) merupakan wadah atau forum kegiatan profesional bagi para guru Sekolah Dasar/Madrasah Ibtidaiyah di tingkat gugus atau kecamatan yang terdiri dari beberapa guru dari beberapa sekolah. 3. MGMP (Musyawarah Guru Mata Pelajaran) adalah forum/wadah kegiatan profesional guru mata pelajaran pada SMP/MTs, SMPLB/MTsLB, SMA/MA, SMK/MAK, SMALB/MALB yang berada pada satu wilayah/kabupaten/kota/ kecamatan/sanggar/gugus sekolah. 4. Organisasi adalah struktur kepengurusan dan legalitas administrasi KKG/MGMP 5. Program adalah rencana kegiatan KKG/MGMP yang mencakup jangka pendek, jangka menengah, dan jangka panjang. 6. Pengelolaan adalah proses pelaksanaan program KKG/MGMP. 7. Sarana dan prasarana adalah fasilitas fisik untuk menunjang KKG/MGMP 8. Instruktur adalah pembimbing/narasumber/tutor/pengajar dalam kegiatan KGG/MGMP, dapat berasal dari guru atau non guru, dan sifatnya temporer. 9. Guru inti adalah pembimbing/narasumber/tutor/pengajar dalam kegiatan KGG/MGMP, dan sifatnya tetap 10. Pembiayaan adalah dana yang digunakan untuk kegiatan KKG/MGMP 11. Penjaminan mutu adalah sistem untuk mengaudit kesesuaian antara pelaksanaan KKG/MGMP dengan standar yang ditetapkan.
  • 8.
    7 BAB III STANDAR PENGEMBANGANKKG/MGMP A. Standar Program 1. Penyusunan program KKG/MGMP dimulai dari menyusun Visi, Misi , Tujuan, sampai kalender kegiatan. 2. Program KKG/MGMP diketahui oleh Ketua KKKS (Kelompok Kerja Kepala Sekolah SD) atau Ketua MKKS (Musyawarah Kerja Kepala Sekolah) dan disyahkan oleh Kepala Dinas Pendidikan Kabupaten/Kota. 3. Program KKG/MGMP terdiri dari program rutin dan program pengembangan. 4. Program rutin sekurang-kurangnya terdiri dari: a. Diskusi permasalahan pembelajaran b. Penyusunan silabus, program semester, dan Rencana Program Pembelajaran c. Analisis kurikulum d. Penyusunan instrumen evaluasi pembelajaran e. Pembahasan materi dan pemantapan menghadapi Ujian Nasional 5. Program pengembangan dapat dipilih sekurang-kurangnya tiga dari kegiatan-kegiatan berikut: a. Penelitian b. Penulisan Karya Tulis Ilmiah c. Seminar, lokakarya, koloqium (paparan hasil penelitian), dan diskusi panel d. Pendidikan dan Pelatihan berjenjang (diklat berjenjang) e. Penerbitan jurnal KKG/MGMP f. Penyusunan website KKG/MGMP g. Forum KKG/MGMP provinsi h. Kompetisi kinerja guru i. Peer Coaching (Pelatihan sesama guru menggunakan media ICT) j. Lesson Study (kerjasama antar guru untuk memecahkan masalah pembelajaran) k. Professional Learning Community (komunitas-belajar professional)
  • 9.
    8 l. TIPD (TeachersInternational Professional Development)/ kerja- sama MGMP internasional m. Global Gateway (kemitraan lintas negara) B. Standar Organisasi 1. Organisasi KKG dan MGMP terdiri dari: pengurus, anggota, SK pengesahan oleh Dinas Pendidikan Kabupaten/Kota, dan mempunyai AD/ART. 2. Pengurus KKG dan MGMP terdiri dari: Ketua, Sekretaris, Bendahara, dan Bidang, dipilih oleh anggota berdasarkan AD/ART. 3. Anggota KKG terdiri dari guru kelas, guru agama, dan guru penjaskes di SD/MI yang anggotanya berasal dari 8 – 10 sekolah dan direkrut dengan prosedur tertentu. Untuk daerah terpencil anggotanya berasal dari 3 – 5 sekolah. 4. Anggota MGMP terdiri dari guru mata pelajaran di SMP/MTs, SMA/MA, SMK/MAK, SLB/MALB. Yang anggotanya berasal dari 8 – 10 sekolah dan direkrut dengan prosedur tertentu. Untuk daerah terpencil anggotanya berasal dari 3 – 5 sekolah. C. Standar Pengelolaan 1 1. . Pengelolaan k ke es se el lu ur ru uh ha an n p pr ro og gr ra am m K KK KG G/ /M MG GM MP P m me en nj ja ad di i t ta an ng gg gu un ng g j ja aw wa ab b k ke et tu ua a K KK KG G/ /M MG GM MP P. . 2 2. . P Pe el la ak ks sa an na aa an n m ma as si in ng g- -m ma as si in ng g p pr ro og gr ra am m d di il la ak ku uk ka an n o ol le eh h p pa an ni it ti ia a y ya an ng g d di ip pi im mp pi in n o ol le eh h s se eo or ra an ng g p pe en na an ng gg gu un ng g j ja aw wa ab b b be er rd da as sa ar rk ka an n s su ur ra at t k ke ep pu ut tu us sa an n k ke et tu ua a K KK KG G/ /M MG GM MP P. . 3 3. . P Pe el la ak ks sa an na aa an n m ma as si in ng g- -m ma as si in ng g p pr ro og gr ra am m b be er rp pe ed do om ma an n p pa ad da a K Ke er ra an ng gk ka a A Ac cu ua an n K Ke er rj ja a ( (K KA AK K) ) y ya an ng g d di is su us su un n o ol le eh h p pe en ng gu ur ru us s K KK KG G/ /M MG GM MP P. . 4 4. . P Pa an ni it ti ia a m me em mb bu ua at t p pr ro op po os sa al l k ke eg gi ia at ta an n y ya an ng g m me el li ip pu ut ti i: : p pe er re en nc ca an na aa an n, , p pe el la ak ks sa an na aa an n, , p pe em mb bi ia ay ya aa an n, , d da an n p pe el la ap po or ra an n k ke eg gi ia at ta an n. . 5 5. . P Pe en ng gu ur ru us s m me em ma an nt ta au u d da an n m me en ng ge ev va al lu ua as si i k ke eg gi ia at ta an n. . D. Standar Sarana dan Prasarana 1. Sarana dan prasarana yang tersedia di setiap KKG/MGMP sekurang- kurangnya adalah:
  • 10.
    9 a. Ruang/Gedung untukkegiatan KKG/MGMP b. Komputer c. Media Pembelajaran d. OHP/LCD Proyektor e. Telepon dan Faximile 2. Sarana dan prasarana tambahan yang tersedia sekurang-kurangnya terdiri dari tiga daftar berikut: a. Laboratorium IPA b. Laboratorium Bahasa c. Laboratorium Micro Teaching d. Perpustakaan e. Audio Visual Aids (AVA) f. Handy cam dan kamera digital g. Internet h. Davinet (Digital Audio Visual Network) E. Standar Sumber Daya Manusia 1. Pendidik yang menjadi pembina kegiatan KKG/MGMP harus memiliki kriteria: a. Memiliki kualifikasi akademik sekurang-kurangnya S1 b. Memiliki pengalaman mengajar sekurang-kurangnya 10 (sepuluh) tahun c. Memiliki keahlian yang relevan dengan materi yang disampaikan 2. Pendidik pada butir 1 dapat terdiri dari: a. Instruktur b. guru Inti c. Pemandu/tutor d. Pengawas e. Kepala Sekolah f. Widyaiswara g. Dosen. h. Pejabat struktural maupun nonstruktural Dinas Pendidikan Propinsi dan Kabupaten/Kota.
  • 11.
    10 i. Pejabat Strukturalmaupun nonstruktural Departeman j. Tim Pengembang (intstruktur terpilih) F. Standar Pembiayaan 1. Pembiayaan kegiatan KKG/MGMP mencakup sumber dana, penggunaan, dan pertanggungjawaban. 2. Sumber Dana kegiatan KKG/MGMP dapat terdiri dari: a. Iuran anggota/sekolah b. Dinas Pendidikan Propinsi atau kabupaten/kota c. Departemen d. Donatur e. Unit produksi f. Hasil kerjasama g. Masyarakat h. Sponsor yang tidak mengikat dan sah 3. Dana KKG/MGMP hanya dapat digunakan untuk membiayai: a. Program rutin b. Program pengembangan 4. Pertanggungjawaban keuangan KKG/MGMP mengacu pada sistem pelaporan keuangan sesuai dengan ketentuan yang berlaku G. Standar Penjaminan Mutu 1. Kegiatan KKG/MGMP perlu disertai dengan sistem penjaminan mutu yang akan melihat kesesuaian antara standar dengan pemenuhannya. 2. Data untuk penjaminan mutu diperoleh dengan melakukan pemantauan dan evalusai. 3. Pelaksanaan penjaminan mutu yang meliputi mekanisme pemantauan dan evaluasi serta pelaporannya diatur dalam Anggaran Rumah Tangga (ART). 4. Laporan meliputi substansi kegiatan dan administrasi disampaikan kepada ketua KKG/MGMP, ketua KKKS/MKKS, dan Kepala Dinas Pendidikan Kabupaten/Kota.
  • 12.
    11 DIREKTORAT PROFESI PENDIDIK DIREKTORATJENDERAL PENINGKATAN MUTU PENDIDIK DAN TENAGA KEPENDIDIKAN DEPARTEMEN PENDIDIKAN NASIONAL REPUBLIK INDONESIA 2008 STANDAR OPERASIONAL PENYELENGGARAAN KELOMPOK KERJA GURU (KKG) MUSYAWARAH GURU MATA PELAJARAN (MGMP)
  • 13.
    12 BAB I PENDAHULUAN A. LatarBelakang Berdasarkan standar pengembangan Kelompok Kerja Guru (KKG) dan Musyawarah Guru Mata Pelajaran (MGMP) yang telah disusun menjadi Buku 1, maka perlu dilengkapi dengan Buku Standar Operasional Pelaksanaan KKG/MGMP (Buku 2) agar pelaksanaan kegiatan KKG dan MGMP dapat lebih terarah dan mencapai sasaran. Isi Buku ini merupakan operasionalisasi dari standar organisasi, standar program, standar pengelolaan, standar sarana dan prasarana, standar sumber daya manusia, standar pembiayaan, dan standar penjaminan mutu yang terdapat dalam Buku 1. Buku ini diharapkan dapat menjadi panduan bagi para pengelola KKG dan MGMP di lapangan untuk menyelenggarakan kegiatan KKG dan MGMP yang legal, mandiri, bermutu, dan berkelanjutan. B. Tujuan 1. Sebagai acuan dalam penyelenggaraan KKG dan MGMP yang efektif sesuai dengan Standar yang dipersaratkan 2. Memberikan persepsi yang sama dalam penyelenggaraan KKG/MGMP bagi para pengelola yang terkait dengan peningkatan profesionalitas guru dalam lingkup KKG/MGMP 3. Meningkatkan mutu KKG/MGMP sesuai dengan perkembangan Ilmu Pengetahuan Teknologi dan Seni (IPTEKS) BAB II STANDAR OPERASIONAL PENYELENGGARAAN KKG/MGMP A. Standar Operasional Organisasi 1. Mekanisme Pembentukan Pengurus KKG/MGMP Pembentukan pengurus KKG dilaksanakan dalam langkah-langkah berikut: a. Dinas Pendidikan Kabupaten mengundang pengurus MKKS untuk merencanakan pembentukan kembali pengurus KKG/MGMP yang masa baktinya sudah habis (bagi pengurus KKG dan MGMP yang
  • 14.
    13 belum habis masabaktinya tidak perlu diadakan pembentukan dan pemilihan pengurus baru). b. MKKS mengundang para pengurus KKG/MGMP untuk merencanakan pembentukan kembali pengurus KKG/MGMP. c. Para pengurus KKG/MGMP mengundang seluruh anggota untuk mengadakan rapat anggota dalam rangka pembentukan kembali pengurus KKG/MGMP. d. Rapat anggota KKG/MGMP membentuk formatur pengurus e. Formatur terpilih membentuk pengurus KKG/MGMP. Pada umumnya Pengurus KKG dan MGMP terdiri dari : Ketua, Sekretaris, Bendahara, dan Bidang–bidang, Contoh Struktur Pengurus KKG/MGMP terdapat dalam lampiran 1 f. Susunan pengurus diserahkan oleh tim formatur untuk syahkan oleh Dinas Pendidikan Kabupaten/Kota dengan diketahui oleh ketua MKKS/MGMP. g. Pengurus KKG/MGMP yang terbentuk menyusun AD/ART. 2. Penyusunan Anggaran Dasar (AD) Penyusunan AD dilaksankan mengikuti langkah-langkah berikut: a. Menentukan mukadimah b. Menentukan nama dan dasar pendirian c. Menentukan kedudukan, sifat, dan tujuan d. Menentukan organisasi • Struktur, Susunan dan Fungsi Organisasi • Hak dan Kewajiban Pengurus e. Menentukan masa kepengurusan dan pemilihan pengurus f. Menentukan Keanggotaan g. Menentukan Program Contoh Anggaran Dasar KKG/MGMP terdapat dalam lampiran 2. 3. Rekrutmen-Ulang Anggota Rekrutmen-ulang anggota KKG/MGMP mengikuti langkah-langkah berikut:
  • 15.
    14 a. Menentukan persyaratananggota, termasuk persyaratan tambahan yang berasal dari peraturan-terbaru pemerintah. Contoh : • Anggota KKG harus berasal dari guru kelas, guru penjaskes, dan guru agama pada SD /MI baik negeri maupun swasta. • Anggota MGMP harus berasal dari guru mata pelajaran sejenis di SMP/MTs, SMA/MA, SMK/MAK, SLB/MLB. • Anggota KKG/MGMP harus guru yang masih aktif dan mengajar 24 jam per minggu. b. Melakukan pendaftaran-ulang anggota KKG/MGMP, yaitu melalui mekanisme: • Pengurus KKG/MGMP menyediakan formulir anggota. • Pengurus KKG/MGMP membagikan formulir ke calon anggota. • Calon anggota mengirimkan kembali formulir kepada pengurus. • Pengurus membuat surat keputusan tentang keanggotaan KKG/MGMP ditembuskan kepada MKKS dan Dinas Pendidikan kabupaten/kota. • Pengurus membuat kartu anggota.
  • 16.
    15 B. Standar OperasionalPenyusunan Program Prosedur penyusunan program kegiatan KKG/MGMP mengikuti diagram alir seperti Gambar 1 di bawah ini. Diagram Alir Pelaksana Uraian Kegiatan Pengurus dan Anggota • Melakukan analisis kekuatan, kelemahan, peluang dan ancaman yang dihadapai KKG/MGMP Pengurus dan Anggota Melakukan diskusi: • Menentukan akar masalah. • Menyusun alternatif pemecahan masalah. • Menentukan program sesuai skala prioritas. • Menunjuk anggota tim khusus • Menjelaskan tugas dan jadwal kerja tim khusus Tim Khusus • Menyusun outline draft program • Menyusun draft awal program berdasarkan analisis SWOT dan skala prioritas Pengurus dan Anggota, Kepala Sekolah, dan Pengawas Sekolah. • Menyimak paparan draft awal program • Memberi tanggapan • Menindak lanjuti Tim Khusus • Melakukan perbaikan draft sesuai dengan masukan dalam pembahasan Pengurus dan Anggota, Kepala Sekolah, dan Pengawas Sekolah • Bila draft disetujui dalam rapat pleno, pengurus memutuskan bahwa draft tersebut dapat di finalisasi • Bila draft tidak disetujui dalam rapat pleno, draft dibahas ulang dan dilakukan revisi sesuai rekomendasi Tim khusus, KKKS/ MKKS • Tim khusus melakukan perbaikan teknis penulisan naskah program kegiatan KKG/MGMP dan menyusun kerangka acuan kerja. • Pengesahan oleh KKKS/MKKS Gambar 1. Diagram alir penyusunan program KKG/MGMP Mulai SWOT Brainstorming Penyusunan draft awal program Pembahasan program Revisi program Finalisasi program Selesai OK Tidak
  • 17.
    16 C. Standar OperasionalSDM 1. Prosedur operasional penentuan narasumber yang bersifat temporer mengikuti langkah-langkah berikut: a. Pengurus mengidentifikasi kompetensi yang akan dikembangkan b. Pengurus mengidentifikasi nara sumber yang sesuai dengan kebutuhan c. Pengurus menghubungi narasumber disertai dengan surat permohonan dan proposal kegiatan. d. Meminta narasumber untuk menyiapkan materi dan media 2. Prosedur operasional penentuan instruktur/guru-inti/pendamping (yang bersifat tetap) mengikuti langkah-langkah berikut: a. Pengurus mengidentifikasi kompetensi yang akan dikembangkan. b. Pengurus mengidentifikasi instruktur/guru-inti/pendamping yang sesuai dengan kebutuhan. c. Pengurus menunjuk instruktur/guru-inti/pendamping disertai dengan surat tugas dan proposal kegiatan. d. Meminta instruktur/guru-inti/pendamping untuk menyiapkan materi dan media. D. Standar Operasional Sarana dan Prasarana Prosedur operasional penyediaan sarana dan prasarana KKG/MGMP mengikuti diagram alir dalam Gambar 2 dan 3 berikut ini.
  • 18.
    17 Diagram Alir PelaksanaUraian Pengurus Melakukan persiapan kegiatan tahunan KKG/MGMP Pengurus Menentukan sekolah/gedung tempat kegiatan KKG/MGMP Pengurus Mengajukan permohonan penggunaan gedung untuk kegiatan rutin KKG/MGMP kepada Kepala Sekolah dan Dinas Pendidikan Kabupaten/Kota Kepala Sekolah dan Dinas Pendidikan Kabupaten/Kota Mengeluarkan Keputusan persetujuan penggunaan gedung/ ruangan Pengurus Menerima persetujuan penggunaan gedung/ ruangan Pengurus dan anggota Menggunakan gedung Gambar 2. Diagram Alir Operasional Penyediaan Prasarana KKG/MGMP Diagram Alir Pelaksana Uraian Penentuan Gedung/Ru- angan yang diperlukan Permohonan penggunaan gedung Persetujuan penggunaan gedung Mulai Persiapan kegiatan tahunan Disetujui? Ya Tidak Penggunaan gedung Selesai
  • 19.
    18 Gambar 3. DiagramAlir Operasional Penyediaan Sarana KKG/MGMP E. Standar Operasional Pengelolaan Panitia Pelaksana Melakukan identifikasi tujuan program KKG/MGMP Panitia pelaksana Menentukan sarana yang diperlukan Panitia pelaksana Memeriksa ketersediaan sarana yang diperlukan Ketua dan panitia pelaksana Memutuskan sarana yang akan dibeli Ketua dan panitia pelaksana Melakukan pembelian Semua anggota Menggunakan sarana Penentuan sarana yang diperlukan Pemeriksaan ketersediaan sarana Mulai Persiap- an kegiatan Tersedia? Ya Tidak Penggunaan sarana Selesai Pembelian
  • 20.
    19 D Da al la am m p pe en ny yu us su un na an n p pr ro og gr ra am mK KK KG G/ /M MM MP P t te el la ah h d di ip pi il li ih h p pr ro og gr ra am m- -p pr ro og gr ra am m y ya an ng g m me en nj ja ad di i p pr ri io or ri it ta as s, , b ba ai ik k r ru ut ti in n m ma au up pu un n p pr ro og gr ra am m p pe en ng ge em mb ba an ng ga an n. . K Ke es se el lu ur ru uh ha an n p pr ro og gr ra am m m me en nj ja ad di i t ta an ng gg gu un ng g j ja aw wa ab b b be er rs sa am ma a s se el lu ur ru uh h p pe en ng gu ur ru us s K KK KG G/ /M MG GM MP P. . T Te et ta ap pi i, , m ma as si in ng g- -m ma as si in ng g p pr ro og gr ra am m m me em mp pu un ny ya ai i p pa an ni it ti ia a y ya an ng g d di ip pi im mp pi in n o ol le eh h s se eo or ra an ng g p pe en na an ng gg gu un ng g j ja aw wa ab b p pr ro og gr ra am m a at ta au u p pe er rs so on n i in n c ch ha ar rg ge e ( (P PI IC C) ). . S Se eo or ra an ng g P PI IC C d de en ng ga an n p pa an ni it ti ia an ny ya a t ti id da ak k b be ek ke er rj ja a d da ar ri i n no ol l; ; i ia a s su ud da ah h m me em mp pu un ny ya ai i t te er rm m o of f r re ef fe er re en nc ce e ( (T TO OR R) ) y ya an ng g d di is su us su un n o ol le eh h t ti im m p pe en ng ge em mb ba an ng g p pr ro og gr ra am m. . T Tu ug ga as s P PI IC C h ha an ny ya al la ah h m me el la ak ks sa an na ak ka an n d da an n m me en ng ge el lo ol la a p pr ro og gr ra am m i it tu u s se es su ua ai i d de en ng ga an n g ga ar ri is s- -g ga ar ri is s b be es sa ar r y ya an ng g t te er rt tu ua an ng g d di i d da al la am m T TO OR R. . A Al ll li ir r p pe en ng ge el lo ol la aa an n p pr ro og gr ra am m d da al la am m T Ta ab be el l 1 1 b be er ri ik ku ut t i in ni i a ad da al la ah h h ha al l- -h ha al l y ya an ng g d di il la ak ku uk ka an n P PI IC C m mu ul la ai i d da ar ri i t ta ah ha ap p p pe er rs si ia ap pa an n, , s se ek ki it ta ar r s sa at tu u a at ta au u d du ua a b bu ul la an n s se eb be el lu um m p pe el la ak ks sa an na aa an n p pr ro og gr ra am m. . T Te er rg ga an nt tu un ng g p pa ad da a k ka ar ra ak kt te er ri is st ti ik k p pr ro og gr ra am m, , t ta ah ha ap p p pe er rs si ia ap pa an n i it tu u d da ap pa at t l le eb bi ih h s si in ng gk ka at t a at ta au u l le eb bi ih h l la am ma a; ; s se em mi in na ar r n na as si io on na al l m mi is sa al ln ny ya a, , m me em me er rl lu uk ka an n p pe er rs si ia ap pa an n y ya an ng g l le eb bi ih h l la am ma a. . T Ta ab be el l 1 1. . A Al lu ur r P Pe en ng ge el lo ol la aa an n P Pr ro og gr ra am m K Ke eg gi ia at ta an n S Su ub b K Ke eg gi ia at ta an n P Pe el la ak ks sa an na a A A. . M Me er ra an nc ca an ng g k ke eg gi ia at ta an n 1 1. . M Me en ny yu us su un n p pr ro op po os sa al l p pr ro og gr ra am m b be er rd da as sa ar rk ka an n T TO OR R P PI IC C 2 2. . P Pr re es se en nt ta as si i d da an n r re ev vi iu u p pr ro op po os sa al l, , s se ek ka al li ig gu us s m me en ny yu us su un n p pa an ni it ti ia a P PI IC C d da an n p pe en ng gu ur ru us s 3 3. . M Me em mb bu ua at t d de es sk kr ri ip ps si i t tu ug ga as s p pa an ni it ti ia a P PI IC C 4 4. . M Me en ng ge es sa ah hk ka an n p pa an ni it ti ia a K Ke et tu ua a M MK KK KS S B B. . R Ra ap pa at t K Ko oo or rd di in na as si i 1 1 1 1. . M Me en nj je el la as sk ka an n p pr ro og gr ra am m k ke ep pa ad da a s se el lu ur ru uh h a an ng gg go ot ta a p pa an ni it ti ia a K Ke et tu ua a p pa an ni it ti ia a 2 2. . M Me em mb ba ag gi i t tu ug ga as s k ke ep pa ad da a s se el lu ur ru uh h a an ng gg go ot ta a p pa an ni it ti ia a K Ke et tu ua a p pa an ni it ti ia a C C. . M Me en ng ge em mb ba an ng gk ka an n k ke eg gi ia at ta an n 1 1. . M Me en ne en nt tu uk ka an n k kr ri it te er ri ia a d da an n j ju um ml la ah h p pe es se er rt ta a K Ke et tu ua a p pa an ni it ti ia a 2 2. . M Me en ne en nt tu uk ka an n m ma at te er ri i/ /k ke eg gi ia at ta an n K Ke et tu ua a p pa an ni it ti ia a 3 3. . M Me en ne en nt tu uk ka an n i in ns st tr ru uk kt tu ur r/ /n na ar ra a- -s su um mb be er r K Ke et tu ua a p pa an ni it ti ia a 4 4. . M Me en ny yu us su un n j ja ad dw wa al l S Se ek kr re et ta ar ri is s
  • 21.
    20 K Ke eg gi ia at ta an n S Su ub b K Ke eg gi ia at ta an nP Pe el la ak ks sa an na a k ke eg gi ia at ta an n 5 5. . M Me em mb bu ua at t b bu uk ku u p pa an nd du ua an n S Se ek kr re et ta ar ri ia at t 6 6. . M Me em mb bu ua at t l le ea af fl le et t S Se ek kr re et ta ar ri ia at t 7 7. . M Me em mb bu ua at t u un nd da an ng ga an n S Se ek kr re et ta ar ri ia at t 8 8. . M Me en ng gi ir ri im m u un nd da an ng ga an n S Se ek kr re et ta ar ri ia at t D D. . R Ra ap pa at t K Ko oo or rd di in na as si i 2 2 1 1. . M Me en ng ge ec ce ek k k ke em ma aj ju ua an n K Ke et tu ua a p pa an ni it ti ia a 2 2. . M Me en ne en nt tu uk ka an n l la an ng gk ka ah h a al lt te er rn na at ti if f K Ke et tu ua a p pa an ni it ti ia a E E. . M Me el la ak ks sa an na ak ka an n k ke eg gi ia at ta an n 1 1. . M Me em mb bu ua at t d da af ft ta ar r h ha ad di ir r p pe es se er rt ta a d da an n n na ar ra as su um mb be er r S Se ek kr re et ta ar ri ia at t 2 2. . M Me el la ak ks sa an na ak ka an n k ke eg gi ia at ta an n s se es su ua ai i j ja ad dw wa al l a ac ca ar ra a S Se ek ks si i a ac ca ar ra a 3 3. . M Me en ny ye ed di ia ak ka an n m ma at te er ri i S Se ek ks si i p pe er rs si id da an ng gn n 4 4. . M Me en ng gh ha ad di ir rk ka an n i in ns st tr ru uk kt tu ur r/ /n na ar ra as su um mb be er r S Se ek ks si i p pe er rs si id da an ng ga an n 5 5. . M Me em ma an nd du u d da an n m me en ng ga ar ra ah hk ka an n k ke eg gi ia at ta an n S Se ek ks si i p pe er rs si id da an ng gf fa an n F F. . M Me em mo on ni it to or r k ke eg gi ia at ta an n 1 1. . M Me em mo on ni it to or r k ke el la an nc ca ar ra an n a ac ca ar ra a T Ti im m m mo on ne ev v 2 2. . M Me em mo on ni it to or r k ke el le en ng gk ka ap pa an n m ma at te er ri i T Ti im m m mo on ne ev v 3 3. . M Me em mo on ni it to or r k ke eh ha ad di ir ra an n i in ns st tr ru uk kt tu ur r/ /n na ar ra as su um mb be er r T Ti im m m mo on ne ev v 4 4. . M Me em mo on ni it to or r i in nt te er ra ak ks si i a an nt ta ar ra a p pe es se er rt ta a d de en ng ga an n i in ns st tr ru uk kt tu ur r T Ti im m m mo on ne ev v G G. . R Ra ap pa at t e ev va al lu ua as si i k ke eg gi ia at ta an n 1 1. . E Ev va al lu ua as si i a ac ca ar ra a T Ti im m m mo on ne ev v d da an n p pa an ni it ti ia a 2 2. . E Ev va al lu ua as si i r re es sp po on n p pe es se er rt ta a T Ti im m m mo on ne ev v d da an n p pa an ni it ti ia a 3 3. . E Ev va al lu ua as si i p pe em ma ah ha am ma an n p pe es se er rt ta a T Ti im m m mo on ne ev v d da an n p pa an ni it ti ia a 4 4. . E Ev va al lu ua as si i m ma an nf fa aa at t p pr ro og gr ra am m T Ti im m m mo on ne ev v d da an n p pa an ni it ti ia a H H. . M Me el la ap po or rk ka an n k ke eg gi ia at ta an n M Me em mb bu ua at t l la ap po or ra an n k ke eg gi ia at ta an n k ke ep pa ad da a s st ta ak ke eh ho ol ld de er rs s P Pa an ni it ti ia a F. Standar Operasional Pembiayaan Prosedur operasional pengusulan, penggunaan, dan pertanggungjawaban dana KKG/MGMP mengikuti diagram allir pada Gambar 3, 4 dan 5 di bawah ini.
  • 22.
    21 Diagram Alir PelaksanaUraian Kegiatan Panitia pelaksana • Memaparkan program KKG/MGMP Panitia pelaksana • Mengidentifikasi kebutuhan biaya • Menentukan sumber biaya Panitia pelaksana • Mengusulkan rencana anggaran biaya Pengurus • Memverifikasi usulan biaya • Menyetujui atau merekomendasikan perbaikan usulan Panitia pelaksana • Melakukan penyempurnaan usulan penggunaan dana sesuai dengan masukan dalam pembahasan Panitia pelaksana • Menyampaikan usulan ke penyandang dana Penyandang Dana • Memverifikasi item usulan penggunaan dana • Menyepakati usulan penggunaan dana atau merekomendasikan usulan untuk direvisi Panitia Pelaksana • Melakukan revisi usulan penggunaan dana sesuai rekomendasi • Penyampaian ulang usulan penggunaan dana ke penyandang dana Penyandang Dana • Mencairkan dana Gambar 3. Prosedur Operasional Pengusulan Dana KKG/MGMP Diagram Allir Pelaksana Uraian Kegiatan PEMBA- HASAN MULAI PENENTUAN JENIS PROGRAM PENYAMPAIAN KE PENYANDANG DANA PENYEMPUR NAAN Tidak Ya REVISI SELESAI ANALISIS BIAYA PENGUSULAN BIAYA PENCAIRAN DANA Ya Tidak PEMBA- HASAN
  • 23.
    22 Tim Khusus 3.Pengurus menunjuk anggota tim khusus 4. Pengurus menjelaskan tugas tim khusus 5. Tim khusus menyusun laporan penggunaan dana dan melampirkan bukti penggunaannya Pengurus dan Anggota 6. Verifikasi item penggunaan dana dalam laporan 7. Pengecekan semua bukti penggunaan dana sesuai item penggunaannya 8. Menyepakati atau merekomendasikan penyempurnaan laporan penggunaan dana Tim Khusus 9. Melakukan penyempurnaan laporan penggunaan dana sesuai dengan masukan dalam pembahasan 10. Setelah sempurna disampaikan ke sumber dana Sumber Dana 11. Verifikasi item penggunaan dana dalam laporan 12. Pengecekan semua bukti penggunaan dana sesuai item penggunaannya 13. Menyepakati laporan penggunaan dana atau merekomendasikan laporan untuk direvisi Sumber Dana 14. Bila laporan penggunaan dana disetujui sumber dana, maka laporan tersebut selesai (STOP) 15. Bila laporan penggunaan dana tidak disetujui sumber dana, maka laporan tersebut direvisi sesuai rekomendasi Tim khusus 16. Tim khusus melakukan revisi laporan penggunaan dana sesuai rekomendasi 17. Penyampaian ulang laporan penggunaan dana ke sumber dana 18. G. Standar Operasional Penjaminan Mutu Prosedur pelaksanaan penjaminan mutu KKG/MGMP mengikuti langkah- langkah berikut ini. OK? START PENYUSUNAN LAPORAN DANA PENYAMPAIAN KE SUMBER DANA PEMBAHASAN PENYEMPURNAAN Ya Tdk REVISI STOP P Ya Tdk
  • 24.
    23 1. Pengurus MGMPmenghubungi unit penjaminan mutu internal yang telah ditunjuk sebelumnya atau unit penjaminan mutu eksternal yang ada di Dinas Pendidikan Kabupaten/Kota atau di Perguruan Tinggi setempat. 2. Pengurus mengidentifikasi standar-standar KKG/MGMP yang sudah ditetapkan, baik untuk pengembangan (Buku 1) maupun penyelenggaraan (Buku 2). 3. Pengurus mengumpulkan dokumen-dokumen standar (Buku 1 dan 2) dan dokumen pendukung seperti program kerja, AD/ART, dan laporan kegiatan. 4. Pengurus menyerahkan dokumen-dokumen pada butir 3 di atas kepada unit penjaminan mutu disertai permohonan untuk dilakukan audit. 5. Tim audit membuat daftar pertanyaan berdasarkan standar yang tersedia. 6. Tim audit melakukan uji pemenuhan standar. 7. Tim audit menyusun daftar temuan. 8. Tim audit dan pengurus melakukan verifikasi temuan dan menandatangani hasil temuan. 9. Tim audit menyusun daftar usulan perbaikan. 10.Tim audit menyerahkan hasil temuan dan daftar usulan perbaikan kepada pengurus KKG/MGMP. BAB IV PENUTUP
  • 25.
    24 Standar pengembangan KKG/MGMPdisusun untuk meningkatkan kinerja KKG/MGMP sebagai wadah pengembangan profesionalisme guru. Jika standar pengembangan ini dipenuhi maka diharapkan KKG/MGMP menjadi salah satu alternative untuk meningkatkan profesionalisme guru atau dengan kata lain KKG dan MGMP diharapkan menjadi gugus kendali mutu pembelajaran dalam rangka peningkatan mutu guru secara berkelanjutan (continuous professional development atau continuos quality improvement). KKG/MGMP yang telah memenuhi standar dapat bekerja sama dengan LPTK untuk meningkatkan kualifikasi akademik guru yang belum memiliki kualifikasi S1/D IV. Lampiran I Contoh Anggaran Dasar KKG/MGMP
  • 26.
    25 ANGGARAN DASAR MUSYAWARAH GURUMATA PELAJARAN ................ KABUPATEN/KOTA ................ PROVINSI ....................... MUKADIMAH Dengan Rahmat Allah Tuhan Yang Maha Esa Kami guru ......................... Kabupaten/Kota ......................, menyadari pentingnya usaha bersama dalam membina, meningkatkan dan mengembangkan profesionalisme guru ........................., demi terbangunnya masyarakat modern yang berlandaskan keimanan dan ketaqwaan kepada Tuhan Yang Maha Esa serta berdasarkan Pancasila dan Undang-undang Dasar 1945. Kami para guru .............................. bersepakat untuk bergabung dalam suatu wadah yang dibentuk dengan Anggaran Dasar Berdasarkan kesepakatan ini, dan dengan semangat “ Ing Ngarso Sung Tulodho, Ing Madyo Mangun Karso, Tutwuri Handayani”, maka kami para guru ........................... Kabupaten/Kota .......................... bersama-sama membentuk organisasi profesi yang diberi nama MUSYAWARAH GURU MATA PELAJARAN ................................. KABUPATEN/KOTA ............................. , yang disingkat MGMP ............................... Kabupaten/Kota ....................... yang memiliki Anggaran Dasar sebagai berikut : BAB I NAMA DAN DASAR PENDIRIAN Pasal 1 Nama Organisasi profesi ini diberi nama Musyawarah Guru Mata Pelajaran ...........................Kabupaten/Kota..............................Rayon.....................*) , disingkat MGMP .......................................................................................... Kabupaten/Kota ............................................................................................ Pasal 2 Dasar Pendirian * ) Bagi Kabupaten/Kota yang memiliki lebih dari 2 (dua) buah MGMP sejenis
  • 27.
    26 MGMP ..............................Kabupaten/Kota ........................didirikanberdasarkan Surat Keputusan Kepala Dinas Pendidikan Kabupaten/Kota .............. No. ............. Tanggal ......................................... BAB II KEDUDUKAN, SIFAT, DAN TUJUAN Pasal 3 Kedudukan dan Sifat 1. MGMP...............................Kabupaten/Kota...........................berkedudukan di Kabupaten/Kota. 2. MGMP ..........................Kabupaten/Kota .........................bersifat organisasi non-struktural, mandiri, kekeluargaan, menganut prinsip maju bersama serta diselenggarakan dari, oleh, dan untuk guru yang menjadi anggota Pasal 4 Tujuan Tujuan organisasi profesi ini adalah : 1. Memperluas wawasan dan pengetahuan guru dalam berbagai hal, khususnya penguasaan substansi materi pembelajaran, penyusunan silabus, penyusunan bahan-bahan pembelajaran, strategi pembelajaran, metode pembelajaran, memaksimalkan pemakaian sarana/prasarana belajar, memanfaatkan sumber belajar, dsb. 2. Memberi kesempatan kepada anggota kelompok kerja atau musyawarah kerja untuk berbagi pengalaman serta saling memberikan bantuan dan umpan balik. 3. Meningkatkan pengetahuan dan keterampilan, serta mengadopsi pendekatan pembaharuan dalam pembelajaran yang lebih profesional bagi peserta kelompok kerja atau musyawarah kerja. 4. Memberdayakan dan membantu anggota kelompok kerja dalam melaksanakan tugas-tugas pembelajaran di sekolah. 5. Mengubah budaya kerja anggota kelompok kerja atau musyawarah kerja (meningkatkan pengetahuan, kompetensi dan kinerja) dan mengembangkan profesionalisme guru melalui kegiatan-kegiatan pengembangan profesionalisme di tingkat MGMP. 6. Meningkatkan mutu proses pendidikan dan pembelajaran yang tercermin dari peningkatan hasil belajar peserta didik. 7. Meningkatkan kompetensi guru melalui kegiatan-kegiatan di tingkat MGMP.
  • 28.
    27 BAB III ORGANISASI Pasal 5 Struktur,Susunan dan Fungsi Organisasi Struktur organisasi, susunan pengurus dan fungsi pengurus MGMP................ Kabupaten/Kota................. diatur dalam Anggaran Rumah Tangga. Pasal 6 Hak dan Kewajiban Pengurus Hak dan kewajiban pengurus MGMP adalah: 1. Ketua atas nama pengurus berhak mewakili secara sah di luar organisasi untuk mewakili sesuatu hal demi kemajuan organisasi. 2. Bilamana Ketua berhalangan hadir karena sesuatu hal, maka Sekretaris dapat mewakili Ketua dengan hak dan kewajiban yang sama. 3. Pengurus berkewajiban menjalankan pekerjaan sehari-hari di dalam organisasi dan menjalankan keputusan-keputusan Rapat Anggota MGMP. 4. Sekretaris berkewajiban menyelenggarakan surat menyurat dalam organisasi. 5. Bendahara menangani kekayaan/keuangan organisasi dan melaporkan kepada pengurus yang selanjutnya dipertanggungjawabkan kepada Rapat Anggota BAB IV KEPENGURUSAN Pasal 7 Masa Kepengurusan dan Pemilihan Pengurus 1. Periode Jabatan Pengurus adalah 4 (empat) tahun dan dapat dicalonkan kembali pada pemilihan periode berikutnya. 2. Pengurus dipilih langsung oleh anggota. 3. Tata cara pemilihan Pengurus diatur dalam Anggaran Rumah Tangga (ART). BAB V
  • 29.
    28 KEANGGOTAAN Pasal 8 Syarat Keanggotaan 1.Anggota MGMP......................Kabupaten/Kota...................terdiri dari Guru-guru PNS dan Non-PNS yang mengajar mata pelajaran ......................di Kabupaten/Kota...................baik di Sekolah Negeri maupun di Sekolah Swasta di bawah naungan Departemen Pendidikan Nasional dan Departemen Agama. 2. Syarat menjadi anggota dan Prosedur Pendaftaran diatur dalam Anggaran Rumah Tangga (ART). Pasal 9 Hak dan Kewajiban Anggota Kewajiban anggota adalah: 1. Membantu terlaksananya tujuan organisasi. 2. Mematuhi aturan dan putusan organisasi. 3. Menjaga martabat dan kehormatan profesi. 4. Anggota berhak mengikuti pendidikan dan pelatihan yang diusahakan oleh organisasi. 5. Anggota berhak mendapat bimbingan untuk meningkatkan profesionalismenya. 6. Anggota berhak dipilih dan memilih pengurus untuk menjalankan organisasi. 7. Seluruh anggota berhak mengajukan usulan untuk kemajuan organisasi. BAB VI KEGIATAN Pasal 10 Untuk mencapai tujuan pada pasal 4 diatas, kegiatan organisasi profesi ini adalah: A. Kegiatan Rutin: 1. Diskusi permasalahan pembelajaran 2. Penyusunan silabus, program semester, dan Rencana Program Pembelajaran 3. Analisis kurikulum 4. Penyusunan instrumen evaluasi pembelajaran 5. Pembahasan materi dan pemantapan menghadapi Ujian Nasional
  • 30.
    29 B. Kegiatan Pengembangan: 1.Penelitian 2. Penulisan Karya Tulis Ilmiah 3. Seminar, lokakarya, koloqium (paparan hasil penelitian), dan diskusi panel 4. Pendidikan dan Pelatihan berjenjang (diklat berjenjang) 5. Penerbitan jurnal KKG/MGMP 6. Penyusunan website KKG/MGMP 7. Forum KKG/MGMP provinsi 8. Kompetisi kinerja guru 9. Peer Coaching (Pelatihan sesama guru menggunakan media ICT) 10. Lesson Study (kerjasama antar guru untuk memecahkan masalah pembelajaran) 11. Professional Learning Community (komunitas-belajar professional) 12. TIPD (Teachers International Professional Development)/ kerja-sama MGMP internasional 13. Global Gateway (kemitraan lintas negara) BAB VII PROGRAM KERJA Pasal 11 Penyusunan Program Kerja 1. Program Kerja MGMP disusun sekurang-kurangnya sekali dalam satu periode kepengurusan 2. Prinsip-prinsip penyusunan program kerja diatur dalam Anggaran Rumah Tangga Bab (ART). BAB VIII PEMBIAYAAN Pasal 12 1. Pembiayaan MGMP……………………………Kabupaten/Kota………………………. berasal dari sumber yang sah atau sumber sah lain yang tidak mengikat.
  • 31.
    30 2. Sumber pembiayaanorganisasi dijelaskan dalam Anggaran Rumah Tangga (ART). BAB IX PENJAMINAN MUTU DAN PELAPORAN Pasal 13 Pelaksanaan Penjaminan Mutu dan Pelaporan 1. Untuk menjamin mutu kegiatan MGMP perlu dilaksanakan penjaminan mutu yang akan melihat kesesuaian antara standar dengan pemenuhannya. 2. Data untuk penjaminan mutu diperoleh dengan melakukan pemantauan dan evalusai. 3. Pelaksanaan penjaminan mutu yang meliputi mekanisme pemantauan dan evaluasi serta pelaporannya diatur dalam Anggaran Rumah Tangga (ART). 4. Laporan meliputi substansi kegiatan dan administrasi disampaikan kepada ketua MGMP, ketua MKKS, dan Kepala Dinas Pendidikan Kabupaten/Kota. BAB X PERUBAHAN ANGGARAN DASAR, TATA TERTIB PERSIDANGAN, DAN PEMBUBARAN ORGANISASI Pasal 14 Perubahan Anggaran Dasar 1. Anggaran Dasar ini hanya dapat diubah dengan Rapat Anggota MGMP yang dengan sengaja diadakan untuk maksud tersebut. 2. Rapat perubahan Anggaran Dasar harus dihadiri sekurang-kurangnya duapertiga dari jumlah anggota MGMP. 3. Keputusan rapat perubahan Anggaran Dasar dianggap sah jika disetujui oleh duapertiga Anggota yang hadir. 2. Apabila quorum tidak terpenuhi seperti yang dimaksud pada ayat 2 dan 3 pasal ini, maka pengesahan perubahan Anggaran Dasar dilakukan atas persetujuan Anggota yang hadir dalam Rapat Anggota. Pasal 15 Tata Tertib Tata tertib persidangan ditetapkan Pengurus dan disahkan dalam Rapat Anggota MGMP.
  • 32.
    31 Pasal 16 Pembubaran 1. Organisasiini hanya dapat dibubarkan dengan keputusan Rapat Anggota MGMP yang sengaja diadakan untuk maksud tersebut. 2. Rapat Anggota harus dihadiri sekurang-kurangnya duapertiga dari jumlah anggota MGMP. 3. Keputusan rapat pembubaran dianggap sah jika disetujui oleh seluruh anggota MGMP yang hadir dan diketahui oleh Kepala Dinas Pendidikan Kabupaten/Kota. BAB XI PENUTUP Pasal 17 1. Anggaran Dasar ini ditetapkan pada pertemuan Guru-guru .......................... Kabupaten/Kota ......................... di ........................... tanggal .................... 2. Anggaran Dasar ini berlaku sejak tanggal ditetapkan. Ditetapkan di : ........................ Tanggal : ........................ MGMP........................................... Kabupaten/Kota............................. Provinsi......................................... Ketua Sekretaris ........................... NIP. ........................... NIP.
  • 33.
    32 Mengetahui, Ketua MKKS Kabupaten/Kota………………… …………………………………. NIP. Menyetujui Kepala Dinas Pendidikan Kabupaten/Kota……………………… ……………………………………. NIP.