貳、路線線型設計理論     019



         貳、路線線型設計理論
一、平面線形基本上是由直線、圓曲線、緩和曲線等元素所組成。

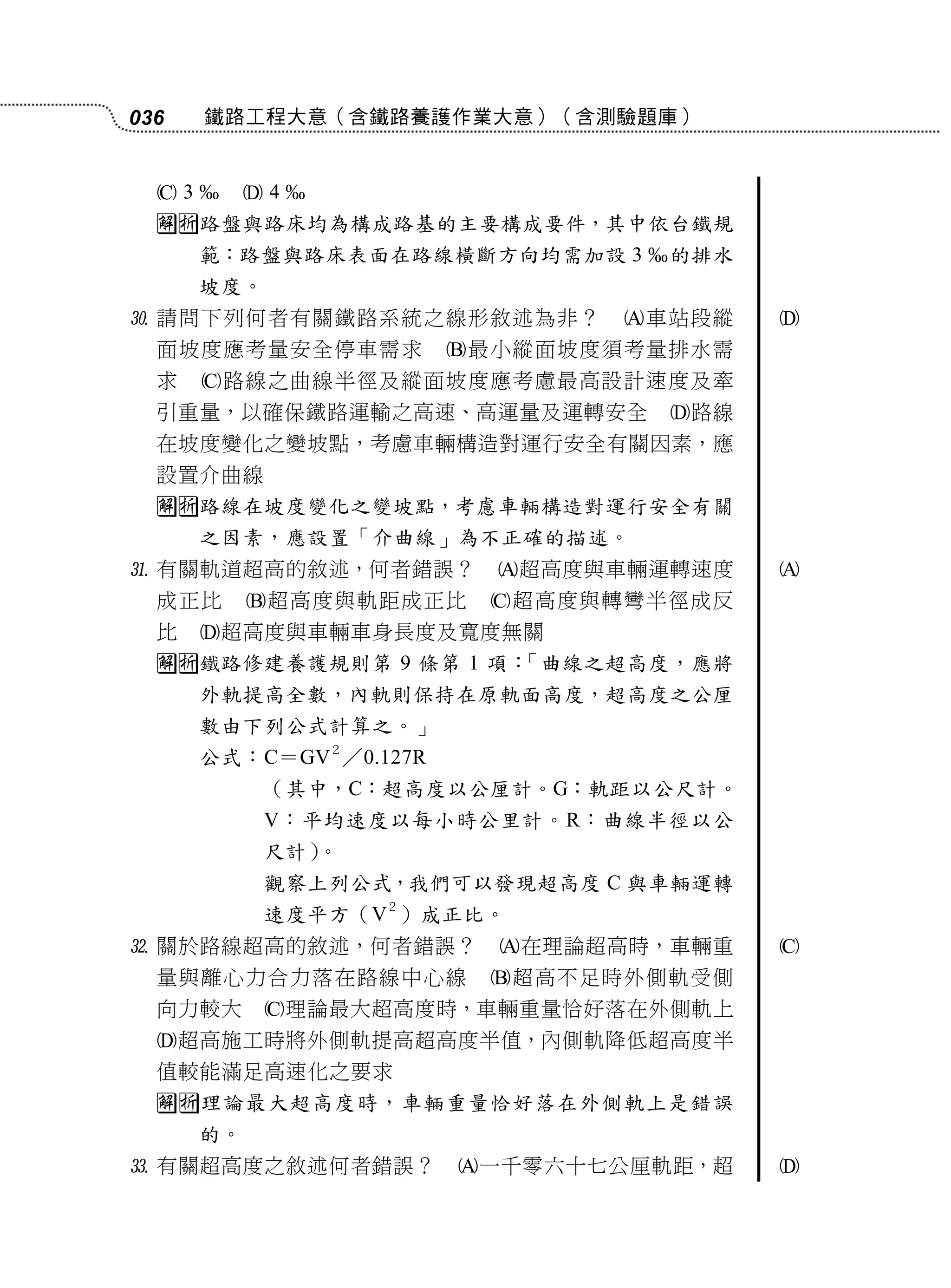
二、單(圓)曲線(Simple Circle Curve)
 單圓曲線為圓弧或是圓周長的一部分。屬於最簡單的線形設計,可以
 在兩相交直線中插入圓曲線,避免列車因鋼體行駛產生直線轉角而導
 致列車出軌。




                   圓曲線佈設圖
    θ:圓心夾角(Intersection Angle),為兩切線交點處,兩切線相交
     的角度。
    R:圓曲線半徑(Radius),單位可以是公尺或英呎。
    D:圓曲線彎曲度數(Degree of Curve),圓曲線之彎曲程度可依半
     徑或弧相對之圓心夾角。
    M:中矢(Middle Ordinate),又稱中距,為圓曲線弦中點至弧中點
     相連之直線實際長度。
    δ:偏向角(Deflection Angle);偏角,為切線與弦所交成之夾角,
     必等於該圓心夾角一半。
    t:切線的長度。
020     鐵路工程大意(含鐵路養護作業大意)(含測驗題庫)


三、緩和曲線或介曲線(Transition; Spiral Curve)
 在直線與圓曲線間,插入一緩和曲線,其特性是由直線(R=∞)經緩
 和曲線變化成圓曲線半徑(R=r),同時超高及軌距加寬亦由直線漸變
 至圓曲線的一種曲線。
 主要是為避免列車由直線路段直接進入圓曲線路段所產生的劇烈震
 動,由於列車由直線段直接進入曲線時,若沒有中間曲線漸變時,會
 因為離心力使得列車向兩側劇烈晃動而出軌,因此必須要在直線與圓
 曲線銜接處,加上介曲線的設計,進而提高行車安全。
 緩和曲線種類計有三次拋物線、克羅梭曲線(螺旋曲線)
                         、正弦遞減曲
 線以及四次拋物線等。
     三次拋物線(台灣鐵路管理局使用),其公式為:
      若介曲線半徑 r,直線起點(半徑 r=∞)至圓曲線終點(r=R)時,
                                       1 1 x
      假設介曲線總長為  時,距離直線起點 x 處之曲率為:       
                                       r R l
      亦即,曲率與該介曲線之橫軸 x 成線性比率,

                    x3
      可據以求算出 y 
                   6 Rl




                          


                          三次拋物線圖
貳、路線線型設計理論   021


    克羅梭(Clothoid)曲線:
     公路工程與台北捷運公司所使用公式:
              1 1 
     曲率為:       
              r R L
     亦即,曲率與該介曲線長度 L 成線性比率。
                           L  3L  5L
     可據以求算出 y1                  
                           3   42 1320
                    2L  4L
     以及 x1  L        
                    10   216




                               克羅梭曲線圖

四、複曲線(Compound Curve)
 為配合特殊路線或在現有地形或地物限制下,以兩個或三個不同半徑
 的圓弧連接而成的曲線,可採用雙心複曲線(two-center compound
 curve )、三心複曲線(three-center compound curve)等。
022   鐵路工程大意(含鐵路養護作業大意)(含測驗題庫)




                 雙心複曲線圖

五、反向曲線(Reverse Curve)
 由兩個相反圓弧連接而成的曲線,由於路線規劃時,因需求經過特定
 路段可以採用反向曲線設計,例如,兩相鄰曲線半徑一為 r1,另一為
 -r2,該類線型組合即為反向曲線。




                    反向曲線圖
貳、路線線型設計理論               023


六、豎曲線或縱坡線(Vertical Curve)
 豎曲線定義為在坡度變化點上所插入的曲線稱為豎曲線。基本上豎曲
 線便是假設我們將地面剖開來,由側邊觀察到的曲線便是豎曲線。
 為適應特殊地形所需,(非零坡度設計有各種坡度需求),可以加設豎
 曲線,使得路面可以平順由坡度 1(G1%)變化成為坡度 2(G2%),
 以提昇乘客舒適度並降低危險。通常鐵路工程多使用二次拋物線當作

 豎曲線假設其半徑為 r,例如以 y  ax 2 ,那麼可以計算出距離豎曲線

                 x2
 起點的 y 值等於 y 
                 2r
                                               r
 此時,可以計算出豎曲線長度(l)            l  (G 2  G1)
                                              100




                      G1%


                            豎曲線圖

七、曲度及坡度
    坡度定義:
     可以定義為水平距離與垂直距離的比值,例如假設某地區路段的水
     平距離為 1000 公尺時,其垂直距離的高度為 10 公尺時,我們便可
     以將該路段的坡度表示成為 10/1000,或是 10                    。由於路線坡度會
     影響水平牽引重量、行車速度;路線養護等作業,因此在選擇路線
     規劃時仍以路線平坦為主要首選路段。
    鐵路修建養護規則第 7 條:
                  「Ⅰ鐵路曲度及坡度之最大限,其最小曲
024    鐵路工程大意(含鐵路養護作業大意)(含測驗題庫)


      線半徑及最陡坡度,規定如下表:
                                最陡坡度( )
鐵路軌距      鐵路等級   最小曲線半徑(公尺)
                              (包括曲線坡度折減率)
          特甲及甲       300           25
1067 公厘
           乙         200          35
           甲         40           62.5
762 公厘
           乙         35           62.5

      Ⅱ前項坡度及曲線半徑設計時,應儘量以最佳之條件規劃,以減少
      對列車牽引噸數之影響。」
     第 11 條:「Ⅰ路線坡度變更時應依下列半徑之豎曲線與兩端切線相
      連接:一、軌距一千零六十七公厘之鐵路:半徑八百公尺以下之
      曲線,其豎曲線半徑為四千公尺以上。半徑超過八百公尺之曲線,
      其豎曲線半徑為三千公尺以上。二、軌距七百六十二公厘之鐵路,
      應插入相當長度之豎曲線與兩端切線相連接。
      Ⅱ曲線坡度折減率:一、軌距一千零六十七公厘者為千分之六百/R。
      二、軌距七百六十二公厘者及側線得不予折減。」
     第 12 條:「站內之正線坡度,在兩終端道岔間及列車停留區域內,
      應設在水平線上;但必要時,其坡度得予以放寬如下:一、軌距一
      千零六十七公厘之鐵路,正線、側線為千分之三.五以下,新建之
      站場為千分之二以下;不摘掛車輛之正線,得增至千分之十,經交
      通部專案核准者得增至千分之十五;但駝峰調車線或不停放車輛之
      側線,不在此限。二、軌距七百六十二公厘之鐵路,如因應特殊情
      形且不摘掛車輛者,得限為千分之十二之坡度。」
     第 13 條:「Ⅰ舖設橋枕之鋼梁橋上之坡度,不得大於千分之七。
      Ⅱ軌距七百六十二公厘之鐵路,如因山岳區橋梁特殊情形者,最大
      坡度得放寬至千分之六十二.五。」
     第 14 條:
            「Ⅰ隧道內之路線,長度超過三百公尺者,除特殊情形外,
      其坡度不得超過千分之十五,隧道及其水溝應有千分之三之最小坡
      度以利洩水,隧道內之凸坡,應極力避免,以利通風。
      Ⅱ軌距七百六十二公厘之鐵路,如因山岳區隧道情形特殊者,其坡
貳、路線線型設計理論   025


     度得放寬至千分之五十。」
    第 54 條:「電化鐵路變電站應考慮路線坡度、彎度及供電區間大小
     等因素設置,其間距以四十公里為原則。」
    第 57 條:「Ⅰ架空電車線對軌道之坡度,在列車容許速度超過每小
     時一百公里之區間,不得超過千分之四,超過千分之二坡度者,應
     在坡度區段之兩端設置遞減坡度桿距,其桿距間之遞減坡度以不超
     過千分之二為準。
     Ⅱ列車速度不超過每小時一百公里之區間,其電車線坡度及遞減坡
     度桿距間之坡度以不超過千分之五或千分之二點五為準。」
    第 63 條:「Ⅰ在鋼軌壓損枕木顯著之區間,應加裝墊鈑。
     Ⅱ正線上應視坡度大小及運輸繁簡情形,加裝鋼軌防爬裝置。」
    第 94 條:「Ⅰ路線之曲線半徑及縱面坡度應考慮最高設計速度及牽
     引重量,以確保鐵路運輸之高速、高運量及運轉安全。
     Ⅱ最小曲線半徑依下列公式計算。但於受地形地物限制之路段,須
     採降低最高設計速度或營運速度以維護列車安全運轉。
     R=11.8Vd2/Cb,
     R:最小曲線半徑,以公尺計。
     Vd:設計速度,以每小時公里計。
     Cb:車輛軌道系統所提供之最大平衡超高度,以公厘計。
     Ⅲ車站段縱面坡度應考量安全停車需求。
     Ⅳ最小縱面坡度須考量排水需求。」
    第 98 條:「路線在坡度變化之變坡點,應考慮車輛構造對運行安全
     有關之因素,設置豎曲線。但坡度變化小、運轉速度低,不影響車
     輛安全運行時,不在此限。」
    第 138 條:
            「正線架空電車線對軌道之坡度,以不超過千分之三為原
     則。」


八、超高(Cant)
    設計原理:
     列車行經平面曲線,因車速產生向圓心對側甩離的作用力,稱為離
026    鐵路工程大意(含鐵路養護作業大意)(含測驗題庫)


      心力(F),列車重量位於車體中心線(意即軌道中心線)可以用 W
      表示,離心力(F)與車重(W)可形成合力(P)。
     法規定義:
      鐵路修建養護規則第 9 條:「Ⅰ曲線之超高度,應將外軌提高全
       數,內軌則保持在原軌面高度,超高度之公厘數由下列公式計算
       之。
       C=GV2/0.127R
       C:超高度以公厘計。
       G:軌距以公尺計。
       V:平均速度以每小時公里計。
       R:曲線半徑以公尺計。
       Ⅱ一千零六十七公厘軌距,超高度不得大於一百零五公厘。
       Ⅲ七百六十二公厘軌距,超高度不得大於七十五公厘。
       Ⅳ超高度應在介曲線內逐漸遞減完成,俾直線上無超高度,而於
        原曲線上達到足額超高度。
       Ⅴ七百六十二公厘軌距而未設介曲線時,其遞減距離應在超高度
        之二百倍以上。但在山區特殊情形,不影響安全情況下,得酌
        予調整之。
       Ⅵ超高度之容許不足量,一千零六十七公厘軌距鐵路用機車牽引
        之列車,容許不足量為五十公厘,電車組及機動車為六十公厘。」
      第 10 條:「在軌距一千零六十七公厘之鐵路正線上,直線與曲線
       間除道岔外,應以介曲線連接之,介曲線長度與曲線超高度,曲
       率及正矢一致,並不得小於超高度之四百倍以上。」
      第 59 條:「軌道上兩軌面之水平,應保持正常狀態,其在曲線上
       外軌之超高度,由各鐵路機構依列車通過之平均速度及曲線半徑
       之大小規定之,軌面水平之允許公差,由鐵路機構依路線等級及
       列車最高速度規定之。」
      第 95 條:「直線與圓曲線或二個圓曲線之間,應設置介曲線。但
       道岔附帶曲線、超高較小之圓曲線及其他不易設置介曲線處,可
       採限制運轉速度、防止出軌設施、或其他安全之措施時,不在此
       限。」
貳、路線線型設計理論   027


    第 97 條:「路線在曲線段應考慮車輛所受離心力、風力之影響,
     為使不發生車輛傾覆,需加設適合軌距、曲線半徑、運轉速度等
     之超高。但道岔內曲線及其前後曲線(道岔附帶曲線)
                            、側線及其
     他加設超高困難處,經限制運轉速度或採防止車輛傾覆措施時,
     不在此限。」
    第 100 條:
            「Ⅰ隧道寬、橋梁寬及路基面寬度應考量車輛、風壓及
     養護作業或安全待避之空間。
     Ⅱ曲線段並應同時考慮因車輛偏倚、超高偏倚等所需之空間。」
    第 101 條:
            「Ⅰ路線在直線段之建築界限,應考慮車輛行駛所產生
     之動搖,訂定建築界限與車輛界限之間隔,使其不影響或妨礙車
     輛運行,且不致有產生感電或火災之虞,以維護旅客及員工安全。
     Ⅱ曲線段之建築界限,應就車輛偏倚量及超高偏倚量之需求,予
      以考慮加寬。
     Ⅲ在建築界限內不得設置建物及其他建造物,且不得放置列車以
      外之物體。
     Ⅳ但因工程施工需要,必要時採限制運轉速度或其他確保列車運
      轉安全措施時,不在此限。建築界限外之物體,有崩塌至建築
      界限內之虞者,不得放置。
     Ⅴ鐵路機構應依前述各項規定,擬訂建築界限相關規定,報請主
      管機關同意後施行之。」
    第 112 條:
            「Ⅰ正線兩軌道中心線距離應考量車輛寬度及車輛行走
     產生動搖之空間。
     Ⅱ曲線段之兩軌道中心線距離,除前項寬度外,應考慮加上曲線
      偏倚量及超高偏倚量之需求空間。
     Ⅲ前二項規定之規範,由鐵路機構擬訂,報請主管機關同意後施
      行之。」
   超高理論:
    定義:為避免列車轉彎時,由於離心力過大導致車輛向外軌傾覆,
    我們設計利用提高外軌的方式,以抵消離心力作用稱之為超高。
    利用傾斜面(佈設超高)使列車重量永遠朝下(向地心方向)的特
    性,形成往朝圓心方向的分力並以分力抵消列車所產生的離心力,
028     鐵路工程大意(含鐵路養護作業大意)(含測驗題庫)



                                tan   F / W  C / 
                                C  F / W
      以確保列車安全。超高計算公式:
                                F  WV 2 /127 R
                                C  V 2 /127




                 超高佈設示意圖
                           V2
      列車因加速所產生的離心力: F  m
                            R
                                         V2
      臺灣鐵路管理局(G 為 1067mm) CE  8.4
                                          R
                                    V2
      臺灣高鐵(G 為 1435mm) CE  11.82
                                     R
     超高種類:
      平衡超高(CE,Equilibrium Cant):
       以超高形成的向心力完全抵消所產生的離心力(平面曲率半徑
       R,列車車速 V)此時的超高,即為平衡超高。
      實置超高(Ca,App1ied Cant):
       實際佈設於曲線上的縱高值,並不會與平衡超高值相同,此種實
       際佈設的超高稱為實置超高(實務以列車平均速率計算實置超
       高)。
貳、路線線型設計理論   029


     超高不足(Cd,Cant Deficiency):
      最大列車速計算出的平衡超高與平均車速計算的實置超高的差
      值,稱為超高不足量。臺北捷運公司設定標準超高不足量 25mm,
      在低於平衡超高的車速運轉時,仍可維持平衡。
     超高過多(負超高)(Excess Cant;Negative Cant):
      實置超高因列車車速低,無法達到實置超高之車速,同時造成列
      車向圓心偏移(或有負超高)。
    超高佈設:
     軌道超高須適當且均勻的由直線段(超高為 0)漸變遞增至曲線段
     設計超高值,台灣鐵路管理局緩和曲線長度之
                     VCa              VCd
     超高變化率計算公式: Ls         ; or Ls 
                     3.6 Fa           3.6 Fd
     其中,Fa:實置超高變化率、Fd:超高不足變化率。


九、軌距加寬(Slack)
 在平面曲線處,將軌距向圓心方向加寬,使列車提高平穩性,稱為軌
 距加寬。然採較小的軌距加寬值,可有效的減少車輛晃動,然而軌距
 加寬有其極限,以避免軌距過寬,使得發生車輪發生出軌之可能性。
030    鐵路工程大意(含鐵路養護作業大意)(含測驗題庫)




 下列有關速度規定的敘述何者為正確?              台鐵特甲級線設      
  計速度為 130km/h    台鐵特甲級線運轉速度可達 130km/h
  台鐵甲及乙級線設計速度為 130km/h         台鐵甲及乙級線運
  轉速度可達 130km/h
  台鐵特甲級線運轉速度可達 130km/h。
 台鐵路線分為幾級?       分為特甲、甲及乙級線等三種          分   
  為甲、乙及丙級線等三種        分為特甲、甲、乙及丙級線等四
  種    分為甲、乙、丙及丁級線等四種
  台鐵路線分為特甲、甲及乙級線等三種。
 台鐵路線上,何種站僅設有候車月台而無站員之車站?                簡   
  易站    號誌站    招呼站     特等站
  招呼站僅設有候車月台而無站員之車站。
 台鐵將「次要幹線及主要支線」歸類於下列那一種路線等級?                  
  乙級線    甲級線     特甲級線    主線
  將「次要幹線及主要支線」歸類於甲級線。
 鐵路路線按其軌道通過負荷量、行車速率及業務性質加以區                   
  分,軌距 1067 公厘之鐵路,可分為:特甲級甲級乙級
  丙級:                 
  鐵路修建養護規則第 4 條:「鐵路路線按其軌道通過負荷
       量、行車速率及業務性質區分如下:一、軌距一千零六十
       七公厘之鐵路,分為特甲級、甲級及乙級三級。二、軌距
       七百六十二公厘之鐵路,分為甲級及乙級二級。」
 依台鐵路線規則,台中與台北間之路線屬於:             特級線       
  特甲級線    甲級線     乙級線
  鐵路修建養護規則第 4 條:「鐵路路線按其軌道通過負荷
       量、行車速率及業務性質區分如下:一、軌距一千零六十
       七公厘之鐵路,分為特甲級、甲級及乙級三級。二、軌距
       七百六十二公厘之鐵路,分為甲級及乙級二級。」其中西
貳、路線線型設計理論           031


     部幹線台中與台北間之路線屬於上開之特甲級路線。
 小半徑曲線對鐵路新建與營運的影響是多方面的。下列關於小                       
 半徑曲線的影響,請選出正確的一項:              能降低營運成本
 能降低軌道結構強度要求          能方便定線與興建          能減
 少養護工作量
 小半徑曲線的影響能方便定線與興建。
 路線有下列情形時,鐵路機構非經檢查及試運轉,並確認得安                       
 全運轉者,不得使用:新建改建整修完畢輕微之改建
 或整修:                 
 鐵路修建養護規則第 5 條第 1 項:「新建、改建或整修完
     畢之路線,鐵路機構非經檢查及試運轉,不得使用,但輕
     微之改建或整修,得省略試運轉。」第 2 項:「前項所稱
     輕微係指在現有路線上實施下列養護作業,並經完工檢查
     無行車安全之虞者。完工檢查應作成紀錄,備供主管機關
     查核。一、軌縫調整、曲線整正及砸道。二、抽換軌枕、
     鋼軌或道碴。三、抽換鋼軌或道岔配件。四、長銲鋼軌重
     新舖定。五、號誌機移設或更新。六、電車線淨空調整。
     七、橋梁隧道加固或補強。八、一般例行之維修及設備測
     試。九、其他報經主管機關同意省略試運轉者。」
 有關車站內正線沿月台部分之曲線半徑,在乙級鐵路不得小於                       
 幾公尺?    300 公尺    400 公尺    500 公尺    600 公
 尺
 鐵路修建養護規則第 28 條:
                 「車站內正線沿月台部分之曲
     線半徑,特甲級及甲級鐵路不得小於五百公尺,乙級鐵路
     不得小於三百公尺。但遇有特殊情形者,不在此限。」
 以台鐵為例,車站內之軌道路線佈置時,必須要考量路線有效                       
 長,其主要原因為何?        方便多種不同型式列車之旅客上下
 車方便    防止站內臨停待避列車被鄰線通過之列車擦撞
 為未來車站擴充預留空間         車站位於曲線路段
 車站內之軌道路線佈置時需要考量路線有效長,其主要原
     因為防止站內臨停待避列車被鄰線通過之列車擦撞。
 傳統列車在構造上皆為固接之車軸,其在曲線上行駛時之特                        
032    鐵路工程大意(含鐵路養護作業大意)(含測驗題庫)


  性,下列何者正確?             前軸內輪緊貼內軌轉動              前軸外輪
  緊貼外軌轉動        後軸外輪緊貼外軌轉動                前軸與後軸之
  前輪皆緊貼外軌轉動
  傳統列車在構造上皆為固接之車軸,其在曲線上行駛時之
       特性前軸外輪緊貼外軌轉動。
 根據鐵路路線測量規則,下列何者不是選擇路線所考慮之主要                              
  原則:    坡度、曲線之適宜              大橋及車站以設於平直線上
  為原則     與其他交通水利設施之配合                  橋樑中線應儘量
  與河岸平行
  鐵路路線測量規則第 8 條:「經指定起訖點之路線,應選
       擇最短最平者為最合宜,橋樑、隧道及車站之位置亦應作
       適宜之選擇,避免水流之沖刷及水之宣洩,並應配合所經
       地區農、林、工、礦、商各業之發展。」橋樑中線應儘量
       與河岸平行非屬上開明文規定。
 軌距為 1067mm 鐵路超高度不得大於:  105mm                   115mm   
   125mm    135mm
  鐵路修建養護規則第 9 條第 1 項:「曲線之超高度,應將
       外軌提高全數,內軌則保持在原軌面高度,超高度之公厘
       數由下列公式計算之。」公式:C=GV2/0.127R
       (其中,C:超高度以公厘計。G:軌距以公尺計。V:平
       均速度以每小時公里計。R:曲線半徑以公尺計。)第 2
       項:「一千零六十七公厘軌距,超高度不得大於一百零五
       公厘。」第 3 項:「七百六十二公厘軌距,超高度不得大
       於七十五公厘。」
 超高度之容許不足量,1067mm 軌距鐵路用電車組及機動車,                           
  容許不足量為:          30mm     40mm       50mm    60mm
  鐵路修建養護規則第 9 條第 6 項:
                      「超高度之容許不足量,
       一千零六十七公厘軌距鐵路用機車牽引之列車,容許不足
       量為五十公厘,電車組及機動車為六十公厘。」
 軌距 1067mm 之鐵路正線上,應以介曲線連接之,介曲線長度                          
  與曲線超高度,曲率及正矢一致,並不得小於超高度之幾倍以
  上?     400    500    600    700
貳、路線線型設計理論       033


 鐵路修建養護規則第 10 條:
                 「在軌距一千零六十七公厘之
   鐵路正線上,直線與曲線間除道岔外,應以介曲線連接
   之,介曲線長度與曲線超高度,曲率及正矢一致,並不得
   小於超高度之四百倍以上。」
 有關曲線超高度之計算原理,下列何者為真?       與曲線半徑     
 成正比,且與平均速度平方成正比      與曲線半徑成正比,且
 與平均速度平方成反比    與曲線半徑成反比,且與平均速度
 平方成正比    與曲線半徑成反比,且與平均速度平方成反比
 鐵路修建養護規則第 9 條第 1 項:「曲線之超高度,應將
   外軌提高全數,內軌則保持在原軌面高度,超高度之公厘
   數由下列公式計算之。」公式:C=GV2/0.127R
   (其中,C:超高度以公厘計。G:軌距以公尺計。V:平
   均速度以每小時公里計。R:曲線半徑以公尺計。)第 2
   項:「一千零六十七公厘軌距,超高度不得大於一百零五
   公厘。」上式曲線超高度(C)與曲線半徑(R)成反比,
   且與平均速度平方(V2)成正比。
 以三次拋物線佈設的介曲線會引起列車通過時較大的動搖,原           
 因在於其超高度及曲率之變化為直線。請問為何三次拋物線之
 曲率變化為一直線?    線型之微小線段近似直線      三次
 拋物線之斜率為一定值    三次拋物線之二次微分為一定值
 三次拋物線之斜率變化率固定
 三次拋物線之斜率變化率為固定時,才會讓其曲率變化成
   為一直線。
 常見之鐵路緩和曲線有四次拋物線、三次拋物線、雙扭曲線、           
 克羅梭曲線、正弦遞減曲線等多種,請問台鐵採用下列何者?
 克羅梭曲線    三次拋物線   二次拋物線   雙扭曲線
 台鐵採用三次拋物線當作緩和曲線。
 行車過程中,曲率半徑不同的路段會產生不同的側向力,不同           
 的超高度也會使車身有不同程度的傾斜。能夠讓側向力與傾斜
 度平順改變的路線,才是舒適度高的好路線。這通常是透過下
 列那一類線型來達成?    圓曲線   介曲線   直線   
 反向曲線
034    鐵路工程大意(含鐵路養護作業大意)(含測驗題庫)


  我們透過介曲線達成讓側向力與傾斜度平順改變,以減少
      不同的曲率半徑路段所產生不同側向力以及不同的超高
      度讓列車不同傾斜的不舒適度。
 軌道於曲線路段設置之超高量必須要適量,如超高設置太大,               
  則其所造成之結果為何?         外軌所受壓應力過大     外軌
  處偏磨耗太大      內軌處之壓力過大      軌條波動行為加劇
  軌道於曲線路段設置之超高量必須要適量,如超高設置太
      大,會使得內軌處壓力過大。
 請問何者並不是影響超高度的主要因素?           列車平均速度      
  曲線半徑      號誌系統    所經之線形
  影響超高度的主要因素包括列車平均速度、曲線半徑以及
      所經之線形。
 根據鐵路專用側線修建及使用規則規定:專用側線如遇天災事               
  變須特別整修或更換設備時,其所需費用概由下列何者負擔?
  交通部      申請人   鐵工局    所轄車站
  鐵路專用側線修建及使用規則第 16 條第 1 項:
                            「專用側線
      如遇天災事變須特別整修或更換設備時,其所需費用概由
      申請人負擔。」
 軌道養護中,曲線整正是重要                             
  的一項,通常採用 10 公尺弦量
  取現地正矢查表檢核。請問「正
  矢」是下圖中那一項?          Y
  M   q   l
  「正矢」是指上圖中的 M。
 下列關於支配坡度之敘述,那一項是正確的?             路線中坡度   
  最大之處,就是支配坡度所在位置          路線中坡度距離最長之
  處,稱為支配坡度         支配坡度僅與地形有關,與車速無關
  支配坡度指的是路線中影響列車噸數最大的坡度
  「支配坡度」(ruling grade)係指在列車運轉區間中,對
      於列車牽引定數影響最大的坡度,亦指列車運轉時需要最
      大牽引力的坡度,又被稱為「查定坡度」(因為可以用該
      坡度查定機車牽引定數)。亦即,本題所指的支配坡度並
貳、路線線型設計理論                 035


   非一定是該運轉區間內的最陡坡度,即為題目所描述的路
   線中影響列車噸數最大的坡度。
 軌距 1067mm 鐵路坡度之最大限,特甲級及甲級線為:                             千    
 分之十    千分之十五            千分之二十       千分之二十五
 鐵路修建養護規則第 7 條:「鐵路曲度及坡度之最大限,
   其最小曲線半徑及最陡坡度,規定如下表:」附表中 1067
   公厘鐵路軌距,特甲及甲級最小曲線半徑 300 公尺,最陡
   坡度 25    。
 為避免列車滑溜,同時減少列車停開時受坡度之影響,車站內                                    
 軌道之坡度應加以限制,例如台鐵規定車站內正線之坡度不得
 大於:     3.5%    4.5      4     5
 依鐵路修建養護規則第 12 條:
                  「站內之正線坡度,在兩終
   端道岔間及列車停留區域內,應設在水平線上;但必要
   時,其坡度得予以放寬如下:」第 1 款:「軌距一千零六
   十七公厘之鐵路,正線、側線為千分之三.五以下,新建
   之站場為千分之二以下;不摘掛車輛之正線,得增至千分
   之十,經交通部專案核准者得增至千分之十五;但駝峰調
   車線或不停放車輛之側線,不在此限。」本題所明文之台
   鐵規定車站內正線之坡度不得大於 3.5                       。
 有關隧道內之路線,隧道及其水溝應有千分之幾之最小坡度以                                    
 利洩水?    3      4    5    6
 鐵路修建養護規則第 14 條第 1 項:
                      「隧道內之路線,長度
   超過三百公尺者,除特殊情形外,其坡度不得超過千分之
   十五,隧道及其水溝應有千分之三之最小坡度以利洩水,
   隧道內之凸坡,應極力避免,以利通風。」
 有關隧道內之路線,長度超過 300 公尺者,除特殊情形外,其                                 
 坡度不得超過:          15       20     25         30 
 鐵路修建養護規則第 14 條第 1 項:
                      「隧道內之路線,長度
   超過三百公尺者,除特殊情形外,其坡度不得超過千分之
   十五,隧道及其水溝應有千分之三之最小坡度以利洩水,
   隧道內之凸坡,應極力避免,以利通風。」
 路盤表面在路線橫斷方向之排水坡度為:                      1          2       
036     鐵路工程大意(含鐵路養護作業大意)(含測驗題庫)


  3      4
  路盤與路床均為構成路基的主要構成要件,其中依台鐵規
      範:路盤與路床表面在路線橫斷方向均需加設 3      的排水
      坡度。
 請問下列何者有關鐵路系統之線形敘述為非?           車站段縱   
  面坡度應考量安全停車需求           最小縱面坡度須考量排水需
  求     路線之曲線半徑及縱面坡度應考慮最高設計速度及牽
  引重量,以確保鐵路運輸之高速、高運量及運轉安全          路線
  在坡度變化之變坡點,考慮車輛構造對運行安全有關因素,應
  設置介曲線
  路線在坡度變化之變坡點,考慮車輛構造對運行安全有關
      之因素,應設置「介曲線」為不正確的描述。
 有關軌道超高的敘述,何者錯誤?          超高度與車輛運轉速度   
  成正比      超高度與軌距成正比      超高度與轉彎半徑成反
  比     超高度與車輛車身長度及寬度無關
  鐵路修建養護規則第 9 條第 1 項:「曲線之超高度,應將
      外軌提高全數,內軌則保持在原軌面高度,超高度之公厘
      數由下列公式計算之。」
                 2
      公式:C=GV /0.127R
            (其中,C:超高度以公厘計。G:軌距以公尺計。
            V:平均速度以每小時公里計。R:曲線半徑以公
            尺計)。
            觀察上列公式,我們可以發現超高度 C 與車輛運轉
                     2
            速度平方(V )成正比。
 關於路線超高的敘述,何者錯誤?          在理論超高時,車輛重   
  量與離心力合力落在路線中心線           超高不足時外側軌受側
  向力較大      理論最大超高度時,車輛重量恰好落在外側軌上
  超高施工時將外側軌提高超高度半值,內側軌降低超高度半
  值較能滿足高速化之要求
  理論最大超高度時,車輛重量恰好落在外側軌上是錯誤
      的。
 有關超高度之敘述何者錯誤?          一千零六十七公厘軌距,超   
貳、路線線型設計理論      037


 高度不得大於一百零五公厘     七百六十二公厘軌距,超高度
 不得大於七十五公厘     超高度應在介曲線內逐漸遞減完
 成,俾直線上無超高度,而於原曲線上達到足額超高度           超
 高度之容許不足量,一千零六十七公厘軌距鐵路用機車牽引之
 列車,容許不足量為六十公厘
 鐵路修建養護規則第 9 條第 2 項:「一千零六十七公厘
     軌距,超高度不得大於一百零五公厘。」第 3 項:「七
     百六十二公厘軌距,超高度不得大於七十五公厘。」第
     4 項:
        「超高度應在介曲線內逐漸遞減完成,俾直線上無
     超高度,而於原曲線上達到足額超高度。」第 6 項:
                             「超
     高度之容許不足量,一千零六十七公厘軌距鐵路用機車
     牽引之列車,容許不足量為五十公厘,電車組及機動車
     為六十公厘。」
   因此,本題目選項的「超高度之容許不足量,一千零
     六十七公厘軌距鐵路用機車牽引之列車,容許不足量為
     六十公厘」,並非正確。
 何謂容許超高不足量?    設計速度之超高量與平均速度超           
 高量之差   設計速度之超高量與平均速度超高量之和          
 最高速度之超高量與平均速度超高量之差         最高速度之超
 高量與平均速度
 容許超高不足量等於最高速度之超高量與平均速度超高
   量之差。
   Cd=CE(MaxV)-Ca(V=V)
   超高不足量=(最大列車速計算出的平衡超高-以平均
    速度計算出的實置超高)
 超高的主要功能為何?    提供排水     提供格外強度        
 提供平衡轉彎時產生之離心力     提供縱向摩擦力
 超高(Super elevation)的定義為鐵路平曲線上為了平衡行
   車所產生的離心力,曲線部分之外側應比內側高,稱為超
   高。超高主要功能在於提供車輛轉彎的時候可以產生平衡
   因為轉彎所產生的離心力,而不至於發生翻車。
 鐵路外軌超高的最主要目的為何?        提高車輛重心    減    
038    鐵路工程大意(含鐵路養護作業大意)(含測驗題庫)


  緩離心力     減少震動        降低車輛重心
  鐵路平曲線上為了平衡行車所產生的離心力,曲線部分之
       外側應比內側高,稱為超高(Super elevation)。鐵路外軌
       超高的最主要目的為減緩離心力。
 對於曲線之敘述,何者錯誤?             曲線可分為平面曲線、反向         
  曲線及豎曲線三大類         複曲線是由兩個或三個不同半徑之
  圓弧連接而成        豎曲線是在兩個不同坡度變化線形間所插
  入的曲線     為確保列車運轉順暢與舒適,在圓曲線與直線之
  間通常以介曲線銜接
  曲線主要分為平面曲線及豎曲線。
 鐵路曲線可以曲度或半徑表示,若某鐵路施工以曲度表示法計                     
  算,則採公制計算時,應以弦長多少公尺所對之圓心角來表
  述?     10 公尺    15 公尺    20 公尺    25 公尺
  曲度或半徑表示,若某鐵路施工以曲度表示法計算,則採
       公制計算時,應以弦長 20 公尺對圓心角來表述。
 有關一千零六十七公厘之特甲級路線,其路基寬度自軌道中心                     
  至路肩外緣之規定為幾公尺?             二.六公尺       二.四公尺
  二.二公尺        二公尺
  鐵路修建養護規則第 15 條第 1 項:
                       「路基寬度自軌道中心
       至路肩外緣,規定如下表:」
         軌距       特甲級       甲級      乙級
       1067 公厘 2.60 公尺   2.40 公尺   2.15 公尺
       762 公厘            1.80 公尺   1.65 公尺
       依據上表可知,1067 公厘之特甲級路線,其路基寬度自軌
       道中心至路肩外緣之規定為 2.6 公尺。
 以下何項條件不是決定軌距加寬之因素?                  車輛固定軸距     
  車輛最大軸重         曲線半徑     車輪橫向移動
  車輛最大軸重不是決定軌距加寬因素。
貳、路線線型設計理論   039


 下列對於軌道曲線之敘述,何者正確?     列車行經曲線路段    
 會自然產生向心力   為了克服向心力,軌道曲線路段必須有
 超高的設計   曲線造成的阻力乃自然現象,無法避免    標
 準軌距的最大超高度不得大於 50 公厘
 曲線造成的阻力乃自然現象,無法避免正確,列車行經
    曲線路段會自然產生離心力,不可能是產生向心力。
   為了克服向心力,軌道曲線路段必須有超高的設計是錯
    誤的,正確應該是離心力。
   標準軌距的最大超高度不得大於 50 公厘亦是不正確的。

鐵路工程大意(含鐵路養護作業大意)(含測驗題庫) 鐵路特考學儒

  • 1.
    貳、路線線型設計理論 019 貳、路線線型設計理論 一、平面線形基本上是由直線、圓曲線、緩和曲線等元素所組成。 二、單(圓)曲線(Simple Circle Curve) 單圓曲線為圓弧或是圓周長的一部分。屬於最簡單的線形設計,可以 在兩相交直線中插入圓曲線,避免列車因鋼體行駛產生直線轉角而導 致列車出軌。 圓曲線佈設圖  θ:圓心夾角(Intersection Angle),為兩切線交點處,兩切線相交 的角度。  R:圓曲線半徑(Radius),單位可以是公尺或英呎。  D:圓曲線彎曲度數(Degree of Curve),圓曲線之彎曲程度可依半 徑或弧相對之圓心夾角。  M:中矢(Middle Ordinate),又稱中距,為圓曲線弦中點至弧中點 相連之直線實際長度。  δ:偏向角(Deflection Angle);偏角,為切線與弦所交成之夾角, 必等於該圓心夾角一半。  t:切線的長度。
  • 2.
    020 鐵路工程大意(含鐵路養護作業大意)(含測驗題庫) 三、緩和曲線或介曲線(Transition; Spiral Curve) 在直線與圓曲線間,插入一緩和曲線,其特性是由直線(R=∞)經緩 和曲線變化成圓曲線半徑(R=r),同時超高及軌距加寬亦由直線漸變 至圓曲線的一種曲線。 主要是為避免列車由直線路段直接進入圓曲線路段所產生的劇烈震 動,由於列車由直線段直接進入曲線時,若沒有中間曲線漸變時,會 因為離心力使得列車向兩側劇烈晃動而出軌,因此必須要在直線與圓 曲線銜接處,加上介曲線的設計,進而提高行車安全。 緩和曲線種類計有三次拋物線、克羅梭曲線(螺旋曲線) 、正弦遞減曲 線以及四次拋物線等。  三次拋物線(台灣鐵路管理局使用),其公式為: 若介曲線半徑 r,直線起點(半徑 r=∞)至圓曲線終點(r=R)時, 1 1 x 假設介曲線總長為  時,距離直線起點 x 處之曲率為:   r R l 亦即,曲率與該介曲線之橫軸 x 成線性比率, x3 可據以求算出 y  6 Rl  三次拋物線圖
  • 3.
    貳、路線線型設計理論 021  克羅梭(Clothoid)曲線: 公路工程與台北捷運公司所使用公式: 1 1  曲率為:   r R L 亦即,曲率與該介曲線長度 L 成線性比率。  L  3L  5L 可據以求算出 y1    3 42 1320  2L  4L 以及 x1  L   10 216 克羅梭曲線圖 四、複曲線(Compound Curve) 為配合特殊路線或在現有地形或地物限制下,以兩個或三個不同半徑 的圓弧連接而成的曲線,可採用雙心複曲線(two-center compound curve )、三心複曲線(three-center compound curve)等。
  • 4.
    022 鐵路工程大意(含鐵路養護作業大意)(含測驗題庫) 雙心複曲線圖 五、反向曲線(Reverse Curve) 由兩個相反圓弧連接而成的曲線,由於路線規劃時,因需求經過特定 路段可以採用反向曲線設計,例如,兩相鄰曲線半徑一為 r1,另一為 -r2,該類線型組合即為反向曲線。 反向曲線圖
  • 5.
    貳、路線線型設計理論 023 六、豎曲線或縱坡線(Vertical Curve) 豎曲線定義為在坡度變化點上所插入的曲線稱為豎曲線。基本上豎曲 線便是假設我們將地面剖開來,由側邊觀察到的曲線便是豎曲線。 為適應特殊地形所需,(非零坡度設計有各種坡度需求),可以加設豎 曲線,使得路面可以平順由坡度 1(G1%)變化成為坡度 2(G2%), 以提昇乘客舒適度並降低危險。通常鐵路工程多使用二次拋物線當作 豎曲線假設其半徑為 r,例如以 y  ax 2 ,那麼可以計算出距離豎曲線 x2 起點的 y 值等於 y  2r r 此時,可以計算出豎曲線長度(l) l  (G 2  G1) 100 G1% 豎曲線圖 七、曲度及坡度  坡度定義: 可以定義為水平距離與垂直距離的比值,例如假設某地區路段的水 平距離為 1000 公尺時,其垂直距離的高度為 10 公尺時,我們便可 以將該路段的坡度表示成為 10/1000,或是 10  。由於路線坡度會 影響水平牽引重量、行車速度;路線養護等作業,因此在選擇路線 規劃時仍以路線平坦為主要首選路段。  鐵路修建養護規則第 7 條: 「Ⅰ鐵路曲度及坡度之最大限,其最小曲
  • 6.
    024 鐵路工程大意(含鐵路養護作業大意)(含測驗題庫) 線半徑及最陡坡度,規定如下表: 最陡坡度( ) 鐵路軌距 鐵路等級 最小曲線半徑(公尺) (包括曲線坡度折減率) 特甲及甲 300 25 1067 公厘 乙 200 35 甲 40 62.5 762 公厘 乙 35 62.5 Ⅱ前項坡度及曲線半徑設計時,應儘量以最佳之條件規劃,以減少 對列車牽引噸數之影響。」  第 11 條:「Ⅰ路線坡度變更時應依下列半徑之豎曲線與兩端切線相 連接:一、軌距一千零六十七公厘之鐵路:半徑八百公尺以下之 曲線,其豎曲線半徑為四千公尺以上。半徑超過八百公尺之曲線, 其豎曲線半徑為三千公尺以上。二、軌距七百六十二公厘之鐵路, 應插入相當長度之豎曲線與兩端切線相連接。 Ⅱ曲線坡度折減率:一、軌距一千零六十七公厘者為千分之六百/R。 二、軌距七百六十二公厘者及側線得不予折減。」  第 12 條:「站內之正線坡度,在兩終端道岔間及列車停留區域內, 應設在水平線上;但必要時,其坡度得予以放寬如下:一、軌距一 千零六十七公厘之鐵路,正線、側線為千分之三.五以下,新建之 站場為千分之二以下;不摘掛車輛之正線,得增至千分之十,經交 通部專案核准者得增至千分之十五;但駝峰調車線或不停放車輛之 側線,不在此限。二、軌距七百六十二公厘之鐵路,如因應特殊情 形且不摘掛車輛者,得限為千分之十二之坡度。」  第 13 條:「Ⅰ舖設橋枕之鋼梁橋上之坡度,不得大於千分之七。 Ⅱ軌距七百六十二公厘之鐵路,如因山岳區橋梁特殊情形者,最大 坡度得放寬至千分之六十二.五。」  第 14 條: 「Ⅰ隧道內之路線,長度超過三百公尺者,除特殊情形外, 其坡度不得超過千分之十五,隧道及其水溝應有千分之三之最小坡 度以利洩水,隧道內之凸坡,應極力避免,以利通風。 Ⅱ軌距七百六十二公厘之鐵路,如因山岳區隧道情形特殊者,其坡
  • 7.
    貳、路線線型設計理論 025 度得放寬至千分之五十。」  第 54 條:「電化鐵路變電站應考慮路線坡度、彎度及供電區間大小 等因素設置,其間距以四十公里為原則。」  第 57 條:「Ⅰ架空電車線對軌道之坡度,在列車容許速度超過每小 時一百公里之區間,不得超過千分之四,超過千分之二坡度者,應 在坡度區段之兩端設置遞減坡度桿距,其桿距間之遞減坡度以不超 過千分之二為準。 Ⅱ列車速度不超過每小時一百公里之區間,其電車線坡度及遞減坡 度桿距間之坡度以不超過千分之五或千分之二點五為準。」  第 63 條:「Ⅰ在鋼軌壓損枕木顯著之區間,應加裝墊鈑。 Ⅱ正線上應視坡度大小及運輸繁簡情形,加裝鋼軌防爬裝置。」  第 94 條:「Ⅰ路線之曲線半徑及縱面坡度應考慮最高設計速度及牽 引重量,以確保鐵路運輸之高速、高運量及運轉安全。 Ⅱ最小曲線半徑依下列公式計算。但於受地形地物限制之路段,須 採降低最高設計速度或營運速度以維護列車安全運轉。 R=11.8Vd2/Cb, R:最小曲線半徑,以公尺計。 Vd:設計速度,以每小時公里計。 Cb:車輛軌道系統所提供之最大平衡超高度,以公厘計。 Ⅲ車站段縱面坡度應考量安全停車需求。 Ⅳ最小縱面坡度須考量排水需求。」  第 98 條:「路線在坡度變化之變坡點,應考慮車輛構造對運行安全 有關之因素,設置豎曲線。但坡度變化小、運轉速度低,不影響車 輛安全運行時,不在此限。」  第 138 條: 「正線架空電車線對軌道之坡度,以不超過千分之三為原 則。」 八、超高(Cant)  設計原理: 列車行經平面曲線,因車速產生向圓心對側甩離的作用力,稱為離
  • 8.
    026 鐵路工程大意(含鐵路養護作業大意)(含測驗題庫) 心力(F),列車重量位於車體中心線(意即軌道中心線)可以用 W 表示,離心力(F)與車重(W)可形成合力(P)。  法規定義: 鐵路修建養護規則第 9 條:「Ⅰ曲線之超高度,應將外軌提高全 數,內軌則保持在原軌面高度,超高度之公厘數由下列公式計算 之。 C=GV2/0.127R C:超高度以公厘計。 G:軌距以公尺計。 V:平均速度以每小時公里計。 R:曲線半徑以公尺計。 Ⅱ一千零六十七公厘軌距,超高度不得大於一百零五公厘。 Ⅲ七百六十二公厘軌距,超高度不得大於七十五公厘。 Ⅳ超高度應在介曲線內逐漸遞減完成,俾直線上無超高度,而於 原曲線上達到足額超高度。 Ⅴ七百六十二公厘軌距而未設介曲線時,其遞減距離應在超高度 之二百倍以上。但在山區特殊情形,不影響安全情況下,得酌 予調整之。 Ⅵ超高度之容許不足量,一千零六十七公厘軌距鐵路用機車牽引 之列車,容許不足量為五十公厘,電車組及機動車為六十公厘。」 第 10 條:「在軌距一千零六十七公厘之鐵路正線上,直線與曲線 間除道岔外,應以介曲線連接之,介曲線長度與曲線超高度,曲 率及正矢一致,並不得小於超高度之四百倍以上。」 第 59 條:「軌道上兩軌面之水平,應保持正常狀態,其在曲線上 外軌之超高度,由各鐵路機構依列車通過之平均速度及曲線半徑 之大小規定之,軌面水平之允許公差,由鐵路機構依路線等級及 列車最高速度規定之。」 第 95 條:「直線與圓曲線或二個圓曲線之間,應設置介曲線。但 道岔附帶曲線、超高較小之圓曲線及其他不易設置介曲線處,可 採限制運轉速度、防止出軌設施、或其他安全之措施時,不在此 限。」
  • 9.
    貳、路線線型設計理論 027 第 97 條:「路線在曲線段應考慮車輛所受離心力、風力之影響, 為使不發生車輛傾覆,需加設適合軌距、曲線半徑、運轉速度等 之超高。但道岔內曲線及其前後曲線(道岔附帶曲線) 、側線及其 他加設超高困難處,經限制運轉速度或採防止車輛傾覆措施時, 不在此限。」 第 100 條: 「Ⅰ隧道寬、橋梁寬及路基面寬度應考量車輛、風壓及 養護作業或安全待避之空間。 Ⅱ曲線段並應同時考慮因車輛偏倚、超高偏倚等所需之空間。」 第 101 條: 「Ⅰ路線在直線段之建築界限,應考慮車輛行駛所產生 之動搖,訂定建築界限與車輛界限之間隔,使其不影響或妨礙車 輛運行,且不致有產生感電或火災之虞,以維護旅客及員工安全。 Ⅱ曲線段之建築界限,應就車輛偏倚量及超高偏倚量之需求,予 以考慮加寬。 Ⅲ在建築界限內不得設置建物及其他建造物,且不得放置列車以 外之物體。 Ⅳ但因工程施工需要,必要時採限制運轉速度或其他確保列車運 轉安全措施時,不在此限。建築界限外之物體,有崩塌至建築 界限內之虞者,不得放置。 Ⅴ鐵路機構應依前述各項規定,擬訂建築界限相關規定,報請主 管機關同意後施行之。」 第 112 條: 「Ⅰ正線兩軌道中心線距離應考量車輛寬度及車輛行走 產生動搖之空間。 Ⅱ曲線段之兩軌道中心線距離,除前項寬度外,應考慮加上曲線 偏倚量及超高偏倚量之需求空間。 Ⅲ前二項規定之規範,由鐵路機構擬訂,報請主管機關同意後施 行之。」  超高理論: 定義:為避免列車轉彎時,由於離心力過大導致車輛向外軌傾覆, 我們設計利用提高外軌的方式,以抵消離心力作用稱之為超高。 利用傾斜面(佈設超高)使列車重量永遠朝下(向地心方向)的特 性,形成往朝圓心方向的分力並以分力抵消列車所產生的離心力,
  • 10.
    028 鐵路工程大意(含鐵路養護作業大意)(含測驗題庫) tan   F / W  C /   C  F / W 以確保列車安全。超高計算公式:  F  WV 2 /127 R  C  V 2 /127 超高佈設示意圖 V2 列車因加速所產生的離心力: F  m R V2 臺灣鐵路管理局(G 為 1067mm) CE  8.4 R V2 臺灣高鐵(G 為 1435mm) CE  11.82 R  超高種類: 平衡超高(CE,Equilibrium Cant): 以超高形成的向心力完全抵消所產生的離心力(平面曲率半徑 R,列車車速 V)此時的超高,即為平衡超高。 實置超高(Ca,App1ied Cant): 實際佈設於曲線上的縱高值,並不會與平衡超高值相同,此種實 際佈設的超高稱為實置超高(實務以列車平均速率計算實置超 高)。
  • 11.
    貳、路線線型設計理論 029 超高不足(Cd,Cant Deficiency): 最大列車速計算出的平衡超高與平均車速計算的實置超高的差 值,稱為超高不足量。臺北捷運公司設定標準超高不足量 25mm, 在低於平衡超高的車速運轉時,仍可維持平衡。 超高過多(負超高)(Excess Cant;Negative Cant): 實置超高因列車車速低,無法達到實置超高之車速,同時造成列 車向圓心偏移(或有負超高)。  超高佈設: 軌道超高須適當且均勻的由直線段(超高為 0)漸變遞增至曲線段 設計超高值,台灣鐵路管理局緩和曲線長度之 VCa VCd 超高變化率計算公式: Ls  ; or Ls  3.6 Fa 3.6 Fd 其中,Fa:實置超高變化率、Fd:超高不足變化率。 九、軌距加寬(Slack) 在平面曲線處,將軌距向圓心方向加寬,使列車提高平穩性,稱為軌 距加寬。然採較小的軌距加寬值,可有效的減少車輛晃動,然而軌距 加寬有其極限,以避免軌距過寬,使得發生車輪發生出軌之可能性。
  • 12.
    030 鐵路工程大意(含鐵路養護作業大意)(含測驗題庫)  下列有關速度規定的敘述何者為正確? 台鐵特甲級線設  計速度為 130km/h 台鐵特甲級線運轉速度可達 130km/h 台鐵甲及乙級線設計速度為 130km/h 台鐵甲及乙級線運 轉速度可達 130km/h 台鐵特甲級線運轉速度可達 130km/h。  台鐵路線分為幾級? 分為特甲、甲及乙級線等三種 分  為甲、乙及丙級線等三種 分為特甲、甲、乙及丙級線等四 種 分為甲、乙、丙及丁級線等四種 台鐵路線分為特甲、甲及乙級線等三種。  台鐵路線上,何種站僅設有候車月台而無站員之車站? 簡  易站 號誌站 招呼站 特等站 招呼站僅設有候車月台而無站員之車站。  台鐵將「次要幹線及主要支線」歸類於下列那一種路線等級?  乙級線 甲級線 特甲級線 主線 將「次要幹線及主要支線」歸類於甲級線。  鐵路路線按其軌道通過負荷量、行車速率及業務性質加以區  分,軌距 1067 公厘之鐵路,可分為:特甲級甲級乙級 丙級:     鐵路修建養護規則第 4 條:「鐵路路線按其軌道通過負荷 量、行車速率及業務性質區分如下:一、軌距一千零六十 七公厘之鐵路,分為特甲級、甲級及乙級三級。二、軌距 七百六十二公厘之鐵路,分為甲級及乙級二級。」  依台鐵路線規則,台中與台北間之路線屬於: 特級線   特甲級線 甲級線 乙級線 鐵路修建養護規則第 4 條:「鐵路路線按其軌道通過負荷 量、行車速率及業務性質區分如下:一、軌距一千零六十 七公厘之鐵路,分為特甲級、甲級及乙級三級。二、軌距 七百六十二公厘之鐵路,分為甲級及乙級二級。」其中西
  • 13.
    貳、路線線型設計理論 031 部幹線台中與台北間之路線屬於上開之特甲級路線。  小半徑曲線對鐵路新建與營運的影響是多方面的。下列關於小  半徑曲線的影響,請選出正確的一項: 能降低營運成本 能降低軌道結構強度要求 能方便定線與興建 能減 少養護工作量 小半徑曲線的影響能方便定線與興建。  路線有下列情形時,鐵路機構非經檢查及試運轉,並確認得安  全運轉者,不得使用:新建改建整修完畢輕微之改建 或整修:     鐵路修建養護規則第 5 條第 1 項:「新建、改建或整修完 畢之路線,鐵路機構非經檢查及試運轉,不得使用,但輕 微之改建或整修,得省略試運轉。」第 2 項:「前項所稱 輕微係指在現有路線上實施下列養護作業,並經完工檢查 無行車安全之虞者。完工檢查應作成紀錄,備供主管機關 查核。一、軌縫調整、曲線整正及砸道。二、抽換軌枕、 鋼軌或道碴。三、抽換鋼軌或道岔配件。四、長銲鋼軌重 新舖定。五、號誌機移設或更新。六、電車線淨空調整。 七、橋梁隧道加固或補強。八、一般例行之維修及設備測 試。九、其他報經主管機關同意省略試運轉者。」  有關車站內正線沿月台部分之曲線半徑,在乙級鐵路不得小於  幾公尺?  300 公尺  400 公尺  500 公尺  600 公 尺 鐵路修建養護規則第 28 條: 「車站內正線沿月台部分之曲 線半徑,特甲級及甲級鐵路不得小於五百公尺,乙級鐵路 不得小於三百公尺。但遇有特殊情形者,不在此限。」  以台鐵為例,車站內之軌道路線佈置時,必須要考量路線有效  長,其主要原因為何? 方便多種不同型式列車之旅客上下 車方便 防止站內臨停待避列車被鄰線通過之列車擦撞 為未來車站擴充預留空間 車站位於曲線路段 車站內之軌道路線佈置時需要考量路線有效長,其主要原 因為防止站內臨停待避列車被鄰線通過之列車擦撞。  傳統列車在構造上皆為固接之車軸,其在曲線上行駛時之特 
  • 14.
    032 鐵路工程大意(含鐵路養護作業大意)(含測驗題庫) 性,下列何者正確? 前軸內輪緊貼內軌轉動 前軸外輪 緊貼外軌轉動 後軸外輪緊貼外軌轉動 前軸與後軸之 前輪皆緊貼外軌轉動 傳統列車在構造上皆為固接之車軸,其在曲線上行駛時之 特性前軸外輪緊貼外軌轉動。  根據鐵路路線測量規則,下列何者不是選擇路線所考慮之主要  原則: 坡度、曲線之適宜 大橋及車站以設於平直線上 為原則 與其他交通水利設施之配合 橋樑中線應儘量 與河岸平行 鐵路路線測量規則第 8 條:「經指定起訖點之路線,應選 擇最短最平者為最合宜,橋樑、隧道及車站之位置亦應作 適宜之選擇,避免水流之沖刷及水之宣洩,並應配合所經 地區農、林、工、礦、商各業之發展。」橋樑中線應儘量 與河岸平行非屬上開明文規定。  軌距為 1067mm 鐵路超高度不得大於:  105mm  115mm   125mm  135mm 鐵路修建養護規則第 9 條第 1 項:「曲線之超高度,應將 外軌提高全數,內軌則保持在原軌面高度,超高度之公厘 數由下列公式計算之。」公式:C=GV2/0.127R (其中,C:超高度以公厘計。G:軌距以公尺計。V:平 均速度以每小時公里計。R:曲線半徑以公尺計。)第 2 項:「一千零六十七公厘軌距,超高度不得大於一百零五 公厘。」第 3 項:「七百六十二公厘軌距,超高度不得大 於七十五公厘。」  超高度之容許不足量,1067mm 軌距鐵路用電車組及機動車,  容許不足量為:  30mm  40mm  50mm  60mm 鐵路修建養護規則第 9 條第 6 項: 「超高度之容許不足量, 一千零六十七公厘軌距鐵路用機車牽引之列車,容許不足 量為五十公厘,電車組及機動車為六十公厘。」  軌距 1067mm 之鐵路正線上,應以介曲線連接之,介曲線長度  與曲線超高度,曲率及正矢一致,並不得小於超高度之幾倍以 上?  400  500  600  700
  • 15.
    貳、路線線型設計理論 033 鐵路修建養護規則第 10 條: 「在軌距一千零六十七公厘之 鐵路正線上,直線與曲線間除道岔外,應以介曲線連接 之,介曲線長度與曲線超高度,曲率及正矢一致,並不得 小於超高度之四百倍以上。」  有關曲線超高度之計算原理,下列何者為真? 與曲線半徑  成正比,且與平均速度平方成正比 與曲線半徑成正比,且 與平均速度平方成反比 與曲線半徑成反比,且與平均速度 平方成正比 與曲線半徑成反比,且與平均速度平方成反比 鐵路修建養護規則第 9 條第 1 項:「曲線之超高度,應將 外軌提高全數,內軌則保持在原軌面高度,超高度之公厘 數由下列公式計算之。」公式:C=GV2/0.127R (其中,C:超高度以公厘計。G:軌距以公尺計。V:平 均速度以每小時公里計。R:曲線半徑以公尺計。)第 2 項:「一千零六十七公厘軌距,超高度不得大於一百零五 公厘。」上式曲線超高度(C)與曲線半徑(R)成反比, 且與平均速度平方(V2)成正比。  以三次拋物線佈設的介曲線會引起列車通過時較大的動搖,原  因在於其超高度及曲率之變化為直線。請問為何三次拋物線之 曲率變化為一直線? 線型之微小線段近似直線 三次 拋物線之斜率為一定值 三次拋物線之二次微分為一定值 三次拋物線之斜率變化率固定 三次拋物線之斜率變化率為固定時,才會讓其曲率變化成 為一直線。  常見之鐵路緩和曲線有四次拋物線、三次拋物線、雙扭曲線、  克羅梭曲線、正弦遞減曲線等多種,請問台鐵採用下列何者? 克羅梭曲線 三次拋物線 二次拋物線 雙扭曲線 台鐵採用三次拋物線當作緩和曲線。  行車過程中,曲率半徑不同的路段會產生不同的側向力,不同  的超高度也會使車身有不同程度的傾斜。能夠讓側向力與傾斜 度平順改變的路線,才是舒適度高的好路線。這通常是透過下 列那一類線型來達成? 圓曲線 介曲線 直線  反向曲線
  • 16.
    034 鐵路工程大意(含鐵路養護作業大意)(含測驗題庫) 我們透過介曲線達成讓側向力與傾斜度平順改變,以減少 不同的曲率半徑路段所產生不同側向力以及不同的超高 度讓列車不同傾斜的不舒適度。  軌道於曲線路段設置之超高量必須要適量,如超高設置太大,  則其所造成之結果為何? 外軌所受壓應力過大 外軌 處偏磨耗太大 內軌處之壓力過大 軌條波動行為加劇 軌道於曲線路段設置之超高量必須要適量,如超高設置太 大,會使得內軌處壓力過大。  請問何者並不是影響超高度的主要因素? 列車平均速度  曲線半徑 號誌系統 所經之線形 影響超高度的主要因素包括列車平均速度、曲線半徑以及 所經之線形。  根據鐵路專用側線修建及使用規則規定:專用側線如遇天災事  變須特別整修或更換設備時,其所需費用概由下列何者負擔? 交通部 申請人 鐵工局 所轄車站 鐵路專用側線修建及使用規則第 16 條第 1 項: 「專用側線 如遇天災事變須特別整修或更換設備時,其所需費用概由 申請人負擔。」  軌道養護中,曲線整正是重要  的一項,通常採用 10 公尺弦量 取現地正矢查表檢核。請問「正 矢」是下圖中那一項?  Y M q l 「正矢」是指上圖中的 M。  下列關於支配坡度之敘述,那一項是正確的? 路線中坡度  最大之處,就是支配坡度所在位置 路線中坡度距離最長之 處,稱為支配坡度 支配坡度僅與地形有關,與車速無關 支配坡度指的是路線中影響列車噸數最大的坡度 「支配坡度」(ruling grade)係指在列車運轉區間中,對 於列車牽引定數影響最大的坡度,亦指列車運轉時需要最 大牽引力的坡度,又被稱為「查定坡度」(因為可以用該 坡度查定機車牽引定數)。亦即,本題所指的支配坡度並
  • 17.
    貳、路線線型設計理論 035 非一定是該運轉區間內的最陡坡度,即為題目所描述的路 線中影響列車噸數最大的坡度。  軌距 1067mm 鐵路坡度之最大限,特甲級及甲級線為: 千  分之十 千分之十五 千分之二十 千分之二十五 鐵路修建養護規則第 7 條:「鐵路曲度及坡度之最大限, 其最小曲線半徑及最陡坡度,規定如下表:」附表中 1067 公厘鐵路軌距,特甲及甲級最小曲線半徑 300 公尺,最陡 坡度 25  。  為避免列車滑溜,同時減少列車停開時受坡度之影響,車站內  軌道之坡度應加以限制,例如台鐵規定車站內正線之坡度不得 大於:  3.5%  4.5  4 5 依鐵路修建養護規則第 12 條: 「站內之正線坡度,在兩終 端道岔間及列車停留區域內,應設在水平線上;但必要 時,其坡度得予以放寬如下:」第 1 款:「軌距一千零六 十七公厘之鐵路,正線、側線為千分之三.五以下,新建 之站場為千分之二以下;不摘掛車輛之正線,得增至千分 之十,經交通部專案核准者得增至千分之十五;但駝峰調 車線或不停放車輛之側線,不在此限。」本題所明文之台 鐵規定車站內正線之坡度不得大於 3.5  。  有關隧道內之路線,隧道及其水溝應有千分之幾之最小坡度以  利洩水? 3 4 5 6 鐵路修建養護規則第 14 條第 1 項: 「隧道內之路線,長度 超過三百公尺者,除特殊情形外,其坡度不得超過千分之 十五,隧道及其水溝應有千分之三之最小坡度以利洩水, 隧道內之凸坡,應極力避免,以利通風。」  有關隧道內之路線,長度超過 300 公尺者,除特殊情形外,其  坡度不得超過:  15   20   25   30  鐵路修建養護規則第 14 條第 1 項: 「隧道內之路線,長度 超過三百公尺者,除特殊情形外,其坡度不得超過千分之 十五,隧道及其水溝應有千分之三之最小坡度以利洩水, 隧道內之凸坡,應極力避免,以利通風。」  路盤表面在路線橫斷方向之排水坡度為:  1   2  
  • 18.
    036 鐵路工程大意(含鐵路養護作業大意)(含測驗題庫) 3 4 路盤與路床均為構成路基的主要構成要件,其中依台鐵規 範:路盤與路床表面在路線橫斷方向均需加設 3  的排水 坡度。  請問下列何者有關鐵路系統之線形敘述為非? 車站段縱  面坡度應考量安全停車需求 最小縱面坡度須考量排水需 求 路線之曲線半徑及縱面坡度應考慮最高設計速度及牽 引重量,以確保鐵路運輸之高速、高運量及運轉安全 路線 在坡度變化之變坡點,考慮車輛構造對運行安全有關因素,應 設置介曲線 路線在坡度變化之變坡點,考慮車輛構造對運行安全有關 之因素,應設置「介曲線」為不正確的描述。  有關軌道超高的敘述,何者錯誤? 超高度與車輛運轉速度  成正比 超高度與軌距成正比 超高度與轉彎半徑成反 比 超高度與車輛車身長度及寬度無關 鐵路修建養護規則第 9 條第 1 項:「曲線之超高度,應將 外軌提高全數,內軌則保持在原軌面高度,超高度之公厘 數由下列公式計算之。」 2 公式:C=GV /0.127R (其中,C:超高度以公厘計。G:軌距以公尺計。 V:平均速度以每小時公里計。R:曲線半徑以公 尺計)。 觀察上列公式,我們可以發現超高度 C 與車輛運轉 2 速度平方(V )成正比。  關於路線超高的敘述,何者錯誤? 在理論超高時,車輛重  量與離心力合力落在路線中心線 超高不足時外側軌受側 向力較大 理論最大超高度時,車輛重量恰好落在外側軌上 超高施工時將外側軌提高超高度半值,內側軌降低超高度半 值較能滿足高速化之要求 理論最大超高度時,車輛重量恰好落在外側軌上是錯誤 的。  有關超高度之敘述何者錯誤? 一千零六十七公厘軌距,超 
  • 19.
    貳、路線線型設計理論 037 高度不得大於一百零五公厘 七百六十二公厘軌距,超高度 不得大於七十五公厘 超高度應在介曲線內逐漸遞減完 成,俾直線上無超高度,而於原曲線上達到足額超高度 超 高度之容許不足量,一千零六十七公厘軌距鐵路用機車牽引之 列車,容許不足量為六十公厘 鐵路修建養護規則第 9 條第 2 項:「一千零六十七公厘 軌距,超高度不得大於一百零五公厘。」第 3 項:「七 百六十二公厘軌距,超高度不得大於七十五公厘。」第 4 項: 「超高度應在介曲線內逐漸遞減完成,俾直線上無 超高度,而於原曲線上達到足額超高度。」第 6 項: 「超 高度之容許不足量,一千零六十七公厘軌距鐵路用機車 牽引之列車,容許不足量為五十公厘,電車組及機動車 為六十公厘。」 因此,本題目選項的「超高度之容許不足量,一千零 六十七公厘軌距鐵路用機車牽引之列車,容許不足量為 六十公厘」,並非正確。  何謂容許超高不足量? 設計速度之超高量與平均速度超  高量之差 設計速度之超高量與平均速度超高量之和  最高速度之超高量與平均速度超高量之差 最高速度之超 高量與平均速度 容許超高不足量等於最高速度之超高量與平均速度超高 量之差。 Cd=CE(MaxV)-Ca(V=V) 超高不足量=(最大列車速計算出的平衡超高-以平均 速度計算出的實置超高)  超高的主要功能為何? 提供排水 提供格外強度   提供平衡轉彎時產生之離心力 提供縱向摩擦力 超高(Super elevation)的定義為鐵路平曲線上為了平衡行 車所產生的離心力,曲線部分之外側應比內側高,稱為超 高。超高主要功能在於提供車輛轉彎的時候可以產生平衡 因為轉彎所產生的離心力,而不至於發生翻車。  鐵路外軌超高的最主要目的為何? 提高車輛重心 減 
  • 20.
    038 鐵路工程大意(含鐵路養護作業大意)(含測驗題庫) 緩離心力 減少震動 降低車輛重心 鐵路平曲線上為了平衡行車所產生的離心力,曲線部分之 外側應比內側高,稱為超高(Super elevation)。鐵路外軌 超高的最主要目的為減緩離心力。  對於曲線之敘述,何者錯誤? 曲線可分為平面曲線、反向  曲線及豎曲線三大類 複曲線是由兩個或三個不同半徑之 圓弧連接而成 豎曲線是在兩個不同坡度變化線形間所插 入的曲線 為確保列車運轉順暢與舒適,在圓曲線與直線之 間通常以介曲線銜接 曲線主要分為平面曲線及豎曲線。  鐵路曲線可以曲度或半徑表示,若某鐵路施工以曲度表示法計  算,則採公制計算時,應以弦長多少公尺所對之圓心角來表 述?  10 公尺  15 公尺  20 公尺  25 公尺 曲度或半徑表示,若某鐵路施工以曲度表示法計算,則採 公制計算時,應以弦長 20 公尺對圓心角來表述。  有關一千零六十七公厘之特甲級路線,其路基寬度自軌道中心  至路肩外緣之規定為幾公尺? 二.六公尺 二.四公尺 二.二公尺 二公尺 鐵路修建養護規則第 15 條第 1 項: 「路基寬度自軌道中心 至路肩外緣,規定如下表:」 軌距 特甲級 甲級 乙級 1067 公厘 2.60 公尺 2.40 公尺 2.15 公尺 762 公厘 1.80 公尺 1.65 公尺 依據上表可知,1067 公厘之特甲級路線,其路基寬度自軌 道中心至路肩外緣之規定為 2.6 公尺。  以下何項條件不是決定軌距加寬之因素? 車輛固定軸距  車輛最大軸重 曲線半徑 車輪橫向移動 車輛最大軸重不是決定軌距加寬因素。
  • 21.
    貳、路線線型設計理論 039  下列對於軌道曲線之敘述,何者正確? 列車行經曲線路段  會自然產生向心力 為了克服向心力,軌道曲線路段必須有 超高的設計 曲線造成的阻力乃自然現象,無法避免 標 準軌距的最大超高度不得大於 50 公厘 曲線造成的阻力乃自然現象,無法避免正確,列車行經 曲線路段會自然產生離心力,不可能是產生向心力。 為了克服向心力,軌道曲線路段必須有超高的設計是錯 誤的,正確應該是離心力。 標準軌距的最大超高度不得大於 50 公厘亦是不正確的。