SHOCK IN CHILDREN
Dr Dina – Paediatric and Child Health
Definition
Circulatory system failure to supply oxygen and nutrients to
meet cellular metabolic demands
OR
is a state or condition in which there is: Circulatory collapse
and blood pressure is too low to maintain an adequate supply
of blood to the tissues.
 Body’s inability to deliver adequate oxygen to meet the
metabolic demands of the tissues.
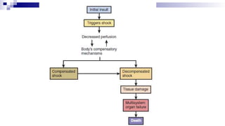
• Initially compensated
• Continued presence of an inciting trigger + body’s
exaggerated response
lead to progression of shock
if untreated,irreversible tissue injury
irreversible shock
Other Definitions
 Blood Pressure
BP = CO x SVR
 Cardiac Output
CO = SV X HR
 Vascular Tone (SVR)
Regulated by several mechanisms
Signs of shock
 A weak rapid pulse
 Skin is cold and sweaty
 Irregular breathing
 Dry mouth
 Dilated pupils
 Reduced flow of urine.
3 Stages of Shock
• COMPENSATED(non progressive)
– blood flow is normal or increased and may be
maldistributed; vital organ function is maintained
• UNCOMPENSATED ( progressive)
– microvascular perfusion is compromised; significant
reductions in effective circulating volume
• IRREVERSIBLE
– inadequate perfusion of vital organs; irreparable damage;
death cannot be prevented
Compensated shock ( uncompensated )
This is a compensated shock ie the compensatory
mechanisms reverses the shock to full recovery without
treatment eg through:
 Baroreceptors, Chemoreceptors
 RAAS, Low volume receptors
 Stress/ Relaxation
 Capillary fluid shift
 CNS ischaemic response
8
Progressive Shock
This is the shock that becomes worse until death if
treatment is not applied
This is due to a vicious circle of cardiovascular deterioration
eg:
 Cardiac depression
 Vasomotor center failure
 Blockage of the minute vessels ie Sluggish blood flow &
local blood cell agglutination.
9
Progressive Shock Cont.
 Increased capillary permeability due to hypoxia & lack of
nutrients
 Release of toxins by ischaemic tissues
 Generalised cellular deterioration eg liver
NB Mitochondrial activity & other body tissue becomes
severely depressed
Active transport of Na+
& K+
in all cell membrane is
greatly diminished
10
Progressive Shock Cont.
Vital organs are affected :
 Liver fails in metabolism and detoxification
 Lung develop pulmonary oedema
 Heart contractility depressed
11
Progressive Shock Cont.
Acidosis in progressive shock occur due to:
 Poor O2 delivery to the tissues
 Anaerobic glycolysis leading to excess lactic acid in the
blood
 Increased CO2 due to poor blood flow ie CO2 + H2O leads
to an increase in H2CO3
12
Irreversible Shock
An Irreversible shock is the shock that has progressed to
such extent that all forms of treatment cannot reverse the
SHOCK because :
 Much tissue damage has occurred
 Many other destructive enzyme have been released
 Much acidosis has developed
Types of shock
 Hypovolemic
 Cardiogenic
 Distributive shock
 Obstructive shock
 Septic
HYPOVOLEMIC SHOCK
• Characterized by fluid loss ( internal / external )
• Decreased preload
Water/electrolyte plasma blood
loss loss loss
Hypovolemic Shock
 Commonest cause of shock in infants and children.
 What happens? – Sudden drop in intravascular volume
and so effective tissue perfusion cannot be maintained.
 Children can tolerate up to 10-15% loss of blood volume
by vasoconstriction and reactive tachycardia, but further
losses will not be tolerated.
 Cardiovascular system will not be able to compensate
there will be Decompensation.
Causes
 Hemorrhage- May be due to:
Trauma –Blood loss, bleeding from long bones.
Rupture of liver or spleen.
Intracranial bleed.
Major vessels bleed
Gastric bleed
 Loss of plasma- Burns.
Causes
 Fluid and Electrolyte loss
Diarrhoea and vomiting
Diabetic Ketoacidotic crisis with dehydration.
Renal loss/diabetes insipidus
 Pathophysiology
<<intravascular volume
<< venous return and preload
<< decreased ventricular filling
<< decreased stroke volume
<< CO
<< tissue perfusion
Treatment
 Goal – restore circulating volume and tissue perfusion ,
correct the cause.
I. Assess airway
II. .Administer oxygen
III. Establish IV access
IV. Fluid bolus of 20ml/kg isotonic fluid given
V. Continue fluid boluses (maximum of 3) until perfusion
improves or hepatomegaly develops
Hemorrhagic Shock
 Treatment is PRBCs or whole blood
Treat the cause if able (stop the bleeding)
Transfuse if significant blood loss is known or if patient
unstable after 60cc/kg crystalloid
In an emergency can give group O PRBCs before
cross matching is complete or type specific non-cross-
matched blood products
Patient monitoring
BP
Temperature
Pulse
Respiratory Rate
Urine Output
Cerebral Function- Mental Status
CARDIOGENIC SHOCK
 Poor myocardial contractility leading to cardiac pump
failure
 Due to :
CHD
Myocarditis
Cardiomyopathies
Arrhythmias
Cardiogenic shock- Pathophysiology
Impaired pumping ability of LV
Inadequate systolic emptying of LV
>>LV filling pressure << Stroke volume
>>Left atrial pressure << CO
>>Pulmonary capillary pressure
Pulmonary interstitial and intralveolar edema
Cardiogenic shock
 Heart fails to pump blood- pump failure.
 and hence- reduction in cardiac output to meet the
metabolic requirements of tissues.
Cardiogenic Shock
Etiologies
 Congenital heart disease
 Arrhythmias
 Ischemic heart disease
 Myocarditis
 Myocardial injury
 Acute and chronic drug
toxicity
 Late septic shock
 Infiltrative diseases
mucopolysaccharidos
es
glycogen storage
diseases
 Thyrotoxicosis
 Pheochromocytoma
Management
 ECG to identify any Arrhythmia
In children- congenital heart block and supraventricular
tachycardia are commonest abnormalities.
 Echocardiogram –To identify congenital heart diseases,
is also helpful to evaluate cardiac function and assess
therapy.
Management
 Give, antiarrhythmics if the shock is due to heart rate
abnormalities.
 Give Adenosine for supraventricular tachycardia,
0.1mg/kg.
 Restrict salt & fluid then consider diuretics.
 Give oxygen and inotropic support of drugs. Use
Dobutamine- dose 0.0025-0.020mg/kg given in an
infusion
 Give vasodilator –ACE is a drug of choice.
Septic shock
Caused by an endotoxin induced cascade of
inflammatory mediators leading to:
Low systemic vascular resistance
Reduction in the oxygen use in the peripheral tissues
 septic shock can be caused by:
 Gram positive organisms
 By Fungi, Viruses, and Rickettsiae.
 But it is commonly due to Gram-negative Bacteria.
Septic shock
Early Assessment.
 Heart Rate
Tachycardia is the normal response in shock.
Increased heart rate maintains the cardiac output in the
presence of a reduction of stroke volume.
bradycardia is a bad sign –indicates near terminal stage.
 Blood Pressure
 Initially in the beginning blood/pressure is maintained.
 However the onset hypotension is a sign of decompensation - is a
sign of near terminal stage.
Septic shock
 Peripheral Pulses And Perfusion
 In early stage or phase of sepsis the pulses are bounding
due to high cardiac output and low peripheral vascular
resistance.
 As disease progresses the cardiac output becomes
compromised and the pulses are thread and low volume
 The capillary refill time normally less than 2 seconds
becomes-prolonged.
 Extremities and skin become cold. Extremities become
pale and peripheral cyanosis may develop indicating.
Septic shock
 Respiratory Rate
 Tachypnea or terminal failure may be seen
 Level Of Consciousness
 Due to Hypoxia –there are signs like Restlessness, agitation, confusion
of coma develops-indicates grave prognosis.
 Blood Gases
 Usually there is metabolic Acidosis.
 Blood Glucose:
 Hypoglycemia .
Obstructive Shock
 Low CO secondary to a physical obstruction to flow
 Compensatory increased SVR
 Causes:
Pericardial tamponade
Tension pneumothorax
Critical coarctation of the aorta
Aortic stenosis
Hypoplastic left heart syndrome
Obstructive Shock
 Initial clinical presentation can be identical to hypovolemic
shock
 Initial therapy is a fluid challenge
 Treat the cause
pericardial drain, chest tube, surgical intervention
if the patient is a neonate with a ductal dependent lesion
then give PGE
 Further evaluation, invasive monitoring, pharmacologic
therapy, appropriate consults
Distributive Shock
 High CO and low SVR (opposite of hypovolemic, cardiogenic, and
obstructive)
 Maldistribution of blood flow causing inadequate tissue perfusion
 Due to release of endotoxin, vasoactive substances, complement
cascade activation, and microcirculation thrombosis
 Early septic shock is the most common form
Distributive Shock
 Goal is to maintain intravascular volume and minimize increases in
interstitial fluid (the primary problem is a decrease in SVR)
Use crystalloid initially
Additional fluid therapy should be based on lab studies
Can give up to 40cc/kg without monitoring CVP
Vasoactive/Cardiotonic agents often necessary
Treat the cause (i.e.. antimicrobial therapy)
Distributive Shock
Etiologies
 Anaphylaxis
 Anaphylactoid reactions
 Spinal cord injury/spinal shock
 Head injury
 Early sepsis
 Drug intoxication
Barbiturates, Phenothiazines, Antihypertensives
Evaluation for any type of shock
 Regardless of the cause: ABC’s
 First assess airway patency, ventilation, then
circulatory system
 Respiratory Performance
 Respiratory rate and pattern, work of breathing,
oxygenation (color), level of alertness
 Circulation
 Heart rate, BP, perfusion, and pulses, liver size
 CVP monitoring may be helpful
Evaluation
 Early Signs of Shock
 sinus tachycardia
 delayed capillary refill
 fussy, irritable
 Late Signs of Shock
 bradycardia
 altered mental status (lethargy, coma)
 hypotonia, decreased DTR’s
 hypotension is a very late sign
 Lower limit of SBP = 70 + (2 x age in years)
Cardiovascular Assessment
 Heart Rate
 Too high: 180 bpm for
infants, 160 bpm for
children >1year old
 Blood Pressure
 Lower limit of SBP = 70
+ (2 x age in years)
 Peripheral Pulses
 Present/Absent
 Strength (diminished,
normal, bounding)
 Skin Perfusion
 Capillary refill time
 Temperature
 Color
 Mottling
 CNS Perfusion
 Recognition of parents
 Reaction to pain
 Muscle tone
 Pupil size
 Renal Perfusion
 UOP >1cc/kg/hr
Treatment
Airway management
Always provide supplemental oxygen
Endotracheal intubation and controlled ventilation is suggested if
respiratory failure or airway compromise is likely
 improved oxygenation and O2 delivery and decreased O2 consumption
Treatment
Circulation
Based on presumed etiology
Rapid restoration of intravascular volume
 I.O. if less than 4-6 years old
 Central venous catheter
 Use isotonic fluid: NS, LR, or 5% albumin
 PRBC’s to replace blood loss or if still unstable after 60cc/kg
of crystalloid
anemia is poorly tolerated in the stressed, hypoxic,
hemodynamically unstable patient
Vasoactive/Cardiotonic Agents
 Dopamine
 1-5 mcg/kg/min: dopaminergic
 5-15 mcg/kg/min: more beta-1
 10-20 mcg/kg/min: more alpha-1
 may be useful in distributive shock
 Dobutamine
 2.5-15 mcg/kg/min: mostly beta-1, some beta-2
 may be useful in cardiogenic shock
 Epinephrine
 0.05-0.1 mcg/kg/min: mostly beta-1, some beta-2
 > 0.1 to 0.2 mcg/kg/min: alpha-1
Vasoactive/Cardiotonic Agents
 Norepinephrine
 0.05-0.2mcg/kg/min: only alpha and beta-1
 Use up to 1mcg/kg/min
Conclusion
 Goal of therapy is identification, evaluation, and treatment
of shock in its earliest stage
 Initial priorities are for the ABC’s
 Fluid resuscitation begins with 20cc/kg of crystalloid
 Subsequent treatment depends on the etiology of shock
and the patient’s hemodynamic condition
 Successful resuscitation depends on early and judicious
intervention

SHOCK IN CHILDREN.pptxwsdffffgggggghhhhhhhuh

  • 1.
    SHOCK IN CHILDREN DrDina – Paediatric and Child Health
  • 2.
    Definition Circulatory system failureto supply oxygen and nutrients to meet cellular metabolic demands OR is a state or condition in which there is: Circulatory collapse and blood pressure is too low to maintain an adequate supply of blood to the tissues.
  • 3.
     Body’s inabilityto deliver adequate oxygen to meet the metabolic demands of the tissues. • Initially compensated • Continued presence of an inciting trigger + body’s exaggerated response lead to progression of shock if untreated,irreversible tissue injury irreversible shock
  • 4.
    Other Definitions  BloodPressure BP = CO x SVR  Cardiac Output CO = SV X HR  Vascular Tone (SVR) Regulated by several mechanisms
  • 5.
    Signs of shock A weak rapid pulse  Skin is cold and sweaty  Irregular breathing  Dry mouth  Dilated pupils  Reduced flow of urine.
  • 6.
    3 Stages ofShock • COMPENSATED(non progressive) – blood flow is normal or increased and may be maldistributed; vital organ function is maintained • UNCOMPENSATED ( progressive) – microvascular perfusion is compromised; significant reductions in effective circulating volume • IRREVERSIBLE – inadequate perfusion of vital organs; irreparable damage; death cannot be prevented
  • 7.
    Compensated shock (uncompensated ) This is a compensated shock ie the compensatory mechanisms reverses the shock to full recovery without treatment eg through:  Baroreceptors, Chemoreceptors  RAAS, Low volume receptors  Stress/ Relaxation  Capillary fluid shift  CNS ischaemic response
  • 8.
    8 Progressive Shock This isthe shock that becomes worse until death if treatment is not applied This is due to a vicious circle of cardiovascular deterioration eg:  Cardiac depression  Vasomotor center failure  Blockage of the minute vessels ie Sluggish blood flow & local blood cell agglutination.
  • 9.
    9 Progressive Shock Cont. Increased capillary permeability due to hypoxia & lack of nutrients  Release of toxins by ischaemic tissues  Generalised cellular deterioration eg liver NB Mitochondrial activity & other body tissue becomes severely depressed Active transport of Na+ & K+ in all cell membrane is greatly diminished
  • 10.
    10 Progressive Shock Cont. Vitalorgans are affected :  Liver fails in metabolism and detoxification  Lung develop pulmonary oedema  Heart contractility depressed
  • 11.
    11 Progressive Shock Cont. Acidosisin progressive shock occur due to:  Poor O2 delivery to the tissues  Anaerobic glycolysis leading to excess lactic acid in the blood  Increased CO2 due to poor blood flow ie CO2 + H2O leads to an increase in H2CO3
  • 12.
    12 Irreversible Shock An Irreversibleshock is the shock that has progressed to such extent that all forms of treatment cannot reverse the SHOCK because :  Much tissue damage has occurred  Many other destructive enzyme have been released  Much acidosis has developed
  • 14.
    Types of shock Hypovolemic  Cardiogenic  Distributive shock  Obstructive shock  Septic
  • 15.
    HYPOVOLEMIC SHOCK • Characterizedby fluid loss ( internal / external ) • Decreased preload Water/electrolyte plasma blood loss loss loss
  • 16.
    Hypovolemic Shock  Commonestcause of shock in infants and children.  What happens? – Sudden drop in intravascular volume and so effective tissue perfusion cannot be maintained.  Children can tolerate up to 10-15% loss of blood volume by vasoconstriction and reactive tachycardia, but further losses will not be tolerated.  Cardiovascular system will not be able to compensate there will be Decompensation.
  • 17.
    Causes  Hemorrhage- Maybe due to: Trauma –Blood loss, bleeding from long bones. Rupture of liver or spleen. Intracranial bleed. Major vessels bleed Gastric bleed  Loss of plasma- Burns.
  • 18.
    Causes  Fluid andElectrolyte loss Diarrhoea and vomiting Diabetic Ketoacidotic crisis with dehydration. Renal loss/diabetes insipidus
  • 19.
     Pathophysiology <<intravascular volume <<venous return and preload << decreased ventricular filling << decreased stroke volume << CO << tissue perfusion
  • 20.
    Treatment  Goal –restore circulating volume and tissue perfusion , correct the cause. I. Assess airway II. .Administer oxygen III. Establish IV access IV. Fluid bolus of 20ml/kg isotonic fluid given V. Continue fluid boluses (maximum of 3) until perfusion improves or hepatomegaly develops
  • 21.
    Hemorrhagic Shock  Treatmentis PRBCs or whole blood Treat the cause if able (stop the bleeding) Transfuse if significant blood loss is known or if patient unstable after 60cc/kg crystalloid In an emergency can give group O PRBCs before cross matching is complete or type specific non-cross- matched blood products
  • 22.
  • 23.
    CARDIOGENIC SHOCK  Poormyocardial contractility leading to cardiac pump failure  Due to : CHD Myocarditis Cardiomyopathies Arrhythmias
  • 24.
    Cardiogenic shock- Pathophysiology Impairedpumping ability of LV Inadequate systolic emptying of LV >>LV filling pressure << Stroke volume >>Left atrial pressure << CO >>Pulmonary capillary pressure Pulmonary interstitial and intralveolar edema
  • 25.
    Cardiogenic shock  Heartfails to pump blood- pump failure.  and hence- reduction in cardiac output to meet the metabolic requirements of tissues.
  • 26.
    Cardiogenic Shock Etiologies  Congenitalheart disease  Arrhythmias  Ischemic heart disease  Myocarditis  Myocardial injury  Acute and chronic drug toxicity  Late septic shock  Infiltrative diseases mucopolysaccharidos es glycogen storage diseases  Thyrotoxicosis  Pheochromocytoma
  • 27.
    Management  ECG toidentify any Arrhythmia In children- congenital heart block and supraventricular tachycardia are commonest abnormalities.  Echocardiogram –To identify congenital heart diseases, is also helpful to evaluate cardiac function and assess therapy.
  • 28.
    Management  Give, antiarrhythmicsif the shock is due to heart rate abnormalities.  Give Adenosine for supraventricular tachycardia, 0.1mg/kg.  Restrict salt & fluid then consider diuretics.  Give oxygen and inotropic support of drugs. Use Dobutamine- dose 0.0025-0.020mg/kg given in an infusion  Give vasodilator –ACE is a drug of choice.
  • 29.
    Septic shock Caused byan endotoxin induced cascade of inflammatory mediators leading to: Low systemic vascular resistance Reduction in the oxygen use in the peripheral tissues  septic shock can be caused by:  Gram positive organisms  By Fungi, Viruses, and Rickettsiae.  But it is commonly due to Gram-negative Bacteria.
  • 30.
    Septic shock Early Assessment. Heart Rate Tachycardia is the normal response in shock. Increased heart rate maintains the cardiac output in the presence of a reduction of stroke volume. bradycardia is a bad sign –indicates near terminal stage.  Blood Pressure  Initially in the beginning blood/pressure is maintained.  However the onset hypotension is a sign of decompensation - is a sign of near terminal stage.
  • 31.
    Septic shock  PeripheralPulses And Perfusion  In early stage or phase of sepsis the pulses are bounding due to high cardiac output and low peripheral vascular resistance.  As disease progresses the cardiac output becomes compromised and the pulses are thread and low volume  The capillary refill time normally less than 2 seconds becomes-prolonged.  Extremities and skin become cold. Extremities become pale and peripheral cyanosis may develop indicating.
  • 32.
    Septic shock  RespiratoryRate  Tachypnea or terminal failure may be seen  Level Of Consciousness  Due to Hypoxia –there are signs like Restlessness, agitation, confusion of coma develops-indicates grave prognosis.  Blood Gases  Usually there is metabolic Acidosis.  Blood Glucose:  Hypoglycemia .
  • 42.
    Obstructive Shock  LowCO secondary to a physical obstruction to flow  Compensatory increased SVR  Causes: Pericardial tamponade Tension pneumothorax Critical coarctation of the aorta Aortic stenosis Hypoplastic left heart syndrome
  • 43.
    Obstructive Shock  Initialclinical presentation can be identical to hypovolemic shock  Initial therapy is a fluid challenge  Treat the cause pericardial drain, chest tube, surgical intervention if the patient is a neonate with a ductal dependent lesion then give PGE  Further evaluation, invasive monitoring, pharmacologic therapy, appropriate consults
  • 44.
    Distributive Shock  HighCO and low SVR (opposite of hypovolemic, cardiogenic, and obstructive)  Maldistribution of blood flow causing inadequate tissue perfusion  Due to release of endotoxin, vasoactive substances, complement cascade activation, and microcirculation thrombosis  Early septic shock is the most common form
  • 45.
    Distributive Shock  Goalis to maintain intravascular volume and minimize increases in interstitial fluid (the primary problem is a decrease in SVR) Use crystalloid initially Additional fluid therapy should be based on lab studies Can give up to 40cc/kg without monitoring CVP Vasoactive/Cardiotonic agents often necessary Treat the cause (i.e.. antimicrobial therapy)
  • 46.
    Distributive Shock Etiologies  Anaphylaxis Anaphylactoid reactions  Spinal cord injury/spinal shock  Head injury  Early sepsis  Drug intoxication Barbiturates, Phenothiazines, Antihypertensives
  • 47.
    Evaluation for anytype of shock  Regardless of the cause: ABC’s  First assess airway patency, ventilation, then circulatory system  Respiratory Performance  Respiratory rate and pattern, work of breathing, oxygenation (color), level of alertness  Circulation  Heart rate, BP, perfusion, and pulses, liver size  CVP monitoring may be helpful
  • 48.
    Evaluation  Early Signsof Shock  sinus tachycardia  delayed capillary refill  fussy, irritable  Late Signs of Shock  bradycardia  altered mental status (lethargy, coma)  hypotonia, decreased DTR’s  hypotension is a very late sign  Lower limit of SBP = 70 + (2 x age in years)
  • 49.
    Cardiovascular Assessment  HeartRate  Too high: 180 bpm for infants, 160 bpm for children >1year old  Blood Pressure  Lower limit of SBP = 70 + (2 x age in years)  Peripheral Pulses  Present/Absent  Strength (diminished, normal, bounding)  Skin Perfusion  Capillary refill time  Temperature  Color  Mottling  CNS Perfusion  Recognition of parents  Reaction to pain  Muscle tone  Pupil size  Renal Perfusion  UOP >1cc/kg/hr
  • 50.
    Treatment Airway management Always providesupplemental oxygen Endotracheal intubation and controlled ventilation is suggested if respiratory failure or airway compromise is likely  improved oxygenation and O2 delivery and decreased O2 consumption
  • 51.
    Treatment Circulation Based on presumedetiology Rapid restoration of intravascular volume  I.O. if less than 4-6 years old  Central venous catheter  Use isotonic fluid: NS, LR, or 5% albumin  PRBC’s to replace blood loss or if still unstable after 60cc/kg of crystalloid anemia is poorly tolerated in the stressed, hypoxic, hemodynamically unstable patient
  • 52.
    Vasoactive/Cardiotonic Agents  Dopamine 1-5 mcg/kg/min: dopaminergic  5-15 mcg/kg/min: more beta-1  10-20 mcg/kg/min: more alpha-1  may be useful in distributive shock  Dobutamine  2.5-15 mcg/kg/min: mostly beta-1, some beta-2  may be useful in cardiogenic shock  Epinephrine  0.05-0.1 mcg/kg/min: mostly beta-1, some beta-2  > 0.1 to 0.2 mcg/kg/min: alpha-1
  • 53.
    Vasoactive/Cardiotonic Agents  Norepinephrine 0.05-0.2mcg/kg/min: only alpha and beta-1  Use up to 1mcg/kg/min
  • 54.
    Conclusion  Goal oftherapy is identification, evaluation, and treatment of shock in its earliest stage  Initial priorities are for the ABC’s  Fluid resuscitation begins with 20cc/kg of crystalloid  Subsequent treatment depends on the etiology of shock and the patient’s hemodynamic condition  Successful resuscitation depends on early and judicious intervention