1
Acceleration and Channel Initialization for Bodycraft Academy
along with Digital Marketing and Reacquisition Strategy for
Bodycraft Spa and Salon
A SUMMER INTERN PROJECT REPORT
AT
Bodycraft Salon, Skin & Cosmetology Private Limited
Submitted by:
Ashish Gandhi
PGP15013
(2015-2017)
Submitted towards partial fulfilment of Post Graduate Diploma in
Management
Indian Institute of Management Kashipur,
Bazpur Road, Udham Singh Nagar, Kashipur, Uttarakhand 244713
2
Declaration
I, Ashish Gandhi, student of Post Graduate Diploma in Management at IIM Kashipur declare
that this summer project report entitled “Acceleration and Channel Initialization for
Bodycraft Academy along with Digital Marketing and Reacquisition Strategy for Bodycraft
Spa and Salon” with Bodycraft Salon, Skin & Cosmetology Private Limited is true and original
to the best of my knowledge. It is my original work and that it has not been submitted
elsewhere for the award of any other degree, diploma or other similar title or prize.
--------------------------------
Ashish Gandhi
PGP15013
Batch of 2015-2017
IIM Kashipur
3
Acknowledgement
I have taken sincere effort in completing this project. However, it would not be possible
without constant guidance and motivation from many individuals. I would like to extend my
utmost gratitude to all of them.
I wish to express my sincere gratitude to Mr Sahil Gupta, CEO, Bodycraft Salon, Skin &
Cosmetology Private Limited and Mr Maseeh, Sales and Operation Head, Bodycraft Salon,
Skin & Cosmetology Private Limited for their contribution in stimulating suggestions and
encouragement that helped me to coordinate my project.
I also sincerely thank Mr Shashidhar Biradar, Head Design and Content, Bodycraft Salon, Skin
& Cosmetology Private Limited for his guidance and constant supervision as well as for
providing necessary information regarding the project and also gave suggestions about the
project at various stages. I also wish to express my gratitude to the officials and other staff
members of Bodycraft Salon, Skin & Cosmetology Private Limited who rendered their help
during the period of my project work.
Finally, I would like to thank our professors and placement committee at IIM Kashipur for
their support during making of this project.
4
Table of Contents
About Bodycraft........................................................................................................................... 5
About Bodycraft Academy............................................................................................................ 6
Competitor analysis for Academy................................................................................................. 9
Marketing strategy for Academy.................................................................................................11
Implemented Strategies..............................................................................................................15
External Agent program for Academy..........................................................................................17
Reacquisition data analysis and strategy......................................................................................19
Sample data calculation..............................................................................................................25
Post marketing strategy for different categories..........................................................................27
Loyalty Program..........................................................................................................................29
Dashboards creation...................................................................................................................32
Social Media analysis..................................................................................................................35
Findings and recommendation....................................................................................................48
Results Achieved.........................................................................................................................50
References..................................................................................................................................51
5
About Bodycraft Spa, Salon and Cosmetology –
Bodycraft Spa and Salon has been one of the most desired destination for cutting-edge styling,
hair and skin care, and wellness services in Bangalore. The entity has been serving its clientele
through its expert mastery of best of the class techniques for over two decades now. The
company has been continuously on course with its vision which is “To be India’s most recalled
destination for cutting-edge styling, hair and skin care solutions, and rejuvenation”.
The company operates under the tutelage of Mrs. Manjul Gupta, a protégé of the legendary
Shehnaz Hussain and a beauty care professional for over 26 years. The company has been
growing rapidly in its range of services and has complemented it well with its high attention
to the quality of service that it provides to its clientele.
The company today has reached a customer base of over 40000 and serve its customers
through five avant-garde facilities spread across Bangalore. To maintain its high quality of
service,Bodycraft spends paramount attention to its support staffand facilities.Thecompany
possesses state of the art equipment and has a team of 400 professionals which are trained
by International experts from Wella, Sebastian, SP, Dermalogica, Ainhoa and EZFlow in order
to sustain and maintain its high level of satisfaction among its customers.
Bodycraft provides a wide range of services which includes Salon & Styling, Skincare, Personal
Grooming & Nail bar, Bridals, Spa & Wellness, Skin clinic etc. All these services can broadly be
segregated into three verticals – Salon, Skin & Spa and Clinic. At Bodycraft we can observe a
unique style of culture that is built on the base of CAR – Courteous, Appreciative and
Responsible, EN – Energetic and Pro – Professional. Over the basis of it’s indigenously
developed tripods of culture the company has stayed on course to its vision and wellness
mantra. The company mission is to imbibe in its clientele the “Feel Beautiful” experience
which are an amalgamation of two entities: Delightful experiences delivered with warmth
and care that encourage trust and inner happiness and Service excellence backed with
knowledge, expertise, experience and incomparable quality.
Bodycraft has based itself over set of learnings and beliefs which they term as Bodycraft
Fundamentals. These fundamentals are compartmentalized into four basic groupings:-
Consultation/Expertise – Personalized solution backed with solid learning from best of the
business; Quality of Service – a thoroughly designed set of offerings backed with efficient
professionals,effectiveprocedures and associationwith brands to maintain quality of service;
Hospitality –wellness through its defined set of protocols, Issuemanagement techniques and
lastly Service Bouquet – a complete well rounded bundle of services that serve the company
to compete and differentiate itself from its competitors. Based on these fundamentals the
company has established for itself a distinct position in the eyes of its customers and a well-
established name in the wellness industry.
6
About Bodycraft Academy
Over the past 20 years, the global beauty industry has seen a yearly growth of over
4.5%, with maximum growth in skin care, hair care, and makeup.
Bodycraft, one of the leading players in the beauty industry in Bangalore, started
Bodycraft Academy in 2016 to provide tutelage in all three segments to aspiring beauty
professionals. With over 40 courses in hair, makeup, skin, spa, and nail, their programs
are structured to provide basic, intermediate, and advanced programs as per
requirement.
At Bodycraft Academy, aim is to bring out the stylist in you. With an elite teamof beauty
professionals, they aim at grooming the styling experts of the future. The beauty programs,
backed by more than two decades of extensive research, takes on an inspiring journey of
beauty and wellness. With 27+ years of experience and 600 experts on board, the Academy
is the culmination of the untiring efforts of Manjul Gupta and Swati Gupta.
Academy is dividedinto four Customer Segments withspecific needs and
solutions desired
1. Skill Upgrade:-
 Have been working in the industry since 2-10 years and wants to acquire
newer skills
2. Need A Job:-
 Have a family responsibility
 No particular choice in career
 May become ambitious after starting career, depending on individuals-
Sometimes no big aims in life
3. Serious about beauty career:-
 Has chosen beauty industry based on self-analysis and interest areas-Will go
for courses that give holistic training
 College graduates
 Experimenters
4. DIY:
 Those who are interested in acquiring skills for self-styling
 Bodycraft clientele and others
7
Criteria for choosing an academy –
1 Affiliations and accreditations
2 Trainers
3 Academy Brand
4 Infrastructure of Academy
5 Course Fee
6 Assistance in placements
7 Distance criteria
8 International look and feel
Components of Value Proposition Design
1 Entrance Test before admission
 Ensures high student quality. In line with the premium image. Allows
students to asses themselves.
2 Floor Ready Student
 A big industry problem area is that Academy trained fresher cannot be
deployed on the floor before 6-7months apprentice job. Through higher
practical course content we can create “floor ready students”, this can be a
great differentiator.
3 Counselling sessions
 Counselling session will help prospective students understand if they suit the
beauty industry. Secondly, it also helps them choose the right course in either
hair or skin. It also establishes Bodycraft Academy as student friendly.
4 Student Catalogue
 Take photographs of each make-up, style or any practical activity that
students has performed during the course. At the end of the course convert
this into a catalogue and give to students. It can extremely helpful for them
to show their prospective employers the catalogue of work they have done
and in-turn they get a better job and salary. The catalogue also acts a
Bodycraft Academy brand promotional tool.
5 Trainer’s talk
 Trainers are one of the most influential personalities who can drive the
prospective student. A trailer kind of Trainer’s Talk can be arranged where
prospective students are invited to attend and get the preview of the main
course classes.
8
6 Digital Library
 A lot of YouTube research happens to learn new methods and skills. Academy
need to develop and maintain a digital library of various videos that are
available online and also created originally at the academy.
Decision Matrix -
Need A Job Skill Upgrade Career DIY
Ease of content
creation
High Medium Medium High
Ease of prospect
recruitment
Low High Medium High
Fee paying
capability
Low High Medium High
9
Competitor analysis for Academy –
Academy Visited –
 Play Academy Loreal (Indranagar)
 B Blunt Academy (MG Road and Indranagar)
 Jaweed Habib Academy (Koramangala)
 Princess School of Beauty Culture ( MG Road)
 Shaman Beauty College Salon (Commercial Street)
Key observation (other academy) –
 Every Academy had both internal as well as external branding
 External Branding was done in the form of standees and banners in front of
Academy
 Internal branding was done through posters
 There was a huge lack of proper assistance and counselling
 No proper client treatment at most of the academies except Play Academy
 Lack of proper career path guidance
 Separate room or floor for academy
 High online presence specially on Google
10
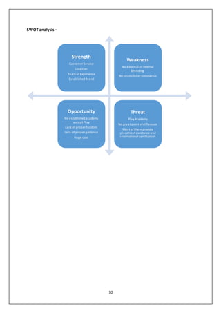
SWOT analysis –
Strength
CustomerService
Location
Years of Experience
EstablishedBrand
Weakness
No external or internal
branding
No councilor or prospectus
Opportunity
No establishedacademy
except Play
Lack of proper facilities
Lack of proper guidance
Huge cost
Threat
PlayAcademy
No great point ofdifference
Most of them provide
placement assistance and
international certification
11
Marketing Strategy for Bodycraft Academy –
Online Strategy –
1 Facebook page with an action button to land on register page to gather leads.
Facebook has been the major source for socialactivities with youth sincethe major
target group for Bodycraft academy is 20 -30 age group it can play an important
role in this regard.
2 Sharing of pictures of students who have completed their courses with a message.
This will help in mouth to mouth publicity and since on an average people have
400-500 friends on Facebook, therefor it willprovide agood reach to the Academy.
3 Sharing of success stories/testimonials on Facebook page and group
4 Creation of YouTube Channel for the Academy
5 Integrating with Google Maps. This will help people to easily navigate and reach
the academy.
12
6 Advertisement through different online portals e.g. Google ads, UrbanPro,
quicker.com, Just dial etc.
7 Advertising through free class fields websites such as vivastreet, khojle etc.
8 Collaborating with prequalified leads provider like Studentleads.com
9 Collaborating with coupon sites such as PayTm, Freecharge, Mobikwik,
CouponDunia etc.
13
Offline Strategy –
1 Distribution of pamphlets across bus stops, malls and churches
2 Participating in Fashion Shows and events
3 Giving free workshops
4 Advertisements on cab services e.g. Meru cabs, easy cabs, Volvo or normal
buses (BMTC),autorickshaws
14
5 Collaborating with schools and colleges and sending some of our
representative to explain about the course and the benefits e.g. Regional
Vocational Training Institute for Women, Bangalore
6 Contacting local salons to collaborate in advertising by providing them
incentives
7 Education fairs or job fairs
15
Implemented Strategies –
Online -
Medium Cost(in Rs) Duration Reach
SEO 30000 1 month
Quicker 4000 6 months
Urban Pro(Branding) 36000 12 months
Urban Pro(Lead Generation) 12600 12 months 2 Leads/day
Urban Pro (Banner) 50000 12 months
Urban Pro (Email Notification) 25000 1 email blast 3 lac database in Bangalore
Email Blast Zoutons 30000 3 lacs database
Facebook Action Button 24000 3000 clicks for landing page
Google Ads 30000 1000 clicks for landing page
Silicon India 40000 1 month
Offline –
Activity Course Activation Activation Area
Pamphlets NAJ/DIY
Churches, PGs ,Bus stops, Malls,
Markets and Trailor / Clubs and
Aerobic Classes
Cards NAJ
Kiosks(2) NAJ/Career
Clubs on first and third Sunday and
2 Churches on second and fourth
Sunday
Churches, ClubsandBodycraftOutlets
Banners Academy
Need to identify locations and get the
permission
Posters Academy PGs and Eating Joints around them
Academy
Board
Academy Bodycraft Outlets
Trailor NAJ/Career Across Bangalore
16
Activity
Area
Activity Location
Churches
MethodistChurch,St. Patricks Church, St. Johns Church, Holy ghost
church, St. Mark’s Cathedral, Door Church Kammanahalli, St.Pius
church, United Pentacostal Church
Clubs
Bangalore club,Bowringinstitute, catholic club, Koramangala club,
indranagar club, Sadashivnagar club, century club, cosmopolitan
club.
PG
kormangla,viveknagar,ejipura,kamanhalli,banaswadi,lingrajpuram,rt
nagar,indranagar,electronic city, mg road
17
External agent program for Academy -
Since most of people in hair styling and make up industry in Bangalore belong to North east
area therefore they form a integral part of the target group for Bodycraft Academy. Also most
of the people working at different outlets of bodycraft are from North East region which act
as a source of contact for this target group. Basedon this external agent program was devised
to involve the people at outlets and use their contacts to get students for the Academy in
exchange for incentive.
Flow of external agent program -
Steps for identifying and appointing External Agents –
1) Talk to each outlet manager and ask them to identify 3-4 staff that appear social in their
demeanour.
2) Ones you get these names, call each one these identified "socially active" staff and ask
them to propose 4 names of people who they would liketo nominate as external advocate
for academy. These should be of the people who are working in the industry.
3) If the nominee of the staff gets selected for the External Advocate role, the staff gets an
incentive of Rs. 1000.
4) The external advocate incentive model would be based on number of people they convert
of Academy enrolment. It can look like this.
No. of students enrolled Incentive
Outlet
Manager
Hair
stylist
External
Agent
External
Agent
Hair
Stylist
External
Agent
18
2 Students - 3%
5 students - 5%
10 students - 10%
5) Any external Advocate, or for that matter any advocate will run out of steam in a matter
of 2-3 months. So we will need to keep adding external advocates constantly putting cap
on the maximum number depending on how this pans out.
6) The external Advocated should ideally get a 20mins telephonic training supported by
material to equip them to convince their contacts.
Dashboard for External Agent management –
OM ContactNumber Hairstylist ContactNumber Status ExternalAgent ContactNumber Status
Joshu 9916899633 Positivewillgetbackwithcontacts
Abhinoy 8861090983 Notpickingthecall
Zeeshan 9535238920 Positivewillgetbackwithcontacts
8050544647Abhishek
19
Reacquisition data analysis and strategy –
Bodycraft has a client base of more than 1.2 lacs client base and I was given the task of
formulation of strategy for clients who have stopped visiting Bodycraft out of these total
client base.Earlier the reacquisition strategy of Bodycraft was based on the amount of money
per visit spend by each customer.
Average Spend per visit by
customer
(in Rs)
Number of customers Strategy Used
> 10000 543 Personal Call
< 10000 and > 5000 2376 Personal SMS and email
< 5000 and > 1000 18657 SMS Blast and Email
With this strategy only 18% of customer base was taken into account. As most of the client
base had average spend per visit of less than Rs 1000. And this strategy had a success rate of
just 1.3%.So I was given the task to segregate the clients in a better form and on the basis of
better criteria.
I alsofound out that there was no proper mechanism to differentiate between two customers
i.e. which is more valuable to the company than other. This problem also needed to be
addressed.
To solve the issues stated above instead of just taking average spend per visit I included
number of visits alsoin to the criteria. As number of visits over a certain period of time ensure
that the customer is loyal to the company for e.g. a person with average spend per visit of Rs
1000 with 10 visits is more important than a person with average spend of Rs 2000 and only
1 visit. Therefore including the number of visits into the criteria gave a better picture.
Based on this criteria we divided the database of customers into 5 categories namely –
1) Economic - Frequent visitors and form major source of our income
2) Performance - Frequent visitors and high spending power
3) Opportunistic - Low spending power and inclined by prices
4) Rich Hoppers - High spending power and high experience seeking individual
5) Prime - Low loyalty and average spending power but forms the major chunk
20
Below table includes the range of number of visits and average spending per visit -
Category Visits AverageSpending / Visit
Opportunistic <3 >400 and <1001
Economic >2 and <21 >400 and <3001
Performance >20 and>10 >400 and >3000
Rich Hoppers <3 >3000
Prime <3 >1000 and <3001
Target Wise distribution for each category (in percentage) –
28
6
29
10
26
33.6
46.7
8.1 8.8
2.8
0
5
10
15
20
25
30
35
40
45
50
Customer Wise Revenue Wise
21
28
6
29
10
26
Customer Wise (In percentage)
Economy
Performance
Prime
Rich Hoppers
Opportunistic
33.6
46.7
8.1
8.8
2.8
Revenue Wise (in percentage)
Economy
Performance
Prime
Rich Hoppers
Opportunistic
22
Outlet wise distribution of different categories –
Assaye Road Indranagar Jayanagar Whitefield Koramangala Sadashivnagar
Opportunistic 25.4% 26.9% 25.4% 27.3% 25.2% 20.6%
Rich Hoppers 9.8% 7.9% 11.4% 11.0% 16.1% 20.1%
Prime 28.0% 23.1% 31.6% 36.2% 48.3% 43.9%
Economy 30.3% 31.9% 27.1% 23.2% 10.2% 14.8%
Performance 6.5% 10.2% 4.5% 2.4% 0.2% 0.5%
Calculation of R Score –
For differentiating between two customers R Score or reacquisition score is calculated which
included number of visits and total spend in all visits by the customer.
For e.g. A customer has a total spend of Rs 25000 and 10 number of visits.
Therefore for calculating R Score –
Divide total spend by 1000 = 25
Add number of visits * 10 to this number = 25 + 100 = 135
Again divide this number by 100 to make it a smaller number = 1.35
So 1.35 is the R Score of this customer
We replicated the formula for the complete database of the customers.
Key findings from the post data –
Category Count Remarks
Total Clientsserviced 120551 Clientsservicedfrom2010
Active Clients( Visitedusin2013 onwards) 35529
Totalswho lastvisited in2012 32578 Inactive clientsforthe last4 years
Clientswhohave notcome inlast 1 year 12537
Clientswhohave notcome inlast 6 months 17989
Total clientswhovisitedinthe last6 months 5990 RetentionData( 6 months)
Retention ( Year Wise )
Year New Acquired Clients Retained Clients out of that Retained/Acquired Ratio
2013 16106 2447 15%
2014 15057 3088 21%
2015 19683 6975 35%
23
Category
Number
of
clients
Total Spend in
all visits
( in Rs )
Average
Spend per
visit
( in Rs )
Average
lifetime
visits
Total Spend in a
year ( in Rs )
Average
Spend in a
year ( in Rs )
Averages
Visit in a
year
Economy 12601
INR
118,605,545.00 INR 1,358.00 6.9 INR 71,177,816.00 INR 5,649.00 4.1
Performance 1920
INR
79,122,510.00 INR 1,418.00 33 INR 28,095,252.00 INR 14,633.00 10.7
Opportunistic 10359
INR
8,634,289.00 INR 678.00 1.22 INR 8,271,839.00 INR 798.00 1.2
Prime 14014
INR
30,588,201.00 INR 1,743.00 1.25 INR 29,466,724.00 INR 2,103.00 1.2
Rich Hoppers 5369
INR
35,512,524.00 INR 5,444.00 1.22 INR 34,436,109.00 INR 6,413.00 1.2
Total 44269
INR
272,470,799.00 INR 1,819.20 4.2 INR 171,447,742.00 INR 3,873.00 2.4
Percentage Wise
Category
Number of
clients
Total Spend in all
visits ( in Rs )
Total Spend in a year
( in Rs )
Economy 28% 44% 42%
Performance 4% 29% 16%
Opportunistic 23% 3% 5%
Prime 32% 11% 17%
Rich Hoppers 12% 13% 20%
Total 44269 272470799 171447742
24
Dashboard to keep track on post engagement –
Post Engagement ( month wise )
Month
Total
clients
serviced
Active
clients
visited after
2013
Clients who
have not come
in last 1 year
Clients who have
not come in last 6
months
Retained Clients in
last 6 months
Jan
Feb
Mar
April
May
June
25
Sample Data Calculation –
To know the reason and to get understanding about the customers that have stopped
visited Bodycraft sample data is taken with confidence level of 95% and margin error of 5%.
Criteria for selecting the population size for determining sample –
1) Clients who have visited in 2012 and before were removed
2) Clients with less than 3 lifetime visits were removed
3) Clients with average spend per visit less than Rs 400 were removed
All this was done to get a better population so that we could determine reasons for not
visiting Bodycraft in a better way.
Sample Data calculation for reacquisition calls
Confidence level 95%
Margin of error 5%
Total Population 17989
Sample Size Required 377 we need atleast this many responses
Since performance deliver a great value of revenue and loyalty we suggest we pick random
sample data from this category.
26
Dashboard and sample data for reacquisition calls –
Client Name Code
Average
Spend
Visits
Phone
Number
Are they visiting
Bodycraft?
Do you
have
issues
with
any of
our
service?
Are they in
Bangalore?
Will you
like to
try any
of our
service?
Yes
or
No?
If no
why?
If yes
have
they
changed
their
phone
number?
ARCHANA JN15241 920.0 21 99 00 096363
Gayathri JN9022 1471.6 20 98 45 451389
Dr Alok JN2113 1371.3 67 99 86 296154
ANEESHA B AR4441 628.1 24 98 80 606350
DR SUSHMITHA JN17271 414.5 21 98 86 728327
FATHER FELIX AR16733 1693.8 25 94 48 444710
Hajira JN22407 4052.3 35 99 00 036161
Chitra JN19859 2516.4 11 99 80 018021
Nathalie WF6960 1875.0 11 97 31 620840
Anshruta AR23185 870.0 13 90 00 006484
Jennita AR11638 4655.8 13 81 05 089595
Amrin JN11835 2368.9 18 96 86 595474
Afia JN13330 1911.1 18 99 00 344448
Fatima JN22435 513.2 22 95 38 025784
Charo WF1123 1518.2 14 95 35 362187
GULNAR AR16361 2581.6 19 98 86 041008
27
Post marketing strategy for different categories –
1) Performance –
 These are the customers who have high number of visits with high spending power
i.e. average spend per visit.
 They form the major source of the revenue.
 Therefore the focus point for reacquisition will be reconnect with customized and
premium services.
 Since they have high spending power should be sent messages of the premium
services.
 More personalization is needed for this category in the form of Introduce them with
their names while sending SMS, make them part of the loyalty program, regular
reminder about their next service.
 Provide them sneak into the premium service according to the services they have
not tried , reduce their waiting and appointment time and extra care should be
ensured while they are at the salon
 Personalized greeting cards on special occasion should be sent to them
 Special packages or free services when they reach a milestone such as 50+ visits or
25th visit etc.
 Invitation to join Facebook group to form a regular conversation with them
2) Economic –
 These are the customers who have high number of visits but with low spending
power
 They play a crucial role as they form the major chunk of the customer database
 Cost play an important factor therefore the campaign should have low cost services
offered to them and then slowly try to move them towards premium services
 Make their experience more personalized by introducing them to the loyalty
program and reminders about their next service
 Provide them sneak into the premium services in order to increase the average
spend per visit and customize packages for their regular needs
 Personalized Mails or SMS can be sent instead of greeting cards on special occasions
 Referral program can play important role as they form a major chunk of people
3) Rich Hoppers –
 These are the customers with low visits but high spending power
 Main focus on POD from other Spa and salons, introduce them to our premium
services and provide them extra service
 Introduce them with their names while sending SMS and introduce them to the
loyalty program
 Customized or some extra feature in the service they choose, Reduce their
waiting and appointment time and extra care while they are at the salon
28
4) Prime -
 These are the customers with low visits but average spending power
 They form the highest volume of the customer database
 Main focus on POD and provide them some extra service
 Loyalty program will play an important role and ensuring a review about the
services they used is collected
 Provide them sneak into the premium services in order to increase the average
spend
5) Opportunistic –
 These are the customers with low visits and low average spending power
 Differentiate Bodycraft from other spa and salons ,main focus on POD and start
with low cost services
 Ask them if there was any issue in their last service make a note of it and ensure
it doesn’t happen
 Focus on the feel beautiful aspect and make sure you get them experience a
small part of premium service
Category/
Activity
Opportunistic Rich Hoppers Prime Economy Performance
SMS Blast Yes Yes Yes Yes Yes
Email Blast Yes Yes Yes Yes Yes
Personal Greeting
Cards
No Yes No No Yes
Wishing on
Anniversary /
Birthday
Yes Yes Yes Yes Yes
Service due
reminders
Yes Yes Yes Yes Yes
Focus Point POD +Cost
High Focus on POD+
High Personalization
POD +Extra
service/ Offer
Engagement+
Personalization
Personalization
SpecialOffers No Yes Yes No Yes
29
Loyalty Program -
It costs a business about 5-10X more to acquire a new customer than it does to sell to an
existing one. Not only that, but on average, current customers spend 67% more than new
customers.Retention rate for last 3 years is at an Average of 22 %.
Reasons for customers not coming back
 Service Oriented
 Not Happy with the Service
 Unable to get appointments when needed
 Compare price vs. service quality with competitors
 Perception Fails
 Unaware of the service bouquet
 No value for money (expensive)
 Not heard much about the brand – Brand Awareness
Objective –
 Increase Retention
 Deliver a sense of value for money (with premium service)
 Infuse team building activities
 Create effective systems for appointment booking
 Audit for the feel beautiful experience from service delight modules
 Share insights to employees on why are we better than competition.
 Increase Brand Recall activities – Radio, Email, SMS, Social Media, and Events
Pain Points V/s Remedies –
Paint Points Remedies
Not Happy with the Service
Audit the service delight module
Ex: 2 Min massage during hair wash
Unable to get appointments
Audit for delight module on reception
Ex: Pick up calls within 2 rings
Compare Price Vs. Service
Quality / No Value for money
Share Insights on Competitors & Why we are better?
Unaware of service bouquet Audit for Outlet Tours,
30
Brand Recall
Increase Brand Recall activities – Radio, Email, SMS , Social
Media, Events
Loyalty Rewards –
 Speak the customer language e.g. You have earned a free spa therapy
 Program should have both attainable & Desirable e.g. Initial loyalty reward followed
by a Gold & Platinum member
 VIP level Loyalty e.g. Need not book an appointment
 Partnership with other companies e.g. Pay through Freecharge and get cash back
 To increase walk-ins, use point systemto invite on certain days
 Get 2X reward points between 15 – 16 May
 Plan reward for first time visitors e.g. Share the loyalty card for above certain spend
Freq of Visits /
year
Value for visits
= > 3 1
= > 7 2
= > 10 3
= > 12 4
= > 15 5
31
Spend Per Visit Value for
Spends
= > Rs. 1000 1
= > Rs. 3000 2
= > Rs. 5000 3
= > Rs.10,000 4
= > Rs.15,000 5
Customer
Lifetime
Value for
Lifetime
< 1 Year 1
= > 1 Year 2
= > 2 Year 3
= > 4 Years 4
= > 6 Years 5
32
Dashboards Creation –
For the analytics part Bodycraft had on-board Nanobee, an analytics that will handle the
analytics part of the company. For each marketing medium offline and online I was given
the task of formulation of dashboard to be given to Nanobee so that they can replicate it in
their software and provide results as desired by us.
Following dashboards were created –
1) Social ( Facebook ) –
It was further divided into three segments –
 Academy
 Skin and Clinic
 Salon and Spa
Criteria included –
 Total Reach
 Total Engagement
 Likes
 Dislikes
 Like / dislike ratio
 Different Actions on Facebook pages
Total Reach Total Engagaement
Likes
(Unique)
Dislikes
(Unique)
Like/Dislike
Ratio
Total Likes Action Button Website views Check Ins
Academy
Skin and clinic
Salon and Spa
Academy
Skin and clinic
Salon and Spa
Academy
Skin and clinic
Salon and Spa
Academy
Skin and clinic
Salon and Spa
Academy
Skin and clinic
Salon and Spa
May
Jan
Feb
March
April
Social
Month
33
2) Website –
It was also further divided into three segments –
 Academy
 Skin and Clinic
 Salon and Spa
Criteria included –
 Number of hits
 Bounce rate
 Average Session duration
 Source
 Listing
 Direct
 Social
 Organic
 Search Traffic
 Conversions
No. of hits Bounce rate
Average Session Duration
( In secs) Search Traffic Conversions
Listing Direct Social Organic
Academy
Salon
Salon and Spa
Academy
Salon
Salon and Spa
Academy
Salon
Salon and Spa
Academy
Salon
Salon and Spa
Academy
Skin and clinic
Salon and Spa
Website
May
April
Month
Jan
Feb
March
Source
34
3) SMS and Email –
Criteria included –
 People reached
 Number of clicks
 Leads
 Conversion
People reached Number of clicks Leads Conversion People reached Number of clicks Leads Conversion
Academy
Skin and clinic
Salon and Spa
Academy
Skin and clinic
Salon and Spa
Academy
Skin and clinic
Salon and Spa
Academy
Skin and clinic
Salon and Spa
Academy
Skin and clinic
Salon and Spa
May
SMS Email
Month
Jan
Feb
April
March
35
Social Media Analysis –
Skin Clinic and Care Facebook page analysis
1) Total Reach –
2) Total engagement-
28013
12786
3954
1756
0
5000
10000
15000
20000
25000
30000
Jan Feb Mar April
Skin Clinic Total Reach
2936
1420
310
149
0
500
1000
1500
2000
2500
3000
3500
Jan Feb Mar April
Skin Clinic Total Engagement
36
3) Unique likesvs. unlikes-
114
98
90
86
79 80
73
62
60
70
80
90
100
110
120
Jan Feb Mar April
Like vs Unlike
Likes
Unlikes
1.44
1.23 1.23
1.39
1.1
1.15
1.2
1.25
1.3
1.35
1.4
1.45
1.5
Jan Feb Mar April
Like / Unlike ratio
37
4) Total Likes -
11747
11765
11785
11815
11700
11720
11740
11760
11780
11800
11820
11840
Jan Feb Mar April
Skin Clinic Total Likes
38
Spa & Salon Facebook Page analysis
1) Total Reach -
2) Total Engagements–
138543
122775
70704
215221
0
50000
100000
150000
200000
250000
Jan Feb Mar April
Spa and Salon Total Reach
5222
3908
2347
3872
0
1000
2000
3000
4000
5000
6000
Jan Feb Mar April
Spa and Salon total engagements
39
3) Unique likesvs.unlikes -
354
412
329
607
186 177 163 168
0
100
200
300
400
500
600
700
Jan Feb Mar April
Like vs Unlike
Likes
Unlikes
1.9
2.33
2.02
3.61
0
0.5
1
1.5
2
2.5
3
3.5
4
Jan Feb Mar April
Like / Unlike ratio
40
4) Total likes-
26030
26272
26434
26879
25600
25800
26000
26200
26400
26600
26800
27000
Jan Feb Mar April
Spa and Salon Total Likes
41
Impact of a “Unlike”
For Spa and salon in the month of April –
No. of likes = 607
No. of unlikes = 168
% of Paid likes = 70%
Number of paid likes = 70% of total likes = 425
Similarly 70 % of total unlikes = 118
Cost of a paid like = Rs 20 (approx.)
Cost of 425 paid likes = Rs 8500
Aggregate likes = Number of paid likes – number of unlikes on the same line = 307
New cost of a like = Earlier Cost/ Aggregate likes = Rs 27.8
% change in cost = 39.9%
Because of an unlike the cost of getting an like is getting increased by around 40%
42
Competitors Analysis for Skin Care and Clinic
1) Total likes -
2) Increase in like last week–
453526
123725
55745
11815
0
50000
100000
150000
200000
250000
300000
350000
400000
450000
500000
Kaya Oliva Kosmoderma Bodycraft
Total Likes
1%
0.90%
0.00%
0.50%
0.0%
0.1%
0.2%
0.3%
0.4%
0.5%
0.6%
0.7%
0.8%
0.9%
1.0%
1.1%
1.2%
Kaya Oliva Kosmoderma Bodycraft
PercentageWise
43
3) Numberof posts last week-
4) Numberof engagementslastweek –
27
7
8
3
0
5
10
15
20
25
30
Kaya Oliva Kosmoderma Bodycraft
Postthis week
11743
612
32 147
0
2000
4000
6000
8000
10000
12000
14000
Kaya Oliva Kosmoderma Bodycraft
Engagement this week
44
5) Engagementper post last week-
434.93
87.43
4.00
49.00
0
50
100
150
200
250
300
350
400
450
500
Kaya Oliva Kosmoderma Bodycraft
Engagement per Post
45
Competitors Analysis for Spa & Salon
1) Total likes -
2) Increase in like last week -
87526
12272
155745
126472
26879
0
20000
40000
60000
80000
100000
120000
140000
160000
180000
YLG B Blunt Naturals Expressions Bodycraft
Total Likes
0%
0.10% 0.10%
0.20%
0.50%
0.0%
0.1%
0.2%
0.3%
0.4%
0.5%
0.6%
YLG B Blunt Naturals Expressions Bodycraft
PercentageWise
46
3) Number of posts last week -
4) Engagement last week -
3
31
55
3
7
0
10
20
30
40
50
60
YLG B Blunt Naturals Expressions Bodycraft
Postper week
26
135
345
173
655
0
100
200
300
400
500
600
700
YLG B Blunt Naturals Expressions Bodycraft
Engagement per week
47
5) Engagement per post last week -
8.67
4.35 6.27
57.67
93.57
0
10
20
30
40
50
60
70
80
90
100
YLG B Blunt Naturals Expressions Bodycraft
Engagement per post
48
Findings about Facebook pages –
 Skin care and clinic
 Number of likes and unlikes are almost same
 Like / Unlike ratio is quite low
 Total page reach and engagement have decreased drastically
 Average of 2 posts per week only
 There is rise of only 68 likes in total number of likes since past 4 months
 Not a single check inn
 No use of action button
 Salon and Spa
 Total engagement against the total reach is quite low
 Number of likes we are getting per month is quite low
 Number of unlikes per month is also quite high
 Because of unlike the cost of acquiring a new like is approximately increasing
by 40%
 Like / Unlike is showing an increase for the month of April
 Ads that are not sponsored are not getting much of attention
 No investment on Action button
 No comment in post in past four months
 No engagements on our hashtags used
 Competitors analysis
 We are very much behind our competitors in total likes
 For Skin care our engagement is quite low but we are ahead of competitors in
Spa and salon
 Our engagement per post in skin clinic is also quite low but we are way ahead
of our competitors in Spa and Salon
49
Recommendations
 They need to set the target for total likes on the basis of month or year. For an
impact we need to double our like base every year
 Sharing of relevant content to decrease the number of unlikes
 Because of sharing the social media we are seeing a sharp increase in the month of
April for Spa & Salon. We need to this activity regularly
 We need to keep monthly budget for organizing some engagement activities to
increase the audience participation for e.g. the online competition we are having on
Mother’s day
 Increase the action button and website promotion
 Instead of using only our own hashtag we need to mix it up with the trending
hashtags to increase our post reach.
50
Results Achieved
 Formulation of marketing strategy for each Bodycraft Academy segment both offline
and online
 Collaborating with various vendors such as Google Ads, UrbanPro, Facebook Ads,
Color Craft, Quikr, StudentLeads, GiftXOXO, Frogo, Freecharge for Bodycraft
Academy
 Digital marketing strategy for Bodycraft Spa and Salon
 Reacquisition data analysis and creation of segment based on that
 Post data and retention marketing strategy
 Loyalty program creation and formulation
 Social media analysis and improvements
51
References
 http://bodycraft.managemyspa.com
 http://www.bodycraft.co.in/
 https://www.youtube.com/channel/UCaek_gEIH_EfOivHsYhe0sA
 http://bodycraftacademy.com/
 https://en.wikipedia.org/wiki
 https://www.urbanpro.com
 http://www.bodycraftclinic.com/
 http://www.quikr.com/
 https://www.freecharge.in/
 http://www.euromonitor.com/health-and-wellness
 http://www.globalwellnessinstitute.org/global-wellness-institute-study-34-trillion-global-
wellness-market-is-now-three-times-larger-than-worldwide-pharmaceutical-industry/
 http://www.nutraingredients.com/Markets-and-Trends/Health-and-wellness-market-in-
2015
 http://www.spasandsalonsindia.com/
 http://www.strands.in/
 http://www.bookmyspa.in/
 http://www.franchiseindia.com/business-opportunities/beauty-salons.ssc47

report

  • 1.
    1 Acceleration and ChannelInitialization for Bodycraft Academy along with Digital Marketing and Reacquisition Strategy for Bodycraft Spa and Salon A SUMMER INTERN PROJECT REPORT AT Bodycraft Salon, Skin & Cosmetology Private Limited Submitted by: Ashish Gandhi PGP15013 (2015-2017) Submitted towards partial fulfilment of Post Graduate Diploma in Management Indian Institute of Management Kashipur, Bazpur Road, Udham Singh Nagar, Kashipur, Uttarakhand 244713
  • 2.
    2 Declaration I, Ashish Gandhi,student of Post Graduate Diploma in Management at IIM Kashipur declare that this summer project report entitled “Acceleration and Channel Initialization for Bodycraft Academy along with Digital Marketing and Reacquisition Strategy for Bodycraft Spa and Salon” with Bodycraft Salon, Skin & Cosmetology Private Limited is true and original to the best of my knowledge. It is my original work and that it has not been submitted elsewhere for the award of any other degree, diploma or other similar title or prize. -------------------------------- Ashish Gandhi PGP15013 Batch of 2015-2017 IIM Kashipur
  • 3.
    3 Acknowledgement I have takensincere effort in completing this project. However, it would not be possible without constant guidance and motivation from many individuals. I would like to extend my utmost gratitude to all of them. I wish to express my sincere gratitude to Mr Sahil Gupta, CEO, Bodycraft Salon, Skin & Cosmetology Private Limited and Mr Maseeh, Sales and Operation Head, Bodycraft Salon, Skin & Cosmetology Private Limited for their contribution in stimulating suggestions and encouragement that helped me to coordinate my project. I also sincerely thank Mr Shashidhar Biradar, Head Design and Content, Bodycraft Salon, Skin & Cosmetology Private Limited for his guidance and constant supervision as well as for providing necessary information regarding the project and also gave suggestions about the project at various stages. I also wish to express my gratitude to the officials and other staff members of Bodycraft Salon, Skin & Cosmetology Private Limited who rendered their help during the period of my project work. Finally, I would like to thank our professors and placement committee at IIM Kashipur for their support during making of this project.
  • 4.
    4 Table of Contents AboutBodycraft........................................................................................................................... 5 About Bodycraft Academy............................................................................................................ 6 Competitor analysis for Academy................................................................................................. 9 Marketing strategy for Academy.................................................................................................11 Implemented Strategies..............................................................................................................15 External Agent program for Academy..........................................................................................17 Reacquisition data analysis and strategy......................................................................................19 Sample data calculation..............................................................................................................25 Post marketing strategy for different categories..........................................................................27 Loyalty Program..........................................................................................................................29 Dashboards creation...................................................................................................................32 Social Media analysis..................................................................................................................35 Findings and recommendation....................................................................................................48 Results Achieved.........................................................................................................................50 References..................................................................................................................................51
  • 5.
    5 About Bodycraft Spa,Salon and Cosmetology – Bodycraft Spa and Salon has been one of the most desired destination for cutting-edge styling, hair and skin care, and wellness services in Bangalore. The entity has been serving its clientele through its expert mastery of best of the class techniques for over two decades now. The company has been continuously on course with its vision which is “To be India’s most recalled destination for cutting-edge styling, hair and skin care solutions, and rejuvenation”. The company operates under the tutelage of Mrs. Manjul Gupta, a protégé of the legendary Shehnaz Hussain and a beauty care professional for over 26 years. The company has been growing rapidly in its range of services and has complemented it well with its high attention to the quality of service that it provides to its clientele. The company today has reached a customer base of over 40000 and serve its customers through five avant-garde facilities spread across Bangalore. To maintain its high quality of service,Bodycraft spends paramount attention to its support staffand facilities.Thecompany possesses state of the art equipment and has a team of 400 professionals which are trained by International experts from Wella, Sebastian, SP, Dermalogica, Ainhoa and EZFlow in order to sustain and maintain its high level of satisfaction among its customers. Bodycraft provides a wide range of services which includes Salon & Styling, Skincare, Personal Grooming & Nail bar, Bridals, Spa & Wellness, Skin clinic etc. All these services can broadly be segregated into three verticals – Salon, Skin & Spa and Clinic. At Bodycraft we can observe a unique style of culture that is built on the base of CAR – Courteous, Appreciative and Responsible, EN – Energetic and Pro – Professional. Over the basis of it’s indigenously developed tripods of culture the company has stayed on course to its vision and wellness mantra. The company mission is to imbibe in its clientele the “Feel Beautiful” experience which are an amalgamation of two entities: Delightful experiences delivered with warmth and care that encourage trust and inner happiness and Service excellence backed with knowledge, expertise, experience and incomparable quality. Bodycraft has based itself over set of learnings and beliefs which they term as Bodycraft Fundamentals. These fundamentals are compartmentalized into four basic groupings:- Consultation/Expertise – Personalized solution backed with solid learning from best of the business; Quality of Service – a thoroughly designed set of offerings backed with efficient professionals,effectiveprocedures and associationwith brands to maintain quality of service; Hospitality –wellness through its defined set of protocols, Issuemanagement techniques and lastly Service Bouquet – a complete well rounded bundle of services that serve the company to compete and differentiate itself from its competitors. Based on these fundamentals the company has established for itself a distinct position in the eyes of its customers and a well- established name in the wellness industry.
  • 6.
    6 About Bodycraft Academy Overthe past 20 years, the global beauty industry has seen a yearly growth of over 4.5%, with maximum growth in skin care, hair care, and makeup. Bodycraft, one of the leading players in the beauty industry in Bangalore, started Bodycraft Academy in 2016 to provide tutelage in all three segments to aspiring beauty professionals. With over 40 courses in hair, makeup, skin, spa, and nail, their programs are structured to provide basic, intermediate, and advanced programs as per requirement. At Bodycraft Academy, aim is to bring out the stylist in you. With an elite teamof beauty professionals, they aim at grooming the styling experts of the future. The beauty programs, backed by more than two decades of extensive research, takes on an inspiring journey of beauty and wellness. With 27+ years of experience and 600 experts on board, the Academy is the culmination of the untiring efforts of Manjul Gupta and Swati Gupta. Academy is dividedinto four Customer Segments withspecific needs and solutions desired 1. Skill Upgrade:-  Have been working in the industry since 2-10 years and wants to acquire newer skills 2. Need A Job:-  Have a family responsibility  No particular choice in career  May become ambitious after starting career, depending on individuals- Sometimes no big aims in life 3. Serious about beauty career:-  Has chosen beauty industry based on self-analysis and interest areas-Will go for courses that give holistic training  College graduates  Experimenters 4. DIY:  Those who are interested in acquiring skills for self-styling  Bodycraft clientele and others
  • 7.
    7 Criteria for choosingan academy – 1 Affiliations and accreditations 2 Trainers 3 Academy Brand 4 Infrastructure of Academy 5 Course Fee 6 Assistance in placements 7 Distance criteria 8 International look and feel Components of Value Proposition Design 1 Entrance Test before admission  Ensures high student quality. In line with the premium image. Allows students to asses themselves. 2 Floor Ready Student  A big industry problem area is that Academy trained fresher cannot be deployed on the floor before 6-7months apprentice job. Through higher practical course content we can create “floor ready students”, this can be a great differentiator. 3 Counselling sessions  Counselling session will help prospective students understand if they suit the beauty industry. Secondly, it also helps them choose the right course in either hair or skin. It also establishes Bodycraft Academy as student friendly. 4 Student Catalogue  Take photographs of each make-up, style or any practical activity that students has performed during the course. At the end of the course convert this into a catalogue and give to students. It can extremely helpful for them to show their prospective employers the catalogue of work they have done and in-turn they get a better job and salary. The catalogue also acts a Bodycraft Academy brand promotional tool. 5 Trainer’s talk  Trainers are one of the most influential personalities who can drive the prospective student. A trailer kind of Trainer’s Talk can be arranged where prospective students are invited to attend and get the preview of the main course classes.
  • 8.
    8 6 Digital Library A lot of YouTube research happens to learn new methods and skills. Academy need to develop and maintain a digital library of various videos that are available online and also created originally at the academy. Decision Matrix - Need A Job Skill Upgrade Career DIY Ease of content creation High Medium Medium High Ease of prospect recruitment Low High Medium High Fee paying capability Low High Medium High
  • 9.
    9 Competitor analysis forAcademy – Academy Visited –  Play Academy Loreal (Indranagar)  B Blunt Academy (MG Road and Indranagar)  Jaweed Habib Academy (Koramangala)  Princess School of Beauty Culture ( MG Road)  Shaman Beauty College Salon (Commercial Street) Key observation (other academy) –  Every Academy had both internal as well as external branding  External Branding was done in the form of standees and banners in front of Academy  Internal branding was done through posters  There was a huge lack of proper assistance and counselling  No proper client treatment at most of the academies except Play Academy  Lack of proper career path guidance  Separate room or floor for academy  High online presence specially on Google
  • 10.
    10 SWOT analysis – Strength CustomerService Location Yearsof Experience EstablishedBrand Weakness No external or internal branding No councilor or prospectus Opportunity No establishedacademy except Play Lack of proper facilities Lack of proper guidance Huge cost Threat PlayAcademy No great point ofdifference Most of them provide placement assistance and international certification
  • 11.
    11 Marketing Strategy forBodycraft Academy – Online Strategy – 1 Facebook page with an action button to land on register page to gather leads. Facebook has been the major source for socialactivities with youth sincethe major target group for Bodycraft academy is 20 -30 age group it can play an important role in this regard. 2 Sharing of pictures of students who have completed their courses with a message. This will help in mouth to mouth publicity and since on an average people have 400-500 friends on Facebook, therefor it willprovide agood reach to the Academy. 3 Sharing of success stories/testimonials on Facebook page and group 4 Creation of YouTube Channel for the Academy 5 Integrating with Google Maps. This will help people to easily navigate and reach the academy.
  • 12.
    12 6 Advertisement throughdifferent online portals e.g. Google ads, UrbanPro, quicker.com, Just dial etc. 7 Advertising through free class fields websites such as vivastreet, khojle etc. 8 Collaborating with prequalified leads provider like Studentleads.com 9 Collaborating with coupon sites such as PayTm, Freecharge, Mobikwik, CouponDunia etc.
  • 13.
    13 Offline Strategy – 1Distribution of pamphlets across bus stops, malls and churches 2 Participating in Fashion Shows and events 3 Giving free workshops 4 Advertisements on cab services e.g. Meru cabs, easy cabs, Volvo or normal buses (BMTC),autorickshaws
  • 14.
    14 5 Collaborating withschools and colleges and sending some of our representative to explain about the course and the benefits e.g. Regional Vocational Training Institute for Women, Bangalore 6 Contacting local salons to collaborate in advertising by providing them incentives 7 Education fairs or job fairs
  • 15.
    15 Implemented Strategies – Online- Medium Cost(in Rs) Duration Reach SEO 30000 1 month Quicker 4000 6 months Urban Pro(Branding) 36000 12 months Urban Pro(Lead Generation) 12600 12 months 2 Leads/day Urban Pro (Banner) 50000 12 months Urban Pro (Email Notification) 25000 1 email blast 3 lac database in Bangalore Email Blast Zoutons 30000 3 lacs database Facebook Action Button 24000 3000 clicks for landing page Google Ads 30000 1000 clicks for landing page Silicon India 40000 1 month Offline – Activity Course Activation Activation Area Pamphlets NAJ/DIY Churches, PGs ,Bus stops, Malls, Markets and Trailor / Clubs and Aerobic Classes Cards NAJ Kiosks(2) NAJ/Career Clubs on first and third Sunday and 2 Churches on second and fourth Sunday Churches, ClubsandBodycraftOutlets Banners Academy Need to identify locations and get the permission Posters Academy PGs and Eating Joints around them Academy Board Academy Bodycraft Outlets Trailor NAJ/Career Across Bangalore
  • 16.
    16 Activity Area Activity Location Churches MethodistChurch,St. PatricksChurch, St. Johns Church, Holy ghost church, St. Mark’s Cathedral, Door Church Kammanahalli, St.Pius church, United Pentacostal Church Clubs Bangalore club,Bowringinstitute, catholic club, Koramangala club, indranagar club, Sadashivnagar club, century club, cosmopolitan club. PG kormangla,viveknagar,ejipura,kamanhalli,banaswadi,lingrajpuram,rt nagar,indranagar,electronic city, mg road
  • 17.
    17 External agent programfor Academy - Since most of people in hair styling and make up industry in Bangalore belong to North east area therefore they form a integral part of the target group for Bodycraft Academy. Also most of the people working at different outlets of bodycraft are from North East region which act as a source of contact for this target group. Basedon this external agent program was devised to involve the people at outlets and use their contacts to get students for the Academy in exchange for incentive. Flow of external agent program - Steps for identifying and appointing External Agents – 1) Talk to each outlet manager and ask them to identify 3-4 staff that appear social in their demeanour. 2) Ones you get these names, call each one these identified "socially active" staff and ask them to propose 4 names of people who they would liketo nominate as external advocate for academy. These should be of the people who are working in the industry. 3) If the nominee of the staff gets selected for the External Advocate role, the staff gets an incentive of Rs. 1000. 4) The external advocate incentive model would be based on number of people they convert of Academy enrolment. It can look like this. No. of students enrolled Incentive Outlet Manager Hair stylist External Agent External Agent Hair Stylist External Agent
  • 18.
    18 2 Students -3% 5 students - 5% 10 students - 10% 5) Any external Advocate, or for that matter any advocate will run out of steam in a matter of 2-3 months. So we will need to keep adding external advocates constantly putting cap on the maximum number depending on how this pans out. 6) The external Advocated should ideally get a 20mins telephonic training supported by material to equip them to convince their contacts. Dashboard for External Agent management – OM ContactNumber Hairstylist ContactNumber Status ExternalAgent ContactNumber Status Joshu 9916899633 Positivewillgetbackwithcontacts Abhinoy 8861090983 Notpickingthecall Zeeshan 9535238920 Positivewillgetbackwithcontacts 8050544647Abhishek
  • 19.
    19 Reacquisition data analysisand strategy – Bodycraft has a client base of more than 1.2 lacs client base and I was given the task of formulation of strategy for clients who have stopped visiting Bodycraft out of these total client base.Earlier the reacquisition strategy of Bodycraft was based on the amount of money per visit spend by each customer. Average Spend per visit by customer (in Rs) Number of customers Strategy Used > 10000 543 Personal Call < 10000 and > 5000 2376 Personal SMS and email < 5000 and > 1000 18657 SMS Blast and Email With this strategy only 18% of customer base was taken into account. As most of the client base had average spend per visit of less than Rs 1000. And this strategy had a success rate of just 1.3%.So I was given the task to segregate the clients in a better form and on the basis of better criteria. I alsofound out that there was no proper mechanism to differentiate between two customers i.e. which is more valuable to the company than other. This problem also needed to be addressed. To solve the issues stated above instead of just taking average spend per visit I included number of visits alsoin to the criteria. As number of visits over a certain period of time ensure that the customer is loyal to the company for e.g. a person with average spend per visit of Rs 1000 with 10 visits is more important than a person with average spend of Rs 2000 and only 1 visit. Therefore including the number of visits into the criteria gave a better picture. Based on this criteria we divided the database of customers into 5 categories namely – 1) Economic - Frequent visitors and form major source of our income 2) Performance - Frequent visitors and high spending power 3) Opportunistic - Low spending power and inclined by prices 4) Rich Hoppers - High spending power and high experience seeking individual 5) Prime - Low loyalty and average spending power but forms the major chunk
  • 20.
    20 Below table includesthe range of number of visits and average spending per visit - Category Visits AverageSpending / Visit Opportunistic <3 >400 and <1001 Economic >2 and <21 >400 and <3001 Performance >20 and>10 >400 and >3000 Rich Hoppers <3 >3000 Prime <3 >1000 and <3001 Target Wise distribution for each category (in percentage) – 28 6 29 10 26 33.6 46.7 8.1 8.8 2.8 0 5 10 15 20 25 30 35 40 45 50 Customer Wise Revenue Wise
  • 21.
    21 28 6 29 10 26 Customer Wise (Inpercentage) Economy Performance Prime Rich Hoppers Opportunistic 33.6 46.7 8.1 8.8 2.8 Revenue Wise (in percentage) Economy Performance Prime Rich Hoppers Opportunistic
  • 22.
    22 Outlet wise distributionof different categories – Assaye Road Indranagar Jayanagar Whitefield Koramangala Sadashivnagar Opportunistic 25.4% 26.9% 25.4% 27.3% 25.2% 20.6% Rich Hoppers 9.8% 7.9% 11.4% 11.0% 16.1% 20.1% Prime 28.0% 23.1% 31.6% 36.2% 48.3% 43.9% Economy 30.3% 31.9% 27.1% 23.2% 10.2% 14.8% Performance 6.5% 10.2% 4.5% 2.4% 0.2% 0.5% Calculation of R Score – For differentiating between two customers R Score or reacquisition score is calculated which included number of visits and total spend in all visits by the customer. For e.g. A customer has a total spend of Rs 25000 and 10 number of visits. Therefore for calculating R Score – Divide total spend by 1000 = 25 Add number of visits * 10 to this number = 25 + 100 = 135 Again divide this number by 100 to make it a smaller number = 1.35 So 1.35 is the R Score of this customer We replicated the formula for the complete database of the customers. Key findings from the post data – Category Count Remarks Total Clientsserviced 120551 Clientsservicedfrom2010 Active Clients( Visitedusin2013 onwards) 35529 Totalswho lastvisited in2012 32578 Inactive clientsforthe last4 years Clientswhohave notcome inlast 1 year 12537 Clientswhohave notcome inlast 6 months 17989 Total clientswhovisitedinthe last6 months 5990 RetentionData( 6 months) Retention ( Year Wise ) Year New Acquired Clients Retained Clients out of that Retained/Acquired Ratio 2013 16106 2447 15% 2014 15057 3088 21% 2015 19683 6975 35%
  • 23.
    23 Category Number of clients Total Spend in allvisits ( in Rs ) Average Spend per visit ( in Rs ) Average lifetime visits Total Spend in a year ( in Rs ) Average Spend in a year ( in Rs ) Averages Visit in a year Economy 12601 INR 118,605,545.00 INR 1,358.00 6.9 INR 71,177,816.00 INR 5,649.00 4.1 Performance 1920 INR 79,122,510.00 INR 1,418.00 33 INR 28,095,252.00 INR 14,633.00 10.7 Opportunistic 10359 INR 8,634,289.00 INR 678.00 1.22 INR 8,271,839.00 INR 798.00 1.2 Prime 14014 INR 30,588,201.00 INR 1,743.00 1.25 INR 29,466,724.00 INR 2,103.00 1.2 Rich Hoppers 5369 INR 35,512,524.00 INR 5,444.00 1.22 INR 34,436,109.00 INR 6,413.00 1.2 Total 44269 INR 272,470,799.00 INR 1,819.20 4.2 INR 171,447,742.00 INR 3,873.00 2.4 Percentage Wise Category Number of clients Total Spend in all visits ( in Rs ) Total Spend in a year ( in Rs ) Economy 28% 44% 42% Performance 4% 29% 16% Opportunistic 23% 3% 5% Prime 32% 11% 17% Rich Hoppers 12% 13% 20% Total 44269 272470799 171447742
  • 24.
    24 Dashboard to keeptrack on post engagement – Post Engagement ( month wise ) Month Total clients serviced Active clients visited after 2013 Clients who have not come in last 1 year Clients who have not come in last 6 months Retained Clients in last 6 months Jan Feb Mar April May June
  • 25.
    25 Sample Data Calculation– To know the reason and to get understanding about the customers that have stopped visited Bodycraft sample data is taken with confidence level of 95% and margin error of 5%. Criteria for selecting the population size for determining sample – 1) Clients who have visited in 2012 and before were removed 2) Clients with less than 3 lifetime visits were removed 3) Clients with average spend per visit less than Rs 400 were removed All this was done to get a better population so that we could determine reasons for not visiting Bodycraft in a better way. Sample Data calculation for reacquisition calls Confidence level 95% Margin of error 5% Total Population 17989 Sample Size Required 377 we need atleast this many responses Since performance deliver a great value of revenue and loyalty we suggest we pick random sample data from this category.
  • 26.
    26 Dashboard and sampledata for reacquisition calls – Client Name Code Average Spend Visits Phone Number Are they visiting Bodycraft? Do you have issues with any of our service? Are they in Bangalore? Will you like to try any of our service? Yes or No? If no why? If yes have they changed their phone number? ARCHANA JN15241 920.0 21 99 00 096363 Gayathri JN9022 1471.6 20 98 45 451389 Dr Alok JN2113 1371.3 67 99 86 296154 ANEESHA B AR4441 628.1 24 98 80 606350 DR SUSHMITHA JN17271 414.5 21 98 86 728327 FATHER FELIX AR16733 1693.8 25 94 48 444710 Hajira JN22407 4052.3 35 99 00 036161 Chitra JN19859 2516.4 11 99 80 018021 Nathalie WF6960 1875.0 11 97 31 620840 Anshruta AR23185 870.0 13 90 00 006484 Jennita AR11638 4655.8 13 81 05 089595 Amrin JN11835 2368.9 18 96 86 595474 Afia JN13330 1911.1 18 99 00 344448 Fatima JN22435 513.2 22 95 38 025784 Charo WF1123 1518.2 14 95 35 362187 GULNAR AR16361 2581.6 19 98 86 041008
  • 27.
    27 Post marketing strategyfor different categories – 1) Performance –  These are the customers who have high number of visits with high spending power i.e. average spend per visit.  They form the major source of the revenue.  Therefore the focus point for reacquisition will be reconnect with customized and premium services.  Since they have high spending power should be sent messages of the premium services.  More personalization is needed for this category in the form of Introduce them with their names while sending SMS, make them part of the loyalty program, regular reminder about their next service.  Provide them sneak into the premium service according to the services they have not tried , reduce their waiting and appointment time and extra care should be ensured while they are at the salon  Personalized greeting cards on special occasion should be sent to them  Special packages or free services when they reach a milestone such as 50+ visits or 25th visit etc.  Invitation to join Facebook group to form a regular conversation with them 2) Economic –  These are the customers who have high number of visits but with low spending power  They play a crucial role as they form the major chunk of the customer database  Cost play an important factor therefore the campaign should have low cost services offered to them and then slowly try to move them towards premium services  Make their experience more personalized by introducing them to the loyalty program and reminders about their next service  Provide them sneak into the premium services in order to increase the average spend per visit and customize packages for their regular needs  Personalized Mails or SMS can be sent instead of greeting cards on special occasions  Referral program can play important role as they form a major chunk of people 3) Rich Hoppers –  These are the customers with low visits but high spending power  Main focus on POD from other Spa and salons, introduce them to our premium services and provide them extra service  Introduce them with their names while sending SMS and introduce them to the loyalty program  Customized or some extra feature in the service they choose, Reduce their waiting and appointment time and extra care while they are at the salon
  • 28.
    28 4) Prime - These are the customers with low visits but average spending power  They form the highest volume of the customer database  Main focus on POD and provide them some extra service  Loyalty program will play an important role and ensuring a review about the services they used is collected  Provide them sneak into the premium services in order to increase the average spend 5) Opportunistic –  These are the customers with low visits and low average spending power  Differentiate Bodycraft from other spa and salons ,main focus on POD and start with low cost services  Ask them if there was any issue in their last service make a note of it and ensure it doesn’t happen  Focus on the feel beautiful aspect and make sure you get them experience a small part of premium service Category/ Activity Opportunistic Rich Hoppers Prime Economy Performance SMS Blast Yes Yes Yes Yes Yes Email Blast Yes Yes Yes Yes Yes Personal Greeting Cards No Yes No No Yes Wishing on Anniversary / Birthday Yes Yes Yes Yes Yes Service due reminders Yes Yes Yes Yes Yes Focus Point POD +Cost High Focus on POD+ High Personalization POD +Extra service/ Offer Engagement+ Personalization Personalization SpecialOffers No Yes Yes No Yes
  • 29.
    29 Loyalty Program - Itcosts a business about 5-10X more to acquire a new customer than it does to sell to an existing one. Not only that, but on average, current customers spend 67% more than new customers.Retention rate for last 3 years is at an Average of 22 %. Reasons for customers not coming back  Service Oriented  Not Happy with the Service  Unable to get appointments when needed  Compare price vs. service quality with competitors  Perception Fails  Unaware of the service bouquet  No value for money (expensive)  Not heard much about the brand – Brand Awareness Objective –  Increase Retention  Deliver a sense of value for money (with premium service)  Infuse team building activities  Create effective systems for appointment booking  Audit for the feel beautiful experience from service delight modules  Share insights to employees on why are we better than competition.  Increase Brand Recall activities – Radio, Email, SMS, Social Media, and Events Pain Points V/s Remedies – Paint Points Remedies Not Happy with the Service Audit the service delight module Ex: 2 Min massage during hair wash Unable to get appointments Audit for delight module on reception Ex: Pick up calls within 2 rings Compare Price Vs. Service Quality / No Value for money Share Insights on Competitors & Why we are better? Unaware of service bouquet Audit for Outlet Tours,
  • 30.
    30 Brand Recall Increase BrandRecall activities – Radio, Email, SMS , Social Media, Events Loyalty Rewards –  Speak the customer language e.g. You have earned a free spa therapy  Program should have both attainable & Desirable e.g. Initial loyalty reward followed by a Gold & Platinum member  VIP level Loyalty e.g. Need not book an appointment  Partnership with other companies e.g. Pay through Freecharge and get cash back  To increase walk-ins, use point systemto invite on certain days  Get 2X reward points between 15 – 16 May  Plan reward for first time visitors e.g. Share the loyalty card for above certain spend Freq of Visits / year Value for visits = > 3 1 = > 7 2 = > 10 3 = > 12 4 = > 15 5
  • 31.
    31 Spend Per VisitValue for Spends = > Rs. 1000 1 = > Rs. 3000 2 = > Rs. 5000 3 = > Rs.10,000 4 = > Rs.15,000 5 Customer Lifetime Value for Lifetime < 1 Year 1 = > 1 Year 2 = > 2 Year 3 = > 4 Years 4 = > 6 Years 5
  • 32.
    32 Dashboards Creation – Forthe analytics part Bodycraft had on-board Nanobee, an analytics that will handle the analytics part of the company. For each marketing medium offline and online I was given the task of formulation of dashboard to be given to Nanobee so that they can replicate it in their software and provide results as desired by us. Following dashboards were created – 1) Social ( Facebook ) – It was further divided into three segments –  Academy  Skin and Clinic  Salon and Spa Criteria included –  Total Reach  Total Engagement  Likes  Dislikes  Like / dislike ratio  Different Actions on Facebook pages Total Reach Total Engagaement Likes (Unique) Dislikes (Unique) Like/Dislike Ratio Total Likes Action Button Website views Check Ins Academy Skin and clinic Salon and Spa Academy Skin and clinic Salon and Spa Academy Skin and clinic Salon and Spa Academy Skin and clinic Salon and Spa Academy Skin and clinic Salon and Spa May Jan Feb March April Social Month
  • 33.
    33 2) Website – Itwas also further divided into three segments –  Academy  Skin and Clinic  Salon and Spa Criteria included –  Number of hits  Bounce rate  Average Session duration  Source  Listing  Direct  Social  Organic  Search Traffic  Conversions No. of hits Bounce rate Average Session Duration ( In secs) Search Traffic Conversions Listing Direct Social Organic Academy Salon Salon and Spa Academy Salon Salon and Spa Academy Salon Salon and Spa Academy Salon Salon and Spa Academy Skin and clinic Salon and Spa Website May April Month Jan Feb March Source
  • 34.
    34 3) SMS andEmail – Criteria included –  People reached  Number of clicks  Leads  Conversion People reached Number of clicks Leads Conversion People reached Number of clicks Leads Conversion Academy Skin and clinic Salon and Spa Academy Skin and clinic Salon and Spa Academy Skin and clinic Salon and Spa Academy Skin and clinic Salon and Spa Academy Skin and clinic Salon and Spa May SMS Email Month Jan Feb April March
  • 35.
    35 Social Media Analysis– Skin Clinic and Care Facebook page analysis 1) Total Reach – 2) Total engagement- 28013 12786 3954 1756 0 5000 10000 15000 20000 25000 30000 Jan Feb Mar April Skin Clinic Total Reach 2936 1420 310 149 0 500 1000 1500 2000 2500 3000 3500 Jan Feb Mar April Skin Clinic Total Engagement
  • 36.
    36 3) Unique likesvs.unlikes- 114 98 90 86 79 80 73 62 60 70 80 90 100 110 120 Jan Feb Mar April Like vs Unlike Likes Unlikes 1.44 1.23 1.23 1.39 1.1 1.15 1.2 1.25 1.3 1.35 1.4 1.45 1.5 Jan Feb Mar April Like / Unlike ratio
  • 37.
    37 4) Total Likes- 11747 11765 11785 11815 11700 11720 11740 11760 11780 11800 11820 11840 Jan Feb Mar April Skin Clinic Total Likes
  • 38.
    38 Spa & SalonFacebook Page analysis 1) Total Reach - 2) Total Engagements– 138543 122775 70704 215221 0 50000 100000 150000 200000 250000 Jan Feb Mar April Spa and Salon Total Reach 5222 3908 2347 3872 0 1000 2000 3000 4000 5000 6000 Jan Feb Mar April Spa and Salon total engagements
  • 39.
    39 3) Unique likesvs.unlikes- 354 412 329 607 186 177 163 168 0 100 200 300 400 500 600 700 Jan Feb Mar April Like vs Unlike Likes Unlikes 1.9 2.33 2.02 3.61 0 0.5 1 1.5 2 2.5 3 3.5 4 Jan Feb Mar April Like / Unlike ratio
  • 40.
  • 41.
    41 Impact of a“Unlike” For Spa and salon in the month of April – No. of likes = 607 No. of unlikes = 168 % of Paid likes = 70% Number of paid likes = 70% of total likes = 425 Similarly 70 % of total unlikes = 118 Cost of a paid like = Rs 20 (approx.) Cost of 425 paid likes = Rs 8500 Aggregate likes = Number of paid likes – number of unlikes on the same line = 307 New cost of a like = Earlier Cost/ Aggregate likes = Rs 27.8 % change in cost = 39.9% Because of an unlike the cost of getting an like is getting increased by around 40%
  • 42.
    42 Competitors Analysis forSkin Care and Clinic 1) Total likes - 2) Increase in like last week– 453526 123725 55745 11815 0 50000 100000 150000 200000 250000 300000 350000 400000 450000 500000 Kaya Oliva Kosmoderma Bodycraft Total Likes 1% 0.90% 0.00% 0.50% 0.0% 0.1% 0.2% 0.3% 0.4% 0.5% 0.6% 0.7% 0.8% 0.9% 1.0% 1.1% 1.2% Kaya Oliva Kosmoderma Bodycraft PercentageWise
  • 43.
    43 3) Numberof postslast week- 4) Numberof engagementslastweek – 27 7 8 3 0 5 10 15 20 25 30 Kaya Oliva Kosmoderma Bodycraft Postthis week 11743 612 32 147 0 2000 4000 6000 8000 10000 12000 14000 Kaya Oliva Kosmoderma Bodycraft Engagement this week
  • 44.
    44 5) Engagementper postlast week- 434.93 87.43 4.00 49.00 0 50 100 150 200 250 300 350 400 450 500 Kaya Oliva Kosmoderma Bodycraft Engagement per Post
  • 45.
    45 Competitors Analysis forSpa & Salon 1) Total likes - 2) Increase in like last week - 87526 12272 155745 126472 26879 0 20000 40000 60000 80000 100000 120000 140000 160000 180000 YLG B Blunt Naturals Expressions Bodycraft Total Likes 0% 0.10% 0.10% 0.20% 0.50% 0.0% 0.1% 0.2% 0.3% 0.4% 0.5% 0.6% YLG B Blunt Naturals Expressions Bodycraft PercentageWise
  • 46.
    46 3) Number ofposts last week - 4) Engagement last week - 3 31 55 3 7 0 10 20 30 40 50 60 YLG B Blunt Naturals Expressions Bodycraft Postper week 26 135 345 173 655 0 100 200 300 400 500 600 700 YLG B Blunt Naturals Expressions Bodycraft Engagement per week
  • 47.
    47 5) Engagement perpost last week - 8.67 4.35 6.27 57.67 93.57 0 10 20 30 40 50 60 70 80 90 100 YLG B Blunt Naturals Expressions Bodycraft Engagement per post
  • 48.
    48 Findings about Facebookpages –  Skin care and clinic  Number of likes and unlikes are almost same  Like / Unlike ratio is quite low  Total page reach and engagement have decreased drastically  Average of 2 posts per week only  There is rise of only 68 likes in total number of likes since past 4 months  Not a single check inn  No use of action button  Salon and Spa  Total engagement against the total reach is quite low  Number of likes we are getting per month is quite low  Number of unlikes per month is also quite high  Because of unlike the cost of acquiring a new like is approximately increasing by 40%  Like / Unlike is showing an increase for the month of April  Ads that are not sponsored are not getting much of attention  No investment on Action button  No comment in post in past four months  No engagements on our hashtags used  Competitors analysis  We are very much behind our competitors in total likes  For Skin care our engagement is quite low but we are ahead of competitors in Spa and salon  Our engagement per post in skin clinic is also quite low but we are way ahead of our competitors in Spa and Salon
  • 49.
    49 Recommendations  They needto set the target for total likes on the basis of month or year. For an impact we need to double our like base every year  Sharing of relevant content to decrease the number of unlikes  Because of sharing the social media we are seeing a sharp increase in the month of April for Spa & Salon. We need to this activity regularly  We need to keep monthly budget for organizing some engagement activities to increase the audience participation for e.g. the online competition we are having on Mother’s day  Increase the action button and website promotion  Instead of using only our own hashtag we need to mix it up with the trending hashtags to increase our post reach.
  • 50.
    50 Results Achieved  Formulationof marketing strategy for each Bodycraft Academy segment both offline and online  Collaborating with various vendors such as Google Ads, UrbanPro, Facebook Ads, Color Craft, Quikr, StudentLeads, GiftXOXO, Frogo, Freecharge for Bodycraft Academy  Digital marketing strategy for Bodycraft Spa and Salon  Reacquisition data analysis and creation of segment based on that  Post data and retention marketing strategy  Loyalty program creation and formulation  Social media analysis and improvements
  • 51.
    51 References  http://bodycraft.managemyspa.com  http://www.bodycraft.co.in/ https://www.youtube.com/channel/UCaek_gEIH_EfOivHsYhe0sA  http://bodycraftacademy.com/  https://en.wikipedia.org/wiki  https://www.urbanpro.com  http://www.bodycraftclinic.com/  http://www.quikr.com/  https://www.freecharge.in/  http://www.euromonitor.com/health-and-wellness  http://www.globalwellnessinstitute.org/global-wellness-institute-study-34-trillion-global- wellness-market-is-now-three-times-larger-than-worldwide-pharmaceutical-industry/  http://www.nutraingredients.com/Markets-and-Trends/Health-and-wellness-market-in- 2015  http://www.spasandsalonsindia.com/  http://www.strands.in/  http://www.bookmyspa.in/  http://www.franchiseindia.com/business-opportunities/beauty-salons.ssc47