Real Time Web Or having a socket in your browser Orbited, Django, MorbidQ “ideas2gather” Alex Kavanagh @ajkavanagh [email_address]
Back Story
There was this journey ...
…  so I agreed to do it (fairly large mistake)
…  so I agreed to do it (fairly large mistake)
Pre-requisites: Python Javascript IE6 (I know...)
What I chose: Orbited & MorbidQ STOMP Django jQuery
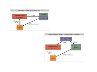
Orbited – Networking for the web http://orbited.org COMET
 
 
Django: Full Stack Web Framework Python http:www.djangoproject.com
STOMP http://stomp.codehaus.org/ The Stomp project is the Streaming Text Orientated Messaging Protocol site (or the Protocol Briefly Known as TTMP and Represented by the symbol :ttmp).
jQuery Say no more (makes cross browser javascript work)
ideas2gather (A real-time pledging system for Newcastle Council Health and Well-being Partnership event)
 
Stations machines and A Room display
Real-time updates (streaming)
 
Room Display
 
Code
{% extends &quot;base.html&quot; %} {% block title%}idea2gather - '{{ event.name }}'{% endblock %} {% block script %} <link rel=&quot;stylesheet&quot; href=&quot;/static/css/site-wide.css&quot; type=&quot;text/css&quot; /> <meta name=&quot;channel&quot; content=&quot;/topic/{{ event.key }}&quot; /> <meta name=&quot;javascript-debug&quot; content=&quot;true&quot; /> <meta name=&quot;event-key&quot; content=&quot;{{ event.key}}&quot;/> <script>document.domain=document.domain</script> <script src=&quot;http://{{ orbited_host }}/static/Orbited.js&quot;></script> <script> Orbited.settings.port = 9000; TCPSocket = Orbited.TCPSocket; Orbited.settings.streaming = false; </script> <script src=&quot;http://{{ orbited_host }}/static/protocols/stomp/stomp.js&quot;></script>
function setup_stomp(context, params) { // get our connection to the STOMP server var stomp = new STOMPClient(); stomp.onconnectedframe = function() { stomp.ready = true; stomp.subscribe(context.CHANNEL); setTimeout(params.connect_function, 4000); }; // set up the receive function. stomp.onmessageframe = function(frame) { params.receive_function( frame ); }; ...
... var logger = Orbited.getLogger(&quot;example&quot;); var reconnectTimer = null; stomp.onopen = function() { if(reconnectTimer) window.clearTimeout(reconnectTimer); }; stomp.onclose = function(c) { logger.debug('Lost Connection, Code: ' + c); reconnectTimer = window.setTimeout( function () { params.reconnect(context); }, 1000); // TODO: autoincrease with cap }; stomp.connect(document.domain, 61613); //, 'guest', 'guest'); return stomp; }
Problems (some)
IE (6,7,8) ALL different behaviours
References: http://orbited.org/blog/2008/09/integrating-orbited-with-web-app-frameworks/ http://stomp.codehaus.org/ http://www.djangoproject.com http://orbited.org

Real time web (Orbited) at BCNE3

  • 1.
    Real Time WebOr having a socket in your browser Orbited, Django, MorbidQ “ideas2gather” Alex Kavanagh @ajkavanagh [email_address]
  • 2.
  • 3.
    There was thisjourney ...
  • 4.
    … soI agreed to do it (fairly large mistake)
  • 5.
    … soI agreed to do it (fairly large mistake)
  • 6.
  • 7.
    What I chose:Orbited & MorbidQ STOMP Django jQuery
  • 8.
    Orbited – Networkingfor the web http://orbited.org COMET
  • 9.
  • 10.
  • 11.
    Django: Full StackWeb Framework Python http:www.djangoproject.com
  • 12.
    STOMP http://stomp.codehaus.org/ TheStomp project is the Streaming Text Orientated Messaging Protocol site (or the Protocol Briefly Known as TTMP and Represented by the symbol :ttmp).
  • 13.
    jQuery Say nomore (makes cross browser javascript work)
  • 14.
    ideas2gather (A real-timepledging system for Newcastle Council Health and Well-being Partnership event)
  • 15.
  • 16.
    Stations machines andA Room display
  • 17.
  • 18.
  • 19.
  • 20.
  • 21.
  • 22.
    {% extends &quot;base.html&quot;%} {% block title%}idea2gather - '{{ event.name }}'{% endblock %} {% block script %} <link rel=&quot;stylesheet&quot; href=&quot;/static/css/site-wide.css&quot; type=&quot;text/css&quot; /> <meta name=&quot;channel&quot; content=&quot;/topic/{{ event.key }}&quot; /> <meta name=&quot;javascript-debug&quot; content=&quot;true&quot; /> <meta name=&quot;event-key&quot; content=&quot;{{ event.key}}&quot;/> <script>document.domain=document.domain</script> <script src=&quot;http://{{ orbited_host }}/static/Orbited.js&quot;></script> <script> Orbited.settings.port = 9000; TCPSocket = Orbited.TCPSocket; Orbited.settings.streaming = false; </script> <script src=&quot;http://{{ orbited_host }}/static/protocols/stomp/stomp.js&quot;></script>
  • 23.
    function setup_stomp(context, params){ // get our connection to the STOMP server var stomp = new STOMPClient(); stomp.onconnectedframe = function() { stomp.ready = true; stomp.subscribe(context.CHANNEL); setTimeout(params.connect_function, 4000); }; // set up the receive function. stomp.onmessageframe = function(frame) { params.receive_function( frame ); }; ...
  • 24.
    ... var logger= Orbited.getLogger(&quot;example&quot;); var reconnectTimer = null; stomp.onopen = function() { if(reconnectTimer) window.clearTimeout(reconnectTimer); }; stomp.onclose = function(c) { logger.debug('Lost Connection, Code: ' + c); reconnectTimer = window.setTimeout( function () { params.reconnect(context); }, 1000); // TODO: autoincrease with cap }; stomp.connect(document.domain, 61613); //, 'guest', 'guest'); return stomp; }
  • 25.
  • 26.
    IE (6,7,8) ALLdifferent behaviours
  • 27.