1 | P a g e
SYNOPSIS
ON
Quiz Application
Submitted In Partial Fulfillment of the Requirements for the Award of the DegreeOf
MASTERS OF COMPUTER APPLICATION
Submitted By:
Gaurav Mishra (22MCA025)
Anmol Raj Rai (22MCA002)
Akhtarul Wase (22MCA029)
ADVISOR: Er. Binnu Paul
Department of Computer Science & Information Technology
Vaugh Institute of Agricultural Engineering & Technology
Sam Higginbottom University of Agriculture, Technology & Sciences
Prayagraj - 211007
2023
2 | P a g e
CONTENT
Sr. No Title Page No.
1 Acknowledgement 3
2 Introduction 4
3 Objectives 5
4 Structure of the project 6
5 Tools/Platforms 8
6 Hardware and Software
Requirements
8
7 System design 9
8 Module Description 11
9 ER Diagram 12
10 Future Scope of the Project 13
3 | P a g e
Acknowledgement
We express our deepest gratitude and sincere thanks to our guide Er.Binnu Paul
,SHUATS, PRAYAGRAJ, for his constant guidance, time, support and
encouragement throughout the course of this project. His interest and painstaking
efforts played a vital role in the completion of this synopsis.
We are grateful to our university which provided us with this opportunity. We
have learnt a lot during the completion of this report.
Lastly, We want to thank all the individuals who have contributed, directly or
indirectly, in the completion of this synopsis on time.
4 | P a g e
Introduction
A dynamic, educational, and engaging platform designed for knowledge
enthusiasts of all ages. Our application offers a diverse array of quizzes spanning
multiple subjects, encouraging continuous learning and stimulating intellectual
curiosity. Users can challenge friends, track their progress, and compete
globally, fostering a sense of friendly competition.
With a user-friendly interface and accessibility on multiple devices, our Quiz App
promotes both education and entertainment. It's the perfect tool for students
looking to enhance their learning experience or anyone seeking an enjoyable way
to expand their knowledge. Join us in this exciting journey of exploration and fun!
5 | P a g e
Objective of the Project:
To create an interactive and user-friendly platform that promotes
knowledge acquisition and retention through quizzes
We aim to:
1. Enhance Learning: Provide a fun and engaging way for users to
expand their knowledge on a wide range of topics.
2. Friendly Competition: Foster friendly competition among users by
enabling them to seeing the result of whole class and .
3. Accessibility: Ensure accessibility across various devices, making
introspection convenient and flexible.
4. Progress Tracking: Allow users to track their quiz performance,
helping them identify areas for improvement.
5. Education and Entertainment: Blend education with entertainment,
making learning an enjoyable experience for all.
Ultimately, our project aims to facilitate continuous learning and
intellectual growth while promoting a sense of achievement and
community among users.
6 | P a g e
Structure of the project:
Problem analysis: There are various quiz applications available on different
platforms, but none of them provide teachers to make their own quizzes and make them
available to their particular students .
Present system:
There are various quiz applications available on different platforms, which have pre-
made questions and their answers like
 Testbook - This is one of the best applications present to prepare for different
competitive exams (SSC, Defense services, Banks,… etc) as it provides many
mocks and previous years papers.
 GradeUp – GradeUp is an Indian edtech app offering exam preparation resources
for various competitive exams, including live classes, mock tests, and a
community for peer interaction. It provides personalized learning plans, current
affairs updates, and exam notifications. Premium subscriptions offer additional
features. Available on Android and iOS, it's a valuable tool for students
 BYJU's Exam Prep - Offers a wide range of exam-specific content, including
mock tests, live classes, and study materials for exams like SSC, Banking,
Railways, and Teaching.
 Unacademy - Provides a broad spectrum of courses and live classes on various
subjects, including test preparation for competitive exams like UPSC, SSC,
Banking, and more.
 Toppr- Focuses on JEE, NEET, and other competitive exams. Offers personalized
learning plans, live classes, and a vast question bank.
These apps cater to a wide range of competitive exams and educational needs,
offering a mix of live classes, mock tests, study materials, and personalized
learning resources to help students excel in their chosen fields.
7 | P a g e
Proposed System:
The proposed system provides every individual teacher to
create their own tests and avail to their class students by which teachers can
assess monthly report and guide students for their growth.
Students will also get class report which will create a competition among
them and will lead to greed for scoring more marks.
This will result in progress of the students.
8 | P a g e
Tools and Platforms:
Software/Applications version
VS Code editor 1.82.0
HTML5 --
CSS --
Javascript --
MySQL 8.0
Xampp 8.2.4
PHP 8.2
Hardware Requirement specifications:
Processor: Intel(R) Pentium(R) CPU N3700 @1.60GHz
Hard Disk Space: 16GB (min)
RAM Memory: 2GB (min)
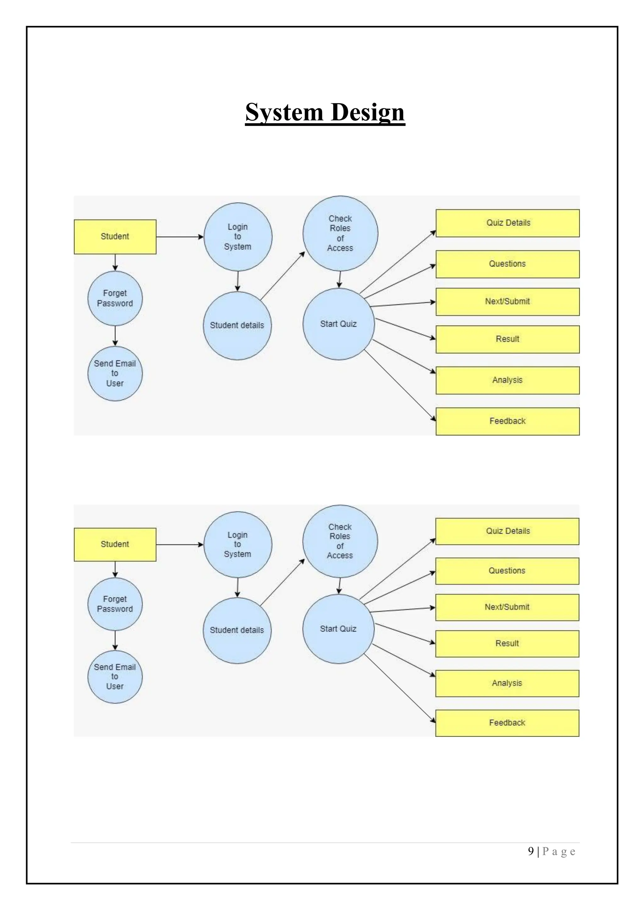
9 | P a g e
System Design
10 | P a g e
Module Description
The modules of the Quiz App project can be divided into several key components to
ensure its functionality and usability. Here are the main modules:
User Authentication and Management:
- User registration and login.
- Profile management.
- forget Password and security features.
Quiz Creation and Management:
- Quiz creation by admin.
- Quiz categorization by topics.
- Question and answer database management.
Taking Quizzes:
- User interface for selecting and taking quizzes.
- Timed quizzes with scoring.
- Progress tracking and performance history.
Admin Panel:
- User and quiz content management.
- User activity monitoring.
- Reporting and analytics.
Feedback and Support:
- User feedback submission.
- Customer support and communication.
11 | P a g e
Security and Privacy:
- Implement security measures to protect user data.
- Ensure compliance with data privacy regulations.
15. User Analytics:
- Gather data on user behavior and quiz performance for improvement.
12 | P a g e
ER Diagram
13 | P a g e
Future Scope
-The quiz application is used to maintain data of the students and provide them
the report by which students can see their progress and do the introspection for
improvement in their marks.
-Collaboration with Colleges and institutes for classroom use.
-Quizzes saved on database can be reused by making changes preferably.
-test can be attempted from any place.

QUIZ SYNOPSIS.pdf

  • 1.
    1 | Pa g e SYNOPSIS ON Quiz Application Submitted In Partial Fulfillment of the Requirements for the Award of the DegreeOf MASTERS OF COMPUTER APPLICATION Submitted By: Gaurav Mishra (22MCA025) Anmol Raj Rai (22MCA002) Akhtarul Wase (22MCA029) ADVISOR: Er. Binnu Paul Department of Computer Science & Information Technology Vaugh Institute of Agricultural Engineering & Technology Sam Higginbottom University of Agriculture, Technology & Sciences Prayagraj - 211007 2023
  • 2.
    2 | Pa g e CONTENT Sr. No Title Page No. 1 Acknowledgement 3 2 Introduction 4 3 Objectives 5 4 Structure of the project 6 5 Tools/Platforms 8 6 Hardware and Software Requirements 8 7 System design 9 8 Module Description 11 9 ER Diagram 12 10 Future Scope of the Project 13
  • 3.
    3 | Pa g e Acknowledgement We express our deepest gratitude and sincere thanks to our guide Er.Binnu Paul ,SHUATS, PRAYAGRAJ, for his constant guidance, time, support and encouragement throughout the course of this project. His interest and painstaking efforts played a vital role in the completion of this synopsis. We are grateful to our university which provided us with this opportunity. We have learnt a lot during the completion of this report. Lastly, We want to thank all the individuals who have contributed, directly or indirectly, in the completion of this synopsis on time.
  • 4.
    4 | Pa g e Introduction A dynamic, educational, and engaging platform designed for knowledge enthusiasts of all ages. Our application offers a diverse array of quizzes spanning multiple subjects, encouraging continuous learning and stimulating intellectual curiosity. Users can challenge friends, track their progress, and compete globally, fostering a sense of friendly competition. With a user-friendly interface and accessibility on multiple devices, our Quiz App promotes both education and entertainment. It's the perfect tool for students looking to enhance their learning experience or anyone seeking an enjoyable way to expand their knowledge. Join us in this exciting journey of exploration and fun!
  • 5.
    5 | Pa g e Objective of the Project: To create an interactive and user-friendly platform that promotes knowledge acquisition and retention through quizzes We aim to: 1. Enhance Learning: Provide a fun and engaging way for users to expand their knowledge on a wide range of topics. 2. Friendly Competition: Foster friendly competition among users by enabling them to seeing the result of whole class and . 3. Accessibility: Ensure accessibility across various devices, making introspection convenient and flexible. 4. Progress Tracking: Allow users to track their quiz performance, helping them identify areas for improvement. 5. Education and Entertainment: Blend education with entertainment, making learning an enjoyable experience for all. Ultimately, our project aims to facilitate continuous learning and intellectual growth while promoting a sense of achievement and community among users.
  • 6.
    6 | Pa g e Structure of the project: Problem analysis: There are various quiz applications available on different platforms, but none of them provide teachers to make their own quizzes and make them available to their particular students . Present system: There are various quiz applications available on different platforms, which have pre- made questions and their answers like  Testbook - This is one of the best applications present to prepare for different competitive exams (SSC, Defense services, Banks,… etc) as it provides many mocks and previous years papers.  GradeUp – GradeUp is an Indian edtech app offering exam preparation resources for various competitive exams, including live classes, mock tests, and a community for peer interaction. It provides personalized learning plans, current affairs updates, and exam notifications. Premium subscriptions offer additional features. Available on Android and iOS, it's a valuable tool for students  BYJU's Exam Prep - Offers a wide range of exam-specific content, including mock tests, live classes, and study materials for exams like SSC, Banking, Railways, and Teaching.  Unacademy - Provides a broad spectrum of courses and live classes on various subjects, including test preparation for competitive exams like UPSC, SSC, Banking, and more.  Toppr- Focuses on JEE, NEET, and other competitive exams. Offers personalized learning plans, live classes, and a vast question bank. These apps cater to a wide range of competitive exams and educational needs, offering a mix of live classes, mock tests, study materials, and personalized learning resources to help students excel in their chosen fields.
  • 7.
    7 | Pa g e Proposed System: The proposed system provides every individual teacher to create their own tests and avail to their class students by which teachers can assess monthly report and guide students for their growth. Students will also get class report which will create a competition among them and will lead to greed for scoring more marks. This will result in progress of the students.
  • 8.
    8 | Pa g e Tools and Platforms: Software/Applications version VS Code editor 1.82.0 HTML5 -- CSS -- Javascript -- MySQL 8.0 Xampp 8.2.4 PHP 8.2 Hardware Requirement specifications: Processor: Intel(R) Pentium(R) CPU N3700 @1.60GHz Hard Disk Space: 16GB (min) RAM Memory: 2GB (min)
  • 9.
    9 | Pa g e System Design
  • 10.
    10 | Pa g e Module Description The modules of the Quiz App project can be divided into several key components to ensure its functionality and usability. Here are the main modules: User Authentication and Management: - User registration and login. - Profile management. - forget Password and security features. Quiz Creation and Management: - Quiz creation by admin. - Quiz categorization by topics. - Question and answer database management. Taking Quizzes: - User interface for selecting and taking quizzes. - Timed quizzes with scoring. - Progress tracking and performance history. Admin Panel: - User and quiz content management. - User activity monitoring. - Reporting and analytics. Feedback and Support: - User feedback submission. - Customer support and communication.
  • 11.
    11 | Pa g e Security and Privacy: - Implement security measures to protect user data. - Ensure compliance with data privacy regulations. 15. User Analytics: - Gather data on user behavior and quiz performance for improvement.
  • 12.
    12 | Pa g e ER Diagram
  • 13.
    13 | Pa g e Future Scope -The quiz application is used to maintain data of the students and provide them the report by which students can see their progress and do the introspection for improvement in their marks. -Collaboration with Colleges and institutes for classroom use. -Quizzes saved on database can be reused by making changes preferably. -test can be attempted from any place.