APPROACH TO HYPERNATREMIA
-By DR HARITHA MAM
DEFINITION
• Hypernatremia is defined as a plasma sodium >145 mEq/L
• Hypernatremia is seen in about 1% of hospitalized patients and is more
common (7%) in intensive care unit patients.
• Mortality rate as high as 40% is reported with hypernatremia, though it
is uncommonly identified as the primary cause of death.
Etiology
• Hypernatremia may be caused by a primary Na gain or a water deficit,
the latter being much more common.
• Normally, this hyperosmolar state stimulates thirst and the excretion of
a maximally concentrated urine.
For hypernatremia to persist, one or both of these compensatory
mechanisms must also be impaired.
• Impaired thirst response may occur in situations where access to water
is limited, often due to physical restrictions (institutionalized,
handicapped, postoperative, or intubated patients) or the mentally
impaired (delirium, dementia).
• Elderly individuals with reduced thirst and/or diminished access to fluids
are at the highest risk of developing hypernatremia.
• Hypernatremia due to water loss
The loss of water must occur in excess of electrolyte losses in order to
raise [Na].
Nonrenal water loss may be due to evaporation from the skin and
respiratory tract (insensible losses) or loss from the GI tract.
Diarrhea is the most common GI cause of hypernatremia.
• Osmotic diarrhea (induced by lactulose, sorbitol, or malabsorption of
carbohydrate) and viral gastroenteritis, in particular, result in
disproportional water loss.
• Insensible losses of water may increase in the
setting of fever, exercise, heat exposure, severe burns, or mechanical
ventilation.
• Renal water loss results from either osmotic diuresis or diabetes
insipidus (DI).
• Osmotic diuresis is frequently associated with glycosuria and high
osmolar feeds.
In addition, increased urea generation from accelerated catabolism,
high protein feeds, and stress-dose steroids can also result in an osmotic
diuresis.
• Hypernatremia secondary to nonosmotic urinary water loss is usually
caused by
(a) impaired vasopressin secretion (central diabetes insipidus [CDI]) or
(b) resistance to the actions of vasopressin (nephrogenic diabetes
insipidus [NDI]).
Partial defects occur more commonly than complete defects in both
types.
Patients with DI generally do not develop hypernatremia if they are able
to maintain fluid intake adequate to compensate for the water loss.
• The most common cause of CDI is destruction of the neurohypophysis
from trauma, neurosurgery, granulomatous disease, neoplasms, vascular
accidents, or infection.
In many cases, CDI is idiopathic.
• NDI may either be inherited or acquired.
The latter often results from a disruption to the renal concentrating
mechanism due to drugs (lithium, demeclocycline, amphotericin),
electrolyte disorders (hypercalcemia, hypokalemia), medullary
washout (loop diuretics), and intrinsic renal diseases.
• Gestational diabetes insipidus is a rare complication of late-term
pregnancy in which increased activity of a circulating placental protease
with vasopressinase activity leads to reduced circulating AVP and
polyuria, often accompanied by hypernatremia.
DDAVP is an effective therapy for this syndrome because of its
resistance to the vasopressinase enzyme.
• Hypernatremia due to primary Na gain occurs infrequently due to the
kidney's capacity to excrete the retained Na.
However, it can rarely occur after repetitive hypertonic saline
administration or chronic mineralocorticoid excess.
• Transcellular water shift from ECF to ICF can occur in circumstances of
transient intracellular hyperosmolality, as in seizures or rhabdomyolysis.
JAPI Dec 2008 edn
Clinical Presentation
• Hypernatremia results in contraction of brain cells as water shifts to
attenuate the rising ECF osmolality.
• Thus, the most severe symptoms of hypernatremia are neurologic,
including altered mental status, weakness, neuromuscular irritability,
focal neurologic deficits, and, occasionally, coma or seizures. The
presence of encephalopathy is a poor prognostic sign in hypernatremia,
and carries a mortality rate as high as 50%.
• As with hyponatremia, the severity of the clinical manifestations is
related to the acuity and magnitude of the rise in plasma [Na].
• The sudden shrinkage of brain cells in acute hypernatremia may lead to
parenchymal or subarachnoid hemorrhages and/or subdural
hematomas; however, these vascular complications are encountered
primarily in pediatric and neonatal patients.
• Osmotic damage to muscle membranes also can lead to hypernatremic
rhabdomyolysis.
• Brain cells accommodate to a chronic increase in ECF osmolality (>48 h)
by activating membrane transporters that mediate influx and
intracellular accumulation of organic osmolytes (creatine, betaine,
glutamate, myo-inositol, and taurine); this results in an increase in ICF
water and normalization of brain parenchymal volume.
• Chronic hypernatremia is generally less symptomatic as a result of
adaptive mechanisms designed to defend cell volume.
• However, the cellular response to chronic
hypernatremia predisposes these patients to the development of
cerebral edema and seizures during overly rapid hydration
(overcorrection of plasma Na + concentration by >10 mM /d).
• CDI and NDI generally present with complaints of polyuria and thirst.
Signs of volume depletion or neurologic dysfunction are generally
absent unless the patient has an associated thirst abnormality.
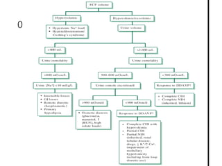
Diagnostic Approach
• The history should focus on the presence or absence of thirst, polyuria,
and/or an extrarenal source for water loss, such as diarrhea.
• The physical examination should include a detailed neurologic exam and
an assessment of the ECFV; patients with a particularly large water
deficit and/or a combined deficit in electrolytes and water may be
hypovolemic, with reduced JVP and orthostasis.
• Accurate documentation of daily fluid intake and daily urine output is
also critical for the diagnosis and management of hypernatremia.
0
• Adequate differentiation between nephrogenic and central causes of DI
requires the measurement of the response in urinary osmolality to
DDAVP, combined with measurement of circulating AVP in the setting of
hypertonicity.
• By definition, patients with baseline hypernatremia are hypertonic, with
an adequate stimulus for AVP by the posterior pituitary.
• Therefore, in contrast to polyuric patients with a normal or reduced
baseline plasma Na + concentration and osmolality, a water deprivation
test is unnecessary in hypernatremia; indeed, water deprivation is
absolutely contraindicated in this setting because of the risk for
worsening the hypernatremia.
Reference- Brenner and Rector’s THE KIDNEY
• Patients with NDI will fail to respond to DDAVP, with a urine osmolality
that increases by <50% or <150 mosmol/kg from baseline, in
combination with a normal or high circulating AVP level.
• Patients with central DI will respond to DDAVP, with a reduced
circulating AVP. Patients may exhibit a partial response to DDAVP, with a
>50% rise in urine osmolality that nonetheless fails to reach 800
mosmol/kg; the level of circulating AVP will help differentiate the
underlying cause, i.e., nephrogenic versus central DI.
• In pregnant patients, AVP assays should be drawn in tubes containing
the protease inhibitor 1,10-phenanthroline to prevent in vitro
degradation of AVP by placental vasopressinase.
Treatment
• Management requires one to determine
i. the rate of correction,
ii. the appropriate intervention, and
iii. the presence of other underlying disorders.
• The goal of correction should be to bring Na+ to 145 meq/L.
• Symptomatic hypernatremia
As in hyponatremia, aggressive correction of hypernatremia is
potentially dangerous.
The rapid shift of water into brain cells increases the risk of seizures or
permanent neurologic damage.
Therefore, the water deficit should be reduced gradually by roughly 10
to 12 mEq/L/d.
• Chronic asymptomatic hypernatremia
The risk of treatment-related complication is increased due to the
cerebral adaptation to the chronic hyperosmolar state, and the plasma
[Na] should be lowered at a more moderate rate (between 5 and 8
mEq/L/d).
• Intervention
The mainstay of management is the administration of water, preferably
by mouth or nasogastric tube.
Alternatively, 5% dextrose in water (D5W) or quarter NS can be given
intravenously.
Traditionally, correction of hypernatremia has been accomplished by
calculating free water deficit by the equation:
Free water deficit = {([Na] - 140)/140} X (TBW)
• Alternatively,
• The change in [Na] from the administration of 1000 ml fluid can be
estimated as follows:
• Because hypernatremia suggests a contraction in water content, TBW is
estimated by multiplying lean weight (in kilograms) by 0.5 in men (rather
than 0.6) and 0.4 in women.
Adrogué HJ, Madias NE. Hypernatremia. N Engl J Med 2000;342:1493-9.
• Hypovolemic hypernatremia
In patients with mild volume depletion, Na-containing solutions, such
as 0.45% NS, can be used to replenish the ECF as well as the water
deficit.
If patients have severe or symptomatic volume depletion, correction of
volume status with isotonic fluid should take precedence over correction
of the hyperosmolar state. Once the patient is hemodynamically stable,
administration of hypotonic fluid can be given to replace the free water
deficit.
• Hypernatremia from primary Na gain is unusual. Cessation of iatrogenic
Na is typically sufficient.
• DI without hypernatremia
DI is best treated by removing the underlying cause.
Despite the renal water loss, DI should not result in hypernatremia if
the thirst mechanism remains intact.
Therefore, therapy, if required at all, is directed toward symptomatic
polyuria.
• CDI
Because the polyuria is the result of impaired secretion of vasopressin,
treatment is best accomplished with the administration of DDAVP, a
vasopressin analog.
• NDI
A low-Na diet combined with thiazide diuretics will decrease polyuria
through inducing mild volume depletion. This enhances proximal
reabsorption of salt and water, thus decreasing urinary free water loss.
Decreasing protein intake will further decrease urine output by
minimizing the solute load that must be excreted.
• Patients with NDI due to lithium may reduce their polyuria with
amiloride (2.5–10 mg/d)); in practice, however, most patients with
lithium-associated DI are able to compensate for their polyuria simply by
increasing their daily water intake.
• Occasionally, nonsteroidal anti-inflammatory drugs (NSAIDs) have been
used to treat polyuria associated with NDI; however, this creates the risk
of NSAID-associated gastric and/or renal toxicity.
• It must be emphasized that thiazides, amiloride, and NSAIDs are
appropriate only for chronic management of polyuria from NDI and have
no role in the acute management of associated hypernatremia, in which
the focus is on replacing free-water deficits and ongoing free-water loss.
Thank you
Thank you

patient approach and algorithm in hypernatremia.pptx

  • 1.
  • 2.
    DEFINITION • Hypernatremia isdefined as a plasma sodium >145 mEq/L
  • 3.
    • Hypernatremia isseen in about 1% of hospitalized patients and is more common (7%) in intensive care unit patients. • Mortality rate as high as 40% is reported with hypernatremia, though it is uncommonly identified as the primary cause of death.
  • 4.
    Etiology • Hypernatremia maybe caused by a primary Na gain or a water deficit, the latter being much more common. • Normally, this hyperosmolar state stimulates thirst and the excretion of a maximally concentrated urine. For hypernatremia to persist, one or both of these compensatory mechanisms must also be impaired.
  • 5.
    • Impaired thirstresponse may occur in situations where access to water is limited, often due to physical restrictions (institutionalized, handicapped, postoperative, or intubated patients) or the mentally impaired (delirium, dementia). • Elderly individuals with reduced thirst and/or diminished access to fluids are at the highest risk of developing hypernatremia.
  • 6.
    • Hypernatremia dueto water loss The loss of water must occur in excess of electrolyte losses in order to raise [Na]. Nonrenal water loss may be due to evaporation from the skin and respiratory tract (insensible losses) or loss from the GI tract. Diarrhea is the most common GI cause of hypernatremia.
  • 7.
    • Osmotic diarrhea(induced by lactulose, sorbitol, or malabsorption of carbohydrate) and viral gastroenteritis, in particular, result in disproportional water loss. • Insensible losses of water may increase in the setting of fever, exercise, heat exposure, severe burns, or mechanical ventilation.
  • 8.
    • Renal waterloss results from either osmotic diuresis or diabetes insipidus (DI). • Osmotic diuresis is frequently associated with glycosuria and high osmolar feeds. In addition, increased urea generation from accelerated catabolism, high protein feeds, and stress-dose steroids can also result in an osmotic diuresis.
  • 9.
    • Hypernatremia secondaryto nonosmotic urinary water loss is usually caused by (a) impaired vasopressin secretion (central diabetes insipidus [CDI]) or (b) resistance to the actions of vasopressin (nephrogenic diabetes insipidus [NDI]). Partial defects occur more commonly than complete defects in both types. Patients with DI generally do not develop hypernatremia if they are able to maintain fluid intake adequate to compensate for the water loss.
  • 10.
    • The mostcommon cause of CDI is destruction of the neurohypophysis from trauma, neurosurgery, granulomatous disease, neoplasms, vascular accidents, or infection. In many cases, CDI is idiopathic.
  • 11.
    • NDI mayeither be inherited or acquired. The latter often results from a disruption to the renal concentrating mechanism due to drugs (lithium, demeclocycline, amphotericin), electrolyte disorders (hypercalcemia, hypokalemia), medullary washout (loop diuretics), and intrinsic renal diseases.
  • 13.
    • Gestational diabetesinsipidus is a rare complication of late-term pregnancy in which increased activity of a circulating placental protease with vasopressinase activity leads to reduced circulating AVP and polyuria, often accompanied by hypernatremia. DDAVP is an effective therapy for this syndrome because of its resistance to the vasopressinase enzyme.
  • 14.
    • Hypernatremia dueto primary Na gain occurs infrequently due to the kidney's capacity to excrete the retained Na. However, it can rarely occur after repetitive hypertonic saline administration or chronic mineralocorticoid excess. • Transcellular water shift from ECF to ICF can occur in circumstances of transient intracellular hyperosmolality, as in seizures or rhabdomyolysis.
  • 16.
  • 17.
    Clinical Presentation • Hypernatremiaresults in contraction of brain cells as water shifts to attenuate the rising ECF osmolality. • Thus, the most severe symptoms of hypernatremia are neurologic, including altered mental status, weakness, neuromuscular irritability, focal neurologic deficits, and, occasionally, coma or seizures. The presence of encephalopathy is a poor prognostic sign in hypernatremia, and carries a mortality rate as high as 50%. • As with hyponatremia, the severity of the clinical manifestations is related to the acuity and magnitude of the rise in plasma [Na].
  • 19.
    • The suddenshrinkage of brain cells in acute hypernatremia may lead to parenchymal or subarachnoid hemorrhages and/or subdural hematomas; however, these vascular complications are encountered primarily in pediatric and neonatal patients. • Osmotic damage to muscle membranes also can lead to hypernatremic rhabdomyolysis.
  • 20.
    • Brain cellsaccommodate to a chronic increase in ECF osmolality (>48 h) by activating membrane transporters that mediate influx and intracellular accumulation of organic osmolytes (creatine, betaine, glutamate, myo-inositol, and taurine); this results in an increase in ICF water and normalization of brain parenchymal volume.
  • 21.
    • Chronic hypernatremiais generally less symptomatic as a result of adaptive mechanisms designed to defend cell volume. • However, the cellular response to chronic hypernatremia predisposes these patients to the development of cerebral edema and seizures during overly rapid hydration (overcorrection of plasma Na + concentration by >10 mM /d).
  • 22.
    • CDI andNDI generally present with complaints of polyuria and thirst. Signs of volume depletion or neurologic dysfunction are generally absent unless the patient has an associated thirst abnormality.
  • 23.
    Diagnostic Approach • Thehistory should focus on the presence or absence of thirst, polyuria, and/or an extrarenal source for water loss, such as diarrhea. • The physical examination should include a detailed neurologic exam and an assessment of the ECFV; patients with a particularly large water deficit and/or a combined deficit in electrolytes and water may be hypovolemic, with reduced JVP and orthostasis. • Accurate documentation of daily fluid intake and daily urine output is also critical for the diagnosis and management of hypernatremia.
  • 26.
  • 27.
    • Adequate differentiationbetween nephrogenic and central causes of DI requires the measurement of the response in urinary osmolality to DDAVP, combined with measurement of circulating AVP in the setting of hypertonicity.
  • 28.
    • By definition,patients with baseline hypernatremia are hypertonic, with an adequate stimulus for AVP by the posterior pituitary. • Therefore, in contrast to polyuric patients with a normal or reduced baseline plasma Na + concentration and osmolality, a water deprivation test is unnecessary in hypernatremia; indeed, water deprivation is absolutely contraindicated in this setting because of the risk for worsening the hypernatremia.
  • 29.
    Reference- Brenner andRector’s THE KIDNEY
  • 32.
    • Patients withNDI will fail to respond to DDAVP, with a urine osmolality that increases by <50% or <150 mosmol/kg from baseline, in combination with a normal or high circulating AVP level. • Patients with central DI will respond to DDAVP, with a reduced circulating AVP. Patients may exhibit a partial response to DDAVP, with a >50% rise in urine osmolality that nonetheless fails to reach 800 mosmol/kg; the level of circulating AVP will help differentiate the underlying cause, i.e., nephrogenic versus central DI.
  • 33.
    • In pregnantpatients, AVP assays should be drawn in tubes containing the protease inhibitor 1,10-phenanthroline to prevent in vitro degradation of AVP by placental vasopressinase.
  • 34.
    Treatment • Management requiresone to determine i. the rate of correction, ii. the appropriate intervention, and iii. the presence of other underlying disorders. • The goal of correction should be to bring Na+ to 145 meq/L.
  • 35.
    • Symptomatic hypernatremia Asin hyponatremia, aggressive correction of hypernatremia is potentially dangerous. The rapid shift of water into brain cells increases the risk of seizures or permanent neurologic damage. Therefore, the water deficit should be reduced gradually by roughly 10 to 12 mEq/L/d.
  • 36.
    • Chronic asymptomatichypernatremia The risk of treatment-related complication is increased due to the cerebral adaptation to the chronic hyperosmolar state, and the plasma [Na] should be lowered at a more moderate rate (between 5 and 8 mEq/L/d).
  • 37.
    • Intervention The mainstayof management is the administration of water, preferably by mouth or nasogastric tube. Alternatively, 5% dextrose in water (D5W) or quarter NS can be given intravenously.
  • 38.
    Traditionally, correction ofhypernatremia has been accomplished by calculating free water deficit by the equation: Free water deficit = {([Na] - 140)/140} X (TBW)
  • 39.
    • Alternatively, • Thechange in [Na] from the administration of 1000 ml fluid can be estimated as follows: • Because hypernatremia suggests a contraction in water content, TBW is estimated by multiplying lean weight (in kilograms) by 0.5 in men (rather than 0.6) and 0.4 in women.
  • 40.
    Adrogué HJ, MadiasNE. Hypernatremia. N Engl J Med 2000;342:1493-9.
  • 42.
    • Hypovolemic hypernatremia Inpatients with mild volume depletion, Na-containing solutions, such as 0.45% NS, can be used to replenish the ECF as well as the water deficit. If patients have severe or symptomatic volume depletion, correction of volume status with isotonic fluid should take precedence over correction of the hyperosmolar state. Once the patient is hemodynamically stable, administration of hypotonic fluid can be given to replace the free water deficit. • Hypernatremia from primary Na gain is unusual. Cessation of iatrogenic Na is typically sufficient.
  • 43.
    • DI withouthypernatremia DI is best treated by removing the underlying cause. Despite the renal water loss, DI should not result in hypernatremia if the thirst mechanism remains intact. Therefore, therapy, if required at all, is directed toward symptomatic polyuria.
  • 44.
    • CDI Because thepolyuria is the result of impaired secretion of vasopressin, treatment is best accomplished with the administration of DDAVP, a vasopressin analog.
  • 45.
    • NDI A low-Nadiet combined with thiazide diuretics will decrease polyuria through inducing mild volume depletion. This enhances proximal reabsorption of salt and water, thus decreasing urinary free water loss. Decreasing protein intake will further decrease urine output by minimizing the solute load that must be excreted.
  • 46.
    • Patients withNDI due to lithium may reduce their polyuria with amiloride (2.5–10 mg/d)); in practice, however, most patients with lithium-associated DI are able to compensate for their polyuria simply by increasing their daily water intake. • Occasionally, nonsteroidal anti-inflammatory drugs (NSAIDs) have been used to treat polyuria associated with NDI; however, this creates the risk of NSAID-associated gastric and/or renal toxicity.
  • 47.
    • It mustbe emphasized that thiazides, amiloride, and NSAIDs are appropriate only for chronic management of polyuria from NDI and have no role in the acute management of associated hypernatremia, in which the focus is on replacing free-water deficits and ongoing free-water loss.
  • 48.

Editor's Notes

  • #5  Hypernatremia is a “water problem,” not a problem of sodium homeostasis.
  • #7 Secretory diarrhea patients e.g., VIPoma, carcinoid syndrome, and cholera, generally do not present with hypernatremia due to loss of both electrolytes andwater
  • #17 Adipsic hypernatremia (sometimes called essential hypernatremia) results from congenital or acquired defect in hypothalamic osmoreceptors. It is associated with partial or complete loss of osmoregulation of vasopressin, lack of thirst,hypernatremia and evidence of hypovolemia.Patients with this condition may have associated elevated renin and aldosterone, hypokalemia and alkalosis.
  • #26 As for hyponatremia, the initial evaluation of the patient with hypernatremia involves assessment of volume status. Patients with hypovolemic hypernatremia lose both sodium and water, but relatively more water. On physical examination, they exhibit signs of hypovolemia. The causes listed reflect principally hypotonic water losses from the kidneys or the gastrointestinal tract. Euvolemic hyponatremia reflects water losses accompanied by inadequate water intake. Since such hypodipsia is uncommon, hypernatremia usually supervenes in persons who have no access to water or who have a neurologic deficit that impairs thirst perception—the very young and the very old. Extrarenal water loss occurs from the skin and respiratory tract, in febrile or other hypermetabolic states. Very high urine osmolality reflects an intact osmoreceptor–antidiuretic hormone–renal response. Thus, the defense against the development of hyperosmolality requires appropriate stimulation of thirst and the ability to respond by drinking water. The urine sodium (UNa) value varies with the sodium intake. The renal water losses that lead to euvolemic hypernatremia are a consequence of either a defect in vasopressin production or release (central diabetes insipidus) or failure of the collecting duct to respond to the hormone (nephrogenic diabetes insipidus)
  • #27 Pure water loss is associated with a lesser degree of ECF volume contraction than hypotonic fluid loss as most of the lost water comes from ICF compartment. As a result hypovolemia may not be evident clinically in patients who have lost pure water e.g., DI, and insensible losses. Serum glucose should be checked in all patientsto rule out osmotic diuresis. Measurement of urine output and urine osmolality helps in the determination of etiology. Measurement of urine Na+ can help in the assessment of the volume status of the patient. Diuretic use can confuse the picture by altering urine sodium
  • #39 As this formula can underestimate the amount of water deficit in patients with hypotonic fluid loss rather than pure water loss, Adrogué et al have suggested an alternate formula predicting the effect of 1000ml of an infusate as follows: