PENGANTAR MENUJU
PEMODELAN PERSAMAAN
STRUKTURAL
Wahyu Widhiarso |Fakultas Psikologi UGM
Pengantar
 Melihat lebih komprehensif
 Memilih t-test atau anova, korelasi atau regresi ?
 SEM adalah penggabungan antara analisis faktor
dengan
Kelebihan dan Kelemahan SEM
 Komprehensif
 Mengakomodasi model-model
yang kompleks
 Pemodelan variabel laten
 Sangat tergantung pada
software
 Kompleks
 Terbatas pada hubungan linier
 Ukuran sampel besar
Kelebihan Kelemahan
Hubungan Antar Variabel
True
Eror
True
Eror
True
Eror
True
True
Eror masuk dalam Korelasi Eror dikeluarkan Korelasi
Di dalam variasi skor tampak
terdapat variasi skor murni dan eror
Teori Skor Murni Klasik
 Di dalam sebuah skor hasil pengukuran (skor tampak), didalamnya
terkandung dua komponen, yaitu a) komponen yang menjelaskan atribut
yang diukur dan b) komponen yang terkait dengan atribut lain yang tidak
diukur (eror).
X = T + E
Variabel Laten
Variabel yang tidak didapatkan langsung dari pengukuran akan tetapi dari
proses estimasi dan penyimpulan
LINK BLOG 1
LINK BLOG 2
Bagian Bagian SEM
Bagian-Bagian SEM
LINK
Sub Model : Model Pengukuran
 Model pengukuran menggambarkan hubungan antara item dengan
konstrak yang diukur.
 Model pengukuran memiliki ketepatan model yang memuaskan ketika
item-item yang dilibatkan mampu menjadi indikator dari konstrak yang
diukur yang dibuktikan dengan nilai eror pengukuran yang rendah dan
nilai komponen asertivitas yang tinggi.
Gambar 3.a (Model Unidimensi Gambar 3.b (Model Multidimensi)
Sub Model : Model Pengukuran
Arah Kejelasan Arah Konstruk
 Meskipun memuat indikator yang berbeda, satu konstrak ukur
haruslah merupakan satu kontinum
 Ex. Besar - kecil, rendah - tinggi, efektif – tidak efektif
Harga Diri Rendah
Pola Pikir Negatif
Lokus Eksternal
Introvert
Harga Diri Tinggi
Pola Pikir Positif
Lokus Internal
Ekstrovert
Introvert
Feeler
Intutitive
Ekstrovert
Thinker
Sensing
Sub Model : Model Pengukuran
Model Paralel Model Tau Ekivalen
Model Konjenerik
LINK Artikel
Manifestasi vs Penyebab
Contoh Kasus
Formatif or Reflektif ?
 Koping Proaktif
 Efikasi diri
 Optimisme
 Dukungan sosial
 Kepuasan Kerja
 Komunikasi
 Otonomi
 Rekan Kerja
 Clinical Encounter
LINK
Sub Model : Model Struktural
 Model struktural menggambarkan hubungan satu variabel dengan variabel
lainnya. Hubungan tersebut dapat berupa korelasi maupun
pengaruh/peranan/prediksi.
 Korelasi antar variabel ditunjukkan dengan garis dengan berpanah di kedua
ujungnya sedangkan pengaruh ditandai dengan satu ujung berpanah.
KONSTRUK UKUR
 Konstruk adalah atribut yang menunjukkan variabel.
 Konstruk Empirik. Merupakan konstrak yang terukur (observed).
Dinamakan terukur karena kita dapat mengetahui besarnya konstrak ini
secara empirik
 Konstruk Laten. Konstruk yang tidak terukur (unobserved). Dinamakan
tidak terukur karena tidak ada data empirik yang menunjukkan besarnya
konstruk ini. Konstruk laten dapat berupa:
 common factor
 unique factor (eror measurement)
 residu
JALUR (PATH)
 Jalur (path) adalah informasi yang menunjukkan keterkaitan antara
satu konstrak dengan konstrak lainnya. Jalur di dalam SEM terbagi
menjadi dua jenis yaitu jalur hubungan kausal dan non kausal. Jalur
kausal digambarkan dengan garis dengan panah salah satu ujungnya
() dan jalur hubungan non kausal ditandai dengan gambar garis
dengan dua panah di ujungnya ().
Constraint Parameter
Upaya pembatasan parameter sesuai dengan kriteria yang kita inginkan
Contoh Model Model SEM
Model Analisis Faktor Konfirmatori
 Model analisis faktor konfirmatori (CFA) merupakan model yang murni berisi
model pengukuran.
 Tujuannya adalah untuk mengidentifikasi model yang tepat yang
menjelaskan hubungan antara seperangkat item-item dengan konstrak yang
diukur oleh item tersebut.
Note
 EFA. Exploratory factoring is used when you have little or no idea of what
components exist in the data.
 CFA. Confirmatory factor analysis is used to test hypotheses
about what factors underlie a set of results.
Model Analisis Faktor Konfirmatori
Perbandingan CFA dan EFA
Model Analisis Faktor Konfirmatori
Model MIMIC
 MIMIC model filosofinya adalah analisis faktor konfirmatori yang
melibatkan variabel kontrol.
 Dalam hal ini, kontrol tersebut diwujudkan dalam kovariat.
Dengan kata lain, MIMIC adalah analisis faktor dengan
melibatkan kovariat.
LINK – MODEL MIMIC
Model Analisis Faktor Konfirmatori
Second Order CFA
Model Uji Regresi
 Model regresi terdiri dari prediktor dan kriterium yang kesemuanya berupa
konstrak empirik.
 Konstrak empirik tersebut dapat berupa skor total hasil pengukuran yang
memiliki banyak item maupun satu item pengukuran
 Antara prediktor satu dengan prediktor lainnya, harus diberi hubungan
panah korelasi
Model Utuh (Full Model)
 Model ini dinamakan model utuh karena didalamnya menggabungkan
antara model pengukuran (analisis faktor) dan model struktural (regresi).
 Melalui model ini kita dapat mengetahui peranan item dalam mengukur
konstrak ukur serta peranan konstrak ukur terhadap konstrak ukur
lainnya.
Model Penelitian Eksperimen
 Nilai panah dari
perlakuan ke postest yang
signifikan menunjukkan
bahwa perlakuan
memberikan efek yang
signifikan
ID item1a Item2a item1b item2b Group
23 27 23 25 1
24 27 23 26 1
25 26 22 26 2
23 27 24 27 2
Link Contoh Desain
Model Penelitian Eksperimen
STRESS MEDIATING MODEL
STRESS BUFFERING MODEL
Kejadian
Menekan
Simtom
Patologis
Sumber Daya
Pribadi dan Sosial
Kejadian
Menekan
Simtom
Patologis
Sumber Daya
Pribadi dan Sosial
Mediator & Moderator
Grafik Berfungsinya Moderator
 Jika ada persilangan antar garis variabel moderator yang displit menjadi
dua (misalnya high vs low) maka variabel moderator terbukti berfungsi
Model dg Variabel Moderator
 Untuk menganalisis model yang menyertakan variabel
moderator, kita harus membuat variabel baru yang merupakan
perkalian antara prediktor dan moderator (variabel interaksi)
 Berfungsi tidaknya moderator dilihat dari signifikan tidaknya
path variabel tersebut pada variabel dependen
LINK Artikel
Model dg Variabel Moderator
Contoh gambar konseptual analisis, bukan gambar model yang
dipakai dalam analisis program SEM
Model dg Variabel Mediator
 Sebagai gambaran kasar, peranan variabel terbukti sebagai
mediator ketika jalur A dan B signifikan dan jalur C tidak
signifikan.
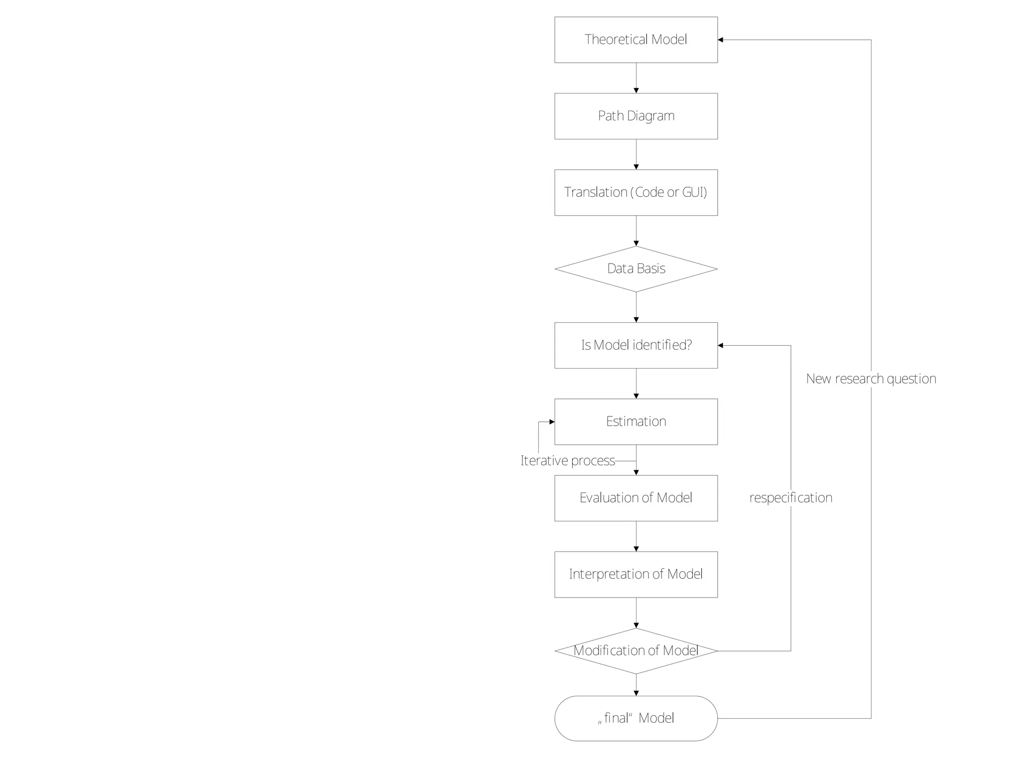
Langkah Pemodelan
Langkah Analisis
 Membuat Persamaan
 Memastikan bahwa model teridentifikasi
 Skrining Data
 Outliers, Missing Value, Normalitas dsb
 Dilakukan melalui SPSS
 Pengujian Model
 Uji Ketepatan Model
 Uji Parameter
 Modifikasi Model
 Modifikasi
Pilih Model yang Mana?
LINK
 Tanpa Konstruk Laten
 Model Regresi Biasa
 Tanpa pengujian model fit
 Dengan Konstruk Laten
 Model Penuh
 Dengan pengujian model fit
Konstruk dalam Psikologi
Berdasarkan Arah Skor
Searah Bipolar Orthogonal
Mengukur atribut psikologis
secara koheren
Mengukur atribut psikologis
secara berlawanan
Mengukur atribut psikologis
yang berbeda
A
B
C
A B
A
C
B
Aspek memiliki arah yang
sama sehingga ketiganya
dapat dijumlahkan
Aspek mengukur hal yang
berkebalikan, sehingga
besarnya nilai satu aspek
merupakan kecilnya aspek
yang lain
Aspek mengukur arah yang
berbeda sehingga tidak
dapat dijumlahkan
Konstruk dalam Psikologi
Berdasarkan Pengkategorian
 Ordinal
 Angka menunjukkan jenjang (ex. Pendidikan)
 Bisa langsung dipakai dalam model
 Nominal
 Angka tidak menunjukkan jenjang (ex. Pria, Wanita)
 Perlu dibuat dummy variable sebelum dimasukkan
dalam model
Ukuran Sampel
Ratio of Sample Size to the Number of Free Parameters
 Tanaka (1987): 20 to 1
 Bentler & Chou (1987): 5 to 1
Sample Size
 200 is seen as a goal for SEM research
 Lower sample sizes are needed for
 Models with no latent variables
 Models where all loadings are fixed (usually to one)
 Models with strong correlations
 Simpler models
 Models for which there is an upper limit on N (e.g., countries or years as the unit), 200 might
be an unrealistic standard.
 Power Analysis
 Best way to determine if you have a large enough sample is to conduct a power analysis.
 Either use the Sattora and Saris (1985) method or conduct a simulation.
 For models with about 75 to 200 cases, the chi square test a reasonable measure of fit. But
Kalkulator Sample Size
Link Program
Ketepatan Model
LINK
Indeks Modifikasi
Identifikasi Model
Sampel Moment
Sampel Moment =
p(p+1)/2
p adalah jumlah indikator
Sampel Moment =
3(3+1)/2 = 6
Parameter
Jumlah panah yang diestimasi
oleh model
Identifikasi Model
1. Overidentified. Model
memiliki jumlah parameter
yang lebih kecil dibanding
observasinya
2. Underidentified. Tidak dapat
diestimasi karena terlalu
banyak kemungkinan
Identifikasi Model
• A model has fewer parameters
than observations
• There are more equations
than are necessary
for the purpose of estimating parameters
overidentified if:
• It is not theoretically possible
to derive a unique estimate of each
parameter
• There is insufficient information
for the purpose of obtaining
a determinate solution of parameters.
• There are an infinite number
of solutions that may be obtained
underidentified if:
Membandingkan Model
Membandingkan Model
 Model Nested - Satu template
 Model Non-Nested - Beda template LINK
Membandingkan Model – Contoh Kasus
Indeks Model 1 Model 2 Model 1-2
Kai-Kuadrat 20 30 10 (kai hitung)
db 1 4 3
- Kai tabel (db=3) adalah 7.815
- Kai hitung > Kai Tabel
- Terdapat perbedaan ketepatan
Menggunakan Kai Kuadrat
Menggunakan Akaike Information Criterion (AIC)
Akaike Information Criterion (AIC)
 Bukan Koefisien Tunggal. AIC adalah ukuran komparatif fit dan sehingga
bermakna hanya ketika diestimasikan pada dua atau lebih model yang
berbeda.
 Semakin Rendah, Lebih Baik. Nilai yang lebih rendah menunjukkan lebih
cocok dan model dengan AIC terendah adalah model pas terbaik.
Pemaketan Butir
Pemaketan Butir
Tanpa pemaketan Dengan pemaketan
Keuntungan Pemaketan
1. Sebagai alternatif untuk mentransformasi data dan teknik estimasi alternatif ketika
bekerja dengan variabel terdistribusi tidak normal.
2. Memerlukan ukuran sampel yang lebih kecil
3. Peluang fit lebih besar
4. Model sederhana
LINK 2
LINK 1
Contoh Penelitian
 Influence of caring youth sport contexts on efficacy-related beliefs and social behaviors.
 By Gano-Overway, Lori A.;Newton, Maria;Magyar, T. Michelle;Fry, Mary D.;Kim, Mi-Sook;Guivernau, Marta R.
 Developmental Psychology, Vol 45(2), Mar 2009, 329-340.
Contoh Pemaketan Butir dan Non Pemaketan Butir dalam satu model
A longitudinal evaluation of a social support model of medication adherence
among HIV-positive men and women on antiretroviral therapy.
By Simoni, Jane M.;Frick, Pamela A.;Huang, Bu
Health Psychology, Vol 25(1), Jan 2006, 74-81.
Tematik
Link Forum Psikologi
Korelasi Antar Eror
 Korelasi antar eror menunjukkan bahwa pengukuran
mengukur konstrak yang tidak tunggal (multidimensi)
 Korelasi antar eror bisa disebabkan oleh :
 Jumlah butir terlalu banyak
 Domain terlalu luas
 Multi direction (favorable – non favorable)
=
Indeks Ketepatan tidak Keluar
SEM Software
 LISREL: http://www.ssicentral.com/
 Amos: http://www.spss.com/amos
 EQS: http://www.mvsoft.com/
 Mplus: http://www.statmodel.com/
 SEPATH (Statistica)
 RAMONA (Systat)
 ProcCalis (SAS)
 Lincs (GAUSS)
 MECOSA (GAUSS)
 Fox‘s SEM (R)
 MX
 STREAMS
Regression analysis
Path analysis
Exploratory factor analysis
Confirmatory factor analysis
Structural equation modeling
Growth modeling
Discrete-time survival analysis
Continuous-time survival analysis
Observed outcome variables
-continuous
-censored
-binary
-ordered categorical (ordinal)
-unordered categorical (nominal)
-counts
or a combinations of these variable types
observed outcomes variables can be
unordered categorical (nominal).
Theoretical Model
Path Diagram
Translation (Code or GUI)
Data Basis
Is Model identified?
Estimation
Evaluation of Model
Interpretation of Model
Modification of Model
„final“ Model
respecification
Iterative process
New research question
SEM - Strategies
• A model is tested using SEM goodness-of-fit tests to determine if
the pattern of variances and covariances in the data is consistent
with a structural path model specified by the researcher.
However as other unexamined models may fit the data as well or
better, an accepted model is only a not-disconfirmed model.
Strictly confirmatory approach
Alternative models approach
Model development approach
SEM - Strategies
Strictly confirmatory approach
• Alternative models approach: One may test two or more causal models
to determine which has the best fit. There are many goodness-of-fit
measures, reflecting different considerations, and usually three or four
are reported by the researcher. Although desirable in principle, this
AM approach runs into the real-world problem that in most specific
research topic areas, the researcher does not find in the literature two
well-developed alternative models to test.
Alternative models approach
Model development approach
SEM - Strategies
Strictly confirmatory approach
Alternative models approach
• In practice, much SEM research combines confirmatory and exploratory
purposes: a model is tested using SEM procedures, found to be deficient, and
an alternative model is then tested based on changes suggested by SEM
modification indexes. This is the most common approach found in the literature.
• The problem with the model development approach is that models confirmed
in this manner are post-hoc ones which may not be stable. Researchers may
attempt to overcome this problem by using a cross-validation strategy under
which the model is developed using a calibration data sample and then
confirmed using an independent validation sample.
Model development approach
 For models with about 75 to 200 cases, the chi square
test a reasonable measure of fit. But for models with
more cases (400 or more), the chi square is almost
always statistically significant.

Modul Perkenalan SEM Untuk Pemodelan Persamaan Struktural

  • 1.
  • 2.
    Pengantar  Melihat lebihkomprehensif  Memilih t-test atau anova, korelasi atau regresi ?  SEM adalah penggabungan antara analisis faktor dengan
  • 3.
    Kelebihan dan KelemahanSEM  Komprehensif  Mengakomodasi model-model yang kompleks  Pemodelan variabel laten  Sangat tergantung pada software  Kompleks  Terbatas pada hubungan linier  Ukuran sampel besar Kelebihan Kelemahan
  • 4.
    Hubungan Antar Variabel True Eror True Eror True Eror True True Erormasuk dalam Korelasi Eror dikeluarkan Korelasi Di dalam variasi skor tampak terdapat variasi skor murni dan eror
  • 5.
    Teori Skor MurniKlasik  Di dalam sebuah skor hasil pengukuran (skor tampak), didalamnya terkandung dua komponen, yaitu a) komponen yang menjelaskan atribut yang diukur dan b) komponen yang terkait dengan atribut lain yang tidak diukur (eror). X = T + E
  • 6.
    Variabel Laten Variabel yangtidak didapatkan langsung dari pengukuran akan tetapi dari proses estimasi dan penyimpulan LINK BLOG 1 LINK BLOG 2
  • 7.
  • 8.
  • 9.
    Sub Model :Model Pengukuran  Model pengukuran menggambarkan hubungan antara item dengan konstrak yang diukur.  Model pengukuran memiliki ketepatan model yang memuaskan ketika item-item yang dilibatkan mampu menjadi indikator dari konstrak yang diukur yang dibuktikan dengan nilai eror pengukuran yang rendah dan nilai komponen asertivitas yang tinggi. Gambar 3.a (Model Unidimensi Gambar 3.b (Model Multidimensi)
  • 10.
    Sub Model :Model Pengukuran Arah Kejelasan Arah Konstruk  Meskipun memuat indikator yang berbeda, satu konstrak ukur haruslah merupakan satu kontinum  Ex. Besar - kecil, rendah - tinggi, efektif – tidak efektif Harga Diri Rendah Pola Pikir Negatif Lokus Eksternal Introvert Harga Diri Tinggi Pola Pikir Positif Lokus Internal Ekstrovert Introvert Feeler Intutitive Ekstrovert Thinker Sensing
  • 11.
    Sub Model :Model Pengukuran Model Paralel Model Tau Ekivalen Model Konjenerik LINK Artikel
  • 12.
  • 13.
    Contoh Kasus Formatif orReflektif ?  Koping Proaktif  Efikasi diri  Optimisme  Dukungan sosial  Kepuasan Kerja  Komunikasi  Otonomi  Rekan Kerja  Clinical Encounter LINK
  • 14.
    Sub Model :Model Struktural  Model struktural menggambarkan hubungan satu variabel dengan variabel lainnya. Hubungan tersebut dapat berupa korelasi maupun pengaruh/peranan/prediksi.  Korelasi antar variabel ditunjukkan dengan garis dengan berpanah di kedua ujungnya sedangkan pengaruh ditandai dengan satu ujung berpanah.
  • 15.
    KONSTRUK UKUR  Konstrukadalah atribut yang menunjukkan variabel.  Konstruk Empirik. Merupakan konstrak yang terukur (observed). Dinamakan terukur karena kita dapat mengetahui besarnya konstrak ini secara empirik  Konstruk Laten. Konstruk yang tidak terukur (unobserved). Dinamakan tidak terukur karena tidak ada data empirik yang menunjukkan besarnya konstruk ini. Konstruk laten dapat berupa:  common factor  unique factor (eror measurement)  residu
  • 16.
    JALUR (PATH)  Jalur(path) adalah informasi yang menunjukkan keterkaitan antara satu konstrak dengan konstrak lainnya. Jalur di dalam SEM terbagi menjadi dua jenis yaitu jalur hubungan kausal dan non kausal. Jalur kausal digambarkan dengan garis dengan panah salah satu ujungnya () dan jalur hubungan non kausal ditandai dengan gambar garis dengan dua panah di ujungnya ().
  • 17.
    Constraint Parameter Upaya pembatasanparameter sesuai dengan kriteria yang kita inginkan
  • 18.
  • 19.
    Model Analisis FaktorKonfirmatori  Model analisis faktor konfirmatori (CFA) merupakan model yang murni berisi model pengukuran.  Tujuannya adalah untuk mengidentifikasi model yang tepat yang menjelaskan hubungan antara seperangkat item-item dengan konstrak yang diukur oleh item tersebut. Note  EFA. Exploratory factoring is used when you have little or no idea of what components exist in the data.  CFA. Confirmatory factor analysis is used to test hypotheses about what factors underlie a set of results.
  • 20.
    Model Analisis FaktorKonfirmatori Perbandingan CFA dan EFA
  • 21.
    Model Analisis FaktorKonfirmatori Model MIMIC  MIMIC model filosofinya adalah analisis faktor konfirmatori yang melibatkan variabel kontrol.  Dalam hal ini, kontrol tersebut diwujudkan dalam kovariat. Dengan kata lain, MIMIC adalah analisis faktor dengan melibatkan kovariat. LINK – MODEL MIMIC
  • 23.
    Model Analisis FaktorKonfirmatori Second Order CFA
  • 24.
    Model Uji Regresi Model regresi terdiri dari prediktor dan kriterium yang kesemuanya berupa konstrak empirik.  Konstrak empirik tersebut dapat berupa skor total hasil pengukuran yang memiliki banyak item maupun satu item pengukuran  Antara prediktor satu dengan prediktor lainnya, harus diberi hubungan panah korelasi
  • 25.
    Model Utuh (FullModel)  Model ini dinamakan model utuh karena didalamnya menggabungkan antara model pengukuran (analisis faktor) dan model struktural (regresi).  Melalui model ini kita dapat mengetahui peranan item dalam mengukur konstrak ukur serta peranan konstrak ukur terhadap konstrak ukur lainnya.
  • 26.
    Model Penelitian Eksperimen Nilai panah dari perlakuan ke postest yang signifikan menunjukkan bahwa perlakuan memberikan efek yang signifikan ID item1a Item2a item1b item2b Group 23 27 23 25 1 24 27 23 26 1 25 26 22 26 2 23 27 24 27 2 Link Contoh Desain
  • 27.
  • 28.
    STRESS MEDIATING MODEL STRESSBUFFERING MODEL Kejadian Menekan Simtom Patologis Sumber Daya Pribadi dan Sosial Kejadian Menekan Simtom Patologis Sumber Daya Pribadi dan Sosial Mediator & Moderator
  • 29.
    Grafik Berfungsinya Moderator Jika ada persilangan antar garis variabel moderator yang displit menjadi dua (misalnya high vs low) maka variabel moderator terbukti berfungsi
  • 30.
    Model dg VariabelModerator  Untuk menganalisis model yang menyertakan variabel moderator, kita harus membuat variabel baru yang merupakan perkalian antara prediktor dan moderator (variabel interaksi)  Berfungsi tidaknya moderator dilihat dari signifikan tidaknya path variabel tersebut pada variabel dependen LINK Artikel
  • 31.
    Model dg VariabelModerator Contoh gambar konseptual analisis, bukan gambar model yang dipakai dalam analisis program SEM
  • 32.
    Model dg VariabelMediator  Sebagai gambaran kasar, peranan variabel terbukti sebagai mediator ketika jalur A dan B signifikan dan jalur C tidak signifikan.
  • 35.
  • 36.
    Langkah Analisis  MembuatPersamaan  Memastikan bahwa model teridentifikasi  Skrining Data  Outliers, Missing Value, Normalitas dsb  Dilakukan melalui SPSS  Pengujian Model  Uji Ketepatan Model  Uji Parameter  Modifikasi Model  Modifikasi
  • 37.
    Pilih Model yangMana? LINK  Tanpa Konstruk Laten  Model Regresi Biasa  Tanpa pengujian model fit  Dengan Konstruk Laten  Model Penuh  Dengan pengujian model fit
  • 38.
    Konstruk dalam Psikologi BerdasarkanArah Skor Searah Bipolar Orthogonal Mengukur atribut psikologis secara koheren Mengukur atribut psikologis secara berlawanan Mengukur atribut psikologis yang berbeda A B C A B A C B Aspek memiliki arah yang sama sehingga ketiganya dapat dijumlahkan Aspek mengukur hal yang berkebalikan, sehingga besarnya nilai satu aspek merupakan kecilnya aspek yang lain Aspek mengukur arah yang berbeda sehingga tidak dapat dijumlahkan
  • 39.
    Konstruk dalam Psikologi BerdasarkanPengkategorian  Ordinal  Angka menunjukkan jenjang (ex. Pendidikan)  Bisa langsung dipakai dalam model  Nominal  Angka tidak menunjukkan jenjang (ex. Pria, Wanita)  Perlu dibuat dummy variable sebelum dimasukkan dalam model
  • 40.
    Ukuran Sampel Ratio ofSample Size to the Number of Free Parameters  Tanaka (1987): 20 to 1  Bentler & Chou (1987): 5 to 1 Sample Size  200 is seen as a goal for SEM research  Lower sample sizes are needed for  Models with no latent variables  Models where all loadings are fixed (usually to one)  Models with strong correlations  Simpler models  Models for which there is an upper limit on N (e.g., countries or years as the unit), 200 might be an unrealistic standard.  Power Analysis  Best way to determine if you have a large enough sample is to conduct a power analysis.  Either use the Sattora and Saris (1985) method or conduct a simulation.  For models with about 75 to 200 cases, the chi square test a reasonable measure of fit. But Kalkulator Sample Size Link Program
  • 41.
  • 42.
  • 43.
    Identifikasi Model Sampel Moment SampelMoment = p(p+1)/2 p adalah jumlah indikator Sampel Moment = 3(3+1)/2 = 6 Parameter Jumlah panah yang diestimasi oleh model Identifikasi Model 1. Overidentified. Model memiliki jumlah parameter yang lebih kecil dibanding observasinya 2. Underidentified. Tidak dapat diestimasi karena terlalu banyak kemungkinan
  • 44.
    Identifikasi Model • Amodel has fewer parameters than observations • There are more equations than are necessary for the purpose of estimating parameters overidentified if: • It is not theoretically possible to derive a unique estimate of each parameter • There is insufficient information for the purpose of obtaining a determinate solution of parameters. • There are an infinite number of solutions that may be obtained underidentified if:
  • 46.
  • 47.
    Membandingkan Model  ModelNested - Satu template  Model Non-Nested - Beda template LINK
  • 48.
    Membandingkan Model –Contoh Kasus Indeks Model 1 Model 2 Model 1-2 Kai-Kuadrat 20 30 10 (kai hitung) db 1 4 3 - Kai tabel (db=3) adalah 7.815 - Kai hitung > Kai Tabel - Terdapat perbedaan ketepatan Menggunakan Kai Kuadrat Menggunakan Akaike Information Criterion (AIC)
  • 49.
    Akaike Information Criterion(AIC)  Bukan Koefisien Tunggal. AIC adalah ukuran komparatif fit dan sehingga bermakna hanya ketika diestimasikan pada dua atau lebih model yang berbeda.  Semakin Rendah, Lebih Baik. Nilai yang lebih rendah menunjukkan lebih cocok dan model dengan AIC terendah adalah model pas terbaik.
  • 51.
  • 52.
    Pemaketan Butir Tanpa pemaketanDengan pemaketan Keuntungan Pemaketan 1. Sebagai alternatif untuk mentransformasi data dan teknik estimasi alternatif ketika bekerja dengan variabel terdistribusi tidak normal. 2. Memerlukan ukuran sampel yang lebih kecil 3. Peluang fit lebih besar 4. Model sederhana LINK 2 LINK 1
  • 53.
    Contoh Penelitian  Influenceof caring youth sport contexts on efficacy-related beliefs and social behaviors.  By Gano-Overway, Lori A.;Newton, Maria;Magyar, T. Michelle;Fry, Mary D.;Kim, Mi-Sook;Guivernau, Marta R.  Developmental Psychology, Vol 45(2), Mar 2009, 329-340.
  • 54.
    Contoh Pemaketan Butirdan Non Pemaketan Butir dalam satu model A longitudinal evaluation of a social support model of medication adherence among HIV-positive men and women on antiretroviral therapy. By Simoni, Jane M.;Frick, Pamela A.;Huang, Bu Health Psychology, Vol 25(1), Jan 2006, 74-81.
  • 56.
  • 57.
    Korelasi Antar Eror Korelasi antar eror menunjukkan bahwa pengukuran mengukur konstrak yang tidak tunggal (multidimensi)  Korelasi antar eror bisa disebabkan oleh :  Jumlah butir terlalu banyak  Domain terlalu luas  Multi direction (favorable – non favorable) =
  • 58.
  • 61.
    SEM Software  LISREL:http://www.ssicentral.com/  Amos: http://www.spss.com/amos  EQS: http://www.mvsoft.com/  Mplus: http://www.statmodel.com/  SEPATH (Statistica)  RAMONA (Systat)  ProcCalis (SAS)  Lincs (GAUSS)  MECOSA (GAUSS)  Fox‘s SEM (R)  MX  STREAMS
  • 62.
    Regression analysis Path analysis Exploratoryfactor analysis Confirmatory factor analysis Structural equation modeling Growth modeling Discrete-time survival analysis Continuous-time survival analysis Observed outcome variables -continuous -censored -binary -ordered categorical (ordinal) -unordered categorical (nominal) -counts or a combinations of these variable types observed outcomes variables can be unordered categorical (nominal).
  • 63.
    Theoretical Model Path Diagram Translation(Code or GUI) Data Basis Is Model identified? Estimation Evaluation of Model Interpretation of Model Modification of Model „final“ Model respecification Iterative process New research question
  • 64.
    SEM - Strategies •A model is tested using SEM goodness-of-fit tests to determine if the pattern of variances and covariances in the data is consistent with a structural path model specified by the researcher. However as other unexamined models may fit the data as well or better, an accepted model is only a not-disconfirmed model. Strictly confirmatory approach Alternative models approach Model development approach
  • 65.
    SEM - Strategies Strictlyconfirmatory approach • Alternative models approach: One may test two or more causal models to determine which has the best fit. There are many goodness-of-fit measures, reflecting different considerations, and usually three or four are reported by the researcher. Although desirable in principle, this AM approach runs into the real-world problem that in most specific research topic areas, the researcher does not find in the literature two well-developed alternative models to test. Alternative models approach Model development approach
  • 66.
    SEM - Strategies Strictlyconfirmatory approach Alternative models approach • In practice, much SEM research combines confirmatory and exploratory purposes: a model is tested using SEM procedures, found to be deficient, and an alternative model is then tested based on changes suggested by SEM modification indexes. This is the most common approach found in the literature. • The problem with the model development approach is that models confirmed in this manner are post-hoc ones which may not be stable. Researchers may attempt to overcome this problem by using a cross-validation strategy under which the model is developed using a calibration data sample and then confirmed using an independent validation sample. Model development approach
  • 67.
     For modelswith about 75 to 200 cases, the chi square test a reasonable measure of fit. But for models with more cases (400 or more), the chi square is almost always statistically significant.