Embed presentation
Download to read offline


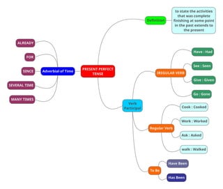
The document discusses the present perfect tense in English grammar. It defines the present perfect tense as used to describe activities that were completed at some point in the past but are still relevant to the present. It lists common adverbial phrases of time used with the present perfect tense such as "already", "for", "since", "several times", and "many times". It also provides examples of irregular and regular verbs used in the present perfect tense form.
