MEDIA PLANNING AND BUYING
Because of the complexity that has developed with the fragmentation of the media landscape
and the explosion of new media, media planning and buying have become highly creative
activities, leading to exciting new approaches. In other words, the development of a media plan
is as much a creative challenge as is developing the creative idea for the message strategy.
Although we talk about advertising media, media are used in all other areas of marketing
communication. Public relations, for example, places stories and corporate and advocacy ads in
print and broadcast media; it also uses the Internet, other print forms such as brochures, and
activities such as special events. Sales promotion also relies on ads in various media to deliver
the announcement about a promotional offer. These marketing communication areas are also
considerations in a media plan developed as part of an IMC campaign.
KEY PLAYERS
Traditionally, the advertising agency has been responsible for developing the media plan, which
is usually devised jointly by the agency’s media department, the account and creative teams,
and the marketer’s brand management group. More recently, media buying companies have
moved into the planning stage as well, bringing the expertise of their media researchers and
negotiators to the media plan. Some major agencies have spun off the media function as a
separate company; then they contract with that company for their media planning and buying
services. Others have kept the planning in house but contract with an outside media-buying
unit or team, either internal in the ad agency or external in a separate media company,
executes it.
Media Research : Information Sources
Some people believe that media decisions are the hub in the advertising wheel, the central
point where all campaign elements – that is, the spokes of the wheel – are joined. Not only are
media decisions central to advertising planning, media research is central to media planning.
That realization stems from the sheer volume of data and information that media planners
must gather, sort, and analyze before media planning can begin. Figure 11.1 illustrates the wide
range of media information sources and the critical role media research plays in the overall
advertising planning process.
 Client Information. The client is a good source for various types of information media
planners use in their work, such as demographic profiles of current customers (both
light and heavy users), previous promotions and their performance, product sales and
distribution patterns, and, most importantly, the budget of how much can be spent on
media. Geographical differences in category and brand sales often affect how the
media budget is allocated for each region. Sales geography is critical information for
national brands. With consumer goods and services especially, rates of consumption
can differ greatly from one region to another.
 Market Research. Independently gathered information about markets and product
categories is a valuable tool for media planners.
 Competitive Advertising. In crowded product categories such as household products,
food, durable goods, companies must keep aware of competitor’s advertising activity.
In such situations media planners make scheduling decisions based on the amount of
competitive traffic. The objective is to find media where the advertiser’s voice is not
drowned out by the competitor’s voices. This concept, called share of voice, is a
measure of the percentage of total advertising spending by one brand in a product
category.
 Media Usage Profiles. The various media and their respective media vehicles provide
information about the size and makeup of their audiences. Although media-supplied
information is useful, keep in mind that it is an “inside job”- that is, the information is
assembled to make the best possible case for advertising in that particular medium and
media vehicle.
 Media Coverage Area. One type of media-related information about markets is the
broadcast coverage area for television. Called a designated marketing area (DMA), the
coverage area is referred to by the name of the largest city in the area.
 Consumer Information. Useful in targeting audience within media markets.
The Media Plan
The media plan is a written document that summarizes the objectives and strategies pertinent
to the placement of the company’s brand messages. The goal of a media plan is to find the
most effective and efficient ways to deliver messages to a targeted audience. In a traditionall
media plan, the emphasis is on measured media which is evaluated using such metrics as
CPM’s (cost per thousand) and other performance data derived from industry and media
audits.
When IMC planners develop a media plan, they often refer to contact points, or touch points,
which include all the diverse ways people - customers as well as other stakeholders - come in
contact with a brand and have a brand experience. These include exposure to the traditional
mass media as well as word of mouth, place-based media, in store brand exposures, and all the
new, interactive media. To see where the media planning and buying fit into the overall
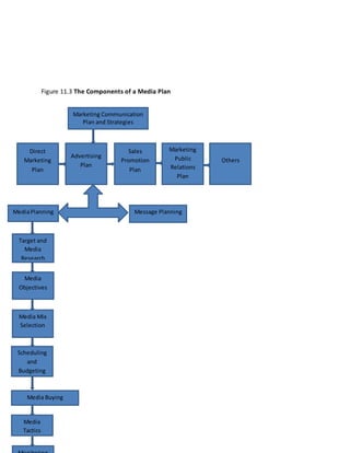
processadvertising process, fe=
process, refer to Figure 11.3, which outlines the primary components of a media plan.
KEY MEDIA PLANNING DECISIONS
The media-planning also has undergone a metamorphosis because of the fragmentation of
mainstream media-think of all the new cable television channels – as well as the proliferation of
new media. Traditional measured media are chosen based on such metrics as GRPs and CPMs,
but the new media lack similar metrics and are characterized more by such considerations as
the quality of the brand experience, involvement and personal impact.
TARGET AUDIENCE AND MEDIA USE
A key strategic decision is identifying a target audience. In media planning the idea is to match
the advertiser’s target with the audience of a particular medium. In other words, does the
group of people who read this magazine, watch this television program, or see these posters
include a high proportion of the advertiser’s ideal target audience? If so, then that medium may
be a good choice for the campaign, depending upon other strategic factors, such as timing and
cost.
As you can imagine , every media vehicle’s audience is different and therefore varies regarding
what percent of its audience is in the brand’s target audience. In addition to information
compiled by the team’s media researchers, consumer insight research is also used to identify
and analyze the target audience’s media use patterns.
Figure 11.1
The Central Role of Media Research
Media Buying
Marketing Sources
 Distribution Patterns
 Market Sales
 Rival’s Patterns
Media Planning
Creative Sources
 Theme
 Message
 Research
Media Sources
 Popularity of Media
 Profiles
 Cost Forecasts
Media Research
Figure 11.3 The Components of a Media Plan
Marketing Communication
Plan and Strategies
Advertising
Plan
Direct
Marketing
Plan
Sales
Promotion
Plan
Marketing
Public
Relations
Plan
Others
Message Planning
Media Mix
Selection
MediaPlanning
Target and
Media
Research
Media
Objectives
Scheduling
and
Budgeting
Media Buying
Media
Tactics

Media planning and buying

  • 1.
    MEDIA PLANNING ANDBUYING Because of the complexity that has developed with the fragmentation of the media landscape and the explosion of new media, media planning and buying have become highly creative activities, leading to exciting new approaches. In other words, the development of a media plan is as much a creative challenge as is developing the creative idea for the message strategy. Although we talk about advertising media, media are used in all other areas of marketing communication. Public relations, for example, places stories and corporate and advocacy ads in print and broadcast media; it also uses the Internet, other print forms such as brochures, and activities such as special events. Sales promotion also relies on ads in various media to deliver the announcement about a promotional offer. These marketing communication areas are also considerations in a media plan developed as part of an IMC campaign. KEY PLAYERS Traditionally, the advertising agency has been responsible for developing the media plan, which is usually devised jointly by the agency’s media department, the account and creative teams, and the marketer’s brand management group. More recently, media buying companies have moved into the planning stage as well, bringing the expertise of their media researchers and negotiators to the media plan. Some major agencies have spun off the media function as a separate company; then they contract with that company for their media planning and buying services. Others have kept the planning in house but contract with an outside media-buying unit or team, either internal in the ad agency or external in a separate media company, executes it. Media Research : Information Sources Some people believe that media decisions are the hub in the advertising wheel, the central point where all campaign elements – that is, the spokes of the wheel – are joined. Not only are media decisions central to advertising planning, media research is central to media planning. That realization stems from the sheer volume of data and information that media planners must gather, sort, and analyze before media planning can begin. Figure 11.1 illustrates the wide range of media information sources and the critical role media research plays in the overall advertising planning process.  Client Information. The client is a good source for various types of information media planners use in their work, such as demographic profiles of current customers (both light and heavy users), previous promotions and their performance, product sales and
  • 2.
    distribution patterns, and,most importantly, the budget of how much can be spent on media. Geographical differences in category and brand sales often affect how the media budget is allocated for each region. Sales geography is critical information for national brands. With consumer goods and services especially, rates of consumption can differ greatly from one region to another.  Market Research. Independently gathered information about markets and product categories is a valuable tool for media planners.  Competitive Advertising. In crowded product categories such as household products, food, durable goods, companies must keep aware of competitor’s advertising activity. In such situations media planners make scheduling decisions based on the amount of competitive traffic. The objective is to find media where the advertiser’s voice is not drowned out by the competitor’s voices. This concept, called share of voice, is a measure of the percentage of total advertising spending by one brand in a product category.  Media Usage Profiles. The various media and their respective media vehicles provide information about the size and makeup of their audiences. Although media-supplied information is useful, keep in mind that it is an “inside job”- that is, the information is assembled to make the best possible case for advertising in that particular medium and media vehicle.  Media Coverage Area. One type of media-related information about markets is the broadcast coverage area for television. Called a designated marketing area (DMA), the coverage area is referred to by the name of the largest city in the area.  Consumer Information. Useful in targeting audience within media markets. The Media Plan The media plan is a written document that summarizes the objectives and strategies pertinent to the placement of the company’s brand messages. The goal of a media plan is to find the most effective and efficient ways to deliver messages to a targeted audience. In a traditionall media plan, the emphasis is on measured media which is evaluated using such metrics as CPM’s (cost per thousand) and other performance data derived from industry and media audits. When IMC planners develop a media plan, they often refer to contact points, or touch points, which include all the diverse ways people - customers as well as other stakeholders - come in contact with a brand and have a brand experience. These include exposure to the traditional mass media as well as word of mouth, place-based media, in store brand exposures, and all the
  • 3.
    new, interactive media.To see where the media planning and buying fit into the overall processadvertising process, fe= process, refer to Figure 11.3, which outlines the primary components of a media plan. KEY MEDIA PLANNING DECISIONS The media-planning also has undergone a metamorphosis because of the fragmentation of mainstream media-think of all the new cable television channels – as well as the proliferation of new media. Traditional measured media are chosen based on such metrics as GRPs and CPMs, but the new media lack similar metrics and are characterized more by such considerations as the quality of the brand experience, involvement and personal impact. TARGET AUDIENCE AND MEDIA USE A key strategic decision is identifying a target audience. In media planning the idea is to match the advertiser’s target with the audience of a particular medium. In other words, does the group of people who read this magazine, watch this television program, or see these posters include a high proportion of the advertiser’s ideal target audience? If so, then that medium may be a good choice for the campaign, depending upon other strategic factors, such as timing and cost. As you can imagine , every media vehicle’s audience is different and therefore varies regarding what percent of its audience is in the brand’s target audience. In addition to information compiled by the team’s media researchers, consumer insight research is also used to identify and analyze the target audience’s media use patterns.
  • 4.
    Figure 11.1 The CentralRole of Media Research Media Buying Marketing Sources  Distribution Patterns  Market Sales  Rival’s Patterns Media Planning Creative Sources  Theme  Message  Research Media Sources  Popularity of Media  Profiles  Cost Forecasts Media Research
  • 5.
    Figure 11.3 TheComponents of a Media Plan Marketing Communication Plan and Strategies Advertising Plan Direct Marketing Plan Sales Promotion Plan Marketing Public Relations Plan Others Message Planning Media Mix Selection MediaPlanning Target and Media Research Media Objectives Scheduling and Budgeting Media Buying Media Tactics