CCV Operations Assignment: 
W149303021 W151347051 W15147361 
Operations Assessment for Mantra-care 
CCV- October 2014 
Page 1 of 17
CCV Operations Assignment: 
W149303021 W151347051 W15147361 
Contents 
1. Summary of Marketing plan and economic analysis page 3 
2. Operational Issues page 3 
2.1. Objectives and Strategy page 3 
2.2. Supply chain for Mantra-care page 7 
2.3. Factors affecting output page 7 
3. Analysis of potential problems page 8 
4. Methods of overcoming problems page 10 
5. Capacity page 11 
6. Quality page 12 
7. Conclusion page 13 
References page 14 
Appendix 1 page 16 
Appendix 2 page 17 
Page 2 of 17
CCV Operations Assignment: 
W149303021 W151347051 W15147361 
Operational Assessment of Mantra-care 
1. Summary of Marketing plan and economic analysis 
Mantra-Care is a service operation providing plastic surgery clinic for men that require a 
different approach to follow up post treatment compared to women. Clinics providing 
surgery for males have been increasing year on year with an overall growth of 16% of 
procedures in 2013 (Guardian, 2014). Mantra –Care has therefore considered this niche 
market as a potential opportunity to develop services within the well -established female 
cosmetics industry. The service value proposition for Mantra-care is to offer top quality 
treatments with internationally recognised doctors. No treatment is offered without 
consultation with the medical director. The point of differentiation for mantra-care is to 
offer spa facilities to support the male recovery process with guaranteed fast and easy web 
access to support business needs of the clients whilst providing a controlled environment 
for post treatment recovery. The company owns a facility in the London Harley Street 
location twinned with luxury spa facilities for recovery. All staff are expert in their field, 
registered with BAAPS and fully committed to offering excellence in the care, treatment and 
recovery experience of its consumers. The target market is men focused on physical 
appearance striving for perfection in looks, confidence and social success. The actual market 
in UK is about 4,500-5,000 clients per year (Guardian, 2013) Mantra-care want to attract 
wealthy people from abroad offering them a combination of high quality, flexible timing and 
post- service treatments. This would mean that mantra-care would be moving to the right 
side of the UK demand curve by adding consumers from foreign countries. To be successful 
in reaching normal profits, Mantra-care would need to limit the number of underutilised 
resources in order to minimise costs, waste, and maximise efficiency of output. As Mantra-care 
has chosen to supply males only it expects demand to be lower than for its competing 
rivals in the short term however in the long run it is predicted that the firm will receive a 
steady growth by which time the unique brand will have been established through the 
robust marketing strategy. Mantra-care has relatively low fixed costs and most of the 
variable costs are related to actual activity and therefore revenue so the Average total costs 
(ATC) can be kept to a minimum (BAAPS, 2014; Shepard, 2014). 
Page 3 of 17 
2. Operational Issues 
2.1. Objectives and Strategy 
Business operations are concerned with four main areas; Marketing and sales, Operations 
processes, Production and Finance. Mantra-care is a service operation with a corporate 
strategy related to provision of plastic surgery services and after care to a growing niche 
market of men (Johnson et al, 2005). The corporate strategy and objectives for Mantra-care 
are outlined in Table 1 below (Johnson et al, 2005).
CCV Operations Assignment: 
W149303021 W151347051 W15147361 
Table 1: Corporate Strategy for Mantra-care 
Mission Statement: “Mantra-Care strives to inspire adult males to fulfil their dreams 
and truly enjoy life whilst providing superb body sculpting results and outstanding 
experience for all of our clients.” 
Values: Offering a safe and superior service Mantra-care provide the best care for their 
clients. Mantra-care provides clients with the best results. 
Page 4 of 17 
Mantra- Care’s Strategic Objectives: 
Financial  To get the BEP the first year and a 30% Marginal Rate to 
Revenues from year 2. 
 To increase revenue by 16% per year (in line with male 
market growth) 
 To maintain our fixed costs lower than 30% of the 
revenues from year 2 and lower than 25% from year 3. 
Customer  To understand the company’s male clients’ needs and 
produce results that exceed expectations 
Internal  To achieve a zero error rate in all surgeries performed 
 To utilize top equipment, training and technologies 
 To exploit expertise and high skill level of staff 
Learning and 
Growth 
 To employ top quality staff 
 To maintain accurate records and information 
 To maintain up to date training 
Mantra- Care’s Strategic Priorities: 
 Focus On the UK and European market with the aim of expanding globally 
 Ensure business is running in line with the company’s economic assumptions 
prior to expanding 
 Guarantee all business related activities are supported by an effective quality 
system 
Strategic Action Plans: 
 Grow the plastic surgery and spa business and create basis for our unique model 
of care and future expansion 
 Establish Mantra-care as a profitable business with the UK market 
The business strategy focuses on surgery and related treatments for men with good quality 
recovery and follow up services. (Figure 1)
CCV Operations Assignment: 
W149303021 W151347051 W15147361 
Page 5 of 17 
Figure 1: 
The Business Definition of Mantra-care (Abell, 1980) 
Customer – what 
 Plastic surgery for men interested 
in personal appearance 
 Equates high cost with high quality 
 High disposable income 
Customer Groups- who 
Technology – How 
 Males only 
 Partner/ support persons 
mainly at Spa facilities 
 Computerised equipment 
 Latest surgical techniques 
 Spa treatments 
 Computerised booking 
system 
 Website for information and 
advice 
As this is a new business, there is a high possibility of a market driven strategy that will 
emerge over time and Mantra-care recognises that their business strategy will need to be 
reviewed on a regular basis in order that they can remain competitive. 
The functional strategy for Mantra-care is concerned with how resources are managed and 
how technology and skills of staff contribute to the overall functioning of the company. 
Given that mantra-care is committed to providing top quality whilst maximising profits, the 
main considerations for the company will be; Cost, quality, speed, dependability and 
flexibility. Ferdows and de Meyer’s (1990) sand cone model of operational excellence 
(Ferdows and de Meyer, 1990) rejects any ideas of having to make trade- offs for areas of 
operations to impact on quality and it helps to consider how each of these aspects 
contributes to the core factor of quality (Figure 2)
CCV Operations Assignment: 
W149303021 W151347051 W15147361 
Page 6 of 17 
Figure 2: 
The Sand cone model of operational excellence (Ferdows and de Meyer, 1990) 
Costs and assets contribute to the overall costs and will impact on profit. Revenue will be 
influenced by the dependability and flexibility of staff skills, attitude and commitment to the 
company service proposition. Table 2 shows the domains that impact on Mantra-care’s 
ability to create competitive advantage. The company requires core competencies to 
contribute to the business goals of providing an excellent service, distinctive competencies, 
plus dynamic capabilities to flex to changes in the market (Hardley, 2014). 
Table 2: 
Domain Mantra-care- maintaining competitive advantage 
Costs 
 Pay costs 
 Maintenance 
 Rental costs of equipment 
 Supplies ( non-pay costs) 
 Service Level agreement for cost per case provision of Spa Treatment 
Recovery package 
Assets 
 Building for clinic 
 IT equipment 
 Service Level agreement with High Quality Spa Facilities 
People 
Front office 
 Surgeons( zero hours) 
 Owner Reception/Administrative staff 
 Treatment staff 
Back office 
 Housekeeping staff 
 Owner manager 
 Owner accountant 
Profit = Revenue – cost
CCV Operations Assignment: 
W149303021 W151347051 W15147361 
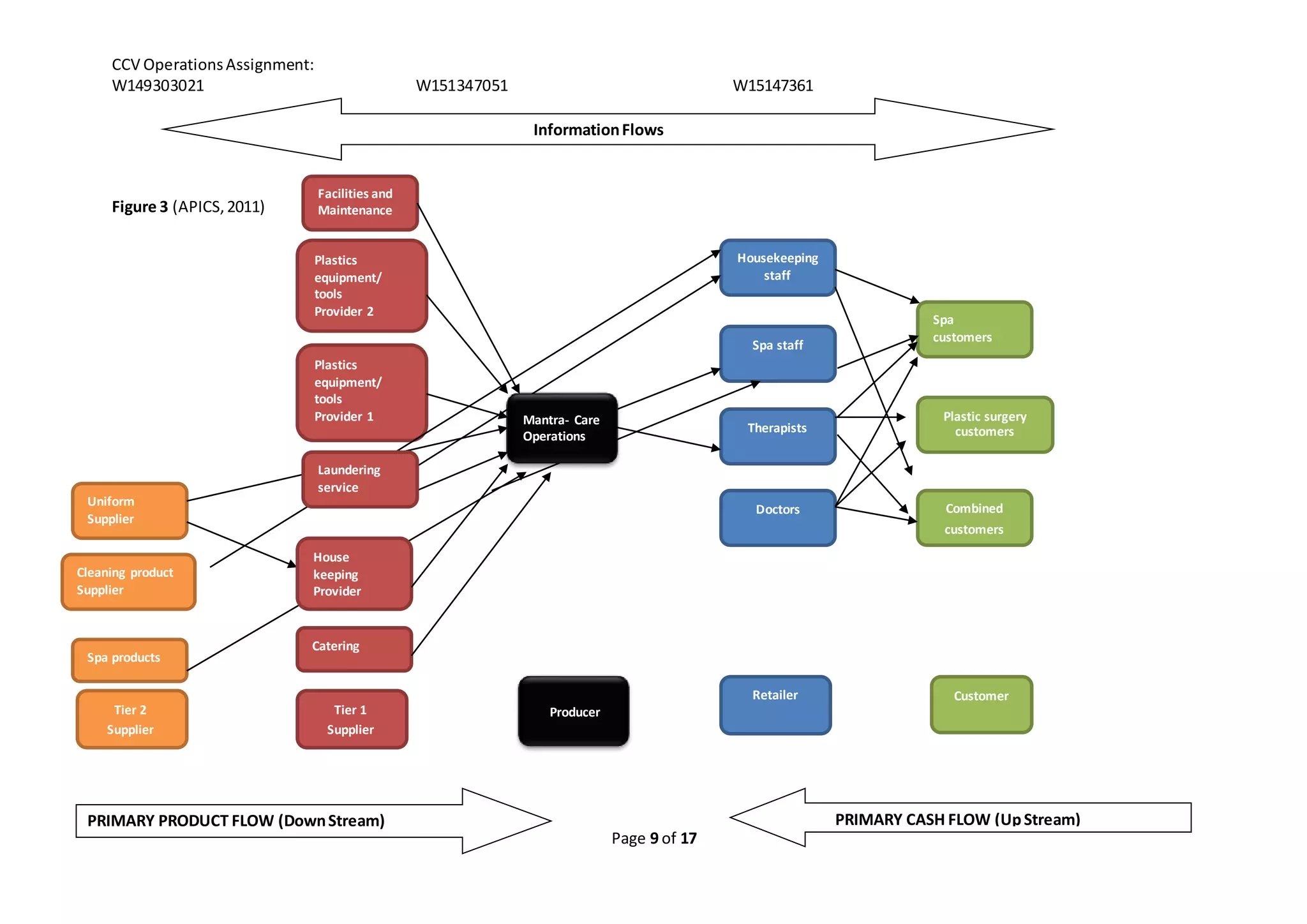
2.2. Supply chain For Mantra-care 
Mantra-care’s supply chain is comprised of 2 tiers of suppliers and is a crucial aspect for 
Mantra-care service delivery as without reliable suppliers, the company will not be able to 
deliver their service proposition.(Jacoby, 2009). The supply network has been rationalised in 
order to reduce transaction costs, build relationships and simplify the process. The diagram 
in Figure 3 demonstrates the supply chain for Mantra-care to support delivery of the 
services directly to customers (Jacoby, 2009). 
Page 7 of 17 
2.3. Factors affecting output: 
There are a number of factors that impact on the output of a company which include both 
structure and infrastructure. Table 3 shows the factors affecting Mantra-care. 
Table 3: 
Domain Impact on Mantra-care 
Staff/ Skill level As Mantra-care is a new business it will take time to train new staff to 
deliver our service according to our standards. Staff’s pre-existing skill 
level will need to be high as initially the business will require only a 
skeleton staff to provide for customers until we achieve an adequate 
volume. Good skills base will require robust competency based 
recruitment processes for all staff. 
Process 
Operational policies for all procedures as well as clinical professional 
guidance will provide process structure. 
Customer processing /Customer services –“moment of truth” 
Resources Strong supply chains will be required in order to ensure the service 
performs to a high standard. This service also requires a high skills and 
knowledge set from its staff in order to perform scheduled procedures 
and interface with clients. Should anything be unavailable or timing 
becomes an issue this will reduce/ delay our capacity to serve our 
clients i.e. the Bullwhip Effect (Carranza Torres, and Villegas Moran, 
2006) 
Product/ Service 
Mix 
Should there be issues in relation to procedures such as a lack of staff 
or delay in equipment provision this will reduce capacity to provide. As 
Mantra-care is a service the customer is part of transformation process 
and receives the non-tangible service as it occurs 
Storage 
Storage will be required for treatment products and equipment for 
procedures. 
Management 
Ensuring accurate scheduling, supervision and training will effect 
capacity provision. 
IT facilities/ 
technology 
Setting up the correct IT systems and having adequate numbers of 
staff trained and responsible for maintaining and updating information 
will help reduce time.
CCV Operations Assignment: 
W149303021 W151347051 W15147361 
Page 8 of 17 
3. Analysis of potential problems 
In order for Mantra-care to work effectively, there has been an evaluation of various top 
quality suppliers with defined service level agreements that ensure Mantra-care has ready 
access to all materials required to provide the booked treatments, surgical procedures and 
after care procedures within a hygienic environment. All staff, regardless of role, are trained 
in high quality customer services, all recognise that image is important and have clarity of 
role expectation. Treatment staff are well informed and have high technical skills base so 
that they are able to manage customer enquiries as well as offer un-booked treatment s 
where capacity allows. If any one of the above links in the chain is not present, the 
production line would be impacted thus the overall business could lose money (Hardley, 
2014) 
There are several key issues that can impact on the production line these have been 
outlined the table 4 below (Slack, et al., 2009). 
Table 4: 
Issues Impacting on 
production line: 
Issue break down for Mantra-care: 
Low Labour cost Maintaining low labour costs in order to keep company 
profitable 
Diversity Issues around understanding cultural differences and the 
implications of these when interacting with other staff and 
customers. 
Understanding LGBT community and identifying their needs 
in order to best serve our largest customers base, 
Equal opportunities for employment 
Discontinuities Relationship breakdown with suppliers 
Issues with stock inventory 
staff absences and staff turnover 
Corporate Social 
Responsibility 
Environmental sustainability 
waste products 
Communication Breakdown in communication system along the supply 
chain to the end user 
verbal communication 
IT systems
CCV Operations Assignment: 
W149303021 W151347051 W15147361 
Page 9 of 17 
Figure 3 (APICS, 2011) 
Housekeeping 
staff 
Spa staff 
Therapists 
Retailer 
Plastics 
equipment/ 
tools 
Provider 2 
Plastics 
equipment/ 
tools 
Provider 1 
Laundering 
service 
House 
keeping 
Provider 
Tier 1 
Supplier 
Uniform 
Supplier 
Cleaning product 
Supplier 
Company 
Tier 2 
Supplier 
Customer 
Spa products 
Facilities and 
Maintenance 
Doctors 
Catering 
Information Flows 
INFORMATION FLOWS 
Spa 
customers 
Plastic surgery 
customers 
Combined 
customers 
Mantra- Care 
Operations 
Producer 
PRIMARY PRODUCT FLOW (Down Stream) PRIMARY CASH FLOW (Up Stream)
CCV Operations Assignment: 
W149303021 W151347051 W15147361 
4. Methods of overcoming problems 
The most effective way of overcoming any of the potential operational problems is to 
prevent them from occurring. This can be achieved through good operational policies and 
procedures, and supporting the induction and training systems in place for the company. 
Monitoring of procedures and operations is another important process for identifying 
problems and resolving them in a timely manner rather than once any error has occurred 
(Barnett,2014). 
Table 5 outlines Mantra-care’s solutions for combating the emerging issues. 
Page 10 of 17 
Table 5: 
Issues Impacting on 
Production Line: 
Solutions for Mantra-care: 
Maintaining Low Labour 
cost 
Providing cost per case payments to surgeons 
Training staff in order to fulfil multiple functions within 
organisation i.e. treatment staff provide admin and 
reception. 
Flexible pay costs for medical staff 
Diversity Provide training to staff, become equal opportunity 
employer 
Discontinuities Ensure good open relationships are maintained with 
suppliers, have back up supply options in case of break 
down as part of emergency operations plan, stock 
managed and updated on system and details 
communicated to staff and suppliers on weekly basis, 
sickness and return to work policies and guidance provided, 
emergency staff and backup provision, regular training and 
induction and recruitment drive for new staff 
Corporate Social 
Responsibility 
Green and organic, Fair trade certified products are to be 
used within the company, (ask clients to take responsibility 
and reduce their laundry use by perhaps using less towels 
and reusing these and sheets) 
Communication Provide accurate information along the supply chain, one 
person responsible for communicating with suppliers in 
order to avoid confusion, regular updates from staff via 
electronic systems re: supply reorder, regular stock take 
and inventory checks updated on systems and sent over to 
suppliers, ensure feedback loop
CCV Operations Assignment: 
W149303021 W151347051 W15147361 
Page 11 of 17 
5. Capacity 
Mantra-care produces a high level personalized surgery treatments it means that its 
capacity is focus principally on: 
1. The number of calls from potential patients who are interested in Mantra-care 
services 
2. The number of patients who can be seen before a treatment 
3. The number of patients ready for an appointment for the treatment 
4. The number of patients who receive surgery treatment 
Table 6 shows the design capacity for Mantra-care 
Table 6: 
Points Assumptions Design Capacity 
The number of calls from 
potential patients who are 
interested in Mantra-care 
services 
2 staff with a single call with 
an average duration of 20 
minutes each 
Design Capacity is 12,096 
The number of patients who 
can be seen before a 
treatment 
2 staff with continuous 
appointment of 30 minutes 
each 
Design Capacity of 8,064 
The number of patients 
ready for an appointment for 
the treatment 
2 part time doctors that need 
minimum 60 minutes for 
each appointment, 
availability is for 1 day per 
week 
Design Capacity is 1,613 
The number of patients who 
receive surgery treatment 
Mantra-care defined average 
revenue at £4,000 and the 
BEP is gained after 250 
surgical procedures. This 
would mean an average of 
roughly 1 treatment per day 
Design Capacity is 1,613 
Utilization = Actual output 
Design capacity 
Efficiency = Actual output 
Effective capacity 
In the first year, Mantra-care will waste many profitable hours for training because staff will 
be new to the company. The goal, for year 1 is to gain the Break Even Point (BEP) with 250 
operations with an average worth of 4,000.Therefore the “Actual Output” for year 1, means
CCV Operations Assignment: 
W149303021 W151347051 W15147361 
that we can achieve this result, for the number of patients who receive surgery treatment 
with utilization of 16% and efficiency of 22% (Appendix 1 & 2) 
Page 12 of 17 
6. Quality. 
At Mantra-Care quality is a top priority, where Philip Crosby’s phrase “do it right first time-zero 
defects” is part of the Mantra of operations (Crosby, 1980). As quality is of paramount 
importance that there is an allocated Quality Manager role within the organisation. This role 
ensures that all products meet the highest specification, oversee the quality program 
including responding to customer feedback to inform the development of new 
opportunities for growth and improvement as well as to support staff in achieving total 
quality management (TQM). Through this role Mantra-care collaborates with physicians, 
customers and all staff to ensure the company is meeting the strategic objectives and 
creating opportunities to enhance the quality program through the development of clear 
measureable goals. This Quality Manager role is also imperative in creating Mantra-Care’s 
Evidence-Based Clinical Practice Guidelines and clinical pathways. Mantra-care believes that 
through reviews and appraisal of current literature so the role also supports Mantra-care in 
ensuring patient safety and quality practice through sharing relevant guidance and helping 
employees to keep up to date with best practice and safety guidance (Al-Hogail, et al., 
2010). 
Mantra-care has adopted a TQM approach and uses effective audit tools for physicians and 
all other staff involved in the delivery of their product. It will utilise an up to date electronic 
record system which is linked with the stock data base and suppliers. Specific staff are called 
upon to assist in data collection, entry and analysis and assist us in the evaluation of 
procedures (Alhogail, 2011). They also utilize relevant bench marking guidance for plastic 
surgeons in order to achieve an international standard of practice and raise the level of our 
practitioners who then follow the guidance (Al-Hogail, et al., 2010; JCST, 2014). 
One system for quality improvement is the Deming Plan, Do, Check and Act cycle (Rother, 
2010). This provides a structure for considering an area of service production that might 
require some changes with an aim of service improvement (Rother, 2010) (Figure 4)
CCV Operations Assignment: 
W149303021 W151347051 W15147361 
Page 13 of 17 
Figure 4: 
The Deming cycle (Rother, 2010) 
Table 6 demonstrates some examples of how the PDCA cycle might be used for Mantra-care 
Table 6: 
PDA CYCLE Example 
PLAN  Zero serious incidents: 
 Procedures and guidelines are adhered to by all staff 
 All staff trained and signed off having achieved competency 
level. 
 Staff supervised on 3 occasions 
 Staff receive Monthly supervision from senior staff 
 Clinical notes up to date and accurate 
DO Collect data on training records, perform clinical audit 
CHECK Analyse data on training records and clinical audit results. Look for 
patterns and trends over time i.e. differences between shifts and cases 
treated 
ACT 
Feedback given to staff about results obtained 
Discuss barriers and generate solutions to ensure objectives are met. In 
this case if staff have not completed required trainings ensure that these 
are carried out with mandatory attendance required prior to 
commencement of next shift. 
7. Conclusion: Given that nature of Mantra-care, the company feels that the above 
plan forms a comprehensive basis for running the daily operations. Mantra-care 
accept that the operations plan requires regular review to ensure that the company 
is meeting its strategic aims.
CCV Operations Assignment: 
W149303021 W151347051 W15147361 
Page 14 of 17 
References: 
Abell, D. (1980). Defining the Business. Englewood Cliffs, NJ: Prentice-Hall. 
APICS (2011). Certified Supply Chain Professional Learning System. (2011 ed.). Versiona 2.2. 
1-6 
Alhogail. R. (2011). Self-audit in plastic surgery: toward total quality management of 
personal professional practice. Journal of Craniofacial Surgery, 22(2), 409-414. 
Al-Hogail, R., Al-Shlash, S., Helmi, A., Jad Alkareem, J., Mirdad, I., Abdulmannan Khan, M., 
Abu Al Hamail, A. (2010). Total quality management in plastic surgery. Journal of 
Craniofacial Surgery, 21(1), 10-19. 
British Association of Aesthetic Plastic Surgeons [Online] Available from: 
http://baaps.org.uk/ [Accessed 9 October, 2014]. 
Barnett, N. (2014) Creating Customer Value: Operations, [Lecture to MBA], 
BMBA709.1:Creating Customer Value. University of Westminster. 17th October, 
2014 
Crosby, B (1980) Quality Is Free: The Art of Making Quality Certain. Mass Market Paperback 
Ferdows, K., and De Meyer, A. (1990). Lasting improvements in manufacturing performance: 
In search of a new theory. Journal of Operations Management, 9 (2), 168-84. 
Guardian UK Cosmetic Surgery statistics 2013: Which are the most popular? [Online] 
Available form: http://www.theguardian.com/news/datablog/2014/feb/03/uk- 
Plastic-surgery-2013-most-popular [Accessed 9 October, 2014] 
Hardley, L. ed.(2013) Creating Customer Value 2nd Edition. McGraw Hill: UK. 
Jacoby, David (2009). Guide to Supply Chain Management: How Getting it Right Boosts 
Corporate Performance. The Economist Books (1st ed.). Bloomberg Press. 
Johnson, J., Scholes, K., and Wittington, R. (2005) Ecploring Corperate Stretegy, 7th ed, 
FT/Prentice Hall, Harlow. 
Johnston, R., Clark, G., & Shulver, M. (2012). Service Operations Management: Improving 
Service Delivery. Pearson Education, Harlow. 
Joint Committee on Surgical Training [Online] Avialable from: 
http://www.jcst.org/quality-assurance/documents/cct-guidelines/benchmarking-guidelines- 
for-st6-trainees-in-plastic-surgery[Accessed 20 October, 2014]. 
Rother, M (2010). "6". Toyota Kata. New York: MGraw-Hill.
CCV Operations Assignment: 
W149303021 W151347051 W15147361 
Shepard, D. (2014) Creating Customer Value: Economics, [Lecture to MBA], BMBA709.1: 
Creating Customer Value. University of Westminster. 4th October. 
Slack, N., Brandon-Jones, A., and Johnston, R. (2009). Operations Management, 4th ed. 
Page 15 of 17 
Perason Education: Harlow. 
Webber, L., and Wallace, M. (2007). Quality Control for Dummies. Wiley Publishing: New 
Jersey.
CCV Operations Assignment: 
W149303021 W151347051 W15147361 
Page 16 of 17 
Appendix 1 
Average revenue for a firm based on table price and a hypothetical market. 
Pricings of different surgeries and techniques 
UK: 
Cost of liposuction in the UK £2,500-£2,837 
Breast reduction costs in the UK UK price range: £5,110 - £5,507 
UK prices for upper and lower eyelid surgery £1570- £3980 
Rhinoplasty £3,000 - £4,000 
Rhinoplasty COMPLEX 2hrs From £6100 
UK prices for a face lift £5650- £7235 
UK prices for Tummy tuck / abdominoplasty £4960 - £5350 
Consultation £200 - £500 
Spider Veins £150 - £750 
Sclerotherapy £150 - £250 
Ear pinning TBA 
Brow Lift £800 - £1200 Enquire 
Cheek Implants £600 - £1200 
Dermal Fillers £150 - £700 
Facelift £5000-£7000 
Hair transplant £3000-£5000
CCV Operations Assignment: 
W149303021 W151347051 W15147361 
Page 17 of 17 
Appendix 2 
APPENDIX 2 
Year 1 
Number of calls, 
meetings, treatments 
Reducing 
productivity 
year 1 
BEP Efficiency Utilization 
Number 
Staff 
Calls 
General 
Meeting 
Meeting pre 
operation 
Operations 
Hours 
per day 
Number of 
work day 
Design Capacity 
Effective 
Capacity 
1 General Staff 2 3 8 252 12,096 -40% 7,258 
2 Skilled Staff 2 2 8 252 8,064 -40% 4,838 
3 Doctors* 2 1 8 100.8 1,613 -30% 1,129 
4 Doctors* 2 1 8 100.8 1,613 -30% 1,129 250 22% 16% 
* 
TIME: how many operations per 1 hour 
Doctors are part time, they work 2 days per week

Mantra Care Assignment

  • 1.
    CCV Operations Assignment: W149303021 W151347051 W15147361 Operations Assessment for Mantra-care CCV- October 2014 Page 1 of 17
  • 2.
    CCV Operations Assignment: W149303021 W151347051 W15147361 Contents 1. Summary of Marketing plan and economic analysis page 3 2. Operational Issues page 3 2.1. Objectives and Strategy page 3 2.2. Supply chain for Mantra-care page 7 2.3. Factors affecting output page 7 3. Analysis of potential problems page 8 4. Methods of overcoming problems page 10 5. Capacity page 11 6. Quality page 12 7. Conclusion page 13 References page 14 Appendix 1 page 16 Appendix 2 page 17 Page 2 of 17
  • 3.
    CCV Operations Assignment: W149303021 W151347051 W15147361 Operational Assessment of Mantra-care 1. Summary of Marketing plan and economic analysis Mantra-Care is a service operation providing plastic surgery clinic for men that require a different approach to follow up post treatment compared to women. Clinics providing surgery for males have been increasing year on year with an overall growth of 16% of procedures in 2013 (Guardian, 2014). Mantra –Care has therefore considered this niche market as a potential opportunity to develop services within the well -established female cosmetics industry. The service value proposition for Mantra-care is to offer top quality treatments with internationally recognised doctors. No treatment is offered without consultation with the medical director. The point of differentiation for mantra-care is to offer spa facilities to support the male recovery process with guaranteed fast and easy web access to support business needs of the clients whilst providing a controlled environment for post treatment recovery. The company owns a facility in the London Harley Street location twinned with luxury spa facilities for recovery. All staff are expert in their field, registered with BAAPS and fully committed to offering excellence in the care, treatment and recovery experience of its consumers. The target market is men focused on physical appearance striving for perfection in looks, confidence and social success. The actual market in UK is about 4,500-5,000 clients per year (Guardian, 2013) Mantra-care want to attract wealthy people from abroad offering them a combination of high quality, flexible timing and post- service treatments. This would mean that mantra-care would be moving to the right side of the UK demand curve by adding consumers from foreign countries. To be successful in reaching normal profits, Mantra-care would need to limit the number of underutilised resources in order to minimise costs, waste, and maximise efficiency of output. As Mantra-care has chosen to supply males only it expects demand to be lower than for its competing rivals in the short term however in the long run it is predicted that the firm will receive a steady growth by which time the unique brand will have been established through the robust marketing strategy. Mantra-care has relatively low fixed costs and most of the variable costs are related to actual activity and therefore revenue so the Average total costs (ATC) can be kept to a minimum (BAAPS, 2014; Shepard, 2014). Page 3 of 17 2. Operational Issues 2.1. Objectives and Strategy Business operations are concerned with four main areas; Marketing and sales, Operations processes, Production and Finance. Mantra-care is a service operation with a corporate strategy related to provision of plastic surgery services and after care to a growing niche market of men (Johnson et al, 2005). The corporate strategy and objectives for Mantra-care are outlined in Table 1 below (Johnson et al, 2005).
  • 4.
    CCV Operations Assignment: W149303021 W151347051 W15147361 Table 1: Corporate Strategy for Mantra-care Mission Statement: “Mantra-Care strives to inspire adult males to fulfil their dreams and truly enjoy life whilst providing superb body sculpting results and outstanding experience for all of our clients.” Values: Offering a safe and superior service Mantra-care provide the best care for their clients. Mantra-care provides clients with the best results. Page 4 of 17 Mantra- Care’s Strategic Objectives: Financial  To get the BEP the first year and a 30% Marginal Rate to Revenues from year 2.  To increase revenue by 16% per year (in line with male market growth)  To maintain our fixed costs lower than 30% of the revenues from year 2 and lower than 25% from year 3. Customer  To understand the company’s male clients’ needs and produce results that exceed expectations Internal  To achieve a zero error rate in all surgeries performed  To utilize top equipment, training and technologies  To exploit expertise and high skill level of staff Learning and Growth  To employ top quality staff  To maintain accurate records and information  To maintain up to date training Mantra- Care’s Strategic Priorities:  Focus On the UK and European market with the aim of expanding globally  Ensure business is running in line with the company’s economic assumptions prior to expanding  Guarantee all business related activities are supported by an effective quality system Strategic Action Plans:  Grow the plastic surgery and spa business and create basis for our unique model of care and future expansion  Establish Mantra-care as a profitable business with the UK market The business strategy focuses on surgery and related treatments for men with good quality recovery and follow up services. (Figure 1)
  • 5.
    CCV Operations Assignment: W149303021 W151347051 W15147361 Page 5 of 17 Figure 1: The Business Definition of Mantra-care (Abell, 1980) Customer – what  Plastic surgery for men interested in personal appearance  Equates high cost with high quality  High disposable income Customer Groups- who Technology – How  Males only  Partner/ support persons mainly at Spa facilities  Computerised equipment  Latest surgical techniques  Spa treatments  Computerised booking system  Website for information and advice As this is a new business, there is a high possibility of a market driven strategy that will emerge over time and Mantra-care recognises that their business strategy will need to be reviewed on a regular basis in order that they can remain competitive. The functional strategy for Mantra-care is concerned with how resources are managed and how technology and skills of staff contribute to the overall functioning of the company. Given that mantra-care is committed to providing top quality whilst maximising profits, the main considerations for the company will be; Cost, quality, speed, dependability and flexibility. Ferdows and de Meyer’s (1990) sand cone model of operational excellence (Ferdows and de Meyer, 1990) rejects any ideas of having to make trade- offs for areas of operations to impact on quality and it helps to consider how each of these aspects contributes to the core factor of quality (Figure 2)
  • 6.
    CCV Operations Assignment: W149303021 W151347051 W15147361 Page 6 of 17 Figure 2: The Sand cone model of operational excellence (Ferdows and de Meyer, 1990) Costs and assets contribute to the overall costs and will impact on profit. Revenue will be influenced by the dependability and flexibility of staff skills, attitude and commitment to the company service proposition. Table 2 shows the domains that impact on Mantra-care’s ability to create competitive advantage. The company requires core competencies to contribute to the business goals of providing an excellent service, distinctive competencies, plus dynamic capabilities to flex to changes in the market (Hardley, 2014). Table 2: Domain Mantra-care- maintaining competitive advantage Costs  Pay costs  Maintenance  Rental costs of equipment  Supplies ( non-pay costs)  Service Level agreement for cost per case provision of Spa Treatment Recovery package Assets  Building for clinic  IT equipment  Service Level agreement with High Quality Spa Facilities People Front office  Surgeons( zero hours)  Owner Reception/Administrative staff  Treatment staff Back office  Housekeeping staff  Owner manager  Owner accountant Profit = Revenue – cost
  • 7.
    CCV Operations Assignment: W149303021 W151347051 W15147361 2.2. Supply chain For Mantra-care Mantra-care’s supply chain is comprised of 2 tiers of suppliers and is a crucial aspect for Mantra-care service delivery as without reliable suppliers, the company will not be able to deliver their service proposition.(Jacoby, 2009). The supply network has been rationalised in order to reduce transaction costs, build relationships and simplify the process. The diagram in Figure 3 demonstrates the supply chain for Mantra-care to support delivery of the services directly to customers (Jacoby, 2009). Page 7 of 17 2.3. Factors affecting output: There are a number of factors that impact on the output of a company which include both structure and infrastructure. Table 3 shows the factors affecting Mantra-care. Table 3: Domain Impact on Mantra-care Staff/ Skill level As Mantra-care is a new business it will take time to train new staff to deliver our service according to our standards. Staff’s pre-existing skill level will need to be high as initially the business will require only a skeleton staff to provide for customers until we achieve an adequate volume. Good skills base will require robust competency based recruitment processes for all staff. Process Operational policies for all procedures as well as clinical professional guidance will provide process structure. Customer processing /Customer services –“moment of truth” Resources Strong supply chains will be required in order to ensure the service performs to a high standard. This service also requires a high skills and knowledge set from its staff in order to perform scheduled procedures and interface with clients. Should anything be unavailable or timing becomes an issue this will reduce/ delay our capacity to serve our clients i.e. the Bullwhip Effect (Carranza Torres, and Villegas Moran, 2006) Product/ Service Mix Should there be issues in relation to procedures such as a lack of staff or delay in equipment provision this will reduce capacity to provide. As Mantra-care is a service the customer is part of transformation process and receives the non-tangible service as it occurs Storage Storage will be required for treatment products and equipment for procedures. Management Ensuring accurate scheduling, supervision and training will effect capacity provision. IT facilities/ technology Setting up the correct IT systems and having adequate numbers of staff trained and responsible for maintaining and updating information will help reduce time.
  • 8.
    CCV Operations Assignment: W149303021 W151347051 W15147361 Page 8 of 17 3. Analysis of potential problems In order for Mantra-care to work effectively, there has been an evaluation of various top quality suppliers with defined service level agreements that ensure Mantra-care has ready access to all materials required to provide the booked treatments, surgical procedures and after care procedures within a hygienic environment. All staff, regardless of role, are trained in high quality customer services, all recognise that image is important and have clarity of role expectation. Treatment staff are well informed and have high technical skills base so that they are able to manage customer enquiries as well as offer un-booked treatment s where capacity allows. If any one of the above links in the chain is not present, the production line would be impacted thus the overall business could lose money (Hardley, 2014) There are several key issues that can impact on the production line these have been outlined the table 4 below (Slack, et al., 2009). Table 4: Issues Impacting on production line: Issue break down for Mantra-care: Low Labour cost Maintaining low labour costs in order to keep company profitable Diversity Issues around understanding cultural differences and the implications of these when interacting with other staff and customers. Understanding LGBT community and identifying their needs in order to best serve our largest customers base, Equal opportunities for employment Discontinuities Relationship breakdown with suppliers Issues with stock inventory staff absences and staff turnover Corporate Social Responsibility Environmental sustainability waste products Communication Breakdown in communication system along the supply chain to the end user verbal communication IT systems
  • 9.
    CCV Operations Assignment: W149303021 W151347051 W15147361 Page 9 of 17 Figure 3 (APICS, 2011) Housekeeping staff Spa staff Therapists Retailer Plastics equipment/ tools Provider 2 Plastics equipment/ tools Provider 1 Laundering service House keeping Provider Tier 1 Supplier Uniform Supplier Cleaning product Supplier Company Tier 2 Supplier Customer Spa products Facilities and Maintenance Doctors Catering Information Flows INFORMATION FLOWS Spa customers Plastic surgery customers Combined customers Mantra- Care Operations Producer PRIMARY PRODUCT FLOW (Down Stream) PRIMARY CASH FLOW (Up Stream)
  • 10.
    CCV Operations Assignment: W149303021 W151347051 W15147361 4. Methods of overcoming problems The most effective way of overcoming any of the potential operational problems is to prevent them from occurring. This can be achieved through good operational policies and procedures, and supporting the induction and training systems in place for the company. Monitoring of procedures and operations is another important process for identifying problems and resolving them in a timely manner rather than once any error has occurred (Barnett,2014). Table 5 outlines Mantra-care’s solutions for combating the emerging issues. Page 10 of 17 Table 5: Issues Impacting on Production Line: Solutions for Mantra-care: Maintaining Low Labour cost Providing cost per case payments to surgeons Training staff in order to fulfil multiple functions within organisation i.e. treatment staff provide admin and reception. Flexible pay costs for medical staff Diversity Provide training to staff, become equal opportunity employer Discontinuities Ensure good open relationships are maintained with suppliers, have back up supply options in case of break down as part of emergency operations plan, stock managed and updated on system and details communicated to staff and suppliers on weekly basis, sickness and return to work policies and guidance provided, emergency staff and backup provision, regular training and induction and recruitment drive for new staff Corporate Social Responsibility Green and organic, Fair trade certified products are to be used within the company, (ask clients to take responsibility and reduce their laundry use by perhaps using less towels and reusing these and sheets) Communication Provide accurate information along the supply chain, one person responsible for communicating with suppliers in order to avoid confusion, regular updates from staff via electronic systems re: supply reorder, regular stock take and inventory checks updated on systems and sent over to suppliers, ensure feedback loop
  • 11.
    CCV Operations Assignment: W149303021 W151347051 W15147361 Page 11 of 17 5. Capacity Mantra-care produces a high level personalized surgery treatments it means that its capacity is focus principally on: 1. The number of calls from potential patients who are interested in Mantra-care services 2. The number of patients who can be seen before a treatment 3. The number of patients ready for an appointment for the treatment 4. The number of patients who receive surgery treatment Table 6 shows the design capacity for Mantra-care Table 6: Points Assumptions Design Capacity The number of calls from potential patients who are interested in Mantra-care services 2 staff with a single call with an average duration of 20 minutes each Design Capacity is 12,096 The number of patients who can be seen before a treatment 2 staff with continuous appointment of 30 minutes each Design Capacity of 8,064 The number of patients ready for an appointment for the treatment 2 part time doctors that need minimum 60 minutes for each appointment, availability is for 1 day per week Design Capacity is 1,613 The number of patients who receive surgery treatment Mantra-care defined average revenue at £4,000 and the BEP is gained after 250 surgical procedures. This would mean an average of roughly 1 treatment per day Design Capacity is 1,613 Utilization = Actual output Design capacity Efficiency = Actual output Effective capacity In the first year, Mantra-care will waste many profitable hours for training because staff will be new to the company. The goal, for year 1 is to gain the Break Even Point (BEP) with 250 operations with an average worth of 4,000.Therefore the “Actual Output” for year 1, means
  • 12.
    CCV Operations Assignment: W149303021 W151347051 W15147361 that we can achieve this result, for the number of patients who receive surgery treatment with utilization of 16% and efficiency of 22% (Appendix 1 & 2) Page 12 of 17 6. Quality. At Mantra-Care quality is a top priority, where Philip Crosby’s phrase “do it right first time-zero defects” is part of the Mantra of operations (Crosby, 1980). As quality is of paramount importance that there is an allocated Quality Manager role within the organisation. This role ensures that all products meet the highest specification, oversee the quality program including responding to customer feedback to inform the development of new opportunities for growth and improvement as well as to support staff in achieving total quality management (TQM). Through this role Mantra-care collaborates with physicians, customers and all staff to ensure the company is meeting the strategic objectives and creating opportunities to enhance the quality program through the development of clear measureable goals. This Quality Manager role is also imperative in creating Mantra-Care’s Evidence-Based Clinical Practice Guidelines and clinical pathways. Mantra-care believes that through reviews and appraisal of current literature so the role also supports Mantra-care in ensuring patient safety and quality practice through sharing relevant guidance and helping employees to keep up to date with best practice and safety guidance (Al-Hogail, et al., 2010). Mantra-care has adopted a TQM approach and uses effective audit tools for physicians and all other staff involved in the delivery of their product. It will utilise an up to date electronic record system which is linked with the stock data base and suppliers. Specific staff are called upon to assist in data collection, entry and analysis and assist us in the evaluation of procedures (Alhogail, 2011). They also utilize relevant bench marking guidance for plastic surgeons in order to achieve an international standard of practice and raise the level of our practitioners who then follow the guidance (Al-Hogail, et al., 2010; JCST, 2014). One system for quality improvement is the Deming Plan, Do, Check and Act cycle (Rother, 2010). This provides a structure for considering an area of service production that might require some changes with an aim of service improvement (Rother, 2010) (Figure 4)
  • 13.
    CCV Operations Assignment: W149303021 W151347051 W15147361 Page 13 of 17 Figure 4: The Deming cycle (Rother, 2010) Table 6 demonstrates some examples of how the PDCA cycle might be used for Mantra-care Table 6: PDA CYCLE Example PLAN  Zero serious incidents:  Procedures and guidelines are adhered to by all staff  All staff trained and signed off having achieved competency level.  Staff supervised on 3 occasions  Staff receive Monthly supervision from senior staff  Clinical notes up to date and accurate DO Collect data on training records, perform clinical audit CHECK Analyse data on training records and clinical audit results. Look for patterns and trends over time i.e. differences between shifts and cases treated ACT Feedback given to staff about results obtained Discuss barriers and generate solutions to ensure objectives are met. In this case if staff have not completed required trainings ensure that these are carried out with mandatory attendance required prior to commencement of next shift. 7. Conclusion: Given that nature of Mantra-care, the company feels that the above plan forms a comprehensive basis for running the daily operations. Mantra-care accept that the operations plan requires regular review to ensure that the company is meeting its strategic aims.
  • 14.
    CCV Operations Assignment: W149303021 W151347051 W15147361 Page 14 of 17 References: Abell, D. (1980). Defining the Business. Englewood Cliffs, NJ: Prentice-Hall. APICS (2011). Certified Supply Chain Professional Learning System. (2011 ed.). Versiona 2.2. 1-6 Alhogail. R. (2011). Self-audit in plastic surgery: toward total quality management of personal professional practice. Journal of Craniofacial Surgery, 22(2), 409-414. Al-Hogail, R., Al-Shlash, S., Helmi, A., Jad Alkareem, J., Mirdad, I., Abdulmannan Khan, M., Abu Al Hamail, A. (2010). Total quality management in plastic surgery. Journal of Craniofacial Surgery, 21(1), 10-19. British Association of Aesthetic Plastic Surgeons [Online] Available from: http://baaps.org.uk/ [Accessed 9 October, 2014]. Barnett, N. (2014) Creating Customer Value: Operations, [Lecture to MBA], BMBA709.1:Creating Customer Value. University of Westminster. 17th October, 2014 Crosby, B (1980) Quality Is Free: The Art of Making Quality Certain. Mass Market Paperback Ferdows, K., and De Meyer, A. (1990). Lasting improvements in manufacturing performance: In search of a new theory. Journal of Operations Management, 9 (2), 168-84. Guardian UK Cosmetic Surgery statistics 2013: Which are the most popular? [Online] Available form: http://www.theguardian.com/news/datablog/2014/feb/03/uk- Plastic-surgery-2013-most-popular [Accessed 9 October, 2014] Hardley, L. ed.(2013) Creating Customer Value 2nd Edition. McGraw Hill: UK. Jacoby, David (2009). Guide to Supply Chain Management: How Getting it Right Boosts Corporate Performance. The Economist Books (1st ed.). Bloomberg Press. Johnson, J., Scholes, K., and Wittington, R. (2005) Ecploring Corperate Stretegy, 7th ed, FT/Prentice Hall, Harlow. Johnston, R., Clark, G., & Shulver, M. (2012). Service Operations Management: Improving Service Delivery. Pearson Education, Harlow. Joint Committee on Surgical Training [Online] Avialable from: http://www.jcst.org/quality-assurance/documents/cct-guidelines/benchmarking-guidelines- for-st6-trainees-in-plastic-surgery[Accessed 20 October, 2014]. Rother, M (2010). "6". Toyota Kata. New York: MGraw-Hill.
  • 15.
    CCV Operations Assignment: W149303021 W151347051 W15147361 Shepard, D. (2014) Creating Customer Value: Economics, [Lecture to MBA], BMBA709.1: Creating Customer Value. University of Westminster. 4th October. Slack, N., Brandon-Jones, A., and Johnston, R. (2009). Operations Management, 4th ed. Page 15 of 17 Perason Education: Harlow. Webber, L., and Wallace, M. (2007). Quality Control for Dummies. Wiley Publishing: New Jersey.
  • 16.
    CCV Operations Assignment: W149303021 W151347051 W15147361 Page 16 of 17 Appendix 1 Average revenue for a firm based on table price and a hypothetical market. Pricings of different surgeries and techniques UK: Cost of liposuction in the UK £2,500-£2,837 Breast reduction costs in the UK UK price range: £5,110 - £5,507 UK prices for upper and lower eyelid surgery £1570- £3980 Rhinoplasty £3,000 - £4,000 Rhinoplasty COMPLEX 2hrs From £6100 UK prices for a face lift £5650- £7235 UK prices for Tummy tuck / abdominoplasty £4960 - £5350 Consultation £200 - £500 Spider Veins £150 - £750 Sclerotherapy £150 - £250 Ear pinning TBA Brow Lift £800 - £1200 Enquire Cheek Implants £600 - £1200 Dermal Fillers £150 - £700 Facelift £5000-£7000 Hair transplant £3000-£5000
  • 17.
    CCV Operations Assignment: W149303021 W151347051 W15147361 Page 17 of 17 Appendix 2 APPENDIX 2 Year 1 Number of calls, meetings, treatments Reducing productivity year 1 BEP Efficiency Utilization Number Staff Calls General Meeting Meeting pre operation Operations Hours per day Number of work day Design Capacity Effective Capacity 1 General Staff 2 3 8 252 12,096 -40% 7,258 2 Skilled Staff 2 2 8 252 8,064 -40% 4,838 3 Doctors* 2 1 8 100.8 1,613 -30% 1,129 4 Doctors* 2 1 8 100.8 1,613 -30% 1,129 250 22% 16% * TIME: how many operations per 1 hour Doctors are part time, they work 2 days per week