Managing the complexity of
Microservices deployments
Prithpal Bhogill, Product Manager, Google
Kenny Bastani, Principal Technologist, Pivotal
Unless otherwise indicated, these slides are © 2013-2017 Pivotal Software, Inc. and licensed under a Creative Commons
Attribution-NonCommercial license: http://creativecommons.org/licenses/by-nc/3.0/
Speaking today
Prithpal Bhogill
Product Manager
Kenny Bastani
Principal Technologist
Unless otherwise indicated, these slides are © 2013-2017 Pivotal Software, Inc. and licensed under a Creative Commons
Attribution-NonCommercial license: http://creativecommons.org/licenses/by-nc/3.0/
Agenda
Monolith to Microservices
Why API Management?
Apigee and Pivotal
Customer Benefits
Key Takeaways
Unless otherwise indicated, these slides are © 2013-2017 Pivotal Software, Inc. and licensed under a Creative Commons
Attribution-NonCommercial license: http://creativecommons.org/licenses/by-nc/3.0/
We started with the monolith
Unless otherwise indicated, these slides are © 2013-2017 Pivotal Software, Inc. and licensed under a Creative Commons
Attribution-NonCommercial license: http://creativecommons.org/licenses/by-nc/3.0/
We started with the monolith
Slows our velocity getting into production
It takes too long to ramp up new engineers
All teams share the same infrastructure
Deploy everything at once or nothing at all
Unless otherwise indicated, these slides are © 2013-2017 Pivotal Software, Inc. and licensed under a Creative Commons
Attribution-NonCommercial license: http://creativecommons.org/licenses/by-nc/3.0/
We then moved towards SOA
Unless otherwise indicated, these slides are © 2013-2017 Pivotal Software, Inc. and licensed under a Creative Commons
Attribution-NonCommercial license: http://creativecommons.org/licenses/by-nc/3.0/
We have now arrived at microservices
Small teams organized around business
capabilities
Share-nothing architecture
Teams produce and consume APIs
Self-service on-demand infrastructure
Unless otherwise indicated, these slides are © 2013-2017 Pivotal Software, Inc. and licensed under a Creative Commons
Attribution-NonCommercial license: http://creativecommons.org/licenses/by-nc/3.0/
Cloud Native Microservices
Unless otherwise indicated, these slides are © 2013-2017 Pivotal Software, Inc. and licensed under a Creative Commons
Attribution-NonCommercial license: http://creativecommons.org/licenses/by-nc/3.0/
Microservice API Gateway Pattern
Unless otherwise indicated, these slides are © 2013-2017 Pivotal Software, Inc. and licensed under a Creative Commons
Attribution-NonCommercial license: http://creativecommons.org/licenses/by-nc/3.0/
Splitting the Monolith
Unless otherwise indicated, these slides are © 2013-2017 Pivotal Software, Inc. and licensed under a Creative Commons
Attribution-NonCommercial license: http://creativecommons.org/licenses/by-nc/3.0/
Unless otherwise indicated, these slides are © 2013-2017 Pivotal Software, Inc. and licensed under a Creative Commons
Attribution-NonCommercial license: http://creativecommons.org/licenses/by-nc/3.0/
Strangling the Monolith
“Gradually create a new system around the edges of
the old, letting it grow slowly over several years until
the old system is strangled”
— Martin Fowler
Unless otherwise indicated, these slides are © 2013-2017 Pivotal Software, Inc. and licensed under a Creative Commons
Attribution-NonCommercial license: http://creativecommons.org/licenses/by-nc/3.0/
Strangling the Monolith
Unless otherwise indicated, these slides are © 2013-2017 Pivotal Software, Inc. and licensed under a Creative Commons
Attribution-NonCommercial license: http://creativecommons.org/licenses/by-nc/3.0/
Legacy Edge Adapter
Create an edge between legacy system and
new microservices
Legacy edge adapts between legacy and
modern formats
Migrate data away from a large shared
database using legacy edge
Move all new feature development to
microservices
Unless otherwise indicated, these slides are © 2013-2017 Pivotal Software, Inc. and licensed under a Creative Commons
Attribution-NonCommercial license: http://creativecommons.org/licenses/by-nc/3.0/
Pivotal Cloud Foundry
Why API Management?
Unless otherwise indicated, these slides are © 2013-2017 Pivotal Software, Inc. and licensed under a Creative Commons
Attribution-NonCommercial license: http://creativecommons.org/licenses/by-nc/3.0/
Microservice vs API
ORDERS
Architecture Back-End
Contract Front-End
/v1/orders
Unless otherwise indicated, these slides are © 2013-2017 Pivotal Software, Inc. and licensed under a Creative Commons
Attribution-NonCommercial license: http://creativecommons.org/licenses/by-nc/3.0/
APIs and Microservices are complimentary
Monolithic
eCommerce
System
CATALOG
CUSTOMER
REVIEWS
FAVORITES
RECOMMEND
ORDERS
SHOPPING
CART
/v1/... /v1/...
Microservices
eCommerce
System
Unless otherwise indicated, these slides are © 2013-2017 Pivotal Software, Inc. and licensed under a Creative Commons
Attribution-NonCommercial license: http://creativecommons.org/licenses/by-nc/3.0/
APIs shield consumers from Microservices Complexity
Ordering API Customer APIBilling API
Consumers Shouldn’t
Care About What’s
Behind the API
Unless otherwise indicated, these slides are © 2013-2017 Pivotal Software, Inc. and licensed under a Creative Commons
Attribution-NonCommercial license: http://creativecommons.org/licenses/by-nc/3.0/
Every API has a lifecycle
{{ass
Design
Develop
Secure
PublishMonitor
Analyze
Monetize
Scale
{api}
Unless otherwise indicated, these slides are © 2013-2017 Pivotal Software, Inc. and licensed under a Creative Commons
Attribution-NonCommercial license: http://creativecommons.org/licenses/by-nc/3.0/
Apigee API Platform
API Gateway
Developers
Developer
Portal
Analytics
Management
Management
Runtime
Services
App
API Team
Scalable
Services
Microgateway
Available as
Apigee managed
+
Customer managed
A family of federated
gateways
Available native
integration capability
with respective cloud
Unless otherwise indicated, these slides are © 2013-2017 Pivotal Software, Inc. and licensed under a Creative Commons
Attribution-NonCommercial license: http://creativecommons.org/licenses/by-nc/3.0/
Apigee provides the API layer for Microservices
Apigee’s API
gateway provides
comprehensive API
management
CATALOG
Apigee’s microgateway
provides security, throttling
and analytics for individual
microservices as well.
CATALOG
CUSTOMER
REVIEWS
FAVORITES
RECOMMEND
ORDERS
SHOPPING
CART
Microservices
eCommerce
System
Unless otherwise indicated, these slides are © 2013-2017 Pivotal Software, Inc. and licensed under a Creative Commons
Attribution-NonCommercial license: http://creativecommons.org/licenses/by-nc/3.0/
Better together
Unless otherwise indicated, these slides are © 2013-2017 Pivotal Software, Inc. and licensed under a Creative Commons
Attribution-NonCommercial license: http://creativecommons.org/licenses/by-nc/3.0/
Integrated offerings - BOSH Managed
bosh
Complete control / management of the platform
Significantly simplified install experience
Streamline HA / Scale / Monitoring / patching
External & Internal APIs
Unified into Ops Mgr UI
Deploy on multiple IaaS
> AWS, GCP, Azure, VMWare, OpenStack
Unless otherwise indicated, these slides are © 2013-2017 Pivotal Software, Inc. and licensed under a Creative Commons
Attribution-NonCommercial license: http://creativecommons.org/licenses/by-nc/3.0/
Integrated offerings - Flexibility & Choice
Route Services
Apigee Edge MicrogatewayApigee Edge Enterprise
App App App
CF Decorator Buildpack
Apigee Edge Microgateway
Unless otherwise indicated, these slides are © 2013-2017 Pivotal Software, Inc. and licensed under a Creative Commons
Attribution-NonCommercial license: http://creativecommons.org/licenses/by-nc/3.0/
Demo time
App
App Container
Enterprise Network
8080
8081
Internet
sp12017-protected
Unless otherwise indicated, these slides are © 2013-2017 Pivotal Software, Inc. and licensed under a Creative Commons
Attribution-NonCommercial license: http://creativecommons.org/licenses/by-nc/3.0/
Use API Management as you transition to Microservices
CommonSecurityModel-OAuth
ThreatProtection
Caching
Monetiz
ation/R
ate
Plans
Externa
l API
Façade
& Proxy
Mediation/Aggregation
Developer Portal
CATALO
G
CUSTOM
ER
REVIEW
S
SHOPPPI
NG
CART
RECOMM
END
Mobile & Web
apps
Microservices
Apigee authenticates, applies security policies and routes request to
microservices. Also orchestrates to your legacy services/monolith apps
On-Premises or Private Cloud
Monolith Apps
Unless otherwise indicated, these slides are © 2013-2017 Pivotal Software, Inc. and licensed under a Creative Commons
Attribution-NonCommercial license: http://creativecommons.org/licenses/by-nc/3.0/
Solution Benefits
Developers
Apply pre-built traffic management and security
features to their app
Apply pre-built pricing models to monetize their app
Automatically expose their app (as services) to
other developers
Discover, test, and obtain access to other services
(as APIs)
Accelerate Application Modernization
Operators
Apply a set of security and traffic management
features across projects
Scale these features through PCF
Obtain visibility into the usage and performance
of APIs
Install and manage Apigee Edge through BOSH
Ease Operational Concerns
Unless otherwise indicated, these slides are © 2013-2017 Pivotal Software, Inc. and licensed under a Creative Commons
Attribution-NonCommercial license: http://creativecommons.org/licenses/by-nc/3.0/
Key Takeaways
Microservices are beneficial
APIs and Microservices are complementary
Use API Management as you transition into Microservices
Thank You
Unless otherwise indicated, these slides are © 2013-2017 Pivotal Software, Inc. and licensed under a Creative Commons
Attribution-NonCommercial license: http://creativecommons.org/licenses/by-nc/3.0/
Full lifecycle API Management
OAuth2, OpenID,
SAML, TLS
OWASP Threat
Protection
RBAC, 3rd party
IDM Support
Bot
Detection
Mediation, Caching &
Traffic Management
node.js
run-time Engine
Data Persistence /
BaaS
Hybrid Deployment
/ Microgateway
Secure API
Runtime
Apps
Business &
Developer Metrics
Fine-grained
Performance Analytics
End User Analytics
Custom Data Capture &
Reports
Trace & Diagnostics
Analytics
Customizable
Developer Portal
SmartDocs
Self-service
Developer On-boarding
API Products
API Monetization
Developer
Management
Partners /
Developers
API-driven
Platform Automation
Multi-tenancy &
Scaling with Traffic Isolation
Zero Downtime
Upgrades
Cross-region Automated
Routing & Failover
Global Policy Enforcement
Operations
Automation
Flow-based Proxy Editor
& Pre-built Policies
API Studio with
Open API / Swagger
Test & Monitoring
Extensibility with
node.js / Java
Version Management
API
Development
API
Team
Services

Managing the Complexity of Microservices Deployments

  • 1.
    Managing the complexityof Microservices deployments Prithpal Bhogill, Product Manager, Google Kenny Bastani, Principal Technologist, Pivotal
  • 2.
    Unless otherwise indicated,these slides are © 2013-2017 Pivotal Software, Inc. and licensed under a Creative Commons Attribution-NonCommercial license: http://creativecommons.org/licenses/by-nc/3.0/ Speaking today Prithpal Bhogill Product Manager Kenny Bastani Principal Technologist
  • 3.
    Unless otherwise indicated,these slides are © 2013-2017 Pivotal Software, Inc. and licensed under a Creative Commons Attribution-NonCommercial license: http://creativecommons.org/licenses/by-nc/3.0/ Agenda Monolith to Microservices Why API Management? Apigee and Pivotal Customer Benefits Key Takeaways
  • 4.
    Unless otherwise indicated,these slides are © 2013-2017 Pivotal Software, Inc. and licensed under a Creative Commons Attribution-NonCommercial license: http://creativecommons.org/licenses/by-nc/3.0/ We started with the monolith
  • 5.
    Unless otherwise indicated,these slides are © 2013-2017 Pivotal Software, Inc. and licensed under a Creative Commons Attribution-NonCommercial license: http://creativecommons.org/licenses/by-nc/3.0/ We started with the monolith Slows our velocity getting into production It takes too long to ramp up new engineers All teams share the same infrastructure Deploy everything at once or nothing at all
  • 6.
    Unless otherwise indicated,these slides are © 2013-2017 Pivotal Software, Inc. and licensed under a Creative Commons Attribution-NonCommercial license: http://creativecommons.org/licenses/by-nc/3.0/ We then moved towards SOA
  • 7.
    Unless otherwise indicated,these slides are © 2013-2017 Pivotal Software, Inc. and licensed under a Creative Commons Attribution-NonCommercial license: http://creativecommons.org/licenses/by-nc/3.0/ We have now arrived at microservices Small teams organized around business capabilities Share-nothing architecture Teams produce and consume APIs Self-service on-demand infrastructure
  • 8.
    Unless otherwise indicated,these slides are © 2013-2017 Pivotal Software, Inc. and licensed under a Creative Commons Attribution-NonCommercial license: http://creativecommons.org/licenses/by-nc/3.0/ Cloud Native Microservices
  • 9.
    Unless otherwise indicated,these slides are © 2013-2017 Pivotal Software, Inc. and licensed under a Creative Commons Attribution-NonCommercial license: http://creativecommons.org/licenses/by-nc/3.0/ Microservice API Gateway Pattern
  • 10.
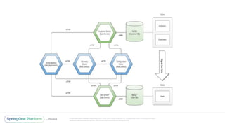
    Unless otherwise indicated,these slides are © 2013-2017 Pivotal Software, Inc. and licensed under a Creative Commons Attribution-NonCommercial license: http://creativecommons.org/licenses/by-nc/3.0/ Splitting the Monolith
  • 11.
    Unless otherwise indicated,these slides are © 2013-2017 Pivotal Software, Inc. and licensed under a Creative Commons Attribution-NonCommercial license: http://creativecommons.org/licenses/by-nc/3.0/
  • 12.
    Unless otherwise indicated,these slides are © 2013-2017 Pivotal Software, Inc. and licensed under a Creative Commons Attribution-NonCommercial license: http://creativecommons.org/licenses/by-nc/3.0/ Strangling the Monolith “Gradually create a new system around the edges of the old, letting it grow slowly over several years until the old system is strangled” — Martin Fowler
  • 13.
    Unless otherwise indicated,these slides are © 2013-2017 Pivotal Software, Inc. and licensed under a Creative Commons Attribution-NonCommercial license: http://creativecommons.org/licenses/by-nc/3.0/ Strangling the Monolith
  • 14.
    Unless otherwise indicated,these slides are © 2013-2017 Pivotal Software, Inc. and licensed under a Creative Commons Attribution-NonCommercial license: http://creativecommons.org/licenses/by-nc/3.0/ Legacy Edge Adapter Create an edge between legacy system and new microservices Legacy edge adapts between legacy and modern formats Migrate data away from a large shared database using legacy edge Move all new feature development to microservices
  • 15.
    Unless otherwise indicated,these slides are © 2013-2017 Pivotal Software, Inc. and licensed under a Creative Commons Attribution-NonCommercial license: http://creativecommons.org/licenses/by-nc/3.0/ Pivotal Cloud Foundry
  • 16.
  • 17.
    Unless otherwise indicated,these slides are © 2013-2017 Pivotal Software, Inc. and licensed under a Creative Commons Attribution-NonCommercial license: http://creativecommons.org/licenses/by-nc/3.0/ Microservice vs API ORDERS Architecture Back-End Contract Front-End /v1/orders
  • 18.
    Unless otherwise indicated,these slides are © 2013-2017 Pivotal Software, Inc. and licensed under a Creative Commons Attribution-NonCommercial license: http://creativecommons.org/licenses/by-nc/3.0/ APIs and Microservices are complimentary Monolithic eCommerce System CATALOG CUSTOMER REVIEWS FAVORITES RECOMMEND ORDERS SHOPPING CART /v1/... /v1/... Microservices eCommerce System
  • 19.
    Unless otherwise indicated,these slides are © 2013-2017 Pivotal Software, Inc. and licensed under a Creative Commons Attribution-NonCommercial license: http://creativecommons.org/licenses/by-nc/3.0/ APIs shield consumers from Microservices Complexity Ordering API Customer APIBilling API Consumers Shouldn’t Care About What’s Behind the API
  • 20.
    Unless otherwise indicated,these slides are © 2013-2017 Pivotal Software, Inc. and licensed under a Creative Commons Attribution-NonCommercial license: http://creativecommons.org/licenses/by-nc/3.0/ Every API has a lifecycle {{ass Design Develop Secure PublishMonitor Analyze Monetize Scale {api}
  • 21.
    Unless otherwise indicated,these slides are © 2013-2017 Pivotal Software, Inc. and licensed under a Creative Commons Attribution-NonCommercial license: http://creativecommons.org/licenses/by-nc/3.0/ Apigee API Platform API Gateway Developers Developer Portal Analytics Management Management Runtime Services App API Team Scalable Services Microgateway Available as Apigee managed + Customer managed A family of federated gateways Available native integration capability with respective cloud
  • 22.
    Unless otherwise indicated,these slides are © 2013-2017 Pivotal Software, Inc. and licensed under a Creative Commons Attribution-NonCommercial license: http://creativecommons.org/licenses/by-nc/3.0/ Apigee provides the API layer for Microservices Apigee’s API gateway provides comprehensive API management CATALOG Apigee’s microgateway provides security, throttling and analytics for individual microservices as well. CATALOG CUSTOMER REVIEWS FAVORITES RECOMMEND ORDERS SHOPPING CART Microservices eCommerce System
  • 23.
    Unless otherwise indicated,these slides are © 2013-2017 Pivotal Software, Inc. and licensed under a Creative Commons Attribution-NonCommercial license: http://creativecommons.org/licenses/by-nc/3.0/ Better together
  • 24.
    Unless otherwise indicated,these slides are © 2013-2017 Pivotal Software, Inc. and licensed under a Creative Commons Attribution-NonCommercial license: http://creativecommons.org/licenses/by-nc/3.0/ Integrated offerings - BOSH Managed bosh Complete control / management of the platform Significantly simplified install experience Streamline HA / Scale / Monitoring / patching External & Internal APIs Unified into Ops Mgr UI Deploy on multiple IaaS > AWS, GCP, Azure, VMWare, OpenStack
  • 25.
    Unless otherwise indicated,these slides are © 2013-2017 Pivotal Software, Inc. and licensed under a Creative Commons Attribution-NonCommercial license: http://creativecommons.org/licenses/by-nc/3.0/ Integrated offerings - Flexibility & Choice Route Services Apigee Edge MicrogatewayApigee Edge Enterprise App App App CF Decorator Buildpack Apigee Edge Microgateway
  • 26.
    Unless otherwise indicated,these slides are © 2013-2017 Pivotal Software, Inc. and licensed under a Creative Commons Attribution-NonCommercial license: http://creativecommons.org/licenses/by-nc/3.0/ Demo time App App Container Enterprise Network 8080 8081 Internet sp12017-protected
  • 27.
    Unless otherwise indicated,these slides are © 2013-2017 Pivotal Software, Inc. and licensed under a Creative Commons Attribution-NonCommercial license: http://creativecommons.org/licenses/by-nc/3.0/ Use API Management as you transition to Microservices CommonSecurityModel-OAuth ThreatProtection Caching Monetiz ation/R ate Plans Externa l API Façade & Proxy Mediation/Aggregation Developer Portal CATALO G CUSTOM ER REVIEW S SHOPPPI NG CART RECOMM END Mobile & Web apps Microservices Apigee authenticates, applies security policies and routes request to microservices. Also orchestrates to your legacy services/monolith apps On-Premises or Private Cloud Monolith Apps
  • 28.
    Unless otherwise indicated,these slides are © 2013-2017 Pivotal Software, Inc. and licensed under a Creative Commons Attribution-NonCommercial license: http://creativecommons.org/licenses/by-nc/3.0/ Solution Benefits Developers Apply pre-built traffic management and security features to their app Apply pre-built pricing models to monetize their app Automatically expose their app (as services) to other developers Discover, test, and obtain access to other services (as APIs) Accelerate Application Modernization Operators Apply a set of security and traffic management features across projects Scale these features through PCF Obtain visibility into the usage and performance of APIs Install and manage Apigee Edge through BOSH Ease Operational Concerns
  • 29.
    Unless otherwise indicated,these slides are © 2013-2017 Pivotal Software, Inc. and licensed under a Creative Commons Attribution-NonCommercial license: http://creativecommons.org/licenses/by-nc/3.0/ Key Takeaways Microservices are beneficial APIs and Microservices are complementary Use API Management as you transition into Microservices
  • 30.
  • 31.
    Unless otherwise indicated,these slides are © 2013-2017 Pivotal Software, Inc. and licensed under a Creative Commons Attribution-NonCommercial license: http://creativecommons.org/licenses/by-nc/3.0/ Full lifecycle API Management OAuth2, OpenID, SAML, TLS OWASP Threat Protection RBAC, 3rd party IDM Support Bot Detection Mediation, Caching & Traffic Management node.js run-time Engine Data Persistence / BaaS Hybrid Deployment / Microgateway Secure API Runtime Apps Business & Developer Metrics Fine-grained Performance Analytics End User Analytics Custom Data Capture & Reports Trace & Diagnostics Analytics Customizable Developer Portal SmartDocs Self-service Developer On-boarding API Products API Monetization Developer Management Partners / Developers API-driven Platform Automation Multi-tenancy & Scaling with Traffic Isolation Zero Downtime Upgrades Cross-region Automated Routing & Failover Global Policy Enforcement Operations Automation Flow-based Proxy Editor & Pre-built Policies API Studio with Open API / Swagger Test & Monitoring Extensibility with node.js / Java Version Management API Development API Team Services