开放源代码的全文检索引擎Lucene                                                          页码,1/28




LUCENE.COM.CN 中国

                           简介 | 讲座 | 结构 | 实践 | Lucene.net | 论坛 | LUKE | 联系我们




第一节 全文检索系统与Lucene简介
   一、        什么是全文检索与全文检索系统?
   二、        什么是Lucene?
   三、        Lucene的应用、特点及优势
   四、        本文的重点问题与cLucene项目
第二节 Lucene系统结构分析
  一、    系统结构组织
   二、        数据流分析
   三、        基于Lucene的应用开发
第三节 Lucene索引文件格式分析
  一、    Lucene源码实现分析的说明
   二、        Lucene索引文件格式
   三、        一些公用的基础类
   四、        存储抽象
   五、        关于cLucene项目
第四节 Lucene索引构建逻辑模块分析
  一、    绪论
   二、        对象体系与UML图
        1.    项(Term)
        2.    域(Field)
        3.    文档(document)
        4.    段(segment)
        5.    IndexReader类与IndexWirter类
   三、        数据流逻辑
   四、        关于cLucene项目




http://www.lucene.com.cn/about.htm                                             2009-9-3
开放源代码的全文检索引擎Lucene                                      页码,2/28




                     开放源代码的全文检索引擎Lucene
                                     ――介绍、系统结构与源码实现分析




                      第一节 全文检索系统与Lucene简介

一、     什么是全文检索与全文检索系统?


     全文检索是指计算机索引程序通过扫描文章中的每一个词,对每一个词建立一个索引,指明该词在文
章中出现的次数和位置,当用户查询时,检索程序就根据事先建立的索引进行查找,并将查找的结果反馈
给用户的检索方式。这个过程类似于通过字典中的检索字表查字的过程。


     全文检索的方法主要分为按字检索和按词检索两种。按字检索是指对于文章中的每一个字都建立索
引,检索时将词分解为字的组合。对于各种不同的语言而言,字有不同的含义,比如英文中字与词实际上
是合一的,而中文中字与词有很大分别。按词检索指对文章中的词,即语义单位建立索引,检索时按词检
索,并且可以处理同义项等。英文等西方文字由于按照空白切分词,因此实现上与按字处理类似,添加同
义处理也很容易。中文等东方文字则需要切分字词,以达到按词索引的目的,关于这方面的问题,是当前
全文检索技术尤其是中文全文检索技术中的难点,在此不做详述。


     全文检索系统是按照全文检索理论建立起来的用于提供全文检索服务的软件系统。一般来说,全文检
索需要具备建立索引和提供查询的基本功能,此外现代的全文检索系统还需要具有方便的用户接口、面向
WWW[1]的开发接口、二次应用开发接口等等。功能上,全文检索系统核心具有建立索引、处理查询返回
结果集、增加索引、优化索引结构等等功能,外围则由各种不同应用具有的功能组成。结构上,全文检索
系统核心具有索引引擎、查询引擎、文本分析引擎、对外接口等等,加上各种外围应用系统等等共同构成
了全文检索系统。图1.1展示了上述全文检索系统的结构与功能。




http://www.lucene.com.cn/about.htm                       2009-9-3
开放源代码的全文检索引擎Lucene                                                            页码,3/28




     在上图中,我们看到:全文检索系统中最为关键的部分是全文检索引擎,各种应用程序都需要建立在
这个引擎之上。一个全文检索应用的优异程度,根本上由全文检索引擎来决定。因此提升全文检索引擎的
效率即是我们提升全文检索应用的根本。另一个方面,一个优异的全文检索引擎,在做到效率优化的同
时,还需要具有开放的体系结构,以方便程序员对整个系统进行优化改造,或者是添加原有系统没有的功
能。比如在当今多语言处理的环境下,有时需要给全文检索系统添加处理某种语言或者文本格式的功能,
比如在英文系统中添加中文处理功能,在纯文本系统中添加XML[2]或者HTML[3]格式的文本处理功能,系
统的开放性和扩充性就十分的重要。

二、     什么是Lucene?


  Lucene是apache软件基金会[4] jakarta项目组的一个子项目,是一个开放源代码 [5] 的全文检索引擎工
具包,即它不是一个完整的全文检索引擎,而是一个全文检索引擎的架构,提供了完整的查询引擎和索引
引擎,部分文本分析引擎(英文与德文两种西方语言)。Lucene的目的是为软件开发人员提供一个简单易
用的工具包,以方便的在目标系统中实现全文检索的功能,或者是以此为基础建立起完整的全文检索引
擎。


  Lucene的原作者是Doug Cutting,他是一位资深全文索引/检索专家,曾经是V-Twin搜索引擎 [6] 的主
要开发者,后在Excite[7]担任高级系统架构设计师,目前从事于一些Internet底层架构的研究。早先发布在
作 者 自 己 的 http://www.lucene.com/,后 来 发 布 在 SourceForge[8],2001 年 年 底 成 为 apache 软 件 基 金 会
jakarta的一个子项目:http://jakarta.apache.org/lucene/。

三、     Lucene的应用、特点及优势

     作为一个开放源代码项目,Lucene从问世之后,引发了开放源代码社群的巨大反响,程序员们不仅使
用它构建具体的全文检索应用,而且将之集成到各种系统软件中去,以及构建Web应用,甚至某些商业软




http://www.lucene.com.cn/about.htm                                              2009-9-3
开放源代码的全文检索引擎Lucene                                          页码,4/28



     件也采用了Lucene作为其内部全文检索子系统的核心。apache软件基金会的网站使用了Lucene作为全
文检索的引擎,IBM的开源软件eclipse[9]的2.1版本中也采用了Lucene作为帮助子系统的全文索引引擎,相
应的IBM的商业软件Web Sphere[10] 中也采用了Lucene。Lucene以其开放源代码的特性、优异的索引结
构、良好的系统架构获得了越来越多的应用。


     Lucene作为一个全文检索引擎,其具有如下突出的优点:
     (1)索引文件格式独立于应用平台。Lucene定义了一套以8位字节为基础的索引文件格式,使得兼容
       系统或者不同平台的应用能够共享建立的索引文件。
     (2)在传统全文检索引擎的倒排索引的基础上,实现了分块索引,能够针对新的文件建立小文件索
       引,提升索引速度。然后通过与原有索引的合并,达到优化的目的。
     (3)优秀的面向对象的系统架构,使得对于Lucene扩展的学习难度降低,方便扩充新功能。
     (4)设计了独立于语言和文件格式的文本分析接口,索引器通过接受Token流完成索引文件的创立,
       用户扩展新的语言和文件格式,只需要实现文本分析的接口。
     (5)已经默认实现了一套强大的查询引擎,用户无需自己编写代码即使系统可获得强大的查询能
       力,Lucene的查询实现中默认实现了布尔操作、模糊查询(Fuzzy Search[11])、分组查询等
       等。


 面对已经存在的商业全文检索引擎,Lucene也具有相当的优势。首先,它的开发源代码发行方式(遵守
Apache Software License[12]),在此基础上程序员不仅仅可以充分的利用Lucene所提供的强大功能,而且
可以深入细致的学习到全文检索引擎制作技术和面相对象编程的实践,进而在此基础上根据应用的实际情
况编写出更好的更适合当前应用的全文检索引擎。在这一点上,商业软件的灵活性远远不及Lucene。其
次,Lucene秉承了开放源代码一贯的架构优良的优势,设计了一个合理而极具扩充能力的面向对象架构,
程序员可以在Lucene的基础上扩充各种功能,比如扩充中文处理能力,从文本扩充到HTML、PDF[13]等
等文本格式的处理,编写这些扩展的功能不仅仅不复杂,而且由于Lucene恰当合理的对系统设备做了程序
上的抽象,扩展的功能也能轻易的达到跨平台的能力。最后,转移到apache软件基金会后,借助于apache
软件基金会的网络平台,程序员可以方便的和开发者、其它程序员交流,促成资源的共享,甚至直接获得
已经编写完备的扩充功能。最后,虽然Lucene使用Java语言写成,但是开放源代码社区的程序员正在不懈
的将之使用各种传统语言实现(例如.net framework[14]),在遵守Lucene索引文件格式的基础上,使得
Lucene能够运行在各种各样的平台上,系统管理员可以根据当前的平台适合的语言来合理的选择。

四、     本文的重点问题与cLucene项目


     作为中国人民大学信息学院99级本科生的一个毕业设计项目,我们对Lucene进行了深入的研究,包括
系统的结构,索引文件结构,各个部分的实现等等。并且我们启动了cLucene项目,做为一个Lucene的
C++语言的重新实现,以期望带来更快的速度和更加广泛的应用范围。我们先分析了系统结构,文件结
构,然后在研究各个部分的具体实现的同时开始进行的cLucene实现。限于时间的限制,到本文完成为
止,cLucene项目并没有完成,对于Lucene的具体实现部分也仅仅完成到了索引引擎部分。


     接下来的部分,本文将对Lucene的系统结构、文件结构、索引引擎部分做一个彻底的分析。以期望提
供对Lucene全文检索引擎的系统架构和部分程序实现的清晰的了解。cLucene项目则作为一个开放源代码
的项目,继续进行的开发。


   有关cLucene项目的一些信息:
       开发语言:ISO C++[15],STLport 4.5.3[16],OpenTop 1.1[17]
       目标平台:Win32,POSIX
       授权协议:GNU General Public License (GPL)[18]




http://www.lucene.com.cn/about.htm                           2009-9-3
开放源代码的全文检索引擎Lucene                                                     页码,5/28




                         第二节 Lucene系统结构分析

一、     系统结构组织


  Lucene作为一个优秀的全文检索引擎,其系统结构具有强烈的面向对象特征。首先是定义了一个与平
台无关的索引文件格式,其次通过抽象将系统的核心组成部分设计为抽象类,具体的平台实现部分设计为
抽象类的实现,此外与具体平台相关的部分比如文件存储也封装为类,经过层层的面向对象式的处理,最
终达成了一个低耦合高效率,容易二次开发的检索引擎系统。


     以下将讨论Lucene系统的结构组织,并给出系统结构与源码组织图:




 从图中我们清楚的看到,Lucene的系统由基础结构封装、索引核心、对外接口三大部分组成。其中直接
操作索引文件的索引核心又是系统的重点。Lucene的将所有源码分为了7个模块(在java语言中以包即
package来表示),各个模块所属的系统部分也如上图所示。需要说明的是org.apache.lucene.queryPaser是
做为org.apache.lucene.search的语法解析器存在,不被系统之外实际调用,因此这里没有当作对外接口看
待,而是将之独立出来。


 从面象对象的观点来考察,Lucene应用了最基本的一条程序设计准则:引入额外的抽象层以降低耦合
性。首 先,引 入 对 索 引 文 件 的 操 作 org.apache.lucene.store 的 封 装,然 后 将 索 引 部 分 的 实 现 建 立 在
(org.apache.lucene.index)其之上,完成对索引核心的抽象。在索引核心的基础上开始设计对外的接口
org.apache.lucene.search与org.apache.lucene.analysis。在每一个局部细节上,比如某些常用的数据结构与
算法上,Lucene也充分的应用了这一条准则。在高度的面向对象理论的支撑下,使得Lucene的实现容易理
解,易于扩展。




http://www.lucene.com.cn/about.htm                                       2009-9-3
开放源代码的全文检索引擎Lucene                                   页码,6/28



 Lucene在系统结构上的另一个特点表现为其引入了传统的客户端服务器结构以外的的应用结构。Lucene
可以作为一个运行库被包含进入应用本身中去,而不是做为一个单独的索引服务器存在。这自然和Lucene
开放源代码的特征分不开,但是也体现了Lucene在编写上的本来意图:提供一个全文索引引擎的架构,而
不是实现。

二、     数据流分析


     理解Lucene系统结构的另一个方式是去探讨其中数据流的走向,并以此摸清楚Lucene系统内部的调用
时序。在此基础上,我们能够更加深入的理解Lucene的系统结构组织,以方便以后在Lucene系统上的开发
工作。这部分的分析,是深入Lucene系统的钥匙,也是进行重写的基础。


 我们来看看在Lucene系统中的主要的数据流以及它们之间的关系图:




                                             索引构建
                                             逻辑

                          词法分析
                          逻辑
                                                    存储抽象
                                     查询语句语
                                     法分析逻辑




                                             索引查找
                                             逻辑




 图2.2很好的表明了Lucene在内部的数据流组织情况,并且沿着数据流的方向我们也可以对与Lucene内
部的执行时序有一个清楚的了解。现在将图中的涉及到的流的类型与各个逻辑对应系统的相关部分的关系
说明一下。


 图中共存在4种数据流,分别是文本流、token流、字节流与查询语句对象流。文本流表示了对于索引目
标和交互控制的抽象,即用文本流表示了将要索引的文件,用文本流向用户输出信息;在实际的实现中,
Lucene中的文本流采用了UCS-2[19]作为编码,以达到适应多种语言文字的处理的目的。Token流是Lucene
内部所使用的概念,是对传统文字中的词的概念的抽象,也是Lucene在建立索引时直接处理的最小单位;
简单的讲Token就是一个词和所在域值的组合,后面在叙述文件格式时也将继续涉及到token,这里不详细




http://www.lucene.com.cn/about.htm                    2009-9-3
开放源代码的全文检索引擎Lucene                                                        页码,7/28



展开。字节流则是对文件抽象的直接操作的体现,通过固定长度的字节(Lucene定义为8比特位长,后面
文件格式将详细叙述)流的处理,将文件操作解脱出来,也做到了与平台文件系统的无关性。查询语句对
象流则是仅仅在查询语句解析时用到的概念,它对查询语句抽象,通过类的继承结构反映查询语句的结
构,将之传送到查找逻辑来进行查找的操作。


 图中的涉及到了多种逻辑,基本上直接对应于系统某一模块,但是也有跨模块调用的问题发生,这是因
为Lucene的重用程度非常好,因此很多实现直接调用了以前的工作成果,这在某种程度上其实是加强了模
块耦合性,但是也是为了避免系统的过于庞大和不必要的重复设计的一种折衷体现。词法分析逻辑对应于
org.apache.lucene.analysis部分。查询语句语法分析逻辑对应于org.apache.lucene.queryParser部分,并且
调用了org.apache.lucene.analysis的代码。查询结束之后向评分排序逻辑输出token流,继而由评分排序逻
辑处理之后给出文本流的结果,这一部分的实现也包含在了org.apache.lucene.search中。索引构建逻辑对
应于org.apache.lucene.index部分。索引查找逻辑则主要是org.apache.lucene.search,但是也大量的使用了
org.apache.lucene.index部分的代码和接口定义。存储抽象对应于org.apache.lucene.store。没有提到的模块
则是做为系统公共基础设施存在。

三、      基于Lucene的应用开发


     通过以上的系统结构分析和数据流分析,我们已经很清楚的了解了Lucene的系统的结构特征。在此基
础上,我们可以通过扩充Lucene系统来完成一个完备的全文检索引擎,紧接着还可以在全文检索引擎的基
础上构建各种应用系统。鉴于本文的目的并不在此,以下我们只是略为叙述一下相关的步骤,从而给出应
用开发的一些思路。


     首 先,我 们 需 要 的 是 按 照 目 标 语 言 的 词 法 结 构 来 构 建 相 应 的 词 法 分 析 逻 辑,实 现 Lucene 在
org.apache.lucene.analysis中定义的接口,为Lucene提供目标系统所使用的语言处理能力。Lucene默认的
已经实现了英文和德文的简单词法分析逻辑(按照空格分词,并去除常用的语法词,如英语中的is,am,
are 等 等)。在 这 里,主 要 需 要 参 考 实 现 的 接 口 在 org.apache.lucene.analysis 中 的 Analyzer.java 和
Tokenizer.java中定义,Lucene提供了很多英文规范的实现样本,也可以做为实现时候的参考资料。其
次,需要按照被索引的文件的格式来提供相应的文本分析逻辑,这里是指除开词法分析之外的部分,比如
HTML 文 件,通 常 需 要 把 其 中 的 内 容 按 照 所 属 于 域 分 门 别 类 加 入 索 引,这 就 需 要 从
org.apache.lucene.document中定义的类document继承,定义自己的HTMLDocument类,然后就可以将之
交给org.apache.lucene.index模块来写入索引文件。完成了这两步之后,Lucene全文检索引擎就基本上完
备了。这个过程可以用下图表示:




http://www.lucene.com.cn/about.htm                                          2009-9-3
开放源代码的全文检索引擎Lucene                           页码,8/28




 当然,上面所示的仅仅只是对于Lucene的基本扩充过程,它将Lucene由不完备的变成完备的(尤其是对
于非英语的语言检索)。除此之外我们还可以在很多方面对Lucene进行改造。第一个方面即为按照文档索
引的域,比如标题,作者之类的信息对返回的查询结果排序,这即需要改造Lucene的评分排序逻辑。默认
的,Lucene采用其内部的相关性方法来处理评分和排序,我们可以根据需要改变它。遗憾的是,这部分
Lucene并没有做到如同扩充词法解析和文档类型那样的条理清晰,没有留下很好的接口,因此需要仔细的
分析其源代码的实现,自行扩充等等。其他的方面,比如改进其索引的效率,改进其返回结果时候的缓冲
机制等等,都是加强Lucene系统的方面,在此也不再叙述。


 完成了Lucene系统,之后就可以开始考虑其上的应用系统开发。如果应用系统也使用java语言开发,那
么Lucene系统能够方便的嵌入到整个系统中去,作为一个API集来调用。这个过程十分简单,以下便是一
个示例程序,配合注释理解起来很容易。




http://www.lucene.com.cn/about.htm            2009-9-3
开放源代码的全文检索引擎Lucene                                  页码,9/28




                               图 2.4 Lucene应用代码示例


 或者,Lucene全文检索引擎也可作为服务器程序启动,但是这就需要用户自行扩充其他应用与Lucene的
接口。这个可以通过传统的包装方式,比如客户服务器结构,或者采用现在流行的Web方式。诸如此类的
应用方案,本文也不再继续叙述。参考Lucene的项目网站中的用户邮件列表能找到更多的信息。




                       第三节 Lucene索引文件格式分析

一、     Lucene源码实现分析的说明

     通过以上对Lucene系统结构的分析,我们已经大致的清楚了Lucene系统的组成,以及在Lucene系统之
上的开发步骤。接下来,我们试图来分析Lucene项目(采用Lucene 1.2版本)的源码实现,考察其实现的
细节。这不仅仅是我们尝试用C++语言重新实现Lucene的必须工作,也是进一步做Lucene开发工作的必要
准备。因此,这一部分所涉及到的内容,对于Lucene上的应用开发也是有价值的,尤其是本部分所做的文
件格式分析。




http://www.lucene.com.cn/about.htm                   2009-9-3
开放源代码的全文检索引擎Lucene                                                  页码,10/28



 由于本文建立在我们的毕设项目之上,且同时我们需要实现cLucene项目,因此很遗憾的我们并没有完
全的完成Lucene的所有源码实现的分析工作。接下来的部分,我们将涉及的部分为Lucene文件格式分析,
Lucene中的存储抽象模块分析,以及Lucene中的索引构建逻辑模块分析。这一部分,我们主要涉及到的是
文件格式分析与存储抽象模块分析。

二、       Lucene索引文件格式


     在Lucene的web站点上,有关于Lucene的文件格式的规范,其规定了Lucene的文件格式采取的存储单
位、组织结构、命名规范等等内容,但是它仅仅是一个规范说明,并没有从实现者角度来衡量这个规范的
实现。因此,我们以下的内容,结合了我们自己的分析与文件格式的定义规范,以期望给出一个更加清晰
的文件格式说明。具体的文档规范可以参考后面的文献2。


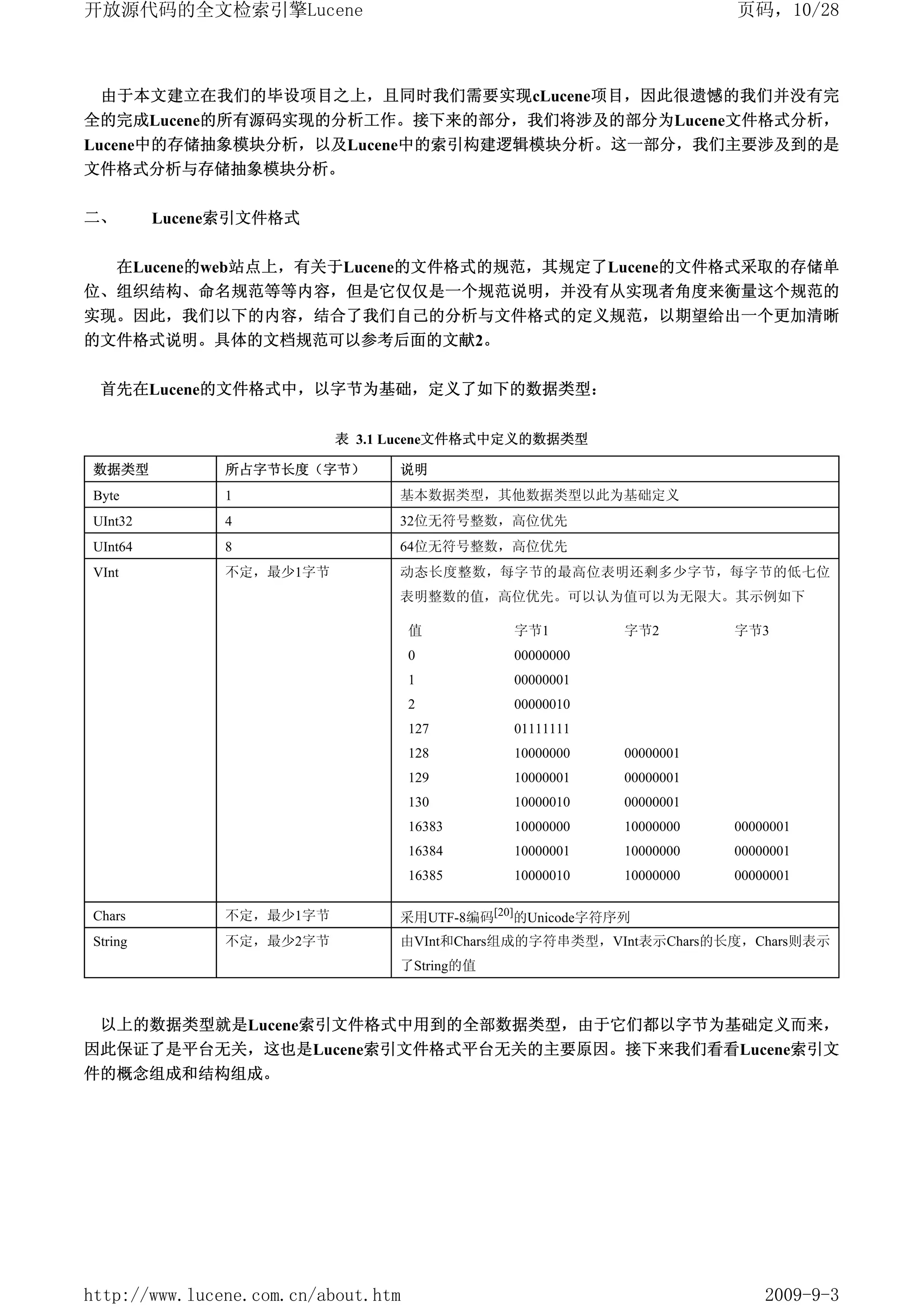
 首先在Lucene的文件格式中,以字节为基础,定义了如下的数据类型:


                          表 3.1 Lucene文件格式中定义的数据类型

数据类型           所占字节长度(字节)        说明
Byte           1                 基本数据类型,其他数据类型以此为基础定义
UInt32         4                 32位无符号整数,高位优先
UInt64         8                 64位无符号整数,高位优先
VInt           不定,最少1字节          动态长度整数,每字节的最高位表明还剩多少字节,每字节的低七位
                                 表明整数的值,高位优先。可以认为值可以为无限大。其示例如下

                                     值       字节1         字节2        字节3
                                     0       00000000
                                     1       00000001
                                     2       00000010
                                     127     01111111
                                     128     10000000    00000001
                                     129     10000001    00000001
                                     130     10000010    00000001
                                     16383   10000000    10000000   00000001
                                     16384   10000001    10000000   00000001
                                     16385   10000010    10000000   00000001

Chars          不定,最少1字节          采用UTF-8编码[20]的Unicode字符序列
String         不定,最少2字节          由VInt和Chars组成的字符串类型,VInt表示Chars的长度,Chars则表示
                                 了String的值



 以上的数据类型就是Lucene索引文件格式中用到的全部数据类型,由于它们都以字节为基础定义而来,
因此保证了是平台无关,这也是Lucene索引文件格式平台无关的主要原因。接下来我们看看Lucene索引文
件的概念组成和结构组成。




http://www.lucene.com.cn/about.htm                                      2009-9-3
开放源代码的全文检索引擎Lucene                                页码,11/28




 以上就是Lucene的索引文件的概念结构。Lucene索引index由若干段(segment)组成,每一段由若干的文
档(document)组成,每一个文档由若干的域(field)组成,每一个域由若干的项(term)组成。项是最
小的索引概念单位,它直接代表了一个字符串以及其在文件中的位置、出现次数等信息。域是一个关联的
元组,由一个域名和一个域值组成,域名是一个字串,域值是一个项,比如将“标题”和实际标题的项组
成的域。文档是提取了某个文件中的所有信息之后的结果,这些组成了段,或者称为一个子索引。子索引
可以组合为索引,也可以合并为一个新的包含了所有合并项内部元素的子索引。我们可以清楚的看出,
Lucene的索引结构在概念上即为传统的倒排索引结构[21]。

 从概念上映射到结构中,索引被处理为一个目录(文件夹),其中含有的所有文件即为其内容,这些文
件按照所属的段不同分组存放,同组的文件拥有相同的文件名,不同的扩展名。此外还有三个文件,分别
用来保存所有的段的记录、保存已删除文件的记录和控制读写的同步,它们分别是segments,deletable和
lock文件,都没有扩展名。每个段包含一组文件,它们的文件扩展名不同,但是文件名均为记录在文件
segments中段的名字。让我们看如下的结构图3.2。




http://www.lucene.com.cn/about.htm                   2009-9-3
开放源代码的全文检索引擎Lucene                                                       页码,12/28




                        域集合信息                域值存储表




                                                                      标准化因子
                                项字典                   项频数



                                                                      被删除文档
       index
                        项集合信息                         项位置



                                             segment1所含文件


                               图 3.2 Lucene索引文件结构组成


 关于图3.2中的各个文件具体的内部格式,在参考文献3中,均可以找到详细的说明。接下来我们从宏观
关系上说明一下这些文件组成。在这些宏观上的关系理清楚之后,仔细阅读参考文献3,即可清楚的明白
具体的Lucene文件格式。


 每个段的文件中,主要记录了两大类的信息:域集合与项集合。这两个集合中所含有的文件在图3.2中均
有表明。由于索引信息是静态存储的,域集合与项集合中的文件组采用了一种类似的存储办法:一个小型
的索引文件,运行时载入内存;一个对应于索引文件的实际信息文件,可以按照索引中指示的偏移量随机
访问;索引文件与信息文件在记录的排列顺序上存在隐式的对应关系,即索引文件中按照“索引项1、索
引 项 2…” 排 列,则 信 息 文 件 则 也 按 照 “ 信 息 项 1、信 息 项 2…” 排 列。比 如 在 图 3.2 所 示 文 件 中,
segment1.fdx与segment1.fdt之间,segment1.tii与segment1.tis、segment1.prx、segment1.frq之间,都存在
这样的组织关系。而域集合与项集合之间则通过域的在域记录文件(比如segment1.fnm)中所记录的域记
录号维持对应关系,在图3.2中segment1.fdx与segment1.tii中就是通过这种方式保持联系。这样,域集合和
项集合不仅仅联系起来,而且其中的文件之间也相互联系起来。此外,标准化因子文件和被删除文档文件
则提供了一些程序内部的辅助设施(标准化因子用在评分排序机制中,被删除文档是一种伪删除手段)。
这样,整个段的索引信息就通过这些文档有机的组成。


 以上所阐述的,就是Lucene所采用的索引文件格式。基本上而言,它是一个倒排索引,但是Lucene在文
件的安排上做了一些努力,比如使用索引/信息文件的方式,从文件安排的形式上提高查找的效率。这是一
种数据库之外的处理方法,其有其优点(格式平台独立、速度快),也有其缺点(独立性带来的共享访问
接口问题等等),具体如何衡量两种方法之间的利弊,本文这里就不讨论了。

三、     一些公用的基础类


     分析完索引文件格式,我们接下来应该着手对存储抽象也就是org.apache.lucenestore中的源码做一些
分析。我们先不着急分析这部分,而是分析图2.1中基础结构封装那一部分,因为这是整个系统的基石,然
后我们在下一部分再来分析存储抽象。




http://www.lucene.com.cn/about.htm                                          2009-9-3
开放源代码的全文检索引擎Lucene                                               页码,13/28




 基础结构封装,或者基础类,由org.apache.lucene.util和org.apache.lucene.document两个包组成,前者
定义了一些常量和优化过的常用的数据结构和算法,后者则是对于文档(document)和域(field)概念的
一个类定义。以下我们用列表的方式来分析这些封装类,指出其要点。


                            表 3.2 基础类包org.apache.lucene.util

类                  说明
Arrays             一个关于数组的排序方法的静态类,提供了优化的基于快排序的排序方法sort
BitVector          C/C++语言中位域的java实现品,但是加入了序列化能力
Constants          常量静态类,定义了一些常量
PriorityQueue      一个优先队列的抽象类,用于后面实现各种具体的优先队列,提供常数时间内的最小元素访
                   问能力,内部实现机制是哈析表和堆排序算法



                          表 3.3 基础类包org.apache.lucene.document

类                  说明
Document           是文档概念的一个实现类,每个文档包含了一个域表(fieldList),并提供了一些实用的方
                   法,比如多种添加域的方法、返回域表的迭代器的方法
Field              是域概念的一个实现类,每个域包含了一个域名和一个值,以及一些相关的属性
DateField          提供了一些辅助方法的静态类,这些方法将java中Date和Time数据类型和String相互转化



     总的来说,这两个基础类包中含有的类都比较简单,通过阅读源代码,可以很容易的理解,因此这里
不作过多的展开。

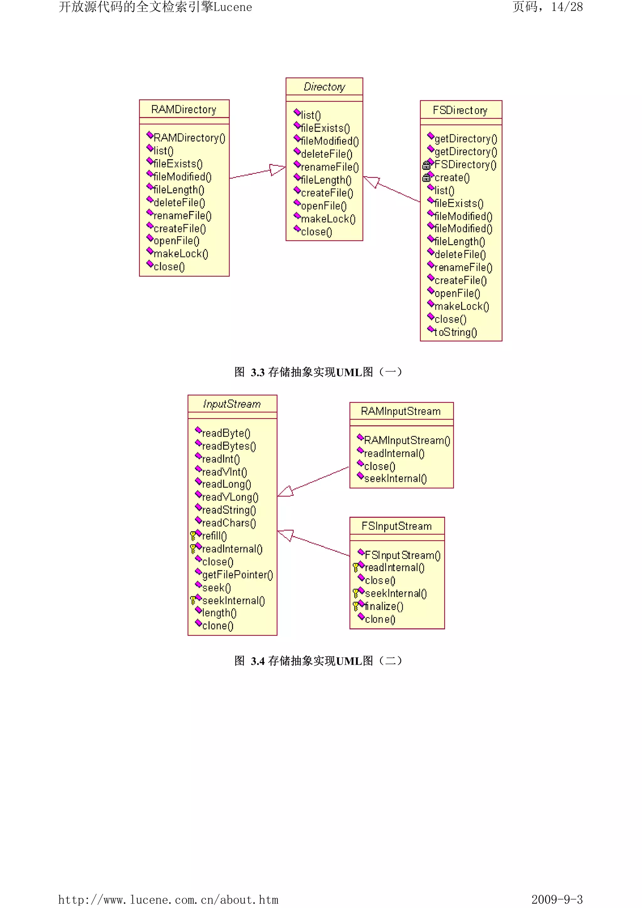
四、          存储抽象


     有了上面的知识,我们接下来来分析存储抽象部分,也就是org.apache.lucene.store包。存储抽象是唯
一能够直接对索引文件存取的包,因此其主要目的是抽象出和平台文件系统无关的存储抽象,提供诸如目
录服务(增、删文件)、输入流和输出流。在分析其实现之前,首先我们看一下UML[22]图。




http://www.lucene.com.cn/about.htm                                 2009-9-3
开放源代码的全文检索引擎Lucene                               页码,14/28




                           图 3.3 存储抽象实现UML图(一)




                           图 3.4 存储抽象实现UML图(二)




http://www.lucene.com.cn/about.htm                 2009-9-3
开放源代码的全文检索引擎Lucene                                                     页码,15/28




                           图 3.4 存储抽象实现UML图(三)


 图3.2到3.4展示了整个org.apache.lucene.store中主要的继承体系。共有三个抽象类定义:Directory、
InputStream和OutputStrem,构成了一个完整的基于抽象文件系统的存取体系结构,在此基础上,实作出
了 两 个 实 现 品 :(FSDirectory,FSInputStream,FSOutputStream)和(RAMDirectory,
RAMInputStream和RAMOutputStream)。前者是以实际的文件系统做为基础实现的,后者则是建立在
内存中的虚拟文件系统。前者主要用来永久的保存索引文件,后者的作用则在于索引操作时是在内存中建
立小的索引,然后一次性的输出合并到文件中去,这一点我们在后面的索引逻辑部分能够看到。此外,还
定以了org.apache.lucene.store.lock和org.apache.lucene.store.with两个辅助内部实现的类用在实现Directory
方法的makeLock的时候,以在锁定索引读写之前来让客户程序做一些准备工作。


 (FSDirectory,FSInputStream,FSOutputStream)的内部实现依托于java语言中的io类库,只是简单
的做了一个外部逻辑的包装。这当然要归功于java语言所提供的跨平台特性,同时也带了一些隐患:文件
存取的效率提升需要依耐于文件类库的优化。如果需要继续优化文件存取的效率,应该还提供一个文件与
目录的抽象,以根据各种文件系统或者文件类型来提供一个优化的机会。当然,这是应用开发者所不需要
关系的问题。


 (RAMDirectory,RAMInputStream和RAMOutputStream)的内部实现就比较直接了,直接采用了虚
拟的文件RAMFile类(定义于文件RAMDirectory.java中)来表示文件,目录则看作一个String与RAMFile
对应的关联数组。RAMFile中采用数组来表示文件的存储空间。在此的基础上,完成各项操作的实现,就
形成了基于内存的虚拟文件系统。因为在实际使用时,并不会牵涉到很大字节数量的文件,因此这种设计
是简单直接的,也是高效率的。


 这部分的实现在理清楚继承体系后,相当的简单。因此接下来的部分,我们可以通过直接阅读源代码解
决。接下来我们看看这个部分的源代码如何在实际中使用的。


 一般来说,我们使用的是抽象类提供的接口而不是实际的实现类本身。在实现类中一般都含有几个静态
函数,比如createFile,它能够返回一个OutputStream接口,或者openFile,它能够返回一个InputStream
接口,利用这些接口之中的方法,比如writeString,writeByte等等,我们就能够在抽象的层次上处理
Lucene定义的数据类型的读写。简单的说,Lucene中存储抽象这部分设计时采用了工厂模式(Factory
parttern)[23]。我们利用静态类的方法也就是工厂来创建对象,返回接口,通过接口来执行操作。




http://www.lucene.com.cn/about.htm                                        2009-9-3
开放源代码的全文检索引擎Lucene                                                   页码,16/28




五、          关于cLucene项目


     这一部分详细的说明了Lucene系统中所采用的索引文件格式、一些基础类和存储抽象。接下来我们来
叙述一下我们在项目cLucene中重新实现这些结构时候的一些考虑。


 cLucene彻底的遵守了Lucene所定义的索引文件格式,这是Lucene对于各个兼容系统的基本要求。在此
基础上,cLucene系统和Lucene系统才能够共享索引文件数据。或者说,cLucene生成的索引文件和Lucene
生成的索引文件完全等价。


 在基础类问题上,cLucene同样封装了类似的结构。我们同样列表描述,请和前面的表3.2与3.3对照比
较。
                                 表 3.4 基础类包cLucene::util

类                    说明
Arrays               没有实现,直接利用了STL库中的快排序算法实现
BitVector            C/C++语言版本的实现,与java实现版本类似
Constants            常量静态类,定义了一些常量,但是与java版本不同的是,这里主要定义了一些宏
PriorityQueue        这是一个类型定义,直接利用STL库中的std::priority_queue



                               表 3.3 基础类包cLucene::document

类                    说明
Document             C/C++语言版本的实现,与java实现版本类似
Field                C/C++语言版本的实现,与java实现版本类似
DateField            没有实现,直接利用OpenTop库中的ot::StringUtil



 存储抽象的实现上,也同样是类似于java实现。由于我们采用了OpenTop库,因此同样得以借助其中对
于文件系统抽象的ot::io包来解决文件系统问题。这部分问题与前面一样,存在优化的可能。在实现的类层
次上、对外接口上,均与java版本的一样。




                          第四节 Lucene索引构建逻辑模块分析

一、          绪论


     这一个部分,我们将分析Lucene中的索引构建逻辑模块。它与前面介绍的存储抽象一起构成了Lucene
的索引核心部分。无论是对外接口中的查询,还是分析各种文本以进一步生成索引,都需要直接调用这部
分来获得对索引文件的访问能力,因此,这部分在系统中至关重要。构建一个高效的、易使用的索引构建
逻辑,即是Lucene在这一部分需要达到的目的。


 从面向对象的经典思考方式出发来看,我们只需要使用继承体系来表达图3.1中的各个概念,就可以通过
这个继承体系来控制索引文件的结构,然后设计合适的永久化方法,以及接受分析token流的操作,即可
将 索 引 构 建 逻 辑 完 成。原 理 上 就 是 这 样 的 简 单。由 于 两 个 关 键 的 概 念 document 和 field 都 已 经 在
org.apache.lucene.document中当作基础类定义过了,因此实际上Lucene在这部分需要完善的概念结构还有




http://www.lucene.com.cn/about.htm                                      2009-9-3
开放源代码的全文检索引擎Lucene                                                页码,17/28



segment和term。在此基础上继续编写各个逻辑结构的永久化方法,然后提供一个进入的接口方法,即是
宣告完成了这个过程。其中永久化的部分,Lucene使用了另外实现一个代理类的方式来实现,即对于某个
类X,存在XWriter类和XReader类来负责写出和读入的功能;用作永久化功能的类是被永久化的类的友
元。


 在接下来的分析过程中,我们按照这样一个思路,以UML图和对象体系的描述来叙述这部分的设计和实
现,然后通过内部的数据流理清楚调用时序。

二、     对象体系与UML图


1. 项(Term)

  这部分主要是分析针对项(Term)这个概念所做的设计,包括概念所实际涉及的类、永久化类。首
先,我们从图3.2和阅读参考文献3知道,项(Term)所表示的是一个字符串,它拥有域、频数和位置信息
等等属性。因此,Lucene中设计了两个类来表示这个概念,如下图




                                图 4.1 UML图(-)


     上图中,有意的突出了类Term和TermInfo中的数据成员,因为它反映了对于项(Term)这个概念的
具 体 表 示。同 时 上 图 中 也 同 时 列 出 了 用 于 永 久 化 项(Term)的 代 理 类 TermInfosWriter 和
TermInfosReader,它 们 完 成 永 久 化 的 功 能,需 要 注 意 的 是,TermInfosReader 内 部 使 用 了 数 组




http://www.lucene.com.cn/about.htm                                   2009-9-3
开放源代码的全文检索引擎Lucene                                           页码,18/28



    indexTerms和indexInfos来存储一系列项;而TermInfosWriter则是一个类似于链表的结构,通过一个
other指向下一个TermInfosWriter,每一个TermInfosWriter只负责本身那个lastTerm和lastTi的永久化工
作。这是一个设计上的技巧,通过批量读取(或者称为缓冲的方式)来获得读入时候的效率优化;而通过
一个链表式的、各负其责的方式,来获得写出时候的设计简化。


    项(term)这部分的设计中,还有一些重要的接口和类,我们先介绍如下,同样我们也先展示UML
图




                                图 4.2 UML图(二)


    图4.2中,我们看到三个类:TermEnum、TermDocs与TermPositions,第一个是抽象类,后两个都是
接口。TermEnum的设计主要用在后面Segment和Document等等的实现中,以提供枚举其中每一个项
(Term)的能力。TermDocs是一个接口,用来继承以提供返回<document, frequency>值对的能力,通过
这个接口就可以获得某个项(Term)在某个文档中出现的频数。TermPositions则是在TermDocs上的扩
展,将项(Term)在文档中的位置信息也表示出来。TermDocs(TermPositions)接口的使用方式类似于
java中的Enumration接口,即通过next方法跳转,通过doc,freq等方法获得当前的属性值。


2. 域(Field)

    由于Field的基本概念在org.apache.lucene.document中已经做了定义,因此在这部分主要是针对项文件
(.fnm文件、.fdx文件、.fdt文件)所需要的信息再来设计一些类。




                                图 4.3 UML图(三)


  图 4.3中展示的,就是表示与域(Field)所关联的属性信息的类。其中isIndexed表示的这个域的值是
否被索引过,即值是否被分词然后索引;另外两个属性所表示的意思则很明显:一个是域的名字,一个是
域的编号。


    接下来我们来看关于域表和存取逻辑的UML图。




http://www.lucene.com.cn/about.htm                             2009-9-3
开放源代码的全文检索引擎Lucene                                    页码,19/28




                                图 4.4 UML图(四)
  FieldInfos即为域表的概念表示,内部采用了冗余的方式以获取在通过域的编号访问或者通过域的名
字来访问时候的高效率。FieldsReader与FieldsWriter则分别是写出和读入的代理类。在功能和实现上,这
两个类都比较简单。至于FieldInfos中采用的冗余方式,则是基于域的数目相对比较少而做出的一种折衷处
理。


3. 文档(document)

  文档(document)同样也是在org.apache.lucene.document中定义过的结构。由于对于这部分比较重
要,我们也来看看其UML图。




                                图 4.5 UML图(五)




http://www.lucene.com.cn/about.htm                      2009-9-3
开放源代码的全文检索引擎Lucene                                              页码,20/28



   在图4.5中我们看到,Document的设计基本上沿用了链表的处理方法。左边的Document类作为一个数
据外包类,用来提供对于内部结构DocumentFieldList的增加删除访问操作等等。DocumentFieldList才是
实 际 上 的 数 据 存 储 单 位,它 用 了 链 表 的 处 理 方 法,直 接 指 向 一 个 当 前 的 Field 对 象 和 下 一 个
DocumentFieldList 对 象,这 个 与 前 面 的 类 似。为 了 能 够 逐 个 访 问 链 表 中 的 节 点,还 设 计 了
DocumentFieldEnumeration枚举类。




                               图 4.6 UML图(六)
 实际上定义于org.apache.lucene.index中的有关于Document的就是永久化的代理类。在图4.6中给出了其
UML图。需要说明的是为什么没有出现读入的方法:这个方法已经隐含在图4.5中Document类中的add方
法中了,结合图2.4中的程序代码段,我们就能够清楚的理解这种设计。


4. 段(segment)

  段(Segment)这一部分设计的比较特殊,在实现简单的对象结构之上,还特意的设计了用于段之间
合并的类。接下来,我们仍然采取对照UML分析的方式逐个叙述。接下来我们看Lucene中如何表示段这
个概念。




                                图 4.7 UML图(七)
  Lucene定义了一个类SegmentInfo用来表示每一个段(Segment)的信息,包括名字(name)、含有
的文档的数目(docCount)和段所位于的目录的位置(dir)。根据索引文件中的段的意义,有了这三
点,就能唯一确定一个段了。SegmentInfos这个类则是用来表示一个段的链表(从标准的java.util.Vector
继承而来),实际上,也就是索引(index)的意思了。需要注意的是,这里并没有在SegmentInfo中安插
一个文档(document)的链表。这样做的原因牵涉到Lucene内部对于文档(相当于一个被索引文件)的处
理;Lucene内部采用了赋予文档编号,给域赋值的方式来处理文档,即加入的文档顺次编号,以后用文档




http://www.lucene.com.cn/about.htm                                 2009-9-3
开放源代码的全文检索引擎Lucene                              页码,21/28



   号表示文档,而路径信息,文件名字等等在以后索引查找需要的属性,都作为域存储下来;因此
SegmentInfo中并没有另外存储一个文档(document)的链表,对于这些的写出和读入,则交给了永久化
的代理类来做。




                         图 4.8 UML图(八)
   图4.8给出了负责段(segment)的读入操作的代理类,而负责段(segment)的写出操作也同样没有定
义,这些操作都直接实现在了类IndexWriter类中(后面会详细分析)。段的操作同样采用了之前的数组
或者说是缓冲的处理方式,相关的细节也不在这里详细叙述了。


   然后,针对前面项(term)那部分定义的几个接口,段(segment)这部分也需要做相应的接口实
现,因为提供直接遍历访问段中的各个项的能力对于检索来说,无疑是十分重要的。即这部分的设计,实
际上都是在为了检索在服务。




http://www.lucene.com.cn/about.htm                2009-9-3
开放源代码的全文检索引擎Lucene                              页码,22/28




                                图 4.9 UML图(九)




http://www.lucene.com.cn/about.htm                2009-9-3
开放源代码的全文检索引擎Lucene                              页码,23/28




                         图 4.10 UML图(十)
   图4.9和图4.10分别展示了前面项(term)那里定义的接口是如何在这里通过继承实现的。Lucene在处
理这部分的时候,也是分成两部分(Segment与Segments开头的类)来实现,而且很合理的运用了数组的
技法,以及注意了继承重用。但是细化到局部,终归是比较简单的按照语义来获得结果而已了,因此关于
更多的也就不多做分析了,我们完全可以通过阅读源代码来解决。


   接下来所介绍的,就是在Lucene的设计过程中比较特殊的一个部分:段合并类(SegmentMerger)。
这首先需要介绍Lucene中的建立索引时的段合并策略。


  Lucene为了兼顾建立索引时的效率和读取索引查找的速度,引入了分小段建立索引的方式,即每一次
批量建立索引时,先在内存中的虚拟文件系统中为每一个文档单独建立一个段,然后在输出的时候将这些
段合并之后输出成为索引文件,这时仅仅存在一个段。多次建立的索引后,如果想优化索引文件,也可采
取合并段的方法,将索引中的段合并成为一个段。我们来看一下在IndexWriter类中相应的方法的实现,




http://www.lucene.com.cn/about.htm                2009-9-3
开放源代码的全文检索引擎Lucene                                             页码,24/28



   来了解一下这中建立索引的实现。




  对 于 上 面 的 代 码,我 们 不 做 过 多 注 释 了,结 合 源 码 中 的 注 解 应 该 很 容 易 理 解。在 最 后 那 个
mergeSegments函数中,将用到几个重要的类结构,它们记录了合并时候的一些重要信息,完成合并时候
的工作。接下来,我们来看这几个类的UML图。




http://www.lucene.com.cn/about.htm                               2009-9-3
开放源代码的全文检索引擎Lucene                                                    页码,25/28




                        图 4.12 UML图(十一)
   从图4.12中,我们看到Lucene设计一个类SegmentMergeInfo用来保存每一个被合并的段的信息,也保
存能够访问其内部的接口句柄,也就是说合并时的操作使用这个类作为对被合并的段的操作代理。类
SegmentMergeQueue则设计为org.apache.lucene.util.PriorityQueue的子类,做为SegmentMergeInfo的容器
类,而且附带能够自动排序。SegmentMerger是主要进行操作的类,里面各个方法环环相扣,分别完成合
并各个数据项的问题。


5. IndexReader类与IndexWirter类


   最后剩下的,就是整个索引逻辑部分的使用接口类了。外界通过这两个类以及文档(document)类的
构造函数调用之,比如图2.4中的代码示例所示。下面我们来看一下这部分最后两个类的UML图。




http://www.lucene.com.cn/about.htm                                       2009-9-3
开放源代码的全文检索引擎Lucene                               页码,26/28




                               图 4.13 UML图(十二)


 IndexWriter的设计与IndexReader的设计很不相同,前者是一个实现类,而后者是一个抽象类,带有没
有实现的接口。IndexWriter的主要作用就是接收新加入的文档(document),然后在内部为之生成相应
的小段,最后再合并并向索引文件中输出,图4.11中已经给出了一些实现的代码。由于Lucene在面向对象
上封装的努力,通过各个构造函数就已经完成了对于各个概念的构造过程,剩下部分的代码主要是依据各
个数组或者是链表中的信息,逐个逐个的将信息写出到相应的文件中去了。IndexReader部分则只是做了
接口设计,没有具体的实现,这个和本部分所完成的主要功能有关:索引构建逻辑。设计这个抽象类的目
的是,预先完成一些函数,为以后的检索(search)部分的各种形式的IndexReader铺平道路,也是利用了
在同一个包内可以方便访问其它类的保护变量这个java语言的限制。


 到此,在索引构建逻辑部分出现的类我们就分析完毕了,需要说明主要是做的一个宏观上的组成结构上
的分析,并指出一些实现上的要点。具体的实现,由于Lucene的开放源码而显得并不是非常的重要,因为
Lucene在做到良好的面相对象设计之后,实际带来的是局部复杂性的减小,因此某一些单独的函数或者实
现就比较容易编写,也容易让人阅读。本文不再继续叙述这方面的细节,作为一个总结,下一个部分我们
通过索引构建逻辑的数据流图的方式,再来理清楚一下索引构建逻辑这部分的调用时序。

三、     数据流逻辑




http://www.lucene.com.cn/about.htm                 2009-9-3
开放源代码的全文检索引擎Lucene                                                       页码,27/28




     从宏观上明白一个系统的设计,理清楚其中的运行规律,最好的方式应该是通过数据流图。在分析了
各个位于索引构建逻辑部分的类的设计之后,我们接下来就通过分析数据流图的方式来总结一下。但是由
于之前提到的原因:索引读入部分在这一部分并没有完全实现,所以我们在数据流图中主要给出的是索引
构建的数据流图。




                                                 加入document对象


          通过java语言的io类以输入流方式传入                         addDocument生成小段

                                                       invertDocument分析文档

                                                       sortPostingTable排序位置信息
     生成document对象,调用add方法加入field对象
                                                       writePostings写出索引信息
                        调用
                                                       writeNorms写出标准化因子
       生成field对象,根据对象性质不同,为值赋予
       String值,或者是Reader值
                                                            字节流输入

                                                 内存文件系统

                                                        合并输出
                       以document对象方式传入


                             图 4.14 索引构建部分的数据流逻辑



     对于图4.14中所描述的内容,结合Lucene源代码中的一些文件看,能够加深理解。准备阶段可以参考
demo文件夹中的org.apache.lucene.demo.IndexFiles类和java文件夹中的org.apache.lucene.document文件
包。索引构建阶段的主要源码位于java文件夹中org.apache.lucene.index.IndexWriter类,因此这部分可以
结合这个类的实现来看。至于内存文件系统,比较复杂,但是这时的逻辑相对简单,因此也不难理解。


 上面的数据流图十分清楚的勾画除了整个索引构建逻辑这部分的设计:通过层层嵌套的类结构,在构建
时候即分步骤有计划的生成了索引结构,将之存储到内存中的文件系统中,然后通过对内存中的文件系统
优化合并输出到实际的文件系统中。

四、      关于cLucene项目


     前面的三个部分,已经完成了分析索引构建逻辑的任务,这里我们还是有针对性的谈谈我们这次的毕
业设计项目cLucene在这一部分的情况。


     在实现这部分的时候,为了将一些java语法中比较特殊的部分,比如内隐类、同步函数、同步对象等
等,我们不得不采用了一些比较晦涩和艰深的C++语法,在OpenTop这个类库所提供的类似于java语言的
设施上来实现。这个尤其体现在实现Segment相关类时,为了处理原来java源代码中用内隐类实现的Lock




http://www.lucene.com.cn/about.htm                                           2009-9-3
开放源代码的全文检索引擎Lucene                                页码,28/28



   文件创建机制的时候,我们不得不定义了大量的cLucene::store::With的子类,并为之传入调用类的指
针,设置它为调用类的友元,才得以精确的模拟了原有的语义。陷于我们这次的重写以移植为主,系统结
构基本上没有大的变化,不得不产生这种重复而且大量的工作。如果需要改进这中状况,我们应该考虑按
照C++语言的特点来设计索引构建部分的类库继承结构,但是很可惜在本文成文之前,时间不允许我们这
样做。


   来自java语法的特殊性只是我们解决问题的一个方面,我们还需要处理引用的调用方式。由于java语
言拥有了垃圾收集机制,因此得以将一切的参数形式看作为引用,而不考虑其分配与消亡的问题。C++语
言并不具备这种机制,它需要程序员自行管理分配空间与销毁对象的问题。在这里,我们使用的是来自
OpenTop中所引入的计数指针RefPtr<>模板,它能够模拟指针的语义,并且计算指针被引用的次数,在引
用次数为0时就自动释放资源:这是一种类似于java语言中引用的方式,不过它显得更加高效率。我们在
cLucene的实现中大量的使用了计数指针模板。


 除此之外,我们没有改变Lucene所定义的索引构建逻辑的结构和语义,我们实现的是一个完全和java版
本Lucene兼容的版本。




http://www.lucene.com.cn/about.htm                  2009-9-3

开放源代码的全文检索Lucene

  • 1.
    开放源代码的全文检索引擎Lucene 页码,1/28 LUCENE.COM.CN 中国 简介 | 讲座 | 结构 | 实践 | Lucene.net | 论坛 | LUKE | 联系我们 第一节 全文检索系统与Lucene简介 一、 什么是全文检索与全文检索系统? 二、 什么是Lucene? 三、 Lucene的应用、特点及优势 四、 本文的重点问题与cLucene项目 第二节 Lucene系统结构分析 一、 系统结构组织 二、 数据流分析 三、 基于Lucene的应用开发 第三节 Lucene索引文件格式分析 一、 Lucene源码实现分析的说明 二、 Lucene索引文件格式 三、 一些公用的基础类 四、 存储抽象 五、 关于cLucene项目 第四节 Lucene索引构建逻辑模块分析 一、 绪论 二、 对象体系与UML图 1. 项(Term) 2. 域(Field) 3. 文档(document) 4. 段(segment) 5. IndexReader类与IndexWirter类 三、 数据流逻辑 四、 关于cLucene项目 http://www.lucene.com.cn/about.htm 2009-9-3
  • 2.
    开放源代码的全文检索引擎Lucene 页码,2/28 开放源代码的全文检索引擎Lucene ――介绍、系统结构与源码实现分析 第一节 全文检索系统与Lucene简介 一、 什么是全文检索与全文检索系统? 全文检索是指计算机索引程序通过扫描文章中的每一个词,对每一个词建立一个索引,指明该词在文 章中出现的次数和位置,当用户查询时,检索程序就根据事先建立的索引进行查找,并将查找的结果反馈 给用户的检索方式。这个过程类似于通过字典中的检索字表查字的过程。 全文检索的方法主要分为按字检索和按词检索两种。按字检索是指对于文章中的每一个字都建立索 引,检索时将词分解为字的组合。对于各种不同的语言而言,字有不同的含义,比如英文中字与词实际上 是合一的,而中文中字与词有很大分别。按词检索指对文章中的词,即语义单位建立索引,检索时按词检 索,并且可以处理同义项等。英文等西方文字由于按照空白切分词,因此实现上与按字处理类似,添加同 义处理也很容易。中文等东方文字则需要切分字词,以达到按词索引的目的,关于这方面的问题,是当前 全文检索技术尤其是中文全文检索技术中的难点,在此不做详述。 全文检索系统是按照全文检索理论建立起来的用于提供全文检索服务的软件系统。一般来说,全文检 索需要具备建立索引和提供查询的基本功能,此外现代的全文检索系统还需要具有方便的用户接口、面向 WWW[1]的开发接口、二次应用开发接口等等。功能上,全文检索系统核心具有建立索引、处理查询返回 结果集、增加索引、优化索引结构等等功能,外围则由各种不同应用具有的功能组成。结构上,全文检索 系统核心具有索引引擎、查询引擎、文本分析引擎、对外接口等等,加上各种外围应用系统等等共同构成 了全文检索系统。图1.1展示了上述全文检索系统的结构与功能。 http://www.lucene.com.cn/about.htm 2009-9-3
  • 3.
    开放源代码的全文检索引擎Lucene 页码,3/28 在上图中,我们看到:全文检索系统中最为关键的部分是全文检索引擎,各种应用程序都需要建立在 这个引擎之上。一个全文检索应用的优异程度,根本上由全文检索引擎来决定。因此提升全文检索引擎的 效率即是我们提升全文检索应用的根本。另一个方面,一个优异的全文检索引擎,在做到效率优化的同 时,还需要具有开放的体系结构,以方便程序员对整个系统进行优化改造,或者是添加原有系统没有的功 能。比如在当今多语言处理的环境下,有时需要给全文检索系统添加处理某种语言或者文本格式的功能, 比如在英文系统中添加中文处理功能,在纯文本系统中添加XML[2]或者HTML[3]格式的文本处理功能,系 统的开放性和扩充性就十分的重要。 二、 什么是Lucene? Lucene是apache软件基金会[4] jakarta项目组的一个子项目,是一个开放源代码 [5] 的全文检索引擎工 具包,即它不是一个完整的全文检索引擎,而是一个全文检索引擎的架构,提供了完整的查询引擎和索引 引擎,部分文本分析引擎(英文与德文两种西方语言)。Lucene的目的是为软件开发人员提供一个简单易 用的工具包,以方便的在目标系统中实现全文检索的功能,或者是以此为基础建立起完整的全文检索引 擎。 Lucene的原作者是Doug Cutting,他是一位资深全文索引/检索专家,曾经是V-Twin搜索引擎 [6] 的主 要开发者,后在Excite[7]担任高级系统架构设计师,目前从事于一些Internet底层架构的研究。早先发布在 作 者 自 己 的 http://www.lucene.com/,后 来 发 布 在 SourceForge[8],2001 年 年 底 成 为 apache 软 件 基 金 会 jakarta的一个子项目:http://jakarta.apache.org/lucene/。 三、 Lucene的应用、特点及优势 作为一个开放源代码项目,Lucene从问世之后,引发了开放源代码社群的巨大反响,程序员们不仅使 用它构建具体的全文检索应用,而且将之集成到各种系统软件中去,以及构建Web应用,甚至某些商业软 http://www.lucene.com.cn/about.htm 2009-9-3
  • 4.
    开放源代码的全文检索引擎Lucene 页码,4/28 件也采用了Lucene作为其内部全文检索子系统的核心。apache软件基金会的网站使用了Lucene作为全 文检索的引擎,IBM的开源软件eclipse[9]的2.1版本中也采用了Lucene作为帮助子系统的全文索引引擎,相 应的IBM的商业软件Web Sphere[10] 中也采用了Lucene。Lucene以其开放源代码的特性、优异的索引结 构、良好的系统架构获得了越来越多的应用。 Lucene作为一个全文检索引擎,其具有如下突出的优点: (1)索引文件格式独立于应用平台。Lucene定义了一套以8位字节为基础的索引文件格式,使得兼容 系统或者不同平台的应用能够共享建立的索引文件。 (2)在传统全文检索引擎的倒排索引的基础上,实现了分块索引,能够针对新的文件建立小文件索 引,提升索引速度。然后通过与原有索引的合并,达到优化的目的。 (3)优秀的面向对象的系统架构,使得对于Lucene扩展的学习难度降低,方便扩充新功能。 (4)设计了独立于语言和文件格式的文本分析接口,索引器通过接受Token流完成索引文件的创立, 用户扩展新的语言和文件格式,只需要实现文本分析的接口。 (5)已经默认实现了一套强大的查询引擎,用户无需自己编写代码即使系统可获得强大的查询能 力,Lucene的查询实现中默认实现了布尔操作、模糊查询(Fuzzy Search[11])、分组查询等 等。 面对已经存在的商业全文检索引擎,Lucene也具有相当的优势。首先,它的开发源代码发行方式(遵守 Apache Software License[12]),在此基础上程序员不仅仅可以充分的利用Lucene所提供的强大功能,而且 可以深入细致的学习到全文检索引擎制作技术和面相对象编程的实践,进而在此基础上根据应用的实际情 况编写出更好的更适合当前应用的全文检索引擎。在这一点上,商业软件的灵活性远远不及Lucene。其 次,Lucene秉承了开放源代码一贯的架构优良的优势,设计了一个合理而极具扩充能力的面向对象架构, 程序员可以在Lucene的基础上扩充各种功能,比如扩充中文处理能力,从文本扩充到HTML、PDF[13]等 等文本格式的处理,编写这些扩展的功能不仅仅不复杂,而且由于Lucene恰当合理的对系统设备做了程序 上的抽象,扩展的功能也能轻易的达到跨平台的能力。最后,转移到apache软件基金会后,借助于apache 软件基金会的网络平台,程序员可以方便的和开发者、其它程序员交流,促成资源的共享,甚至直接获得 已经编写完备的扩充功能。最后,虽然Lucene使用Java语言写成,但是开放源代码社区的程序员正在不懈 的将之使用各种传统语言实现(例如.net framework[14]),在遵守Lucene索引文件格式的基础上,使得 Lucene能够运行在各种各样的平台上,系统管理员可以根据当前的平台适合的语言来合理的选择。 四、 本文的重点问题与cLucene项目 作为中国人民大学信息学院99级本科生的一个毕业设计项目,我们对Lucene进行了深入的研究,包括 系统的结构,索引文件结构,各个部分的实现等等。并且我们启动了cLucene项目,做为一个Lucene的 C++语言的重新实现,以期望带来更快的速度和更加广泛的应用范围。我们先分析了系统结构,文件结 构,然后在研究各个部分的具体实现的同时开始进行的cLucene实现。限于时间的限制,到本文完成为 止,cLucene项目并没有完成,对于Lucene的具体实现部分也仅仅完成到了索引引擎部分。 接下来的部分,本文将对Lucene的系统结构、文件结构、索引引擎部分做一个彻底的分析。以期望提 供对Lucene全文检索引擎的系统架构和部分程序实现的清晰的了解。cLucene项目则作为一个开放源代码 的项目,继续进行的开发。 有关cLucene项目的一些信息: 开发语言:ISO C++[15],STLport 4.5.3[16],OpenTop 1.1[17] 目标平台:Win32,POSIX 授权协议:GNU General Public License (GPL)[18] http://www.lucene.com.cn/about.htm 2009-9-3
  • 5.
    开放源代码的全文检索引擎Lucene 页码,5/28 第二节 Lucene系统结构分析 一、 系统结构组织 Lucene作为一个优秀的全文检索引擎,其系统结构具有强烈的面向对象特征。首先是定义了一个与平 台无关的索引文件格式,其次通过抽象将系统的核心组成部分设计为抽象类,具体的平台实现部分设计为 抽象类的实现,此外与具体平台相关的部分比如文件存储也封装为类,经过层层的面向对象式的处理,最 终达成了一个低耦合高效率,容易二次开发的检索引擎系统。 以下将讨论Lucene系统的结构组织,并给出系统结构与源码组织图: 从图中我们清楚的看到,Lucene的系统由基础结构封装、索引核心、对外接口三大部分组成。其中直接 操作索引文件的索引核心又是系统的重点。Lucene的将所有源码分为了7个模块(在java语言中以包即 package来表示),各个模块所属的系统部分也如上图所示。需要说明的是org.apache.lucene.queryPaser是 做为org.apache.lucene.search的语法解析器存在,不被系统之外实际调用,因此这里没有当作对外接口看 待,而是将之独立出来。 从面象对象的观点来考察,Lucene应用了最基本的一条程序设计准则:引入额外的抽象层以降低耦合 性。首 先,引 入 对 索 引 文 件 的 操 作 org.apache.lucene.store 的 封 装,然 后 将 索 引 部 分 的 实 现 建 立 在 (org.apache.lucene.index)其之上,完成对索引核心的抽象。在索引核心的基础上开始设计对外的接口 org.apache.lucene.search与org.apache.lucene.analysis。在每一个局部细节上,比如某些常用的数据结构与 算法上,Lucene也充分的应用了这一条准则。在高度的面向对象理论的支撑下,使得Lucene的实现容易理 解,易于扩展。 http://www.lucene.com.cn/about.htm 2009-9-3
  • 6.
    开放源代码的全文检索引擎Lucene 页码,6/28 Lucene在系统结构上的另一个特点表现为其引入了传统的客户端服务器结构以外的的应用结构。Lucene 可以作为一个运行库被包含进入应用本身中去,而不是做为一个单独的索引服务器存在。这自然和Lucene 开放源代码的特征分不开,但是也体现了Lucene在编写上的本来意图:提供一个全文索引引擎的架构,而 不是实现。 二、 数据流分析 理解Lucene系统结构的另一个方式是去探讨其中数据流的走向,并以此摸清楚Lucene系统内部的调用 时序。在此基础上,我们能够更加深入的理解Lucene的系统结构组织,以方便以后在Lucene系统上的开发 工作。这部分的分析,是深入Lucene系统的钥匙,也是进行重写的基础。 我们来看看在Lucene系统中的主要的数据流以及它们之间的关系图: 索引构建 逻辑 词法分析 逻辑 存储抽象 查询语句语 法分析逻辑 索引查找 逻辑 图2.2很好的表明了Lucene在内部的数据流组织情况,并且沿着数据流的方向我们也可以对与Lucene内 部的执行时序有一个清楚的了解。现在将图中的涉及到的流的类型与各个逻辑对应系统的相关部分的关系 说明一下。 图中共存在4种数据流,分别是文本流、token流、字节流与查询语句对象流。文本流表示了对于索引目 标和交互控制的抽象,即用文本流表示了将要索引的文件,用文本流向用户输出信息;在实际的实现中, Lucene中的文本流采用了UCS-2[19]作为编码,以达到适应多种语言文字的处理的目的。Token流是Lucene 内部所使用的概念,是对传统文字中的词的概念的抽象,也是Lucene在建立索引时直接处理的最小单位; 简单的讲Token就是一个词和所在域值的组合,后面在叙述文件格式时也将继续涉及到token,这里不详细 http://www.lucene.com.cn/about.htm 2009-9-3
  • 7.
    开放源代码的全文检索引擎Lucene 页码,7/28 展开。字节流则是对文件抽象的直接操作的体现,通过固定长度的字节(Lucene定义为8比特位长,后面 文件格式将详细叙述)流的处理,将文件操作解脱出来,也做到了与平台文件系统的无关性。查询语句对 象流则是仅仅在查询语句解析时用到的概念,它对查询语句抽象,通过类的继承结构反映查询语句的结 构,将之传送到查找逻辑来进行查找的操作。 图中的涉及到了多种逻辑,基本上直接对应于系统某一模块,但是也有跨模块调用的问题发生,这是因 为Lucene的重用程度非常好,因此很多实现直接调用了以前的工作成果,这在某种程度上其实是加强了模 块耦合性,但是也是为了避免系统的过于庞大和不必要的重复设计的一种折衷体现。词法分析逻辑对应于 org.apache.lucene.analysis部分。查询语句语法分析逻辑对应于org.apache.lucene.queryParser部分,并且 调用了org.apache.lucene.analysis的代码。查询结束之后向评分排序逻辑输出token流,继而由评分排序逻 辑处理之后给出文本流的结果,这一部分的实现也包含在了org.apache.lucene.search中。索引构建逻辑对 应于org.apache.lucene.index部分。索引查找逻辑则主要是org.apache.lucene.search,但是也大量的使用了 org.apache.lucene.index部分的代码和接口定义。存储抽象对应于org.apache.lucene.store。没有提到的模块 则是做为系统公共基础设施存在。 三、 基于Lucene的应用开发 通过以上的系统结构分析和数据流分析,我们已经很清楚的了解了Lucene的系统的结构特征。在此基 础上,我们可以通过扩充Lucene系统来完成一个完备的全文检索引擎,紧接着还可以在全文检索引擎的基 础上构建各种应用系统。鉴于本文的目的并不在此,以下我们只是略为叙述一下相关的步骤,从而给出应 用开发的一些思路。 首 先,我 们 需 要 的 是 按 照 目 标 语 言 的 词 法 结 构 来 构 建 相 应 的 词 法 分 析 逻 辑,实 现 Lucene 在 org.apache.lucene.analysis中定义的接口,为Lucene提供目标系统所使用的语言处理能力。Lucene默认的 已经实现了英文和德文的简单词法分析逻辑(按照空格分词,并去除常用的语法词,如英语中的is,am, are 等 等)。在 这 里,主 要 需 要 参 考 实 现 的 接 口 在 org.apache.lucene.analysis 中 的 Analyzer.java 和 Tokenizer.java中定义,Lucene提供了很多英文规范的实现样本,也可以做为实现时候的参考资料。其 次,需要按照被索引的文件的格式来提供相应的文本分析逻辑,这里是指除开词法分析之外的部分,比如 HTML 文 件,通 常 需 要 把 其 中 的 内 容 按 照 所 属 于 域 分 门 别 类 加 入 索 引,这 就 需 要 从 org.apache.lucene.document中定义的类document继承,定义自己的HTMLDocument类,然后就可以将之 交给org.apache.lucene.index模块来写入索引文件。完成了这两步之后,Lucene全文检索引擎就基本上完 备了。这个过程可以用下图表示: http://www.lucene.com.cn/about.htm 2009-9-3
  • 8.
    开放源代码的全文检索引擎Lucene 页码,8/28 当然,上面所示的仅仅只是对于Lucene的基本扩充过程,它将Lucene由不完备的变成完备的(尤其是对 于非英语的语言检索)。除此之外我们还可以在很多方面对Lucene进行改造。第一个方面即为按照文档索 引的域,比如标题,作者之类的信息对返回的查询结果排序,这即需要改造Lucene的评分排序逻辑。默认 的,Lucene采用其内部的相关性方法来处理评分和排序,我们可以根据需要改变它。遗憾的是,这部分 Lucene并没有做到如同扩充词法解析和文档类型那样的条理清晰,没有留下很好的接口,因此需要仔细的 分析其源代码的实现,自行扩充等等。其他的方面,比如改进其索引的效率,改进其返回结果时候的缓冲 机制等等,都是加强Lucene系统的方面,在此也不再叙述。 完成了Lucene系统,之后就可以开始考虑其上的应用系统开发。如果应用系统也使用java语言开发,那 么Lucene系统能够方便的嵌入到整个系统中去,作为一个API集来调用。这个过程十分简单,以下便是一 个示例程序,配合注释理解起来很容易。 http://www.lucene.com.cn/about.htm 2009-9-3
  • 9.
    开放源代码的全文检索引擎Lucene 页码,9/28 图 2.4 Lucene应用代码示例 或者,Lucene全文检索引擎也可作为服务器程序启动,但是这就需要用户自行扩充其他应用与Lucene的 接口。这个可以通过传统的包装方式,比如客户服务器结构,或者采用现在流行的Web方式。诸如此类的 应用方案,本文也不再继续叙述。参考Lucene的项目网站中的用户邮件列表能找到更多的信息。 第三节 Lucene索引文件格式分析 一、 Lucene源码实现分析的说明 通过以上对Lucene系统结构的分析,我们已经大致的清楚了Lucene系统的组成,以及在Lucene系统之 上的开发步骤。接下来,我们试图来分析Lucene项目(采用Lucene 1.2版本)的源码实现,考察其实现的 细节。这不仅仅是我们尝试用C++语言重新实现Lucene的必须工作,也是进一步做Lucene开发工作的必要 准备。因此,这一部分所涉及到的内容,对于Lucene上的应用开发也是有价值的,尤其是本部分所做的文 件格式分析。 http://www.lucene.com.cn/about.htm 2009-9-3
  • 10.
    开放源代码的全文检索引擎Lucene 页码,10/28 由于本文建立在我们的毕设项目之上,且同时我们需要实现cLucene项目,因此很遗憾的我们并没有完 全的完成Lucene的所有源码实现的分析工作。接下来的部分,我们将涉及的部分为Lucene文件格式分析, Lucene中的存储抽象模块分析,以及Lucene中的索引构建逻辑模块分析。这一部分,我们主要涉及到的是 文件格式分析与存储抽象模块分析。 二、 Lucene索引文件格式 在Lucene的web站点上,有关于Lucene的文件格式的规范,其规定了Lucene的文件格式采取的存储单 位、组织结构、命名规范等等内容,但是它仅仅是一个规范说明,并没有从实现者角度来衡量这个规范的 实现。因此,我们以下的内容,结合了我们自己的分析与文件格式的定义规范,以期望给出一个更加清晰 的文件格式说明。具体的文档规范可以参考后面的文献2。 首先在Lucene的文件格式中,以字节为基础,定义了如下的数据类型: 表 3.1 Lucene文件格式中定义的数据类型 数据类型 所占字节长度(字节) 说明 Byte 1 基本数据类型,其他数据类型以此为基础定义 UInt32 4 32位无符号整数,高位优先 UInt64 8 64位无符号整数,高位优先 VInt 不定,最少1字节 动态长度整数,每字节的最高位表明还剩多少字节,每字节的低七位 表明整数的值,高位优先。可以认为值可以为无限大。其示例如下 值 字节1 字节2 字节3 0 00000000 1 00000001 2 00000010 127 01111111 128 10000000 00000001 129 10000001 00000001 130 10000010 00000001 16383 10000000 10000000 00000001 16384 10000001 10000000 00000001 16385 10000010 10000000 00000001 Chars 不定,最少1字节 采用UTF-8编码[20]的Unicode字符序列 String 不定,最少2字节 由VInt和Chars组成的字符串类型,VInt表示Chars的长度,Chars则表示 了String的值 以上的数据类型就是Lucene索引文件格式中用到的全部数据类型,由于它们都以字节为基础定义而来, 因此保证了是平台无关,这也是Lucene索引文件格式平台无关的主要原因。接下来我们看看Lucene索引文 件的概念组成和结构组成。 http://www.lucene.com.cn/about.htm 2009-9-3
  • 11.
    开放源代码的全文检索引擎Lucene 页码,11/28 以上就是Lucene的索引文件的概念结构。Lucene索引index由若干段(segment)组成,每一段由若干的文 档(document)组成,每一个文档由若干的域(field)组成,每一个域由若干的项(term)组成。项是最 小的索引概念单位,它直接代表了一个字符串以及其在文件中的位置、出现次数等信息。域是一个关联的 元组,由一个域名和一个域值组成,域名是一个字串,域值是一个项,比如将“标题”和实际标题的项组 成的域。文档是提取了某个文件中的所有信息之后的结果,这些组成了段,或者称为一个子索引。子索引 可以组合为索引,也可以合并为一个新的包含了所有合并项内部元素的子索引。我们可以清楚的看出, Lucene的索引结构在概念上即为传统的倒排索引结构[21]。 从概念上映射到结构中,索引被处理为一个目录(文件夹),其中含有的所有文件即为其内容,这些文 件按照所属的段不同分组存放,同组的文件拥有相同的文件名,不同的扩展名。此外还有三个文件,分别 用来保存所有的段的记录、保存已删除文件的记录和控制读写的同步,它们分别是segments,deletable和 lock文件,都没有扩展名。每个段包含一组文件,它们的文件扩展名不同,但是文件名均为记录在文件 segments中段的名字。让我们看如下的结构图3.2。 http://www.lucene.com.cn/about.htm 2009-9-3
  • 12.
    开放源代码的全文检索引擎Lucene 页码,12/28 域集合信息 域值存储表 标准化因子 项字典 项频数 被删除文档 index 项集合信息 项位置 segment1所含文件 图 3.2 Lucene索引文件结构组成 关于图3.2中的各个文件具体的内部格式,在参考文献3中,均可以找到详细的说明。接下来我们从宏观 关系上说明一下这些文件组成。在这些宏观上的关系理清楚之后,仔细阅读参考文献3,即可清楚的明白 具体的Lucene文件格式。 每个段的文件中,主要记录了两大类的信息:域集合与项集合。这两个集合中所含有的文件在图3.2中均 有表明。由于索引信息是静态存储的,域集合与项集合中的文件组采用了一种类似的存储办法:一个小型 的索引文件,运行时载入内存;一个对应于索引文件的实际信息文件,可以按照索引中指示的偏移量随机 访问;索引文件与信息文件在记录的排列顺序上存在隐式的对应关系,即索引文件中按照“索引项1、索 引 项 2…” 排 列,则 信 息 文 件 则 也 按 照 “ 信 息 项 1、信 息 项 2…” 排 列。比 如 在 图 3.2 所 示 文 件 中, segment1.fdx与segment1.fdt之间,segment1.tii与segment1.tis、segment1.prx、segment1.frq之间,都存在 这样的组织关系。而域集合与项集合之间则通过域的在域记录文件(比如segment1.fnm)中所记录的域记 录号维持对应关系,在图3.2中segment1.fdx与segment1.tii中就是通过这种方式保持联系。这样,域集合和 项集合不仅仅联系起来,而且其中的文件之间也相互联系起来。此外,标准化因子文件和被删除文档文件 则提供了一些程序内部的辅助设施(标准化因子用在评分排序机制中,被删除文档是一种伪删除手段)。 这样,整个段的索引信息就通过这些文档有机的组成。 以上所阐述的,就是Lucene所采用的索引文件格式。基本上而言,它是一个倒排索引,但是Lucene在文 件的安排上做了一些努力,比如使用索引/信息文件的方式,从文件安排的形式上提高查找的效率。这是一 种数据库之外的处理方法,其有其优点(格式平台独立、速度快),也有其缺点(独立性带来的共享访问 接口问题等等),具体如何衡量两种方法之间的利弊,本文这里就不讨论了。 三、 一些公用的基础类 分析完索引文件格式,我们接下来应该着手对存储抽象也就是org.apache.lucenestore中的源码做一些 分析。我们先不着急分析这部分,而是分析图2.1中基础结构封装那一部分,因为这是整个系统的基石,然 后我们在下一部分再来分析存储抽象。 http://www.lucene.com.cn/about.htm 2009-9-3
  • 13.
    开放源代码的全文检索引擎Lucene 页码,13/28 基础结构封装,或者基础类,由org.apache.lucene.util和org.apache.lucene.document两个包组成,前者 定义了一些常量和优化过的常用的数据结构和算法,后者则是对于文档(document)和域(field)概念的 一个类定义。以下我们用列表的方式来分析这些封装类,指出其要点。 表 3.2 基础类包org.apache.lucene.util 类 说明 Arrays 一个关于数组的排序方法的静态类,提供了优化的基于快排序的排序方法sort BitVector C/C++语言中位域的java实现品,但是加入了序列化能力 Constants 常量静态类,定义了一些常量 PriorityQueue 一个优先队列的抽象类,用于后面实现各种具体的优先队列,提供常数时间内的最小元素访 问能力,内部实现机制是哈析表和堆排序算法 表 3.3 基础类包org.apache.lucene.document 类 说明 Document 是文档概念的一个实现类,每个文档包含了一个域表(fieldList),并提供了一些实用的方 法,比如多种添加域的方法、返回域表的迭代器的方法 Field 是域概念的一个实现类,每个域包含了一个域名和一个值,以及一些相关的属性 DateField 提供了一些辅助方法的静态类,这些方法将java中Date和Time数据类型和String相互转化 总的来说,这两个基础类包中含有的类都比较简单,通过阅读源代码,可以很容易的理解,因此这里 不作过多的展开。 四、 存储抽象 有了上面的知识,我们接下来来分析存储抽象部分,也就是org.apache.lucene.store包。存储抽象是唯 一能够直接对索引文件存取的包,因此其主要目的是抽象出和平台文件系统无关的存储抽象,提供诸如目 录服务(增、删文件)、输入流和输出流。在分析其实现之前,首先我们看一下UML[22]图。 http://www.lucene.com.cn/about.htm 2009-9-3
  • 14.
    开放源代码的全文检索引擎Lucene 页码,14/28 图 3.3 存储抽象实现UML图(一) 图 3.4 存储抽象实现UML图(二) http://www.lucene.com.cn/about.htm 2009-9-3
  • 15.
    开放源代码的全文检索引擎Lucene 页码,15/28 图 3.4 存储抽象实现UML图(三) 图3.2到3.4展示了整个org.apache.lucene.store中主要的继承体系。共有三个抽象类定义:Directory、 InputStream和OutputStrem,构成了一个完整的基于抽象文件系统的存取体系结构,在此基础上,实作出 了 两 个 实 现 品 :(FSDirectory,FSInputStream,FSOutputStream)和(RAMDirectory, RAMInputStream和RAMOutputStream)。前者是以实际的文件系统做为基础实现的,后者则是建立在 内存中的虚拟文件系统。前者主要用来永久的保存索引文件,后者的作用则在于索引操作时是在内存中建 立小的索引,然后一次性的输出合并到文件中去,这一点我们在后面的索引逻辑部分能够看到。此外,还 定以了org.apache.lucene.store.lock和org.apache.lucene.store.with两个辅助内部实现的类用在实现Directory 方法的makeLock的时候,以在锁定索引读写之前来让客户程序做一些准备工作。 (FSDirectory,FSInputStream,FSOutputStream)的内部实现依托于java语言中的io类库,只是简单 的做了一个外部逻辑的包装。这当然要归功于java语言所提供的跨平台特性,同时也带了一些隐患:文件 存取的效率提升需要依耐于文件类库的优化。如果需要继续优化文件存取的效率,应该还提供一个文件与 目录的抽象,以根据各种文件系统或者文件类型来提供一个优化的机会。当然,这是应用开发者所不需要 关系的问题。 (RAMDirectory,RAMInputStream和RAMOutputStream)的内部实现就比较直接了,直接采用了虚 拟的文件RAMFile类(定义于文件RAMDirectory.java中)来表示文件,目录则看作一个String与RAMFile 对应的关联数组。RAMFile中采用数组来表示文件的存储空间。在此的基础上,完成各项操作的实现,就 形成了基于内存的虚拟文件系统。因为在实际使用时,并不会牵涉到很大字节数量的文件,因此这种设计 是简单直接的,也是高效率的。 这部分的实现在理清楚继承体系后,相当的简单。因此接下来的部分,我们可以通过直接阅读源代码解 决。接下来我们看看这个部分的源代码如何在实际中使用的。 一般来说,我们使用的是抽象类提供的接口而不是实际的实现类本身。在实现类中一般都含有几个静态 函数,比如createFile,它能够返回一个OutputStream接口,或者openFile,它能够返回一个InputStream 接口,利用这些接口之中的方法,比如writeString,writeByte等等,我们就能够在抽象的层次上处理 Lucene定义的数据类型的读写。简单的说,Lucene中存储抽象这部分设计时采用了工厂模式(Factory parttern)[23]。我们利用静态类的方法也就是工厂来创建对象,返回接口,通过接口来执行操作。 http://www.lucene.com.cn/about.htm 2009-9-3
  • 16.
    开放源代码的全文检索引擎Lucene 页码,16/28 五、 关于cLucene项目 这一部分详细的说明了Lucene系统中所采用的索引文件格式、一些基础类和存储抽象。接下来我们来 叙述一下我们在项目cLucene中重新实现这些结构时候的一些考虑。 cLucene彻底的遵守了Lucene所定义的索引文件格式,这是Lucene对于各个兼容系统的基本要求。在此 基础上,cLucene系统和Lucene系统才能够共享索引文件数据。或者说,cLucene生成的索引文件和Lucene 生成的索引文件完全等价。 在基础类问题上,cLucene同样封装了类似的结构。我们同样列表描述,请和前面的表3.2与3.3对照比 较。 表 3.4 基础类包cLucene::util 类 说明 Arrays 没有实现,直接利用了STL库中的快排序算法实现 BitVector C/C++语言版本的实现,与java实现版本类似 Constants 常量静态类,定义了一些常量,但是与java版本不同的是,这里主要定义了一些宏 PriorityQueue 这是一个类型定义,直接利用STL库中的std::priority_queue 表 3.3 基础类包cLucene::document 类 说明 Document C/C++语言版本的实现,与java实现版本类似 Field C/C++语言版本的实现,与java实现版本类似 DateField 没有实现,直接利用OpenTop库中的ot::StringUtil 存储抽象的实现上,也同样是类似于java实现。由于我们采用了OpenTop库,因此同样得以借助其中对 于文件系统抽象的ot::io包来解决文件系统问题。这部分问题与前面一样,存在优化的可能。在实现的类层 次上、对外接口上,均与java版本的一样。 第四节 Lucene索引构建逻辑模块分析 一、 绪论 这一个部分,我们将分析Lucene中的索引构建逻辑模块。它与前面介绍的存储抽象一起构成了Lucene 的索引核心部分。无论是对外接口中的查询,还是分析各种文本以进一步生成索引,都需要直接调用这部 分来获得对索引文件的访问能力,因此,这部分在系统中至关重要。构建一个高效的、易使用的索引构建 逻辑,即是Lucene在这一部分需要达到的目的。 从面向对象的经典思考方式出发来看,我们只需要使用继承体系来表达图3.1中的各个概念,就可以通过 这个继承体系来控制索引文件的结构,然后设计合适的永久化方法,以及接受分析token流的操作,即可 将 索 引 构 建 逻 辑 完 成。原 理 上 就 是 这 样 的 简 单。由 于 两 个 关 键 的 概 念 document 和 field 都 已 经 在 org.apache.lucene.document中当作基础类定义过了,因此实际上Lucene在这部分需要完善的概念结构还有 http://www.lucene.com.cn/about.htm 2009-9-3
  • 17.
    开放源代码的全文检索引擎Lucene 页码,17/28 segment和term。在此基础上继续编写各个逻辑结构的永久化方法,然后提供一个进入的接口方法,即是 宣告完成了这个过程。其中永久化的部分,Lucene使用了另外实现一个代理类的方式来实现,即对于某个 类X,存在XWriter类和XReader类来负责写出和读入的功能;用作永久化功能的类是被永久化的类的友 元。 在接下来的分析过程中,我们按照这样一个思路,以UML图和对象体系的描述来叙述这部分的设计和实 现,然后通过内部的数据流理清楚调用时序。 二、 对象体系与UML图 1. 项(Term) 这部分主要是分析针对项(Term)这个概念所做的设计,包括概念所实际涉及的类、永久化类。首 先,我们从图3.2和阅读参考文献3知道,项(Term)所表示的是一个字符串,它拥有域、频数和位置信息 等等属性。因此,Lucene中设计了两个类来表示这个概念,如下图 图 4.1 UML图(-) 上图中,有意的突出了类Term和TermInfo中的数据成员,因为它反映了对于项(Term)这个概念的 具 体 表 示。同 时 上 图 中 也 同 时 列 出 了 用 于 永 久 化 项(Term)的 代 理 类 TermInfosWriter 和 TermInfosReader,它 们 完 成 永 久 化 的 功 能,需 要 注 意 的 是,TermInfosReader 内 部 使 用 了 数 组 http://www.lucene.com.cn/about.htm 2009-9-3
  • 18.
    开放源代码的全文检索引擎Lucene 页码,18/28 indexTerms和indexInfos来存储一系列项;而TermInfosWriter则是一个类似于链表的结构,通过一个 other指向下一个TermInfosWriter,每一个TermInfosWriter只负责本身那个lastTerm和lastTi的永久化工 作。这是一个设计上的技巧,通过批量读取(或者称为缓冲的方式)来获得读入时候的效率优化;而通过 一个链表式的、各负其责的方式,来获得写出时候的设计简化。 项(term)这部分的设计中,还有一些重要的接口和类,我们先介绍如下,同样我们也先展示UML 图 图 4.2 UML图(二) 图4.2中,我们看到三个类:TermEnum、TermDocs与TermPositions,第一个是抽象类,后两个都是 接口。TermEnum的设计主要用在后面Segment和Document等等的实现中,以提供枚举其中每一个项 (Term)的能力。TermDocs是一个接口,用来继承以提供返回<document, frequency>值对的能力,通过 这个接口就可以获得某个项(Term)在某个文档中出现的频数。TermPositions则是在TermDocs上的扩 展,将项(Term)在文档中的位置信息也表示出来。TermDocs(TermPositions)接口的使用方式类似于 java中的Enumration接口,即通过next方法跳转,通过doc,freq等方法获得当前的属性值。 2. 域(Field) 由于Field的基本概念在org.apache.lucene.document中已经做了定义,因此在这部分主要是针对项文件 (.fnm文件、.fdx文件、.fdt文件)所需要的信息再来设计一些类。 图 4.3 UML图(三) 图 4.3中展示的,就是表示与域(Field)所关联的属性信息的类。其中isIndexed表示的这个域的值是 否被索引过,即值是否被分词然后索引;另外两个属性所表示的意思则很明显:一个是域的名字,一个是 域的编号。 接下来我们来看关于域表和存取逻辑的UML图。 http://www.lucene.com.cn/about.htm 2009-9-3
  • 19.
    开放源代码的全文检索引擎Lucene 页码,19/28 图 4.4 UML图(四) FieldInfos即为域表的概念表示,内部采用了冗余的方式以获取在通过域的编号访问或者通过域的名 字来访问时候的高效率。FieldsReader与FieldsWriter则分别是写出和读入的代理类。在功能和实现上,这 两个类都比较简单。至于FieldInfos中采用的冗余方式,则是基于域的数目相对比较少而做出的一种折衷处 理。 3. 文档(document) 文档(document)同样也是在org.apache.lucene.document中定义过的结构。由于对于这部分比较重 要,我们也来看看其UML图。 图 4.5 UML图(五) http://www.lucene.com.cn/about.htm 2009-9-3
  • 20.
    开放源代码的全文检索引擎Lucene 页码,20/28 在图4.5中我们看到,Document的设计基本上沿用了链表的处理方法。左边的Document类作为一个数 据外包类,用来提供对于内部结构DocumentFieldList的增加删除访问操作等等。DocumentFieldList才是 实 际 上 的 数 据 存 储 单 位,它 用 了 链 表 的 处 理 方 法,直 接 指 向 一 个 当 前 的 Field 对 象 和 下 一 个 DocumentFieldList 对 象,这 个 与 前 面 的 类 似。为 了 能 够 逐 个 访 问 链 表 中 的 节 点,还 设 计 了 DocumentFieldEnumeration枚举类。 图 4.6 UML图(六) 实际上定义于org.apache.lucene.index中的有关于Document的就是永久化的代理类。在图4.6中给出了其 UML图。需要说明的是为什么没有出现读入的方法:这个方法已经隐含在图4.5中Document类中的add方 法中了,结合图2.4中的程序代码段,我们就能够清楚的理解这种设计。 4. 段(segment) 段(Segment)这一部分设计的比较特殊,在实现简单的对象结构之上,还特意的设计了用于段之间 合并的类。接下来,我们仍然采取对照UML分析的方式逐个叙述。接下来我们看Lucene中如何表示段这 个概念。 图 4.7 UML图(七) Lucene定义了一个类SegmentInfo用来表示每一个段(Segment)的信息,包括名字(name)、含有 的文档的数目(docCount)和段所位于的目录的位置(dir)。根据索引文件中的段的意义,有了这三 点,就能唯一确定一个段了。SegmentInfos这个类则是用来表示一个段的链表(从标准的java.util.Vector 继承而来),实际上,也就是索引(index)的意思了。需要注意的是,这里并没有在SegmentInfo中安插 一个文档(document)的链表。这样做的原因牵涉到Lucene内部对于文档(相当于一个被索引文件)的处 理;Lucene内部采用了赋予文档编号,给域赋值的方式来处理文档,即加入的文档顺次编号,以后用文档 http://www.lucene.com.cn/about.htm 2009-9-3
  • 21.
    开放源代码的全文检索引擎Lucene 页码,21/28 号表示文档,而路径信息,文件名字等等在以后索引查找需要的属性,都作为域存储下来;因此 SegmentInfo中并没有另外存储一个文档(document)的链表,对于这些的写出和读入,则交给了永久化 的代理类来做。 图 4.8 UML图(八) 图4.8给出了负责段(segment)的读入操作的代理类,而负责段(segment)的写出操作也同样没有定 义,这些操作都直接实现在了类IndexWriter类中(后面会详细分析)。段的操作同样采用了之前的数组 或者说是缓冲的处理方式,相关的细节也不在这里详细叙述了。 然后,针对前面项(term)那部分定义的几个接口,段(segment)这部分也需要做相应的接口实 现,因为提供直接遍历访问段中的各个项的能力对于检索来说,无疑是十分重要的。即这部分的设计,实 际上都是在为了检索在服务。 http://www.lucene.com.cn/about.htm 2009-9-3
  • 22.
    开放源代码的全文检索引擎Lucene 页码,22/28 图 4.9 UML图(九) http://www.lucene.com.cn/about.htm 2009-9-3
  • 23.
    开放源代码的全文检索引擎Lucene 页码,23/28 图 4.10 UML图(十) 图4.9和图4.10分别展示了前面项(term)那里定义的接口是如何在这里通过继承实现的。Lucene在处 理这部分的时候,也是分成两部分(Segment与Segments开头的类)来实现,而且很合理的运用了数组的 技法,以及注意了继承重用。但是细化到局部,终归是比较简单的按照语义来获得结果而已了,因此关于 更多的也就不多做分析了,我们完全可以通过阅读源代码来解决。 接下来所介绍的,就是在Lucene的设计过程中比较特殊的一个部分:段合并类(SegmentMerger)。 这首先需要介绍Lucene中的建立索引时的段合并策略。 Lucene为了兼顾建立索引时的效率和读取索引查找的速度,引入了分小段建立索引的方式,即每一次 批量建立索引时,先在内存中的虚拟文件系统中为每一个文档单独建立一个段,然后在输出的时候将这些 段合并之后输出成为索引文件,这时仅仅存在一个段。多次建立的索引后,如果想优化索引文件,也可采 取合并段的方法,将索引中的段合并成为一个段。我们来看一下在IndexWriter类中相应的方法的实现, http://www.lucene.com.cn/about.htm 2009-9-3
  • 24.
    开放源代码的全文检索引擎Lucene 页码,24/28 来了解一下这中建立索引的实现。 对 于 上 面 的 代 码,我 们 不 做 过 多 注 释 了,结 合 源 码 中 的 注 解 应 该 很 容 易 理 解。在 最 后 那 个 mergeSegments函数中,将用到几个重要的类结构,它们记录了合并时候的一些重要信息,完成合并时候 的工作。接下来,我们来看这几个类的UML图。 http://www.lucene.com.cn/about.htm 2009-9-3
  • 25.
    开放源代码的全文检索引擎Lucene 页码,25/28 图 4.12 UML图(十一) 从图4.12中,我们看到Lucene设计一个类SegmentMergeInfo用来保存每一个被合并的段的信息,也保 存能够访问其内部的接口句柄,也就是说合并时的操作使用这个类作为对被合并的段的操作代理。类 SegmentMergeQueue则设计为org.apache.lucene.util.PriorityQueue的子类,做为SegmentMergeInfo的容器 类,而且附带能够自动排序。SegmentMerger是主要进行操作的类,里面各个方法环环相扣,分别完成合 并各个数据项的问题。 5. IndexReader类与IndexWirter类 最后剩下的,就是整个索引逻辑部分的使用接口类了。外界通过这两个类以及文档(document)类的 构造函数调用之,比如图2.4中的代码示例所示。下面我们来看一下这部分最后两个类的UML图。 http://www.lucene.com.cn/about.htm 2009-9-3
  • 26.
    开放源代码的全文检索引擎Lucene 页码,26/28 图 4.13 UML图(十二) IndexWriter的设计与IndexReader的设计很不相同,前者是一个实现类,而后者是一个抽象类,带有没 有实现的接口。IndexWriter的主要作用就是接收新加入的文档(document),然后在内部为之生成相应 的小段,最后再合并并向索引文件中输出,图4.11中已经给出了一些实现的代码。由于Lucene在面向对象 上封装的努力,通过各个构造函数就已经完成了对于各个概念的构造过程,剩下部分的代码主要是依据各 个数组或者是链表中的信息,逐个逐个的将信息写出到相应的文件中去了。IndexReader部分则只是做了 接口设计,没有具体的实现,这个和本部分所完成的主要功能有关:索引构建逻辑。设计这个抽象类的目 的是,预先完成一些函数,为以后的检索(search)部分的各种形式的IndexReader铺平道路,也是利用了 在同一个包内可以方便访问其它类的保护变量这个java语言的限制。 到此,在索引构建逻辑部分出现的类我们就分析完毕了,需要说明主要是做的一个宏观上的组成结构上 的分析,并指出一些实现上的要点。具体的实现,由于Lucene的开放源码而显得并不是非常的重要,因为 Lucene在做到良好的面相对象设计之后,实际带来的是局部复杂性的减小,因此某一些单独的函数或者实 现就比较容易编写,也容易让人阅读。本文不再继续叙述这方面的细节,作为一个总结,下一个部分我们 通过索引构建逻辑的数据流图的方式,再来理清楚一下索引构建逻辑这部分的调用时序。 三、 数据流逻辑 http://www.lucene.com.cn/about.htm 2009-9-3
  • 27.
    开放源代码的全文检索引擎Lucene 页码,27/28 从宏观上明白一个系统的设计,理清楚其中的运行规律,最好的方式应该是通过数据流图。在分析了 各个位于索引构建逻辑部分的类的设计之后,我们接下来就通过分析数据流图的方式来总结一下。但是由 于之前提到的原因:索引读入部分在这一部分并没有完全实现,所以我们在数据流图中主要给出的是索引 构建的数据流图。 加入document对象 通过java语言的io类以输入流方式传入 addDocument生成小段 invertDocument分析文档 sortPostingTable排序位置信息 生成document对象,调用add方法加入field对象 writePostings写出索引信息 调用 writeNorms写出标准化因子 生成field对象,根据对象性质不同,为值赋予 String值,或者是Reader值 字节流输入 内存文件系统 合并输出 以document对象方式传入 图 4.14 索引构建部分的数据流逻辑 对于图4.14中所描述的内容,结合Lucene源代码中的一些文件看,能够加深理解。准备阶段可以参考 demo文件夹中的org.apache.lucene.demo.IndexFiles类和java文件夹中的org.apache.lucene.document文件 包。索引构建阶段的主要源码位于java文件夹中org.apache.lucene.index.IndexWriter类,因此这部分可以 结合这个类的实现来看。至于内存文件系统,比较复杂,但是这时的逻辑相对简单,因此也不难理解。 上面的数据流图十分清楚的勾画除了整个索引构建逻辑这部分的设计:通过层层嵌套的类结构,在构建 时候即分步骤有计划的生成了索引结构,将之存储到内存中的文件系统中,然后通过对内存中的文件系统 优化合并输出到实际的文件系统中。 四、 关于cLucene项目 前面的三个部分,已经完成了分析索引构建逻辑的任务,这里我们还是有针对性的谈谈我们这次的毕 业设计项目cLucene在这一部分的情况。 在实现这部分的时候,为了将一些java语法中比较特殊的部分,比如内隐类、同步函数、同步对象等 等,我们不得不采用了一些比较晦涩和艰深的C++语法,在OpenTop这个类库所提供的类似于java语言的 设施上来实现。这个尤其体现在实现Segment相关类时,为了处理原来java源代码中用内隐类实现的Lock http://www.lucene.com.cn/about.htm 2009-9-3
  • 28.
    开放源代码的全文检索引擎Lucene 页码,28/28 文件创建机制的时候,我们不得不定义了大量的cLucene::store::With的子类,并为之传入调用类的指 针,设置它为调用类的友元,才得以精确的模拟了原有的语义。陷于我们这次的重写以移植为主,系统结 构基本上没有大的变化,不得不产生这种重复而且大量的工作。如果需要改进这中状况,我们应该考虑按 照C++语言的特点来设计索引构建部分的类库继承结构,但是很可惜在本文成文之前,时间不允许我们这 样做。 来自java语法的特殊性只是我们解决问题的一个方面,我们还需要处理引用的调用方式。由于java语 言拥有了垃圾收集机制,因此得以将一切的参数形式看作为引用,而不考虑其分配与消亡的问题。C++语 言并不具备这种机制,它需要程序员自行管理分配空间与销毁对象的问题。在这里,我们使用的是来自 OpenTop中所引入的计数指针RefPtr<>模板,它能够模拟指针的语义,并且计算指针被引用的次数,在引 用次数为0时就自动释放资源:这是一种类似于java语言中引用的方式,不过它显得更加高效率。我们在 cLucene的实现中大量的使用了计数指针模板。 除此之外,我们没有改变Lucene所定义的索引构建逻辑的结构和语义,我们实现的是一个完全和java版 本Lucene兼容的版本。 http://www.lucene.com.cn/about.htm 2009-9-3