TRƯỜNG ĐẠI HỌC CÔNG NGHỆ THÔNG TIN VÀ TRUYỀN THÔNG
KHOA CÔNG NGHỆ THÔNG TIN
-------------o0o------------
BÀI GIẢNG NHẬP MÔN LẬP TRÌNH
Nhóm biên soạn: Bộ môn Công nghệ lập trình &Ứng dụng
Hệ đào tạo: Đại học chính qui
Năm học 2014 – 2015
2
TRƯỜNG ĐẠI HỌC CÔNG NGHỆ THÔNG TIN VÀ TRUYỀN THÔNG
KHOA CÔNG NGHỆ THÔNG TIN
-------------o0o------------
BÀI GIẢNG MÔN HỌC
NHẬP MÔN LẬP TRÌNH
HỆ ĐẠI HỌC CHÍNH QUY
KHOA PHÊ DUYỆT BM PHÊ DUYỆT GV PHỤC TRÁCH
Năm học 2014 – 2015
3
MỤC LỤC
CHƯƠNG 1. GIỚI THIỆU TỔNG QUAN VỀ LẬP TRÌNH ......................................6
1.1. Khái niệm về chương trình máy tính .....................................................................6
1.1.1. Chương trình (Program) ........................................................................................6
1.1.2. Giải thuật (Algorithm) ...........................................................................................6
1.1.3. Ngôn ngữ lập trình (Programming language).....................................................7
1.2. Biểu diễn thuật toán ...................................................................................................7
1.2.1. Sử dụng ngôn ngữ tự nhiên...................................................................................8
1.2.2. Sử dụng lưu đồ - Sơ đồ khối.................................................................................9
1.2.3. Sử dụng mã giả.................................................................................................... 13
1.3. Các bước xây dựng chương trình......................................................................... 14
1.4. Hệ đếm và biểu diễn số trong hệ đếm.................................................................. 14
1.4.1. Hệ đếm.................................................................................................................. 14
1.4.2. Biểu diễn số trong các hệ đếm........................................................................... 15
1.4.2.1. Hệ đếm thập phân (decimal system).......................................................... 15
1.4.3. Hệ đếm nhị phân (binary number system) ....................................................... 16
1.4.4. Hệ đếm thập lục phân (hexa-decimal number system) .................................. 17
1.4.5. Đổi một số nguyên từ hệ thập phân sang hệ b................................................. 17
CHƯƠNG 2. CÁC THÀNH PHẦN TRONG NGÔN NGỮ C .................................. 18
2.1. Các khái niệm cơ bản.............................................................................................. 18
2.1.1. Từ khóa................................................................................................................. 18
2.1.2. Tên......................................................................................................................... 18
2.1.3. Tập ký tự dùng trong ngôn ngữ C..................................................................... 19
2.1.4. Các kiểu dữ liệu cơ sở ........................................................................................ 20
2.1.5. Cấu trúc một chương trình C ............................................................................. 25
2.2. Biểu thức và các phép toán trong C..................................................................... 27
2.2.1. Biểu thức .............................................................................................................. 27
2.2.2. Các phép toán ...................................................................................................... 28
2.2.3. Biểu thức điều kiện ............................................................................................. 35
2.3. Khai báo biến............................................................................................................ 35
2.3.1. Khai báo biến....................................................................................................... 35
4
2.3.2. Phạm vi của biến ................................................................................................. 37
2.4. Ghi chú ....................................................................................................................... 37
2.5. Nhập / Xuất dữ liệu trong C.................................................................................. 38
2.5.1. Hàm printf ............................................................................................................ 38
2.5.2. Hàm scanf............................................................................................................. 41
CHƯƠNG 3. CÁC CẤU TRÚC ĐIỀU KHIỂN ........................................................... 43
3.1. Cấu trúc rẽ nhánh.................................................................................................... 43
3.1.1. Cấu trúc if-else..................................................................................................... 43
3.1.2. Cấu trúc switch:................................................................................................... 46
3.2. Cấu trúc lặp............................................................................................................... 48
3.2.1. Cấu trúc lặp for.................................................................................................... 48
3.2.2. Cấu trúc lặp while ............................................................................................... 51
3.2.3. Cấu trúc lặp do-while.......................................................................................... 52
3.3. Câu lệnh break, continute...................................................................................... 54
3.3.1. Câu lệnh break ..................................................................................................... 54
3.3.2. Câu lệnh continue................................................................................................ 55
CHƯƠNG 4. HÀM VÀ TRUYỀN THAM SỐ ............................................................. 57
4.1. Định nghĩa hàm trong C......................................................................................... 57
4.1.1. Khai báo hàm....................................................................................................... 57
4.1.2. Phạm vi hoạt động của các biến........................................................................ 59
4.2. Truyền tham số cho hàm........................................................................................ 61
4.3. Một số ví dụ minh họa ............................................................................................ 64
CHƯƠNG 5. CÁC KIỂU DỮ LIỆU CÓ CẤU TRÚC................................................ 66
5.1. Kiểu dữ liệu mảng.................................................................................................... 66
5.1.1. Mảng một chiều................................................................................................... 66
5.1.2. Mảng hai chiều .................................................................................................... 70
5.2. Chuỗi ký tự................................................................................................................ 80
5.2.1. Khái niệm ............................................................................................................. 80
5.2.2. Một số hàm thao tác trên chuỗi ký tự ............................................................... 81
5.2.3. Một số ví dụ minh họa........................................................................................ 83
5.3. Dữ liệu structure ...................................................................................................... 83
5
5.3.1. Khái niệm ............................................................................................................. 83
5.3.2. Truy xuất đến các thành phần kiểu cấu trúc .................................................... 83
5.3.3. Khai báo kiểu cấu trúc........................................................................................ 83
5.3.4. Cách khai báo biến có kiểu structure ................................................................ 83
CHƯƠNG 6. TẬP TIN....................................................................................................... 88
6.1. Khái niệm về tệp tin ................................................................................................ 88
6.2. Một số hàm thường dùng khi thao tác trên tệp ................................................ 89
6.2.1. Khai báo sử dụng tệp .......................................................................................... 89
6.2.2. Mở tệp - hàm fopen............................................................................................. 89
6.2.3. Đóng tệp - hàm fclose......................................................................................... 91
6.2.4. Đóng tất cả các tệp đang mở- hàm fcloseall:................................................... 92
6.2.5. Kiểmtra cuối tệp - hàm feof............................................................................... 92
6.2.6. Truy nhập ngẫu nhiên - các hàm di chuyên con trỏ chỉ vị:............................ 92
6.2.6.1. Chuyển con trỏ chỉ vị về đầu tệp - Hàm rewind: ..................................... 92
6.2.6.2. Chuyển con trỏ chỉ vị trí cần thiết - Hàm fseek........................................ 93
6.2.6.3. Vị trí hiện tại của con trỏ chỉ vị - Hàm ftell:............................................. 93
6.2.7. Ghi các mẫu tin lên tệp - hàm fwrite ................................................................ 94
6.2.8. Đọc các mẫu tin từ tệp - hàm fread................................................................... 95
6.2.9. Nhập xuất ký tự ................................................................................................... 96
6.2.9.1. Các hàm putc và fputc ................................................................................. 96
6.2.9.2. Các hàm getc và fgettc................................................................................. 97
6.2.10. Xoá tệp - hàm unlink: ....................................................................................... 98
6.3. Một số ví dụ ............................................................................................................... 99
6.3.1. Ghi, đọc mảng...................................................................................................... 99
6.3.2. Ghi, đọc structure ..............................................................................................100
Tài liệu tham khảo ............................................................................................................103
6
CCHHƯƯƠƠNNGG 11.. GGIIỚỚII TTHHIIỆỆUU TTỔỔNNGG QQUUAANN VVỀỀ LLẬẬPP TTRRÌÌNNHH
1.1. Khái niệm về chương trình máy tính
Phần này chúng ta sẽ tìm hiểu một số khái niệm căn bản về thuật toán, chương
trình, ngôn ngữ lập trình. Thuật ngữ "thuật giải" và "thuật toán" dĩ nhiên có sự khác
nhau song trong nhiều trường hợp chúng có cùng nghĩa.
1.1.1. Chương trình (Program)
Là một tập hợp các mô tả, các phát biểu, nằm trong một hệ thống qui ước về ý
nghĩa và thứ tự thực hiện, nhằm điều khiển máy tính làm việc. Theo Niklaus Wirth thì:
Chương trình = Thuật toán + Cấu trúc dữ liệu
Các thuật toán và chương trình đều có cấu trúc dựa trên 3 cấu trúc điều khiển cơ
bản:
Tuần tự (Sequential): Các bước thực hiện tuần tự một cách chính xác từ trên
xuống, mỗi bước chỉ thực hiện đúng một lần.
Chọn lọc (Selection): Chọn 1 trong 2 hay nhiều thao tác để thực hiện.
Lặp lại (Repetition): Một hay nhiều bước được thực hiện lặp lại một số lần.
Muốn trở thành lập trình viên chuyên nghiệp bạn hãy làm đúng trình tự để có
thói quen tốt và thuận lợi sau này trên nhiều mặt của một người làm máy tính. Bạn hãy
làm theo các bước sau:
Tìm, xây dựng thuật giải (trên giấy)  viết chương trình trên máy
 dịch chương trình  chạy và thử chương trình
1.1.2. Giải thuật (Algorithm)
Là một dãy các thao tác xác định trên một đối tượng, sao cho sau khi thực hiện
một số hữu hạn các bước thì đạt được mục tiêu. Theo R.A.Kowalski thì bản chất của
thuật giải:
Thuật giải = Logic + Điều khiển
7
Logic: Đây là phần khá quan trọng, nó trả lời câu hỏi "Thuật giải làm gì, giải
quyết vấn đề gì?", những yếu tố trong bài toán có quan hệ với nhau như thế nào v.v…
Ở đây bao gồm những kiến thức chuyên môn mà bạn phải biết để có thể tiến hành giải
bài toán.
Ví dụ 1.1: Để giải một bài toán tính diện tích hình cầu, mà bạn không còn nhớ
công thức tính hình cầu thì bạn không thể viết chương trình cho máy để giải bài toán
này được.
Điều khiển: Thành phần này trả lời câu hỏi: giải thuật phải làm như thế nào?.
Chính là cách thức tiến hành áp dụng thành phần logic để giải quyết vấn đề.
1.1.3. Ngôn ngữ lập trình (Programming language)
Ngôn ngữ lập trình là hệ thống các ký hiệu tuân theo các qui ước về ngữ pháp và
ngữ nghĩa, dùng để xây dựng thành các chương trình cho máy tính.
Một chương trình được viết bằng một ngôn ngữ lập trình cụ thể (ví dụ C, …) gọi
là chương trình nguồn, chương trình dịch làm nhiệm vụ dịch chương trình nguồn thành
chương trình thực thi được trên máy tính.
1.2. Biểudiễn thuật toán
Khi chứng minh hoặc giải một bài toán trong toán học, ta thường dùng những
ngôn từ toán học như: "ta có", "điều phải chứng minh", "giả thuyết", ... và sử dụng
những phép suy luận toán học như phép suy ra, tương đương, ...Thuật toán là một
phương pháp thể hiện lời giải bài toán nên cũng phải tuân theo một số quy tắc nhất
định. Ðể có thể truyền đạt thuật toán cho người khác hay chuyển thuật toán thành
chương trình máy tính, ta phải có phương pháp biểu diễn thuật toán.
a) Các đặc trưng của thuật toán:
Tính xác định: Các thao tác, các đối tượng, phương tiện trong thuật toán phải có
ý nghĩa rõ ràng, không được gây nhầm lẫn. Nói cách khác, hai cơ chế hoạt động khác
nhau cùng thực hiện một thuật toán, sử dụng các đối tượng, phương tiện nhập phải cho
cùng một kết quả.
8
Tính dừng: Đòi hỏi thuật toán phải dừng và cho kết quả sau một số hữu hạn các
bước.
Tính đúng của thuật toán: Thuật toán đúng là thuật toán cho kết quả thỏa mãn
đặc tả thuật toán với mọi trường hợp của các đối tượng, phương tiện nhập.
Tính phổ dụng: Thuật toán để giải một lớp bài toán gồm nhiều bài cụ thể, lớp đó
được xác định bởi đặc tả. Dĩ nhiên là có lớp bài toán chỉ gồm 1 bài. Thuật toán khi đó
sẽ không cần sử dụng đối tượng, phương tiện nhập nào cả.
b) Phương pháp biểu diễn:
Thuật toán có thể diễn đạt dưới nhiều hình thức, chẳng hạn dưới dạng lưu đồ,
dạng ngôn ngữ tự nhiên, dạng mã giả hoặc một ngôn ngữ lập trình nào khác.
Dạng ngôn ngữ tự nhiên: Thuật toán có thể trình bày dưới dạng ngôn ngữ tự
nhiên theo trình tự các bước thực hiện trong thuật toán.
Dạng ngôn ngữ lập trình: Dùng cấu trúc lệnh, dữ liệu của một ngôn ngữ lập
trình nào đó để mô tả.
Dạng mã giả: Thuật toán trình bày trong dạng văn bản bằng ngôn ngữ tự nhiên
tuy dễ hiểu nhưng khó cài đặt. Dùng một ngôn ngữ lập trình nào đó để diễn tả thì phức
tạp, khó hiểu. Thông thường thuật toán cũng được trao đổi dưới dạng văn bản – tuy
không ràng buộc nhiều vào cú pháp xác định như các ngôn ngữ lập trình, nhưng cũng
tuân theo một số quy ước ban đầu – ta gọi là dạng mã giả. Tùy theo việc định hướng
cài đặt thuật toán theo ngôn ngữ lập trình nào ta diễn đạt thuật toán gần với ngôn ngữ
ấy.
Dạng lưu đồ: Trong các phương pháp biểu diễn, chúng ta sẽ chủ yếu nghiên cứu
phương pháp biểu diễn theo dạng này. Dạng lưu đồ dùng các hình vẽ (có quy ước) để
diễn đạt thuật toán. Lưu đồ cho hình ảnh trực quan và tổng thể của thuật toán, cho nên
thường được sử dụng nhiều nhất.
1.2.1. Sử dụng ngôn ngữ tự nhiên
Trong cách biểu diễn thuật toán theo ngôn ngữ tự nhiên, người ta sử dụng ngôn
ngữ thường ngày để liệt kê các bước của thuật toán. Phương pháp biểu diễn này không
9
yêu cầu người viết thuật toán cũng như người đọc thuật toán phải nắm các quy tắc.
Tuy vậy, cách biểu diễn này thường dài dòng, không thể hiện rõ cấu trúc của thuật
toán, đôi lúc gây hiểu lầm hoặc khó hiểu cho người đọc. Gần như không có một quy
tắc cố định nào trong việc thể hiện thuật toán bằng ngôn ngữ tự nhiên. Tuy vậy, để dễ
đọc, ta nên viết các bước con lùi vào bên phải và đánh số bước theo quy tắc phân cấp
như 1, 1.1, 1.1.1, ...
Ví dụ 1.2:Ðể tính tổng các số nguyên dương lẻ trong khoảng từ 1 đến n ta có
thuật toán sau:
B1. Hỏi giá trị của n.
B2. S = 0
B3. i = 1
B4. Nếu i = n+1 thì sang bước B8, ngược lại sang bước B5
B5. Cộng thêm i vào S
B6. Cộng thêm 2 vào i
B7. Quay lại bước B4.
B8. Tổng cần tìm chính là S.
Ta chú ý đến bước B4. Ở đây ta muốn kết thúc thuật toán khi giá trị của i vượt
quá n. Thay vì viết là "nếu i lớn hơn n" thì ta thay bằng điều kiện "nếu i bằng n+1" vì
theo toán học "i = n+1" thì suy ra "i lớn hơn n". Nhưng điều kiện "i = n+1" không phải
lúc nào cũng đạt được. Vì ban đầu i = 1 là số lẻ, sau mỗi bước, i được tăng thêm 2 nên
i luôn là số lẻ. Nếu n là số chẵn thì n+1 là một số lẻ nên sau một số bước nhất định, i
sẽ bằng n+1. Tuy nhiên, nếu n là một số lẻ thì n+1 là một số chẵn, do i là số lẻ nên dù
có qua bao nhiêu bước đi chăng nữa, i vẫn khác n+1. Trong trường hợp đó, thuật toán
trên sẽ bị quẩn.
1.2.2. Sử dụng lưu đồ - Sơ đồ khối
Để dễ hơn về quy trình xử lý, các nhà lập trình đưa ra dạng lưu đồ để minh họa
từng bước quá trình xử lý một vấn đề (bài toán).
Các ký hiệu sử dụng trong phương pháp biểu diễn thuật toán bằng lưu đồ:
10
Chú ý khi vẽ lưu đồ:
- Trước tiên hãy tập trung vẽ một số đường đi chính của lưu đồ.
- Thêm vào tất cả các nhánh và vòng lặp.
- Một lưu đồ chỉ có một điểm Bắt đầu và một điểm kết thúc.
- Mỗi bước trong chương trình không cần thể hiện trong lưu đồ.
- Lưu đồ cần phải đáp ứng được yêu cầu: những người lập trình khác có thể hiểu
lưu đồ một cách dễ dàng.
11
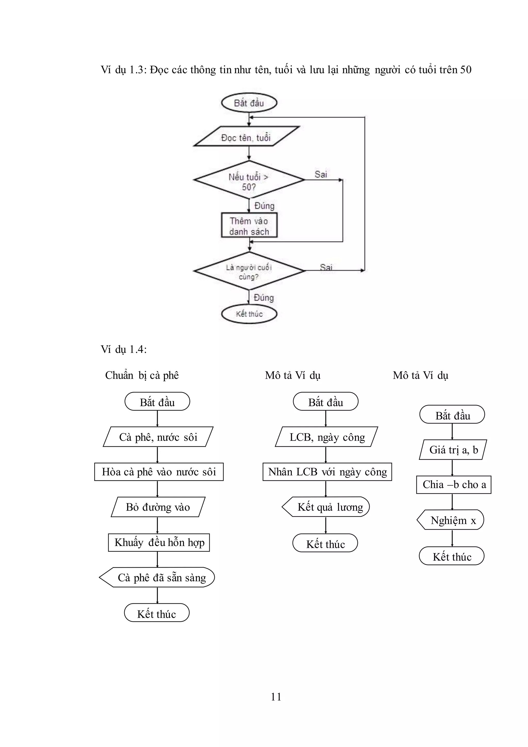
Ví dụ 1.3: Đọc các thông tin như tên, tuối và lưu lại những người có tuổi trên 50
Ví dụ 1.4:
Chuẩn bị cà phê Mô tả Ví dụ Mô tả Ví dụ
Bắt đầu
Kết thúc
Cà phê, nước sôi
Hòa cà phê vào nước sôi
Bỏ đường vào
Khuấy đều hỗn hợp
Cà phê đã sẵn sàng
Bắt đầu
Kết thúc
LCB, ngày công
Nhân LCB với ngày công
Kết quả lương
Bắt đầu
Kết thúc
Giá trị a, b
Chia –b cho a
Nghiệm x
12
Cộng 2 số So sánh 2 số
Kiểm tra tính hợp lệ của điểm Xếp lon vào thùng
Bắt đầu
Kết thúc
a, b
c = a + b
c
Bắt đầu
Kết thúc
Số a, Số b
Số a bằng Số b
Số a có bằng
Số b không?
Số a không bằng Số b
Có
Không
Bắt đầu
Kết thúc
Điểm
Điểm hợp lệ
Điểm >=0 và
Điểm <=10 ?
Điểm không hợp lệ
Có
Không
Bắt đầu
Kết thúc
Thùng = 24 Lon?
Chưa
Thùng = 0 Lon
1 Lon
Thêm 1 Lon vào thùng
Bằng
13
Kiểm tra loại số Kiểm tra tính hợp lệ của điểm
1.2.3. Sử dụng mã giả
Tuy sơ đồ khối thể hiện rõ quá trình xử lý và sự phân cấp các trường hợp của
thuật toán nhưng lại cồng kềnh. Ðể mô tả một thuật toán nhỏ ta phải dùng một không
gian rất lớn. Hơn nữa, lưu đồ chỉ phân biệt hai thao tác là rẽ nhánh (chọn lựa có điều
kiện) và xử lý mà trong thực tế, các thuật toán còn có thêm các thao tác lặp.
Khi thể hiện thuật toán bằng mã giả, ta sẽ vay mượn các cú pháp của một ngôn
ngữ lập trình nào đó để thể hiện thuật toán. Tất nhiên, mọi ngôn ngữ lập trình đều có
những thao tác cơ bản là xử lý, rẽ nhánh và lặp. Dùng mã giả vừa tận dụng được các
khái niệm trong ngôn ngữ lập trình, vừa giúp người cài đặt dễ dàng nắm bắt nội dung
thuật toán. Tất nhiên là trong mã giả ta vẫn dùng một phần ngôn ngữ tự nhiên. Một khi
đã vay mượn cú pháp và khái niệm của ngôn ngữ lập trình thì chắc chắn mã giả sẽ bị
phụ thuộc vào ngôn ngữ lập trình đó. Chính vì lý do này, chúng ta chưa vội tìm hiểu về
mã giả trong bài này (vì chúng ta chưa biết gì về ngôn ngữ lập trình!). Sau khi tìm hiểu
xong bài về thủ tục - hàm bạn sẽ hiểu mã giả là gì !
Một đoạn mã giả của thuật toán giải phương trình bậc hai:
ifdelta > 0 then
begin
Bắt đầu
Kết thúc
Số
Số dươngSố > 0 ?
Có
Số < 0 ? Số âm
Có
Số không
Không
Không
Bắt đầu
Kết thúc
Sai
Điểm
Đúng
Điểm >=0 và
Điểm <=10 ?
14
x1 = (-b-sqrt(delta))/(2*a)
x2 = (-b+sqrt(delta))/(2*a)
xuất kết quả: phương trình có hai nghiệm là x1 và x2
end
else
ifdelta = 0 then
xuất kết quả: phương trình có nghiệm kép là -
b/(2*a)
else {trường hợp delta < 0 }
xuất kết quả: phương trình vô nghiệm
1.3. Các bước xây dựng chương trình
Bước 1: Phân tích vấn đề và xác định các đặc điểm. (xác định I-P-O)
Bước 2: Lập ra giải pháp. (đưa ra thuật giải)
Bước 3: Cài đặt. (viết chương trình)
Bước 4: Chạy thử chương trình. (dịch chương trình)
Bước 5: Kiểm chứng và hoàn thiện chương trình. (thử nghiệm bằng nhiều số liệu và
đánh giá)
1.4. Hệ đếm và biểu diễn số trong hệ đếm
1.4.1. Hệ đếm
Hệ đếm là tập hợp các ký hiệu và qui tắc sử dụng tập ký hiệu đó để biểu diễn và
xác định các giá trị các số. Mỗi hệ đếm có một số ký số hữu hạn. Tổng số ký số của
mỗi hệ đếm được gọi là cơ số (base hay radix), ký hiệu là b.
Trong ngành toán - tin học hiện nay phổ biến 4 hệ đếm như sau:
Hệ đếm Cơ số Ký số và trị tuyệt đối
Hệ nhị phân
Hệ bát phân
Hệ thập phân
Hệ thập lục phân
2
8
10
16
0, 1
0, 1, 2, 3, 4, 5, 6, 7
0, 1, 2, 3, 4, 5, 6, 7, 8, 9
0, 1, 2, 3, 4, 5, 6, 7, 8, 9, A, B, C, D, E, F
15
Hệ đếm phổ biến hiện nay là hệ đếm thập phân.
1.4.2. Biểudiễn số trong các hệ đếm
1.4.2.1. Hệ đếm thập phân (decimal system)
Hệ đếm thập phân hay hệ đếm cơ số 10 là một trong những phát minh của người
Ả rập cổ, bao gồm 10 ký số theo ký hiệu sau:
0, 1, 2, 3, 4, 5, 6, 7, 8, 9
Qui tắc tính giá trị của hệ đếm này là mỗi đơn vị ở một hàng bất kỳ có giá trị
bằng 10 đơn vị của hàng kế cận bên phải. Ở đây b = 10. Bất kỳ số nguyên dương trong
hệ thập phân có thể thể hiện như là một tổng các chuỗi các ký số thập phân nhân cho
10 lũy thừa, trong đó số mũ lũy thừa được tăng thêm 1 đơn vị kể từ số mũ lũy thừa
phía bên phải nó. Số mũ lũy thừa của hàng đơn vị trong hệ thập phân là 0.
Ví dụ 1.5:Số 2165 có thể được thể hiện như sau:
2165 = 2 x 103 + 1 x 102 + 6 x 101 + 5 x 100
= 2 x 1000 + 1 x 100 + 6 x 10 + 5 x 1
Thể hiện như trên gọi là ký hiệu mở rộng của số nguyên vì:
2165 = 2000+100 +60+5
Như vậy, trong số 2165: ký số 5 trong số nguyên đại diện cho giá trị 5 đơn vị
(1s), ký số 6 đại diện cho giá trị 6 chục (10s), ký số 1 đại diện cho giá trị 1 trăm (100s)
và ký số 2 đại diện cho giá trị 2 nghìn (1000s). Nghĩa là, số lũy thừa của 10 tăng dần 1
đơn vị từ trái sang phải tương ứng với vị trí ký hiệu số,
100 = 1 101 = 10 102 = 100 103 = 1000 104 = 10000 ...
Mỗi ký số ở thứ tự khác nhau trong số sẽ có giá trị khác nhau, ta gọi là giá trị vị
trí (place value).
Phần phân số trong hệ thập phân sau dấu chấm phân cách (theo qui ước của Mỹ)
thể hiện trong ký hiệu mở rộng bởi 10 lũy thừa âm tính từ phải sang trái kể từ dấu
chấm phân cách:
16
Ví dụ 1.6:
2165.37 = 2 x 103 + 1 x 102 + 6 x 101 + 5 x 100 + 3 x 10-1+ 7 x 10-2
= 2 x 1000 + 1 x 100 + 6 x 10 + 5 x 1 +3 x
10
1
+ 7 x
100
1
= 2000 + 100 + 60 + 5 +
10
3
+
100
7
Tổng quát, hệ đếm cơ số b (b≥2, b là số nguyên dương) mang tính chất sau:
 Có b ký số để thể hiện giá trị số. Ký số nhỏ nhất là 0 và lớn nhất là b-1.
 · Giá trị vị trí thứ n trong một số của hệ đếm bằng cơ số b lũy thừa n : b
Số N(b) trong hệ đếm cơ số (b) thể hiện :
N(b)= anan-1an-2 ...a1a0a-1a-2 ...a-m
trong đó, số N(b) có n+1 ký số ở phần nguyên và m ký số ở phần thập phân, sẽ
có giá trị là :
N(b)= an x bn + an-1xbn-1 + an-2x bn-2...a1 x b1+ a0 x b0+a-1 x b-1 + a-2 x b-2 ...a-m x b-m
Hay: N(b)= 
n
mi
i
iba
1.4.3. Hệ đếm nhị phân (binary number system)
Với b=2, chúng ta có hệ đếm nhị phân. Ðây là hệ đếm đơn giản nhất với 2 chữ số
là 0 và 1. Mỗi chữ số nhị phân gọi là BIT (viết tắt từ chữ BInary digiT). Hệ nhị phân
tương ứng với 2 trạng thái của các linh kiện điện tử trong máy tính chỉ có: đóng (có
điện hay có dòng điện đi qua) ký hiệu là 1 và tắt (không có điện hay không có dòng
điện đi qua) ký hiệu là 0. Vì hệ nhị phân chỉ có 2 trị số là 0 và 1, nên khi muốn diễn tả
một số lớn hơn, hoặc các ký tự phức tạp hơn thì cần kết hợp nhiều bit với nhau.
Ta có thể chuyển đổi hệ nhị phân theo hệ thập phân quen thuộc.
Ví dụ 1.7:Số 1110101 (2) sẽ tương đương với giá trị thập phân là: 117
Số nhị phân 1 1 1 0 1 0 1
17
Vị trí 6 5 4 3 2 1 0
Như vậy: 1110101(2) = 1x64 + 1x32 + 1x 16 + 0x8 + 1x4 + 0x2 + 1x1 = 117(10)
1.4.4. Hệ đếm thập lục phân (hexa-decimal number system)
Hệ đếm thập lục phân là hệ cơ số b = 16 =24, tương đương với tập 4 chữ số nhị
phân (4 bit). Khi thể hiện ở dạng hexa-decimal, ta có 16 ký tự gồm 10 chữ số từ 0 đến
9, và 6 chữ in A, B, C, D, E, F để biểu diễn các giá trị số tương ứng là 10, 11, 12, 13,
14, 15. Với hệ thập lục phân, trị vị trí là lũy thừa của 16.
Ví dụ 1.8:
75(16) = 7x161 + 5x160 = 117 (10)
A2B(16)=10x162 + 2x161 + 11x160 = 2603(10)
1.4.5. Đổi một số nguyên từ hệ thập phân sang hệ b
Tổng quát: Lấy số nguyên thập phân N(10) lần lượt chia cho b cho đến khi
thương số bằng 0. Kết quả số chuyển đổi N(b) là các dư số trong phép chia viết ra theo
thứ tự ngược lại.
Ví dụ 1.9:Số 14 trong hệ thập phân sẽ được biểu diễn như thế nào trong hệ nhị
phân (b =2).Dùng phép chia 2 liên tiếp ta có các số dư như sau:
Ta được: 14(10) = 0110(2)
Trị vị trí 26 25 24 23 22 21 20
Hệ 10 là 64 32 16 8 4 2 1
14 2
2
2
7
3
2
0
1
1
0
2
1
Số dư
(remainders)
18
CCHHƯƯƠƠNNGG 22.. CCÁÁCC TTHHÀÀNNHH PPHHẦẦNN TTRROONNGG NNGGÔÔNN NNGGỮỮ CC
2.1. Các khái niệm cơ bản
2.1.1. Từ khóa
Từ khoá là những từ được sử dụng để khai báo các kiểu dữ liệu, để viết các toán
tử và các câu lệnh. Bảng dưới đây liệt kê các từ khoá của TURBO C:
auto double int struct
break else long switch
case enum register typedef
char extern return union
continue for signed void
do if static while
default goto sizeof volatile
const float short unsigned
Ý nghĩa và cách sử dụng của mỗi từ khoá sẽ được đề cập sau này, ở đây ta cần
Chú ý:
- Không được dùng các từ khoá để đặt tên cho các hằng, biến, mảng, hàm ...
- Từ khoá phải được viết bằng chữ thường, ví dụ: viết từ khoá khai báo kiểu
nguyên là int chứ không phải là INT.
2.1.2. Tên
Tên là một khái niệm rất quan trọng, nó dùng để xác định các đại lượng khác
nhau trong một chương trình. Chúng ta có tên hằng, tên biến, tên mảng, tên hàm, tên
con trỏ, tên tệp, tên cấu trúc, tên nhãn, ...
Tên được đặt theo qui tắc sau:
Tên là một dãy các ký tự bao gồm chữ cái, số và gạch nối. Ký tự đầu tiên của tên
phải là chữ hoặc gạch nối. Tên không được trùng với khoá. Độ dài cực đại của tên theo
19
mặc định là 32 và có thể được đặt lại là một trong các giá trị từ 1 tới 32 nhờ chức
năng: Option-Compiler-Source-Identifier length khi dùng TURBO C.
Ví dụ 2.1:
Các tên đúng: a_1 delta x1 _step GAMA
Các tên sai:
Chú ý:Trong C, tên bằng chữ thường
và chữ hoa là khác nhau ví dụ tên AB khác
với ab. Trong C, ta thường dùng chữ hoa để
đặt tên cho các hằng và dùng chữ thường để
đặt tên cho hầu hết cho các đại lượng khác
như biến, biến mảng, hàm, cấu trúc. Tuy
nhiên đây không phải là điều bắt buộc.
2.1.3. Tập ký tự dùng trong ngôn ngữ C
Mọi ngôn ngữ lập trình đều được xây dựng từ một bộ ký tự nào đó. Các ký tự
được nhóm lại theo nhiều cách khác nhau để tạo nên các từ. Các từ lại được liên kết
với nhau theo một qui tắc nào đó để tạo nên các câu lệnh. Một chương trình bao gồm
nhiều câu lệnh và thể hiện một thuật toán để giải một bài toán nào đó. Ngôn ngữ C
được xây dựng trên bộ ký tự sau:
- 26 chữ cái hoa: A B C .. Z
- 26 chữ cái thường: a b c .. z
- 10 chữ số: 0 1 2 .. 9
- Các ký hiệu toán học: + - * / = ()
- Ký tự gạch nối: _
- Các ký tự khác: . ,:; [ ] {} !  & % # $ ...
Dấu cách (space) dùng để tách các từ. Ví dụ chữ VIET NAM có 8 ký tự, còn
VIETNAM chỉ có 7 ký tự.
Chú ý:
3MN Ký tự đầu tiên là số
m#2 Sử dụng ký tự #
f(x) Sử dụng các dấu ()
do Trùng với từ khoá
te ta Sử dụng dấu trắng
Y-3 Sử dụng dấu -
20
Khi viết chương trình, ta không được sử dụng bất kỳ ký tự nào khác ngoài các ký
tự trên.
Ví dụ như khi lập chương trình giải phương trình bậc hai ax2 +bx+c = 0 , ta cần
tính biệt thức Delta  = b2 - 4ac, trong ngôn ngữ C không cho phép dùng ký tự , vì
vậy ta phải dùng ký hiệu khác để thay thế.
2.1.4. Các kiểu dữ liệucơ sở
Trong C sử dụng các các kiểu dữ liệu sau:
a) Kiểu ký tự(char)
Một giá trị kiểu char chiếm 1 byte (8 bit) và biểu diễn được một ký tự thông qua
bảng mã ASCII. Ví dụ:
Có hai kiểu dữ liệu char: kiểu signed char và unsigned char.
Kiểu Phạm vi biểu diễn Số ký tự Kích thước
Char (Signed char) -128 đến 127 256 1 byte
Unsigned char 0 đến 255 256 1 byte
Ví dụ sau minh hoạ sự khác nhau giữa hai kiểu dữ liệu trên: Xét đoạn chương
trình sau:
charch1;
21
unsigned char ch2;
......
ch1 = 200; ch2 = 200;
Khi đó thực chất:
ch1 = -56;
ch2 = 200;
Nhưng cả ch1 và ch2 đều biểu diễn cùng một ký tự có mã 200.
Phân loại ký tự:
Có thể chia 256 ký tự làm ba nhóm:
Nhóm 1: Nhóm các ký tự điều khiển có mã từ 0 đến 31. Chẳng hạn ký tự mã 13
dùng để chuyển con trỏ về đầu dòng, ký tự 10 chuyển con trỏ xuống dòng dưới (trên
cùng một cột). Các ký tự nhóm này nói chung không hiển thị ra màn hình.
Nhóm 2: Nhóm các ký tự văn bản có mã từ 32 đến 126. Các ký tự này có thể
được đưa ra màn hình hoặc máy in.
Nhóm 3: Nhóm các ký tự đồ hoạ có mã số từ 127 đến 255. Các ký tự này có thể
đưa ra màn hình nhưng không in ra được (bằng các lệnh DOS).
b) Kiểu nguyên
Trong C cho phép sử dụng số nguyên kiểu int, số nguyên dài kiểu long và số
nguyên không dấu kiểu unsigned. Kích cỡ và phạm vi biểu diễn của chúng được chỉ ra
trong bảng dưới đây:
Kiểu Phạm vi biểu diễn Kích thước
int -32768 đến 32767 2 byte
unsigned int 0 đến 65535 2 byte
long -2147483648 đến 2147483647 4 byte
unsigned long 0 đến 4294967295 4 byte
Chú ý:
Kiểu ký tự cũng có thể xem là một dạng của kiểu nguyên.
22
c) Kiểu dấu phảy động
Trong C cho phép sử dụng ba loại dữ liệu dấu phảy động, đó là float, double và
long double. Kích cỡ và phạm vi biểu diễn của chúng được chỉ ra trong bảng dưới đây:
Kiểu Phạm vi biểu diễn Số chữ số có nghĩa Kích thước
Float 3.4E-38 đến 3.4E+38 7 đến 8 4 byte
Double 1.7E-308 đến 1.7E+308 15 đến 16 8 byte
long double 3.4E-4932 đến 1.1E4932 17 đến 18 10 byte
Giải thích: Máy tính có thể lưu trữ được các số kiểu float có giá trị tuyệt đối từ
3.4E-38 đến 3.4E+38. Các số có giá trị tuyệt đối nhỏ hơn3.4E-38 được xem bằng 0.
Phạm vi biểu diễn của số double được hiểu theo nghĩa tương tự.
d) Định nghĩa kiểu bằng typedef
Công dụng:Từ khoátypedef dùng để đặt tên cho một kiểu dữ liệu. Tên kiểu sẽ
được dùng để khai báo dữ liệu sau này. Nên chọn tên kiểu ngắn và gọn để dễ nhớ. Chỉ
cần thêm từ khoá typedef vào trước một khai báo ta sẽ nhận được một tên kiểu dữ liệu
và có thể dùng tên này để khai báo các biến, mảng, cấu trúc, vv...
Cách viết: Viết từ khoá typedef, sau đó kiểu dữ liệu (một trong các kiểu trên),
rồi đến tên của kiểu.
Ví dụ 2.2:
typedef int nguyen;
sẽ đặt tên một kiểu int là nguyen. Sau này ta có thể dùng kiểu nguyen để khai báo
các biến, các mảng int như ví dụ sau:
nguyen x, y, a[10], b[20][30];
Tương tự cho các câu lệnh:
typedef float mt50[50];
Đặt tên một kiểu mảng thực một chiều có 50 phần tử tên là mt50.
typedef int m_20_30[20][30];
Đặt tên một kiểu mảng thực hai chiều có 20x30 phần tử tên là m_20_30.
23
Sau này ta sẽ dùng các kiểu trên khai báo:
mt50 a, b;
m_20_30 x, y;
e) Hằng
Hằng là các đại lượng mà giátrị của nó không thay đổi trong quá trình tính toán.
Tên hằng:
Để đặt tên một hằng, ta dùng dòng lệnh sau:
#define tên hằng giá trị
Ví dụ 2.3:
#define MAX 1000
Lúc này, tất cả các tên MAX trong chương trình xuất hiện sau này đều được thay
bằng 1000. Vì vậy, ta thường gọi MAX là tên hằng, nó biểu diễn số 1000.
Một ví dụ khác:
#define pi 3.141593
Đặt tên cho một hằng float là pi có giá trị là 3.141593.
Các loại hằng:
- Hằng int:Hằng int là số nguyên có giá trị trong khoảng từ -32768 đến 32767.
Ví dụ 2.4:
#definenumber1 -50 //Định nghiã hằng int number1 có giá trị là -50
#definesodem2732 //Định nghiã hằng int sodem có giá trị là 2732
Chú ý:Cần phân biệt hai hằng 5056 và 5056.0: ở đây 5056 là số nguyên còn
5056.0 là hằng thực.
- Hằng long:Hằng long là số nguyên có giá trị trong khoảng từ -2147483648 đến
2147483647.
Hằng long được viết theo cách:
24
1234L hoặc 1234l
(thêm L hoặc l vào đuôi)
Một số nguyên vượt ra ngoài miền xác định của int cũng được xem là long.
Ví dụ 2.5:
#definesl 8865056L //Định nghiã hằng longsl có giá trị là 8865056
#definesl8865056 //Định nghiã hằng longsl có giá trị là 8865056
- Hằng ký tự:Hằng ký tự là một ký tự riêng biệt được viết trong hai dấu nháy
đơn, ví dụ 'a'.
Giá trị của 'a' chính là mã ASCII của chữ a. Như vậy giá trị của 'a' là 97. Hằng ký
tự có thể tham gia vào các phép toán như mọi số nguyên khác.
Ví dụ 2.6:
'9'-'0' = 57-48 = 9
Đối với một vài hằng ký tự đặc biệt ta cần sử dụng cách viết sau (thêm dấu ):
Cách viết Ký tự
''' '
'"' "
'' 
'n' n (chuyển dòng)
'0' 0 (null)
't' Tab
'b' Backspace
'r' CR (về đầu dòng)
'f' LF (sang trang)
Chú ý:
Cần phân biệt hằng ký tự '0' và '0'. Hằng '0' ứng với chữ số 0 có mã ASCII là 48,
còn hằng '0' ứng với kýtự 0 (thường gọi là ký tự null) có mã ASCII là 0.
Hằng ký tự thực sự là một số nguyên, vì vậy có thể dùng các số nguyên hệ 10 để
biểu diễn các ký tự, ví dụ lệnh printf("%c%c", 65, 66) sẽ in ra AB.
#definekt 'a' Định nghiã hằng ký tự kt có giá trị là 97
25
- Hằng xâu ký tự:Hằng xâu ký tự là một dãy ký tự bất kỳ đặt trong hai dấu nháy
kép.
Ví dụ 2.7:
#define xau1 "Ha noi"
#define xau2 "My name is Giang"
Xâu ký tự được lưu trữ trong máy dưới dạng một bảng có các phần tử là các ký
tự riêng biệt. Trình biên dịch tự động thêm ký tự null 0 vào cuối mỗi xâu (ký tự 0
được xem là dấu hiệu kết thúc của một xâu ký tự).
Chú ý: Cần phân biệt hai hằng 'a' và "a". 'a' là hằng ký tự được lưu trữ trong 1
byte, còn "a" là hằng xâu ký tự được lưu trữ trong 1 mảng hai phần tử: phần tử thứ
nhất chứa chữ a còn phần tử thứ hai chứa 0.
2.1.5. Cấu trúc một chương trình C
Cấu trúc chương trình và hàm là một trong các vấn đề quan trọng của C.
Hàm là một đơn vị độc lập của chương trình. Tính độc lập của hàm thể hiện ở
hai điểm:
- Không cho phép xây dựng một hàm bên trong các hàm khác.
- Mỗi hàm có các biến, mảng .. riêng của nó và chúng chỉ được sử dụng nội bộ
bên trong hàm. Nói cách khác hàm là đơn vị có tính chất khép kín.
Một chương trình bao gồm một hoặc nhiều hàm. Hàm int main() là thành phần
bắt buộc của chương trình. Chương trình bắt đầu thực hiện các câu lệnh đầu tiên của
hàm int main() và kết thúc khi gặp dấu } cuối cùng của hàm này. Khi chương trình làm
việc, máy có thể chạy từ hàm này sang hàm khác.
Các chương trình C được tổ chức theo mẫu:
.....
hàm 1
.....
hàm 2
.....
26
.....
hàm n
Bên ngoài các hàm ở các vị trí (.....) là chỗ đặt: các toán tử #include ... (dùng để
khai báo sử dụng các hàm chuẩn), toán tử #define... (dùng để định nghĩa các hằng),
định nghĩa kiểu dữ liệu bằng typedef, khai báo các biến ngoài, mảng ngoài....
Việc truyền dữ liệu và kết quả từ hàm này sang hàm khác được thực hiện theo
một trong hai cách:
- Sử dụng đối của hàm.
- Sử dụng biến ngoài, mảng ngoài ...
Vậy nói tóm lại cấu truc cơ bản của chương trình như sau:
- Các #include
- Các #define
- Khai báo các đối tượng dữ liệu ngoài (biến, mảng, cấu trúc vv..).
- Khai báo nguyên mẫu các hàm.
- Hàm int main().
- Định nghĩa các hàm (hàm main có thể đặt sau hoặc xen vào giữa các hàm
khác).
Ví dụ 2.8:Chương trình tính x lũy thừa y rỗi in ra màn hình kết quả:
/* Chương trình Hello */
#include<stdio.h>
int main()
{
printf("Hello World");
}
Một số qui tắc cần nhớ khi viết chương trình:
- Qui tắc đầu tiên cần nhớ là: Mỗi câu lệnh có thể viết trên một hay nhiều dòng
nhưng phải kết thúc bằng dấu ;
27
- Qui tắc thứ hai là: Các lời giải thích cần được đặt giữa các dấu /* và */ và có
thể được viết
Trên một dòng
Trên nhiều dòng
Trên phần còn lại của dòng
Qui tắc thứ ba là: Trong chương trình, khi ta sử dụng các hàm chuẩn, ví dụ như
printf(), getch(), ... mà các hàm này lại chứa trong file stdio.h trong thư mục của C, vì
vậy ở đầu chương trình ta phải khai báo sử dụng ;
#include <stdio.h>
- Qui tắc thứ tư là: Một chương trình có thể chỉ có một hàm chính (hàm int
main()) hoặc có thể có thêm vài hàm khác.
2.2. Biểuthức và các phép toán trong C
2.2.1. Biểuthức
Toán hạng có thể xem là một đại lượng có một giá trị nào đó. Toán hạng bao
gồm hằng, biến, phần tử mảng và hàm.
Biểu thức lập nên từ các toán hạng và các phép tính để tạo nên những giá trị mới.
Biểu thức dùng để diễn đạt một công thức, một qui trình tính toán, vì vậy nó là một
thành phần không thể thiếu trong chương trình.
Biểu thức là một sự kết hợp giữa các phép toán và các toán hạng để diễn đạt một
công thức toán học nào đó. Mỗi biểu thức có sẽ có một giá trị. Như vậy hằng, biến,
phần tử mảng và hàm cũng được xem là biểu thức.
Trong C, ta có hai khái niệm về biểu thức:
- Biểu thức gán
- Biểu thức điều kiện
Biểu thức được phân loại theo kiểu giá trị: nguyên và thực. Trong các mệnh đề
logic, biểu thức được phân thành đúng (giá trị khác 0) và sai (giá trị bằng 0).
Biểu thức thường được dùng trong:
28
- Vế phải của câu lệnh gán.
- Làm tham số thực sự của hàm.
- Làm chỉ số.
- Trong các toán tử của các cấu trúc điều khiển.
Tới đây, ta đã có hai khái niệm chính tạo nên biểu thức đó là toán hạng và phép
toán. Toán hạng gồm: hằng, biến, phần tử mảng và hàm trước đây ta đã xét. Dưới đây
ta sẽ nói đến các phép toán.
Lệnh gán và biểu thức:
Biểu thức gán là biểu thức có dạng:
v = e
Trong đó v là một biến (hay phần tử mảng), e là một biểu thức. Giá trị của biểu
thức gán là giá trị của e, kiểu của nó là kiểu của v. Nếu đặt dấu ; vào sau biểu thức gán
ta sẽ thu được phép toán gán có dạng:
v = e;
Biểu thức gán có thể sử dụng trong các phép toán và các câu lệnh như các biểu
thức khác. Ví dụ như khi ta viết
a = b = 5;
thì điều đó có nghĩa là gán giá trị của biểu thức b = 5 cho biến a. Kết qủa là b = 5
và a = 5.
Hoàn toàn tương tự như:
a = b = c = d = 6; gán 6 cho cả a, b, c và d
Ví dụ 2.9:
z = (y = 2) * (x = 6); //Ở đây * là phép toán nhân
gán 2 cho y, 6 cho x và nhân hai biểu thức lại cho ta z = 12.
2.2.2. Các phép toán
a) Các phép toán số học
29
Các phép toán hai ngôi số học là
Có phép toán một ngôi - ví du -(a+b) sẽ đảo giá trị của phép cộng (a+b).
Ví dụ 2.10:
11/3 = 3
11%3 = 2
-(2+6) = -8
Các phép toán + và - có cùng thứ tự ưu tiên, có thứ tự ưu tiên nhỏ hơn các phép *
, / , % và cả ba phép này lại có thứ tự ưu tiên nhỏ hơn phép trừ một ngôi.
Các phép toán số học được thực hiện từ trái sang phải. Số ưu tiên và khả năng kết
hợp của phép toán được chỉ ra trong một mục sau này
b) Các phép toán quan hệ và logic
Phép toán quan hệ và logic cho ta giá trị đúng (1) hoặc giá trị sai (0). Nói cách
khác, khi các điều kiện nêu ra là đúng thì ta nhận được giá trị 1, ngược lại ta nhận giá
trị 0.
Các phép toán quan hệ là:
Phép toán ý nghĩa Ví dụ
+ Phép cộng a+b
- Phép trừ a-b
* Phép nhân a * b
/ Phép chia
a/b
(Chia số nguyên sẽ chặt phần thập phân)
% Phép lấy phần dư
a%b
(Cho phần dư của phép chia a cho b)
30
Bốn phép toán đầu có cùng số ưu tiên, hai phép sau có cùng số thứ tự ưu tiên
nhưng thấp hơn số thứ tự của bốn phép đầu.
Các phép toán quan hệ có số thứ tự ưu tiên thấp hơn so với các phép toán số học,
cho nên biểu thức:i<n-1 đượchiểu là i<(n-1).
Các phép toán logic:
Phép phủ định một ngôi !
a !a
khác 0 0
bằng 0 1
Phép và (AND) &&, phép hoặc (OR) ||
a b a&&b a||b
khác 0 khác 0 1 1
khác 0 bằng 0 0 1
bằng 0 khác 0 0 1
Phép toán ý nghiã Ví dụ
> So sánh lớn hơn
a>b
4>5 có giá trị 0
>=
So sánh lớn hơn hoặc
bằng
a>=b
6>=2 có giá trị 1
< So sánh nhỏ hơn
a<b
6<=7 có giá trị 1
<=
So sánh nhỏ hơn hoặc
bằng
a<=b
8<=5 có giá trị 0
== So sánh bằng nhau
a==b
6==6 có giá trị 1
!= So sánh khác nhau
a!=b
9!=9 có giá trị 0
31
bằng 0 bằng 0 0 0
Các phép quan hệ có số ưu tiên nhỏ hơn so với ! nhưng lớn hơn so với && và ||,
vì vậy biểu thức như:(a<b)&&(c>d) có thể viết lại thành:a<b&&c>d
Chú ý:Cả a và b có thể là nguyên hoặc thực.
c) Phép toán tăng giảm
C đưa ra hai phép toán một ngôi để tăng và giảm các biến (nguyên và thực). Toán
tử tăng là ++ sẽ cộng 1 vào toán hạng của nó, toán tử giảm -- thì sẽ trừ toán hạng đi 1.
Ví dụ 2.11:
n = 5
++n //Cho tan = 6
--n //Cho tan = 4
Ta có thể viết phép toán ++ và -- trước hoặc sau toán hạng như sau: ++n, n++, --
n, n--.
Sự khác nhau của ++n và n++ ở chỗ: trong phép n++ thì tăng sau khi giá trị của
nó đã được sử dụng, còn trong phép ++n thì n được tăng trước khi sử dụng. Sự khác
nhau giữa n-- và --n cũng như vậy.
Ví dụ 2.12:
n = 5
x = ++n //Cho tax = 6 và n = 6
x = n++ //Cho tax = 5 và n = 6
d) Thứ tự ưu tiên các phép toán:
Các phép toán có độ ưu tiên khác nhau, điều này có ý nghĩa trong cùng một biểu
thức sẽ có một số phép toán này được thực hiện trước một số phép toán khác.
Thứ tự ưu tiên của các phép toán được trình bày trong bảng sau:
TT Phép toán Trình tự kết hợp
1 () [] -> Trái qua phải
32
2 ! ~ & * - ++ -- (type) sizeof Phải qua trái
3 * (phép nhân) / % Trái qua phải
4 + - Trái qua phải
5 <<>> Trái qua phải
6 <<= >>= Trái qua phải
7 == != Trái qua phải
8 & Trái qua phải
9 ^ Trái qua phải
10 | Trái qua phải
11 && Trái qua phải
12 || Trái qua phải
13 ?: Phải qua trái
14 = + = - = * = / = % = <<= >>= & = ^ = | = Phải qua trái
15 , Trái qua phải
Chú thích:
- Các phép toán tên một dòng có cùng thứ tự ưu tiên, các phép toán ở hàng trên
có số ưu tiên cao hơn các số ở hàng dưới.
- Đối vớicác phép toán cùng mức ưu tiên thì trình tự tính toán có thể từ trái qua
phải hay ngược lại được chỉ ra trong cột trình tự kết hợp.
Ví dụ 2.13:
*--px = *(--px) (Phải qua trái)
8/4*6 = (8/4)*6 (Trái qua phải)
Nên dùng các dấu ngoặc tròn để viết biểu thức một cách chính xác.
Các phép toán lạ:
Dòng 1:
- [ ] Dùng để biểu diễn phần tử mảng, ví dụ:a[i][j]
- . Dùng để biểu diễn thành phần cấu trúc, ví dụ: ht.ten
- -> Dùng để biểu diễn thành phần cấu trúc thông qua con trỏ
33
Dòng 2:
- * Dùng để khai báo con trỏ, ví dụ: int *a
- & Phép toán lấy địa chỉ, ví dụ: &x
- (type) là phép chuyển đổi kiểu, ví dụ: (float)(x+y)
Dòng 15:Toán tử , thường dùng để viết một dãy biểu thức trong toán tử for.
e) Chuyển đổi kiểu giá trị
Việc chuyển đổi kiểu giá trị thường diễn ra một cách tự động trong hai trường
hợp sau:
Khi gán biểu thức gồm các toán hạng khác kiểu.
Khi gán một giá trị kiểu này cho một biến (hoặc phần tử mảng) kiểu khác. Điều
này xảy ra trong toán tử gán, trong việc truyền giá trị các tham số thực sự cho các đối.
Ngoài ra, ta có thể chuyển từ một kiểu giá trị sang một kiểu bất kỳ mà ta muốn
bằng phép chuyển sau:
(type)biểu thức
Ví dụ 2.14:
(float) (a+b)
Chuyển đổi kiểu trong biểu thức:
Khi hai toán hạng trong một phép toán có kiểu khác nhau thì kiểu thấp hơn sẽ
được nâng thành kiểu cao hơn trước khi thực hiện phép toán. Kết quả thu được là một
giá trị kiểu cao hơn. Chẳng hạn:
- Giữa int và long thì int chuyển thành long.
- Giữa int và float thì int chuyển thành float.
- Giữa float và double thì float chuyển thành double.
Ví dụ 2.15:
1.5*(11/3) = 4.5
1.5*11/3 = 5.5
34
(11/3)*1.5 = 4.5
Chuyển đổi kiểu thông qua phép gán:
Giá trị của vế phải được chuyển sang kiểu vế trái đó là kiểu của kết quả. Kiểu int
có thể được được chuyển thành float. Kiểu float có thể chuyển thành int do chặt đi
phần thập phân.Kiểu double chuyển thành float bằng cách làm tròn. Kiểu long được
chuyển thành int bằng cách cắt bỏ một vài chữ số.
Ví dụ 2.16:
int n;
n = 15.6 giá trị của n là 15
Đổi kiểu dạng (type)biểu thức:
Theo cách này, kiểu của biểu thức được đổi thành kiểu type theo nguyên tắc trên.
Ví dụ 2.17:
Phép toán: (int)a
Cho một giá trị kiểu int. Nếu a là float thì ở đây có sự chuyển đổi từ float sang
int. Chú ý rằng bản thân kiểu của a vẫn không bị thay đổi. Nói cách khác, a vẫn có
kiểu float nhưng (int)a có kiểu int.
Đối với hàm toán học của thư viện chuẩn, thì giá trị của đối và giá trị của hàm
đều có kiểu double, vì vậy để tính căn bậc hai của một biến nguyên n ta phải dùng
phép ép kiểu để chuyển kiểu int sang double như sau:
sqrt((double)n)
Phép ép kiểu có cùng số ưu tiên như các toán tử một ngôi.
Chú ý:Muốn có giá trị chính xác trong phép chia hai số nguyên cần dùng phép ép
kiểu:
((float)a)/b
Để đổi giá trị thực r sang nguyên, ta dùng:
(int)(r+0.5)
35
Chú ý thứ tự ưu tiên:
(int)1.4*10 = 1*10 = 10
(int)(1.4*10) = (int)14.0 = 14
2.2.3. Biểuthức điều kiện
Toán tử điều kiện tính toán một biểu thức và trả về một giá trị khác tuỳ thuộc vào
biểu thức đó là đúng hay sai.
Cú pháp:
<điều kiện>?<kết quả 1>: <kết quả 2>
Nếu <Điều kiện> là true thì giá trị trả về sẽ là kết quả 1, nếu không giá trị trả về
là kết quả 1.
7==5?4: 3 //Trả về 3 vì 7 không bằng 5.
7==5+2?4: 3 //Trả về 4 vì 7 bằng 5+2.
5>3?a: b //Trả về a, vì 5 lớn hơn 3.
a>b?a: b //Trả về giá trị lớn hơn, a hoặc b.
2.3. Khai báo biến
2.3.1. Khai báo biến
Mỗi biến cần phải được khai báo trước khi đưa vào sử dụng. Việc khai báo biến
được thực hiện theo mẫu sau:
Kiểu dữ liệu của biếntên biến:
Ví dụ 2.18:
int a, b, c Khai báo ba biến int là a, b, c
long dai, mn Khai báo hai biến long là dai và mn
char kt1, kt2 Khai báo hai biến ký tự là kt1 và kt2
float x, y Khai báo hai biến float là x và y
36
double canh1,
canh2
Khai báo hai biến double là canh1 và canh2
Biến kiểu int chỉ nhận được các giá trị kiểu int. Các biến khác cũng có ý nghĩa
tương tự. Các biến kiểu char chỉ chứa được một ký tự. Để lưu trữ được một xâu ký tự
cần sử dụng một mảng kiểu char.
Vị trí của khai báo biến:
Các khai báo cần phải được đặt ngay sau dấu { đầu tiên của thân hàm và cần
đứng trước mọi câu lệnh khác. Sau đây là một ví dụ về khai báo biến sai:
(Khái niệm về hàm và cấu trúc chương trình sẽ nghiên cứu sau này)
int main()
{
int a, b, c;
a = 2;
int d; /* Vị trí của khai báo sai */
.....
}
Khởi đầu cho biến:Nếu trong khai báo ngay sau tên biến ta đặt dấu = và một giá
trị nào đó thì đây chính là cách vừa khai báo vừa khởi đầu cho biến.
Ví dụ 2.19:
int a, b = 20, c, d = 40;
float e = -55.2, x = 27.23, y, z, t = 18.98;
Việc khởi đầu và việc khai báo biến rồi gán giá trị cho nó sau này là hoàn toàn
tương đương.
Lấy địa chỉ của biến:
Mỗi biến được cấp phát một vùng nhớ gồm một số byte liên tiếp. Số hiệu của
byte đầu chính là địa chỉ của biến. Địa chỉ của biến sẽ được sử dụng trong một số hàm
ta sẽ nghiên cứu sau này (ví dụ như hàm scanf).
37
Để lấy địa chỉ của một biến ta sử dụng phép toán:
& tên biến
2.3.2. Phạm vi của biến
Khi lập trình, bạn phải nắm rõ phạm vi của biến. Nếu khai báo và sử dụng không
đúng, không rõ ràng sẽ dẫn đến sai sót khó kiểm soát được, vì vậy bạn cần phải xác
định đúng vị trí, phạm vi sử dụng biến trước khi sử dụng biến.
- Khai báo biến ngoài (biến toàn cục): Vị trí biến đặt bên ngoài tất cả các hàm,
cấu trúc... Các biến này có ảnh hưởng đến toàn bộ chương trình. Chu trình sống của nó
là bắt đầu chạy chương trình đến lúc kết thúc chương trình.
- Khai báo biến trong (biến cục bộ): Vị trí biến đặt bên trong hàm, cấu trúc….
Chỉ ảnh hưởng nội bộ bên trong hàm, cấu trúc đó…. Chu trình sống của nó bắt đầu từ
lúc hàm, cấu trúc được gọi thực hiện đến lúc thực hiện xong.
2.4. Ghi chú
Trong khi lập trình cần phải ghi chú để giải thích các biến, hằng, thao tác xử lý
giúp cho chương trình rõ ràng dễ hiểu, dễ nhớ, dễ sửa chữa và để người khác đọc vào
dễ hiểu. Trong C có các ghi chú sau: // hoặc /* nội dung ghi chú */
Ví dụ 2.20:
#include <stdio.h>
int main()
{
int a, b; //khai bao bien t kieu int
a = 1; //gan 1 cho a
b = 3; //gan 3 cho b
/* thuat toan tim so lon nhat la
neu a lon hon b thi a lon nhat
nguoc lai b lon nhat */
if (a > b)
printf("max: %d", a);
else
38
printf("max: %d", b);
}
Khi biên dịch chương trình, C gặp cặp dấu ghi chú sẽ không dịch ra ngôn ngữ
máy.
Tóm lại, đối với ghi chú dạng // dùng để ghi chú một hàng và dạng /* …. */ có
thể ghi chú một hàng hoặc nhiều hàng.
2.5. Nhập / Xuất dữ liệutrong C
Phần này giới thiệu thư viện vào/ra chuẩn là một tập các hàm được thiết kế để
cung cấp hệ thống vào/ra chuẩn cho các chương trình C. Chúng ta sẽ không mô tả toàn
bộ thư viện vào ra ở đây mà chỉ quan tâm nhiều hơn đến việc nêu ra những điều cơ bản
nhất để viết chương trình C tương tác với môi trường và hệ điều hành.
2.5.1. Hàm printf
Kết xuất dữ liệu được định dạng.
Cú pháp:
printf ("chuỗi định dạng"[, đối mục 1, đối mục 2, …]);
Khi sử dụng hàm phải khai báo tiền xử lý #include <stdio.h>
- printf: tên hàm, phải viết bằng chữ thường.
- đối mục 1, …: là các mục dữ kiện cần in ra màn hình. Các đối mục này có thể
là biến, hằng hoặc biểu thức phải được định trị trước khi in ra.
- chuỗi định dạng: được đặt trong cặp nháy kép (" "), gồm 3 loại:
+ Đối với chuỗi kí tự ghi như thế nào in ra giống như vậy.
+ Đối với những kí tự chuyển đổi dạng thức cho phép kết xuất giá trị của các đối
mục ra màn hình tạm gọi là mã định dạng. Sau đây là các dấu mô tả định dạng:
%c : Ký tự đơn
%s : Chuỗi
%d : Số nguyên thập phân có dấu
39
%f : Số chấm động (ký hiệu thập phân)
%e : Số chấm động (ký hiệu có số mũ)
%g : Số chấm động (%f hay %g)
%x : Số nguyên thập phân không dấu
%u : Số nguyên hex không dấu
%o : Số nguyên bát phân không dấu
l : Tiền tố dùng kèm với %d, %u, %x, %o để chỉ số nguyên dài (ví dụ
%ld)
+ Các ký tự điều khiển và ký tự đặc biệt
n : Nhảy xuống dòng kế tiếp canh về cột đầu tiên.
t :Canh cột tab ngang.
r : Nhảy về đầu hàng, không xuống hàng.
a : Tiếng kêu bip.
 : In ra dấu 
" : In ra dấu "
' : In ra dấu '
%%: In ra dấu %
Ví dụ 2.21:
Kết quả in ra màn hình:
Bai hoc C dau tien.
_
40
printf("Ma dinh dang"in ra dau".n");
ký tự điều khiển
ký tự đặc biệt
chuỗi ký tự
Kết quả in ra màn hình
Ma dinh dang " in ra dau "
_
Giả sử biến i có giá trị = 5
Kết quả in ra màn hình
So ban vua nhap la: 5.
_
Giả sử biến a có giá trị = 7 và b có giá trị = 4
Kết quả in ra màn hình
Tong cua 2 so 7 va 4 la 11.
_
Sửa lại Ví dụ
41
printf("Tong cua 2 so %5d va %3d la %1d . n", a, b, a+b);
Bề rộng trường
Kết quả in ra màn hình
2.5.2. Hàm scanf
Cú pháp:
scanf ("chuỗi định dạng"[, đối mục 1, đối mục 2, …]);
Khi sử dụng hàm phải khai báo tiền xử lý #include <stdio.h>
- scanf: tên hàm, phải viết bằng chữ thường.
- khung định dạng: được đặt trong cặp nháy kép (" ") là hình ảnh dạng dữ liệu
nhập vào.
- Đối mục 1, …: là danh sách các đối mục cách nhau bởi dấu phẩy, mỗi đối mục
sẽ tiếp nhận giá trị nhập vào.
Ví dụ 2.22:
scanf("%d", &i);
đối mục 1
mã định dạng
Nhập vào 12abc, biến i chỉ nhận giá trị 12. Nhập 3.4 chỉ nhận giá trị 3.
scanf("%d%d", &a, &b);
Nhập vào 2 số a, b phải cách nhau bằng khoảng trắng hoặc enter.
scanf("%d/%d/%d", &ngay, &thang, &nam);
Nhập vào ngày, tháng, năm theo dạng ngay/thang/nam (20/12/2002)
Ví dụ 2.23: scanf("%d%*c%d%*c%d", &ngay, &thang, &nam);
42
Nhập vào ngày, tháng, năm với dấu phân cách /, -, …; ngoại trừ số.
scanf("%2d%2d%4d", &ngay, &thang, &nam);
Nhập vào ngày, tháng, năm theo dạng dd/mm/yyyy.
43
CCHHƯƯƠƠNNGG 33.. CCÁÁCC CCẤẤUU TTRRÚÚCC ĐĐIIỀỀUU KKHHIIỂỂNN
Một chương trình bao gồm nhiều câu lệnh. Thông thường các câu lệnh được thực
hiện một cách lần lượt theo thứ tự mà chúng được viết ra. Các cấu trúc điều khiển cho
phép thay đổi trật tự nói trên, do đó máy có thể nhảy thực hiện một câu lệnh khác ở
một ví trí trước hoặc sau câu lệnh hiện thời.
Xét về mặt công dụng, có thể chia các cấu trúc điều khiển thành các nhóm chính:
 Nhảy không có điều kiện.
 Rẽ nhánh.
 Tổ chức chu trình.
Ngoài ra còn một số toán tử khác có chức năng bổ trợ như break, continue.
3.1. Cấu trúc rẽ nhánh
3.1.1. Cấu trúc if-else
Toán tử if cho phép lựa chọn chạy theo một trong hai nhánh tuỳ thuộc vào sự
bằng không và khác không của biểu thức. Nó có hai cách viết sau:
if (biểu thức)
khối lệnh 1;
/* Dạng một */
if (biểu thức)
khối lệnh 1;
else
khối lệnh 2 ;
/* Dạng hai */
Hoạt động của biểu thức dạng 1:Máy tính giá trị của biểu thức. Nếu biểu thức
đúng (biểu thức có giá trị khác 0) máy sẽ thực hiện khối lệnh 1 và sau đó sẽ thực hiện
các lệnh tiếp sau lệnh if trong chương trình. Nếu biểu thức sai (biểu thức có giá trị
bằng 0) thì máy bỏ qua khối lệnh 1 mà thực hiện ngay các lệnh tiếp sau lệnh if trong
chương trình.
44
Hoạt động của biểu thức dạng 2:Máy tính giá trị của biểu thức. Nếu biểu thức
đúng (biểu thức có giá trị khác 0) máy sẽ thực hiện khối lệnh 1 và sau đó sẽ thực hiện
các lệnh tiếp sau khối lệnh 2 trong chương trình. Nếu biểu thức sai (biểu thức có giá trị
bằng 0) thì máy bỏ qua khối lệnh 1 mà thực hiện khối lệnh 2 sau đó thực hiện tiếp các
lệnh tiếp sau khối lệnh 2 trong chương trình.
Ví dụ 3.1: Chương trình nhập vào hai số a và b, tìm max của hai số rồi in kết quả
lên màn hình. Chương trình có thể viết bằng cả hai cách trên như sau:
Cách 1:
#include <stdio.h>
int main()
{
float a, b, max;
printf("n Cho a = ");
scanf("%f", &a);
printf("n Cho b = ");
scanf("%f", &b);
max = a;
if (b>max) max = b;
printf(" n Max cua hai so a = %8.2f va b = %8.2f la
Max = %8.2f", a, b, max);
}
Cách 2:
#include <stdio.h>
int main()
{
float a, b, max;
printf("n Cho a = ");
45
scanf("%f", &a);
printf("n Cho b = ");
scanf("%f", &b);
if (a>b) max = a;
else max = b;
printf(" n Max cua hai so a = %8.2f va b = %8.2f la
Max = %8.2f", a, b, max);
}
Sự lồng nhau của các toán tử if:C cho phép sử dụng các toán tử if lồng nhau có
nghĩa là trong các khối lệnh (1 và 2) ở trên có thể chứa các toán tử if - else khác. Trong
trường hợp này, nếu không sử dụng các dấu đóng mở ngoặc cho các khối thì sẽ có thể
nhầm lẫn giữa các if-else.
Chú ý là máy sẽ gắn toán tử else với toán tử if không có else gần nhất. Chẳng hạn
như đoạn chương trình ví dụ sau:
if (n>0) // if thứ nhất
if (a>b) // if thứ hai
z = a;
else
z = b;
thì else ở đây sẽ đi với if thứ hai.
Đoạn chương trình trên tương đương với:
if (n>0) //if thứ nhất
{
if (a>b) // if thứ hai
z = a;
else
z = b;
46
}
Trường hợp ta muốn else đi với if thứ nhất ta viết như sau:
if (n>0) // if thứ nhất
{
if (a>b) // if thứ hai
z = a;
}
else
z = b;
3.1.2. Cấu trúc switch:
Là cấu trúc tạo nhiều nhánh đặc biệt. Nó căn cứ vào giá trị một biểu thức nguyên
để để chọn một trong nhiều cách nhảy.
Cấu trúc tổng quát của nó là:
switch (biểu thức nguyên)
{
case n1
khối lệnh 1
case n2
khối lệnh 2
.......
case nk
khối lệnh k
[ default
khối lệnh k+1 ]
}
Với ni là các số nguyên, hằng ký tự hoặc biểu thức hằng. Các ni cần có giá trị
khác nhau. Đoạn chương trình nằm giữa các dấu { } gọi là thân của toán tử switch.
default là một thành phần không bắt buộc phải có trong thân của switch.
47
Sự hoạt động của toán tử switch phụ thuộc vào giá trị của biểu thức viết trong
dấu ngoặc () như sau:
Khi giá trị của biểu thức này bằng ni, máy sẽ nhảy tới các câu lệnh có nhãn là
case ni.
Khi giá trị biểu thức khác tất cả các ni thì cách làm việc của máy lại phụ thuộc
vào sự có mặt hay không của lệnh default như sau:
Khi có default máy sẽ nhảy tới câu lệnh sau nhãn default.
Khi không có default máy sẽ nhảy ra khỏi cấu trúc switch.
Chú ý:
Máy sẽ nhảy ra khỏi toán tử switch khi nó gặp câu lệnh break hoặc dấu ngoặc
nhọn đóng cuối cùng của thân switch. Ta cũng có thể dùng câu lệnh goto trong thân
của toán tử switch để nhảy tới một câu lệnh bất kỳ bên ngoài switch.
Khi toán tử switch nằm trong thân một hàm nào đó thì ta có thể sử dụng câu lệnh
return trong thân của switch để ra khỏi hàm này (lệnh return sẽ đề cập sau).
Khi máy nhảy tới một câu lệnh nào đó thì sự hoạt động tiếp theo của nó sẽ phụ
thuộc vào các câu lệnh đứng sau câu lệnh này. Như vậy nếu máy nhảy tới câu lệnh có
nhãn case ni thì nó có thể thực hiện tất cả các câu lệnh sau đó cho tới khi nào gặp câu
lệnh break, goto hoặc return. Nói cách khác, máy có thể đi từ nhóm lệnh thuộc case ni
sang nhóm lệnh thuộc case thứ ni+1. Nếu mỗi nhóm lệnh được kết thúc bằng break thì
toán tử switch sẽ thực hiện chỉ một trong các nhóm lệnh này.
Ví dụ 3.2: Lập chương trình phân loại học sinh theo điểm sử dụng cấu trúc
switch:
#include <stdio.h>
int main()
{
int diem;
printf("nVao du lieu:");
printf("n Diem = ");
48
scanf("%d", &diem);
switch (diem)
{
case 0:
case 1:
case 2:
case 3:
printf("Kemn");
break;
case 4:
printf("Yeun");
break;
case 5:
case 6:
printf("Trung binhn");
break;
case 7:
case 8:
printf("Khan");
break;
case 9:
case 10:
printf("Gioin");
break;
default:
printf("Vao sain");
}
}
3.2. Cấu trúc lặp
3.2.1. Cấu trúc lặp for
Toán tử for dùng để xây dựng cấu trúc lặp có dạng sau:
49
for (biểuthức 1; biểu thức 2; biểu thức 3)
Lệnh hoặc khối lệnh ;
Toán tử for gồm ba biểu thức và thân for. Thân for là một câu lệnh hoặc một khối
lệnh viết sau từ khoá for. Bất kỳ biểu thức nào trong ba biểu thức trên có thể vắng mặt
nhưng phải giữ dấu ; .
Thông thường biểu thức 1 là toán tử gán để tạo giá trị ban đầu cho biến điều
khiển, biểu thức 2 là một quan hệ logic biểu thị điều kiện để tiếp tục chu trình, biểu
thức ba là một toán tử gán dùng để thay đổi giá trị biến điều khiển.
Hoạt động của toán tử for:
Toán tử for hoạt động theo các bước sau:
Xác định biểu thức 1
Xác định biểu thức 2
Tuỳ thuộc vào tính đúng sai của biểu thức 2 để máy lựa chọn một trong hai
nhánh:
- Nếu biểu thức hai có giá trị 0 (sai), máy sẽ ra khỏi for và chuyển tới câu lệnh
sau thân for.
- Nếu biểu thức hai có giá trị khác 0 (đúng), máy sẽ thực hiện các câu lệnh trong
thân for.
- Tính biểu thức 3, sau đó quay lại bước 2 để bắt đầu một vòng mới của chu
trình.
Chú ý:Nếu biểu thức 2 vắng mặt thì nó luôn được xem là đúng. Trong trường
hợp này việc ra khỏi chu trình for cần phải được thực hiện nhờ các lệnh break, goto
hoặc return viết trong thân chu trình.
Trong dấu ngoặc tròn sau từ khoá for gồm ba biểu thức phân cách nhau bởi dấu ;
. Trong mỗi biểu thức không những có thể viết một biểu thức mà có quyền viết một
dãy biểu thức phân cách nhau bởi dấu phảy. Khi đó các biểu thức trong mỗi phần được
xác định từ trái sang phải. Tính đúng sai của dãy biểu thức được tính là tính đúng sai
của biểu thức cuối cùng trong dãy này.
50
Trong thân của for ta có thể dùng thêm các toán tử for khác, vì thế ta có thể xây
dựng các toán tử for lồng nhau.
Khi gặp câu lệnh break trong thân for, máy ra sẽ ra khỏi toán tử for sâu nhất chứa
câu lệnh này. Trong thân for cũng có thể sử dụng toán tử goto để nhảy đến một ví trí
mong muốn bất kỳ.
Ví dụ 3.3: Nhập một dãy số rồi đảo ngược thứ tự của nó.
#include <stdio.h>
float x[] = {1.3, 2.5, 7.98, 56.9, 7.23};
int n = sizeof(x)/sizeof(float);
int main()
{
int i, j;
float c;
for (i = 0, j = n-1; i<j; ++i, --j)
{
c = x[i]; x[i] = x[j]; x[j] = c;
}
printf("n Day so dao la nn");
for (i = 0; i<n; ++i)
printf("%8.2f", x[i]);
}
Ví dụ 3.4: Tính tích hai ma trận mxn và nxp.
#include <stdio.h>
float x[3][2], y[2][4], z[3][4], c;
int main()
{
int i, j;
printf("n nhap gia tri cho ma tran X ");
for (i = 0; i<= 2; ++i)
for (j = 0; j<= 1; ++j)
51
{
printf("n x[%d][%d] = ", i, j);
scanf("%f", &c);
x[i][j] = c;
}
printf("n nhap gia tri cho ma tran Y ");
for (i = 0; i<= 1; ++i)
for (j = 0; j<= 3; ++j)
{
printf("n y[%d][%d] = ", i, j);
scanf("%f", &c);
y[i][j] = c;
}
}
3.2.2. Cấu trúc lặp while
Toán tử while dùng để xây dựng chu trình lặp dạng:
while (biểu thức)
Lệnh hoặc khối lệnh;
Như vậy toán tử while gồm một biểu thức và thân chu trình. Thân chu trình có
thể là một lệnh hoặc một khối lệnh.
Hoạt động của chu trình như sau:
Máy xác định giá trị của biểu thức, tuỳ thuộc giá trị của nó máy sẽ chọn cách
thực hiện như sau:
Nếu biểu thức có giá trị 0 (biểu thức sai), máy sẽ ra khỏi chu trình và chuyển tới
thực hiện câu lệnh tiếp sau chu trình trong chương trình.
Nếu biểu thức có giá trị khác không (biểu thức đúng), máy sẽ thực hiện lệnh hoặc
khối lệnh trong thân của while. Khi máy thực hiện xong khối lệnh này nó lại thực hiện
xác định lại giá trị biểu thức rồi làm tiếp các bước như trên.
Chú ý:
52
Trong các dấu ngoặc () sau while chẳng những có thể đặt một biểu thức mà còn
có thể đặt một dãy biểu thức phân cách nhau bởi dấu phảy. Tính đúng sai của dãy biểu
thức được hiểu là tính đúng sai của biểu thức cuối cùng trong dãy.
Bên trong thân của một toán tử while lại có thể sử dụng các toán tử while khác.
bằng cách đó ta đi xây dựng được các chu trình lồng nhau.
Khi gặp câu lệnh break trong thân while, máy sẽ ra khỏi toán tử while sâu nhất
chứa câu lệnh này.
Trong thân while có thể sử dụng toán tử goto để nhảy ra khỏi chu trình đến một
vị trí mong muốn bất kỳ. Ta cũng có thể sử dụng toán tử return trong thân while để ra
khỏi một hàm nào đó.
Ví dụ 3.5:Chương trình tính tích vô hướng của hai véc tơ x và y:
#include <stdio.h>
float x[] = {2, 3.4, 4.6, 21}, y[] = {24, 12.3, 56.8,
32.9};
int main()
{
float s = 0;
int i = -1;
while (++i<4)
s+=x[i]*y[i];
printf("n Tich vo huong hai vec to x va y la:%8.2f",
s);
}
3.2.3. Cấu trúc lặp do-while
Khác với các toán tử while và for, việc kiểm tra điều kiện kết thúc đặt ở đầu chu
trình, trong chu trình do while việc kiểm tra điều kiện kết thúc đặt cuối chu trình. Như
vậy thân của chu trình bao giờ cũng được thực hiện ít nhất một lần.
53
Chu trình do while có dạng sau:
do
Lệnh hoặc khối lệnh;
while (biểu thức);
Lệnh hoặc khối lệnh là thân của chu trình có thể là một lệnh riêng lẻ hoặc là một
khối lệnh.
Hoạt động của chu trình như sau:
Máy thực hiện các lệnh trong thân chu trình.
Khi thực hiện xong tất cả các lệnh trong thân của chu trình, máy sẽ xác định giá
trị của biểu thức sau từ khoá while rồi quyết định thực hiện như sau:
Nếu biểu thức đúng (khác 0) máy sẽ thực hiện lặp lại khối lệnh của chu trình lần
thứ hai rồi thực hiện kiểm tra lại biểu thức như trên.
Nếu biểu thức sai (bằng 0) máy sẽ kết thúc chu trình và chuyển tới thực hiện lệnh
đứng sau toán tử while.
Chú ý: Những điều lưu ý với toán tử while ở trên hoàn toàn đúng với do while.
Ví dụ 3.6: Đoạn chương trình xác định phần tử âm đầu tiên trong các phần tử của
mảng x.
#include <stdio.h>
float x[5], c;
int main()
{
int i = 0;
printf("n nhap gia tri cho ma tran x ");
for (i = 0; i<=4; ++i)
{
printf("n x[%d] = ", i);
scanf("%f", &c);
54
x[i] = c;
}
do
++i;
while (x[i]>=0 && i<=4);
if (i<=4)
printf("n Phan tu am dau tien = x[%d] = %8.2f",
i, x[i]);
else
printf("n Mang khong có phan tu am ");
}
3.3. Câu lệnh break, continute
3.3.1. Câu lệnh break
Câu lệnh break cho phép ra khỏi các chu trình với các toán tử for, while và
switch. Khi có nhiều chu trình lồng nhau, câu lệnh break sẽ đưa máy ra khỏi chu trình
bên trong nhất chứa nó không cần điều kiện gì. Mọi câu lệnh break có thể thay bằng
câu lệnh goto với nhãn thích hợp.
Ví dụ 3.7: Biết số nguyên dương n sẽ là số nguyên tố nếu nó không chia hết cho
các số nguyên trong khoảng từ 2 đến căn bậc hai của n. Viết đoạn chương trình đọc
vào số nguyên dương n, xem n có là số nguyên tố.
#include <stdio.h>
#include <math.h>
unsigned int n;
int main()
{
int i, nt = 1;
printf("n cho n = ");
scanf("%d", &n);
for (i = 2; i<=sqrt(n); ++i)
if ((n % i)==0)
55
{
nt = 0;
break;
}
if (nt)
printf("n %d la so nguyen to", n);
else
printf("n %d khong la so nguyen to", n);
}
3.3.2. Câu lệnh continue
Trái với câu lệnh break, lệnh continue dùng để bắt đầu một vòng mới của chu
trình chứa nó. Trong while và do while, lệnh continue chuyển điều khiển về thực hiện
ngay phần kiểm tra, còn trong for điều khiển được chuyển về bước khởi đầu lại (tức là
bước: tính biểu thức 3, sau đó quay lại bước 2 để bắt đầu một vòng mới của chu trình).
Chú ý: Lệnh continue chỉ áp dụng cho chu trình chứ không áp dụng cho switch.
Ví dụ 3.8: Viết chương trình để từ một nhập một ma trận a sau đó:
- Tính tổng các phần tử dương của a.
- Xác định số phần tử dương của a.
- Tìm cực đại trong các phần tử dương của a.
#include <stdio.h>
float a[3][4];
int main()
{
int i, j, soptd = 0;
float tongduong = 0, cucdai = 0, phu;
for (i = 0; i<3; ++i)
for (j = 0; i<4; ++j)
{
printf("n a[%d][%d] = ", i, j);
56
scanf("%f", &phu);
a[i][j] = phu;
if (a[i][j]<=0) continue;
tongduong +=a[i][j];
if (cucdai<a[i][j]) cucdai = a[i][j];
++soptd;
}
printf("n So phan tu duong la: %d", soptd);
printf("n Tong cac phan tu duong la: %8.2f",
tongduong);
printf("n Cuc dai phan tu duong la: %8.2f", cucdai);
}
57
CCHHƯƯƠƠNNGG 44.. HHÀÀMM VVÀÀ TTRRUUYYỀỀNN TTHHAAMM SSỐỐ
4.1. Định nghĩa hàm trong C
4.1.1. Khai báo hàm
Hàm là một khối lệnh được thực hiện khi nó được gọi từ một điểm khác của
chương trình.
Cú pháp:
type <tên hàm> ([tham số 1], [tham số 2], ...)
<khối lệnh>;
Trong đó:
- type là kiểu dữ liệu được trả về của hàm.
- <tên hàm>là tên gọi của hàm.
- [tham số i] là các tham số (có nhiều bao nhiêu cũng được tuỳ theo nhu cầu).
Một tham số bao gồm tên kiểu dữ liệu sau đó là tên của tham số giống như khi
khai báo biến (ví dụ int x) và đóng vai trò bên trong hàm như bất kì biến nào khác.
Chúng dùng để truyền tham số cho hàm khi nó được gọi. Các tham số khác nhau được
ngăn cách bởi các dấu phẩy.
- <khối lệnh> là thân của hàm. Nó có thể là một lệnh đơn hay một khối lệnh.
Ví dụ 4.1: Dưới đây là ví dụ đầu tiên về hàm
#include <stdio.h>
int addition(int a, int b)
{
int r;
r = a+b;
return (r);
}
int main()
{
58
int z;
z = addition(5, 3);
printf("n Z = %d", z);
}
Kết quả: z = 8
Chúng ta có thể thấy hàm main bắt đầu bằng việc khai báo biến z kiểu int. Ngay
sau đó là một lời gọi tới hàm addition. Nếu để ý chúng ta sẽ thấy sự tương tự giữa cấu
trúc của lời gọi hàm với khai báo của hàm:
Các tham số có vai trò thật rõ ràng. Bên trong hàm main chúng ta gọi hàm
addition và truyền hai giá trị: 5 và 3 tương ứng với hai tham số int a và int b được khai
báo cho hàm addition.
Vào thời điểm hàm được gọi từ main, quyền điều khiển được chuyển sang cho
hàm addition. Giá trị của c hai tham số (5 và 3) được copy sang hai biến cục bộ int a
và int b bên trong hàm.
Dòng lệnh sau:
return (r);
Kết thúc hàm addition, và trả lại quyền điều khiển cho hàm nào đã gọi nó (main)
và tiếp tục chương trình ở cái điểm mà nó bị ngắt bởi lời gọi đến addition. Nhưng thêm
vào đó, giá trị được dùng với lệnh return (r) chính là giá trị được trả về của hàm.
Giá trị trả về bởi một hàm chính là giá trị của hàm khi nó được tính toán. Vì vậy
biến z sẽ có có giá trị được trả về bởi addition(5, 3), đó là 8.
59
4.1.2. Phạm vi hoạt động của các biến
Bạn cần nhớ rằng phạm vi hoạt động của các biến khai báo trong một hàm hay
bất kì một khối lệnh nào khác chỉ là hàm đó hay khối lệnh đó và không thể sử dụng
bên ngoài chúng. Trong chương trình ví dụ trên, bạn không thể sử dụng trực tiếp các
biến a, b hay r trong hàm main vì chúng là các biến cục bộ của hàm addition. Thêm
vào đó bạn cũng không thể sử dụng biến z trực tiếp bên trong hàm addition vì nó làm
biến cục bộ của hàm main.
Tuy nhiên bạn có thể khai báo các biến toàn cục để có thể sử dụng chúng ở bất kì
đâu, bên trong hay bên ngoài bất kì hàm nào. Để làm việc này bạn cần khai báo chúng
bên ngoài mọi hàm hay các khối lệnh, có nghĩa là ngay trong thân chương trình.
Ví dụ 4.2: Đây là một ví dụ khác về hàm:
#include <stdio.h>
int subtraction(int a, int b)
{
int r;
r = a-b;
return (r);
}
int main()
{
int x = 5, y = 3, z;
z = subtraction(7, 2);
printf("nKet qua 1: %d", z);
printf("nKet qua 2: %d", subtraction(7, 2));
printf("nKet qua 3: %d", subtraction(x, y));
z = 4 + subtraction(x, y);
printf("nKet qua 4: %d", z);
}
Kết quả:
Ket qua 1: 5
60
Ket qua 2: 5
Ket qua 3: 2
Ket qua 4: 6
Trong trường hợp này chúng ta tạo ra hàm subtraction. Chức năng của hàm này
là lấy hiệu của hai tham số rồi trả về kết quả.
Tuy nhiên, nếu phân tích hàm main các bạn sẽ thấy chương trình đã vài lần gọi
đến hàm subtraction. Tôi đã sử dụng vài cách gọi khác nhau để các bạn thấy các cách
khác nhau mà một hàm có thể được gọi.
Để có hiểu cặn kẽ ví dụ này bạn cần nhớ rằng một lời gọi đến một hàm có thể
hoàn toàn được thay thế bởi giá trị của nó. Ví dụ trong lệnh gọi hàm đầu tiên:
z = subtraction(7, 2);
printf("Ket qua 1: %d", z);
Nếu chúng ta thay lời gọi hàm bằng giá trị của nó (đó là 5), chúng ta sẽ có:
z = 5;
printf("Ket qua 1: %d", z);
Tương tự như vậy
printf("Ket qua 2: %d", subtraction(7, 2));
Cũng cho kết quả giống như hai dòng lệnh trên nhưng trong trường hợp này
chúng ta gọi hàm subtraction trực tiếp như là một tham số của printf. Chúng ta cũng có
thể viết:
printf("Ket qua 2: %d", 5);
Vì 5 là kết quả của subtraction(7, 2). Còn với lệnh
printf("Ket qua 3: %d", subtraction(x, y));
Điều mới mẻ duy nhất ở đây là các tham số của subtraction là các biến thay vì
các hằng. Điều này là hoàn toàn hợp lệ. Trong trường hợp này giá trị được truyền cho
hàm subtraction là giá trị của x and y.
61
Trường hợp thứ tư cũng hoàn toàn tương tự. Thay vì viết
z = 4 + subtraction(x, y);
chúng ta có thể viết:
z = subtraction(x, y) + 4;
Cũng hoàn toàn cho kết quả tương đương.
4.2. Truyền tham số cho hàm
Cho đến nay, trong tất cả các hàm chúng ta đã biết, tất cả các tham số truyền cho
hàm đều được truyền theo giá trị. Điều này có nghĩa là khi chúng ta gọi hàm với các
tham số, những gì chúng ta truyền cho hàm là các giá trị chứ không phải bản thân các
biến. Ví dụ, giả sử chúng ta gọi hàm addition như sau:
int x = 5, y = 3, z;
z = addition(x, y);
Trong trường hợp này khi chúng ta gọi hàm addition thì các giá trị 5 and 3 được
truyền cho hàm, không phải là bản thân các biến.
Đến đây các bạn có thể hỏi tôi: Như vậy thì sao, có ảnh hưởng gì đâu? Điều đáng
nói ở đây là khi các bạn thay đổi giá trị của các biến a hay b bên trong hàm thì các biến
x và y vẫn không thay đổi vì chúng đâu có được truyền cho hàm chỉ có giá trị của
chúng được truyền mà thôi.
Hãy xét trường hợp bạn cần thao tác với một biến ngoài ở bên trong một hàm. Vì
vậy bạn sẽ phải truyền tham số dưới dạng tham số biến như ở trong hàm duplicate
trong ví dụ dưới đây:
Ví dụ 4.3:
#include <stdio.h>
void duplicate (int& a, int& b, int& c)
{
62
a*= 2;
b*= 2;
c*= 2;
}
int main()
{
int x = 1, y = 3, z = 7;
duplicate (x, y, z);
printf("x = %d, y = %d, z = %d", x, y, z);
}
Kết quả:
x = 2, y = 6, z = 14
Điều đầu tiên làm bạn chú ý là trong khai báo của duplicate theo sau tên kiểu của
mỗi tham số đều là dấu và (&), để báo hiệu rằng các tham số này được truyền theo
tham số biến chứ không phải tham số giá trị.
Khi truyền tham số dưới dạng tham số biến chúng ta đang truyền bản thân biến
đó và bất kì sự thay đổi nào mà chúng ta thực hiện với tham số đó bên trong hàm sẽ
ảnh hưởng trực tiếp đến biến đó.
Trong ví dụ trên, chúng ta đã liên kết a, b và c với các tham số khi gọi hàm (x, y
và z) và mọi sự thay đổi với a bên trong hàm sẽ ảnh hưởng đến giá trị của x và hoàn
toàn tương tự với b và y, c và z.
Kiểu khai báo tham số theo dạng tham số biến sử dụng dấu và (&) chỉ có trong
C++. Trong ngôn ngữ C chúng ta phải sử dụng con trỏ để làm việc tương tự như thế.
Truyền tham số dưới dạng tham số biến cho phép một hàm trả về nhiều hơn một
giá trị.
Ví dụ 4.4: Đây là một hàm trả về số liền trước và liền sau của tham số đầu tiên.
63
#include <stdio.h>
void prevnext (int x, int& prev, int& next)
{
prev = x-1;
next = x+1;
}
int main()
{
int x = 100, y, z;
prevnext (x, y, z);
printf("Previous = %d, Next = %d", y, z);
}
Kết quả
Previous = 99, Next = 101
Giá trị mặc định của tham số
Khi định nghĩa một hàm chúng ta có thể chỉ định những giá trị mặc định sẽ được
truyền cho các đối số trong trường hợp chúng bị bỏ qua khi hàm được gọi. Để làm việc
này đơn giản chỉ cần gán một giá trị cho đối số khi khai báo hàm. Nếu giá trị của tham
số đó vẫn được chỉ định khi gọi hàm thì giá trị mặc định sẽ bị bỏ qua.
Ví dụ 4.5: Giá trị mặc định trong hàm
#include <stdio.h>
int divide(int a, int b = 2)
{
int r;
r = a/b;
return (r);
}
int main()
{
printf("%d", divide(12));
64
printf("n");
printf("%d", divide(20, 4));
}
Kết quả:
6
5
Nhưng chúng ta thấy trong thân chương trình, có hai lời gọi hàm divide. Trong
lệnh đầu tiên:
divide(12)
Chúng ta chỉ dùng một tham số nhưng hàm divide cho phép đến hai. Bởi vậy
hàm divide sẽ tự cho tham số thứ hai giá trị bằng 2 vì đó là giá trị mặc định của nó
(chú ý phần khai báo hàm được kết thúc bởi int b = 2). Vì vậy kết quả sẽ là 6 (12/2).
Trong lệnh thứ hai:
divide(20, 4)
Có hai tham số, bởi vậy giá trị mặc định sẽ được bỏ qua. Kết quả của hàm sẽ là 5
(20/4).
4.3. Một số ví dụ minh họa
Ví dụ 4.6: Gọi hàm
#include <stdio.h>
/* Khai bao ham */
int max(int num1, int num2);
int main ()
{
/* Khai bao bien cuc bo */
int a = 100;
int b = 200;
65
int ret;
/* Goi ham tra ve gia tri lon nhat */
ret = max(a, b);
printf( "Max value is : %dn", ret );
return 0;
}
/* Ham tra ve gia tri lon nhat cua hai so*/
int max(int num1, int num2)
{
/* Khai bao bien cuc bo */
int result;
if (num1 > num2)
result = num1;
else
result = num2;
return result;
}
66
CCHHƯƯƠƠNNGG 55.. CCÁÁCC KKIIỂỂUU DDỮỮ LLIIỆỆUU CCÓÓ CCẤẤUU TTRRÚÚCC
5.1. Kiểu dữ liệumảng
5.1.1. Mảng một chiều
Là tập hợp các phần tử có cùng dữ liệu. Giả sử bạn muốn lưu n số nguyên để tính
trung bình, bạn không thể khai báo n biến để lưu n giá trị rồi sau đó tính trung bình.
Bạn muốn tính trung bình 10 số nguyên nhập vào từ bàn phím, bạn sẽ khai báo
10 biến: a, b, c, d, e, f, g, h, i, j có kiểu int và lập thao tác nhập cho 10 biến này như
sau:
printf("Nhap vao bien a: ");
scanf("%d", &a);
10 biến bạn sẽ thực hiện 2 lệnh trên 10 lần, sau đó tính trung bình:
(a + b + c + d + e + f + g + h + i + j)/10
Điều này chỉ phù hợp với n nhỏ, còn đối với n lớn thì khó có thể thực hiện được.
Vì vậy khái niệm mảng được sử dụng
a) Cách khai báo mảng
Ví dụ 5.1:
int ia[10];
với int là kiểu mảng, ia là tên mảng, 10 số phần tử mảng
Ý nghĩa: Khai báo một mảng số nguyên gồm 10 phần tử, mỗi phần tử có kiểu int.
Mỗi phần tử trong mảng có kiểu int
ia
10 phần tử
b) Tham chiếu đến từng phần tử mảng
67
Sau khi mảng được khai báo, mỗi phần tử trong mảng đều có chỉ số để tham
chiếu. Chỉ số bắt đầu từ 0 đến n-1 (với n là kích thước mảng). Trong ví dụ trên, ta khai
báo mảng 10 phần tử thì chỉ số bắt đầu từ 0 đến 9.
ia[2], ia[7]… là phần tử thứ 3, 8… trong mảng xem như là một biến kiểu int.
c) Nhập dữ liệu cho mảng
Ví dụ 5.2:vòng for có giá trị i chạy từ 0 đến 9
for (i = 0; i < 10; i++)
{
printf("Nhap vao phan tu thu %d: ", i + 1);
scanf("%d", &ia[i]);
}
d) Đọc dữ liệu từ mảng
for(i = 0; i < 10; i++)
printf("%3d ", ia[i]);
Ví dụ 5.3: Viết chương trình nhập vào n số nguyên. Tính và in ra trung bình cộng
/* Tinh trung binh cong n so nguyen */
#include <stdio.h>
#include <conio.h>
int main()
{
int ia[50], i, in, isum = 0;
printf("Nhap vao gia tri n: ");
scanf("%d", &in);
//Nhap du lieu vao mang
68
for(i = 0; i < in; i++)
{
printf("Nhap vao phan tu thu %d: ", i + 1);
scanf("%d", &ia[i]); //Nhap gia tri cho phan
tu thu i
}
//Tinh tong gia tri cac phan tu
for(i = 0; i < in; i++)
isum +=ia[i]; //cong don tung phan tu
vao isum
printf("Trung binh cong: %.2fn", (float) isum/in);
getch();
}
Điều gì sẽ xảy ra cho đoạn chương trình trên nếu bạn nhập n > 50 trong khi bạn
chỉ khai báo mảng ia tối đa là 50 phần tử. Bạn dùng lệnh if để ngăn chặn điều này
trước khi vào thực hiệnlệnh for. Thay dòng 9, 10 bằng đoạn lệnh sau:
do
{
printf("Nhap vao gia tri n: ");
scanf("%d", &in);
} while (in <= 0 || in > 50); //chi chap nhan gia tri
nhap vao trong khoang 1..50
Chạy chương trình và nhập n với các giá trị -6, 0, 51, 6. Quan sát kết quả.
e) Khởi tạo mảng
Ví dụ 5.4: Có 4 loại tiền 1, 5, 10, 25 và 50 đồng. Hãy viết chương trình nhập vào
số tiền sau đó cho biết số số tiền trên gồm mấy loại tiền, mỗi loại bao nhiêu tờ.
Phác họa lời giải: Số tiền là 246 đồng gồm 4 tờ 50 đồng, 1 tờ 25 đồng, 2 tờ 10
đồng, 0 tờ 5 đồng và 1 tờ 1 đồng, Nghĩa là bạn phải xét loại tiền lớn trước, nếu hết khả
năng mới xét tiếp loại kế tiếp.
69
/* Nhap vao so tien va doi tien ra cac loai 50, 25, 10, 5,
1 */
#include <stdio.h>
#include <conio.h>
#define MAX 5
int main()
{
int itien[MAX] = {50, 25, 10, 5, 1}; //Khai bao va
khoi tao mang voi 5 phan tu
int i , isotien, ito;
printf("Nhap vao so tien: ");
scanf("%d", &isotien); //Nhap vao so tien
for (i = 0; i < MAX; i++)
{
ito = isotien/itien[i]; //Tim so to cua
loai tien thu i
printf("%4d to %2d dongn", ito, itien[i]);
//So tien con lai sau khi da loai tru cac loai
tien da co
isotien = isotien%itien[i];
}
getch();
}
Điều gì sẽ xảy nếu số phần tử mảng lớn hơn số mục, số phần tử dôi ra không
được khởi tạo sẽ điền vào số 0. Nếu số phần tử nhỏ hơn số mục khởi tạo trình biên
dịch sẽ báo lỗi.
int itien[5] = {50, 25}, phần tử itien[0] sẽ có giá trị 50, itien[1] có giá trị 25,
itien[2], itien[3], itien[4] có giá trị 0.
int itien[3] = {50, 25, 10, 5, 1}  trình biên dịch báo lỗi
70
Khởi tạo mảng không bao hàm kích thước:Trong ví dụ trên giả sử ta khai báo
int itien[] = {50, 25, 10, 5, 1}. Khi đó trình biên dịch sẽ đếm số mục trong danh sách
khởi tạo và dùng con số đó làm kích thước mảng.
5.1.2. Mảng hai chiều
a) Tham chiếu đến từng phần tử mảng 2 chiều
Sau khi được khai báo, mỗi phần tử trong mảng 2 chiều đều có 2 chỉ số để tham
chiếu, chỉ số hàng và chỉ số cột. Chỉ số hàng bắt đầu từ 0 đến số hàng – 1 và chỉ số cột
bắt đầu từ 0 đến số cột – 1. Tham chiếu đến một phần tử trong mảng 2 chiều ia: ia[chỉ
số hàng][chỉ số cột]
ia[3][2] là phần tử tại hàng 3 cột 2 trong mảng 2 chiều xem như là một biến kiểu
int.
b) Nhập dữ liệu cho mảng 2 chiều
71
Ví dụ 5.5: Nhập mảng hai chiều
for (i = 0; i < 5; i++) //vòng for có giá trị i chạy
từ 0 đến 4 cho hàng
for (j = 0; j < 10; j++) //vòng for có giá trị j
chạy từ 0 đến 9 cho cột
{
printf("Nhap vao phan tu ia[%d][%d]: ", i + 1, j
+ 1);
scanf("%d", &ia[i][j]);
}
c) Đọc dữ liệu từ mảng 2 chiều
Ví dụ 5.6: in giá trị các phần tử mảng 2 chiều ra màn hình.
for (i = 0; i < 5; i++) //vòng for có giá trị i chạy
từ 0 đến 4 cho hàng
{
for (j = 0; j< 10; j++)//vòng for có giá trị j chạy
từ 0 đến 9 cho cột
printf("%3d ", ia[i][j]);
printf("n"); //xuống dòng để in hàng kế tiếp
}
Ví dụ 5.7: Viết chương trình nhập vào 1 ma trận số nguyên n x n. In ra ma trận
vừa nhập vào và ma trận theo thứ tự ngược lại.
/* Tinh trung binh cong n so nguyen */
#include <stdio.h>
#include <conio.h>
#define MAX 50
int main()
{
int ia[MAX][MAX], i, j, in;
72
printf("Nhap vao cap ma tran: ");
scanf("%d", &in);
//Nhap du lieu vao ma tran
for (i = 0; i < in; i++) //vòng for có giá trị i
chạy từ 0 đến in-1 cho hàng
for (j = 0; j< in; j++) //vòng for có giá trị j
chạy từ 0 đến in-1 cho cột
{
printf("Nhap vao phan tu ia[%d][%d]: ", i +
1, j + 1);
scanf("%d", &ia[i][j]);
}
//In ma tran
//Vòng for có giá trị i chạy từ 0 đến in-1 cho hàng
for (i = 0; i < in; i++)
{
//vòng for có giá trị j chạy từ 0 đến in-1 cho
cột
for (j = 0; j< in; j++)
printf("%3d ", ia[i][j]);
printf("n"); //xuống dòng để in hàng
kế tiếp
}
printf("n"); //Tao khoang cach giua 2 ma
tran
//In ma tran theo thu tu nguoc
for (i = in-1; i >= 0; i--) //vòng for có giá trị i
chạy từ in-1 đến 0 cho hàng
73
{
//vòng for có giá trị j chạy từ in-1 đến 0 cho
cột
for (j = in-1; j>= 0; j--)
printf("%3d ", ia[i][j]);
printf("n"); //xuống dòng để in hàng kế
tiếp
}
getch();
}
d) Khởi tạo mảng 2 chiều
Ví dụ 5.8: Khởi tạo mảng hai chiều
/* Chuong trinh ve chu H lon */
#include <stdio.h>
#include <conio.h>
#define MAX 5
int H[MAX][MAX] = {{1, 0, 0, 0, 1},
{1, 0, 0, 0, 1},
{1, 1, 1, 1, 1},
{1, 0, 0, 0, 1},
{1, 0, 0, 0, 1}};
int main()
{
int i , j;
for (i = 0; i < MAX; i++)
{
for (j = 0; j< MAX; j++)
if (H[i][j])
printf("!");
else
74
printf(" ");
printf("n");
}
getch();
}
e) Dùng mảng 1 chiều làm tham số cho hàm
Ví dụ 5.9: Dùng mảng 1 hiều làm tham số cho hàm
/* Chuong trinh tim so lon nhat su dung ham */
#include <stdio.h>
#include <conio.h>
#define MAX 20
//Khai bao prototype
int max(int, int);
//Ham tim so lon nhat trong mang 1 chieu
int max(int ia[], int in)
{
int i, imax;
imax = ia[0]; //cho phan tu dau tien la max
for (i = 1; i < in; i++)
if (imax < ia[i]) //neu so dang xet >
max
imax = ia[i]; //gan so nay cho
max
return imax; //tra ve ket qua so
lon nhat
}
int main()
{
int ia[MAX];
int i = 0, inum;
75
do
{
printf("Nhap vao mot so: ");
scanf("%d", &ia[i]);
} while (ia[i++] != 0);
i--;
inum = max(ia, i);
printf("So lon nhat la: %d.n", inum);
getch();
}
Giải thích chương trình:
Chương trình ban đầu hàm max có hai tham số truyền vào và kết quả trả về là giá
trị max có kiểu nguyên, một tham số là mảng 1 chiều kiểu int và một tham số có kiểu
int. Với chương trình sau khi sửa hàm max chỉ còn một tham số truyền vào nhưng cho
kết quả như nhau. Do sau khi sửa chương trình mảng a[MAX] được khai báo lại là
biến toàn cục nên hàm max không cần truyền tham số mảng vào cũng có thể sử dụng
được. Tuy vậy, khi lập trình bạn nên viết như chương trình ban đầu là truyền tham số
mảng vào (dạng tổng quát) để hàm max có thể thực hiện được trên nhiều mảng khác
nhau. Còn với chương trình sửa lại bạn chỉ sử dụng hàm max được với mảng a mà
thôi.
Bạn khai báo các mảng sau ia[MAX], ib[MAX], ic[MAX]. Để tìm giá trị lớn
nhất của từng mảng. Bạn chỉ cần gọi hàm
- imax_a = max(ia, i);
- imax_b = max(ib, i);
- imax_c = max(ic, i);
Với chương trình sửa lại bạn không thể tìm được số lớn nhất của mảng b và c.
Bạn lưu ý rằng khi truyền mảng sang hàm, không tạo bản sao mảng mới. Vì vậy
mảng truyền sang hàm có dạng tham biến. Nghĩa là giá trị của các phần tử trong mảng
sẽ bị ảnh hưởng nếu có sự thay đổi trên chúng.
76
Ví dụ 5.10: Tìm số lớn nhất của 3 mảng a, b, c
/* Chuong trinh tim so lon nhat su dung ham */
#include <stdio.h>
#include <conio.h>
#define MAX 20
//Khai bao prototype
int max(int, int);
int input(int);
//Ham tim phan tu lon nhat trong mang 1 chieu
int max(int ia[], int in)
{
int i, imax;
imax = ia[0]; //cho phan tu dau tien la
max
for (i = 1; i < in; i++)
if (imax < ia[i]) //neu so dang xet > max
imax = ia[i]; //gan so nay cho max
return imax; //tra ve ket qua so lon nhat
}
//Ham nhap lieu vao mang 1 chieu
int input(int ia[])
{
int i = 0;
do
{
printf("Nhap vao mot so: ");
scanf("%d", &ia[i]);
} while (ia[i++] != 0);
i--;
return i;
77
}
int main()
{
int ia[MAX], ib[MAX], ic[MAX];
int inum1, inum2, inum3;
printf("Nhap lieu cho mang a: n");
inum1 = max(ia, input(ia));
printf("Nhap lieu cho mang b: n");
inum2 = max(ib, input(ib));
printf("Nhap lieu cho mang c: n");
inum3 = max(ic, input(ic));
printf("So lon nhat cua mang a: %d, b: %d, c: %d.n",
inum1, inum2, inum3);
getch();
}
Hàm input có kiểu trả về là int thông qua biến i (cho biết số lượng phần tử đã
nhập vào) và 1 tham số là mảng 1 chiều kiểu int. Dòng 41, 43, 45 lần lượt gọi hàm
input với các tham số là mảng a, b, c. Khi hàm input thực hiện việc nhập liệu thì các
phần tử trong mảng cũng được cập nhật theo.
f) Dùng mảng 2 chiều làm tham số cho hàm
Ví dụ 5.11: Nhập vào 2 ma trận vuông cấp n số thập phân. Cộng 2 ma trận này
lưu vào ma trận thứ 3 và tìm số lớn nhất trên ma trận thứ 3.
/* Cong ma tran */
#include <stdio.h>
#include <conio.h>
#define MAX 20
//Khai bao prototype
void input(float);
void output(float);
78
void add(float, float, float);
float max(float);
//Khai bao bien toan cuc
int in;
//Ham tim so lon nhat trong mang 2 chieu
float max(float fa[][MAX])
{
float fmax;
fmax = fa[0][0]; //cho phan tu dau tien la max
for (int i = 0; i < in; i++)
for (int j = 0; j< in; j++)
if (fmax < fa[i][j]) //neu so
dang xet > max
fmax = fa[i][j]; //gan so nay cho
max
return fmax; //tra ve ket qua
so lon nhat
}
//Ham nhap lieu mang 2 chieu
void input(float fa[][MAX])
{
float tg;
for (int i = 0; i < in; i++)
for (int j = 0; j< in; j++)
{
printf("Nhap vao ptu[%d][%d]: ", i, j);
scanf("%f", &fa[i,j]);
}
}
//Ham in mang 2 chieu ra man hinh
79
void output(float fa[][MAX])
{
for (int i = 0; i < in; i++)
{
for (int j = 0; j< in; j++)
printf("%5.2f", fa[i][j]);
printf("n");
}
}
//Ham cong 2 mang 2 chieu
void add(float fa[][MAX], float fb[][MAX], float
fc[][MAX])
{
for (int i = 0; i < in; i++)
for (int j = 0; j< in; j++)
fc[i][j] = fa[i][j] + fb[i][j];
}
int main()
{
float fa[MAX][MAX], fb[MAX][MAX], fc[MAX][MAX];
printf("Nhap vao cap ma tran: ");
scanf("%d", &in);
printf("Nhap lieu ma tran a: n");
input(fa);
printf("Nhap lieu ma tran b: n");
input(fb);
printf("Nhap lieu ma tran c: n");
input(fc);
add(fa, fb, fc);
80
printf("Ma tran a: n");
output(fa);
printf("Ma tran b: n");
output(fb);
printf("Ma tran c: n");
output(fc);
printf("So lon nhat cua ma tran c la: %5.2f.n",
max(fc));
getch();
}
Trong chương trình khai báo biến in toàn cục do biến này sử dụng trong suốt quá
trình chạy chương trình. Tham số truyền vào hàm là mảng hai chiều dưới dạng
a[][MAX] vì hàm không dành chỗ cho mảng, hàm chỉ cần biết số cột để tham khảo
đến các phần tử.
5.2. Chuỗi ký tự
5.2.1. Khái niệm
Chuỗi được xem như là một mảng 1 chiều gồm các phần tử có kiểu char như mẫu
tự, con số và bất cứ ký tự đặc biệt như +, -, *, /, $, #…
Theo quy ước, một chuỗi sẽ được kết thúc bởi ký tự null ('0': kí tự rỗng).
Ví dụ: chuỗi "Infoworld" được lưu trữ như sau:
Cách khai báo chuỗi:
Ví dụ khai báo chuỗi có tên cname:
char cname[30];
81
Ý nghĩa: Khai báo chuỗi cname có chiều dài 30 kí tự. Do chuỗi kết thúc bằng kí
tự null, nên khi bạn khai báo chuỗi có chiều dài 30 kí tự chỉ có thể chứa 29 kí tự.
Ví dụ 5.12: Nhập vào in ra tên
/* Chuong trinh nhap va in ra ten*/
#include <stdio.h>
#include <conio.h>
int main()
{
char cname[30];
printf("Cho biet ten cua ban: ");
scanf("%s", cname);
printf("Chao ban %sn", cname);
getch();
}
Lưu ý: Không cần sử dụng toán tử địa chỉ & trong cname trong lệnh scanf("%s",
cname), vì bản thân fname đã là địa chỉ.
Dùng hàm scanf để nhập chuỗi có hạn chế như sau: Khi bạn thử lại chương trình
trên với dữ liệu nhập vào là Mai Lan, nhưng khi in ra bạn chỉ nhận được Mai. Vì hàm
scanf nhận vào dữ liệu đến khi gặp khoảng trắng thì kết thúc.
5.2.2. Một số hàm thao tác trên chuỗi ký tự
Ví dụ 5.13: Sử dụng hàm gets, puts phải khai báo #include <stdio.h>
/* Chuong trinh nhap va in ra ten*/
#include <stdio.h>
int main()
{
char cname[30];
puts("Cho biet ten cua ban: ");
gets(cname);
puts("Chao ban ");
82
puts(cname);
}
Đối với hàm puts kí tự kết thúc chuỗi null (0) được thay thế bằng kí tự newline
(n). Hàm gets và puts chỉ có 1 đối số và không sử dụng dạng thức trong nhập liệu
cũng như xuất ra màn hình.
Khởi tạo chuỗi:
Ví dụ 5.14: Chương trình nhập và in ra tên
#include <stdio.h>
int main()
{
char cname[30];
char chao[] = "Chao ban";
printf("Cho biet ten cua ban: ");
gets(cname);
printf("%s %s.n", chao, cname);
}
Chiều dài tối đa của chuỗi khởi tạo bằng số kí tự + 1 (kí tự null). Với chuỗi chao
có chiều dài là 9.
Mảng chuỗi:
Ví dụ 5.15: Chơng trình nhập tháng (số) và in tháng (chữ) tương ứng
#include <stdio.h>
int main()
{
char cthang[12][15] = {"January", "February",
"March", "April",
"May", "June", "July", "August",
"September",
"October", "November", "December"};
int ithang;
83
printf("Nhap vao thang (1-12): ");
scanf("%d", &ithang);
printf("%s.n", cthang[ithang-1]);
}
5.2.3. Một số ví dụ minh họa
5.3. Dữ liệustructure
Đối với mảng, chỉ có thể lưu nhiều thông tin có cùng kiểu dữ liệu. Nhưng với
structure ta có thể lưu thông tin như một mảng có nhiều kiểu dữ liệu khác nhau.
5.3.1. Khái niệm
Ví dụ 5.16: khai báo một structure về thông tin nhân viên
Ví dụ trên định nghĩa kiểu dữ liệu mới có tên là struct nhanvien. Mỗi biến kiểu
này gồm 2 phần tử: biến nguyên có tên là manv và biến chuỗi có tên hoten.
5.3.2. Truy xuất đến các thành phần kiểu cấu trúc
5.3.3. Khai báo kiểu cấu trúc
5.3.4. Cách khai báo biến có kiểu structure
struct nhanvien nv; hoặc nhanvien nv;
Khai báo biến nv có kiểu struct nhanvien
Vừa tạo structure nhanvien vừa khai báo biến nv
struct nhanvien
{
int manv;
84
char hoten[30];
} nv;
Tham chiếu các phần tử trong structure:
Để tham chiếu đến manv trong nv ta viết như sau: nv.manv (là biến có kiểu int)
Đối với biến khai báo kiểu con trỏ nhanvien *nv thì tham chiếu đến phần tử
manv: nv -> manv.
Ví dụ 5.17: Nhập và in danh sách nhân viên.
/* Danh sach nhan vien */
#include <stdio.h>
#include <stdlib.h>
#define MAX 50
int main()
{
struct nhanvien
{
int manv;
char hoten[30];
};
nhanvien snv[MAX];
char ctam[10];
int i, in;
printf("Nhap vao so nhan vien: ");
gets(ctam);
in = atoi(ctam);
//Nhap danh sach nhan vien
85
for(i = 0; i < in; i++)
{
printf("Nhap vao ma nhan vien thu %d: ", i + 1);
gets(ctam);
snv[i].manv = atoi(ctam);
printf("Nhap vao ho ten: ");
gets(snv[i].hoten);
}
//in danh sach nhan vien
for(i = 0; i < in; i++)
printf("%5d %sn", snv[i].manv, snv[i].hoten);
}
g) Khởi tạo structure
Ví dụ 5.18: Nhập vào bảng số xe, cho biết xe đó đăng kí ở tỉnh nào
/* Xac dinh bien so xe */
#include <stdio.h>
#include <stdlib.h>
#define MAX 6
int main()
{
struct Tinh
{
int ma;
char *ten;
};
Tinh sds[MAX] = {{20, "Thai Nguyen"}, {29, "Ha Noi"},
{22, "Tuyen Quang"}};
char ctam[10];
int i, in;
printf("Nhap vao bien so xe: ");
86
gets(ctam);
in = atoi(ctam);
for(i = 0; i < MAX; i++)
if (sds[i].ma == in)
printf("Xe dang ki o tinh %s.n",
sds[i].ten);
}
h) Structure lồng nhau
Ví dụ 5.19: Danh sách nhân viên
#include <stdio.h>
#include <stdlib.h>
#define MAX 50
int main()
{
struct giacanh
{
char vo_chong[30];
char con;
};
struct nhanvien
{
int manv;
char hoten[30];
giacanh canhan;
};
nhanvien snv[MAX];
char ctam[10];
int i, in;
printf("Nhap vao so nhan vien: ");
gets(ctam);
87
in = atoi(ctam);
//Nhap danh sach nhan vien
for(i = 0; i < in; i++)
{
printf("Nhap vao ma nhan vien thu %d: ", i + 1);
gets(ctam);
snv[i].manv = atoi(ctam);
printf("Nhap vao ho ten: ");
gets(snv[i].hoten);
printf("Cho biet ten vo (hoac chong): ");
gets(snv[i].canhan.vo_chong);
printf("So con: ");
gets(ctam);
}
//in danh sach nhan vien
for(i = 0; i < in; i++)
{
printf("Ma so: %dnHo ten: %sn Ho ten vo (hoac
chong): %snSo con: %d", snv[i].manv, snv[i].hoten,
snv[i].canhan.vo_chong, snv[i].canhan.con);
}
88
CCHHƯƯƠƠNNGG 66.. TTẬẬPP TTIINN
6.1. Khái niệm về tệp tin
Tệp tin hay tệp dữ liệu là một tập hợp các dữ liệu có liên quan với nhau và có
cùng một kiểu được nhóm lại với nhau thành một dãy. Chúng thường được chứa trong
một thiết bị nhớ ngoài của máy tính (đĩa mềm, đĩa cứng...) dưới một cái tên nào đó.
Tên tiếng Anh của tệp là file, nó được dùng để chỉ ra một hộp đựng các phiếu
hay thẻ ghi của thư viện. Một hình ảnh rõ nét giúp ta hình dung ra tệp là tủ phiếu của
thư viện. Một hộp có nhiều phiếu giống nhau về hình thức và tổ chức, song lại khác
nhau về nội dung. ở đây, tủ phiếu là tệp, các lá phiếu là các thành phần của tệp. Trong
máy tính, một đĩa cứng hoặc một đĩa mềm đóng vai trò chiếc tủ (để chứa nhiều tệp).
Tệp được chứa trong bộ nhớ ngoài, điều đó có nghĩa là tệp được lưu trữ để dùng
nhiều lần và tồn tại ngay cả khi chương trình kết thúc hoặc mất điện. Chính vì lý do
trên, chỉ những dữ liệu nào cần lưu trữ (như hồ sơ chẳng hạn) thì ta nên dùng đến tệp.
Tệp là một kiểu dữ liệu có cấu trúc. Định nghĩa tệp có phần nào giống mảng ở
chỗ chúng đều là tập hợp của các phần tử dữ liệu cùng kiểu, song mảng thường có số
phần tử cố định, số phần tử của tệp không được xác định trong định nghĩa.
Trong C, các thao tác tệp được thực hiện nhờ các hàm thư viện. Các hàm này
được chia làm hai nhóm: nhóm 1 và nhóm 2. Các hàm cấp 1 là các hàm nhập / xuất hệ
thống, chúng thực hiện việc đọc ghi như DOS. Các hàm cấp 2 làm việc với tệp thông
qua một biến con trỏ tệp.
Do các hàm cấp 2 có nhiều kiểu truy xuất và dễ dùng hơn so với các hàm cấp 1
nên trong các chương trình viết trong C, các hàm cấp 2 hay được sử dụng hơn.
Một tệp tin dù được xây dựng bằng cách nào đi nữa cũng chỉ đơn giản là một
dãy các byte ghi trên đĩa (có giá trị từ 0 đến 255). Số byte của dãy chính là độ dài của
tệp.
Có hai kiểu nhập xuất dữ liệu lên tệp: Nhập xuất nhị phân và nhập xuất văn bản.
Nhập xuất nhị phân:
89
- Dữ liệu ghi lên tệp theo các byte nhị phân như bộ nhớ, trong quá trình nhập
xuất, dữ liệu không bị biến đổi.
- Khi đọc tệp, nếu gặp cuối tệp thì ta nhận được mã kết thúc tệp EOF (được định
nghĩa trong stdio.h bằng -1) và hàm feof cho giá trị khác 0.
Nhập xuất văn bản:
- Kiểu nhập xuất văn bản chỉ khác kiểu nhị phân khi xử lý ký tự chuyển dòng
(mã 10) và ký tự mã 26. Đối với các ký tự khác, hai kiểu đều đọc ghi như nhau.
- Mã chuyển dòng:
Khi ghi, một ký tự LF (mã 10) được chuyển thành 2 ký tự CR (mã 13) và LF
Khi đọc, 2 ký tự liên tiếp CR và LF trên tệp chỉ cho ta một ký tự LF
Mã kết thúc tệp:
Trong khi đọc, nếu gặp ký tự có mã 26 hoặc cuối tệp thì ta nhận được mã kết
thúc tệp EOF (bằng -1) và hàm feof(fp) cho giá trị khác 0 (bằng 1).
6.2. Một số hàm thường dùng khi thao tác trên tệp
6.2.1. Khai báo sử dụng tệp
Để khai báo sử dụng tệp, ta dùng lệnh sau:
FILE biến_con_trỏ_tệp;
Trong đó biến_con_trỏ_tệp có thể là biến đơn hay một danh sách các biến phân
cách nhau bởi dấu phảy ( dấu , ).
Ví dụ 6.1:
FILE *vb, *np; /* Khai báo hai biến con trỏ tệp */
6.2.2. Mở tệp - hàm fopen
Cấu trúc ngữ pháp của hàm:
FILE *fopen(const char *tên_tệp, const char *kiểu);
Nguyên hàm trong: stdio.h
Trong đó:
90
Đối thứ nhất là tên tệp, đối thứ hai là kiểu truy nhập.
Công dụng:
Hàm dùng để mở tệp. Nếu thành công hàm cho con trỏ kiểu FILE ứng với tệp
vừa mở. Các hàm cấp hai sẽ làm việc với tệp thông qua con trỏ này. Nếu có lỗi hàm sẽ
trả về giá trị NULL.
Bảng sau chỉ ra các giá trị của kiểu:
Tên kiểu ý nghĩa
"r" "rt"
Mở một tệp để đọc theo kiểu văn bản. Tệp cần đọc phải đã tồn
tại, nếu không sẽ có lỗi
"w" "wt"
Mở một tệp để ghi theo kiểu văn bản. Nếu tệp đã tồn tại thì nó sẽ
bị xoá.
"a" "at"
Mở một tệp để ghi bổ xung theo kiểu văn bản. Nếu tệp chưa tồn
tại thì tạo tệp mới.
"rb"
Mở một tệp để đọc theo kiểu nhị phân. Tệp cần đọc phải đã tồn
tại, nếu không sẽ có lỗi.
"wb"
Mở một tệp mới để ghi theo kiểu nhị phân. Nếu tệp đã tồn tại thì
nó sẽ bị xoá.
"ab"
Mở một tệp để ghi bổ xung theo kiểu nhị phân. Nếu tệp chưa tồn
tại thì tạo tệp mới.
"r+" "r+t"
Mở một tệp để đọc/ghi theo kiểu văn bản. Tệp cần đọc phải đã
tồn tại, nếu không sẽ có lỗi
"w+" "w+t"
Mở một tệp để đọc/ghi theo kiểu văn bản. Nếu tệp đã tồn tại thì
nó sẽ bị xoá.
"a+" "a+t"
Mở một tệp để đọc/ghi bổ xung theo kiểu văn bản. Nếu tệp chưa
tồn tại thì tạo tệp mới.
91
"r+b"
Mở một tệp để đọc/ghi theo kiểu nhị phân. Tệp cần đọc phải đã
tồn tại, nếu không sẽ có lỗi.
"w+b"
Mở một tệp mới để đọc/ghi theo kiểu nhị phân. Nếu tệp đã tồn
tại thì nó sẽ bị xoá.
"a+b"
Mở một tệp để đọc/ghi bổ xung theo kiểu nhị phân. Nếu tệp chưa
tồn tại thì tạo tệp mới.
Chú ý:Trong các kiểu đọc ghi, ta nên lầm sạch vùng đệm trước khi chuyển từ đọc
sang ghi hoặc ngược lại. Ta sẽ đề cập đến các hàm với tính năng xoá sau này.
Ví dụ 6.2:
f=fopen("TEPNP","wb");
6.2.3. Đóng tệp - hàm fclose
Cấu trúc ngữ pháp của hàm:
int fclose(FILE *fp);
Nguyên hàm trong: stdio.h
Trong đó:fp là con trỏ ứng với tệp cần đóng.
Công dụng:Hàm dùng để đóng tệp khi kết thúc các thao tác trên nó. Khi đóng
tệp, máy thực hiện các công việc sau:
 Khi đang ghi dữ liệu thì máy sẽ đẩy dữ liệu còn trong vùng đệm lên đĩa
 Khi đang đọc dữ liệu thì máy sẽ xoá vùng đệm
 Giải phóng biến trỏ tệp.
 Nếu lệnh thành công, hàm sẽ cho giá trị 0, trái lại nó cho hàm EOF.
Ví dụ 6.3:
fclose(f);
92
6.2.4. Đóng tất cả các tệp đang mở- hàm fcloseall:
Cấu trúc ngữ pháp của hàm:
int fcloseall(void);
Nguyên hàm trong: stdio.h
Công dụng:Hàm dùng để đóng tất cả các tệp đang mở . Nếu lệnh thành công,
hàm sẽ cho giá trị bằng số là số tệp được đóng, trái lại nó cho hàm EOF.
Ví dụ 6.4:
fcloseall();
6.2.5. Kiểmtra cuối tệp - hàm feof
Cấu trúc ngữ pháp của hàm:
int feof(FILE *fp);
Nguyên hàm trong: stdio.h
Trong đó fp là con trỏ tệp.
Công dụng:Hàm dùng để kiểm tra cuối tệp. Hàm cho giá trị khác 0 nếu gặp cuối
tệp khi đọc, trái lại hàm cho giá trị 0.
6.2.6. Truy nhập ngẫu nhiên - các hàm di chuyên con trỏ chỉ vị:
6.2.6.1. Chuyển con trỏ chỉ vị về đầu tệp - Hàm rewind:
Cấu trúc ngữ pháp:
void rewind(FILE *fp);
Nguyên hàm trong: stdio.h
Trong đó fp là con trỏ tệp.
Công dụng:Chuyển con trỏ chỉ vị của tệp fp về đầu tệp. Khi đó việc nhập xuất
trên tệp fp được thực hiện từ đầu.
Ví dụ 6.5:
rewind(f);
93
6.2.6.2. Chuyển con trỏ chỉ vị trí cần thiết - Hàm fseek
Cấu trúc ngữ pháp:
int fseek(FILE *fp, long sb, int xp);
Nguyên hàm trong: stdio.h
Trong đó
 fp là con trỏ tệp.
 sb là số byte cần di chuyển.
 xp cho biết vị trí xuất phát mà việc dịch chuyển được bắt đầu từ đó.
 xp có thể nhận các giá trị sau:
xp=SEEK_SET hay 0: Xuất phát từ đầu tệp.
xp=SEEK_CUR hay 1: Xuất phát từ vị trí hiện tại của con trỏ chỉ vị.
xp=SEEK_END hay 2: Xuất phát từ cuối tệp.
Công dụng:Chuyển con trỏ chỉ vị của tệp fp về vị trí xác định bởi xp qua một số
byte xác định bằng giá trị tuyệt đối của sb. Chiều di chuyển là về cuối tệp nếu sb
dương, trái lại nó sẽ di chuyển về đầu tệp. Khi thành công, hàm trả về giá trị 0. Khi có
lỗi hàm trả về giá trị khác không.
Chú ý:Không nên dùng fseek trên tệp tin văn bản, do sự chuyển đổi ký tự sẽ làm
cho việc định vị thiếu chính xác.
Ví dụ 6.6:
fseek(stream, SEEK_SET, 0);
6.2.6.3. Vị trí hiện tại của con trỏ chỉ vị - Hàm ftell:
Cấu trúc ngữ pháp:
int ftell(FILE *fp);
Nguyên hàm trong: stdio.h.
Trong đó fp là con trỏ tệp.
94
Công dụng:Hàm cho biết vị trí hiện tại của con trỏ chỉ vị (byte thứ mấy trên tệp
fp) khi thành công. Số thứ tự tính từ 0. Trái lại hàm cho giá trị -1L.
Ví dụ 6.7:
Sau lệnh fseek(fp,0,SEEK_END);
ftell(fp) cho giá trị 3.
Sau lệnh fseek(fp,-1,SEEK_END);
ftell(fp) cho giá trị 2.
6.2.7. Ghi các mẫu tinlên tệp - hàm fwrite
Cấu trúc ngữ pháp của hàm:
int fwrite(void *ptr, int size, int n, FILE *fp);
Nguyên hàm trong: stdio.h
Trong đó:
 ptr là con trỏ trỏ tới vùng nhớ chứa dữ liệu cần ghi.
 size là kích thước của mẫu tin theo byte
 n là số mẫu tin cần ghi
 fp là con trỏ tệp
Công dụng:Hàm ghi n mẫu tin kích thước size byte từ vùng nhớ ptr lên tệp
fp.Hàm sẽ trả về một giá trị bằng số mẫu tin thực sự ghi được.
Ví dụ 6.8:
#include <stdio.h>
struct mystruct
{
int i;
char ch;
};
int main()
{
95
FILE *stream;
struct mystruct s;
stream = fopen("TEST.TXT", "wb") /* Mở tệp TEST.TXT */
s.i = 0;
s.ch = 'A';
fwrite(&s, sizeof(s), 1, stream); /* Viết cấu trúc vào
tệp */
fclose(stream); /* Đóng tệp */
return 0;
}
6.2.8. Đọc các mẫu tintừ tệp - hàm fread
Cấu trúc ngữ pháp của hàm:
int fread(void *ptr, int size, int n, FILE *fp);
Nguyên hàm trong: stdio.h.
Trong đó:
 ptr là con trỏ trỏ tới vùng nhớ chứa dữ liệu cần ghi.
 size là kích thước của mẫu tin theo byte
 n là số mẫu tin cần ghi
 fp là con trỏ tệp
Công dụng:Hàm đọc n mẫu tin kích thước size byte từ tệp fp lên lên vùng nhớ
ptr.Hàm sẽ trả về một giá trị bằng số mẫu tin thực sự đọc được.
Ví dụ 6.9:
#include <string.h>
#include <stdio.h>
int main()
{
FILE *stream;
96
char msg[] = "Kiểm tra";
char buf[20];
stream = fopen("DUMMY.FIL", "w+");
/* Viết vài dữ liệu lên tệp */
fwrite(msg, strlen(msg)+1, 1, stream);
/* Tìm điểm đầu của file */
fseek(stream, SEEK_SET, 0);
/* Đọc số liệu và hiển thị */
fread(buf, strlen(msg)+1, 1, stream);
printf("%sn", buf);
fclose(stream);
return 0;
}
6.2.9. Nhập xuất ký tự
6.2.9.1. Các hàm putc và fputc
Cấu trúc ngữ pháp:
int putc(int ch, FILE *fp);
int fputc(int ch, FILE *fp);
Nguyên hàm trong: stdio.h.
Trong đó:ch là một giá trị nguyên, fp là một con trỏ tệp.
Công dụng:Hàm ghi lên tệp fp một ký tự có mẫ bằng
m=ch % 256.
ch được xem là một giá trị nguyên không dấu. Nếu thành công hàm cho mã ký tự
được ghi, trái lại cho EOF
Ví dụ 6.10:
#include <stdio.h>
int main()
{
97
char msg[] = "Hello worldn";
int i = 0;
while (msg[i])
putc(msg[i++], stdout); /* stdout thiết bị ra chuẩn
- Màn hình*/
return 0;
}
6.2.9.2. Các hàm getc và fgettc
Cấu trúc ngữ pháp:
int gretc(FILE *fp);
int fputc(FILE *fp);
Nguyên hàm trong: stdio.h.
Trong đó:fp là một con trỏ tệp.
Công dụng:Hàm đọc một ký tự từ tệp fp. Nếu thành công hàm sẽ cho mã đọc
được ( có giá trị từ 0 đến 255). Nếu gặp cuối tệp hay có lỗi hàm sẽ trả về EOF.
Trong kiểu văn bản, hàm đọc một lượt cả hai mã 13, 10 và trả về giá trị 10. Khi
gặp mã 26 hàm sẽ trả về EOF.
Ví dụ 6.11:
#include <string.h>
#include <stdio.h>
#include <conio.h>
int main()
{
FILE *stream;
char string[] = "Kiem tra";
char ch;
/* Mở tệp để cập nhật*/
stream = fopen("DUMMY.FIL", "w+");
/*Viết một xâu ký tự vào tệp */
98
fwrite(string, strlen(string), 1, stream);
/* Tìm vị trí đầu của tệp */
fseek(stream, 0, SEEK_SET);
do
{
/* Đọc một ký tự từ tệp */
ch = fgetc(stream);
/* Hiển thị ký tự */
putch(ch);
} while (ch != EOF);
fclose(stream);
return 0;
}
6.2.10. Xoá tệp - hàm unlink:
Cấu trúc ngữ pháp:
int unlink(const char *tên_tệp)
Nguyên hàm trong: dos.h, io.h, stdio.h.
Trong đótên_tệp là tên của tệp cần xoá.
Công dụng:Dùng để xoá một tệp trên đĩa. Nếu thành công, hàm cho giá trị 0, trái
lại hàm cho giá trị EOF.
Ví dụ 6.12:
#include <stdio.h>
#include <io.h>
int main(void)
{
FILE *fp = fopen("junk.jnk","w");
int status;
fprintf(fp,"junk");
status = access("junk.jnk",0);
99
if (status == 0)
printf("Tệp tồn tạin");
else
printf("Tệp không tồn tạin");
fclose(fp);
unlink("junk.jnk");
status = access("junk.jnk",0);
if (status == 0)
printf("Tệp tồn tạin");
else
printf("Tệp không tồn tạin");
return 0;
}
6.3. Một số ví dụ
6.3.1. Ghi, đọc mảng
Ví dụ 6.13:Ghi n số nguyên vào file và độc ra từ file
#include <stdio.h>
#include <conio.h>
#include <stdlib.h>
#define MAX 5
int main()
{
FILE *f;
int i, ia[MAX], ib[MAX];
for (i = 0; i < 10; i++)
{
printf("Nhap vao mot so: ");
scanf("%d", &ia[i]);
100
}
if((f = fopen("array.dat", "wb")) == NULL)
{
printf("Khong the mo file!n");
exit(0);
}
fwrite(ia, sizeof(ia), 1, f); //ghi mang vao
file
fclose(f);
f = fopen("array.dat", "rb");
fread(ib, sizeof(ib), 1, f); //doc mang tu
file
for (i = 0; i < 10; i++)
printf("%d ", ib[i]);
fclose(f);
getch();
}
6.3.2. Ghi, đọc structure
Ví dụ 6.14: Danh sách sinh viên
#include <stdio.h>
#include <conio.h>
#include <stdlib.h>
#define MAX 50
int main()
{
FILE *f;
struct nhanvien
{
101
int manv;
char hoten[30];
};
nhanvien snv[MAX], snv1[MAX];
char ctam[10];
int i, in;
printf("Nhap vao so nhan vien: ");
gets(ctam);
in = atoi(ctam);
//Nhap danh sach nhan vien va ghi vao file
if((f = fopen("struct.dat", "wb")) == NULL)
{
printf("Khong the mo file!n");
exit(0);
}
fwrite(&in, sizeof(int), 1, f);
//ghi so nhan vien vao file
for(i = 0; i < in; i++)
{
printf("Nhap vao ma nhan vien thu %d: ", i + 1);
gets(ctam);
snv[i].manv = atoi(ctam);
printf("Nhap vao ho ten: ");
gets(snv[i].hoten);
fwrite(&snv[i], sizeof(nhanvien), 1, f); //ghi
tung nhan vien vao file
}
fclose(f);
//doc danh sach nhan vien tu file va in ra
f = fopen("struct.dat", "rb");
102
fread(&in, sizeof(int), 1, f); //doc so
nhan vien
for(i = 0; i < in; i++)
{
//doc tung nhan vien in ra man hinh
fread(&snv1[i], sizeof(nhanvien, 1, f);
printf("%5d %sn", snv[i].manv, snv[i].hoten);
}
getch();
}
103
TTààii lliiệệuu tthhaamm kkhhảảoo
[1]. Lê Đăng Hưng, Trần Việt Linh, Lê Đức Trung, Nguyễn Thanh Thủy, Ngôn ngữ
lập trình C, NXB Giáo dục, 1996.
[2]. Phạm Văn Ất, Giáo trình kỹ thuật lập trình C - Căn bản và nâng cao, NXB Hồng
Đức, 2009.
[3]. Phạm Văn Ất, Giáo trình C++ và lập trình hướng đối, NXB Hồng Đức, 2009.
[4]. http://vi.wikipedia.org/wiki/C%2B%2B
[5]. https://developers.google.com/edu/c++
[6]. http://www.tutorialspoint.com/cplusplus/index.htm
[7]. http://www.tutorialspoint.com/cprogramming
[8]. http://www.cplusplus.com
[9]. http://www.cppreference.com

Lt giao trinh nhap mon lap trinh c 2015_02_26

  • 1.
    TRƯỜNG ĐẠI HỌCCÔNG NGHỆ THÔNG TIN VÀ TRUYỀN THÔNG KHOA CÔNG NGHỆ THÔNG TIN -------------o0o------------ BÀI GIẢNG NHẬP MÔN LẬP TRÌNH Nhóm biên soạn: Bộ môn Công nghệ lập trình &Ứng dụng Hệ đào tạo: Đại học chính qui Năm học 2014 – 2015
  • 2.
    2 TRƯỜNG ĐẠI HỌCCÔNG NGHỆ THÔNG TIN VÀ TRUYỀN THÔNG KHOA CÔNG NGHỆ THÔNG TIN -------------o0o------------ BÀI GIẢNG MÔN HỌC NHẬP MÔN LẬP TRÌNH HỆ ĐẠI HỌC CHÍNH QUY KHOA PHÊ DUYỆT BM PHÊ DUYỆT GV PHỤC TRÁCH Năm học 2014 – 2015
  • 3.
    3 MỤC LỤC CHƯƠNG 1.GIỚI THIỆU TỔNG QUAN VỀ LẬP TRÌNH ......................................6 1.1. Khái niệm về chương trình máy tính .....................................................................6 1.1.1. Chương trình (Program) ........................................................................................6 1.1.2. Giải thuật (Algorithm) ...........................................................................................6 1.1.3. Ngôn ngữ lập trình (Programming language).....................................................7 1.2. Biểu diễn thuật toán ...................................................................................................7 1.2.1. Sử dụng ngôn ngữ tự nhiên...................................................................................8 1.2.2. Sử dụng lưu đồ - Sơ đồ khối.................................................................................9 1.2.3. Sử dụng mã giả.................................................................................................... 13 1.3. Các bước xây dựng chương trình......................................................................... 14 1.4. Hệ đếm và biểu diễn số trong hệ đếm.................................................................. 14 1.4.1. Hệ đếm.................................................................................................................. 14 1.4.2. Biểu diễn số trong các hệ đếm........................................................................... 15 1.4.2.1. Hệ đếm thập phân (decimal system).......................................................... 15 1.4.3. Hệ đếm nhị phân (binary number system) ....................................................... 16 1.4.4. Hệ đếm thập lục phân (hexa-decimal number system) .................................. 17 1.4.5. Đổi một số nguyên từ hệ thập phân sang hệ b................................................. 17 CHƯƠNG 2. CÁC THÀNH PHẦN TRONG NGÔN NGỮ C .................................. 18 2.1. Các khái niệm cơ bản.............................................................................................. 18 2.1.1. Từ khóa................................................................................................................. 18 2.1.2. Tên......................................................................................................................... 18 2.1.3. Tập ký tự dùng trong ngôn ngữ C..................................................................... 19 2.1.4. Các kiểu dữ liệu cơ sở ........................................................................................ 20 2.1.5. Cấu trúc một chương trình C ............................................................................. 25 2.2. Biểu thức và các phép toán trong C..................................................................... 27 2.2.1. Biểu thức .............................................................................................................. 27 2.2.2. Các phép toán ...................................................................................................... 28 2.2.3. Biểu thức điều kiện ............................................................................................. 35 2.3. Khai báo biến............................................................................................................ 35 2.3.1. Khai báo biến....................................................................................................... 35
  • 4.
    4 2.3.2. Phạm vicủa biến ................................................................................................. 37 2.4. Ghi chú ....................................................................................................................... 37 2.5. Nhập / Xuất dữ liệu trong C.................................................................................. 38 2.5.1. Hàm printf ............................................................................................................ 38 2.5.2. Hàm scanf............................................................................................................. 41 CHƯƠNG 3. CÁC CẤU TRÚC ĐIỀU KHIỂN ........................................................... 43 3.1. Cấu trúc rẽ nhánh.................................................................................................... 43 3.1.1. Cấu trúc if-else..................................................................................................... 43 3.1.2. Cấu trúc switch:................................................................................................... 46 3.2. Cấu trúc lặp............................................................................................................... 48 3.2.1. Cấu trúc lặp for.................................................................................................... 48 3.2.2. Cấu trúc lặp while ............................................................................................... 51 3.2.3. Cấu trúc lặp do-while.......................................................................................... 52 3.3. Câu lệnh break, continute...................................................................................... 54 3.3.1. Câu lệnh break ..................................................................................................... 54 3.3.2. Câu lệnh continue................................................................................................ 55 CHƯƠNG 4. HÀM VÀ TRUYỀN THAM SỐ ............................................................. 57 4.1. Định nghĩa hàm trong C......................................................................................... 57 4.1.1. Khai báo hàm....................................................................................................... 57 4.1.2. Phạm vi hoạt động của các biến........................................................................ 59 4.2. Truyền tham số cho hàm........................................................................................ 61 4.3. Một số ví dụ minh họa ............................................................................................ 64 CHƯƠNG 5. CÁC KIỂU DỮ LIỆU CÓ CẤU TRÚC................................................ 66 5.1. Kiểu dữ liệu mảng.................................................................................................... 66 5.1.1. Mảng một chiều................................................................................................... 66 5.1.2. Mảng hai chiều .................................................................................................... 70 5.2. Chuỗi ký tự................................................................................................................ 80 5.2.1. Khái niệm ............................................................................................................. 80 5.2.2. Một số hàm thao tác trên chuỗi ký tự ............................................................... 81 5.2.3. Một số ví dụ minh họa........................................................................................ 83 5.3. Dữ liệu structure ...................................................................................................... 83
  • 5.
    5 5.3.1. Khái niệm............................................................................................................. 83 5.3.2. Truy xuất đến các thành phần kiểu cấu trúc .................................................... 83 5.3.3. Khai báo kiểu cấu trúc........................................................................................ 83 5.3.4. Cách khai báo biến có kiểu structure ................................................................ 83 CHƯƠNG 6. TẬP TIN....................................................................................................... 88 6.1. Khái niệm về tệp tin ................................................................................................ 88 6.2. Một số hàm thường dùng khi thao tác trên tệp ................................................ 89 6.2.1. Khai báo sử dụng tệp .......................................................................................... 89 6.2.2. Mở tệp - hàm fopen............................................................................................. 89 6.2.3. Đóng tệp - hàm fclose......................................................................................... 91 6.2.4. Đóng tất cả các tệp đang mở- hàm fcloseall:................................................... 92 6.2.5. Kiểmtra cuối tệp - hàm feof............................................................................... 92 6.2.6. Truy nhập ngẫu nhiên - các hàm di chuyên con trỏ chỉ vị:............................ 92 6.2.6.1. Chuyển con trỏ chỉ vị về đầu tệp - Hàm rewind: ..................................... 92 6.2.6.2. Chuyển con trỏ chỉ vị trí cần thiết - Hàm fseek........................................ 93 6.2.6.3. Vị trí hiện tại của con trỏ chỉ vị - Hàm ftell:............................................. 93 6.2.7. Ghi các mẫu tin lên tệp - hàm fwrite ................................................................ 94 6.2.8. Đọc các mẫu tin từ tệp - hàm fread................................................................... 95 6.2.9. Nhập xuất ký tự ................................................................................................... 96 6.2.9.1. Các hàm putc và fputc ................................................................................. 96 6.2.9.2. Các hàm getc và fgettc................................................................................. 97 6.2.10. Xoá tệp - hàm unlink: ....................................................................................... 98 6.3. Một số ví dụ ............................................................................................................... 99 6.3.1. Ghi, đọc mảng...................................................................................................... 99 6.3.2. Ghi, đọc structure ..............................................................................................100 Tài liệu tham khảo ............................................................................................................103
  • 6.
    6 CCHHƯƯƠƠNNGG 11.. GGIIỚỚIITTHHIIỆỆUU TTỔỔNNGG QQUUAANN VVỀỀ LLẬẬPP TTRRÌÌNNHH 1.1. Khái niệm về chương trình máy tính Phần này chúng ta sẽ tìm hiểu một số khái niệm căn bản về thuật toán, chương trình, ngôn ngữ lập trình. Thuật ngữ "thuật giải" và "thuật toán" dĩ nhiên có sự khác nhau song trong nhiều trường hợp chúng có cùng nghĩa. 1.1.1. Chương trình (Program) Là một tập hợp các mô tả, các phát biểu, nằm trong một hệ thống qui ước về ý nghĩa và thứ tự thực hiện, nhằm điều khiển máy tính làm việc. Theo Niklaus Wirth thì: Chương trình = Thuật toán + Cấu trúc dữ liệu Các thuật toán và chương trình đều có cấu trúc dựa trên 3 cấu trúc điều khiển cơ bản: Tuần tự (Sequential): Các bước thực hiện tuần tự một cách chính xác từ trên xuống, mỗi bước chỉ thực hiện đúng một lần. Chọn lọc (Selection): Chọn 1 trong 2 hay nhiều thao tác để thực hiện. Lặp lại (Repetition): Một hay nhiều bước được thực hiện lặp lại một số lần. Muốn trở thành lập trình viên chuyên nghiệp bạn hãy làm đúng trình tự để có thói quen tốt và thuận lợi sau này trên nhiều mặt của một người làm máy tính. Bạn hãy làm theo các bước sau: Tìm, xây dựng thuật giải (trên giấy)  viết chương trình trên máy  dịch chương trình  chạy và thử chương trình 1.1.2. Giải thuật (Algorithm) Là một dãy các thao tác xác định trên một đối tượng, sao cho sau khi thực hiện một số hữu hạn các bước thì đạt được mục tiêu. Theo R.A.Kowalski thì bản chất của thuật giải: Thuật giải = Logic + Điều khiển
  • 7.
    7 Logic: Đây làphần khá quan trọng, nó trả lời câu hỏi "Thuật giải làm gì, giải quyết vấn đề gì?", những yếu tố trong bài toán có quan hệ với nhau như thế nào v.v… Ở đây bao gồm những kiến thức chuyên môn mà bạn phải biết để có thể tiến hành giải bài toán. Ví dụ 1.1: Để giải một bài toán tính diện tích hình cầu, mà bạn không còn nhớ công thức tính hình cầu thì bạn không thể viết chương trình cho máy để giải bài toán này được. Điều khiển: Thành phần này trả lời câu hỏi: giải thuật phải làm như thế nào?. Chính là cách thức tiến hành áp dụng thành phần logic để giải quyết vấn đề. 1.1.3. Ngôn ngữ lập trình (Programming language) Ngôn ngữ lập trình là hệ thống các ký hiệu tuân theo các qui ước về ngữ pháp và ngữ nghĩa, dùng để xây dựng thành các chương trình cho máy tính. Một chương trình được viết bằng một ngôn ngữ lập trình cụ thể (ví dụ C, …) gọi là chương trình nguồn, chương trình dịch làm nhiệm vụ dịch chương trình nguồn thành chương trình thực thi được trên máy tính. 1.2. Biểudiễn thuật toán Khi chứng minh hoặc giải một bài toán trong toán học, ta thường dùng những ngôn từ toán học như: "ta có", "điều phải chứng minh", "giả thuyết", ... và sử dụng những phép suy luận toán học như phép suy ra, tương đương, ...Thuật toán là một phương pháp thể hiện lời giải bài toán nên cũng phải tuân theo một số quy tắc nhất định. Ðể có thể truyền đạt thuật toán cho người khác hay chuyển thuật toán thành chương trình máy tính, ta phải có phương pháp biểu diễn thuật toán. a) Các đặc trưng của thuật toán: Tính xác định: Các thao tác, các đối tượng, phương tiện trong thuật toán phải có ý nghĩa rõ ràng, không được gây nhầm lẫn. Nói cách khác, hai cơ chế hoạt động khác nhau cùng thực hiện một thuật toán, sử dụng các đối tượng, phương tiện nhập phải cho cùng một kết quả.
  • 8.
    8 Tính dừng: Đòihỏi thuật toán phải dừng và cho kết quả sau một số hữu hạn các bước. Tính đúng của thuật toán: Thuật toán đúng là thuật toán cho kết quả thỏa mãn đặc tả thuật toán với mọi trường hợp của các đối tượng, phương tiện nhập. Tính phổ dụng: Thuật toán để giải một lớp bài toán gồm nhiều bài cụ thể, lớp đó được xác định bởi đặc tả. Dĩ nhiên là có lớp bài toán chỉ gồm 1 bài. Thuật toán khi đó sẽ không cần sử dụng đối tượng, phương tiện nhập nào cả. b) Phương pháp biểu diễn: Thuật toán có thể diễn đạt dưới nhiều hình thức, chẳng hạn dưới dạng lưu đồ, dạng ngôn ngữ tự nhiên, dạng mã giả hoặc một ngôn ngữ lập trình nào khác. Dạng ngôn ngữ tự nhiên: Thuật toán có thể trình bày dưới dạng ngôn ngữ tự nhiên theo trình tự các bước thực hiện trong thuật toán. Dạng ngôn ngữ lập trình: Dùng cấu trúc lệnh, dữ liệu của một ngôn ngữ lập trình nào đó để mô tả. Dạng mã giả: Thuật toán trình bày trong dạng văn bản bằng ngôn ngữ tự nhiên tuy dễ hiểu nhưng khó cài đặt. Dùng một ngôn ngữ lập trình nào đó để diễn tả thì phức tạp, khó hiểu. Thông thường thuật toán cũng được trao đổi dưới dạng văn bản – tuy không ràng buộc nhiều vào cú pháp xác định như các ngôn ngữ lập trình, nhưng cũng tuân theo một số quy ước ban đầu – ta gọi là dạng mã giả. Tùy theo việc định hướng cài đặt thuật toán theo ngôn ngữ lập trình nào ta diễn đạt thuật toán gần với ngôn ngữ ấy. Dạng lưu đồ: Trong các phương pháp biểu diễn, chúng ta sẽ chủ yếu nghiên cứu phương pháp biểu diễn theo dạng này. Dạng lưu đồ dùng các hình vẽ (có quy ước) để diễn đạt thuật toán. Lưu đồ cho hình ảnh trực quan và tổng thể của thuật toán, cho nên thường được sử dụng nhiều nhất. 1.2.1. Sử dụng ngôn ngữ tự nhiên Trong cách biểu diễn thuật toán theo ngôn ngữ tự nhiên, người ta sử dụng ngôn ngữ thường ngày để liệt kê các bước của thuật toán. Phương pháp biểu diễn này không
  • 9.
    9 yêu cầu ngườiviết thuật toán cũng như người đọc thuật toán phải nắm các quy tắc. Tuy vậy, cách biểu diễn này thường dài dòng, không thể hiện rõ cấu trúc của thuật toán, đôi lúc gây hiểu lầm hoặc khó hiểu cho người đọc. Gần như không có một quy tắc cố định nào trong việc thể hiện thuật toán bằng ngôn ngữ tự nhiên. Tuy vậy, để dễ đọc, ta nên viết các bước con lùi vào bên phải và đánh số bước theo quy tắc phân cấp như 1, 1.1, 1.1.1, ... Ví dụ 1.2:Ðể tính tổng các số nguyên dương lẻ trong khoảng từ 1 đến n ta có thuật toán sau: B1. Hỏi giá trị của n. B2. S = 0 B3. i = 1 B4. Nếu i = n+1 thì sang bước B8, ngược lại sang bước B5 B5. Cộng thêm i vào S B6. Cộng thêm 2 vào i B7. Quay lại bước B4. B8. Tổng cần tìm chính là S. Ta chú ý đến bước B4. Ở đây ta muốn kết thúc thuật toán khi giá trị của i vượt quá n. Thay vì viết là "nếu i lớn hơn n" thì ta thay bằng điều kiện "nếu i bằng n+1" vì theo toán học "i = n+1" thì suy ra "i lớn hơn n". Nhưng điều kiện "i = n+1" không phải lúc nào cũng đạt được. Vì ban đầu i = 1 là số lẻ, sau mỗi bước, i được tăng thêm 2 nên i luôn là số lẻ. Nếu n là số chẵn thì n+1 là một số lẻ nên sau một số bước nhất định, i sẽ bằng n+1. Tuy nhiên, nếu n là một số lẻ thì n+1 là một số chẵn, do i là số lẻ nên dù có qua bao nhiêu bước đi chăng nữa, i vẫn khác n+1. Trong trường hợp đó, thuật toán trên sẽ bị quẩn. 1.2.2. Sử dụng lưu đồ - Sơ đồ khối Để dễ hơn về quy trình xử lý, các nhà lập trình đưa ra dạng lưu đồ để minh họa từng bước quá trình xử lý một vấn đề (bài toán). Các ký hiệu sử dụng trong phương pháp biểu diễn thuật toán bằng lưu đồ:
  • 10.
    10 Chú ý khivẽ lưu đồ: - Trước tiên hãy tập trung vẽ một số đường đi chính của lưu đồ. - Thêm vào tất cả các nhánh và vòng lặp. - Một lưu đồ chỉ có một điểm Bắt đầu và một điểm kết thúc. - Mỗi bước trong chương trình không cần thể hiện trong lưu đồ. - Lưu đồ cần phải đáp ứng được yêu cầu: những người lập trình khác có thể hiểu lưu đồ một cách dễ dàng.
  • 11.
    11 Ví dụ 1.3:Đọc các thông tin như tên, tuối và lưu lại những người có tuổi trên 50 Ví dụ 1.4: Chuẩn bị cà phê Mô tả Ví dụ Mô tả Ví dụ Bắt đầu Kết thúc Cà phê, nước sôi Hòa cà phê vào nước sôi Bỏ đường vào Khuấy đều hỗn hợp Cà phê đã sẵn sàng Bắt đầu Kết thúc LCB, ngày công Nhân LCB với ngày công Kết quả lương Bắt đầu Kết thúc Giá trị a, b Chia –b cho a Nghiệm x
  • 12.
    12 Cộng 2 sốSo sánh 2 số Kiểm tra tính hợp lệ của điểm Xếp lon vào thùng Bắt đầu Kết thúc a, b c = a + b c Bắt đầu Kết thúc Số a, Số b Số a bằng Số b Số a có bằng Số b không? Số a không bằng Số b Có Không Bắt đầu Kết thúc Điểm Điểm hợp lệ Điểm >=0 và Điểm <=10 ? Điểm không hợp lệ Có Không Bắt đầu Kết thúc Thùng = 24 Lon? Chưa Thùng = 0 Lon 1 Lon Thêm 1 Lon vào thùng Bằng
  • 13.
    13 Kiểm tra loạisố Kiểm tra tính hợp lệ của điểm 1.2.3. Sử dụng mã giả Tuy sơ đồ khối thể hiện rõ quá trình xử lý và sự phân cấp các trường hợp của thuật toán nhưng lại cồng kềnh. Ðể mô tả một thuật toán nhỏ ta phải dùng một không gian rất lớn. Hơn nữa, lưu đồ chỉ phân biệt hai thao tác là rẽ nhánh (chọn lựa có điều kiện) và xử lý mà trong thực tế, các thuật toán còn có thêm các thao tác lặp. Khi thể hiện thuật toán bằng mã giả, ta sẽ vay mượn các cú pháp của một ngôn ngữ lập trình nào đó để thể hiện thuật toán. Tất nhiên, mọi ngôn ngữ lập trình đều có những thao tác cơ bản là xử lý, rẽ nhánh và lặp. Dùng mã giả vừa tận dụng được các khái niệm trong ngôn ngữ lập trình, vừa giúp người cài đặt dễ dàng nắm bắt nội dung thuật toán. Tất nhiên là trong mã giả ta vẫn dùng một phần ngôn ngữ tự nhiên. Một khi đã vay mượn cú pháp và khái niệm của ngôn ngữ lập trình thì chắc chắn mã giả sẽ bị phụ thuộc vào ngôn ngữ lập trình đó. Chính vì lý do này, chúng ta chưa vội tìm hiểu về mã giả trong bài này (vì chúng ta chưa biết gì về ngôn ngữ lập trình!). Sau khi tìm hiểu xong bài về thủ tục - hàm bạn sẽ hiểu mã giả là gì ! Một đoạn mã giả của thuật toán giải phương trình bậc hai: ifdelta > 0 then begin Bắt đầu Kết thúc Số Số dươngSố > 0 ? Có Số < 0 ? Số âm Có Số không Không Không Bắt đầu Kết thúc Sai Điểm Đúng Điểm >=0 và Điểm <=10 ?
  • 14.
    14 x1 = (-b-sqrt(delta))/(2*a) x2= (-b+sqrt(delta))/(2*a) xuất kết quả: phương trình có hai nghiệm là x1 và x2 end else ifdelta = 0 then xuất kết quả: phương trình có nghiệm kép là - b/(2*a) else {trường hợp delta < 0 } xuất kết quả: phương trình vô nghiệm 1.3. Các bước xây dựng chương trình Bước 1: Phân tích vấn đề và xác định các đặc điểm. (xác định I-P-O) Bước 2: Lập ra giải pháp. (đưa ra thuật giải) Bước 3: Cài đặt. (viết chương trình) Bước 4: Chạy thử chương trình. (dịch chương trình) Bước 5: Kiểm chứng và hoàn thiện chương trình. (thử nghiệm bằng nhiều số liệu và đánh giá) 1.4. Hệ đếm và biểu diễn số trong hệ đếm 1.4.1. Hệ đếm Hệ đếm là tập hợp các ký hiệu và qui tắc sử dụng tập ký hiệu đó để biểu diễn và xác định các giá trị các số. Mỗi hệ đếm có một số ký số hữu hạn. Tổng số ký số của mỗi hệ đếm được gọi là cơ số (base hay radix), ký hiệu là b. Trong ngành toán - tin học hiện nay phổ biến 4 hệ đếm như sau: Hệ đếm Cơ số Ký số và trị tuyệt đối Hệ nhị phân Hệ bát phân Hệ thập phân Hệ thập lục phân 2 8 10 16 0, 1 0, 1, 2, 3, 4, 5, 6, 7 0, 1, 2, 3, 4, 5, 6, 7, 8, 9 0, 1, 2, 3, 4, 5, 6, 7, 8, 9, A, B, C, D, E, F
  • 15.
    15 Hệ đếm phổbiến hiện nay là hệ đếm thập phân. 1.4.2. Biểudiễn số trong các hệ đếm 1.4.2.1. Hệ đếm thập phân (decimal system) Hệ đếm thập phân hay hệ đếm cơ số 10 là một trong những phát minh của người Ả rập cổ, bao gồm 10 ký số theo ký hiệu sau: 0, 1, 2, 3, 4, 5, 6, 7, 8, 9 Qui tắc tính giá trị của hệ đếm này là mỗi đơn vị ở một hàng bất kỳ có giá trị bằng 10 đơn vị của hàng kế cận bên phải. Ở đây b = 10. Bất kỳ số nguyên dương trong hệ thập phân có thể thể hiện như là một tổng các chuỗi các ký số thập phân nhân cho 10 lũy thừa, trong đó số mũ lũy thừa được tăng thêm 1 đơn vị kể từ số mũ lũy thừa phía bên phải nó. Số mũ lũy thừa của hàng đơn vị trong hệ thập phân là 0. Ví dụ 1.5:Số 2165 có thể được thể hiện như sau: 2165 = 2 x 103 + 1 x 102 + 6 x 101 + 5 x 100 = 2 x 1000 + 1 x 100 + 6 x 10 + 5 x 1 Thể hiện như trên gọi là ký hiệu mở rộng của số nguyên vì: 2165 = 2000+100 +60+5 Như vậy, trong số 2165: ký số 5 trong số nguyên đại diện cho giá trị 5 đơn vị (1s), ký số 6 đại diện cho giá trị 6 chục (10s), ký số 1 đại diện cho giá trị 1 trăm (100s) và ký số 2 đại diện cho giá trị 2 nghìn (1000s). Nghĩa là, số lũy thừa của 10 tăng dần 1 đơn vị từ trái sang phải tương ứng với vị trí ký hiệu số, 100 = 1 101 = 10 102 = 100 103 = 1000 104 = 10000 ... Mỗi ký số ở thứ tự khác nhau trong số sẽ có giá trị khác nhau, ta gọi là giá trị vị trí (place value). Phần phân số trong hệ thập phân sau dấu chấm phân cách (theo qui ước của Mỹ) thể hiện trong ký hiệu mở rộng bởi 10 lũy thừa âm tính từ phải sang trái kể từ dấu chấm phân cách:
  • 16.
    16 Ví dụ 1.6: 2165.37= 2 x 103 + 1 x 102 + 6 x 101 + 5 x 100 + 3 x 10-1+ 7 x 10-2 = 2 x 1000 + 1 x 100 + 6 x 10 + 5 x 1 +3 x 10 1 + 7 x 100 1 = 2000 + 100 + 60 + 5 + 10 3 + 100 7 Tổng quát, hệ đếm cơ số b (b≥2, b là số nguyên dương) mang tính chất sau:  Có b ký số để thể hiện giá trị số. Ký số nhỏ nhất là 0 và lớn nhất là b-1.  · Giá trị vị trí thứ n trong một số của hệ đếm bằng cơ số b lũy thừa n : b Số N(b) trong hệ đếm cơ số (b) thể hiện : N(b)= anan-1an-2 ...a1a0a-1a-2 ...a-m trong đó, số N(b) có n+1 ký số ở phần nguyên và m ký số ở phần thập phân, sẽ có giá trị là : N(b)= an x bn + an-1xbn-1 + an-2x bn-2...a1 x b1+ a0 x b0+a-1 x b-1 + a-2 x b-2 ...a-m x b-m Hay: N(b)=  n mi i iba 1.4.3. Hệ đếm nhị phân (binary number system) Với b=2, chúng ta có hệ đếm nhị phân. Ðây là hệ đếm đơn giản nhất với 2 chữ số là 0 và 1. Mỗi chữ số nhị phân gọi là BIT (viết tắt từ chữ BInary digiT). Hệ nhị phân tương ứng với 2 trạng thái của các linh kiện điện tử trong máy tính chỉ có: đóng (có điện hay có dòng điện đi qua) ký hiệu là 1 và tắt (không có điện hay không có dòng điện đi qua) ký hiệu là 0. Vì hệ nhị phân chỉ có 2 trị số là 0 và 1, nên khi muốn diễn tả một số lớn hơn, hoặc các ký tự phức tạp hơn thì cần kết hợp nhiều bit với nhau. Ta có thể chuyển đổi hệ nhị phân theo hệ thập phân quen thuộc. Ví dụ 1.7:Số 1110101 (2) sẽ tương đương với giá trị thập phân là: 117 Số nhị phân 1 1 1 0 1 0 1
  • 17.
    17 Vị trí 65 4 3 2 1 0 Như vậy: 1110101(2) = 1x64 + 1x32 + 1x 16 + 0x8 + 1x4 + 0x2 + 1x1 = 117(10) 1.4.4. Hệ đếm thập lục phân (hexa-decimal number system) Hệ đếm thập lục phân là hệ cơ số b = 16 =24, tương đương với tập 4 chữ số nhị phân (4 bit). Khi thể hiện ở dạng hexa-decimal, ta có 16 ký tự gồm 10 chữ số từ 0 đến 9, và 6 chữ in A, B, C, D, E, F để biểu diễn các giá trị số tương ứng là 10, 11, 12, 13, 14, 15. Với hệ thập lục phân, trị vị trí là lũy thừa của 16. Ví dụ 1.8: 75(16) = 7x161 + 5x160 = 117 (10) A2B(16)=10x162 + 2x161 + 11x160 = 2603(10) 1.4.5. Đổi một số nguyên từ hệ thập phân sang hệ b Tổng quát: Lấy số nguyên thập phân N(10) lần lượt chia cho b cho đến khi thương số bằng 0. Kết quả số chuyển đổi N(b) là các dư số trong phép chia viết ra theo thứ tự ngược lại. Ví dụ 1.9:Số 14 trong hệ thập phân sẽ được biểu diễn như thế nào trong hệ nhị phân (b =2).Dùng phép chia 2 liên tiếp ta có các số dư như sau: Ta được: 14(10) = 0110(2) Trị vị trí 26 25 24 23 22 21 20 Hệ 10 là 64 32 16 8 4 2 1 14 2 2 2 7 3 2 0 1 1 0 2 1 Số dư (remainders)
  • 18.
    18 CCHHƯƯƠƠNNGG 22.. CCÁÁCCTTHHÀÀNNHH PPHHẦẦNN TTRROONNGG NNGGÔÔNN NNGGỮỮ CC 2.1. Các khái niệm cơ bản 2.1.1. Từ khóa Từ khoá là những từ được sử dụng để khai báo các kiểu dữ liệu, để viết các toán tử và các câu lệnh. Bảng dưới đây liệt kê các từ khoá của TURBO C: auto double int struct break else long switch case enum register typedef char extern return union continue for signed void do if static while default goto sizeof volatile const float short unsigned Ý nghĩa và cách sử dụng của mỗi từ khoá sẽ được đề cập sau này, ở đây ta cần Chú ý: - Không được dùng các từ khoá để đặt tên cho các hằng, biến, mảng, hàm ... - Từ khoá phải được viết bằng chữ thường, ví dụ: viết từ khoá khai báo kiểu nguyên là int chứ không phải là INT. 2.1.2. Tên Tên là một khái niệm rất quan trọng, nó dùng để xác định các đại lượng khác nhau trong một chương trình. Chúng ta có tên hằng, tên biến, tên mảng, tên hàm, tên con trỏ, tên tệp, tên cấu trúc, tên nhãn, ... Tên được đặt theo qui tắc sau: Tên là một dãy các ký tự bao gồm chữ cái, số và gạch nối. Ký tự đầu tiên của tên phải là chữ hoặc gạch nối. Tên không được trùng với khoá. Độ dài cực đại của tên theo
  • 19.
    19 mặc định là32 và có thể được đặt lại là một trong các giá trị từ 1 tới 32 nhờ chức năng: Option-Compiler-Source-Identifier length khi dùng TURBO C. Ví dụ 2.1: Các tên đúng: a_1 delta x1 _step GAMA Các tên sai: Chú ý:Trong C, tên bằng chữ thường và chữ hoa là khác nhau ví dụ tên AB khác với ab. Trong C, ta thường dùng chữ hoa để đặt tên cho các hằng và dùng chữ thường để đặt tên cho hầu hết cho các đại lượng khác như biến, biến mảng, hàm, cấu trúc. Tuy nhiên đây không phải là điều bắt buộc. 2.1.3. Tập ký tự dùng trong ngôn ngữ C Mọi ngôn ngữ lập trình đều được xây dựng từ một bộ ký tự nào đó. Các ký tự được nhóm lại theo nhiều cách khác nhau để tạo nên các từ. Các từ lại được liên kết với nhau theo một qui tắc nào đó để tạo nên các câu lệnh. Một chương trình bao gồm nhiều câu lệnh và thể hiện một thuật toán để giải một bài toán nào đó. Ngôn ngữ C được xây dựng trên bộ ký tự sau: - 26 chữ cái hoa: A B C .. Z - 26 chữ cái thường: a b c .. z - 10 chữ số: 0 1 2 .. 9 - Các ký hiệu toán học: + - * / = () - Ký tự gạch nối: _ - Các ký tự khác: . ,:; [ ] {} ! & % # $ ... Dấu cách (space) dùng để tách các từ. Ví dụ chữ VIET NAM có 8 ký tự, còn VIETNAM chỉ có 7 ký tự. Chú ý: 3MN Ký tự đầu tiên là số m#2 Sử dụng ký tự # f(x) Sử dụng các dấu () do Trùng với từ khoá te ta Sử dụng dấu trắng Y-3 Sử dụng dấu -
  • 20.
    20 Khi viết chươngtrình, ta không được sử dụng bất kỳ ký tự nào khác ngoài các ký tự trên. Ví dụ như khi lập chương trình giải phương trình bậc hai ax2 +bx+c = 0 , ta cần tính biệt thức Delta  = b2 - 4ac, trong ngôn ngữ C không cho phép dùng ký tự , vì vậy ta phải dùng ký hiệu khác để thay thế. 2.1.4. Các kiểu dữ liệucơ sở Trong C sử dụng các các kiểu dữ liệu sau: a) Kiểu ký tự(char) Một giá trị kiểu char chiếm 1 byte (8 bit) và biểu diễn được một ký tự thông qua bảng mã ASCII. Ví dụ: Có hai kiểu dữ liệu char: kiểu signed char và unsigned char. Kiểu Phạm vi biểu diễn Số ký tự Kích thước Char (Signed char) -128 đến 127 256 1 byte Unsigned char 0 đến 255 256 1 byte Ví dụ sau minh hoạ sự khác nhau giữa hai kiểu dữ liệu trên: Xét đoạn chương trình sau: charch1;
  • 21.
    21 unsigned char ch2; ...... ch1= 200; ch2 = 200; Khi đó thực chất: ch1 = -56; ch2 = 200; Nhưng cả ch1 và ch2 đều biểu diễn cùng một ký tự có mã 200. Phân loại ký tự: Có thể chia 256 ký tự làm ba nhóm: Nhóm 1: Nhóm các ký tự điều khiển có mã từ 0 đến 31. Chẳng hạn ký tự mã 13 dùng để chuyển con trỏ về đầu dòng, ký tự 10 chuyển con trỏ xuống dòng dưới (trên cùng một cột). Các ký tự nhóm này nói chung không hiển thị ra màn hình. Nhóm 2: Nhóm các ký tự văn bản có mã từ 32 đến 126. Các ký tự này có thể được đưa ra màn hình hoặc máy in. Nhóm 3: Nhóm các ký tự đồ hoạ có mã số từ 127 đến 255. Các ký tự này có thể đưa ra màn hình nhưng không in ra được (bằng các lệnh DOS). b) Kiểu nguyên Trong C cho phép sử dụng số nguyên kiểu int, số nguyên dài kiểu long và số nguyên không dấu kiểu unsigned. Kích cỡ và phạm vi biểu diễn của chúng được chỉ ra trong bảng dưới đây: Kiểu Phạm vi biểu diễn Kích thước int -32768 đến 32767 2 byte unsigned int 0 đến 65535 2 byte long -2147483648 đến 2147483647 4 byte unsigned long 0 đến 4294967295 4 byte Chú ý: Kiểu ký tự cũng có thể xem là một dạng của kiểu nguyên.
  • 22.
    22 c) Kiểu dấuphảy động Trong C cho phép sử dụng ba loại dữ liệu dấu phảy động, đó là float, double và long double. Kích cỡ và phạm vi biểu diễn của chúng được chỉ ra trong bảng dưới đây: Kiểu Phạm vi biểu diễn Số chữ số có nghĩa Kích thước Float 3.4E-38 đến 3.4E+38 7 đến 8 4 byte Double 1.7E-308 đến 1.7E+308 15 đến 16 8 byte long double 3.4E-4932 đến 1.1E4932 17 đến 18 10 byte Giải thích: Máy tính có thể lưu trữ được các số kiểu float có giá trị tuyệt đối từ 3.4E-38 đến 3.4E+38. Các số có giá trị tuyệt đối nhỏ hơn3.4E-38 được xem bằng 0. Phạm vi biểu diễn của số double được hiểu theo nghĩa tương tự. d) Định nghĩa kiểu bằng typedef Công dụng:Từ khoátypedef dùng để đặt tên cho một kiểu dữ liệu. Tên kiểu sẽ được dùng để khai báo dữ liệu sau này. Nên chọn tên kiểu ngắn và gọn để dễ nhớ. Chỉ cần thêm từ khoá typedef vào trước một khai báo ta sẽ nhận được một tên kiểu dữ liệu và có thể dùng tên này để khai báo các biến, mảng, cấu trúc, vv... Cách viết: Viết từ khoá typedef, sau đó kiểu dữ liệu (một trong các kiểu trên), rồi đến tên của kiểu. Ví dụ 2.2: typedef int nguyen; sẽ đặt tên một kiểu int là nguyen. Sau này ta có thể dùng kiểu nguyen để khai báo các biến, các mảng int như ví dụ sau: nguyen x, y, a[10], b[20][30]; Tương tự cho các câu lệnh: typedef float mt50[50]; Đặt tên một kiểu mảng thực một chiều có 50 phần tử tên là mt50. typedef int m_20_30[20][30]; Đặt tên một kiểu mảng thực hai chiều có 20x30 phần tử tên là m_20_30.
  • 23.
    23 Sau này tasẽ dùng các kiểu trên khai báo: mt50 a, b; m_20_30 x, y; e) Hằng Hằng là các đại lượng mà giátrị của nó không thay đổi trong quá trình tính toán. Tên hằng: Để đặt tên một hằng, ta dùng dòng lệnh sau: #define tên hằng giá trị Ví dụ 2.3: #define MAX 1000 Lúc này, tất cả các tên MAX trong chương trình xuất hiện sau này đều được thay bằng 1000. Vì vậy, ta thường gọi MAX là tên hằng, nó biểu diễn số 1000. Một ví dụ khác: #define pi 3.141593 Đặt tên cho một hằng float là pi có giá trị là 3.141593. Các loại hằng: - Hằng int:Hằng int là số nguyên có giá trị trong khoảng từ -32768 đến 32767. Ví dụ 2.4: #definenumber1 -50 //Định nghiã hằng int number1 có giá trị là -50 #definesodem2732 //Định nghiã hằng int sodem có giá trị là 2732 Chú ý:Cần phân biệt hai hằng 5056 và 5056.0: ở đây 5056 là số nguyên còn 5056.0 là hằng thực. - Hằng long:Hằng long là số nguyên có giá trị trong khoảng từ -2147483648 đến 2147483647. Hằng long được viết theo cách:
  • 24.
    24 1234L hoặc 1234l (thêmL hoặc l vào đuôi) Một số nguyên vượt ra ngoài miền xác định của int cũng được xem là long. Ví dụ 2.5: #definesl 8865056L //Định nghiã hằng longsl có giá trị là 8865056 #definesl8865056 //Định nghiã hằng longsl có giá trị là 8865056 - Hằng ký tự:Hằng ký tự là một ký tự riêng biệt được viết trong hai dấu nháy đơn, ví dụ 'a'. Giá trị của 'a' chính là mã ASCII của chữ a. Như vậy giá trị của 'a' là 97. Hằng ký tự có thể tham gia vào các phép toán như mọi số nguyên khác. Ví dụ 2.6: '9'-'0' = 57-48 = 9 Đối với một vài hằng ký tự đặc biệt ta cần sử dụng cách viết sau (thêm dấu ): Cách viết Ký tự ''' ' '"' " '' 'n' n (chuyển dòng) '0' 0 (null) 't' Tab 'b' Backspace 'r' CR (về đầu dòng) 'f' LF (sang trang) Chú ý: Cần phân biệt hằng ký tự '0' và '0'. Hằng '0' ứng với chữ số 0 có mã ASCII là 48, còn hằng '0' ứng với kýtự 0 (thường gọi là ký tự null) có mã ASCII là 0. Hằng ký tự thực sự là một số nguyên, vì vậy có thể dùng các số nguyên hệ 10 để biểu diễn các ký tự, ví dụ lệnh printf("%c%c", 65, 66) sẽ in ra AB. #definekt 'a' Định nghiã hằng ký tự kt có giá trị là 97
  • 25.
    25 - Hằng xâuký tự:Hằng xâu ký tự là một dãy ký tự bất kỳ đặt trong hai dấu nháy kép. Ví dụ 2.7: #define xau1 "Ha noi" #define xau2 "My name is Giang" Xâu ký tự được lưu trữ trong máy dưới dạng một bảng có các phần tử là các ký tự riêng biệt. Trình biên dịch tự động thêm ký tự null 0 vào cuối mỗi xâu (ký tự 0 được xem là dấu hiệu kết thúc của một xâu ký tự). Chú ý: Cần phân biệt hai hằng 'a' và "a". 'a' là hằng ký tự được lưu trữ trong 1 byte, còn "a" là hằng xâu ký tự được lưu trữ trong 1 mảng hai phần tử: phần tử thứ nhất chứa chữ a còn phần tử thứ hai chứa 0. 2.1.5. Cấu trúc một chương trình C Cấu trúc chương trình và hàm là một trong các vấn đề quan trọng của C. Hàm là một đơn vị độc lập của chương trình. Tính độc lập của hàm thể hiện ở hai điểm: - Không cho phép xây dựng một hàm bên trong các hàm khác. - Mỗi hàm có các biến, mảng .. riêng của nó và chúng chỉ được sử dụng nội bộ bên trong hàm. Nói cách khác hàm là đơn vị có tính chất khép kín. Một chương trình bao gồm một hoặc nhiều hàm. Hàm int main() là thành phần bắt buộc của chương trình. Chương trình bắt đầu thực hiện các câu lệnh đầu tiên của hàm int main() và kết thúc khi gặp dấu } cuối cùng của hàm này. Khi chương trình làm việc, máy có thể chạy từ hàm này sang hàm khác. Các chương trình C được tổ chức theo mẫu: ..... hàm 1 ..... hàm 2 .....
  • 26.
    26 ..... hàm n Bên ngoàicác hàm ở các vị trí (.....) là chỗ đặt: các toán tử #include ... (dùng để khai báo sử dụng các hàm chuẩn), toán tử #define... (dùng để định nghĩa các hằng), định nghĩa kiểu dữ liệu bằng typedef, khai báo các biến ngoài, mảng ngoài.... Việc truyền dữ liệu và kết quả từ hàm này sang hàm khác được thực hiện theo một trong hai cách: - Sử dụng đối của hàm. - Sử dụng biến ngoài, mảng ngoài ... Vậy nói tóm lại cấu truc cơ bản của chương trình như sau: - Các #include - Các #define - Khai báo các đối tượng dữ liệu ngoài (biến, mảng, cấu trúc vv..). - Khai báo nguyên mẫu các hàm. - Hàm int main(). - Định nghĩa các hàm (hàm main có thể đặt sau hoặc xen vào giữa các hàm khác). Ví dụ 2.8:Chương trình tính x lũy thừa y rỗi in ra màn hình kết quả: /* Chương trình Hello */ #include<stdio.h> int main() { printf("Hello World"); } Một số qui tắc cần nhớ khi viết chương trình: - Qui tắc đầu tiên cần nhớ là: Mỗi câu lệnh có thể viết trên một hay nhiều dòng nhưng phải kết thúc bằng dấu ;
  • 27.
    27 - Qui tắcthứ hai là: Các lời giải thích cần được đặt giữa các dấu /* và */ và có thể được viết Trên một dòng Trên nhiều dòng Trên phần còn lại của dòng Qui tắc thứ ba là: Trong chương trình, khi ta sử dụng các hàm chuẩn, ví dụ như printf(), getch(), ... mà các hàm này lại chứa trong file stdio.h trong thư mục của C, vì vậy ở đầu chương trình ta phải khai báo sử dụng ; #include <stdio.h> - Qui tắc thứ tư là: Một chương trình có thể chỉ có một hàm chính (hàm int main()) hoặc có thể có thêm vài hàm khác. 2.2. Biểuthức và các phép toán trong C 2.2.1. Biểuthức Toán hạng có thể xem là một đại lượng có một giá trị nào đó. Toán hạng bao gồm hằng, biến, phần tử mảng và hàm. Biểu thức lập nên từ các toán hạng và các phép tính để tạo nên những giá trị mới. Biểu thức dùng để diễn đạt một công thức, một qui trình tính toán, vì vậy nó là một thành phần không thể thiếu trong chương trình. Biểu thức là một sự kết hợp giữa các phép toán và các toán hạng để diễn đạt một công thức toán học nào đó. Mỗi biểu thức có sẽ có một giá trị. Như vậy hằng, biến, phần tử mảng và hàm cũng được xem là biểu thức. Trong C, ta có hai khái niệm về biểu thức: - Biểu thức gán - Biểu thức điều kiện Biểu thức được phân loại theo kiểu giá trị: nguyên và thực. Trong các mệnh đề logic, biểu thức được phân thành đúng (giá trị khác 0) và sai (giá trị bằng 0). Biểu thức thường được dùng trong:
  • 28.
    28 - Vế phảicủa câu lệnh gán. - Làm tham số thực sự của hàm. - Làm chỉ số. - Trong các toán tử của các cấu trúc điều khiển. Tới đây, ta đã có hai khái niệm chính tạo nên biểu thức đó là toán hạng và phép toán. Toán hạng gồm: hằng, biến, phần tử mảng và hàm trước đây ta đã xét. Dưới đây ta sẽ nói đến các phép toán. Lệnh gán và biểu thức: Biểu thức gán là biểu thức có dạng: v = e Trong đó v là một biến (hay phần tử mảng), e là một biểu thức. Giá trị của biểu thức gán là giá trị của e, kiểu của nó là kiểu của v. Nếu đặt dấu ; vào sau biểu thức gán ta sẽ thu được phép toán gán có dạng: v = e; Biểu thức gán có thể sử dụng trong các phép toán và các câu lệnh như các biểu thức khác. Ví dụ như khi ta viết a = b = 5; thì điều đó có nghĩa là gán giá trị của biểu thức b = 5 cho biến a. Kết qủa là b = 5 và a = 5. Hoàn toàn tương tự như: a = b = c = d = 6; gán 6 cho cả a, b, c và d Ví dụ 2.9: z = (y = 2) * (x = 6); //Ở đây * là phép toán nhân gán 2 cho y, 6 cho x và nhân hai biểu thức lại cho ta z = 12. 2.2.2. Các phép toán a) Các phép toán số học
  • 29.
    29 Các phép toánhai ngôi số học là Có phép toán một ngôi - ví du -(a+b) sẽ đảo giá trị của phép cộng (a+b). Ví dụ 2.10: 11/3 = 3 11%3 = 2 -(2+6) = -8 Các phép toán + và - có cùng thứ tự ưu tiên, có thứ tự ưu tiên nhỏ hơn các phép * , / , % và cả ba phép này lại có thứ tự ưu tiên nhỏ hơn phép trừ một ngôi. Các phép toán số học được thực hiện từ trái sang phải. Số ưu tiên và khả năng kết hợp của phép toán được chỉ ra trong một mục sau này b) Các phép toán quan hệ và logic Phép toán quan hệ và logic cho ta giá trị đúng (1) hoặc giá trị sai (0). Nói cách khác, khi các điều kiện nêu ra là đúng thì ta nhận được giá trị 1, ngược lại ta nhận giá trị 0. Các phép toán quan hệ là: Phép toán ý nghĩa Ví dụ + Phép cộng a+b - Phép trừ a-b * Phép nhân a * b / Phép chia a/b (Chia số nguyên sẽ chặt phần thập phân) % Phép lấy phần dư a%b (Cho phần dư của phép chia a cho b)
  • 30.
    30 Bốn phép toánđầu có cùng số ưu tiên, hai phép sau có cùng số thứ tự ưu tiên nhưng thấp hơn số thứ tự của bốn phép đầu. Các phép toán quan hệ có số thứ tự ưu tiên thấp hơn so với các phép toán số học, cho nên biểu thức:i<n-1 đượchiểu là i<(n-1). Các phép toán logic: Phép phủ định một ngôi ! a !a khác 0 0 bằng 0 1 Phép và (AND) &&, phép hoặc (OR) || a b a&&b a||b khác 0 khác 0 1 1 khác 0 bằng 0 0 1 bằng 0 khác 0 0 1 Phép toán ý nghiã Ví dụ > So sánh lớn hơn a>b 4>5 có giá trị 0 >= So sánh lớn hơn hoặc bằng a>=b 6>=2 có giá trị 1 < So sánh nhỏ hơn a<b 6<=7 có giá trị 1 <= So sánh nhỏ hơn hoặc bằng a<=b 8<=5 có giá trị 0 == So sánh bằng nhau a==b 6==6 có giá trị 1 != So sánh khác nhau a!=b 9!=9 có giá trị 0
  • 31.
    31 bằng 0 bằng0 0 0 Các phép quan hệ có số ưu tiên nhỏ hơn so với ! nhưng lớn hơn so với && và ||, vì vậy biểu thức như:(a<b)&&(c>d) có thể viết lại thành:a<b&&c>d Chú ý:Cả a và b có thể là nguyên hoặc thực. c) Phép toán tăng giảm C đưa ra hai phép toán một ngôi để tăng và giảm các biến (nguyên và thực). Toán tử tăng là ++ sẽ cộng 1 vào toán hạng của nó, toán tử giảm -- thì sẽ trừ toán hạng đi 1. Ví dụ 2.11: n = 5 ++n //Cho tan = 6 --n //Cho tan = 4 Ta có thể viết phép toán ++ và -- trước hoặc sau toán hạng như sau: ++n, n++, -- n, n--. Sự khác nhau của ++n và n++ ở chỗ: trong phép n++ thì tăng sau khi giá trị của nó đã được sử dụng, còn trong phép ++n thì n được tăng trước khi sử dụng. Sự khác nhau giữa n-- và --n cũng như vậy. Ví dụ 2.12: n = 5 x = ++n //Cho tax = 6 và n = 6 x = n++ //Cho tax = 5 và n = 6 d) Thứ tự ưu tiên các phép toán: Các phép toán có độ ưu tiên khác nhau, điều này có ý nghĩa trong cùng một biểu thức sẽ có một số phép toán này được thực hiện trước một số phép toán khác. Thứ tự ưu tiên của các phép toán được trình bày trong bảng sau: TT Phép toán Trình tự kết hợp 1 () [] -> Trái qua phải
  • 32.
    32 2 ! ~& * - ++ -- (type) sizeof Phải qua trái 3 * (phép nhân) / % Trái qua phải 4 + - Trái qua phải 5 <<>> Trái qua phải 6 <<= >>= Trái qua phải 7 == != Trái qua phải 8 & Trái qua phải 9 ^ Trái qua phải 10 | Trái qua phải 11 && Trái qua phải 12 || Trái qua phải 13 ?: Phải qua trái 14 = + = - = * = / = % = <<= >>= & = ^ = | = Phải qua trái 15 , Trái qua phải Chú thích: - Các phép toán tên một dòng có cùng thứ tự ưu tiên, các phép toán ở hàng trên có số ưu tiên cao hơn các số ở hàng dưới. - Đối vớicác phép toán cùng mức ưu tiên thì trình tự tính toán có thể từ trái qua phải hay ngược lại được chỉ ra trong cột trình tự kết hợp. Ví dụ 2.13: *--px = *(--px) (Phải qua trái) 8/4*6 = (8/4)*6 (Trái qua phải) Nên dùng các dấu ngoặc tròn để viết biểu thức một cách chính xác. Các phép toán lạ: Dòng 1: - [ ] Dùng để biểu diễn phần tử mảng, ví dụ:a[i][j] - . Dùng để biểu diễn thành phần cấu trúc, ví dụ: ht.ten - -> Dùng để biểu diễn thành phần cấu trúc thông qua con trỏ
  • 33.
    33 Dòng 2: - *Dùng để khai báo con trỏ, ví dụ: int *a - & Phép toán lấy địa chỉ, ví dụ: &x - (type) là phép chuyển đổi kiểu, ví dụ: (float)(x+y) Dòng 15:Toán tử , thường dùng để viết một dãy biểu thức trong toán tử for. e) Chuyển đổi kiểu giá trị Việc chuyển đổi kiểu giá trị thường diễn ra một cách tự động trong hai trường hợp sau: Khi gán biểu thức gồm các toán hạng khác kiểu. Khi gán một giá trị kiểu này cho một biến (hoặc phần tử mảng) kiểu khác. Điều này xảy ra trong toán tử gán, trong việc truyền giá trị các tham số thực sự cho các đối. Ngoài ra, ta có thể chuyển từ một kiểu giá trị sang một kiểu bất kỳ mà ta muốn bằng phép chuyển sau: (type)biểu thức Ví dụ 2.14: (float) (a+b) Chuyển đổi kiểu trong biểu thức: Khi hai toán hạng trong một phép toán có kiểu khác nhau thì kiểu thấp hơn sẽ được nâng thành kiểu cao hơn trước khi thực hiện phép toán. Kết quả thu được là một giá trị kiểu cao hơn. Chẳng hạn: - Giữa int và long thì int chuyển thành long. - Giữa int và float thì int chuyển thành float. - Giữa float và double thì float chuyển thành double. Ví dụ 2.15: 1.5*(11/3) = 4.5 1.5*11/3 = 5.5
  • 34.
    34 (11/3)*1.5 = 4.5 Chuyểnđổi kiểu thông qua phép gán: Giá trị của vế phải được chuyển sang kiểu vế trái đó là kiểu của kết quả. Kiểu int có thể được được chuyển thành float. Kiểu float có thể chuyển thành int do chặt đi phần thập phân.Kiểu double chuyển thành float bằng cách làm tròn. Kiểu long được chuyển thành int bằng cách cắt bỏ một vài chữ số. Ví dụ 2.16: int n; n = 15.6 giá trị của n là 15 Đổi kiểu dạng (type)biểu thức: Theo cách này, kiểu của biểu thức được đổi thành kiểu type theo nguyên tắc trên. Ví dụ 2.17: Phép toán: (int)a Cho một giá trị kiểu int. Nếu a là float thì ở đây có sự chuyển đổi từ float sang int. Chú ý rằng bản thân kiểu của a vẫn không bị thay đổi. Nói cách khác, a vẫn có kiểu float nhưng (int)a có kiểu int. Đối với hàm toán học của thư viện chuẩn, thì giá trị của đối và giá trị của hàm đều có kiểu double, vì vậy để tính căn bậc hai của một biến nguyên n ta phải dùng phép ép kiểu để chuyển kiểu int sang double như sau: sqrt((double)n) Phép ép kiểu có cùng số ưu tiên như các toán tử một ngôi. Chú ý:Muốn có giá trị chính xác trong phép chia hai số nguyên cần dùng phép ép kiểu: ((float)a)/b Để đổi giá trị thực r sang nguyên, ta dùng: (int)(r+0.5)
  • 35.
    35 Chú ý thứtự ưu tiên: (int)1.4*10 = 1*10 = 10 (int)(1.4*10) = (int)14.0 = 14 2.2.3. Biểuthức điều kiện Toán tử điều kiện tính toán một biểu thức và trả về một giá trị khác tuỳ thuộc vào biểu thức đó là đúng hay sai. Cú pháp: <điều kiện>?<kết quả 1>: <kết quả 2> Nếu <Điều kiện> là true thì giá trị trả về sẽ là kết quả 1, nếu không giá trị trả về là kết quả 1. 7==5?4: 3 //Trả về 3 vì 7 không bằng 5. 7==5+2?4: 3 //Trả về 4 vì 7 bằng 5+2. 5>3?a: b //Trả về a, vì 5 lớn hơn 3. a>b?a: b //Trả về giá trị lớn hơn, a hoặc b. 2.3. Khai báo biến 2.3.1. Khai báo biến Mỗi biến cần phải được khai báo trước khi đưa vào sử dụng. Việc khai báo biến được thực hiện theo mẫu sau: Kiểu dữ liệu của biếntên biến: Ví dụ 2.18: int a, b, c Khai báo ba biến int là a, b, c long dai, mn Khai báo hai biến long là dai và mn char kt1, kt2 Khai báo hai biến ký tự là kt1 và kt2 float x, y Khai báo hai biến float là x và y
  • 36.
    36 double canh1, canh2 Khai báohai biến double là canh1 và canh2 Biến kiểu int chỉ nhận được các giá trị kiểu int. Các biến khác cũng có ý nghĩa tương tự. Các biến kiểu char chỉ chứa được một ký tự. Để lưu trữ được một xâu ký tự cần sử dụng một mảng kiểu char. Vị trí của khai báo biến: Các khai báo cần phải được đặt ngay sau dấu { đầu tiên của thân hàm và cần đứng trước mọi câu lệnh khác. Sau đây là một ví dụ về khai báo biến sai: (Khái niệm về hàm và cấu trúc chương trình sẽ nghiên cứu sau này) int main() { int a, b, c; a = 2; int d; /* Vị trí của khai báo sai */ ..... } Khởi đầu cho biến:Nếu trong khai báo ngay sau tên biến ta đặt dấu = và một giá trị nào đó thì đây chính là cách vừa khai báo vừa khởi đầu cho biến. Ví dụ 2.19: int a, b = 20, c, d = 40; float e = -55.2, x = 27.23, y, z, t = 18.98; Việc khởi đầu và việc khai báo biến rồi gán giá trị cho nó sau này là hoàn toàn tương đương. Lấy địa chỉ của biến: Mỗi biến được cấp phát một vùng nhớ gồm một số byte liên tiếp. Số hiệu của byte đầu chính là địa chỉ của biến. Địa chỉ của biến sẽ được sử dụng trong một số hàm ta sẽ nghiên cứu sau này (ví dụ như hàm scanf).
  • 37.
    37 Để lấy địachỉ của một biến ta sử dụng phép toán: & tên biến 2.3.2. Phạm vi của biến Khi lập trình, bạn phải nắm rõ phạm vi của biến. Nếu khai báo và sử dụng không đúng, không rõ ràng sẽ dẫn đến sai sót khó kiểm soát được, vì vậy bạn cần phải xác định đúng vị trí, phạm vi sử dụng biến trước khi sử dụng biến. - Khai báo biến ngoài (biến toàn cục): Vị trí biến đặt bên ngoài tất cả các hàm, cấu trúc... Các biến này có ảnh hưởng đến toàn bộ chương trình. Chu trình sống của nó là bắt đầu chạy chương trình đến lúc kết thúc chương trình. - Khai báo biến trong (biến cục bộ): Vị trí biến đặt bên trong hàm, cấu trúc…. Chỉ ảnh hưởng nội bộ bên trong hàm, cấu trúc đó…. Chu trình sống của nó bắt đầu từ lúc hàm, cấu trúc được gọi thực hiện đến lúc thực hiện xong. 2.4. Ghi chú Trong khi lập trình cần phải ghi chú để giải thích các biến, hằng, thao tác xử lý giúp cho chương trình rõ ràng dễ hiểu, dễ nhớ, dễ sửa chữa và để người khác đọc vào dễ hiểu. Trong C có các ghi chú sau: // hoặc /* nội dung ghi chú */ Ví dụ 2.20: #include <stdio.h> int main() { int a, b; //khai bao bien t kieu int a = 1; //gan 1 cho a b = 3; //gan 3 cho b /* thuat toan tim so lon nhat la neu a lon hon b thi a lon nhat nguoc lai b lon nhat */ if (a > b) printf("max: %d", a); else
  • 38.
    38 printf("max: %d", b); } Khibiên dịch chương trình, C gặp cặp dấu ghi chú sẽ không dịch ra ngôn ngữ máy. Tóm lại, đối với ghi chú dạng // dùng để ghi chú một hàng và dạng /* …. */ có thể ghi chú một hàng hoặc nhiều hàng. 2.5. Nhập / Xuất dữ liệutrong C Phần này giới thiệu thư viện vào/ra chuẩn là một tập các hàm được thiết kế để cung cấp hệ thống vào/ra chuẩn cho các chương trình C. Chúng ta sẽ không mô tả toàn bộ thư viện vào ra ở đây mà chỉ quan tâm nhiều hơn đến việc nêu ra những điều cơ bản nhất để viết chương trình C tương tác với môi trường và hệ điều hành. 2.5.1. Hàm printf Kết xuất dữ liệu được định dạng. Cú pháp: printf ("chuỗi định dạng"[, đối mục 1, đối mục 2, …]); Khi sử dụng hàm phải khai báo tiền xử lý #include <stdio.h> - printf: tên hàm, phải viết bằng chữ thường. - đối mục 1, …: là các mục dữ kiện cần in ra màn hình. Các đối mục này có thể là biến, hằng hoặc biểu thức phải được định trị trước khi in ra. - chuỗi định dạng: được đặt trong cặp nháy kép (" "), gồm 3 loại: + Đối với chuỗi kí tự ghi như thế nào in ra giống như vậy. + Đối với những kí tự chuyển đổi dạng thức cho phép kết xuất giá trị của các đối mục ra màn hình tạm gọi là mã định dạng. Sau đây là các dấu mô tả định dạng: %c : Ký tự đơn %s : Chuỗi %d : Số nguyên thập phân có dấu
  • 39.
    39 %f : Sốchấm động (ký hiệu thập phân) %e : Số chấm động (ký hiệu có số mũ) %g : Số chấm động (%f hay %g) %x : Số nguyên thập phân không dấu %u : Số nguyên hex không dấu %o : Số nguyên bát phân không dấu l : Tiền tố dùng kèm với %d, %u, %x, %o để chỉ số nguyên dài (ví dụ %ld) + Các ký tự điều khiển và ký tự đặc biệt n : Nhảy xuống dòng kế tiếp canh về cột đầu tiên. t :Canh cột tab ngang. r : Nhảy về đầu hàng, không xuống hàng. a : Tiếng kêu bip. : In ra dấu " : In ra dấu " ' : In ra dấu ' %%: In ra dấu % Ví dụ 2.21: Kết quả in ra màn hình: Bai hoc C dau tien. _
  • 40.
    40 printf("Ma dinh dang"inra dau".n"); ký tự điều khiển ký tự đặc biệt chuỗi ký tự Kết quả in ra màn hình Ma dinh dang " in ra dau " _ Giả sử biến i có giá trị = 5 Kết quả in ra màn hình So ban vua nhap la: 5. _ Giả sử biến a có giá trị = 7 và b có giá trị = 4 Kết quả in ra màn hình Tong cua 2 so 7 va 4 la 11. _ Sửa lại Ví dụ
  • 41.
    41 printf("Tong cua 2so %5d va %3d la %1d . n", a, b, a+b); Bề rộng trường Kết quả in ra màn hình 2.5.2. Hàm scanf Cú pháp: scanf ("chuỗi định dạng"[, đối mục 1, đối mục 2, …]); Khi sử dụng hàm phải khai báo tiền xử lý #include <stdio.h> - scanf: tên hàm, phải viết bằng chữ thường. - khung định dạng: được đặt trong cặp nháy kép (" ") là hình ảnh dạng dữ liệu nhập vào. - Đối mục 1, …: là danh sách các đối mục cách nhau bởi dấu phẩy, mỗi đối mục sẽ tiếp nhận giá trị nhập vào. Ví dụ 2.22: scanf("%d", &i); đối mục 1 mã định dạng Nhập vào 12abc, biến i chỉ nhận giá trị 12. Nhập 3.4 chỉ nhận giá trị 3. scanf("%d%d", &a, &b); Nhập vào 2 số a, b phải cách nhau bằng khoảng trắng hoặc enter. scanf("%d/%d/%d", &ngay, &thang, &nam); Nhập vào ngày, tháng, năm theo dạng ngay/thang/nam (20/12/2002) Ví dụ 2.23: scanf("%d%*c%d%*c%d", &ngay, &thang, &nam);
  • 42.
    42 Nhập vào ngày,tháng, năm với dấu phân cách /, -, …; ngoại trừ số. scanf("%2d%2d%4d", &ngay, &thang, &nam); Nhập vào ngày, tháng, năm theo dạng dd/mm/yyyy.
  • 43.
    43 CCHHƯƯƠƠNNGG 33.. CCÁÁCCCCẤẤUU TTRRÚÚCC ĐĐIIỀỀUU KKHHIIỂỂNN Một chương trình bao gồm nhiều câu lệnh. Thông thường các câu lệnh được thực hiện một cách lần lượt theo thứ tự mà chúng được viết ra. Các cấu trúc điều khiển cho phép thay đổi trật tự nói trên, do đó máy có thể nhảy thực hiện một câu lệnh khác ở một ví trí trước hoặc sau câu lệnh hiện thời. Xét về mặt công dụng, có thể chia các cấu trúc điều khiển thành các nhóm chính:  Nhảy không có điều kiện.  Rẽ nhánh.  Tổ chức chu trình. Ngoài ra còn một số toán tử khác có chức năng bổ trợ như break, continue. 3.1. Cấu trúc rẽ nhánh 3.1.1. Cấu trúc if-else Toán tử if cho phép lựa chọn chạy theo một trong hai nhánh tuỳ thuộc vào sự bằng không và khác không của biểu thức. Nó có hai cách viết sau: if (biểu thức) khối lệnh 1; /* Dạng một */ if (biểu thức) khối lệnh 1; else khối lệnh 2 ; /* Dạng hai */ Hoạt động của biểu thức dạng 1:Máy tính giá trị của biểu thức. Nếu biểu thức đúng (biểu thức có giá trị khác 0) máy sẽ thực hiện khối lệnh 1 và sau đó sẽ thực hiện các lệnh tiếp sau lệnh if trong chương trình. Nếu biểu thức sai (biểu thức có giá trị bằng 0) thì máy bỏ qua khối lệnh 1 mà thực hiện ngay các lệnh tiếp sau lệnh if trong chương trình.
  • 44.
    44 Hoạt động củabiểu thức dạng 2:Máy tính giá trị của biểu thức. Nếu biểu thức đúng (biểu thức có giá trị khác 0) máy sẽ thực hiện khối lệnh 1 và sau đó sẽ thực hiện các lệnh tiếp sau khối lệnh 2 trong chương trình. Nếu biểu thức sai (biểu thức có giá trị bằng 0) thì máy bỏ qua khối lệnh 1 mà thực hiện khối lệnh 2 sau đó thực hiện tiếp các lệnh tiếp sau khối lệnh 2 trong chương trình. Ví dụ 3.1: Chương trình nhập vào hai số a và b, tìm max của hai số rồi in kết quả lên màn hình. Chương trình có thể viết bằng cả hai cách trên như sau: Cách 1: #include <stdio.h> int main() { float a, b, max; printf("n Cho a = "); scanf("%f", &a); printf("n Cho b = "); scanf("%f", &b); max = a; if (b>max) max = b; printf(" n Max cua hai so a = %8.2f va b = %8.2f la Max = %8.2f", a, b, max); } Cách 2: #include <stdio.h> int main() { float a, b, max; printf("n Cho a = ");
  • 45.
    45 scanf("%f", &a); printf("n Chob = "); scanf("%f", &b); if (a>b) max = a; else max = b; printf(" n Max cua hai so a = %8.2f va b = %8.2f la Max = %8.2f", a, b, max); } Sự lồng nhau của các toán tử if:C cho phép sử dụng các toán tử if lồng nhau có nghĩa là trong các khối lệnh (1 và 2) ở trên có thể chứa các toán tử if - else khác. Trong trường hợp này, nếu không sử dụng các dấu đóng mở ngoặc cho các khối thì sẽ có thể nhầm lẫn giữa các if-else. Chú ý là máy sẽ gắn toán tử else với toán tử if không có else gần nhất. Chẳng hạn như đoạn chương trình ví dụ sau: if (n>0) // if thứ nhất if (a>b) // if thứ hai z = a; else z = b; thì else ở đây sẽ đi với if thứ hai. Đoạn chương trình trên tương đương với: if (n>0) //if thứ nhất { if (a>b) // if thứ hai z = a; else z = b;
  • 46.
    46 } Trường hợp tamuốn else đi với if thứ nhất ta viết như sau: if (n>0) // if thứ nhất { if (a>b) // if thứ hai z = a; } else z = b; 3.1.2. Cấu trúc switch: Là cấu trúc tạo nhiều nhánh đặc biệt. Nó căn cứ vào giá trị một biểu thức nguyên để để chọn một trong nhiều cách nhảy. Cấu trúc tổng quát của nó là: switch (biểu thức nguyên) { case n1 khối lệnh 1 case n2 khối lệnh 2 ....... case nk khối lệnh k [ default khối lệnh k+1 ] } Với ni là các số nguyên, hằng ký tự hoặc biểu thức hằng. Các ni cần có giá trị khác nhau. Đoạn chương trình nằm giữa các dấu { } gọi là thân của toán tử switch. default là một thành phần không bắt buộc phải có trong thân của switch.
  • 47.
    47 Sự hoạt độngcủa toán tử switch phụ thuộc vào giá trị của biểu thức viết trong dấu ngoặc () như sau: Khi giá trị của biểu thức này bằng ni, máy sẽ nhảy tới các câu lệnh có nhãn là case ni. Khi giá trị biểu thức khác tất cả các ni thì cách làm việc của máy lại phụ thuộc vào sự có mặt hay không của lệnh default như sau: Khi có default máy sẽ nhảy tới câu lệnh sau nhãn default. Khi không có default máy sẽ nhảy ra khỏi cấu trúc switch. Chú ý: Máy sẽ nhảy ra khỏi toán tử switch khi nó gặp câu lệnh break hoặc dấu ngoặc nhọn đóng cuối cùng của thân switch. Ta cũng có thể dùng câu lệnh goto trong thân của toán tử switch để nhảy tới một câu lệnh bất kỳ bên ngoài switch. Khi toán tử switch nằm trong thân một hàm nào đó thì ta có thể sử dụng câu lệnh return trong thân của switch để ra khỏi hàm này (lệnh return sẽ đề cập sau). Khi máy nhảy tới một câu lệnh nào đó thì sự hoạt động tiếp theo của nó sẽ phụ thuộc vào các câu lệnh đứng sau câu lệnh này. Như vậy nếu máy nhảy tới câu lệnh có nhãn case ni thì nó có thể thực hiện tất cả các câu lệnh sau đó cho tới khi nào gặp câu lệnh break, goto hoặc return. Nói cách khác, máy có thể đi từ nhóm lệnh thuộc case ni sang nhóm lệnh thuộc case thứ ni+1. Nếu mỗi nhóm lệnh được kết thúc bằng break thì toán tử switch sẽ thực hiện chỉ một trong các nhóm lệnh này. Ví dụ 3.2: Lập chương trình phân loại học sinh theo điểm sử dụng cấu trúc switch: #include <stdio.h> int main() { int diem; printf("nVao du lieu:"); printf("n Diem = ");
  • 48.
    48 scanf("%d", &diem); switch (diem) { case0: case 1: case 2: case 3: printf("Kemn"); break; case 4: printf("Yeun"); break; case 5: case 6: printf("Trung binhn"); break; case 7: case 8: printf("Khan"); break; case 9: case 10: printf("Gioin"); break; default: printf("Vao sain"); } } 3.2. Cấu trúc lặp 3.2.1. Cấu trúc lặp for Toán tử for dùng để xây dựng cấu trúc lặp có dạng sau:
  • 49.
    49 for (biểuthức 1;biểu thức 2; biểu thức 3) Lệnh hoặc khối lệnh ; Toán tử for gồm ba biểu thức và thân for. Thân for là một câu lệnh hoặc một khối lệnh viết sau từ khoá for. Bất kỳ biểu thức nào trong ba biểu thức trên có thể vắng mặt nhưng phải giữ dấu ; . Thông thường biểu thức 1 là toán tử gán để tạo giá trị ban đầu cho biến điều khiển, biểu thức 2 là một quan hệ logic biểu thị điều kiện để tiếp tục chu trình, biểu thức ba là một toán tử gán dùng để thay đổi giá trị biến điều khiển. Hoạt động của toán tử for: Toán tử for hoạt động theo các bước sau: Xác định biểu thức 1 Xác định biểu thức 2 Tuỳ thuộc vào tính đúng sai của biểu thức 2 để máy lựa chọn một trong hai nhánh: - Nếu biểu thức hai có giá trị 0 (sai), máy sẽ ra khỏi for và chuyển tới câu lệnh sau thân for. - Nếu biểu thức hai có giá trị khác 0 (đúng), máy sẽ thực hiện các câu lệnh trong thân for. - Tính biểu thức 3, sau đó quay lại bước 2 để bắt đầu một vòng mới của chu trình. Chú ý:Nếu biểu thức 2 vắng mặt thì nó luôn được xem là đúng. Trong trường hợp này việc ra khỏi chu trình for cần phải được thực hiện nhờ các lệnh break, goto hoặc return viết trong thân chu trình. Trong dấu ngoặc tròn sau từ khoá for gồm ba biểu thức phân cách nhau bởi dấu ; . Trong mỗi biểu thức không những có thể viết một biểu thức mà có quyền viết một dãy biểu thức phân cách nhau bởi dấu phảy. Khi đó các biểu thức trong mỗi phần được xác định từ trái sang phải. Tính đúng sai của dãy biểu thức được tính là tính đúng sai của biểu thức cuối cùng trong dãy này.
  • 50.
    50 Trong thân củafor ta có thể dùng thêm các toán tử for khác, vì thế ta có thể xây dựng các toán tử for lồng nhau. Khi gặp câu lệnh break trong thân for, máy ra sẽ ra khỏi toán tử for sâu nhất chứa câu lệnh này. Trong thân for cũng có thể sử dụng toán tử goto để nhảy đến một ví trí mong muốn bất kỳ. Ví dụ 3.3: Nhập một dãy số rồi đảo ngược thứ tự của nó. #include <stdio.h> float x[] = {1.3, 2.5, 7.98, 56.9, 7.23}; int n = sizeof(x)/sizeof(float); int main() { int i, j; float c; for (i = 0, j = n-1; i<j; ++i, --j) { c = x[i]; x[i] = x[j]; x[j] = c; } printf("n Day so dao la nn"); for (i = 0; i<n; ++i) printf("%8.2f", x[i]); } Ví dụ 3.4: Tính tích hai ma trận mxn và nxp. #include <stdio.h> float x[3][2], y[2][4], z[3][4], c; int main() { int i, j; printf("n nhap gia tri cho ma tran X "); for (i = 0; i<= 2; ++i) for (j = 0; j<= 1; ++j)
  • 51.
    51 { printf("n x[%d][%d] =", i, j); scanf("%f", &c); x[i][j] = c; } printf("n nhap gia tri cho ma tran Y "); for (i = 0; i<= 1; ++i) for (j = 0; j<= 3; ++j) { printf("n y[%d][%d] = ", i, j); scanf("%f", &c); y[i][j] = c; } } 3.2.2. Cấu trúc lặp while Toán tử while dùng để xây dựng chu trình lặp dạng: while (biểu thức) Lệnh hoặc khối lệnh; Như vậy toán tử while gồm một biểu thức và thân chu trình. Thân chu trình có thể là một lệnh hoặc một khối lệnh. Hoạt động của chu trình như sau: Máy xác định giá trị của biểu thức, tuỳ thuộc giá trị của nó máy sẽ chọn cách thực hiện như sau: Nếu biểu thức có giá trị 0 (biểu thức sai), máy sẽ ra khỏi chu trình và chuyển tới thực hiện câu lệnh tiếp sau chu trình trong chương trình. Nếu biểu thức có giá trị khác không (biểu thức đúng), máy sẽ thực hiện lệnh hoặc khối lệnh trong thân của while. Khi máy thực hiện xong khối lệnh này nó lại thực hiện xác định lại giá trị biểu thức rồi làm tiếp các bước như trên. Chú ý:
  • 52.
    52 Trong các dấungoặc () sau while chẳng những có thể đặt một biểu thức mà còn có thể đặt một dãy biểu thức phân cách nhau bởi dấu phảy. Tính đúng sai của dãy biểu thức được hiểu là tính đúng sai của biểu thức cuối cùng trong dãy. Bên trong thân của một toán tử while lại có thể sử dụng các toán tử while khác. bằng cách đó ta đi xây dựng được các chu trình lồng nhau. Khi gặp câu lệnh break trong thân while, máy sẽ ra khỏi toán tử while sâu nhất chứa câu lệnh này. Trong thân while có thể sử dụng toán tử goto để nhảy ra khỏi chu trình đến một vị trí mong muốn bất kỳ. Ta cũng có thể sử dụng toán tử return trong thân while để ra khỏi một hàm nào đó. Ví dụ 3.5:Chương trình tính tích vô hướng của hai véc tơ x và y: #include <stdio.h> float x[] = {2, 3.4, 4.6, 21}, y[] = {24, 12.3, 56.8, 32.9}; int main() { float s = 0; int i = -1; while (++i<4) s+=x[i]*y[i]; printf("n Tich vo huong hai vec to x va y la:%8.2f", s); } 3.2.3. Cấu trúc lặp do-while Khác với các toán tử while và for, việc kiểm tra điều kiện kết thúc đặt ở đầu chu trình, trong chu trình do while việc kiểm tra điều kiện kết thúc đặt cuối chu trình. Như vậy thân của chu trình bao giờ cũng được thực hiện ít nhất một lần.
  • 53.
    53 Chu trình dowhile có dạng sau: do Lệnh hoặc khối lệnh; while (biểu thức); Lệnh hoặc khối lệnh là thân của chu trình có thể là một lệnh riêng lẻ hoặc là một khối lệnh. Hoạt động của chu trình như sau: Máy thực hiện các lệnh trong thân chu trình. Khi thực hiện xong tất cả các lệnh trong thân của chu trình, máy sẽ xác định giá trị của biểu thức sau từ khoá while rồi quyết định thực hiện như sau: Nếu biểu thức đúng (khác 0) máy sẽ thực hiện lặp lại khối lệnh của chu trình lần thứ hai rồi thực hiện kiểm tra lại biểu thức như trên. Nếu biểu thức sai (bằng 0) máy sẽ kết thúc chu trình và chuyển tới thực hiện lệnh đứng sau toán tử while. Chú ý: Những điều lưu ý với toán tử while ở trên hoàn toàn đúng với do while. Ví dụ 3.6: Đoạn chương trình xác định phần tử âm đầu tiên trong các phần tử của mảng x. #include <stdio.h> float x[5], c; int main() { int i = 0; printf("n nhap gia tri cho ma tran x "); for (i = 0; i<=4; ++i) { printf("n x[%d] = ", i); scanf("%f", &c);
  • 54.
    54 x[i] = c; } do ++i; while(x[i]>=0 && i<=4); if (i<=4) printf("n Phan tu am dau tien = x[%d] = %8.2f", i, x[i]); else printf("n Mang khong có phan tu am "); } 3.3. Câu lệnh break, continute 3.3.1. Câu lệnh break Câu lệnh break cho phép ra khỏi các chu trình với các toán tử for, while và switch. Khi có nhiều chu trình lồng nhau, câu lệnh break sẽ đưa máy ra khỏi chu trình bên trong nhất chứa nó không cần điều kiện gì. Mọi câu lệnh break có thể thay bằng câu lệnh goto với nhãn thích hợp. Ví dụ 3.7: Biết số nguyên dương n sẽ là số nguyên tố nếu nó không chia hết cho các số nguyên trong khoảng từ 2 đến căn bậc hai của n. Viết đoạn chương trình đọc vào số nguyên dương n, xem n có là số nguyên tố. #include <stdio.h> #include <math.h> unsigned int n; int main() { int i, nt = 1; printf("n cho n = "); scanf("%d", &n); for (i = 2; i<=sqrt(n); ++i) if ((n % i)==0)
  • 55.
    55 { nt = 0; break; } if(nt) printf("n %d la so nguyen to", n); else printf("n %d khong la so nguyen to", n); } 3.3.2. Câu lệnh continue Trái với câu lệnh break, lệnh continue dùng để bắt đầu một vòng mới của chu trình chứa nó. Trong while và do while, lệnh continue chuyển điều khiển về thực hiện ngay phần kiểm tra, còn trong for điều khiển được chuyển về bước khởi đầu lại (tức là bước: tính biểu thức 3, sau đó quay lại bước 2 để bắt đầu một vòng mới của chu trình). Chú ý: Lệnh continue chỉ áp dụng cho chu trình chứ không áp dụng cho switch. Ví dụ 3.8: Viết chương trình để từ một nhập một ma trận a sau đó: - Tính tổng các phần tử dương của a. - Xác định số phần tử dương của a. - Tìm cực đại trong các phần tử dương của a. #include <stdio.h> float a[3][4]; int main() { int i, j, soptd = 0; float tongduong = 0, cucdai = 0, phu; for (i = 0; i<3; ++i) for (j = 0; i<4; ++j) { printf("n a[%d][%d] = ", i, j);
  • 56.
    56 scanf("%f", &phu); a[i][j] =phu; if (a[i][j]<=0) continue; tongduong +=a[i][j]; if (cucdai<a[i][j]) cucdai = a[i][j]; ++soptd; } printf("n So phan tu duong la: %d", soptd); printf("n Tong cac phan tu duong la: %8.2f", tongduong); printf("n Cuc dai phan tu duong la: %8.2f", cucdai); }
  • 57.
    57 CCHHƯƯƠƠNNGG 44.. HHÀÀMMVVÀÀ TTRRUUYYỀỀNN TTHHAAMM SSỐỐ 4.1. Định nghĩa hàm trong C 4.1.1. Khai báo hàm Hàm là một khối lệnh được thực hiện khi nó được gọi từ một điểm khác của chương trình. Cú pháp: type <tên hàm> ([tham số 1], [tham số 2], ...) <khối lệnh>; Trong đó: - type là kiểu dữ liệu được trả về của hàm. - <tên hàm>là tên gọi của hàm. - [tham số i] là các tham số (có nhiều bao nhiêu cũng được tuỳ theo nhu cầu). Một tham số bao gồm tên kiểu dữ liệu sau đó là tên của tham số giống như khi khai báo biến (ví dụ int x) và đóng vai trò bên trong hàm như bất kì biến nào khác. Chúng dùng để truyền tham số cho hàm khi nó được gọi. Các tham số khác nhau được ngăn cách bởi các dấu phẩy. - <khối lệnh> là thân của hàm. Nó có thể là một lệnh đơn hay một khối lệnh. Ví dụ 4.1: Dưới đây là ví dụ đầu tiên về hàm #include <stdio.h> int addition(int a, int b) { int r; r = a+b; return (r); } int main() {
  • 58.
    58 int z; z =addition(5, 3); printf("n Z = %d", z); } Kết quả: z = 8 Chúng ta có thể thấy hàm main bắt đầu bằng việc khai báo biến z kiểu int. Ngay sau đó là một lời gọi tới hàm addition. Nếu để ý chúng ta sẽ thấy sự tương tự giữa cấu trúc của lời gọi hàm với khai báo của hàm: Các tham số có vai trò thật rõ ràng. Bên trong hàm main chúng ta gọi hàm addition và truyền hai giá trị: 5 và 3 tương ứng với hai tham số int a và int b được khai báo cho hàm addition. Vào thời điểm hàm được gọi từ main, quyền điều khiển được chuyển sang cho hàm addition. Giá trị của c hai tham số (5 và 3) được copy sang hai biến cục bộ int a và int b bên trong hàm. Dòng lệnh sau: return (r); Kết thúc hàm addition, và trả lại quyền điều khiển cho hàm nào đã gọi nó (main) và tiếp tục chương trình ở cái điểm mà nó bị ngắt bởi lời gọi đến addition. Nhưng thêm vào đó, giá trị được dùng với lệnh return (r) chính là giá trị được trả về của hàm. Giá trị trả về bởi một hàm chính là giá trị của hàm khi nó được tính toán. Vì vậy biến z sẽ có có giá trị được trả về bởi addition(5, 3), đó là 8.
  • 59.
    59 4.1.2. Phạm vihoạt động của các biến Bạn cần nhớ rằng phạm vi hoạt động của các biến khai báo trong một hàm hay bất kì một khối lệnh nào khác chỉ là hàm đó hay khối lệnh đó và không thể sử dụng bên ngoài chúng. Trong chương trình ví dụ trên, bạn không thể sử dụng trực tiếp các biến a, b hay r trong hàm main vì chúng là các biến cục bộ của hàm addition. Thêm vào đó bạn cũng không thể sử dụng biến z trực tiếp bên trong hàm addition vì nó làm biến cục bộ của hàm main. Tuy nhiên bạn có thể khai báo các biến toàn cục để có thể sử dụng chúng ở bất kì đâu, bên trong hay bên ngoài bất kì hàm nào. Để làm việc này bạn cần khai báo chúng bên ngoài mọi hàm hay các khối lệnh, có nghĩa là ngay trong thân chương trình. Ví dụ 4.2: Đây là một ví dụ khác về hàm: #include <stdio.h> int subtraction(int a, int b) { int r; r = a-b; return (r); } int main() { int x = 5, y = 3, z; z = subtraction(7, 2); printf("nKet qua 1: %d", z); printf("nKet qua 2: %d", subtraction(7, 2)); printf("nKet qua 3: %d", subtraction(x, y)); z = 4 + subtraction(x, y); printf("nKet qua 4: %d", z); } Kết quả: Ket qua 1: 5
  • 60.
    60 Ket qua 2:5 Ket qua 3: 2 Ket qua 4: 6 Trong trường hợp này chúng ta tạo ra hàm subtraction. Chức năng của hàm này là lấy hiệu của hai tham số rồi trả về kết quả. Tuy nhiên, nếu phân tích hàm main các bạn sẽ thấy chương trình đã vài lần gọi đến hàm subtraction. Tôi đã sử dụng vài cách gọi khác nhau để các bạn thấy các cách khác nhau mà một hàm có thể được gọi. Để có hiểu cặn kẽ ví dụ này bạn cần nhớ rằng một lời gọi đến một hàm có thể hoàn toàn được thay thế bởi giá trị của nó. Ví dụ trong lệnh gọi hàm đầu tiên: z = subtraction(7, 2); printf("Ket qua 1: %d", z); Nếu chúng ta thay lời gọi hàm bằng giá trị của nó (đó là 5), chúng ta sẽ có: z = 5; printf("Ket qua 1: %d", z); Tương tự như vậy printf("Ket qua 2: %d", subtraction(7, 2)); Cũng cho kết quả giống như hai dòng lệnh trên nhưng trong trường hợp này chúng ta gọi hàm subtraction trực tiếp như là một tham số của printf. Chúng ta cũng có thể viết: printf("Ket qua 2: %d", 5); Vì 5 là kết quả của subtraction(7, 2). Còn với lệnh printf("Ket qua 3: %d", subtraction(x, y)); Điều mới mẻ duy nhất ở đây là các tham số của subtraction là các biến thay vì các hằng. Điều này là hoàn toàn hợp lệ. Trong trường hợp này giá trị được truyền cho hàm subtraction là giá trị của x and y.
  • 61.
    61 Trường hợp thứtư cũng hoàn toàn tương tự. Thay vì viết z = 4 + subtraction(x, y); chúng ta có thể viết: z = subtraction(x, y) + 4; Cũng hoàn toàn cho kết quả tương đương. 4.2. Truyền tham số cho hàm Cho đến nay, trong tất cả các hàm chúng ta đã biết, tất cả các tham số truyền cho hàm đều được truyền theo giá trị. Điều này có nghĩa là khi chúng ta gọi hàm với các tham số, những gì chúng ta truyền cho hàm là các giá trị chứ không phải bản thân các biến. Ví dụ, giả sử chúng ta gọi hàm addition như sau: int x = 5, y = 3, z; z = addition(x, y); Trong trường hợp này khi chúng ta gọi hàm addition thì các giá trị 5 and 3 được truyền cho hàm, không phải là bản thân các biến. Đến đây các bạn có thể hỏi tôi: Như vậy thì sao, có ảnh hưởng gì đâu? Điều đáng nói ở đây là khi các bạn thay đổi giá trị của các biến a hay b bên trong hàm thì các biến x và y vẫn không thay đổi vì chúng đâu có được truyền cho hàm chỉ có giá trị của chúng được truyền mà thôi. Hãy xét trường hợp bạn cần thao tác với một biến ngoài ở bên trong một hàm. Vì vậy bạn sẽ phải truyền tham số dưới dạng tham số biến như ở trong hàm duplicate trong ví dụ dưới đây: Ví dụ 4.3: #include <stdio.h> void duplicate (int& a, int& b, int& c) {
  • 62.
    62 a*= 2; b*= 2; c*=2; } int main() { int x = 1, y = 3, z = 7; duplicate (x, y, z); printf("x = %d, y = %d, z = %d", x, y, z); } Kết quả: x = 2, y = 6, z = 14 Điều đầu tiên làm bạn chú ý là trong khai báo của duplicate theo sau tên kiểu của mỗi tham số đều là dấu và (&), để báo hiệu rằng các tham số này được truyền theo tham số biến chứ không phải tham số giá trị. Khi truyền tham số dưới dạng tham số biến chúng ta đang truyền bản thân biến đó và bất kì sự thay đổi nào mà chúng ta thực hiện với tham số đó bên trong hàm sẽ ảnh hưởng trực tiếp đến biến đó. Trong ví dụ trên, chúng ta đã liên kết a, b và c với các tham số khi gọi hàm (x, y và z) và mọi sự thay đổi với a bên trong hàm sẽ ảnh hưởng đến giá trị của x và hoàn toàn tương tự với b và y, c và z. Kiểu khai báo tham số theo dạng tham số biến sử dụng dấu và (&) chỉ có trong C++. Trong ngôn ngữ C chúng ta phải sử dụng con trỏ để làm việc tương tự như thế. Truyền tham số dưới dạng tham số biến cho phép một hàm trả về nhiều hơn một giá trị. Ví dụ 4.4: Đây là một hàm trả về số liền trước và liền sau của tham số đầu tiên.
  • 63.
    63 #include <stdio.h> void prevnext(int x, int& prev, int& next) { prev = x-1; next = x+1; } int main() { int x = 100, y, z; prevnext (x, y, z); printf("Previous = %d, Next = %d", y, z); } Kết quả Previous = 99, Next = 101 Giá trị mặc định của tham số Khi định nghĩa một hàm chúng ta có thể chỉ định những giá trị mặc định sẽ được truyền cho các đối số trong trường hợp chúng bị bỏ qua khi hàm được gọi. Để làm việc này đơn giản chỉ cần gán một giá trị cho đối số khi khai báo hàm. Nếu giá trị của tham số đó vẫn được chỉ định khi gọi hàm thì giá trị mặc định sẽ bị bỏ qua. Ví dụ 4.5: Giá trị mặc định trong hàm #include <stdio.h> int divide(int a, int b = 2) { int r; r = a/b; return (r); } int main() { printf("%d", divide(12));
  • 64.
    64 printf("n"); printf("%d", divide(20, 4)); } Kếtquả: 6 5 Nhưng chúng ta thấy trong thân chương trình, có hai lời gọi hàm divide. Trong lệnh đầu tiên: divide(12) Chúng ta chỉ dùng một tham số nhưng hàm divide cho phép đến hai. Bởi vậy hàm divide sẽ tự cho tham số thứ hai giá trị bằng 2 vì đó là giá trị mặc định của nó (chú ý phần khai báo hàm được kết thúc bởi int b = 2). Vì vậy kết quả sẽ là 6 (12/2). Trong lệnh thứ hai: divide(20, 4) Có hai tham số, bởi vậy giá trị mặc định sẽ được bỏ qua. Kết quả của hàm sẽ là 5 (20/4). 4.3. Một số ví dụ minh họa Ví dụ 4.6: Gọi hàm #include <stdio.h> /* Khai bao ham */ int max(int num1, int num2); int main () { /* Khai bao bien cuc bo */ int a = 100; int b = 200;
  • 65.
    65 int ret; /* Goiham tra ve gia tri lon nhat */ ret = max(a, b); printf( "Max value is : %dn", ret ); return 0; } /* Ham tra ve gia tri lon nhat cua hai so*/ int max(int num1, int num2) { /* Khai bao bien cuc bo */ int result; if (num1 > num2) result = num1; else result = num2; return result; }
  • 66.
    66 CCHHƯƯƠƠNNGG 55.. CCÁÁCCKKIIỂỂUU DDỮỮ LLIIỆỆUU CCÓÓ CCẤẤUU TTRRÚÚCC 5.1. Kiểu dữ liệumảng 5.1.1. Mảng một chiều Là tập hợp các phần tử có cùng dữ liệu. Giả sử bạn muốn lưu n số nguyên để tính trung bình, bạn không thể khai báo n biến để lưu n giá trị rồi sau đó tính trung bình. Bạn muốn tính trung bình 10 số nguyên nhập vào từ bàn phím, bạn sẽ khai báo 10 biến: a, b, c, d, e, f, g, h, i, j có kiểu int và lập thao tác nhập cho 10 biến này như sau: printf("Nhap vao bien a: "); scanf("%d", &a); 10 biến bạn sẽ thực hiện 2 lệnh trên 10 lần, sau đó tính trung bình: (a + b + c + d + e + f + g + h + i + j)/10 Điều này chỉ phù hợp với n nhỏ, còn đối với n lớn thì khó có thể thực hiện được. Vì vậy khái niệm mảng được sử dụng a) Cách khai báo mảng Ví dụ 5.1: int ia[10]; với int là kiểu mảng, ia là tên mảng, 10 số phần tử mảng Ý nghĩa: Khai báo một mảng số nguyên gồm 10 phần tử, mỗi phần tử có kiểu int. Mỗi phần tử trong mảng có kiểu int ia 10 phần tử b) Tham chiếu đến từng phần tử mảng
  • 67.
    67 Sau khi mảngđược khai báo, mỗi phần tử trong mảng đều có chỉ số để tham chiếu. Chỉ số bắt đầu từ 0 đến n-1 (với n là kích thước mảng). Trong ví dụ trên, ta khai báo mảng 10 phần tử thì chỉ số bắt đầu từ 0 đến 9. ia[2], ia[7]… là phần tử thứ 3, 8… trong mảng xem như là một biến kiểu int. c) Nhập dữ liệu cho mảng Ví dụ 5.2:vòng for có giá trị i chạy từ 0 đến 9 for (i = 0; i < 10; i++) { printf("Nhap vao phan tu thu %d: ", i + 1); scanf("%d", &ia[i]); } d) Đọc dữ liệu từ mảng for(i = 0; i < 10; i++) printf("%3d ", ia[i]); Ví dụ 5.3: Viết chương trình nhập vào n số nguyên. Tính và in ra trung bình cộng /* Tinh trung binh cong n so nguyen */ #include <stdio.h> #include <conio.h> int main() { int ia[50], i, in, isum = 0; printf("Nhap vao gia tri n: "); scanf("%d", &in); //Nhap du lieu vao mang
  • 68.
    68 for(i = 0;i < in; i++) { printf("Nhap vao phan tu thu %d: ", i + 1); scanf("%d", &ia[i]); //Nhap gia tri cho phan tu thu i } //Tinh tong gia tri cac phan tu for(i = 0; i < in; i++) isum +=ia[i]; //cong don tung phan tu vao isum printf("Trung binh cong: %.2fn", (float) isum/in); getch(); } Điều gì sẽ xảy ra cho đoạn chương trình trên nếu bạn nhập n > 50 trong khi bạn chỉ khai báo mảng ia tối đa là 50 phần tử. Bạn dùng lệnh if để ngăn chặn điều này trước khi vào thực hiệnlệnh for. Thay dòng 9, 10 bằng đoạn lệnh sau: do { printf("Nhap vao gia tri n: "); scanf("%d", &in); } while (in <= 0 || in > 50); //chi chap nhan gia tri nhap vao trong khoang 1..50 Chạy chương trình và nhập n với các giá trị -6, 0, 51, 6. Quan sát kết quả. e) Khởi tạo mảng Ví dụ 5.4: Có 4 loại tiền 1, 5, 10, 25 và 50 đồng. Hãy viết chương trình nhập vào số tiền sau đó cho biết số số tiền trên gồm mấy loại tiền, mỗi loại bao nhiêu tờ. Phác họa lời giải: Số tiền là 246 đồng gồm 4 tờ 50 đồng, 1 tờ 25 đồng, 2 tờ 10 đồng, 0 tờ 5 đồng và 1 tờ 1 đồng, Nghĩa là bạn phải xét loại tiền lớn trước, nếu hết khả năng mới xét tiếp loại kế tiếp.
  • 69.
    69 /* Nhap vaoso tien va doi tien ra cac loai 50, 25, 10, 5, 1 */ #include <stdio.h> #include <conio.h> #define MAX 5 int main() { int itien[MAX] = {50, 25, 10, 5, 1}; //Khai bao va khoi tao mang voi 5 phan tu int i , isotien, ito; printf("Nhap vao so tien: "); scanf("%d", &isotien); //Nhap vao so tien for (i = 0; i < MAX; i++) { ito = isotien/itien[i]; //Tim so to cua loai tien thu i printf("%4d to %2d dongn", ito, itien[i]); //So tien con lai sau khi da loai tru cac loai tien da co isotien = isotien%itien[i]; } getch(); } Điều gì sẽ xảy nếu số phần tử mảng lớn hơn số mục, số phần tử dôi ra không được khởi tạo sẽ điền vào số 0. Nếu số phần tử nhỏ hơn số mục khởi tạo trình biên dịch sẽ báo lỗi. int itien[5] = {50, 25}, phần tử itien[0] sẽ có giá trị 50, itien[1] có giá trị 25, itien[2], itien[3], itien[4] có giá trị 0. int itien[3] = {50, 25, 10, 5, 1}  trình biên dịch báo lỗi
  • 70.
    70 Khởi tạo mảngkhông bao hàm kích thước:Trong ví dụ trên giả sử ta khai báo int itien[] = {50, 25, 10, 5, 1}. Khi đó trình biên dịch sẽ đếm số mục trong danh sách khởi tạo và dùng con số đó làm kích thước mảng. 5.1.2. Mảng hai chiều a) Tham chiếu đến từng phần tử mảng 2 chiều Sau khi được khai báo, mỗi phần tử trong mảng 2 chiều đều có 2 chỉ số để tham chiếu, chỉ số hàng và chỉ số cột. Chỉ số hàng bắt đầu từ 0 đến số hàng – 1 và chỉ số cột bắt đầu từ 0 đến số cột – 1. Tham chiếu đến một phần tử trong mảng 2 chiều ia: ia[chỉ số hàng][chỉ số cột] ia[3][2] là phần tử tại hàng 3 cột 2 trong mảng 2 chiều xem như là một biến kiểu int. b) Nhập dữ liệu cho mảng 2 chiều
  • 71.
    71 Ví dụ 5.5:Nhập mảng hai chiều for (i = 0; i < 5; i++) //vòng for có giá trị i chạy từ 0 đến 4 cho hàng for (j = 0; j < 10; j++) //vòng for có giá trị j chạy từ 0 đến 9 cho cột { printf("Nhap vao phan tu ia[%d][%d]: ", i + 1, j + 1); scanf("%d", &ia[i][j]); } c) Đọc dữ liệu từ mảng 2 chiều Ví dụ 5.6: in giá trị các phần tử mảng 2 chiều ra màn hình. for (i = 0; i < 5; i++) //vòng for có giá trị i chạy từ 0 đến 4 cho hàng { for (j = 0; j< 10; j++)//vòng for có giá trị j chạy từ 0 đến 9 cho cột printf("%3d ", ia[i][j]); printf("n"); //xuống dòng để in hàng kế tiếp } Ví dụ 5.7: Viết chương trình nhập vào 1 ma trận số nguyên n x n. In ra ma trận vừa nhập vào và ma trận theo thứ tự ngược lại. /* Tinh trung binh cong n so nguyen */ #include <stdio.h> #include <conio.h> #define MAX 50 int main() { int ia[MAX][MAX], i, j, in;
  • 72.
    72 printf("Nhap vao capma tran: "); scanf("%d", &in); //Nhap du lieu vao ma tran for (i = 0; i < in; i++) //vòng for có giá trị i chạy từ 0 đến in-1 cho hàng for (j = 0; j< in; j++) //vòng for có giá trị j chạy từ 0 đến in-1 cho cột { printf("Nhap vao phan tu ia[%d][%d]: ", i + 1, j + 1); scanf("%d", &ia[i][j]); } //In ma tran //Vòng for có giá trị i chạy từ 0 đến in-1 cho hàng for (i = 0; i < in; i++) { //vòng for có giá trị j chạy từ 0 đến in-1 cho cột for (j = 0; j< in; j++) printf("%3d ", ia[i][j]); printf("n"); //xuống dòng để in hàng kế tiếp } printf("n"); //Tao khoang cach giua 2 ma tran //In ma tran theo thu tu nguoc for (i = in-1; i >= 0; i--) //vòng for có giá trị i chạy từ in-1 đến 0 cho hàng
  • 73.
    73 { //vòng for cógiá trị j chạy từ in-1 đến 0 cho cột for (j = in-1; j>= 0; j--) printf("%3d ", ia[i][j]); printf("n"); //xuống dòng để in hàng kế tiếp } getch(); } d) Khởi tạo mảng 2 chiều Ví dụ 5.8: Khởi tạo mảng hai chiều /* Chuong trinh ve chu H lon */ #include <stdio.h> #include <conio.h> #define MAX 5 int H[MAX][MAX] = {{1, 0, 0, 0, 1}, {1, 0, 0, 0, 1}, {1, 1, 1, 1, 1}, {1, 0, 0, 0, 1}, {1, 0, 0, 0, 1}}; int main() { int i , j; for (i = 0; i < MAX; i++) { for (j = 0; j< MAX; j++) if (H[i][j]) printf("!"); else
  • 74.
    74 printf(" "); printf("n"); } getch(); } e) Dùngmảng 1 chiều làm tham số cho hàm Ví dụ 5.9: Dùng mảng 1 hiều làm tham số cho hàm /* Chuong trinh tim so lon nhat su dung ham */ #include <stdio.h> #include <conio.h> #define MAX 20 //Khai bao prototype int max(int, int); //Ham tim so lon nhat trong mang 1 chieu int max(int ia[], int in) { int i, imax; imax = ia[0]; //cho phan tu dau tien la max for (i = 1; i < in; i++) if (imax < ia[i]) //neu so dang xet > max imax = ia[i]; //gan so nay cho max return imax; //tra ve ket qua so lon nhat } int main() { int ia[MAX]; int i = 0, inum;
  • 75.
    75 do { printf("Nhap vao motso: "); scanf("%d", &ia[i]); } while (ia[i++] != 0); i--; inum = max(ia, i); printf("So lon nhat la: %d.n", inum); getch(); } Giải thích chương trình: Chương trình ban đầu hàm max có hai tham số truyền vào và kết quả trả về là giá trị max có kiểu nguyên, một tham số là mảng 1 chiều kiểu int và một tham số có kiểu int. Với chương trình sau khi sửa hàm max chỉ còn một tham số truyền vào nhưng cho kết quả như nhau. Do sau khi sửa chương trình mảng a[MAX] được khai báo lại là biến toàn cục nên hàm max không cần truyền tham số mảng vào cũng có thể sử dụng được. Tuy vậy, khi lập trình bạn nên viết như chương trình ban đầu là truyền tham số mảng vào (dạng tổng quát) để hàm max có thể thực hiện được trên nhiều mảng khác nhau. Còn với chương trình sửa lại bạn chỉ sử dụng hàm max được với mảng a mà thôi. Bạn khai báo các mảng sau ia[MAX], ib[MAX], ic[MAX]. Để tìm giá trị lớn nhất của từng mảng. Bạn chỉ cần gọi hàm - imax_a = max(ia, i); - imax_b = max(ib, i); - imax_c = max(ic, i); Với chương trình sửa lại bạn không thể tìm được số lớn nhất của mảng b và c. Bạn lưu ý rằng khi truyền mảng sang hàm, không tạo bản sao mảng mới. Vì vậy mảng truyền sang hàm có dạng tham biến. Nghĩa là giá trị của các phần tử trong mảng sẽ bị ảnh hưởng nếu có sự thay đổi trên chúng.
  • 76.
    76 Ví dụ 5.10:Tìm số lớn nhất của 3 mảng a, b, c /* Chuong trinh tim so lon nhat su dung ham */ #include <stdio.h> #include <conio.h> #define MAX 20 //Khai bao prototype int max(int, int); int input(int); //Ham tim phan tu lon nhat trong mang 1 chieu int max(int ia[], int in) { int i, imax; imax = ia[0]; //cho phan tu dau tien la max for (i = 1; i < in; i++) if (imax < ia[i]) //neu so dang xet > max imax = ia[i]; //gan so nay cho max return imax; //tra ve ket qua so lon nhat } //Ham nhap lieu vao mang 1 chieu int input(int ia[]) { int i = 0; do { printf("Nhap vao mot so: "); scanf("%d", &ia[i]); } while (ia[i++] != 0); i--; return i;
  • 77.
    77 } int main() { int ia[MAX],ib[MAX], ic[MAX]; int inum1, inum2, inum3; printf("Nhap lieu cho mang a: n"); inum1 = max(ia, input(ia)); printf("Nhap lieu cho mang b: n"); inum2 = max(ib, input(ib)); printf("Nhap lieu cho mang c: n"); inum3 = max(ic, input(ic)); printf("So lon nhat cua mang a: %d, b: %d, c: %d.n", inum1, inum2, inum3); getch(); } Hàm input có kiểu trả về là int thông qua biến i (cho biết số lượng phần tử đã nhập vào) và 1 tham số là mảng 1 chiều kiểu int. Dòng 41, 43, 45 lần lượt gọi hàm input với các tham số là mảng a, b, c. Khi hàm input thực hiện việc nhập liệu thì các phần tử trong mảng cũng được cập nhật theo. f) Dùng mảng 2 chiều làm tham số cho hàm Ví dụ 5.11: Nhập vào 2 ma trận vuông cấp n số thập phân. Cộng 2 ma trận này lưu vào ma trận thứ 3 và tìm số lớn nhất trên ma trận thứ 3. /* Cong ma tran */ #include <stdio.h> #include <conio.h> #define MAX 20 //Khai bao prototype void input(float); void output(float);
  • 78.
    78 void add(float, float,float); float max(float); //Khai bao bien toan cuc int in; //Ham tim so lon nhat trong mang 2 chieu float max(float fa[][MAX]) { float fmax; fmax = fa[0][0]; //cho phan tu dau tien la max for (int i = 0; i < in; i++) for (int j = 0; j< in; j++) if (fmax < fa[i][j]) //neu so dang xet > max fmax = fa[i][j]; //gan so nay cho max return fmax; //tra ve ket qua so lon nhat } //Ham nhap lieu mang 2 chieu void input(float fa[][MAX]) { float tg; for (int i = 0; i < in; i++) for (int j = 0; j< in; j++) { printf("Nhap vao ptu[%d][%d]: ", i, j); scanf("%f", &fa[i,j]); } } //Ham in mang 2 chieu ra man hinh
  • 79.
    79 void output(float fa[][MAX]) { for(int i = 0; i < in; i++) { for (int j = 0; j< in; j++) printf("%5.2f", fa[i][j]); printf("n"); } } //Ham cong 2 mang 2 chieu void add(float fa[][MAX], float fb[][MAX], float fc[][MAX]) { for (int i = 0; i < in; i++) for (int j = 0; j< in; j++) fc[i][j] = fa[i][j] + fb[i][j]; } int main() { float fa[MAX][MAX], fb[MAX][MAX], fc[MAX][MAX]; printf("Nhap vao cap ma tran: "); scanf("%d", &in); printf("Nhap lieu ma tran a: n"); input(fa); printf("Nhap lieu ma tran b: n"); input(fb); printf("Nhap lieu ma tran c: n"); input(fc); add(fa, fb, fc);
  • 80.
    80 printf("Ma tran a:n"); output(fa); printf("Ma tran b: n"); output(fb); printf("Ma tran c: n"); output(fc); printf("So lon nhat cua ma tran c la: %5.2f.n", max(fc)); getch(); } Trong chương trình khai báo biến in toàn cục do biến này sử dụng trong suốt quá trình chạy chương trình. Tham số truyền vào hàm là mảng hai chiều dưới dạng a[][MAX] vì hàm không dành chỗ cho mảng, hàm chỉ cần biết số cột để tham khảo đến các phần tử. 5.2. Chuỗi ký tự 5.2.1. Khái niệm Chuỗi được xem như là một mảng 1 chiều gồm các phần tử có kiểu char như mẫu tự, con số và bất cứ ký tự đặc biệt như +, -, *, /, $, #… Theo quy ước, một chuỗi sẽ được kết thúc bởi ký tự null ('0': kí tự rỗng). Ví dụ: chuỗi "Infoworld" được lưu trữ như sau: Cách khai báo chuỗi: Ví dụ khai báo chuỗi có tên cname: char cname[30];
  • 81.
    81 Ý nghĩa: Khaibáo chuỗi cname có chiều dài 30 kí tự. Do chuỗi kết thúc bằng kí tự null, nên khi bạn khai báo chuỗi có chiều dài 30 kí tự chỉ có thể chứa 29 kí tự. Ví dụ 5.12: Nhập vào in ra tên /* Chuong trinh nhap va in ra ten*/ #include <stdio.h> #include <conio.h> int main() { char cname[30]; printf("Cho biet ten cua ban: "); scanf("%s", cname); printf("Chao ban %sn", cname); getch(); } Lưu ý: Không cần sử dụng toán tử địa chỉ & trong cname trong lệnh scanf("%s", cname), vì bản thân fname đã là địa chỉ. Dùng hàm scanf để nhập chuỗi có hạn chế như sau: Khi bạn thử lại chương trình trên với dữ liệu nhập vào là Mai Lan, nhưng khi in ra bạn chỉ nhận được Mai. Vì hàm scanf nhận vào dữ liệu đến khi gặp khoảng trắng thì kết thúc. 5.2.2. Một số hàm thao tác trên chuỗi ký tự Ví dụ 5.13: Sử dụng hàm gets, puts phải khai báo #include <stdio.h> /* Chuong trinh nhap va in ra ten*/ #include <stdio.h> int main() { char cname[30]; puts("Cho biet ten cua ban: "); gets(cname); puts("Chao ban ");
  • 82.
    82 puts(cname); } Đối với hàmputs kí tự kết thúc chuỗi null (0) được thay thế bằng kí tự newline (n). Hàm gets và puts chỉ có 1 đối số và không sử dụng dạng thức trong nhập liệu cũng như xuất ra màn hình. Khởi tạo chuỗi: Ví dụ 5.14: Chương trình nhập và in ra tên #include <stdio.h> int main() { char cname[30]; char chao[] = "Chao ban"; printf("Cho biet ten cua ban: "); gets(cname); printf("%s %s.n", chao, cname); } Chiều dài tối đa của chuỗi khởi tạo bằng số kí tự + 1 (kí tự null). Với chuỗi chao có chiều dài là 9. Mảng chuỗi: Ví dụ 5.15: Chơng trình nhập tháng (số) và in tháng (chữ) tương ứng #include <stdio.h> int main() { char cthang[12][15] = {"January", "February", "March", "April", "May", "June", "July", "August", "September", "October", "November", "December"}; int ithang;
  • 83.
    83 printf("Nhap vao thang(1-12): "); scanf("%d", &ithang); printf("%s.n", cthang[ithang-1]); } 5.2.3. Một số ví dụ minh họa 5.3. Dữ liệustructure Đối với mảng, chỉ có thể lưu nhiều thông tin có cùng kiểu dữ liệu. Nhưng với structure ta có thể lưu thông tin như một mảng có nhiều kiểu dữ liệu khác nhau. 5.3.1. Khái niệm Ví dụ 5.16: khai báo một structure về thông tin nhân viên Ví dụ trên định nghĩa kiểu dữ liệu mới có tên là struct nhanvien. Mỗi biến kiểu này gồm 2 phần tử: biến nguyên có tên là manv và biến chuỗi có tên hoten. 5.3.2. Truy xuất đến các thành phần kiểu cấu trúc 5.3.3. Khai báo kiểu cấu trúc 5.3.4. Cách khai báo biến có kiểu structure struct nhanvien nv; hoặc nhanvien nv; Khai báo biến nv có kiểu struct nhanvien Vừa tạo structure nhanvien vừa khai báo biến nv struct nhanvien { int manv;
  • 84.
    84 char hoten[30]; } nv; Thamchiếu các phần tử trong structure: Để tham chiếu đến manv trong nv ta viết như sau: nv.manv (là biến có kiểu int) Đối với biến khai báo kiểu con trỏ nhanvien *nv thì tham chiếu đến phần tử manv: nv -> manv. Ví dụ 5.17: Nhập và in danh sách nhân viên. /* Danh sach nhan vien */ #include <stdio.h> #include <stdlib.h> #define MAX 50 int main() { struct nhanvien { int manv; char hoten[30]; }; nhanvien snv[MAX]; char ctam[10]; int i, in; printf("Nhap vao so nhan vien: "); gets(ctam); in = atoi(ctam); //Nhap danh sach nhan vien
  • 85.
    85 for(i = 0;i < in; i++) { printf("Nhap vao ma nhan vien thu %d: ", i + 1); gets(ctam); snv[i].manv = atoi(ctam); printf("Nhap vao ho ten: "); gets(snv[i].hoten); } //in danh sach nhan vien for(i = 0; i < in; i++) printf("%5d %sn", snv[i].manv, snv[i].hoten); } g) Khởi tạo structure Ví dụ 5.18: Nhập vào bảng số xe, cho biết xe đó đăng kí ở tỉnh nào /* Xac dinh bien so xe */ #include <stdio.h> #include <stdlib.h> #define MAX 6 int main() { struct Tinh { int ma; char *ten; }; Tinh sds[MAX] = {{20, "Thai Nguyen"}, {29, "Ha Noi"}, {22, "Tuyen Quang"}}; char ctam[10]; int i, in; printf("Nhap vao bien so xe: ");
  • 86.
    86 gets(ctam); in = atoi(ctam); for(i= 0; i < MAX; i++) if (sds[i].ma == in) printf("Xe dang ki o tinh %s.n", sds[i].ten); } h) Structure lồng nhau Ví dụ 5.19: Danh sách nhân viên #include <stdio.h> #include <stdlib.h> #define MAX 50 int main() { struct giacanh { char vo_chong[30]; char con; }; struct nhanvien { int manv; char hoten[30]; giacanh canhan; }; nhanvien snv[MAX]; char ctam[10]; int i, in; printf("Nhap vao so nhan vien: "); gets(ctam);
  • 87.
    87 in = atoi(ctam); //Nhapdanh sach nhan vien for(i = 0; i < in; i++) { printf("Nhap vao ma nhan vien thu %d: ", i + 1); gets(ctam); snv[i].manv = atoi(ctam); printf("Nhap vao ho ten: "); gets(snv[i].hoten); printf("Cho biet ten vo (hoac chong): "); gets(snv[i].canhan.vo_chong); printf("So con: "); gets(ctam); } //in danh sach nhan vien for(i = 0; i < in; i++) { printf("Ma so: %dnHo ten: %sn Ho ten vo (hoac chong): %snSo con: %d", snv[i].manv, snv[i].hoten, snv[i].canhan.vo_chong, snv[i].canhan.con); }
  • 88.
    88 CCHHƯƯƠƠNNGG 66.. TTẬẬPPTTIINN 6.1. Khái niệm về tệp tin Tệp tin hay tệp dữ liệu là một tập hợp các dữ liệu có liên quan với nhau và có cùng một kiểu được nhóm lại với nhau thành một dãy. Chúng thường được chứa trong một thiết bị nhớ ngoài của máy tính (đĩa mềm, đĩa cứng...) dưới một cái tên nào đó. Tên tiếng Anh của tệp là file, nó được dùng để chỉ ra một hộp đựng các phiếu hay thẻ ghi của thư viện. Một hình ảnh rõ nét giúp ta hình dung ra tệp là tủ phiếu của thư viện. Một hộp có nhiều phiếu giống nhau về hình thức và tổ chức, song lại khác nhau về nội dung. ở đây, tủ phiếu là tệp, các lá phiếu là các thành phần của tệp. Trong máy tính, một đĩa cứng hoặc một đĩa mềm đóng vai trò chiếc tủ (để chứa nhiều tệp). Tệp được chứa trong bộ nhớ ngoài, điều đó có nghĩa là tệp được lưu trữ để dùng nhiều lần và tồn tại ngay cả khi chương trình kết thúc hoặc mất điện. Chính vì lý do trên, chỉ những dữ liệu nào cần lưu trữ (như hồ sơ chẳng hạn) thì ta nên dùng đến tệp. Tệp là một kiểu dữ liệu có cấu trúc. Định nghĩa tệp có phần nào giống mảng ở chỗ chúng đều là tập hợp của các phần tử dữ liệu cùng kiểu, song mảng thường có số phần tử cố định, số phần tử của tệp không được xác định trong định nghĩa. Trong C, các thao tác tệp được thực hiện nhờ các hàm thư viện. Các hàm này được chia làm hai nhóm: nhóm 1 và nhóm 2. Các hàm cấp 1 là các hàm nhập / xuất hệ thống, chúng thực hiện việc đọc ghi như DOS. Các hàm cấp 2 làm việc với tệp thông qua một biến con trỏ tệp. Do các hàm cấp 2 có nhiều kiểu truy xuất và dễ dùng hơn so với các hàm cấp 1 nên trong các chương trình viết trong C, các hàm cấp 2 hay được sử dụng hơn. Một tệp tin dù được xây dựng bằng cách nào đi nữa cũng chỉ đơn giản là một dãy các byte ghi trên đĩa (có giá trị từ 0 đến 255). Số byte của dãy chính là độ dài của tệp. Có hai kiểu nhập xuất dữ liệu lên tệp: Nhập xuất nhị phân và nhập xuất văn bản. Nhập xuất nhị phân:
  • 89.
    89 - Dữ liệughi lên tệp theo các byte nhị phân như bộ nhớ, trong quá trình nhập xuất, dữ liệu không bị biến đổi. - Khi đọc tệp, nếu gặp cuối tệp thì ta nhận được mã kết thúc tệp EOF (được định nghĩa trong stdio.h bằng -1) và hàm feof cho giá trị khác 0. Nhập xuất văn bản: - Kiểu nhập xuất văn bản chỉ khác kiểu nhị phân khi xử lý ký tự chuyển dòng (mã 10) và ký tự mã 26. Đối với các ký tự khác, hai kiểu đều đọc ghi như nhau. - Mã chuyển dòng: Khi ghi, một ký tự LF (mã 10) được chuyển thành 2 ký tự CR (mã 13) và LF Khi đọc, 2 ký tự liên tiếp CR và LF trên tệp chỉ cho ta một ký tự LF Mã kết thúc tệp: Trong khi đọc, nếu gặp ký tự có mã 26 hoặc cuối tệp thì ta nhận được mã kết thúc tệp EOF (bằng -1) và hàm feof(fp) cho giá trị khác 0 (bằng 1). 6.2. Một số hàm thường dùng khi thao tác trên tệp 6.2.1. Khai báo sử dụng tệp Để khai báo sử dụng tệp, ta dùng lệnh sau: FILE biến_con_trỏ_tệp; Trong đó biến_con_trỏ_tệp có thể là biến đơn hay một danh sách các biến phân cách nhau bởi dấu phảy ( dấu , ). Ví dụ 6.1: FILE *vb, *np; /* Khai báo hai biến con trỏ tệp */ 6.2.2. Mở tệp - hàm fopen Cấu trúc ngữ pháp của hàm: FILE *fopen(const char *tên_tệp, const char *kiểu); Nguyên hàm trong: stdio.h Trong đó:
  • 90.
    90 Đối thứ nhấtlà tên tệp, đối thứ hai là kiểu truy nhập. Công dụng: Hàm dùng để mở tệp. Nếu thành công hàm cho con trỏ kiểu FILE ứng với tệp vừa mở. Các hàm cấp hai sẽ làm việc với tệp thông qua con trỏ này. Nếu có lỗi hàm sẽ trả về giá trị NULL. Bảng sau chỉ ra các giá trị của kiểu: Tên kiểu ý nghĩa "r" "rt" Mở một tệp để đọc theo kiểu văn bản. Tệp cần đọc phải đã tồn tại, nếu không sẽ có lỗi "w" "wt" Mở một tệp để ghi theo kiểu văn bản. Nếu tệp đã tồn tại thì nó sẽ bị xoá. "a" "at" Mở một tệp để ghi bổ xung theo kiểu văn bản. Nếu tệp chưa tồn tại thì tạo tệp mới. "rb" Mở một tệp để đọc theo kiểu nhị phân. Tệp cần đọc phải đã tồn tại, nếu không sẽ có lỗi. "wb" Mở một tệp mới để ghi theo kiểu nhị phân. Nếu tệp đã tồn tại thì nó sẽ bị xoá. "ab" Mở một tệp để ghi bổ xung theo kiểu nhị phân. Nếu tệp chưa tồn tại thì tạo tệp mới. "r+" "r+t" Mở một tệp để đọc/ghi theo kiểu văn bản. Tệp cần đọc phải đã tồn tại, nếu không sẽ có lỗi "w+" "w+t" Mở một tệp để đọc/ghi theo kiểu văn bản. Nếu tệp đã tồn tại thì nó sẽ bị xoá. "a+" "a+t" Mở một tệp để đọc/ghi bổ xung theo kiểu văn bản. Nếu tệp chưa tồn tại thì tạo tệp mới.
  • 91.
    91 "r+b" Mở một tệpđể đọc/ghi theo kiểu nhị phân. Tệp cần đọc phải đã tồn tại, nếu không sẽ có lỗi. "w+b" Mở một tệp mới để đọc/ghi theo kiểu nhị phân. Nếu tệp đã tồn tại thì nó sẽ bị xoá. "a+b" Mở một tệp để đọc/ghi bổ xung theo kiểu nhị phân. Nếu tệp chưa tồn tại thì tạo tệp mới. Chú ý:Trong các kiểu đọc ghi, ta nên lầm sạch vùng đệm trước khi chuyển từ đọc sang ghi hoặc ngược lại. Ta sẽ đề cập đến các hàm với tính năng xoá sau này. Ví dụ 6.2: f=fopen("TEPNP","wb"); 6.2.3. Đóng tệp - hàm fclose Cấu trúc ngữ pháp của hàm: int fclose(FILE *fp); Nguyên hàm trong: stdio.h Trong đó:fp là con trỏ ứng với tệp cần đóng. Công dụng:Hàm dùng để đóng tệp khi kết thúc các thao tác trên nó. Khi đóng tệp, máy thực hiện các công việc sau:  Khi đang ghi dữ liệu thì máy sẽ đẩy dữ liệu còn trong vùng đệm lên đĩa  Khi đang đọc dữ liệu thì máy sẽ xoá vùng đệm  Giải phóng biến trỏ tệp.  Nếu lệnh thành công, hàm sẽ cho giá trị 0, trái lại nó cho hàm EOF. Ví dụ 6.3: fclose(f);
  • 92.
    92 6.2.4. Đóng tấtcả các tệp đang mở- hàm fcloseall: Cấu trúc ngữ pháp của hàm: int fcloseall(void); Nguyên hàm trong: stdio.h Công dụng:Hàm dùng để đóng tất cả các tệp đang mở . Nếu lệnh thành công, hàm sẽ cho giá trị bằng số là số tệp được đóng, trái lại nó cho hàm EOF. Ví dụ 6.4: fcloseall(); 6.2.5. Kiểmtra cuối tệp - hàm feof Cấu trúc ngữ pháp của hàm: int feof(FILE *fp); Nguyên hàm trong: stdio.h Trong đó fp là con trỏ tệp. Công dụng:Hàm dùng để kiểm tra cuối tệp. Hàm cho giá trị khác 0 nếu gặp cuối tệp khi đọc, trái lại hàm cho giá trị 0. 6.2.6. Truy nhập ngẫu nhiên - các hàm di chuyên con trỏ chỉ vị: 6.2.6.1. Chuyển con trỏ chỉ vị về đầu tệp - Hàm rewind: Cấu trúc ngữ pháp: void rewind(FILE *fp); Nguyên hàm trong: stdio.h Trong đó fp là con trỏ tệp. Công dụng:Chuyển con trỏ chỉ vị của tệp fp về đầu tệp. Khi đó việc nhập xuất trên tệp fp được thực hiện từ đầu. Ví dụ 6.5: rewind(f);
  • 93.
    93 6.2.6.2. Chuyển contrỏ chỉ vị trí cần thiết - Hàm fseek Cấu trúc ngữ pháp: int fseek(FILE *fp, long sb, int xp); Nguyên hàm trong: stdio.h Trong đó  fp là con trỏ tệp.  sb là số byte cần di chuyển.  xp cho biết vị trí xuất phát mà việc dịch chuyển được bắt đầu từ đó.  xp có thể nhận các giá trị sau: xp=SEEK_SET hay 0: Xuất phát từ đầu tệp. xp=SEEK_CUR hay 1: Xuất phát từ vị trí hiện tại của con trỏ chỉ vị. xp=SEEK_END hay 2: Xuất phát từ cuối tệp. Công dụng:Chuyển con trỏ chỉ vị của tệp fp về vị trí xác định bởi xp qua một số byte xác định bằng giá trị tuyệt đối của sb. Chiều di chuyển là về cuối tệp nếu sb dương, trái lại nó sẽ di chuyển về đầu tệp. Khi thành công, hàm trả về giá trị 0. Khi có lỗi hàm trả về giá trị khác không. Chú ý:Không nên dùng fseek trên tệp tin văn bản, do sự chuyển đổi ký tự sẽ làm cho việc định vị thiếu chính xác. Ví dụ 6.6: fseek(stream, SEEK_SET, 0); 6.2.6.3. Vị trí hiện tại của con trỏ chỉ vị - Hàm ftell: Cấu trúc ngữ pháp: int ftell(FILE *fp); Nguyên hàm trong: stdio.h. Trong đó fp là con trỏ tệp.
  • 94.
    94 Công dụng:Hàm chobiết vị trí hiện tại của con trỏ chỉ vị (byte thứ mấy trên tệp fp) khi thành công. Số thứ tự tính từ 0. Trái lại hàm cho giá trị -1L. Ví dụ 6.7: Sau lệnh fseek(fp,0,SEEK_END); ftell(fp) cho giá trị 3. Sau lệnh fseek(fp,-1,SEEK_END); ftell(fp) cho giá trị 2. 6.2.7. Ghi các mẫu tinlên tệp - hàm fwrite Cấu trúc ngữ pháp của hàm: int fwrite(void *ptr, int size, int n, FILE *fp); Nguyên hàm trong: stdio.h Trong đó:  ptr là con trỏ trỏ tới vùng nhớ chứa dữ liệu cần ghi.  size là kích thước của mẫu tin theo byte  n là số mẫu tin cần ghi  fp là con trỏ tệp Công dụng:Hàm ghi n mẫu tin kích thước size byte từ vùng nhớ ptr lên tệp fp.Hàm sẽ trả về một giá trị bằng số mẫu tin thực sự ghi được. Ví dụ 6.8: #include <stdio.h> struct mystruct { int i; char ch; }; int main() {
  • 95.
    95 FILE *stream; struct mystructs; stream = fopen("TEST.TXT", "wb") /* Mở tệp TEST.TXT */ s.i = 0; s.ch = 'A'; fwrite(&s, sizeof(s), 1, stream); /* Viết cấu trúc vào tệp */ fclose(stream); /* Đóng tệp */ return 0; } 6.2.8. Đọc các mẫu tintừ tệp - hàm fread Cấu trúc ngữ pháp của hàm: int fread(void *ptr, int size, int n, FILE *fp); Nguyên hàm trong: stdio.h. Trong đó:  ptr là con trỏ trỏ tới vùng nhớ chứa dữ liệu cần ghi.  size là kích thước của mẫu tin theo byte  n là số mẫu tin cần ghi  fp là con trỏ tệp Công dụng:Hàm đọc n mẫu tin kích thước size byte từ tệp fp lên lên vùng nhớ ptr.Hàm sẽ trả về một giá trị bằng số mẫu tin thực sự đọc được. Ví dụ 6.9: #include <string.h> #include <stdio.h> int main() { FILE *stream;
  • 96.
    96 char msg[] ="Kiểm tra"; char buf[20]; stream = fopen("DUMMY.FIL", "w+"); /* Viết vài dữ liệu lên tệp */ fwrite(msg, strlen(msg)+1, 1, stream); /* Tìm điểm đầu của file */ fseek(stream, SEEK_SET, 0); /* Đọc số liệu và hiển thị */ fread(buf, strlen(msg)+1, 1, stream); printf("%sn", buf); fclose(stream); return 0; } 6.2.9. Nhập xuất ký tự 6.2.9.1. Các hàm putc và fputc Cấu trúc ngữ pháp: int putc(int ch, FILE *fp); int fputc(int ch, FILE *fp); Nguyên hàm trong: stdio.h. Trong đó:ch là một giá trị nguyên, fp là một con trỏ tệp. Công dụng:Hàm ghi lên tệp fp một ký tự có mẫ bằng m=ch % 256. ch được xem là một giá trị nguyên không dấu. Nếu thành công hàm cho mã ký tự được ghi, trái lại cho EOF Ví dụ 6.10: #include <stdio.h> int main() {
  • 97.
    97 char msg[] ="Hello worldn"; int i = 0; while (msg[i]) putc(msg[i++], stdout); /* stdout thiết bị ra chuẩn - Màn hình*/ return 0; } 6.2.9.2. Các hàm getc và fgettc Cấu trúc ngữ pháp: int gretc(FILE *fp); int fputc(FILE *fp); Nguyên hàm trong: stdio.h. Trong đó:fp là một con trỏ tệp. Công dụng:Hàm đọc một ký tự từ tệp fp. Nếu thành công hàm sẽ cho mã đọc được ( có giá trị từ 0 đến 255). Nếu gặp cuối tệp hay có lỗi hàm sẽ trả về EOF. Trong kiểu văn bản, hàm đọc một lượt cả hai mã 13, 10 và trả về giá trị 10. Khi gặp mã 26 hàm sẽ trả về EOF. Ví dụ 6.11: #include <string.h> #include <stdio.h> #include <conio.h> int main() { FILE *stream; char string[] = "Kiem tra"; char ch; /* Mở tệp để cập nhật*/ stream = fopen("DUMMY.FIL", "w+"); /*Viết một xâu ký tự vào tệp */
  • 98.
    98 fwrite(string, strlen(string), 1,stream); /* Tìm vị trí đầu của tệp */ fseek(stream, 0, SEEK_SET); do { /* Đọc một ký tự từ tệp */ ch = fgetc(stream); /* Hiển thị ký tự */ putch(ch); } while (ch != EOF); fclose(stream); return 0; } 6.2.10. Xoá tệp - hàm unlink: Cấu trúc ngữ pháp: int unlink(const char *tên_tệp) Nguyên hàm trong: dos.h, io.h, stdio.h. Trong đótên_tệp là tên của tệp cần xoá. Công dụng:Dùng để xoá một tệp trên đĩa. Nếu thành công, hàm cho giá trị 0, trái lại hàm cho giá trị EOF. Ví dụ 6.12: #include <stdio.h> #include <io.h> int main(void) { FILE *fp = fopen("junk.jnk","w"); int status; fprintf(fp,"junk"); status = access("junk.jnk",0);
  • 99.
    99 if (status ==0) printf("Tệp tồn tạin"); else printf("Tệp không tồn tạin"); fclose(fp); unlink("junk.jnk"); status = access("junk.jnk",0); if (status == 0) printf("Tệp tồn tạin"); else printf("Tệp không tồn tạin"); return 0; } 6.3. Một số ví dụ 6.3.1. Ghi, đọc mảng Ví dụ 6.13:Ghi n số nguyên vào file và độc ra từ file #include <stdio.h> #include <conio.h> #include <stdlib.h> #define MAX 5 int main() { FILE *f; int i, ia[MAX], ib[MAX]; for (i = 0; i < 10; i++) { printf("Nhap vao mot so: "); scanf("%d", &ia[i]);
  • 100.
    100 } if((f = fopen("array.dat","wb")) == NULL) { printf("Khong the mo file!n"); exit(0); } fwrite(ia, sizeof(ia), 1, f); //ghi mang vao file fclose(f); f = fopen("array.dat", "rb"); fread(ib, sizeof(ib), 1, f); //doc mang tu file for (i = 0; i < 10; i++) printf("%d ", ib[i]); fclose(f); getch(); } 6.3.2. Ghi, đọc structure Ví dụ 6.14: Danh sách sinh viên #include <stdio.h> #include <conio.h> #include <stdlib.h> #define MAX 50 int main() { FILE *f; struct nhanvien {
  • 101.
    101 int manv; char hoten[30]; }; nhanviensnv[MAX], snv1[MAX]; char ctam[10]; int i, in; printf("Nhap vao so nhan vien: "); gets(ctam); in = atoi(ctam); //Nhap danh sach nhan vien va ghi vao file if((f = fopen("struct.dat", "wb")) == NULL) { printf("Khong the mo file!n"); exit(0); } fwrite(&in, sizeof(int), 1, f); //ghi so nhan vien vao file for(i = 0; i < in; i++) { printf("Nhap vao ma nhan vien thu %d: ", i + 1); gets(ctam); snv[i].manv = atoi(ctam); printf("Nhap vao ho ten: "); gets(snv[i].hoten); fwrite(&snv[i], sizeof(nhanvien), 1, f); //ghi tung nhan vien vao file } fclose(f); //doc danh sach nhan vien tu file va in ra f = fopen("struct.dat", "rb");
  • 102.
    102 fread(&in, sizeof(int), 1,f); //doc so nhan vien for(i = 0; i < in; i++) { //doc tung nhan vien in ra man hinh fread(&snv1[i], sizeof(nhanvien, 1, f); printf("%5d %sn", snv[i].manv, snv[i].hoten); } getch(); }
  • 103.
    103 TTààii lliiệệuu tthhaammkkhhảảoo [1]. Lê Đăng Hưng, Trần Việt Linh, Lê Đức Trung, Nguyễn Thanh Thủy, Ngôn ngữ lập trình C, NXB Giáo dục, 1996. [2]. Phạm Văn Ất, Giáo trình kỹ thuật lập trình C - Căn bản và nâng cao, NXB Hồng Đức, 2009. [3]. Phạm Văn Ất, Giáo trình C++ và lập trình hướng đối, NXB Hồng Đức, 2009. [4]. http://vi.wikipedia.org/wiki/C%2B%2B [5]. https://developers.google.com/edu/c++ [6]. http://www.tutorialspoint.com/cplusplus/index.htm [7]. http://www.tutorialspoint.com/cprogramming [8]. http://www.cplusplus.com [9]. http://www.cppreference.com