Embed presentation
Download to read offline


























































































































































































































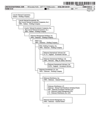
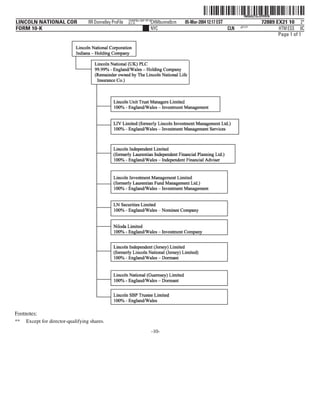
Lincoln National Corporation filed its annual report on Form 10-K with the SEC for the fiscal year ending December 31, 2003. The filing includes information on the company's business operations, financial statements, legal proceedings, risks and uncertainties. The business operates through segments including Lincoln Retirement, Life Insurance, Investment Management, and Lincoln UK. In 2003, net income increased from the prior year due to strong performance in retirement and investment management, while life insurance results declined.

























































































































































































































