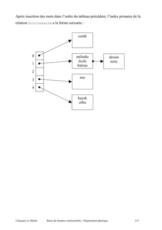
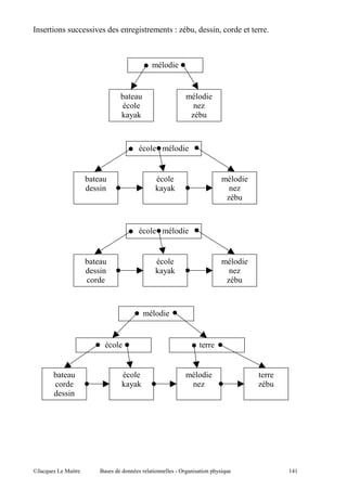
! "
#   !         $
%                &&&&&&&&&&&&&&&&&&&&&&&&&&&&&&&&&&&&&&&&&&&&&&&&&&&&&&&&&&&&&&&&&&&&&&&&&&&&&&&&&&&&&&&&&&&&&&&&&&&&&&&&&&&&&&&&&&&&&&&'


              !"                               #$%                                                                                        &
              ''                                                                                                                         ((
         )                 "                                                                                                             (
                  *                                                                                                                      (+
              ,                                         "                                                                                (-
             ""      ."                           $%                                                                                     (/
                   . "                  $%                                                                                               (0
                                    &&&&&&&&&&&&&&&&&&&&&&&&&&&&&&&&&&&&&&&&&&&&&&&&&&&&&&&&&&&&&&&&&&&&&&&&&&&&&&&&&&&&&&&&&&&&&&&&&&&&&&&&&'(
                           "                                                                                                                  1
             "             "                  $%            "                                                                                 (
         %    "
            "
           '"                                                                                                                               2
         34 ,                                                                                                                               &
                                     &&&&&&&&&&&&&&&&&&&&&&&&&&&&&&&&&&&&&&&&&&&&&&&&&&&&&&&&&&&&&&&&&&&&&&&&&&&&&&&&&&&&&&&&&&&&&&&&&&&&)*
                           "                                                                                                              /
             '                     "                                                                                                      0
                                 "                                                                                                       -1
         5       ",            "        .                                                                                                --
         6                                                                                                                               -/
+                                   "                      &&&&&&&&&&&&&&&&&&&&&&&&&&&&&&&&&&&&&&&&&&&&&&&&&&&&&&&&&&&&&&&&&&&&&&&&&&&*,
                           "                                                                                                          -2
                       "        "         ""             ,               7       "                                                    -&
                       "        "         ""             ,                      ".                                                    //
              ,"                                    , ""                                                                              /&
         %             , ""                         !         "               + 7                                                     01
- &&&&&&&&&&&&&&&&&&&&&&&&&&&&&&&&&&&&&&&&&&&&&&&&&&&&&&&&&&&&&&&&&&&&&&&&&&&&&&&&&&&&&&&&&&&&&&&&&&&&&&&&&&&&&&&&&&&&&&&&&&&&&&&&&,)
                    "                                                                                                              0+
     % 7" " "                                                                                                                      0-
     5 ",             "                                                                                                            2(
            4                                                                                                                      &0
     6                                                                                                                             &2
                           , '                                                                                                   (1(
                                          &&&&&&&&&&&&&&&&&&&&&&&&&&&&&&&&&&&&&&&&&&&&&&&&&&&&&&&&&&&&&&&&&&&&&&&&&&&&&&&&&&&&&&&&&&&&&&&&&'.,
         34,           "                 " '"                                                                                              (12
                   "                                                                                                                       (1&
         %             !                                                                                                                   ((1
+               &&&&&&&&&&&&&&&&&&&&&&&&&&&&&&&&&&&&&&&&&&&&&&&&&&&&&&&&&&&&&&&&&&&&&&&&&&&&&&&&&&&&&&&&&&&&&&&&&&&&&&&&&&&&&'')
         8 9 "7           :                                                                                                  ((+
              " ,             .                                                                                              ((-
            " "                    " "                                                                                       ((/
/                          "              &&&&&&&&&&&&&&&&&&&&&&&&&&&&&&&&&&&&&&&&&&&&&&&&&&&&&&&&&&&&&&&&&&&&&&&&&&&&&&&&&&&&&&&&&&&&&&&&''(
                           "                                                                                                              ( 1
         ;" !"                                                                                                                            ( (
         # "                            ,                                                                                                 (
         3 ! ' "                                     "                                                                                    ( /
             4                                                                                                                            ( &
$<                                                                                                              (
    = !'              "                                                                                                 (++
                  0 &&&&&&&&&&&&&&&&&&&&&&&&&&&&&&&&&&&&&&&&&&&&&&&&&&&&&&&&&&&&&&&&&&&&&&&&&&&&&&&&&&&&&&&&&&&&&&&'**
            "                                                                                                      (-/
          "          ,                    "                                                                        (-0
                  >                                                                                                (/(
      ,"            ,                   "                                                                          (/
     ! "4       ,         4     "                                                                                  (/-
    %                   "         , 9 "                                                                            (//
    8         9 "                                                                                                  (0(
      ! !             "      ,             4      "                                                                (0
+                  &&&&&&&&&&&&&&&&&&&&&&&&&&&&&&&&&&&&&&&&&&&&&&&&&&&&&&&&&&&&&&&&&&&&&&&&&&&&&&&&&&&&&&&&&&&&&&&&',)
            ,          "                                                                                           (0+
        ,"                     "                                                                                   (0/
                 ?                                                                                                 (00
    34     "   " "                                                                                                 (2
       .     " '                                                                                                   (2-
    6      " ' ?     4 ,!                                                                                          (22
       ,"    , ,                                                                                                   (&/
    8 " ,         ,"                                                                                               (&0
    3                                                                                                               11
       , " ?, "       9                                                                                             1
1        " &&&&&&&&&&&&&&&&&&&&&&&&&&&&&&&&&&&&&&&&&&&&&&&&&&&&&&&&&&&&&&&&&&&&&&&&&&&&&&&&&&&&&&&&&&&&&&&&&&&&&&&&&&&&&&&&2.3
%




@A   5 "   $       "   #   "   (
-                                                                                                                                4
B                                          C$%                       'D                                                " 7           "               !".
                     "                 "         ?                       "                        .            ,                             "
    ".               ,, "      "           , .           ,

     "           >             $%                    '           ,                                                           ?           ,, "        "
         E

F            ."                                                  "               !                                     G     " 7
         ,,          ! H                                     "                   ,       "                "77                7" !"                         4"
                     4I
F            77 "                  ''            !               ".              ,                    7" " "                            ",       "
                      I
F            ,       '                                       ,               "               ""            I
F                     *        "       '" I                          "                        7"          " "                                I
F                          "       ,                                                                               "

                                                 '                   ,                       ' "
                                                                                              "           , " "                    ,,
                                                     C #$%                                    'D




@A                   5 "                    $                                        "                #        "
56 7 85 +
3 (&0-         "                   , ,                 !"   ?   "   ".   4   "
     .             "   E



          "                    "                            "
                                             &&&
         9                     9                            9




                               "




                               "




@A       5 "               $       "     #         "
"

    :

        !                           ,                         ,                  "                       ,,
$%

8                9

F       " C                 9 DE                 ,                I      ".
F , ,"            C                     "    DE "                      ". I                      ,
F           " "           E,                                            ".
F    ' ' E                                            ,                                              ,
F            "        E                                   ,                  I       "       ,

8                9

F (      '              "           E

                     !"                 !"           C5               $5 D
                                        C%$)# 8%                       J D

F       '           "           E

                                    "

F       '           "           E

                            "                9
                            9 K                  "




@A            5 "                                $                           "           #   "                +
;9

  "    $%                      ".                 " " !                8   ,,
      ".         "   "7" ,                            ,



 !
Livre(Cote: Chaîne, Titre: Chaîne)
Auteur(Nom: Chaîne, Cote: Chaîne)

Personne(Nom: Chaîne, Prénom: Chaîne, Année_naissance: Entier)




                                             Livre

                               Cote          Titre

                               BD/46         Les BD en BD



                                           Personne

                     Nom            Prénom           Année_naissance

                     Dupont         Jean                        1960

                     Durand         Pierre                      1953



                                             Auteur

                                     Nom           Cote

                                     Dupont        BD/46

                                     Durand        BD/46




@A         5 "             $                  "       #    "                    -
!

classe Livre

     attribut Cote: Chaîne
     attribut Titre: Chaîne

     attribut Auteurs: liste(Personne)

classe Personne

     attribut Nom: Chaîne

     attribut Prénom: Chaîne
     attribut Année_naissance: Entier
     méthode Age(): Entier

        {année_courante - self->Année_naissance}

livres: ensemble(Livre)

personnes: ensemble(Personne)



P1: {Nom = "Dupont", Prenom = "Jean", Année_naissance = 1960}

P2: {Nom = "Durand", Prenom = "Pierre", Année_naissance = 1953}
L1: {Cote = "BD/46", Titre = "Les BD en BD", Auteurs = [P1,P2]}



livres = {L1}
personnes = {P1, P2}




@A      5 "         $           "        #   "                  /
"               9
B         "          9               ,                    7 L                          ""        7"            , '
     ,, "      "       . "       ,           "           $%        "

     4"            '             ,       "                         4           ,                 >    $%

          !                  ,                       $% ,       >              , 4               !         4
    4     ""                     ." "            ,       " ,                   !

          !            4             ,                         "           ,       '        $%                  ",   "
"                                        "           I         !               "                  ?    "       ""




@A             5 "                       $                             "           #        "                            0
"                                   <                    "               =

    :

        !            "                             "         ' "         "                        "             "     C
    "       D

        ' "          "           !" "                      " ,               E

F                                ,          ,"                       ,   "       ?                      . "7"
            "                        ""        I

F                I               "7"                       ,, "                           .       ' "   "           " "
                ""       "             ,"                            ,           ",   "

-

F                "           I

F       !G       C, "                     DI

F "         4




@A              5 "                                    $                         "        #   "                           2
5 "                     %1
5 "




        ,, "   "        ,, "       "                ,, "   "




                          #$%




               $%         $%                   $%




@A    5 "           $          "       #   "                   &
5 "                         7   #




             ,, "   "                             ,, "   "




               #$%                                  #$%
        C,     " "      D                    C,     " "      D




                                       #$%
                                C,   "   .   D




                $%                   $%                      $%


                                      #




@A    5 "               $             "      #      "             (1
.                         ''               !     ".               ,,
                          "                         "    I "          ' "                               ",          "       $%   ,
                      ,           ""                                  ''

        M                         ''                                                            "           ,                    0
    "            ""           ,        , "7"                                           ! !




F % 7" " "                                          E    !                         ,    I       !               4       I ! "
        4

F 5         ",            "                              E

                 "        I           "7"       "                ,,    "           I
            "                 ,             "           4,                 "                        ,               ,   I
        "             ' "         I
        ' "                            "                     I
    N




F                                           '' ! C
                                                *                      I I A . I NDI

F




@A               5 "                            $                              "            #           "                        ((
;9              0


                        :




               8, " "         "




                        *




                34        "




                     $%




@A   5 "   $                      "   #   "   (
!
                #$%               "               "

B                     "                   7 '              , '                   "7 " ,           $%
    !           ?                             !       I,                 "        "               "

B       4   ,                 "                       "                  ,   "            "   7
     ,                    "       ?               ,          "       $

     début transaction

     solde(A) = solde(A) - S
     solde(B) = solde(B) + S

     fin transaction

            "                         ,       "            " ,       > "                  ,            "
        "       $




@A              5 "                       $                      "           #        "                    (
+                     :


                                   O                        $%           ".               ,                        "
             "             "                            B        #$%                  "                                            "         "       '"
                 ,

+
3 '                   ,        "           ""                    ,            '                   >       $%               "                     "
, .                                4                    >                , B              #$%             "                                .
        7"                                      "                                 ,       $%                       "               !




    ,                 ,            I                "        "'"                  ' "
                                                                                   "                           "       I               #$%       " >
    ,                                      $%                                     !           I       >                        ,       ,   !              "
,                          ,

+
B        #$%               " ,                      "        "       ?                "       ,                                "             "
    ,        "                         ,   "                                  $%




@A                   5 "                       $                              "               #       "                                              (+
7
                                                     7                                "       ",                   ,         ,       . " 7 "    .
7 "                           ' "       "                '"             ,! "
                                                                          :                                   $%         "              !"
        "                     #$%           "            '

    "       ,                                            "              ,                     "                      "       E

F               "7"                ' "           "           ,! "
                                                               :             C,           4           ,       9              "        4,
    ,           ," D                            "7"                 !                     ,                        , '
        ,, "          "        I

F               "7"                 !                          ,        C,        4               ,       9                      .         :,       "
                      " "          D                          "7"        , '                                  ,, "       "

8 ,                       "                                                                                                  "




@A              5 "                             $                             "                       #       "                                 (-
-                          #                                               1 4
F                               C           ,                                          ", D E
          7" "             !                    ,                  $%                      7 " .
     7"4           ,                                ' "        "               ,! "
                                                                                 :                         7 L ? ," "
    , 7
     '                     "                                           "                                   "

F                                                                  E
           7" "                 !                   4                                  "                       , '        " "
          4, "                 $%       .               ,, "           "           ,       "       "
           ""          ,                            ''                                                           #$%I .
      ,           .                ''               , '                        "               "

F                                       E
                       ?       $%               .                          "                   " ,               , '
      ,, "         "           ,                ,        .         "                   .                       ''         >




@A           5 "                    $                                  "                   #           "                        (/
+                  #                       1
                               $%                    ,   "        "77" "       3                    "             :
,, 7           "                               " "                    "           7            ""

%          !                    ,"               $%                           .       ,,       E B5 I ,           4   ,
           !                                                              ,                !            ".   I"   ,
       #$% ,           "   "   E           "         9 I,         4       ,

B    7 "           !                   ,             !       ".               "I "                  "
                   ,            #$% ! " "




@A         5 "                     $                         "            #       "                                   (0
@A   5 "   $   "   5   "   (&
,   3;                     $5       (&/&I                       "       7 "          9       '
                       . 4              ! !           "I       , "                      21I               !
     ,           "                  " 4E

F %$                 $5 I
F 8          I
F     7      "4I
F    :       I
F                                   .        5"            7I
N

                                         "                 P? E

F                           ,           ""        E            $%    .                                        I
F                               "             E       '              "             '"             ,   "




@A           5 "                $                          "         5       "                            1
+                                              1
B    1                                 "       ,    E

F                      "           I
F                  "           I
F                          "               "   '"




@A       5 "   $                                "       5   "   (
B                                                     .                       "

8    " " ' E

F                   "                             E

         !G                                   I
            "       I
                I
                        I


    N

F                   "                    E

                9            I               ? "                                  .          4       , E

                Couleur = {"rouge", "vert", "bleu", "jaune"}

                             I           ? "                              7                 " . "7"        !   .   I
        ,       4       , E

                Mois = {m| m ∈ Entier et 1                                        m   12}

% 4                 "                "                            "           .                      "
     ,                           4       , I              "           E

        Taille = {t | Réel t et t > 0}
        Poids = {p | Réel p et p > 0}

            ,               , "                                               '                  ,         ,




@A              5 "                  $                        "               5        "
B                    "                                                       ,         "        "                    "         %(I N I % E

             ⊆ %( × N × %

B                    "                 7" " ,                       I,                  :,      ,            4   "

!
                                                            4,           "                 7            E

                 C       (E   %(I NI           E%D

H !                       %"                       "        !                "                                       ""        "       *
                     "        %"                       "             4       , E

         rel(Nom: Chaîne, Age: Entier, Marié: Booléen)

             :,                            "                "                              "        !G I 3 "              $
                 ,             "       ,                        I                          Q'               ""           7 "       >
     "

;9
     9                                                      :,           C       (E   %(I NI    E%D
,            E

         R       (       S .(I N I             S. T

                 .( ∈ %(I NI . ∈ %

     4               "                         "           . "                                  ."

         4           , E

         {{Nom = "Dupont", Age = 36, Marié = Vrai}

             {Nom = "Durand", Age = 22, Marié = Faux}}

                     4             "                   "            : E
                                                                     ,

         rel(Nom: Chaîne, Age: Entier, Marié: Booléen)

@A                       5 "               $                         "                 5            "
"
         ,,                        "                      4,         "        E

         C       (E   %(I NI           E%D

 "       "'                        "                 :,        C    (E   %(I NI       E%D       4       , E

     Personne(Nom: Chaîne, Age: Entier, Marié: Booléen)

                  "    "   "                 "       ,             " I            !         "       ,
     "       ?        4,       "       E

         C       (I   NI   D




@A               5 "                   $         "        5               "                              +
9#
8           ,,                                                "             !             E

            Personne(Nom: Chaîne, Age: Entier, Marié: Booléen)

            4            "        E

            {{Nom = "Dupont", Age = 36, Marié = Vrai}
                {Nom = "Durand", Age = 22, Marié = Faux}}


$

        4           "                                 "               !               C   (E      %(I NI            E%D,        > .
                                      ,                                                                    (I   NI                  !           "'
    ,                                     ,                           4      "                     4       , E



                                                                                 Personne

                                                                  Nom                     Age Marié

                                                                  Dupont                      36 Vrai

                                                                  Durand                      22 Faux


$

                              "               !                   C   (E   %(I NI             E%D"                          "   ,           "
                "                         . "             "           ,              ,,       "        ?        4       "               7        "

            4       , I                       "           E

            Personne {Nom = "Dupont", Age = 36, Marié = Vrai}

        . "




@A                      5 "                       $                              "                5                 "                                -
$
    ,           ".            "       " 7      "       "       "             ,   "
4       , I           7                                ,           7"4   "
                ,                 "

            ,                                  " 7         "       ""    .       ,   "   "       E
#                                           Nulle

        4       , E

        {Titre = "L'avenir des bases de données",

            Conférencier = "Paul Durand",
            Date = Nulle}




@A              5 "       $                        "       5       "                         /
+

+

8           ,,                                                           "                                          I .                       ." I
        "                                    "                       4       , {Nom, Age}                                      "                             "
Personne

B                    "                   " ?                             "                                 "   "7                  R T

+

B                    "           U                                                                 "                "E

F ,                  !                   ,                   I       .               U"            "7"              7 L        "               ,     I
F                         "              U               ,           >        ,, "                              "            , ,"       ,

B                    "       ,           . "                         ,   "                             "            E                  !" "



        " ,          4        , I                        "       E

            Personne(Nom, Prénom, NumSS, Pays)

    "                ,,                              ,                       "       "7"   ,                                       ,                 "
,                                                    "               "                         "                         {Nom, Prénom}

NumSS                                "           ,               >       !" "                                  ,"        "

                 .       "                       "'                      "                         ,"           "              4       , E

            Personne(Nom, Prénom, NumSS, Pays)




@A                   5 "                     $                                   "         5                    "                                        0
+

B                       "                J                               "            (                                   '                    (   " 4"                           "
        ,                                            ,"              "       U                        J ,                      "                                  .
U 8                 "                   J                                    "

    " ,                 4            ,                       "           E

            Personne(Nom, Prénom, Age)

            Livre(Cote, Titre, Nom_Auteur, Prénom_Auteur)

            "       "                                                                ".                           ,            I                                          "
{Nom_Auteur, Prénom_Auteur}                                                                                               '                           "   Livre 3
    7                               "        Personne

        '"

                            "                "       '"                              $%                       "           , .                  4, "           ,   E

F           ,,                                       .                                    "               ?               "        I
F               7" " "                                   I
F                               "        "                           "           I
F                                                        "           I
F                               ""                       "                   4 ,                  "                   "   ?9

                                                 I           47                               "       '" 9                         * " ,                  E

F                                                                "           . "7"                    "           .                        "                      ,"          "
                            ,

F                                                                            "            . "7"                   " !         .                                       '       JE

                " 4"                                     .                                            ,"          "                    ,                      "               J
                7           I
                "




@A                      5 "                          $                                            "               5            "                                              2
;9
        $%                                  ,         "                      "                                           ,          2111           3
                        V           2111W

8 .                 ,                       7 "            ".           E

F                               "                 !                                  B                           "       "7" ,

F                   "       "                              I            ? "                                          , :                       "
        . B                             ,                          .                 ,       "       , :                     " ,,    "     ?
    7       "                   !                         , :

F       ,           "                   "                      7                                 >
                "       B           ,       "              "           "7"       ,                                   7       ' ."

F       '" ,                        :             "                                                  ,       "       E        '" ,
    "       "7"         ,




@A              5 "                     $                                "               5               "                                         &
Nom_de_sommet =

     {"Everest", "K2", "Kangchenjunga", "Lhotse", "Makalu",
         "Cho Oyu", "Dhaulagiri", "Manaslu", "Nanga Parbat",

         "Annapurna", "Hidden Peak", "Broad Peak",
         "Gasherbrum II", "Shisha Pangma"}

Altitude_de_sommet = {a | Entier a et a > 8000}
     C      "               4        ,       2111    D

Orientation = {"N", "S", "O", "E", "NO", "SO", "NE", "SE"}

Année_d_ascension = {a | Entier a et a               1950}
     C ,         "   2111        "       (&-1D

Nom_de_pays = {"Népal", "Chine", "Inde", "Pakistan"}




Sommet(Nom_Sommet: Nom_de_sommet, Altitude: Altitude_de_sommet)

Localisation(Nom_Sommet: Nom_de_sommet, Pays: Nom_de_pays)

Première(Nom_Sommet: Nom_de_sommet,

                Face: Orientation,
                Année: Année_d_ascension)

Conquête(Grimpeur: Chaîne,
                Nom_Sommet: Nom_de_sommet,

                Face: Orientation)




@A         5 "          $            "           5       "     1
+
F B                                                           "                                                        "       Sommet

              "            Nom_Sommet

F B                        ,                     .                7           "                ,       "           , :                                           "
    Localisation                                  7                                       4        "           {Nom_Sommet, Pays}
          "        "            "                                                             $%                           "            Nom_Sommet

          "        Localisation                                                               '                "       7                      "        Sommet

F B       ,            "            "           "7"   ,                                            7       ' ."                               "
    CNom_SommetI FaceD                                                    ,"          "                            "           Première
                           ' ."                       ,       "                   " >                                               "                  $%
              "            Nom_Sommet                                                          '                                "           Première             "
      7                     "       Sommet

F B ,              "        ,           . "               "           ,           ,       "            '" ,                                                  "
    Conquête                            7                                 "           "
    {Grimpeur, Nom_Sommet, Face}                                                                               7                        "         ".     >
                                    ,       "                         "               RNom_SommetI FaceT
          '                             "        Conquête                 "       7                        "       Première




@A                5 "                   $                             "                   5                "                                                 (
$

                Sommet                          Localisation

      Nom_Sommet         Altitude          Nom_Sommet       Pays

      Everest                  8848        Everest          Népal

      Manaslu                  8163        Everest          Chine

      Hidden Peak              8068        Manaslu          Népal

                                           Hidden-Peak      Chine

                                           Hidden-Peak      Pakistan


                                Première

                     Nom_Sommet       Face       Année

                     Everest          S              1953

                     Manaslu          S              1972

                     Hidden-Peak      NO             1975

                     Everest          SO             1975

                     Manaslu          O              1981


                                Conquête

                    Grimpeur    Nom_Sommet           Face

                    Hillary     Everest              S

                    Tensing     Everest              S

                    Messner     Manaslu              S

                    Messner     Everest              SO

                    Habeler     Everest              SO

                    Habeler     Hidden Peak          NO

                    Messner     Hidden Peak          NO

                    Béghin      Manaslu              O



@A   5 "        $               "          5     "
$
F       4        "                     "   Sommet       7
    RNom_Sommet S I Altitude S T 4, "                                     7 "
    ,                  "

F       4        "                     "   Localisation               7
    RNom_Sommet S I Pays S ,T 4, "                              7 "                                                 .
                 , :               ,

F       4        "                     "   Première         7                                            ",
    RNom_Sommet S I Face S 7I Année S T 4, "                                         7 "             ,    "
             "             7       7                                        77

F       4        "                     "   Conquête         7                                            ",
    RGrimpeur S ' Nom_Sommet S I Face S 7T 4, "
                 I                                                                         7 "           '" ,
            ' ' ."                                                  ,       "                    "        7     7




@A           5 "               $                    "           5                "
@A   5 "   $   "   ''   "   -
8    " " '       4 :,             ''       "        E

(D                                             '            "                E      4, "      ." "
            "       $%        "

 D                                                      "               E         4, "     ." "
       "                $%        "

                             4 :,          ''                       >       , "




@A         5 "     $                   "           ''           "                                 /
5
                                                      ,                       "           ",             4        "
         "      I       ? "                            ,

)        ,                '         "                 ,, "            ?               ,        "         "
,    "              "

     "          ,               " " ' E

F        ,                      "         "       E    "     I"                   "   I "77            I,     "
             " I

F        ,              , "7"       4                             E               "   I, 9         "   I9 "           I




@A            5 "        $                    "            ''             "                                   0
F                                    E

          I I                            4,           "             :        ,           .                             "       I
          I $I                                                 "         I
         UI JI X                                  "             I
                   .                                       "                                 ,            I
              "         CUD                                                                       "                                "             UI
         (I   NI             E            7 "                           4,           "       (I   NI                                   :,
          S.            7 "                           4,            "                    .            .

F    " U SR             (I   NI               T                              "                                         "                    ,     "7            (I   NI
           %(I NI %                                                 "                    '            ".                                    ""         E

         UE % ,                      (E   %(I NI                    E%
          U,                 R       (   S            (I   NI           S            T

F    "                                                         "                                              4,           "            " ,                :,         :,
                  ,              .                     4            "




@A                5 "                         $                                  "                    ''           "                                                 2
/

          >

    " E

          I     E     CUE %D
      E

                    C I DE         CUE %D
                    C I D SR Y ∈            ∈ T

                C I DE         CUE %D
                C I D SR Y ∈                ∈ T

                    C I DE         CUE %D
                    C I D SR Y ∈            ∉ T

      4        , E
                         Sommet             Altitude
                                                           Sommet    Altitude
                         Hidden Peak 8086
              minus(                                   ,   Everest 8848         ) =
                         Everest            8848
                                                           Manaslu 8163
                         Manaslu            8163

                                                            Sommet        Altitude
                                                            Hidden Peak 8086




@A             5 "             $              "        ''      "                      &
8

    " E

          E        CUE %UD
          E        CJE %JD
              "         CUD ∩       "   CJD S ∅

      E

          C I DE              CUE %UI JE %JD
          C I D S R, ∪              Y,∈ I ∈ T

      4           , E
                                                          Sommet2 Pays
                                Sommet1 Altitude
                        pc(                           ,   Everest Népal   ) =
                                Everest 8848
                                                          Everest Chine

                                         Sommet1 Altitude Sommet2 Pays
                                          Everest 8848         Everest Népal
                                          Everest 8848         Everest Chine




@A                5 "           $                 "       ''   "                +1
,                                   4     "                           ,              "       " . "7"
                 ""

    " E

             E        CUE %D
         7 E RUE %T −> $

         E

             C I 7D E         CUE %D
             C I 7D S R Y ∈                   7C D S 6 "T

%                     7                H 7         "     7            ,             .         "
     ,                    "        " , "7"         ".            E

             C I          θ .D ≡       C I7                  θ .D

         4       , E
                              Sommet                   Altitude
                              Everest                  8848
                 sel(                                                , Altitude > 8500) =
                               Manaslu                 8163
                              Hidden Peak 8086

                                                                               Sommet   Altitude
                                                                               Everest 8848




@A               5 "               $                         "        ''        "                      +(
8 ?
     ,                      ?       4   "              .                  "
     "

 " E

             E     CUE %UI JE %JD

         E

                 ? I UD E
                 C          CUE %UD
                 ? I UD S R U Y ∈ T
                 C

         4        , E
                         Grimpeur Sommet          Face
                         Hillary      Everest     S
                         Tensing      Everest     S
                 proj(   Messner      Manaslu     S        , {Sommet, Face}) =
                         Habeler      Hidden Peak NO
                         Messner      Hidden Peak NO
                         Beghin       Manaslu     O

                                                            Sommet            Face
                                                            Hidden Peak NO
                                                                Manaslu       S
                                                                Everest       S
                                                                Manaslu       O




@A                5 "       $               "         ''    "                        +
,                             9 "           7 "                4            "                ,       "                  "
                     ,              ,    "7           " . "7"                            "    "

    " E

                 E        CUE %UD
                 E        CJE %JD
                     "         CUD ∩          "         CJD S ∅
         7 E RUE %UI JE %JT −> $

         E

         ? C I I 7D E                        CUE %UI JE %JD
         ? C I I 7D S R, ∪                            Y , ∈ I ∈ I 7C, ∪ D S 6 "T

             "                               "                           ,               "    , "7"               7?             ,
                               "                  ' "               4                "

8         E

                         @ C I I U S JD ≡ ? C I I 7
                          ?                                                              C9D 9 U S 9 JD

HU                   J                            "             ,       "7                                    "        , "

         4               , E
                                    Sommet1                 Face
                                     Everest                N                        Sommet2              Altitude
 equi_join(                          Manaslu                S                ,       Everest 8848                    ,
                                    Hidden Peak NO                                   Manaslu 8163
                                     Manaslu                O

                                                         Sommet1             Face Sommet2                     Altitude
                                                          Everest N                          Everest 8848
Sommet1 = Sommet2) =
                                                          Manaslu S                          Manaslu 8163
                                                          Manaslu O                          Manaslu 8163




@A                       5 "             $                          "                        ''       "                              +
9
    ,       >              "               .                                 9 "             I       ,              !
             4             "       "       , .       > 9 "              ",             >             ,          ,   "
?                    9

    " E

            E         CUE %UD
             E           CJE %JD
                 "         CUD ∩       "       CJD S ∅
        U S RU(I NI U T
        J S RJ(I NI J T

        E

            9 @ C I I 7D E
               ?                           CUE %UI JE %JD
            9 @ C I I 7D S
               ?                                 C   4I   AI   4D


HE

        AS ? C I I 7D
            4    S         C       C I , 9CA UDDI RRJ( S NulleI NI J S NulleTTD
                                            I
             4       S     CRRU( S NulleI NI U S NulleTTI                              C I       ? I JDDD
                                                                                                 CA

        4            , E
                                       Sommet1        Altitude           Sommet2                  Face
     ext_equi_join(                    Manaslu 8163                 ,    Everest                 S          ,
                                       Everest 8848                      Annapurna N

                                                Sommet1 Altitude Sommet2                             Face
                                                Manaslu 8163     Nulle                               Nulle
Sommet1 = Sommet2) =
                                                 Everest 8847                  Everest               S
                                                 Nulle         Nulle           Annapurna N




@A                   5 "           $                      "         ''             "                                ++
7?
      ,                             "9 "             4       "                           ,                 "
      "           .                        "                 ,                                 "   . "7"       "
 "                     4, "                    "7"       "       4"         "

     " E

              E        CUE %UD
              E        CJE %JD
                  "         CUD ∩         "      CJD S ∅
          7 E RUE %UI JE %JT −> $

          E

                      @ C I I 7D E
                       ?                        CUE %UD
                      @ C I I 7D S R, Y , ∈
                       ?                                              ∃ ∈ I 7C, ∪ D S 6 "T

          4           , E
                                         Sommet1                     Face
                                         Everest                     N
                                         Manaslu                     S               Sommet2
equi_semi_join(                          Hidden Peak NO                         ,    Annapurna     ,
                                         Manaslu                     O               Manaslu
                                         K2                          NE
                                         Annapurna                   N

                                                     Sommet1                Face
                                                     Annapurna N
Sommet1 = Sommet2) =
                                                     Manaslu                S
                                                     Manaslu                O




@A                    5 "            $                           "                  ''   "                     +-
#
     ,                        "." "         4, "                  "7"   "        ".

 " E

             E         CUE %UI JE %JD
              E        CXE %JD
                  "         CJD ∩       "       CXD S ∅
         7 E RUE %UI JE %JI XE %JT −> $

         E

             ".C I I 7D E           CUE %UD
             ".C I I 7D S
                      R4 Y 4 ∈ , 9C I UD           C∀ ∈ I ∃, ∈ I , U S 4                  7C, ∪ D S "DT
                                                                                                   6

         4            , E
                             Sommet  Face1
                             Everest S                        Face2
                             Manaslu        S                 N
                                                                                                     Sommet
equi_div(                    Everest        N        ,        E             , Face1 = Face2) =
                                                                                                     Everest
                             Everest        O                 S
                             Manaslu        O                 O
                             Everest        E




@A                    5 "           $                     "                 ''        "                   +/
.           . I           ,                " "                  '            "       " ,
                     "                                           "                ,                C                       "9 "
     "           "         D           ,                 >                "                                 "       "    .
     ,, "                          ,                 E                *               ,

 " E

             E           CNI E %I ND

         E
                           C I I $D E                CNI $E %I ND
                           C I I $D S
                               "                >        :,               >         4          "        I
                         4 ,                                 '                "           ,    $

         4           , E


                                           Nom                       Altitude
                                           Everest                   8848
                 rename(                                                                  , Nom , Nom_Sommet) =
                                           Manaslu                   8163
                                           Hidden Peak 8086

                                                                                              Nom_Sommet        Altitude
                                                                                              Everest           8848
                                                                                              Manaslu           8163
                                                                                              Hidden Peak 8086




@A                   5 "                   $                          "               ''           "                          +0
;9
8            Nom_Sommet_Conquis       "   Nom_Sommet      "   Conquête E

Conquête := rename(Conquête, Nom_Sommet, Nom_Sommet_Conquis)




C := sel(Conquête, Grimpeur = "Messner")

SC := equi_join(Sommet, C, Nom_Sommet = Nom_Sommet_Conquis)
Réponse := proj(SC, {Nom_Sommet, Face, Altitude})




L := sel(Localisation, Pays = "Pakistan")
V := equi_semi_join(Conquête,

                      L,

                      Nom_Sommet_Conquis = Nom_Sommet);

Réponse = proj(V, Grimpeur)




C = proj(Conquête, {Grimpeur, Nom_Sommet_Conquis})

S = proj(Sommet, Nom_Sommet)
Réponse = equi_div(C, S, Nom_Sommet_Conquis = Nom_Sommet)

                           !#
                            "#
$

S = sel(Sommet, fun(s) s.Altitude > 8500);
L1 = sel(Localisation, Pays = "Népal")

L2 = sel(Localisation, Pays = "Chine")

Réponse = inter(proj(S, Nom_Sommet),

                  minus(proj(L1, Nom_Sommet),

                           proj(L2, Nom_Sommet)))




@A     5 "        $               "       ''    "                 +2
"




                              C I 7D   7




                     ? I UD
                     C                 U




               ? C I I 7D
                                       7




@A   5 "   $              "            ''   "   +&
+
     4"       4 :,                                   ,           . "        E

F                        7   E       . "        "'       ,   C         "'
          D
F                                E    . "           "'   .              "
    C                        D




@A        5 "        $       "             ''   "                      -1
+                                                              7
B        7                                         "                                   ,                        7" " ,                            '           ".            E

F       !             . "                          "           ?                        "                               "'                        ,                     "Z
F       "4                      . "            I               4                   .                                "                                ,   4Z
F        4                                     "   . " "4                                          ,                             "               Z
F            θ C H                                                     "               D           (    (   θ                                                      "
    . "           "         ,     "                    ,           "               θ C[ S  ]D                      . "7" I 7 4 "                         Z
F                                      7           Z
F       "7                  7                      C7D                             7                    7                    Z
F       "7        '                    7                               7           '7
                                                                                    I              '7
                                                                                                    I           '                        7                Z
F       "7                  7                                                  4                   . "                  "                        ∃4 7    ∀4 7
    7                                              4                   "                       . "                  "                7
     "            Z
F                                              '       ",                                                       "                7

B            4,         "                                  "                                   ,                             7               E

         RR$( S 4(                (I   NI $ S 4                    T Y 7T

    H7                  7                                                  "                            ,       I $(I NI $
         "                  4(I NI 4                           . "                         "                     7

3             " E^                                                                     ,               R$( S        (       (I   NI $ S                   T                     7
        . ",                4( S (I NI 4 S




@A                    5 "                  $                                   "                       ''               "                                              -(
;9

                                !#
                                %#

{{S = s.Nom_Sommet, A = s.Altitude} | Sommet s et
                                                   s.Altitude > 8100}




{{S = c.Nom_Sommet, F = c.Face, A = s.Altitude} | Conquête c et

       Sommet s et c.Nom_Sommet = s.Nom et c.Grimpeur = "Messner"}




{{G = c.Grimpeur} | Conquête c et ∃l (Localisation l et
              l.Pays = "Pakistan" et l.Nom_Sommet = c.Nom_Sommet)}




{{G = c.Grimpeur} | Conquête c et ∀s (Sommet s

               ∃c' (Conquête c' et c'.Nom_Sommet = s.Nom_Sommet et
                                          c'.Grimpeur = c.Grimpeur))}




@A     5 "      $           "        ''      "                 -
+
B        7                                               "                              "                    7" " ,                         '   ".            E

F    !                       . "                         "            ?             "                    "'                .                    " "Z
F        C       (   S .(I N I                  S. D         H.(I NI .                                                     "
    . "                       I                          "                . " " 4"                            ,                             "    :           .(
    ,                .                              "        (I   NI . ,                .                         "             Z
F .( θ .                      H.(          .                                        "                             . "                   I                         "
             . " "                     ,    "                         ,    "       θ C[ S  ]D                    . "7"             7 4 "            Z
F                    '                                   7                                      >                 ,                                  ,            Z
F                                                   '        ",                                          "             7

B            4,                   "                               "                         "                          7            E

             RR          (   S 4(I NI               S 4 T Y 7T

    H7                            7                                        "                         "        I   (I   NI
             "                        .(I NI .                        . "           "                     7

3                    " E^                                                          ,            R   (   S .(I NI               S. T                  7
. " ,                        4( S .(I NI 4 S . _




@A                       5 "                    $                              "                ''            "                                          -
34   ,

                                     !#
                                      %#

{{S = s, A = a} | Sommet(Nom_Sommet = s, Altitude = a) et
                                                               a > 8100}




{{S = s, F = f, A = a} |

               Conquête(Grimpeur = "Messner", Nom_Sommet = s, Face = f)

                                et Sommet(Nom_Sommet = s, Altitude = a)}




{{G = g} | ∃s (Conquête(Grimpeur = g, Nom_Sommet = s) et
                        Localisation(Nom_Sommet = s, Pays = "Pakistan")}




{{G = g} | ∀s (Sommet(Nom_Sommet = s)

                                Conquête(Grimpeur = g, Nom_Sommet = s)}




@A       5 "        $            "         ''   "                 -+
#
     ,                .                 .                                   ,       " ,"             7" "
    '     ,                   ",     "

                      "                         "           "          ""       .          . "
               Indéfini

          '                    ".           E

F                                                               .       Nulle                    .    :
              , " Nulle ,           .               Indéfini

F                         #                     "                      '"              "7"           7 L
         ".      E


                                                    Vrai             Faux      Indéfini

                              Vrai                  Vrai             Faux      Indéfini

                              Faux                  Faux             Faux      Faux

                              Indéfini              Indéfini         Faux      Indéfini



                                                    Vrai        Faux           Indéfini

                              Vrai                  Vrai        Vrai           Vrai

                              Faux                  Vrai        Faux           Indéfini

                              Indéfini              Vrai        Indéfini       Indéfini




                                                Vrai                Faux

                                                Faux                Vrai

                                                Indéfini            Indéfini




@A              5 "           $                         "              ''       "                           --
$
B    #                        "        ."             I 4, "                                            ''            "

     .       ,                          7" "                              4

    ,,           I,   4       , I                           . "               .                ,        "
         ,   8 ,                      7" "        .          ".       E

Première_au_Népal(Nom_Sommet, Face, Altitude, Année) =
                      {{Nom_Sommet = s, Face = f, Altitude = h, Année = a} |

                                             Première(Nom_Sommet = s, Face = f, Année = a)
                                                        et Sommet(Nom_Sommet = s, Altitude = h)

                                      et Localisation(Nom_Sommet = s, Pays = "Népal")}

    ",           >        "                  ",                   "                "                "          7" "
4        "

     4       ,                                               ,    "           ,              2-11       ' ."          (&-+
,            >                    ,                   > E

{{S = s} | Première_au_Népal(Nom_Sommet = s, Altitude = h,

                                                                                       Année = 1954) et h > 8500}




@A           5 "          $                              "                    ''         "                                   -/
+                          "




@A   5 "   $   "   ,"   !   "       -0
B               >        $% ,             >               ,                       ,        "77                                          "
    ,                    "        !" " I                      "       ,                    , .                ,                                 "   ?9
    $%                       "            ,           4           ,                    "     E



                                      Nom_Sommet                              Face                Altitude                    Année

                                      Everest                                 S                           8848                   1953

                                      Manaslu                                 S                           8125                   1972

                                      Hidden-Peak                             NO                          8068                   1975

                                      Everest                                 SO                          8848                   1975

            "       ?9                                    "           ,                ,                      ".          E

                              E                               ,           > "                       "             ,       "                 "


                                  E "             "                           3.                        "7"        " 7                  "7"
                ,        "
                                  E "         "               ,           "                                              ,, "           " 7              "
                                          "                       ,

                    "        ?        ,                                   "        ?                               !                $%
                ,                     "                   "

                              , ""                ,, "                                                        " 4"                                       "
                         "                4       , I                     ,                                                                                  "
        "                                                                              , :                               "              .




@A                      5 "       $                                   "                      ,"               !              "                               -2
6



    :                                                                            "           U                   "           J
                    "            ",                4        "           I? !             .                U"             ,
     9                   >       .               J 8    "       U                                                        J
         E

         U −> J

B            ,                   7       "         U J             "        #           "J          ."              "
                                     U       4    , I           ,                E

         {Nom_Sommet, Face} -> Face

         {Nom_Sommet, Pays} -> {}

             "."

%              $% V                  2111W              ,                7       "                         "."           ".       E

         Nom_Sommet −> Altitude

         {Nom_Sommet, Face} −> Année




@A                 5 "       $                     "                ,"               !           "                           -&
8
    ,        "                                        ,              7        "             I       ,                    "

         4       , I?,                "           ,              Grimpeur  Ville C."                                    "           D
Ville  Pays                              ,           "         ,                     Grimpeur  Pays C, :
    "            D

3                                                         ,              ;              "                                        "
                     "   I                    ;< C                           ;D                             ,
7        "                       '"               " ,"              ,    ;,            >                    ?,   "           "           '
    ".           C 4"                                     'E
                                                          D

C        9# D " J ⊆ U ⊆                                       U J

C                            D "U J                  X⊆                 U∪X J∪X

C                # D "U J                    J X                  U X

%        4"                                   '       ,              "            4    '        ,       ,    "       ,
;< E

C            D "U J                      U X                U J∪X

C                            D "U J∪X                          U J              U X




@A               5 "         $                            "                  ,"             !           "                        /1
8 ,                7" "                                      "                                                                 "            "
          "

B              "            U                    "           C   (I   NI      D                                        "       "
                    "E

F U R             (I   NI          TI

F "           4"        ,                    "           J"                       U                J R      (I   NI       T

3                                        "                                        I       ,,                                       "            "
 ,,    "           ?                                                   I              "        "    : ,,          "    ,

8     ,,                        7                    "                ""

      4        ,                             "   Premiere(Nom_Sommet, Face, Année)
{Nom_Sommet, Face} E

F {Nom_Sommet, Face}                                                       {Nom_Sommet, Face}  Année                                  ,
      '                 "       {Nom_Sommet, Face}  {Nom_Sommet, Face, Année}I

F Nom_Sommet                        Face                         "                ,                  I

F Année                             "                    ,




@A             5 "          $                            "                   ,"            !             "                             /(
'
B              "                 '                             "                "             .          "
     7 "                                           "                    "       "         "       " ,"
                         "                (        7

       4       , I               "    ".                   ,        (       7                        "   Pays

,                    .                         "


                                     Nom_Sommet                Pays

                                     Everest                   Chine, Népal

                                     K2                        Chine, Pakistan

       "             7                                 "   !                    ? !           , :        "
,,         "


                                              Nom_Sommet            Pays

                                              Everest               Chine

                                              Everest               Népal

                                              K2                    Chine

                                              K2                    Pakistan




@A             5 "           $                     "               ,"           !     "                  /
2
B                "                 2                                  "                        (       7                           " !
        "                      ,                                          ,       "                                  ,"    "

            4    , I               "        ".           E


                               Nom_Sommet                    Face                     Altitude                 Année

                               Everest                       S                                 8848             1953

                               Manaslu                       S                                 8125             1972

                               Hidden-Peak                   NO                                8068             1975

                               Everest                       SO                                8848             1975

            ,          7                                                                   ,
Nom_Sommet  Altitude                                "           Altitude                          ,                           "
Nom_Sommet                             ,"    "

3           ,    >                 ,                     4            "       E


                Nom_Sommet              Face                 Année                    Nom_Sommet                          Altitude

                Everest                 S                        1953                 Everest                                      8848

                Manaslu                 S                        1972                 Manaslu                                      8125

                Hidden-Peak             NO                       1975                 Hidden-Peak                                  8068

                Everest                 SO                       1975

    "                  7                         ,                .                    ,                   7         "

8                                            "           "                    ,"           "                     "                    7




@A               5 "       $                     "                            ,"                   !       "                              /
)
B                   "              )                                          "                            7                  ",
!                              "       "        4"        ,                       ,                                   "        ,,
,       ?

        4           , I "                  ,,                     ,                        7           "            Grimpeur  Ville

Ville  Pays                               "         ".               E


                                       Grimpeur                           Ville                        Pays

                                       Compagnoni                         Cortina                      Italie

                                       Lacedelli                          Cortina                      Italie

                                       Buhl                               Innsbruck                    Autriche

            ,              7                                                                   ,                     Ville    Pays    "
     ,,         "              ,   ?

3       ,           >              ,                          4               "       E


                        Grimpeur                     Ville                                         Ville             Pays

                        Compagnoni                   Cortina                                       Cortina           Italie

                        Lacedelli                    Cortina                                       Innsbruck         Autriche

                        Buhl                         Innsbruck

    "                     7                               ,               .                        ,            7      "




@A                  5 "        $                      "                               ,"                   !    "                    /+
1               7+
B                   "                                                                1            7+           C1+6 D " ,              !
    ,                       7       "                              "."       U  JI U                                  ,

        7                                       $ :                     " ,"                       7

                7                                     "             " ,                   "            ,                       ,           ,    "
                                ,                                            "                                     ,           "

            4       , I                     "

            Adresse(Rue, Ville, Code_postal)

.                       ,                       7         "              {Rue, Ville}  Code_postal

Code_postal  VilleI                                           4                     "             {Rue, Ville}
{Rue, Code_postal}

3                       ,           $           ;                            ,
{Rue, Code_postal}  VilleI Code_postal                                                                        ,                   ,

3           ,       >                       ,                       4            "       E

            RC(Rue, Code_postal)

            CV(Code_postal, Ville)

    "                       7                                 $ :                                                      ,
                , ""                    ,           . ,                  ,                    7        "
{Rue, Ville}  {Code_postal}.




@A                  5 "         $                              "                         ,"                !               "               /-
6
             #
                                      #
8        "   " :                                      #                                 "       U
         "     J                      "     CUI JI XD " ,                  4        "           I? !    .
     U"                ,          9               >                    .                J
     .                     ,     ,        .           X8           "       U                        J
         E

         U  J

%                  "       Localisation                   ,                    ".           E

         Nom_Sommet ->> Pays

                       "       Conquête E

         {Nom_Sommet, Face} ->> Grimpeur




@A           5 "           $                  "               ,"           !            "               //
8                                                                                                         #
3                                              ,                    %I 7         "                       ".     I
        "                                           "                            "   I    7              %<
    ,                   '"                " ,"              ,       %,       >                      ?,   "      4"
                '             -       '        ".           E

C                            D " U  J                 U                U J

C                                 #        D " U  J                6⊆              ` ⊆6
    6 ∪ U  ` ∪ J

C           #                #        D " U  J                J  X                   U  X J

C               D       "U J                  U  J

C       D       " U  J              X⊆ J          " " 4"           ` ⊆                 "9 "        J
    `  XI               U X

%       2       '            ,             "            '       ,          " ,       ,                   %< E

C                   #        D " U  J             U  X                   U  J ∪ X

C                   D " U  J             U  X                   U  J ∩ X

C               D " U  J                U  X                U  J − X               U  X J




@A          5 "         $                       "                    ,"              !          "                    /0
A
B                  "                        + 7                            I ",                 !             ,                        ".
    "."           U  J                          U∪J              "                   ,                      "               IU                     ,



         + 7                               " ,"                7                                    $ :                     , "
    ,                  7           "                                   ,           "       "            ,                     ".

          4        , I                  "         ".



                                       Grimpeur                Nom_Sommet                       Pays                  Face

                                       Hillary                 Everest                          Népal                 S

                                       Hillary                 Everest                          Chine                 S

                                       Tensing                 Everest                          Népal                 S

                                       Tensing                 Everest                          Chine                 S

              ,        + 7                                                 ,                            ".                Nom_Sommet  Pays
     "             ,                   ,          I    "               ,                            "

3         ,        >                    ,                      4               "           E


          Nom_Sommet                        Face           Grimpeur                                          Nom_Sommet                Pays

          Everest                           S              Hillary                                           Everest                   Népal

          Everest                           S              Tensing                                           Everest                   Chine

     "                 + 7                                                 ,
{Nom_Sommet, Face} ->> Grimpeur "                                                                                 "                ,        "
          "                    ,                  Nom_Sommet  Pays "                                                        "
         4"                "




@A                 5 "         $                           "                               ,"           !             "                         /2
8
 "                   !                 "           (I   NI                         "         "                                  , ""   %
       E

F %                                "       "            ,       >                  ,                 ,   9 "                      "
      (I   NI

F %               #                                                            "                 ,                     7   "
                " ,"               ,           ,                 7         "                                 (I   NI

                               E

F )                   "                "                        , ""                     7                                 ",      .
      ,                   7        "                    "              ,

F )                   "                "                        , ""                   + 7                                 "
 ,               "        ",           ,   ,            .            ,                           7       "

                                                            "

       Adresse(Rue, Ville, Code_postal)

           "     "




@A              5 "       $                    "                     ,"                 !                "                        /&
"                                                                               A

                  , ""                     !               "                + 7                                  I                $            ; "        :
 ,                    ,                    ".          I,          >                      ,                 ' "!                      ".           E

(D 8 ,                         !                   "                                  "            I "                   #              I
             ,                                 "                                  %                 ,
         "                B

 D)                   " 4"                             "               "          ,                + 7                                     I
     ! !                     %<            ,           U  J                                     CUI JI XD                   U                ,
                                   ,                           ,             4                "             (CUI         JD            CUI XD

 D8          " "                                               ,                          ,                          "            CUD              CJD
  ,          CUD " U ⊂ J

                      "                , ""            ",          .              ,                          7            "                            %I "
     7           77           I?       ,       I                       , ""                       ",             .
 ,




@A                5 "     $                        "                   ,"                 !             "                                          01
;9             '
     S = {R(Nom_Sommet, Altitude, Pays, Face, Année, Grimpeur)}

     D = {Nom_Sommet -> Altitude,
             Nom_Sommet ->> Pays,

          {Nom_Sommet, Face} -> Année,
          {Nom_Sommet, Face} ->> Grimpeur}

     _____
     S = {R1(Nom_Sommet, Altitude),

             R2(Nom_Sommet, Pays, Face, Année, Grimpeur)}

     _____
     S = {R1(Nom_Sommet, Altitude),

             R3(Nom_Sommet, Pays),
             R4(Nom_Sommet, Face, Année, Grimpeur)}
     _____

     S = {R1(Nom_Sommet, Altitude),

             R3(Nom_Sommet, Pays),

             R5(Nom_Sommet, Face, Année),

             R6(Nom_Sommet, Face, Grimpeur)}

     !                     + 7           C        7           D
 ,                     ,         .




@A       5 "       $                 "       ,"       !   "       0(
;9             2
     S = {R(NCom, NLig, COpt, CVoit, PCat, PFac)}

     D = {{NCom, NLig} -> CVoit,
             {NCom, NLig, COpt} -> PFac,

             {CVoit, COpt} -> PCat}


                       #            #

     S = {R1(CVoit, COpt, PCat),
             R2(NCom, NLig, COpt, CVoit, PFac)}

     _____

     S = {R1(CVoit, COpt, PCat),

             R21(NCom, NLig, CVoit),
          R22(NCom, NLig, COpt, PFac)}

     !                     $   ;C           7            D       ,
7    "                     ,   .

                                    #

     S = {R1(NCom, NLig, CVoit),

             R2(NCom, NLig, COpt, PCat, PFac)}

     !                     $   ;C           7            D   "       ,
7    "         {CVoit, COpt}  PCat             ,




@A       5 "       $                    "       ,"   !       "           0
-




@A   5 "   $   "   0
''                       .       "                     " "                     ' ' 3 B3    ,       :,
 :                 .       ,, ? $5                      A   ?,          "   (&0-

         , " 7 "            9         ,           "                             ,                       "
     , ,           , ,                    #$%               "                           !

         ''                           ?           7 "            '                  "                   "
         ,

         ''            "                  ! ,"                      7       ?

%             '             '             "                     :               ".             ""   E

     Y                           "9           "
     ab                          ,"           "
         "         &            ≡ & aI NI &b




@A           5 "                          $                             "                                   0+
+
CREATE DOMAIN                     ' '       Z

           ' '            EES


     DEFAULT (       '      '
     aCONSTRAINT          b CHECK (     )

     EES
     CHAR a(          )b

     Y VARCHAR a(            )b

     Y INTEGER
     Y FLOAT
     Y DATE
     N

(     '     '       EES


     Y USER
     Y NULL
     Y CURRENT_DATE
     B




@A         5 "              $           "       0-
;9

CREATE DOMAIN NOM_DE_SOMMET
     CHAR(20);

CREATE DOMAIN ORIENTATION
     CHAR(2)

     CHECK (VALUE IN ('N', 'S', 'O', 'E', 'NO', 'SO', 'NE', 'SE'))
     NOT DEFERRABLE;

CREATE DOMAIN NOM_DE_PAYS
     CHAR(10)

     CHECK (VALUE IN ('Pakistan', 'Chine', 'Nepal', 'Inde'))

     NOT DEFERRABLE;




@A       5 "           $           "                           0/
+
CREATE TABLE

     ("                ' '
     a"                  ' '          b);

          ' '         EES


     C     ' '           Y       D
     a"                  ' '                b
     aDEFAULT (      '       '         b

           ' '           EES
     aCONSTRAINT       b
          ' '              ' '
           ' '

     ' '            ' '               EES
     PRIMARY KEY
     Y NOT NULL
     Y UNIQUE
     Y CHECK (           '       '(        )

     Y REFERENCES        ' '          (         ' '   )

     ' '             EES
     aNOTb DEFERRABLE




@A        5 "                $                   "        00
' '         EES
     aCONSTRAINT        b
         ' '                ' '
          ' '

                             EES
     PRIMARY KEY ( "                  ' '           )
     Y NOT NULL ( "                  ' '        )

     Y UNIQUE ( "            ' '            )
     Y CHECK (          '        '     )

     Y FOREIGN KEY "                  ' '           REFERENCES
                                                             ("   ' '        )




@A       5 "                 $                  "                       02
;9

CREATE TABLE SOMMET
     (NOM_SOMMET NOM_DE_SOMMET PRIMARY KEY,

      ALTITUDE INTEGER CHECK (ALTITUDE > 8000));

CREATE TABLE LOCALISATION

     (NOM_SOMMET NOM_DE_SOMMET REFERENCES SOMMET(NOM),
      PAYS NOM_DE_PAYS);

CREATE TABLE PREMIERE
     (NOM_SOMMET NOM_DE_SOMMET,

      FACE ORIENTATION,

      ANNEE INTEGER NOT NULL CHECK (ANNEE > 1950),
      PRIMARY KEY (NOM_SOMMET, FACE)

      FOREIGN KEY (NOM_SOMMET) REFERENCES SOMMET(NOM_SOMMET));

CREATE TABLE CONQUETE

     (GRIMPEUR CHAR(20) NOT NULL,
      NOM_SOMMET NOM_DE_SOMMET,

      FACE ORIENTATION,

      FOREIGN KEY (NOM_SOMMET, FACE)

         REFERENCES PREMIERE(NOM_SOMMET, FACE));




@A       5 "          $             "                            0&
3               "7"       "                "     ,                   ALTER   ,,   "   ,
            DROP

ALTER DOMAIN              ' '                              ' '          Z

ALTER TABLE           ' '                              ' '       Z

               ' '            EES
     ADD COLUMN                         ' '
     ADD CONSTRAINT                            ' '
     DROP COLUMN              ' '
     DROP CONSTRAINT                    ' '

DROP DOMAIN           ' '                      aRESTRICT Y CASCADEb Z

DROP TABLE         ' '                  aRESTRICT Y CASCADEb Z

;9

)       *             $       *+                 ,           - . -
                                                               -

ALTER TABLE PREMIERE

     ADD COLUMN CHEF_D_EXPEDITION CHAR(30);

/                     01 23-&-

DROP TABLE CONQUETE;




@A       5 "                        $                  "                              21
: 4 C " , "7" D                                 >                    7" " ,                '        ".
    ".       E

             EES

         SELECT aDISTINCTb
         FROM "               C       ' '                aaASb       bD Y C                          D
         WHERE

         aGROUP BY "                               ' '
         aHAVING                      b
         aORDER BY "                      CC           ' '           Y         ' '                  D CASC Y DESCDb;

             EES                  CUNION Y INTERSECT Y EXCEPTD

             EES (                )

     ,               SELECTNFROMNWHERE                                   "             ?,       "                 , "7"
,                      FROM                            , .   >                                           "
         >       B                                 ,    >                     B                                        >
    " >                                                                        " ,          ,
SELECTNFROMNWHERE ,                                .     >                    B
     "       ,                        AS




@A               5 "                           $                 "                                                  2(
EES
        *
        Y         ' '           .*

        Y "             C       ' '              aAS       bD

            ' '                 EES
            +
        Y

    +             EES
        (
        Y         ' '
        Y +                 '   $
        N

(           EES              Y $ 4 ' '

        ' '                 EES a      ' '       .b

                  EES
        COUNT(*)
                        '*                  (aDISTINCTb +       )

                '*                    EES
        CCOUNT Y SUM Y AVG Y MAX Y MIND




@A              5 "                    $               "            2
EES
                    '
      Y NOT
      Y                 CAND Y ORD
      Y(                )

              '                  EES
                             ' '
      Y       ' '(           '
      Y
      Y                      '' '
                              ,               (
      Y                      '' '
                              ,
      Y       '*               '(

                        ' '                EES +             aNOTb LIKE        ' '$ 4

     ' '(           '         EES          ' '(             IS aNOTb NULL

                    EES
               ' '                          C= Y <> Y > Y < Y <= Y >=D       ' '
      Y +                 C= Y <> Y > Y < Y <= Y >=D CALL Y SOMED             '    '

          ' '                      EES +                Y

                    '' '
                    ,                (       EES
          +             BETWEEN +                   AND +

                    '' '
                     ,                       EES
          +             CIN Y NOTIND (                      ' '(         )
      Y("               +           ) CIN Y NOTIND (                )

      Y              CIN Y NOTIND (                 )

              ' '(             ES
      ("            (        ) Y              '         '

     '*                 '(     EES EXISTS (                  )




@A            5 "                      $                     "                          2
C

          ,           ?                    >

         SELECT N FROM N WHERE N GROUP BY N HAVING N ORDER BY N

                      )/                   "                   7 L        ".              E

( 8               "            ,           "               "                          "                                 FROM 8            "
                      )(

 8                    "       )(       4 "'                    " . "7"                            ""                      WHERE 8                  "
                      )

 8            '           ,            "'              )                          "                   (I   NI   O               GROUP BY 8
          "                            )                   !          "'                              7         [ (I NI .OI ' H'
                                                                                                                 .           
                                   C       '       , D               "'               )           "             .       .(I NI .O ,
      "               (I   NI      O


+ 8                   "        !               '   ,             )        4 "'                    " . "7"                  ""
 HAVING 8                          "                            )+

- 8 , 9                       )+                                      7" "                                      SELECT           !             "' I
              ,       "                ' ' "                     ,, "                         '        , '                   ,        "
     ,        [ (I NI .O 8
               .                                       "                     )-

/ 8           " )-                             "                               SORT BY 8                            "            )/       ,            ?
                  >




@A                5 "                              $                           "                                                              2+
;9




SELECT NOM_SOMMET

  FROM SOMMET;

                    %"
                     56

SELECT *
  FROM PREMIERE

 WHERE ANNEE = 1953

     AND (FACE = 'S' OR FACE = 'N');

     "

SELECT *

 FROM PREMIERE

 WHERE ANNEE = 1953
     AND FACE IN ('S', 'N');

                                            7    8

SELECT NOM_SOMMET, 3.29 * ALTITUDE
  FROM SOMMET

 WHERE NOM_SOMMET LIKE '%Peak%';

                               *           !#
                                            %#   !#
                                                  "#

SELECT NOM_SOMMET, ALTITUDE

  FROM SOMMET
WHERE    ALTITUDE BETWEEN 8100 AND 8500;




@A       5 "          $            "                 2-
9              $                                       !#
                                                        %#           *
                     (

SELECT SOMMET.NOM_SOMMET, SOMMET.ALTITUDE, PREMIERE.FACE
    FROM PREMIERE, SOMMET

 WHERE PREMIERE.NOM_SOMMET = SOMMET.NOM_SOMMET
     AND SOMMET.ALTITUDE > 8100;

     "         "'            PREMIERE       SOMMET ,     :   :   P   S

SELECT S.NOM_SOMMET, S.ALTITUDE, P.FACE

    FROM PREMIERE P, SOMMET S

 WHERE P.NOM_SOMMET = S.NOM_SOMMET
     AND S.ALTITUDE > 8100;




                                                 *

SELECT DISTINCT GRIMPEUR

    FROM CONQUETE;

                                $

SELECT DISTINCT P.NOM_SOMMET, P.FACE

    FROM PREMIERE P, LOCALISATION L
 WHERE P.NOM_SOMMET = L.NOM_SOMMET

     AND L.PAYS IN ('Nepal', 'Chine');




@A       5 "             $              "                                2/
! !   " #    $%&'$(       $ %)$ +
                                               (   *



SELECT COUNT(*)

    FROM SOMMET;

     "   ?,     "         LOCALISATION

SELECT COUNT(DISTINCT NOM_SOMMET)

    FROM LOCALISATION;

)                                +

SELECT MIN(ALTITUDE), AVG(ALTITUDE), MAX(ALTITUDE)

    FROM SOMMET;

:

SELECT SUM(S.ALTITUDE)
    FROM SOMMET S, CONQUETE C

WHERE C.GRIMPEUR = 'Messner'

     AND C.NOM_SOMMET = S.NOM_SOMMET;

CB                    ,         7 "   "           "D




@A        5 "             $               "             20
,         "+
               -                          .

                                                   /1   *
                                                        -(

SELECT *

 FROM PREMIERE
 WHERE ANNEE = (SELECT ANNEE

                    FROM PREMIERE
                    WHERE NOM_SOMMET = 'Everest'

                     AND FACE = 'SO');

                      *                       ,


SELECT NOM_SOMMET

  FROM SOMMET

 WHERE ALTITUDE > (SELECT AVG(ALTITUDE)
                          FROM SOMMET);




@A       5 "              $           "                      22
,         "+
               /

                                          $            -   1

SELECT DISTINCT GRIMPEUR

  FROM CONQUETE
 WHERE NOM_SOMMET IN (SELECT NOM_SOMMET

                           FROM LOCALISATION
                          WHERE PAYS = 'Chine')

     AND FACE IN ('N', 'NE', 'NO');

                                                  (   0$

SELECT NOM_SOMMET

 FROM SOMMET

WHERE NOM_SOMMET IN (SELECT NOM_SOMMET

                          FROM LOCALISATION
                          WHERE PAYS = 'Népal')

     AND NOM_SOMMET NOT IN (SELECT NOM_SOMMET

                              FROM LOCALISATION

                             WHERE PAYS = 'Chine');




@A       5 "          $               "                    2&
,           "+
                 0          1   %22       (

                        *                 ,


SELECT NOM_SOMMET
 FROM SOMMET

WHERE ALTITUDE >ALL
     (SELECT ALTITUDE
          FROM SOMMET

         WHERE NOM_SOMMET =SOME (SELECT NOM_SOMMET

                                   FROM LOCALISATION
                                  WHERE PAYS = 'Pakistan'));




@A         5 "              $         "                        &1
,          "+
                3        1           .

;

SELECT DISTINCT C1.GRIMPEUR

    FROM CONQUETE C1
 WHERE EXISTS (SELECT *

                     FROM CONQUETE C2
                     WHERE C2.GRIMPEUR = 'Messner'

                       AND C2.NOM_SOMMET = C1.NOM_SOMMET);

;

SELECT C1.GRIMPEUR

    FROM CONQUETE C1

 WHERE (SELECT NOM_SOMMET

               FROM CONQUETE C2
             WHERE C2.GRIMPEUR = C1.GRIMPEUR)

         =

         (SELECT NOM_SOMMET

               FROM SOMMET);




@A       5 "             $              "                    &(
'                    ! !

9      <         $         =

    SELECT L.PAYS, AVG(S.ALTITUDE)

     FROM SOMMET S, LOCALISATION L
     WHERE S.NOM_SOMMET = L.NOM_SOMMET

GROUP BY L.PAYS;

9      <         $             =


    SELECT S.NOM_SOMMET, S.ALTITUDE, COUNT(*)
      FROM SOMMET S, PREMIERE P
     WHERE S.NOM_SOMMET = P.NOM_SOMMET

GROUP BY S.NOM_SOMMET, S.ALTITUDE;

                                   *       %>
                                            5"   (

    SELECT NOM_SOMMET, COUNT(*)
      FROM PREMIERE

     WHERE ANNEE = 1975

GROUP BY NOM_SOMMET

    HAVING COUNT(*) > 1;




@A         5 "             $           "         &
&          ?      )                 @


    SELECT L.PAYS, S.ALTITUDE, S.NOM_SOMMET

         FROM LOCALISATION L, SOMMET S

     WHERE L.NOM_SOMMET = S.NOM_SOMMET
ORDER BY L.PAYS ASC, S.ALTITUDE DESC;

)                               $

    SELECT L.PAYS, AVG(S.ALTITUDE)
         FROM LOCALISATION L, SOMMET S

     WHERE L.NOM_SOMMET = S.NOM_SOMMET

GROUP BY L.PAYS
ORDER BY 1;

     "

    SELECT L.PAYS, AVG(S.ALTITUDE) AS ALTITUDE_MOYENNE, L.PAYS
         FROM LOCALISATION L, SOMMET S

     WHERE L.NOM_SOMMET = S.NOM_SOMMET

GROUP BY L.PAYS
ORDER BY ALTITUDE_MOYENNE;




@A          5 "          $               "                       &
!#
                              "#        (
  0$


(SELECT NOM_SOMMET

     FROM SOMMET
  WHERE ALTITUDE > 8500)

INTERSECT

(SELECT NOM_SOMMET
     FROM LOCALISATION
  WHERE PAYS = 'Népal')

EXCEPT

(SELECT NOM_SOMMET

     FROM LOCALISATION
  WHERE PAYS = 'Chine');




@A       5 "             $         "   &+
D?


INSERT INTO                ' '       a( "       ' '   )b
     VALUES ( "              (       )

     Y             ;

(        EES
         +
     Y NULL
     Y USER
     Y CURRENT_DATE
     N



UPDATE             ' '
SET "                  ' '           S +
WHERE                  ;




DELETE FROM                ' '
WHERE                  ;




@A           5 "                 $          "              &-
;9

)                                       ,   1           %>A
                                                        5!

INSERT INTO PREMIERE
VALUES ('Nanga Parbat', 'O', 1978);

INSERT INTO CONQUETE

VALUES ('Messner', 'Nanga Parbat', 'O');

)               (                                   A

CREATE TABLE PREMIERE_DE_MESSNER

     (NOM_SOMMET NOM_DE_SOMMET,

      FACE ORIENTATION);

INSERT INTO PREMIERE_DE_MESSNER
SELECT NOM_SOMMET, FACE

    FROM CONQUETE

    WHERE GRIMPEUR = 'Messner';

0 (                  *         $                A

UPDATE SOMMET
SET ALTITUDE = 3.29 * ALTITUDE

WHERE NOM_SOMMET IN
      (SELECT NOM_SOMMET

         FROM LOCALISATION

        WHERE PAYS = 'Pakistan');

/                            BCA

DELETE

     FROM PREMIERE
    WHERE NOM_SOMMET = 'K2';




@A        5 "            $          "                   &/
9
B "           4,                        ,"        4 "'                 "    ,   ,,    4.
      "

3 '                             "   4                    ,"    "            '
"     .                      9 "                                   "   .              "
          "

+                                   9
CREATE aUNIQUEb INDEX                    '*
                                          '           +ON
                                                               ' '         ("        ' '        );


                                             9
DROP INDEX                 '*
                            '       +;


;9

0                      +                                 D/1       -& E)0-F               - . -A
                                                                                            -

CREATE UNIQUE INDEX PSF ON PREMIERE(NOM_SOMMET, FACE);

0                      +                         ?
                                                 /1      -& E)0-@               01 23-&-A

CREATE INDEX CSF ON CONQUETE(NOM_SOMMET, FACE);

/                  *       +0/EA

DROP INDEX CSF;




@A             5 "                  $                     "                                &0
$
B    .                    ."                            >

B    .    ,     >     ""                     >         >     "           ,
          I     "    ?9            .             .               "           "
     ""

+                      #
CREATE VIEW          a( "              ' '           )b AS           ;


                               #
DROP VIEW           ' ' ;
                       (




@A        5 "                  $                 "                               &2
;9

0                (       - . -'
                           -   )3' - )G
       A

CREATE VIEW PREMIERE_AU_NEPAL(NOM_SOMMET, ALTITUDE, FACE, ANNEE)

AS SELECT S.NOM_SOMMET, S.ALTITUDE, P.FACE, P.ANNEE
       FROM SOMMET S, PREMIERE P, LOCALISATION L
       WHERE L.PAYS = 'Népal'

         AND S.NOM_SOMMET = L.NOM_SOMMET

         AND S.NOM_SOMMET = P.NOM_SOMMET;

                         !#
                          "#                  (
%"
 56

SELECT NOM_SOMMET

     FROM PREMIERE_AU_NEPAL
    WHERE ANNEE = 1953

     AND ALTITUDE > 8500;

/                (   - . -'
                       -   )3' - )GA

DROP VIEW PREMIERE_AU_NEPAL;




@A         5 "           $          "                        &&
D?                      #                     #
     >     ""        ,                   "   ?9            .     " . "7"         ""     ".     E

F    .           " ,     "                          DISTINCT

F    !                                       SELECT        " >

F              FROM          "               "                      I      >      "7"

F              WHERE             " ,               "               >

F    .           "           "       "            GROUP BYI "           HAVING




@A       5 "                      $                        "                             (11
-
) "                       ""   "                          4"       E

F

F

    B                                  "             ,"            ,                     ,
    ,                          !                          "                "         ,            ,,         ,
    , '

F

            "         "                         ,              "                             4         , '         ! I
                                                                                                                    *
        ,       4     ,                        " "                             " ,       ,       ,"

                "                  "       '




@A              5 "                        $                           "                                         (1(
-
     , " ",                                ".              E

F    !          "                "                         , 7"4     ,           EXEC SQL

F        "               "           , .                       "         . "                       , '           "E

                    , 7"4             ,        E
           .             . "              :,               , "           .            .                      "   "
         77

F B                  "                                 ,             ,               "                   "' ,     "'
      77                     .                         !           "' ?              . "                 , '

F     , '                            " ,                           . "                     "        SQLCODE            .
                     4           "    I                        "                 I             "         "




@A             5 "                                 $                         "                                             (1
.                         42

EXEC SQL BEGIN DECLARE SECTION
                       ' '(
EXEC SQL END DECLARE SECTION

     1

EXEC SQL DECLARE              ' '   CURSOR

FOR            ;




@A       5 "                  $       "           (1
9

(

EXEC SQL OPEN                 ;

EXEC SQL FETCH                    INTO           (   ;

EXEC SQL
     UPDATE …

        SET …
      WHERE CURRENT OF       ' '             ;

EXEC SQL

     DELETE
       FROM …
     WHERE CURRENT OF        ' '             ;

EXEC CLOSE

                                     !

EXEC SQL

       SELECT …
         INTO       (
        FROM …
       WHERE …
     GROUP_BY …

       HAVING …;




@A       5 "             $               "               (1+
;9

)      ,      (        une_annee *

une_face          *
                  -(

EXEC SQL BEGIN DECLARE SECTION

     char une_face[2];

     int une_annee;
EXEC SQL END DECLARE SECTION

…
EXEC SQL

     SELECT ANNEE
       INTO :une_annee
       FROM PREMIERE

      WHERE NOM_SOMMET = 'Everest'

        AND FACE = :une_face;

…




@A      5 "               $          "   (1-
)         *             $                 *   (   incr



EXEC SQL BEGIN DECLARE SECTION
     char sommet[20];

     int altitude, incr;

EXEC SQL END DECLARE SECTION
     int SQLCODE;

EXEC SQL DECLARE s CURSOR FOR
     SELECT NOM_SOMMET, ALTITUDE

       FROM SOMMET
      WHERE NOM_SOMMET IN
        (SELECT NOM_SOMMET

              FROM LOCALISATION

         WHERE PAYS = 'Népal');

EXEC SQL OPEN s;
EXEC SQL FETCH s INTO :nom, :altitude;

while(SQLCODE = 0) {

     Calcul de incr …

     EXEC SQL
        UPDATE SOMMET

        SET ALTITUDE = ALTITUDE + :incr
        WHERE CURRENT OF SOMMET;
     EXEC SQL FETCH s INTO :nom, :altitude;

}

EXEC SQL CLOSE s;




@A      5 "             $          "                     (1/
@A   5 "   $   "   c5 " "   "   '"   (10
;9
     4"           ,         "        7 L                     4, "                                      "               "    '"                  $% E

F        7" " "                              "                           :,                        "       I
F             ""                         .                                    "                            ,       C             CHECK                 DI
F        7" " "                              ,"          "                                             '                           "    I
F                 "         '                    I
F                     !

              .                 9?           "                   " ,                  "

B                                                7                           '"               "        " > . "                              "     4         "
    $%                . "7"          "                                   "                             ,       "            P      I               . "7"            "
    " > 7 "                     ,            !                   "       ?9                        $%              4"                  !"          ,
         " " "                       PI              "                                        , 4          ?                     M .

B                       "                                ' I "                            #I               7            E

                                                         V.                                         ""                  "   W

          "                              ! ?                         "                    .                        "             ""             . "7"           B
     "        ,         >                . "7"               "                                "     ?9

         ! ,"                                        ?       4,                   "                        "                                !




@A                    5 "                $                                        "               c5 " "               "    '"                              (12
5
B              "                  ,                               E

CREATE ASSERTION                         CHECK (           ""    )

    " ,    4        ,       $%               "             ".              , :            ,
                    "       . "          E

EMPLOYE(NUM_EMP, NUM_DEPT, SALAIRE)

DEPARTEMENT(NUM_DEPT, NOM_DEPT, NB_EMP)

           "            "   '" E V)                  , :             ,         d    ! !        "
    , "    ? (1 111I              4, "           ,         "          ".   E

CREATE ASSERTION CHECK

     (NOT EXISTS

          (SELECT *

                   FROM EMPLOYE
               WHERE SALAIRE <= 10000

                    AND NUM_DEPT =

                                (SELECT NUM_DEPT

                                      FROM DEPARTEMENT

                                   WHERE NOM = ’Recherche’)))




@A         5 "              $                        "         c5 " "      "   '"             (1&
"
3                                          !                           ". ,                         >                           "       ?9

                    7" "                               !       I" 7          E

F     , "7"                     .                              "                 !             "                "       "                     :,            "       ?9
    CINSERTI UPDATEI DELETEDI                                                                           "                       .
            "                   " ?9               Z
F "         "               "          "                           "         .           I ,                ?           ,                          "   ?9       Z
F                                      ?                   "                         .              ,           C       "                              .
        "             "                    "                             "                                  ,,                  "        DZ
F               "                    ""                                                             !               .                                  7
      4,              "                                            I    ?                      4,           "       ,               .         > ,
                     WHERE Z

F               "                "     ?               "                     7                          ,                                      Z
F "         "               "          "                           "     ,               !                  ,                       " ?9                            7 "
    ,                            >




@A                    5 "                      $                                 "             c5 " "                       "       '"                              ((1
+                                      "
               EES
     CREATE TRIGGER
                ' '              $
         (
     a               b
     a               b
               ;;

         ' '             $           EES
     BEFORE  AFTER  INSTEAD OF

(              EES
     CINSERT  DELETE  UPDATE aOF "                       ' '        bD
     ON            ' '

               EES
     REFERENCING COLD AS                    NEW AS    D

             EES
     WHEN +                  '

         EES
     ("                          )
     aFOR EACH CROW  STATEMENTDb




@A           5 "         $                   "    c5 " "    "    '"        (((
;9

0          *         $                    ,
                     $   A

CREATE TRIGGER DIMINUTION_SALAIRE

BEFORE UPDATE OF SALAIRE ON EMPLOYE
REFERENCING OLD AS A NEW AS N

WHEN N.SALAIRE < A.SALAIRE
(ERROR)

FOR EACH ROW;

0          *         $                            ,            *
*               ,            *       *        (            A

CREATE TRIGGER INCREMENTER_NB_EMP

AFTER INSERT ON EMPLOYE
REFERENCING NEW AS E

(UPDATE DEPARTEMENT

      SET NB_EMP = NB_EMP + 1

    WHERE NUM_DEPT = E.NUM_DEPT)
FOR EACH ROW;




@A        5 "    $               "   c5 " "       "   '"           ((
+




@A   5 "   $   "   c   7"   " "   ((
/ ?
B        $%              " > ,                   '                                 . "

              "                      ,                "                        "         ?                                       ""             ? 77
                                                      ?              "                                           C                    #             D

    "        "7"             "                   ""                  7 "           '                 ,                                ,
,            %           ,                   ,                ,! "
                                                                "          , .                   >        ""                                                ?,
                                 "                             , "         "'"                            " "

%                     #$%                    "            I          9     ?,                '                                              .
    ,    "                                                "     ,                      >I "                 "        I                "7"       "
    ,,           "                       ,

         "           "                       " ,              > E

F                 "          E           " "                                             "                                   9                  $%          ,
                                         "                          " ?                          ""

F                        "           E       ""                  "                       9                               "                              9       ,
                                                      "              ,     " ?                            ""




@A                   5 "                         $                         "                 c       7"    " "                                              ((+
8                                                         #
        .        9               * " ,                    ,                7"        " "           ,               , "7"
     7 L                  7"                          4                    ""                      "

    "I,              4     , I   $%               ,                    4        "             ".       E

EMPLOYE(NOM_EMP, NUM_DEPT, SALAIRE)

DEPARTEMENT(NUM_DEPT, NOM_DEPT, DIRECTEUR)

8 ,                      , "7"                    ?       77       "                 , :                   ,
    7" "                  .      ".           E

CREATE VIEW AFFECTATION(NOM_EMP, NOM_DEPT) AS

        SELECT E.NOM, D.NOM

            FROM EMPLOYE AS E, DEPARTEMENT AS D

        WHERE E.NUM_DEPT = D.NUM_DEPT

B           ""                            "                        " " ?            .      AFFECTATION         ,
            G        "                                "                , :I "                              "
    ,




@A               5 "                  $                        "           c    7"      " "                          ((-
5                                                                        -
B    ""          ,                    , "." ' ?                     ""        ,
GRANT     " ,        "       "   ,                   REVOKE

     : 4                 4                      ".        E

GRANT CALL PRIVILEGES  "                        D
ON      ' '                 ' '(
TO CPUBLIC                      '*         D
aWITH GRANT OPTIONb

REVOKE CALL PRIVILEGES  "                           D
ON      ' '                 ' '(
FROM PUBLIC                     '*

           EES
     CINSERT  DELETE  UPDATE a "                   ' '                 bD

           WITH GRANT OPTION                         "                        , "." '




@A        5 "            $              "        c       7"   " "                       ((/
;9
    ,,                           ""       "       "                          "        EMPLOYE         DEPARTEMENT "       "
         .          AFFECTATION 3                 ,        E

F )                      ?       ""           A       % ,                        "                            , :
             "7"             "                 , :I ,                                           ".    E

    GRANT SELECT, UPDATE(SALAIRE) ON EMPLOYE TO ’JEAN DUPONT’

F )                      ?                ""                             "                           77   "
         , : I,                                       ".           E

    GRANT SELECT ON AFFECTATION TO PUBLIC

F        "         ?A        % ,                  "                "7"                    "           , :I ,
                         ".           E

    REVOKE UPDATE(SALAIRE) ON EMPLOYE TO ’JEAN DUPONT’

    C                    A       % ,          ,                                      "                         , : D




@A                 5 "                $                        "             c       7"       " "                   ((0
/                      "




@A   5 "   $   "   8' "   "   ,! "
                                :    ((&
,,                                $%                      "                                                "                                                         "         "
!                                4         "               "                                                                 ,

 ! "
  :                                                ,                                O                                            ,      "            7" !"            ", .
>            ,           "                         ,           "        "               C                                         $% "           "            D           7
         O ' !" "                      " ,                          E                       ""          "                ,"                                     " I
    ,"                           "         ?9              7 "

                 ,                    ",               ,                ,, "                        "               ".            > ,                                         7
             "                                                 7                            "                       .                        e         ,      "       "
             "                         ,,                  V        ,       W                   V !W                                    " " "                         ,                 I
" : "                    >I                                         ,       "               I?              "            "                       "                                 ,
    "                7                                         ",

 7"                                   ,                ,"                   ,                   "           ?                                             ,       . "7"
         "                       ""        I                   $%               "                                                 "     "        4         ",
                 "           !         .                                        "                       ?                                             ,           ",
          .                  ,                             "




@A                       5 "                   $                                    "                       8' "              "       ,! "
                                                                                                                                        :                                         ( 1
"
B           "                       O                           "                    ,                                             ,       "
        " "

B 7" !"             ,                                                                "           ,                "

        ,               , ,                         7" !"           . "                                       , 8              " " '                     ,!            E

(                                                   E                                                     7" !"                                     "

            9                   E                               ,,                       "                                 7       ?                               "
                            "       ,               > 7 " E

                ,                   I?,                 "                   ,"                       "        I

        ,       '       ,                                       "' E                     ,                    '       ,        ,! "
                                                                                                                                 :
            ,               .                   "                                C           4                    "            "               4,
        .                               "               "           D

                                    E                                   "                    ,       ""                        "                             "     "
    ,       > 7 " E

                ,                                       ,"                           "           I
        ,       '       ,                                   "                    "' E                ,                ."               , ,"
                    "

+                                           E                       ,                        ,                    "   "                "       ,        ,,       G
                            ,!




@A              5 "                     $                                        "               8' "     "       ,! "
                                                                                                                    :                                        ( (
%                                     7
          ,                      $%       "                         '                , '

B                            O                              7" !"               ,,                         "
              , '

              ,! "
                :                             ,                       ,     C I 7I I D HE

F              "       "7"                    " I
F 7           "        "7"                7" ! I
                                              "
F                                "    , " "7

                         "'                       ,          , '           '"                    7" !"         7
      "

                  ,                                   " ,      H $%                       "    7" !"
%                  I                              ,             " ?                    C I D




@A            5 "                $                     "            8' "    "   ,! "
                                                                                  :                    (
/
B       , '                               ,                   4       ,               E

(           e                             ,           E           ,               :           " ,

    B           ,             "           "           " ,             ?,          "                7"           , '       "
        ,           "     "           "                   ,                                   , '               ,             '"




                                                          ,   C I "D




                                                                                          O                 "                 (

                                  , '                 O                                                         O     ,

                ' "               "       ,                               "           .        "                 "                ,       , '
                "         "                       "               "7"




@A                  5 "                       $                               "               8' "      "   ,! "
                                                                                                              :                       (
7
                       "             "           "7"           !                           ,             7" E

F                 " " '                                                    ,           I
F        ,     . " :                              ?,           "               "               4

) "            !                 "               "7"       "           , .                     >             ""               E

(                                                 E "                  "7"                                        ,                                  ,! "
                                                                                                                                                       :
         !         " ,                           "                 ,                               , "                            "."                 H               ,
         " >           ! '                   , ' ?                         "                             "    ?9                     '                "



                           , "                             "."                                                    ,               C I "D

                                                           C"D

                                             C                 D



                                 "       "             E "                 "7"                                        ,                                   "           "
    ?              "                                   !                               "                 "                ,
              ,                      ,            ,                            "               "7"                                   ,     ?
    ,! "
      :

                                                 B "               4, "                    "       ,                                             ,
                                 ,! "
                                   :                                       ,

8

     (             !                         ,             77"                 E

F                      " (                             "               ,                                 ?                    ,     I "        : ,            , "
             "."                             "                     " :

F                            " ,                                                               ,


@A             5 "                       $                                         "                   8' "           "       ,! "
                                                                                                                                :                                   ( +
7

$

3           , .            >           ,                         E

F                      7               4            I
F                  7                                                                      ""           ,               , '                        ,, "    "

    7                          <                                     D                            =

                47                 ,       "                                         ".           E

F 7               7"4 E

            .                      "                        '"                                        ! ,                  '            7"4

F 7               . "              E

            .                      "           ,                                                  '           I
            .                      "           ,                                                          "

        ! "4               7                    " ,                                       ,                   "            ".           E

F ,             " ""               ,                                         "                        '           . "           I
F       .        "."                   !                                 "           ,    9                       ,,       "                "      I
F       ," "                               4.                                    "

    7                      <                                         D                            =

                7 '                        ,            "            , '

            7 '                "       ,            >                "                        ,                        "                '         O      !
                  , ' "77                       I                    "                                    O                         >       , '




@A                5 "                  $                                         "            8' "            "   ,! "
                                                                                                                    :                                    ( -
;"                                                 7
       ! '                                                    "                "                      7           .
e     ,     "           "                         "           ,,                   CV 77 W                ' "D        ,"
    ! ' ,               ' "               "                   ,

      , " ", 4               9        "7          ' "                  "       ,              E

F                           , '                           ,                        "                      "           "
                I
F                                     "                   , '              "                      ,   "       .
    ' "             "                         "       I
F         " " "                                                    "




@A          5 "                   $                                "       8' "        "   ,! "
                                                                                             :                        ( /
B        ,         7       "                   "'              !   ,   "
, ' 3              "           , '             ,        ,
     ,                         '




                                         !
                           (




                                         ,




@A           5 "       $             "       8' "   "   ,! "
                                                          :            ( 0
"            "
     ,        "                    ! !                     , ' E

F     ,               '                                ,              , ' ! ! I
F                                                                             ,                                         , '              '

          ,           "                                                   ,           ".             E

(    "       , ' ,                                                        ,       I                        /


     "       , ' ,                     ,                          ,       I" 7               "                  "           8             "
     4"                            "       ,                      . "         "        "I    "

     "       I" 7              "                                                  . :                    , '                ,             "
    % 4                   '"               , "              E         . :              , '                 "                        ""
    CV BWD                         , '         ,                                  ""         CV BW
                                                                                               5  D                 "
             , '

+    "       , ' ?             9                           "7"        ,                          9                      "                I" 7
                  "                    "                        . "           ,"                     , ,            ' "         "
                  "

- )          7                 , ' ,               "




@A                5 "                  $                              "               8' "       "       ,! "
                                                                                                           :                              ( 2
9
B               9                 7" !"               "       "                                           '"               7
                    " 7           "                   "               ",                              "            4       '"
            E

F                             I
F       ,,          "         ?       "       .           .

%                       $%            "               I " 7                   "       "                    '               "        "7"
        ,                 "                               "           "7"                         ,        I                    "    4
,"          "                             "   E

F B                      9                                        "               ,"          "                        "                                ?
        "           "7"                           ,

F B                      9                                            "                   "                                                    "    I
    ,           4         ,               "       Altitude                        "       Sommet                                          4
    "           "7"                               ,                           .   ,                            "




@A                      5 "               $                               "       8' "        "       ,! "
                                                                                                        :                                     ( &
9
%            "              "       ? "      4     , I       "      4, "   "   "
                  "   ".        "    "                       " "       "   C
     !D


                                     Dictionnaire

    Mot           Définition

    bateau        Nom des embarcations, des navires autres que les

                  navires de guerre…

    corde         Assemblage de fils tressés ou tordus ensemble…

    dessin        Représentation sur une surface de la forme d’un objet

                  ou d’une figure…

    école         Etablissement où se donne un enseignement collectif…

    kayak         Embarcation étanche et légère, manœuvrée à la pagaie
                  double.

    mélodie       Suite de sons formant un air…

    nez           Partie saillante du visage, entre la bouche et le
                  front…

    terre         Planète habitée par l’homme…

    zébu          Bœuf à longues cornes et à bosse sur le garrot…




@A          5 "       $                  "       8' "    "   ,! "
                                                               :               ( 1
+                                           9
F                        "            E

             E

                     "       "        4 I
                 $

             ,       ! !'

         "           I
     :           "

F                "       "            E

             E

                 O I


             ,       ! !' E

     ! !' ,                      ""




@A    5 "                        $              "   8' "   "   ,! "
                                                                 :    ( (
5             1E
F
         $             "     " ,   $ :      5      "'!        (&0   7 "   9
     4        .   ,,         ,     "

         ".            . "             $E              $<I    "     '         ""
     $%




@A   5 "               $           "        8' "   "   ,! "
                                                         :                (
/
B                  $<                               4   C            "       " , " f D                                                ""                !            M
              , '               O                           "

F B           7 "                   "                                                             '"                      E

         C    (    (D     NC            D

     "        ,                         "                                     B           7 "                             "       ?        ""       ," E

         C        4   < (D K g g                                4I


             7 "                            "                   M                   "         4

F            7 "                        !G                                                                                        ,         "

F B           M                             "                            "                                                ,                , "          E

         Ca (b ,(D N C                  , D

     "        ,                         "                                                                    E
         ,            "       (?                (I ,"                         , "                 .                  "
         7 "                    "                                            '"                                                       '             , "              ?   "

              " 7 "                ?    "<(

         ,                    , "                   .                         "                                                       7 "               "
                   '"                                                                 '                    , "                ?

                          (     ."                          E                         ,               '"                                        ,                "   ,
                      ! !

    B             M                             "                                 "       ?           ""             ,"

         C        4   < (D K g                  g               4

             7 "                        "                        "           4I                                                   ,                 "       ?E

         Ca (b ,(D N C                  ,D




@A                 5 "                  $                                         "                   8' "       "       ,! "
                                                                                                                           :                                     (
B    $< ,   >            !    "           7 L       ".                E




                                  (             -                 ".         "


                                  (g          [ -

                                                    +                            ".   "<(



            (g           [                          +g                    [ -


            C   (   (D   N                          C    +       +D   N

                         '"               "




@A   5 "        $                     "         8' "         "        ,! "
                                                                        :                   ( +
/
                      "                    $<             " ?               M          "                     ."

         "            "

C            '"               ! !                   '"                                                 I "    4"     , I
         M                "   . "                   " D

         M                                      "                          $<
!                             M                               M                      "
C,(D C I , DN C I , D
                      [
                                           M        ,(    "           ."         M


                              ! !                    "                           "         "   " 7 "   ' ?
                                            M        ,"       "        ."            M
                  &
     &
         ! !                      '"                                             M
             ! !                       "




@A                    5 "              $                          "             8' "       "    ,! "
                                                                                                  :                ( -
C        '"       "                          '"                                     " 7      "         "       D

         ! !                   '"
    " 4"
                 "'


                 M                                    "                              >           ! !       "           ?"
              C I D


                       " ,           M                        I" "         ?"                              ,
                               "                          ,
                             '           C Dg         4

                           3        '"                        ,
                               "         "                     "


                           ;" "                   M
                       &
         ?           D                   "        "           "        "        &
     &

C            '                                                                       '"            "               ,          D




@A               5 "                $                              "        8' "      "   ,! "
                                                                                            :                               ( /
G

C            '"                 ,       "                   4 M                 .                                   M                ,D

                            .               M           ,
%            ,                          4                           (               '                   '    E          ,    "   I
     '                                      4   <(          "                       , "
    "        (        ,             "
3        '"                 (               ,
3        '"                                 ,       ,           . "     ,, "            ,           "            I ",            M
         "
    ,                     7 "
                            , ?                 "           ,               !G              7 "


    ,                       "
                                        .               M                      C,D C    (       ,D
              "             "                           "       C !                 "           4           '               (D


                  ,                 ,       ."                  M                   C       (   ,D          ."      "       ?"
     &




@A                    5 "                   $                           "           8' "            "   ,! "
                                                                                                          :                           ( 0
C           '"                 ,, "                  '"                                                           D

            ! !                    '"
    "           4"         ,
                    "'


                     M                                "           "            "               '"
                "        ?       ,, "                             '"


                           " ,          M                     I                                ,       " "    ?       ,, "
                           ,, "          "
                                 '          C D fC        4   < (D K               ,                   "
                               3        '"                        ,
                                        ,,       "                         "


                               ; "               M
                           &
            ?            D                     ,,             "            "           "   &
        &




@A                   5 "                $                              "           8' "            "   ,! "
                                                                                                         :                   ( 2
G

C    '"            7 "                                     .                                        M                           .
7    '         !                     "                     7                     " D

     7 "                  7 " .                    7               '         !            M
         " ,                M                                      ,(           7       '       !           ,
                       "                              ,            "        , "                   I ",                          M                 "
         "                                         "                                        ,( .
         C 7 "                   7 " .                         7                    "         M                         D
         " ,(               M                                      ,            7           "           ,
                       "                              ,            "        , "                                         , I ",                    M
              "
         "                                         "                        .                               ,
     '            C Dg               4

     3        '"                               ,(
         ,, "               ,
          ,(           7"            "
                      ,, "                    ,                    ,(
                            ,,           "                              "           C !                         "       4       " "           (D


          ,                 ,            ."                    M                                "                           M         ", "        .     ,
         ."            h
                       "         ?            ,, "


     %            ,                            4                                    (

                  '                  '            ?            "            ,>
     3        .                           ,            "           "                    I ",                        M                   "
     3        '"                 (                ,(                                ,
              ,                               , ' ,                              ,I                     "               ", "        .        ,I
     ,            ,         "
                  ,,         "                             "



@A            5 "                    $                                       "              8' "        "   ,! "
                                                                                                              :                                       ( &
;9             H5            1E                   9 I)

     "              ".              '"            E          " I          I   eI   I O :O



                                              "




                                              "




                                              "
                                             e


                                              "


                                                          "
                                                         e



                                              "


                                                          "
                                                         e
                             O :O




@A       5 "             $               "            8' "   "     ,! "
                                                                     :                  (+1
"         ".         '"                Ee   I        " I



                                        "


                                                      "
                                                     e
                        O :O                     e



                                             "


                                                                      "
                    "              O :O                              e
                                                                 e



                                             "


                                                                      "
                    "              O :O                              e
                                                                 e



                                    "




                                                      "
                        O :O                         e                    e
          "




@A       5 "        $          "            8' "     "    ,! "
                                                            :                 (+(
,,   "     ".           '"                E O :O



                                      "


                     "


                         "                            "
                                                     e          e




                                  "


                                           "
                 "                        e                 e




@A    5 "   $                 "           8' "   "   ,! "
                                                       :            (+
8
8            ,,                        "         4        ,"     "               "                     '"                             ,           S
     4       (

F                                  4"                      M             !                        ! C        ? "          !
                      D            ' KC D                      ! !                       '"
                      "                      ,            "     ' KC D M                                                      "           I, "
     !                        M                      , '        O            "

F        "                    ,,       E

                              , '                          "         +111                 I
                                                      '                                               , "                 "               2


                  " : (1/                            '"                          "        4

                          S (11              ' C(1/D S +
                                              -1                     7                +                 "    ,                    .
                 '"                    %                       ! "       H                    "        "              "                       I
                          "            77"

F                                      ,         I              P            "            "                      ,,       "
    , ,                   "        ?         ' KC DI             ? "     ?           !




@A                    5 "                    $                       "               8' "         "   ,! "
                                                                                                        :                                  (+
F "
B "          4?                    ,           ! !' ,                   >               ' "                         47 L            "77         E

F    .        ,            " I
F            ,             "

         ,                                             "       ' "              "       .           ,           "   , "I                  4    , I
     ' "         "                             ,           "

/
B "          4?                    ,           ! !'                 "               .           ,       "                             ,       C I =I I D
    HE

F                                                  "       , " "7

F =                                                    " "                      " ,, "              ?                  ,        "                     "
         ,"                        1                   (I ,,                        " " CV !
                                                                                          !                            WD

F                                                      , ' I            O                   "           I                                 '"
             !                 ?           7               C   D HE

                               I
                     " 7                   "                   "

F                     ,                "                                !                       " C1 g" g                  (D
     !G C .                                                ." D         , '                                            '"
    =C D S "




@A            5 "                              $                            "               8' "            "   ,! "
                                                                                                                  :                                 (++
' "       "       ,       7"'    ".        E



     1
     (




     (




@A       5 "       $       "         8' "   "       ,! "
                                                      :    (+-
" "
      7           "             ! !'                         ,, "                 ?                 I                           ,,                   >            !G
                            I       ?                                     "                   3                                                  "           ,"
1             (

%                          '                I H                   , "                     .                                 "           "
      .       "                                                   :                                      "              :       ,
                            ,!              I"                ,           ,           "                             "               7        "           ! !'
" 9       ". I                  ? " I                                 E

          (   ]                 =C (D ]=C D

8                      "                             7        "               "           " " "                                             ""                 ,        "
    "7

              4             !"                           ,            ""                                "." "                    ," ' %                             4       I
                      " ?,              "                                                                                   I                        O'           .
          .                         =C D                                                                     " E

J         #                 =C D                                                  "." "                 O,                                                         "        >
    ? !" "                      ,           "

J 8               &8                            ,            ,                        "           " "         O                         !                "   =C D
      '                V            4               "7W                                       " "        " "




@A                    5 "                       $                                     "             8' "        "       ,! "
                                                                                                                          :                                       (+/
/

         "        "

C         '"               ! !            '"                                        D

              "         , '   "       ?        =C D 9       ?      .          , '       "   "
         '"                       E              '"                ! !
                           !G             "
                      '"              ! !        4"     ,
     &




@A                5 "         $                  "          8' "   "   ,! "
                                                                         :                      (+0
C        '"           "                         .        '"                                   " 7   "        "     D

         ! !                       '"
    " 4"
                     "'


                           "       , '      "        ?            =C D 9        ?              .        ",
         ,                 77"          ,                .          '"
             "             4"
                     J"                         '"            E "          "               "
                      C                         !G                " D
                                            .        , '
                               9                             !G          , '        "     ?         =C D
                     J"                         '"
                 &
     &




@A                   5 "                $                     "          8' "   "       ,! "
                                                                                          :                      (+2
C           '"                 ,, "                   '"               D

            ! !                   '"
    "        4"            ,
                     "'


             ,, "                           '"                  , '    "         "
                           , '         ."        ."
                                ,, "                       ?9         !G        , '
                 &
        &




@A                   5 "               $                   "      8' "     "   ,! "
                                                                                 :    (+&
;9
8                "        "       4, "         "                    "   Dictionnaire .               ,
    ".      E

F        S- E        ,        "            -       I
F , '                             '"                       4"           I
F =C D S C                                                                             D         -

                         ".                            ! !                                 " "   "



                                                                              " =
                                                                               <
                                                                    "              (
                                                                                   (
                                                           e
                                                                                   (
                                                       O :O                        +
                                                       e                           +
                                                                "                  (
                                                                                   1
                                                                                   (




@A              5 "                    $                   "                8' "   "   ,! "
                                                                                         :               (-1
,       "         "                               ,              I "   4, "   "
     "       Dictionnaire   7       ".     E




               1                               "                        "
               (


                                           e

               +

                                         O :O
                                         e




@A            5 "      $        "          8' "        "   ,! "
                                                             :                     (-(
/
8 ,       ."    ""   "       ,       "                       "   4    , '       "'
          ! !            "                     ?        , '
     '"          ! !     "   4, "        "                   "   Dictionnaire
     ".   E



                     1


                             "                           "
                     (




                             e


                         O :O
                     +   e




@A        5 "    $               "           8' "   "    ,! "
                                                           :                    (-
8
F                    ,         "               .                               9                            .
                 '"                        ,           , 'I                    ,                        ?                   '"                         (I(       (I
                     "                         :

F 8 ,                              "                   >                   ,       .                ,           "    ,           .                 " " "
                 "

F            ,             "       ,                               ,                   "       "    "                            , ' ?                       ! !
    "                " C                                   4           , D                          I               ,        "            ,                  ,
        "            "         ,                               "                                            "                ,,                "
                     "

F           ! !'                       "                                       , ?             "        4               .        "7                "
        ,            "     ,               .                               .           I            G                             "
            ""                                                                             "                         :,          " I                   !
    ! !' "                             :           "                       4           "                            , ,               I   "7             .
    7        "                 ! !'                        7           "                                            '"




@A                   5 "                   $                                       "               8' "         "    ,! "
                                                                                                                       :                                         (-
0




@A   5 "   $   "   c   "   >       (--
?                $%                       "                                        "                   .                             ''                    >              C         "
                 I           ,                         .           D           , 7                                                  .                                 >
         "

     ,,                                                ''                               >                                       "7 E            ""               4, "                                >
     " ,                      7 L                      : ,                      8 ,                                             >                        I " 4"            '
,        "                                '"           ,                            "                       ,                                    #$%              !" "                               '"
    ,"

                         "                                          >                                               " ,!                    E

( !                                                                     >                                           ,                                "            C            "       I
    9 "                  I, 9                      "       I               D                            ,,                                                  0
    /                                                          '"                           "                       ,                   4        "                P       " "                  % 4
    ,                                              , " ",                                       "                   M .                 E

             )            7                    "                                                        >                                            ".      I
             , ,"                                                  " "."                                                "."                      '                    "
             3.                   "                            P                        "                       !                   ,

    ;#                                         ,                           4    "           ,                " ,                ,!

         ! ,"                                                          ?       ," "                 "                                   >

     ," "                     "                                            >                                    ,                               , 4 I                              "
,                                     ,                        ,                            "                           '       ,                                     >    "               "
         ! ,"                                              "        ?                                   ," "                "                        >                ,
" ,                           SELECT…FROM…WHERE




@A                       5 "                           $                                    "                   c               "                    >                                         (-/
"


F                C,                                          " DI

F     ""       "                     "           4, "             "           ,                     .                    ,
     ,,      "           ?           "           .                            I

F     ""       "                     "           4                        "       ,                     .                              ,
                                             ,,          "            ?           "        .



F                    "                                        E



F 3       "9 "               E

                     "       4                                    "                       9 "                E

                                             I
               "7 "              I
           ! !'

                 4                                            "                           9 "            E

           ,                                         "                                "             "                4           ! !       "   4
                     ,       ?9 "

8 ?

F              I
F     ", "                       I "                                          ".           >            " "




@A               5 "                     $                                        "             c                "           >                 (-0
+ K

8


                                                   ,                                                   , '
     3                                             ,                       "                           , '
     ,                                             '                   C                   D                , '
           C D                                         "           "                           "
     .C I UD                                       '                           :                             "      U
                                                       "
     C D S .C I R       (I   NI   TD               '                           :                           ,
                                                       "               C (I NI                  D
         ,C D S " C , K C DD                                               :                       ,        ,     , '
                                               ,                           "           C               ,,               , '
                                                               "                                       ,                >
                                                       "       D
         ,C D S " C          C D K ,C DD                                   , '                     ,        ,           "


     . C I UD                                                              .                   "77
                                                           "               U                           "
    ! I UD
     "C                                        !                               "   4                         $<
                                                           "               U                           "

 .          " C4D S ,    , "       "   , "                 ' ?4




@A           5 "         $                 "       c                   "               >                                (-2
"

                                           S         C I 7D


                      "                            + K
                                                        C D× G +        C/D× -

                  7 S λ, C, U S .D
                                                                        C D
                  "   4         $<                 C$ CHI D+                D× G +    C/D× -
                                                                    ( CHI D
                  U



                                      AS ? C (I              I 7D


     "                                         + K
                                                     C (D×((+         C D)× +        CID×   G


7 S λ9 C9 U S 9 JD
                                                                                          C D
C    "9 "         .   "   4           $<       C     C (D+           C (D×C$ C IJD+            DD× G +     CID× -
                                                                                       ( C IJD
     JD

8 ?

                                           S         ? I UD
                                                     C


                          "          + K
                                                          C D× (C I HD
                                       C D× G +                            ×-




@A          5 "       $                "            c           "            >                           (-&
;#

     , " ",                       "77"                                   P                           "                    9 "
      "                       "                          3               "                       G I                      E

F             "       "       "              .                       "                   !                   "        3
                  "                 ,        ,     " I       ,,                  "       "       "           "7

F                                   .              " "                       "

F         7                                  "."         ,       "                           C           ,        "             4"
      '"                  D




@A                    5 "                $                   "           c           "               >                          (/1
5                                    0
B                       >                                  E

F         7 "                        "                                         ,                   >I
F             M                 "    4                     ,                               '            "       I
F             "                 "        "         "                       ,           ?       >

      "                             > , .              >                       "   ?           >            >         "
     ".

          4       , I                    > E


                                                                   ,




                                                                   %




                                                               $S



                                               S hh




                                     > ,       "               ,                       > E

SELECT Q.D
    FROM P, Q

    WHERE P.A = 'a'

      AND P.B = C.D


@A                5 "       $                          "               c           "           >                    (/(
8
!' H;



                                                  7

                7(   7

                                                  7(




!2 H8                    ?       7



                                           U           " U ⊄ U(

          U

                                          7CU(D

        7CU(D

                                         U( ∪ U




@A      5 "      $           "       c     "      >               (/
!) H8                         7?



        ' D
         CU




        7CU(D

                                       7CU(D                     ' D
                                                                  CU




!A H8                 ?        7?


                                                                  " J( ⊄ U(
                                                   J( ∪ J
                                                                  J ⊄U
     J( ∪ J

                                          U(                U

U(            U

                               U( ∪ J(                          U ∪J




@A       5 "      $       "        c           "        >                     (/
!* H+              #       ?




           (                                   (




!3 H5          #       ?




                                       (




     (




@A       5 "   $           "   c   "       >       (/+
+" 9                                                                         9
3       !           " I               ! "4              ,            4           "       ,       >           77                     7 L          ".                E

( )                 "                       >               7                                    ,                          "
                        "                                                        ".                      ,, "                       , ,"
                                "."                         " "."                    ,
            ,       "               !                                    '                               ,              4           "   ,        "
                "               ? !                 ,                !                           !                              "       ,, "
    3.                                  P           !            ,           4           "
+       !" "                    ,                   P        " "

    "           . "                         9                            !                                                  ,               4            "         ?
4           "                   "            ."         .                                    "                                      ,                              >

            4           , I             ,                                                                         9 "                                "                 E
                                                                             C × C − (DDi
                                                                               C − (Di

                                    "                       ."                           '                        ' ?( ,                        S I (/21
,               S -I //- 21 ,                               S 0I

3 ,             "           I               ""                   '   !       " "             ,           " "                                     ,
        4           "           ? .




@A                      5 "                     $                        "               c           "             >                                         (/-
?
         9        "7                                  !                    ," "                     "                            " " "                         "     "
        "                     ,               "       '                    ,                                             "                             >

8                 "                                   >                                "                "                        ?,        " E

F                         "                                           ""                                    "9               "                   ,         "                     "        .         I
F           , 9               "           I
F           9 "                       ,                   ,       "                        .                             "

     ,                    4               "               '                                    7 L               ".                  E

( 5                                       >                           7                                     "            9 "                 I       "."                              "         I
         "."                          , 9             "

    %                 ,                                       "                                 "                    "                   ,, "                                7             "
    )(

    %                                                 "                        "                        ,        "                       ,, "                                7             "
    )          ) I, "                             '   ,                            ,                                         >                   "                 ,, "
              7                   "           )(

+ %                                       , 9             "                                    9 "                   ?           "                         7             "           )+

- 3" "                                , 9             "           "        "




@A                    5 "                         $                                        "                c                "               >                                            (//
;9
  "       !             "           ".   E

BIBLIOTHEQUE(NOBIB, NOM, VILLE)

LIVRE(ISBN, TITRE, ANNEE, MATIERE)

POSSEDE(COTE, NOBIB, ISBN)

EMPRUNTE(NOM, COTE, DATE)

          >        ".       E

SELECT E.NOM

  FROM EMPRUNTE E, POSSEDE P, LIVRE L, BIBLIOTHEQUE B

 WHERE L.ANNEE > 1985
      AND B.VILLE = 'Marseile'

      AND E.COTE = P.COTE
      AND P.ISBN = L.ISBN

      AND P.NOBIB = B.NOBIB

 " 4     "                      ,                ".   ,       "   ,       (&2-   ,    ,
       " " !                5   "




@A           5 "        $                    "   c        "           >              (/0
K

F           ,                 ?   , 'I                             "                 ,,      ' 4
     P            ,       "                                            ?           , '       '
    , '               111

F ) "                 "               E


                                          5              #
                      EMPRUNTE                NOM         1       +-       ++        (1111
                                              COTE       (-
                                              DATE       (1
                       POSSEDE                COTE       (-                /         11111
                                          NOBIB

                                              ISBN       (-
                          LIVRE               ISBN       (-       0&           -     -1111
                                          TITRE          -1
                                          ANNEE          +
                                          MATIERE        (1
                  BIBLIOTHEQUE             NOBIB                   0       -+            1
                                              NOM         1
                                          VILLE          (-

F         "." E

          CEMPRUNTE.DATE = '15/10/1996'D S +j
          CLIVRE.ANNEE > 1985D S 1j
          CBIBLIOTHEQUE.NOM = 'Marseille'D S (1j




@A         5 "            $                   "      c        "            >                     (/2
)(

     .                       "                          ,          ",       E

         C   "     " I   '                          ,                   I                       , ' D

     P        S ( 2+- /+               ?            , '




                                                                            C2I 1I (D

                                                                   E.NOM
                                                                    K I2
                                                                            C2I (& I (D

                                                    E.DATE = ’05/10/1996’ AND
                                                       L.ANNEE > 1985 AND
                                                      B.VILLE = ’Marseille’
                                                              K I( 33
                                                                            C(1111I (& I &/-D


                                                            P.NOBIB = B.NOBIB
                                                                  K I 2*2*
                                                                                     C 1I 0I (D

                                                    P.ISBN = L.ISBN
                                                        K I,3'*A.
                                 C(1111I 00I 2-D                            C-1111I 0&I (&0-D

                                           E.COTE = P.COTE
                                               K I '. .
                                                     L 3'.
                         C(1111I +-I       -D                      C 11111I      I +211D


                                                E              P        L        B




@A           5 "         $                          "         c         "                 >             (/&
)

     P         S 0 0&                     ?        , '




                                                                             C2I 1I (D

                                                                    E.NOM
                                                                     K I2
                                                                             C2I +I (D

                                                         P.NOBIB = B.NOBIB
                                                                K I)

                                                                  C21I       I (D       C I I (D

                               {E.NOM, P.NOBIB}
                                      K I*
                                               C21I 2 I +D


                            P.ISBN = L.ISBN
                                 K I '.3L
                 C+11I /0I (+D            C(1111I (-I 0-D


                 E.COTE = P.COTE
                      K I ))32'
         C+11I -I 0D                      C 11111I      I +211D

           {E.NOM, E.COTE}                                         L.ISBN                                   B.NOBIB
                 K I '3                                             K I A,.                                   K I2
                           C+11I +-I &D                                      C(1111I 0&I &-D                       C I 0I (D



         E.DATE = '15/10/96'                                 L.ANNEE > 1985                            B.NOM = 'Marseille'
                K I 2)A                                          K I 2),.                                      K I2

                           C(1111I +-I    -D                                 C-1111I 0&I (&0-D                     C 1I 0I (D


                       E              P                                  L                                     B




@A            5 "              $                         "          c               "              >                       (01
/                                         ?
         !                       ," "                "   ,                             "           ,               ,                                9 "                   8
     .                                       9 "              ,"                       , "                             ," "           "                           >
     "

         .           .                                                                 9 "                     "       "          7                       .
                                 "           ?9 "                              " " "                                                          9 "             ?
     "                       ,                           "                 4                                               "          ?                 CV        7
?                    WD              "                                 !        9 "                    ,           ,              '           !                       "
         E




                                                                                               +




                                                                   (



                     ,                               "       " :           i               "           "       '       !       9 "                            "
             ,           "                                                                             9 "                     4          , I " :(/21
                 9 "                             -       "                     ( 1                         "   "       '       !

B                "           "           '       !           9 "                   "                                       " 4"                "        4
     "               9 "                                                           "       V,", " W

8 ,                  ,                   " "                                   9 "                         "       "                      ,         "             " I
                 ,               "                   '                         P       .




@A               5 "                         $                             "           c                   "           >                                      (0(
"               "                                                                                         9
               ! !                         "               ,                4           "                                "             ,                 "
 ,,        !I !                    #$%                         , ,                      !              6 " "         "             !                         "            E

F 8                    "                       ,                4               "                                        "         "       '     !
 9 "           I                   9 "                                                      ,                                    "."                 "
           !       ,           >                       "            .                                                "                         9 "

F 8                    "                           ,                    4           "                 " :                    "             !             ,
                                       "           "       '        !               9 "                                           .                          "
     "77                                           9 "                                          " "         ".                        !" "                   ? !
       , I                 "                           "       ?9 "                 ,           "                "                         I     ?                        ,
                               P       9 "                      .               9 "                   9?             "                  " "                      8
     !" "                  "       ,                           P        " "

F 8            ! !                         "               ,        ,                           !                , '                   "         :               "




@A             5 "                 $                                        "               c          "             >                                               (0
+




@A   5 "   $   "   c   ,"   (0
+
B                                7 '               , '                             4            "   7 " ,                     $%
                 !       ?                        !

B                "                    "       #                            !       ,            > E             "
,    "                            I       "                '                   >                        "

                 ,   "                "       ,            ' "             "                        "
,    "                                                                                     .            I           #
         #

B                        7 '                      $% E             .               "        I               ,       I          I



             "                                        :,               .               ".           E


                             #
                         start                                 '                       "
                         read D                                                    %
                         write D                      "                            %
                         rollback                          "                           "
                         commit                       7"           "                        "




@A       5 "                 $                    "            c                   ,"                                   (0+
-+             =&       *       / *        )(         LA


                            !
                    start

                    read A

                    A = A - S

           )   ,    write A

                    read B

                    B = B + S

                    write B

                    commit




@A   5 "   $        "       c         ,"        (0-
8
     "                       "         , .                                                     >             , E              "



B        #$%         "                                                        "           ,                      , ,"                     ".                    C "
, ,"            5+       D

5        " "                 "                                "7"         "               77                 ,                                "
                                 '"                               $%I             "                                    "                                    "
                                 7"        CcommitD                                                "7"       "                                77
                                 '"                               $%                               ." "               4                       ""                          "
                                                "             "                       ,                                                           "7"           "
                                           '"                             $%

+ !                      B                      "        7 " ,                                $%                          !               ?
                             !             B                      !                                                                                     "
                             "        '"                 . "7"

         "               B                      "                                              > ,                    ,                                     "
                                                    E                 ,                                 "                             "

         ""              B        7 "                                     "                             7"                 #$% '                            "
                                                        "7"       "                                77                             ,
                             "                      "                 "           ."                    E"            ,"          I,                                :
                                 4, "       "           IV        !W              "            I




@A             5 "                $                               "                   c                          ,"                                                 (0/
8                                      D
    "             *                                             "    "   ,   I,   "
,        , .                                E

F ,           "       ?9       I

F       " , ,              E

                                   "   !            I
                                           7"           I

F                 ,                "




@A      5 "                $                    "           c       ,"                (00
8                       ?


                                !'                   !2              1
                                                                     S (1
                        read A

                                             read A

                        A = A + 10

                        write A                                      S 1
                                             A = A + 50

                                             write A                 S /1

 ,        "             ,   )        . " . "              S 01 , "          )(   9   -1 ?         )
 "   9     (1 5 "                    ,       "                       S /1




@A       5 "        $                    "       c                   ,"                     (02
<                     "          =


                           !'                !2                   1



                                                             < $ S 11
                                                             S( 1
                                                         $ S 21
               read A

               A = A - 50

               write A                                       S 01
                                  read A

                                  read B

                                  display A + B
                                  C(-1        77" ! D
               read B

               B = B + 50

               write B                                   $ S( 1

)(             "           !     I ." ? ."               "          "   '" I , "
     ! ?                    9   ?$ )         . " 77" !        .          11 5 "
 ,   "                 )    77" ! (-1




@A       5 "       $                    "     c               ,"                   (0&
<                                      =


            !'                                    !2                         1
                                                                             S -1
                         A = 70

                         write A                                             S 01
      read A

      (70 est lu)

                         rollback                                            S -1
                         C   .         " ""                         D

)(     .             "                            "    ,                ")       . " 9     "
! '




@A    5 "        $                 "          c            ,"                        (21
!'              !2        1
                                                        S (1
                                         read A
                                         C(1        D
                           A = 20

                           write A                      S 1
                                         read A
                                         C 1        D

)    "         "7" ,       "        " ? !                      >   .   ,
         5 "               ,    "                   ) " (1 , "     1




@A       5 "           $             "         c             ,"            (2(
;9
     , " ",                                   ,                            *                                                         "
          4           "                                                            "

3        77 I                                         "                        4                                         ,                       I"   : ,
     ,                                                        5 !                                   I                        "               " ,, "
           P                              ,

              "                   ,           "       ? 4                                                                            "
7 L ?                                             "            ".                  ?            4               "                "
              "           E                   4           "                "

          " "             "" ,                    7" "                     7 L                 ".            E

F         4           "                                                            "                    "                        "I ,                      ,
                  "           I               .                                            ,                                             .


F % 4 4                           "               >                                                         "                                #        "
                              "E

                                          "                    >               .                        I
                  ,                   "           >                7"                          $%

F B           4               "                                                                                     "                    "                     "
                              " " 4"                      4        "                       "            ".




@A                5 "                     $                            "               c                                ,"                                (2
+
                 ! !                          4               "                       "           ".                          ?                   4            "
                                                  "           I,                      7 "                 4, "                                         '                   ".
                                              ,               "                                                           "

        "        8,(                      ,           "                                           "           )(              8,                           ,           "                              "
)

F           " 8,(             8,              ,                       ,                       >                                   I                   8,(              8,
        ,

F           " 8,(             8,          ,                                       >                               %E

             8,( S read D                             8, S read D E 8,(                                           8,                          ,                                                           4
                     )(           ) "                                 >           .                       %
             8,( S read D                             8, S write D E 8,(                                              8,                               ,           ,
                           )( "               .                           D .                                     "7"             "       ,           )                                 I       .
                     D            "7"         ,           )
             8,( S write D                                8, S read D E 8,(                                           8,                               ,           ,                        ,
                 "                " " "                                   ,
             8,( S write D                                8, S write D E 8,(                                              8,                               ,           ,                    I
             ,           !"             ,             "                                           "       ,                           >           .                        %C                   " ,
             )(                                                               " ,             )                                       D

% 4 ,                         "                           "                                               "                       ,,          "                    ?            4               "
    "77                           "                                       ,       ,                               &

% ,                               '           "                       I           4 ,                 "               ,,                              ?            4                "
    "77                                       7"                              "                                       "                   ,                                     >
                                          4                       "                           ,           "                           "

B                4        "                                                           " "                     "               ,           >                        7
    4            "                    "               ".                      ,                       "                 ,                         "                    ,        "
            7"


@A                       5 "                  $                                           "               c                                           ,"                                        (2
;9


              !'                    !2                                             !'              !2
         read A                                                            read A

         write A                                                           write A

                            read A                                         read B

         read B                                                            write B

                            write A                                                          read A

         write B                                                                             write A

                            read B                                                           read B

                            write B                                                          write B

                          C(D                                                            C D


     4    "                              C(D          " "                      ,   >           7             C D    "
          4           "              " I,                  " ,        "            ,     "              7"
 ".           E

F ,               "         read B             )( .        read A         )I
F ,               "         write B            )( .         write A        )I
F ,               "         write B            )( .         read A        )I




@A            5 "               $                      "         c                  ,"                        (2+
#
     ' "                    "                                "                                 #$%                       ,                , ,"
    !                            "               "

            !"                       ,               " , ,                        ."                   ,                     ?
#                               E !                                      "        .                "                                      "           " ,
"           "           4                                        "                :

     .              "       '            '                       , 7                                           #$%       " ,                           ,
                        : "                  >? " "                                   "                             ?.            "       I   H              ,
                                 #                                       8 ,                                    "                , 7
,       "                                                ,           "            ,                                 .        "        '           "    C
            "           ,            4           , D                                       "               7" " "                             #

%
8 ,                 .            "           E

F               .                        "           I
F                   ,                                                        .                 I
F               , '              7" !"                                                                 ,   I
F                                                                            "'        I
F        $%




@A                  5 "                      $                                        "                c                 ,"                                 (2-
#
                          .         "   ' . "                          #$% ?                    % 4                          9
     7" " E

F                C DE                        .               "                         I
F     9          CMD E                       .                       "7"

          '           "       '"                     4                                     ".    E

( B .                 ,        '        ,        >                                                       "     .             9?
     ,                                                   4       >         ,       '

     B .                  4        "7   ,        >                                                       "          .
         9? ,

          '           "       '"                                 .             "   ' , .             >       4, "        ,
                                                                                   U                 "              ".       E


                                                             +                         U
                                                                               "
                                                         U

    H5 C"I 9D "           "         "    .                             ",          >
.                             9:        9? ,




@A              5 "                $                         "             c                    ,"                           (2/
/               #
     4 ,    "       ".       '           .       "   '    9       4 ,   "
     "                   "   E



     /
     lock m D                                        .
                                             %
     unlock D                        .       "   '            %




@A    5 "       $                "           c           ,"                 (20
$                                                D                       9 "
B                      "                                                 "E

F              "                .                                                 .               "                  "                    I
F          "                              .                      .                        "

B                      "             ?           9 "                         "            "       7                  " ,         . " "
.                                        "       ,           E               " " '                "                                 .
      ,!                                                     #

     ,                     ! "                       "           ? .              .                   ,              7"      "
           "       CcommitD

                                             4           "                                                     "         ?   4 ,!
     " "           I        ?                        ".                  ?        4       "                "                        " "       "
           "                        " ""                             "       .

3                               "         ,          : . "                   ",               "       ?9       I "               " , ,        I "
                           ,                 "




@A             5 "                    $                                       "       c                        ,"                         (22
;

8                  ?


                                     !'                   !2          1
                                                                      S (1
                               lock X A

                               read A

                                                   lock X A

                               A = A + 10

                               write A                                S 1
                               unlock A

                                                   read A

                                                   A = A + 50

                                                   write A

                                                   unlock A           S 01

     .   "     '           ,    )(        "' ) ?                   )( "        "    "   ?9
     .                     "               :          ,        ,           "   ?9




@A       5 "           $                       "      c               ,"                     (2&
<                 "           =



                            !'                !2                    1



                                                                  < $ S 11
                                                                  S( 1
                                                                $ S 21
                   lock X A

                   read A

                   A = A - 50

                   write A                                        S 01
                                     lock S A

                   lock X B

                   read B

                   B = B + 50

                   write B                                      $ S( 1
                   unlock A

                                     read A

                   unlock B

                                     lock S B

                                     read B

                                     display A + B
                                     C 11         77" ! D

     .   "     '        ,    )(     ,> ! )            "     .            )(    "       "          "
?9                 $ )      77" !             .           !                   <$   "   11




@A       5 "        $                     "       c                ,"                       (&1
<                                          =


                   !'                                      !2                           1
                                                                                        S -1
                                lock X A

                                A = 70

                                write A                                                 S 01
             lock S A

                                rollback                                                S -1
                                C    .         " ""
                                           .           "       D
             read A
             C-1        D

     .   "     '            ,   )         ,> ! )(              "       .        )   "                )(
"        "         .                . "        .               )




@A       5 "            $                          "       c               ,"                  (&(
!'               !2       1
                                                           S (1
                                            lock S A

                                            read A
                                            C(1        D
                             lock X A

                                            read A
                                            C(1        D
                                            unlock A

                             A = 20

                             write A                       S 1

     .     "     '       ,   )                ,            4        ,> ! )( ?
     "7"                     4          ) "            "    47 "    >   .
 " (1




@A         5 "       $                  "         c            ,"           (&
#
        "                 "           " " , "             "7"                          %           "       7       "
.               "   ' ?       4 ,!            I       .                                .                               4       "7
                    %         :                   ,                                ,       "                                        %
    "       ?9

    7"              '                     '                        I           "           "           ,   " ""
.               ?    "                4 ,         "           ".           E



                          /
                          upgrade D                                                U           .               %
                          downgrade D                                                          .               %



                                      .                       "    4       >               '                               "
.                                     U

            4       , E



                                                                   !
                                                      lock S A

                                                      read A

                                                      A = A + 10

                                                      upgrade A

                                                      write A

                                                      downgrade A




@A                  5 "           $                       "            c                           ,"                               (&
"            . "                              !"            .             "       '             "                  C
#                             D           ,        "                      "

6 " "                4        ,               "             "                 ' E


                                                                !'                        !2
                                                            lock X A

                                                                                  lock X B

                                                            lock S B

                                                                                  lock S A




B        "           "            "                '                    " ,               :                       "
                 "            !           M                     ' ,!                                    "       " 4"         "
             M           )" .         M           )9 "              ,         %C D " )"                         )9 "   .
        %,               :,           .

        ' ,!                                      4         ,   "                              ".           E


                                                                                              )
                                                        $C D




                                                                                          C D
                                                       )(




             "                :           "            7"       "                     '



@A                   5 "              $                             "             c                     ,"                 (&+
% 4             !"            , .             >              ""           ,                          "                ' E

F               #             E               ,              ,                        " ."           .                            I,       4         ,
                          ?                          "                        .                                           "   .
                    'I            "           7"4                                                                 " ,                  4
                 "                    ,                                                                       .

F                         E               "              "        "           "                  '       ,        "                    " ,               ?
    "       .             ' "                 ' ,!                            ,                          "    "                   '
    ,           " %                                 7 "                                      "
    ,       ,

        "                 '                         ".                        I          !"                           "                 .
,                     "




@A              5 "                   $                               "           c                      ,"                                    (&-
,                              #$% , .                     >                                      "        ' "          E

F 5                                                                ,                . " ?                 "                              , '               I
                                       4, " "                      ""                       > , .                  ,            ' "          "
                  "
F 8                                              I,            4           , ?              "                  ,
                               '"                                      "                          ,                     " ,
             '"                          "
F 8                                          B         ,       "                                                   '"                        "
    ,

     ' "                  "                  ,"                        #$%                            ,             , ,"                         " "
              ""                                   "

                  "                                "               ,"               ,                                       "                >
         "                                   ,"        V !
                                                        ?                  W,
                                                                           I            >             "                     "
 ,"                   I                ,, :                                                 9                 "'                         "
.                                                      "

         ,"           ,            ,                       "                    ,               ' ?                     M .          3             "
     "                        ,"             ' "                           $%                    ! '
                                                                                                  ".                    "       ?9                     4
    ,"




@A                5 "                    $                                  "           c                      ,"                                (&/
/
               <
               N    O=
     ?              7" !"                 "             "           "                    "             .
 ."                 "                     "7"       "                           $%I          , "           "

           "                     .                   ".             E


           ;#
           (T start)                                                        "        )
           (T D a n)                                                        %                      ,           E
                                                    ,                            .             ?       .
           (T commit)                                                       "        )                 7"
           (check point)                            , "                     ,"

B 9                     '"                                                      I        ?                             "   "
!     "             ,        ,       >          "                       4       , I                    "                   %
CV                  : 7          4,      ". %" O WD                                  "       ? !                   "           '"
     4 "         ,! "
                   :                                        "           "




@A         5 "           $                      "               c                             ,"                                    (&0
-+


               !'           !2
           start                     (T1 start)

           lock X A

           read A
           C S (-D
           A = A - 1

           write A                   (T1 A 15 14)

           lock S B

           unlock A

                       start         (T2 start)

                       lock X A

                       read A

           read B

                       A = A * 2

                       write A       (T2 A 14 28)

                       commit        (T2 commit)

           B = B / A




@A   5 "   $            "        c         ,"       (&2
8
B                                                                                           9           ""        "                H
                  7 " E

F                                   "               "                   I
F                                               "       ,                                   "       "                 , "   ,"
      . "                               7                   "

                   "        , "                     , " I" 7                E

( "           "                                     .                           "               I

      "                         "                               "                               I

          "             "                   C                   ,   D                                                 ,                "
                  I

+         "   (checkpoint)                                      9           I

-         "                 "                       9                               "




@A                5 "                       $                       "                   c                    ,"                  (&&
;

                              !'               !2
               C(D    start

               C D    lock X A

               C D    read A

               C+D    A = A - 1

               C-D    write A

               C/D    lock S B

               C0D    unlock A

               C2D                         start

               C&D                         lock X A

               C(1D                        read A

               C((D read B
               C( D                        A = A * 2

               C( D                        write A

               C(+D                        commit

               C(-D B = B / A
               C(/D "         ,"       i




@A   5 "   $             "         c                ,"   11
5
)(                "             , I                     ,            "                    ,           "                         ,
, ,"                            " " )(        " >          7 " I          "" ,"                       ,        "           ".            E

F         .                     )( ,                $      " >           . ,          $           "                "
F             "             .         .                        . " .           "     ?9               ,       )( C-D
F         .                           ,   )         C(1D                  ,                   I           ,
      "           ?9        7 "       ,   ) ,                  > "                 E" 7                            7 "     )
F %                               "           ,     "          E          .           ">                  7 "          C
                      "     ?     7 " D




@A                    5 "         $                        "         c                ,"                                            1(
D                                      ?
                      "                       ?     4 ,!

    7"        ."                  . " ?            7 "                         "                           I            .           ,       ,
              "                           "              ,                    7"                  "   CcommitD

     ,,                                       "                  $%           7 "                     .                     ,       B   .
        " ,               ,       "           write D ,                                   "                             ,           >           "
         "                    "       ,

    7         " " '                           4                  "       ?9           E

F             D?                                                 "                                 $%          77               "       "
    B                         "                     7"                        ,               "            $%

F             D?                                             .           .                                                      O
    9                                     "                      $%                           77                    ,           commit B
                  "                           7"                         "                "               $%




@A                5 "                     $                          "            c                       ,"                                    1
+
                  ,                   ."       I            ,                                     "                "            ' "             E

(                                                               #                                                                           "           ?
    9                         '"                        "           I,           7" " "               , "              ,"


        #                                          .            .                                 , .                  "
            ,                   . "                 "                    "            7                     7 "                 "       ?9
                          "                        ".                        .        .                                     "       .                   . "
                      "                        9

                                                                                                            , ,"                            " "
    " ,"                                  77             "                        %                           "        ?9           "               "       I
    " 7                   7 "              "            ?9                                "                   ".                        "
    .                                          "        .            . "                      "                    9




@A              5 "                   $                              "           c                     ,"                                           1
D?

                                                                ?

F             !       .                        start                               "               )E         "        (start T)
    9

F             !       ,           "           write D                                  "               )E

        3 "       (T D ancienne-valeur nouvelle-valeur)                                                                      9         I, "
          "               "                      9                                             "
        3 "       %               $%

F             !       .                        commit                                  "               )E

        3 "       (commit T)                            9            I, "              "                          "               9
                  "



F 8                   9                   ?         .       9                      "               , "                 ," I
              "           7"

F 8                   9                   ?         .       9                      "               , "                 ,"
              !       ,           "           (T D a n)                                            "                    7"        )E

        3 "           "               .                     %                 $%

F 8                   9                   ?             "I          , "                    "           , "              ,"
              !       ,           "           (T D a n)                                            "              7"         )E

              3 "                     .         .                    %                     $%




@A            5 "             $                                 "         c                                  ,"                           1+
D?

                                                              ?

F           !             .                    start                             "       )        "    (start T)
    9

F           !             ,           "       write D                                "       )E
        "   (T D ancienne-valeur nouvelle-valeur)                                                              9

F           !             .                    commit                                "       )E

        3 "          (commit T)                       9
        3 "                   "                   9                                      "                 E           "
            7"
        3 "                       $%                               "7"       ,                         "       )



F 8                       9               ?       .       9                      "       , "               ," I
                 "            7"

F 8                       9               ?            " ?,         "        , "                  ,"
            !             ,           "       (T D n)                                "       )        7"           E
        3 "           .                       %               $%




@A            5 "                 $                           "          c                        ,"                       1-
1               "




@A   5 "   $   "   c $" " ' ,!"   10
%                        4           . '                                                         '               "
,        "    " I           ",        "            6 " "       4        "                 ." ?    , ,       "

$                   A        I            :                         "                 E          , I              ,       " I
        =       I (&&0

%             AI                 "         4                                    I            "        )!               "! '
                                                                                                                         " I
        ;      I (&&2

%               I            %            !        " ?     ,, "         "           I% $         O B ".     " I (&&-

#            " #I $                   %                  9 k                "             I 3:        I    " I (&&&

# :AI                        I)                "                   " '                ,              ) !"        I5 '
        l 7         I (&&

    "         ! e Il                 != ; I                !        I%                       :                  , I5 # m
        =" I (&&0

B             A% I %                           l m         ' $                  Cm .                 DI     ,         "
              I C(&22I (&2&D




@A             5 "                    $                        "                c $" " ' ,!"                               12

Les bdd relationnelles et leurs sg

  • 1.
    ! " # ! $
  • 3.
    % &&&&&&&&&&&&&&&&&&&&&&&&&&&&&&&&&&&&&&&&&&&&&&&&&&&&&&&&&&&&&&&&&&&&&&&&&&&&&&&&&&&&&&&&&&&&&&&&&&&&&&&&&&&&&&&&&&&&&&&' !" #$% & '' (( ) " ( * (+ , " (- "" ." $% (/ . " $% (0 &&&&&&&&&&&&&&&&&&&&&&&&&&&&&&&&&&&&&&&&&&&&&&&&&&&&&&&&&&&&&&&&&&&&&&&&&&&&&&&&&&&&&&&&&&&&&&&&&&&&&&&&&'( " 1 " " $% " ( % " " '" 2 34 , & &&&&&&&&&&&&&&&&&&&&&&&&&&&&&&&&&&&&&&&&&&&&&&&&&&&&&&&&&&&&&&&&&&&&&&&&&&&&&&&&&&&&&&&&&&&&&&&&&&&&)* " / ' " 0 " -1 5 ", " . -- 6 -/ + " &&&&&&&&&&&&&&&&&&&&&&&&&&&&&&&&&&&&&&&&&&&&&&&&&&&&&&&&&&&&&&&&&&&&&&&&&&&*, " -2 " " "" , 7 " -& " " "" , ". // ," , "" /& % , "" ! " + 7 01 - &&&&&&&&&&&&&&&&&&&&&&&&&&&&&&&&&&&&&&&&&&&&&&&&&&&&&&&&&&&&&&&&&&&&&&&&&&&&&&&&&&&&&&&&&&&&&&&&&&&&&&&&&&&&&&&&&&&&&&&&&&&&&&&&&,) " 0+ % 7" " " 0- 5 ", " 2( 4 &0 6 &2 , ' (1( &&&&&&&&&&&&&&&&&&&&&&&&&&&&&&&&&&&&&&&&&&&&&&&&&&&&&&&&&&&&&&&&&&&&&&&&&&&&&&&&&&&&&&&&&&&&&&&&&'., 34, " " '" (12 " (1& % ! ((1 + &&&&&&&&&&&&&&&&&&&&&&&&&&&&&&&&&&&&&&&&&&&&&&&&&&&&&&&&&&&&&&&&&&&&&&&&&&&&&&&&&&&&&&&&&&&&&&&&&&&&&&&&&&&&&'') 8 9 "7 : ((+ " , . ((- " " " " ((/ / " &&&&&&&&&&&&&&&&&&&&&&&&&&&&&&&&&&&&&&&&&&&&&&&&&&&&&&&&&&&&&&&&&&&&&&&&&&&&&&&&&&&&&&&&&&&&&&&&''( " ( 1 ;" !" ( ( # " , ( 3 ! ' " " ( / 4 ( &
  • 4.
    $< ( = !' " (++ 0 &&&&&&&&&&&&&&&&&&&&&&&&&&&&&&&&&&&&&&&&&&&&&&&&&&&&&&&&&&&&&&&&&&&&&&&&&&&&&&&&&&&&&&&&&&&&&&&'** " (-/ " , " (-0 > (/( ," , " (/ ! "4 , 4 " (/- % " , 9 " (// 8 9 " (0( ! ! " , 4 " (0 + &&&&&&&&&&&&&&&&&&&&&&&&&&&&&&&&&&&&&&&&&&&&&&&&&&&&&&&&&&&&&&&&&&&&&&&&&&&&&&&&&&&&&&&&&&&&&&&&',) , " (0+ ," " (0/ ? (00 34 " " " (2 . " ' (2- 6 " ' ? 4 ,! (22 ," , , (&/ 8 " , ," (&0 3 11 , " ?, " 9 1 1 " &&&&&&&&&&&&&&&&&&&&&&&&&&&&&&&&&&&&&&&&&&&&&&&&&&&&&&&&&&&&&&&&&&&&&&&&&&&&&&&&&&&&&&&&&&&&&&&&&&&&&&&&&&&&&&&&2.3
  • 5.
    % @A 5 " $ " # " (
  • 6.
    - 4 B C$% 'D " 7 " !". " " ? " . , " ". ,, " " , . , " > $% ' , ? ,, " " E F ." " ! G " 7 ,, ! H " , " "77 7" !" 4" 4I F 77 " '' ! ". , 7" " " ", " I F , ' , " "" I F * " '" I " 7" " " I F " , " ' , ' " " , " " ,, C #$% 'D @A 5 " $ " # "
  • 7.
    56 7 85+ 3 (&0- " , , !" ? " ". 4 " . " E " " " &&& 9 9 9 " " @A 5 " $ " # "
  • 8.
    " : ! , , " ,, $% 8 9 F " C 9 DE , I ". F , ," C " DE " ". I , F " " E, ". F ' ' E , , F " E , I " , 8 9 F ( ' " E !" !" C5 $5 D C%$)# 8% J D F ' " E " F ' " E " 9 9 K " @A 5 " $ " # " +
  • 9.
    ;9 " $% ". " " ! 8 ,, ". " "7" , , ! Livre(Cote: Chaîne, Titre: Chaîne) Auteur(Nom: Chaîne, Cote: Chaîne) Personne(Nom: Chaîne, Prénom: Chaîne, Année_naissance: Entier) Livre Cote Titre BD/46 Les BD en BD Personne Nom Prénom Année_naissance Dupont Jean 1960 Durand Pierre 1953 Auteur Nom Cote Dupont BD/46 Durand BD/46 @A 5 " $ " # " -
  • 10.
    ! classe Livre attribut Cote: Chaîne attribut Titre: Chaîne attribut Auteurs: liste(Personne) classe Personne attribut Nom: Chaîne attribut Prénom: Chaîne attribut Année_naissance: Entier méthode Age(): Entier {année_courante - self->Année_naissance} livres: ensemble(Livre) personnes: ensemble(Personne) P1: {Nom = "Dupont", Prenom = "Jean", Année_naissance = 1960} P2: {Nom = "Durand", Prenom = "Pierre", Année_naissance = 1953} L1: {Cote = "BD/46", Titre = "Les BD en BD", Auteurs = [P1,P2]} livres = {L1} personnes = {P1, P2} @A 5 " $ " # " /
  • 11.
    " 9 B " 9 , 7 L "" 7" , ' ,, " " . " , " $% " 4" ' , " 4 , > $% ! , $% , > , 4 ! 4 4 "" ." " , " , ! ! 4 , " , ' $% ", " " " I ! " ? " "" @A 5 " $ " # " 0
  • 12.
    " < " = : ! " " ' " " " " C " D ' " " !" " " , E F , ," , " ? . "7" " "" I F I "7" ,, " . ' " " " " "" " ," , ", " - F " I F !G C, " DI F " 4 @A 5 " $ " # " 2
  • 13.
    5 " %1 5 " ,, " " ,, " " ,, " " #$% $% $% $% @A 5 " $ " # " &
  • 14.
    5 " 7 # ,, " " ,, " " #$% #$% C, " " D C, " " D #$% C, " . D $% $% $% # @A 5 " $ " # " (1
  • 15.
    . '' ! ". ,, " " I " ' " ", " $% , , "" '' M '' " , 0 " "" , , "7" ! ! F % 7" " " E ! , I ! 4 I ! " 4 F 5 ", " E " I "7" " ,, " I " , " 4, " , , I " ' " I ' " " I N F '' ! C * I I A . I NDI F @A 5 " $ " # " ((
  • 16.
    ;9 0 : 8, " " " * 34 " $% @A 5 " $ " # " (
  • 17.
    ! #$% " " B " 7 ' , ' "7 " , $% ! ? ! I, " " " B 4 , " " , " " 7 , " ? , " $ début transaction solde(A) = solde(A) - S solde(B) = solde(B) + S fin transaction " , " " , > " , " " $ @A 5 " $ " # " (
  • 18.
    + : O $% ". , " " " B #$% " " " '" , + 3 ' , " "" , ' > $% " " , . 4 > , B #$% " . 7" " , $% " ! , , I " "'" ' " " " I #$% " > , $% ! I > , , ! " , , + B #$% " , " " ? " , " " , " , " $% @A 5 " $ " # " (+
  • 19.
    7 7 " ", , , . " 7 " . 7 " ' " " '" ,! " : $% " !" " #$% " ' " , " , " " E F "7" ' " " ,! " : C, 4 , 9 " 4, , ," D "7" ! , , ' ,, " " I F "7" ! , C, 4 , 9 . :, " " " D "7" , ' ,, " " 8 , " " @A 5 " $ " # " (-
  • 20.
    - # 1 4 F C , ", D E 7" " ! , $% 7 " . 7"4 , ' " " ,! " : 7 L ? ," " , 7 ' " " " F E 7" " ! 4 " , ' " " 4, " $% . ,, " " , " " "" , '' #$%I . , . '' , ' " " F E ? $% . " " , , ' ,, " " , , . " . '' > @A 5 " $ " # " (/
  • 21.
    + # 1 $% , " "77" " 3 " : ,, 7 " " " " 7 "" % ! ," $% . ,, E B5 I , 4 , ! , ! ". I" , #$% , " " E " 9 I, 4 , B 7 " ! , ! ". "I " " , #$% ! " " @A 5 " $ " # " (0
  • 23.
    @A 5 " $ " 5 " (&
  • 24.
    , 3; $5 (&/&I " 7 " 9 ' . 4 ! ! "I , " 21I ! , " " 4E F %$ $5 I F 8 I F 7 "4I F : I F . 5" 7I N " P? E F , "" E $% . I F " E ' " '" , " @A 5 " $ " 5 " 1
  • 25.
    + 1 B 1 " , E F " I F " I F " " '" @A 5 " $ " 5 " (
  • 26.
    B . " 8 " " ' E F " E !G I " I I I N F " E 9 I ? " . 4 , E Couleur = {"rouge", "vert", "bleu", "jaune"} I ? " 7 " . "7" ! . I , 4 , E Mois = {m| m ∈ Entier et 1 m 12} % 4 " " " . " , 4 , I " E Taille = {t | Réel t et t > 0} Poids = {p | Réel p et p > 0} , , " ' , , @A 5 " $ " 5 "
  • 27.
    B " , " " " %(I N I % E ⊆ %( × N × % B " 7" " , I, :, , 4 " ! 4, " 7 E C (E %(I NI E%D H ! %" " ! " "" " * " %" " 4 , E rel(Nom: Chaîne, Age: Entier, Marié: Booléen) :, " " " !G I 3 " $ , " , I Q' "" 7 " > " ;9 9 :, C (E %(I NI E%D , E R ( S .(I N I S. T .( ∈ %(I NI . ∈ % 4 " " . " ." 4 , E {{Nom = "Dupont", Age = 36, Marié = Vrai} {Nom = "Durand", Age = 22, Marié = Faux}} 4 " " : E , rel(Nom: Chaîne, Age: Entier, Marié: Booléen) @A 5 " $ " 5 "
  • 28.
    " ,, " 4, " E C (E %(I NI E%D " "' " :, C (E %(I NI E%D 4 , E Personne(Nom: Chaîne, Age: Entier, Marié: Booléen) " " " " , " I ! " , " ? 4, " E C (I NI D @A 5 " $ " 5 " +
  • 29.
    9# 8 ,, " ! E Personne(Nom: Chaîne, Age: Entier, Marié: Booléen) 4 " E {{Nom = "Dupont", Age = 36, Marié = Vrai} {Nom = "Durand", Age = 22, Marié = Faux}} $ 4 " " ! C (E %(I NI E%D, > . , (I NI ! "' , , 4 " 4 , E Personne Nom Age Marié Dupont 36 Vrai Durand 22 Faux $ " ! C (E %(I NI E%D" " , " " . " " , ,, " ? 4 " 7 " 4 , I " E Personne {Nom = "Dupont", Age = 36, Marié = Vrai} . " @A 5 " $ " 5 " -
  • 30.
    $ , ". " " 7 " " " , " 4 , I 7 , 7"4 " , " , " 7 " "" . , " " E # Nulle 4 , E {Titre = "L'avenir des bases de données", Conférencier = "Paul Durand", Date = Nulle} @A 5 " $ " 5 " /
  • 31.
    + + 8 ,, " I . ." I " " 4 , {Nom, Age} " " Personne B " " ? " " "7 R T + B " U " "E F , ! , I . U" "7" 7 L " , I F " U , > ,, " " , ," , B " , . " , " " E !" " " , 4 , I " E Personne(Nom, Prénom, NumSS, Pays) " ,, , " "7" , , " , " " " {Nom, Prénom} NumSS " , > !" " ," " . " "' " ," " 4 , E Personne(Nom, Prénom, NumSS, Pays) @A 5 " $ " 5 " 0
  • 32.
    + B " J " ( ' ( " 4" " , ," " U J , " . U 8 " J " " , 4 , " E Personne(Nom, Prénom, Age) Livre(Cote, Titre, Nom_Auteur, Prénom_Auteur) " " ". , I " {Nom_Auteur, Prénom_Auteur} ' " Livre 3 7 " Personne '" " " '" $% " , . 4, " , E F ,, . " ? " I F 7" " " I F " " " I F " I F "" " 4 , " " ?9 I 47 " '" 9 * " , E F " . "7" " . " ," " , F " . "7" " ! . ' JE " 4" . ," " , " J 7 I " @A 5 " $ " 5 " 2
  • 33.
    ;9 $% , " " , 2111 3 V 2111W 8 . , 7 " ". E F " ! B " "7" , F " " I ? " , : " . B , . , " , : " ,, " ? 7 " ! , : F , " " 7 > " B , " " "7" , 7 ' ." F '" , : " , " E '" , " "7" , @A 5 " $ " 5 " &
  • 34.
    Nom_de_sommet = {"Everest", "K2", "Kangchenjunga", "Lhotse", "Makalu", "Cho Oyu", "Dhaulagiri", "Manaslu", "Nanga Parbat", "Annapurna", "Hidden Peak", "Broad Peak", "Gasherbrum II", "Shisha Pangma"} Altitude_de_sommet = {a | Entier a et a > 8000} C " 4 , 2111 D Orientation = {"N", "S", "O", "E", "NO", "SO", "NE", "SE"} Année_d_ascension = {a | Entier a et a 1950} C , " 2111 " (&-1D Nom_de_pays = {"Népal", "Chine", "Inde", "Pakistan"} Sommet(Nom_Sommet: Nom_de_sommet, Altitude: Altitude_de_sommet) Localisation(Nom_Sommet: Nom_de_sommet, Pays: Nom_de_pays) Première(Nom_Sommet: Nom_de_sommet, Face: Orientation, Année: Année_d_ascension) Conquête(Grimpeur: Chaîne, Nom_Sommet: Nom_de_sommet, Face: Orientation) @A 5 " $ " 5 " 1
  • 35.
    + F B " " Sommet " Nom_Sommet F B , . 7 " , " , : " Localisation 7 4 " {Nom_Sommet, Pays} " " " $% " Nom_Sommet " Localisation ' " 7 " Sommet F B , " " "7" , 7 ' ." " CNom_SommetI FaceD ," " " Première ' ." , " " > " $% " Nom_Sommet ' " Première " 7 " Sommet F B , " , . " " , , " '" , " Conquête 7 " " {Grimpeur, Nom_Sommet, Face} 7 " ". > , " " RNom_SommetI FaceT ' " Conquête " 7 " Première @A 5 " $ " 5 " (
  • 36.
    $ Sommet Localisation Nom_Sommet Altitude Nom_Sommet Pays Everest 8848 Everest Népal Manaslu 8163 Everest Chine Hidden Peak 8068 Manaslu Népal Hidden-Peak Chine Hidden-Peak Pakistan Première Nom_Sommet Face Année Everest S 1953 Manaslu S 1972 Hidden-Peak NO 1975 Everest SO 1975 Manaslu O 1981 Conquête Grimpeur Nom_Sommet Face Hillary Everest S Tensing Everest S Messner Manaslu S Messner Everest SO Habeler Everest SO Habeler Hidden Peak NO Messner Hidden Peak NO Béghin Manaslu O @A 5 " $ " 5 "
  • 37.
    $ F 4 " " Sommet 7 RNom_Sommet S I Altitude S T 4, " 7 " , " F 4 " " Localisation 7 RNom_Sommet S I Pays S ,T 4, " 7 " . , : , F 4 " " Première 7 ", RNom_Sommet S I Face S 7I Année S T 4, " 7 " , " " 7 7 77 F 4 " " Conquête 7 ", RGrimpeur S ' Nom_Sommet S I Face S 7T 4, " I 7 " '" , ' ' ." , " " 7 7 @A 5 " $ " 5 "
  • 39.
    @A 5 " $ " '' " -
  • 40.
    8 " " ' 4 :, '' " E (D ' " E 4, " ." " " $% " D " E 4, " ." " " $% " 4 :, '' > , " @A 5 " $ " '' " /
  • 41.
    5 , " ", 4 " " I ? " , ) , ' " ,, " ? , " " , " " " , " " ' E F , " " E " I" " I "77 I, " " I F , , "7" 4 E " I, 9 " I9 " I @A 5 " $ " '' " 0
  • 42.
    F E I I 4, " : , . " I I $I " I UI JI X " I . " , I " CUD " " UI (I NI E 7 " 4, " (I NI :, S. 7 " 4, " . . F " U SR (I NI T " " , "7 (I NI %(I NI % " ' ". "" E UE % , (E %(I NI E% U, R ( S (I NI S T F " " 4, " " , :, :, , . 4 " @A 5 " $ " '' " 2
  • 43.
    / > " E I E CUE %D E C I DE CUE %D C I D SR Y ∈ ∈ T C I DE CUE %D C I D SR Y ∈ ∈ T C I DE CUE %D C I D SR Y ∈ ∉ T 4 , E Sommet Altitude Sommet Altitude Hidden Peak 8086 minus( , Everest 8848 ) = Everest 8848 Manaslu 8163 Manaslu 8163 Sommet Altitude Hidden Peak 8086 @A 5 " $ " '' " &
  • 44.
    8 " E E CUE %UD E CJE %JD " CUD ∩ " CJD S ∅ E C I DE CUE %UI JE %JD C I D S R, ∪ Y,∈ I ∈ T 4 , E Sommet2 Pays Sommet1 Altitude pc( , Everest Népal ) = Everest 8848 Everest Chine Sommet1 Altitude Sommet2 Pays Everest 8848 Everest Népal Everest 8848 Everest Chine @A 5 " $ " '' " +1
  • 45.
    , 4 " , " " . "7" "" " E E CUE %D 7 E RUE %T −> $ E C I 7D E CUE %D C I 7D S R Y ∈ 7C D S 6 "T % 7 H 7 " 7 , . " , " " , "7" ". E C I θ .D ≡ C I7 θ .D 4 , E Sommet Altitude Everest 8848 sel( , Altitude > 8500) = Manaslu 8163 Hidden Peak 8086 Sommet Altitude Everest 8848 @A 5 " $ " '' " +(
  • 46.
    8 ? , ? 4 " . " " " E E CUE %UI JE %JD E ? I UD E C CUE %UD ? I UD S R U Y ∈ T C 4 , E Grimpeur Sommet Face Hillary Everest S Tensing Everest S proj( Messner Manaslu S , {Sommet, Face}) = Habeler Hidden Peak NO Messner Hidden Peak NO Beghin Manaslu O Sommet Face Hidden Peak NO Manaslu S Everest S Manaslu O @A 5 " $ " '' " +
  • 47.
    , 9 " 7 " 4 " , " " , , "7 " . "7" " " " E E CUE %UD E CJE %JD " CUD ∩ " CJD S ∅ 7 E RUE %UI JE %JT −> $ E ? C I I 7D E CUE %UI JE %JD ? C I I 7D S R, ∪ Y , ∈ I ∈ I 7C, ∪ D S 6 "T " " , " , "7" 7? , " ' " 4 " 8 E @ C I I U S JD ≡ ? C I I 7 ? C9D 9 U S 9 JD HU J " , "7 " , " 4 , E Sommet1 Face Everest N Sommet2 Altitude equi_join( Manaslu S , Everest 8848 , Hidden Peak NO Manaslu 8163 Manaslu O Sommet1 Face Sommet2 Altitude Everest N Everest 8848 Sommet1 = Sommet2) = Manaslu S Manaslu 8163 Manaslu O Manaslu 8163 @A 5 " $ " '' " +
  • 48.
    9 , > " . 9 " I , ! 4 " " , . > 9 " ", > , , " ? 9 " E E CUE %UD E CJE %JD " CUD ∩ " CJD S ∅ U S RU(I NI U T J S RJ(I NI J T E 9 @ C I I 7D E ? CUE %UI JE %JD 9 @ C I I 7D S ? C 4I AI 4D HE AS ? C I I 7D 4 S C C I , 9CA UDDI RRJ( S NulleI NI J S NulleTTD I 4 S CRRU( S NulleI NI U S NulleTTI C I ? I JDDD CA 4 , E Sommet1 Altitude Sommet2 Face ext_equi_join( Manaslu 8163 , Everest S , Everest 8848 Annapurna N Sommet1 Altitude Sommet2 Face Manaslu 8163 Nulle Nulle Sommet1 = Sommet2) = Everest 8847 Everest S Nulle Nulle Annapurna N @A 5 " $ " '' " ++
  • 49.
    7? , "9 " 4 " , " " . " , " . "7" " " 4, " "7" " 4" " " E E CUE %UD E CJE %JD " CUD ∩ " CJD S ∅ 7 E RUE %UI JE %JT −> $ E @ C I I 7D E ? CUE %UD @ C I I 7D S R, Y , ∈ ? ∃ ∈ I 7C, ∪ D S 6 "T 4 , E Sommet1 Face Everest N Manaslu S Sommet2 equi_semi_join( Hidden Peak NO , Annapurna , Manaslu O Manaslu K2 NE Annapurna N Sommet1 Face Annapurna N Sommet1 = Sommet2) = Manaslu S Manaslu O @A 5 " $ " '' " +-
  • 50.
    # , "." " 4, " "7" " ". " E E CUE %UI JE %JD E CXE %JD " CJD ∩ " CXD S ∅ 7 E RUE %UI JE %JI XE %JT −> $ E ".C I I 7D E CUE %UD ".C I I 7D S R4 Y 4 ∈ , 9C I UD C∀ ∈ I ∃, ∈ I , U S 4 7C, ∪ D S "DT 6 4 , E Sommet Face1 Everest S Face2 Manaslu S N Sommet equi_div( Everest N , E , Face1 = Face2) = Everest Everest O S Manaslu O O Everest E @A 5 " $ " '' " +/
  • 51.
    . . I , " " ' " " , " " , C "9 " " " D , > " " " . ,, " , E * , " E E CNI E %I ND E C I I $D E CNI $E %I ND C I I $D S " > :, > 4 " I 4 , ' " , $ 4 , E Nom Altitude Everest 8848 rename( , Nom , Nom_Sommet) = Manaslu 8163 Hidden Peak 8086 Nom_Sommet Altitude Everest 8848 Manaslu 8163 Hidden Peak 8086 @A 5 " $ " '' " +0
  • 52.
    ;9 8 Nom_Sommet_Conquis " Nom_Sommet " Conquête E Conquête := rename(Conquête, Nom_Sommet, Nom_Sommet_Conquis) C := sel(Conquête, Grimpeur = "Messner") SC := equi_join(Sommet, C, Nom_Sommet = Nom_Sommet_Conquis) Réponse := proj(SC, {Nom_Sommet, Face, Altitude}) L := sel(Localisation, Pays = "Pakistan") V := equi_semi_join(Conquête, L, Nom_Sommet_Conquis = Nom_Sommet); Réponse = proj(V, Grimpeur) C = proj(Conquête, {Grimpeur, Nom_Sommet_Conquis}) S = proj(Sommet, Nom_Sommet) Réponse = equi_div(C, S, Nom_Sommet_Conquis = Nom_Sommet) !# "# $ S = sel(Sommet, fun(s) s.Altitude > 8500); L1 = sel(Localisation, Pays = "Népal") L2 = sel(Localisation, Pays = "Chine") Réponse = inter(proj(S, Nom_Sommet), minus(proj(L1, Nom_Sommet), proj(L2, Nom_Sommet))) @A 5 " $ " '' " +2
  • 53.
    " C I 7D 7 ? I UD C U ? C I I 7D 7 @A 5 " $ " '' " +&
  • 54.
    + 4" 4 :, , . " E F 7 E . " "' , C "' D F E . " "' . " C D @A 5 " $ " '' " -1
  • 55.
    + 7 B 7 " , 7" " , ' ". E F ! . " " ? " "' , "Z F "4 . " I 4 . " , 4Z F 4 " . " "4 , " Z F θ C H " D ( ( θ " . " " , " , " θ C[ S ]D . "7" I 7 4 " Z F 7 Z F "7 7 C7D 7 7 Z F "7 ' 7 7 '7 I '7 I ' 7 Z F "7 7 4 . " " ∃4 7 ∀4 7 7 4 " . " " 7 " Z F ' ", " 7 B 4, " " , 7 E RR$( S 4( (I NI $ S 4 T Y 7T H7 7 " , I $(I NI $ " 4(I NI 4 . " " 7 3 " E^ , R$( S ( (I NI $ S T 7 . ", 4( S (I NI 4 S @A 5 " $ " '' " -(
  • 56.
    ;9 !# %# {{S = s.Nom_Sommet, A = s.Altitude} | Sommet s et s.Altitude > 8100} {{S = c.Nom_Sommet, F = c.Face, A = s.Altitude} | Conquête c et Sommet s et c.Nom_Sommet = s.Nom et c.Grimpeur = "Messner"} {{G = c.Grimpeur} | Conquête c et ∃l (Localisation l et l.Pays = "Pakistan" et l.Nom_Sommet = c.Nom_Sommet)} {{G = c.Grimpeur} | Conquête c et ∀s (Sommet s ∃c' (Conquête c' et c'.Nom_Sommet = s.Nom_Sommet et c'.Grimpeur = c.Grimpeur))} @A 5 " $ " '' " -
  • 57.
    + B 7 " " 7" " , ' ". E F ! . " " ? " "' . " "Z F C ( S .(I N I S. D H.(I NI . " . " I " . " " 4" , " : .( , . " (I NI . , . " Z F .( θ . H.( . " . " I " . " " , " , " θ C[ S ]D . "7" 7 4 " Z F ' 7 > , , Z F ' ", " 7 B 4, " " " 7 E RR ( S 4(I NI S 4 T Y 7T H7 7 " " I (I NI " .(I NI . . " " 7 3 " E^ , R ( S .(I NI S. T 7 . " , 4( S .(I NI 4 S . _ @A 5 " $ " '' " -
  • 58.
    34 , !# %# {{S = s, A = a} | Sommet(Nom_Sommet = s, Altitude = a) et a > 8100} {{S = s, F = f, A = a} | Conquête(Grimpeur = "Messner", Nom_Sommet = s, Face = f) et Sommet(Nom_Sommet = s, Altitude = a)} {{G = g} | ∃s (Conquête(Grimpeur = g, Nom_Sommet = s) et Localisation(Nom_Sommet = s, Pays = "Pakistan")} {{G = g} | ∀s (Sommet(Nom_Sommet = s) Conquête(Grimpeur = g, Nom_Sommet = s)} @A 5 " $ " '' " -+
  • 59.
    # , . . , " ," 7" " ' , ", " " " " "" . . " Indéfini ' ". E F . Nulle . : , " Nulle , . Indéfini F # " '" "7" 7 L ". E Vrai Faux Indéfini Vrai Vrai Faux Indéfini Faux Faux Faux Faux Indéfini Indéfini Faux Indéfini Vrai Faux Indéfini Vrai Vrai Vrai Vrai Faux Vrai Faux Indéfini Indéfini Vrai Indéfini Indéfini Vrai Faux Faux Vrai Indéfini Indéfini @A 5 " $ " '' " --
  • 60.
    $ B # " ." I 4, " '' " . , 7" " 4 ,, I, 4 , I . " . , " , 8 , 7" " . ". E Première_au_Népal(Nom_Sommet, Face, Altitude, Année) = {{Nom_Sommet = s, Face = f, Altitude = h, Année = a} | Première(Nom_Sommet = s, Face = f, Année = a) et Sommet(Nom_Sommet = s, Altitude = h) et Localisation(Nom_Sommet = s, Pays = "Népal")} ", > " ", " " " 7" " 4 " 4 , , " , 2-11 ' ." (&-+ , > , > E {{S = s} | Première_au_Népal(Nom_Sommet = s, Altitude = h, Année = 1954) et h > 8500} @A 5 " $ " '' " -/
  • 61.
    + " @A 5 " $ " ," ! " -0
  • 62.
    B > $% , > , , "77 " , " !" " I " , , . , " ?9 $% " , 4 , " E Nom_Sommet Face Altitude Année Everest S 8848 1953 Manaslu S 8125 1972 Hidden-Peak NO 8068 1975 Everest SO 8848 1975 " ?9 " , , ". E E , > " " , " " E " " 3. "7" " 7 "7" , " E " " , " ,, " " 7 " " , " ? , " ? ! $% , " " , "" ,, " " 4" " " 4 , I , " " , : " . @A 5 " $ " ," ! " -2
  • 63.
    6 : " U " J " ", 4 " I? ! . U" , 9 > . J 8 " U J E U −> J B , 7 " U J " # "J ." " U 4 , I , E {Nom_Sommet, Face} -> Face {Nom_Sommet, Pays} -> {} "." % $% V 2111W , 7 " "." ". E Nom_Sommet −> Altitude {Nom_Sommet, Face} −> Année @A 5 " $ " ," ! " -&
  • 64.
    8 , " , 7 " I , " 4 , I?, " , Grimpeur Ville C." " D Ville Pays , " , Grimpeur Pays C, : " D 3 , ; " " " I ;< C ;D , 7 " '" " ," , ;, > ?, " " ' ". C 4" 'E D C 9# D " J ⊆ U ⊆ U J C D "U J X⊆ U∪X J∪X C # D "U J J X U X % 4" ' , " 4 ' , , " , ;< E C D "U J U X U J∪X C D "U J∪X U J U X @A 5 " $ " ," ! " /1
  • 65.
    8 , 7" " " " " " B " U " C (I NI D " " "E F U R (I NI TI F " 4" , " J" U J R (I NI T 3 " I ,, " " ,, " ? I " " : ,, " , 8 ,, 7 " "" 4 , " Premiere(Nom_Sommet, Face, Année) {Nom_Sommet, Face} E F {Nom_Sommet, Face} {Nom_Sommet, Face} Année , ' " {Nom_Sommet, Face} {Nom_Sommet, Face, Année}I F Nom_Sommet Face " , I F Année " , @A 5 " $ " ," ! " /(
  • 66.
    ' B " ' " " . " 7 " " " " " " ," " ( 7 4 , I " ". , ( 7 " Pays , . " Nom_Sommet Pays Everest Chine, Népal K2 Chine, Pakistan " 7 " ! ? ! , : " ,, " Nom_Sommet Pays Everest Chine Everest Népal K2 Chine K2 Pakistan @A 5 " $ " ," ! " /
  • 67.
    2 B " 2 " ( 7 " ! " , , " ," " 4 , I " ". E Nom_Sommet Face Altitude Année Everest S 8848 1953 Manaslu S 8125 1972 Hidden-Peak NO 8068 1975 Everest SO 8848 1975 , 7 , Nom_Sommet Altitude " Altitude , " Nom_Sommet ," " 3 , > , 4 " E Nom_Sommet Face Année Nom_Sommet Altitude Everest S 1953 Everest 8848 Manaslu S 1972 Manaslu 8125 Hidden-Peak NO 1975 Hidden-Peak 8068 Everest SO 1975 " 7 , . , 7 " 8 " " ," " " 7 @A 5 " $ " ," ! " /
  • 68.
    ) B " ) " 7 ", ! " " 4" , , " ,, , ? 4 , I " ,, , 7 " Grimpeur Ville Ville Pays " ". E Grimpeur Ville Pays Compagnoni Cortina Italie Lacedelli Cortina Italie Buhl Innsbruck Autriche , 7 , Ville Pays " ,, " , ? 3 , > , 4 " E Grimpeur Ville Ville Pays Compagnoni Cortina Cortina Italie Lacedelli Cortina Innsbruck Autriche Buhl Innsbruck " 7 , . , 7 " @A 5 " $ " ," ! " /+
  • 69.
    1 7+ B " 1 7+ C1+6 D " , ! , 7 " "." U JI U , 7 $ : " ," 7 7 " " , " , , , " , " , " 4 , I " Adresse(Rue, Ville, Code_postal) . , 7 " {Rue, Ville} Code_postal Code_postal VilleI 4 " {Rue, Ville} {Rue, Code_postal} 3 , $ ; , {Rue, Code_postal} VilleI Code_postal , , 3 , > , 4 " E RC(Rue, Code_postal) CV(Code_postal, Ville) " 7 $ : , , "" , . , , 7 " {Rue, Ville} {Code_postal}. @A 5 " $ " ," ! " /-
  • 70.
    6 # # 8 " " : # " U " J " CUI JI XD " , 4 " I? ! . U" , 9 > . J . , , . X8 " U J E U J % " Localisation , ". E Nom_Sommet ->> Pays " Conquête E {Nom_Sommet, Face} ->> Grimpeur @A 5 " $ " ," ! " //
  • 71.
    8 # 3 , %I 7 " ". I " " " I 7 %< , '" " ," , %, > ?, " 4" ' - ' ". E C D " U J U U J C # D " U J 6⊆ ` ⊆6 6 ∪ U ` ∪ J C # # D " U J J X U X J C D "U J U J C D " U J X⊆ J " " 4" ` ⊆ "9 " J ` XI U X % 2 ' , " ' , " , , %< E C # D " U J U X U J ∪ X C D " U J U X U J ∩ X C D " U J U X U J − X U X J @A 5 " $ " ," ! " /0
  • 72.
    A B " + 7 I ", ! , ". "." U J U∪J " , " IU , + 7 " ," 7 $ : , " , 7 " , " " , ". 4 , I " ". Grimpeur Nom_Sommet Pays Face Hillary Everest Népal S Hillary Everest Chine S Tensing Everest Népal S Tensing Everest Chine S , + 7 , ". Nom_Sommet Pays " , , I " , " 3 , > , 4 " E Nom_Sommet Face Grimpeur Nom_Sommet Pays Everest S Hillary Everest Népal Everest S Tensing Everest Chine " + 7 , {Nom_Sommet, Face} ->> Grimpeur " " , " " , Nom_Sommet Pays " " 4" " @A 5 " $ " ," ! " /2
  • 73.
    8 " ! " (I NI " " , "" % E F % " " , > , , 9 " " (I NI F % # " , 7 " " ," , , 7 " (I NI E F ) " " , "" 7 ", . , 7 " " , F ) " " , "" + 7 " , " ", , , . , 7 " " Adresse(Rue, Ville, Code_postal) " " @A 5 " $ " ," ! " /&
  • 74.
    " A , "" ! " + 7 I $ ; " : , , ". I, > , ' "! ". E (D 8 , ! " " I " # I , " % , " B D) " 4" " " , + 7 I ! ! %< , U J CUI JI XD U , , , 4 " (CUI JD CUI XD D8 " " , , " CUD CJD , CUD " U ⊂ J " , "" ", . , 7 " %I " 7 77 I? , I , "" ", . , @A 5 " $ " ," ! " 01
  • 75.
    ;9 ' S = {R(Nom_Sommet, Altitude, Pays, Face, Année, Grimpeur)} D = {Nom_Sommet -> Altitude, Nom_Sommet ->> Pays, {Nom_Sommet, Face} -> Année, {Nom_Sommet, Face} ->> Grimpeur} _____ S = {R1(Nom_Sommet, Altitude), R2(Nom_Sommet, Pays, Face, Année, Grimpeur)} _____ S = {R1(Nom_Sommet, Altitude), R3(Nom_Sommet, Pays), R4(Nom_Sommet, Face, Année, Grimpeur)} _____ S = {R1(Nom_Sommet, Altitude), R3(Nom_Sommet, Pays), R5(Nom_Sommet, Face, Année), R6(Nom_Sommet, Face, Grimpeur)} ! + 7 C 7 D , , . @A 5 " $ " ," ! " 0(
  • 76.
    ;9 2 S = {R(NCom, NLig, COpt, CVoit, PCat, PFac)} D = {{NCom, NLig} -> CVoit, {NCom, NLig, COpt} -> PFac, {CVoit, COpt} -> PCat} # # S = {R1(CVoit, COpt, PCat), R2(NCom, NLig, COpt, CVoit, PFac)} _____ S = {R1(CVoit, COpt, PCat), R21(NCom, NLig, CVoit), R22(NCom, NLig, COpt, PFac)} ! $ ;C 7 D , 7 " , . # S = {R1(NCom, NLig, CVoit), R2(NCom, NLig, COpt, PCat, PFac)} ! $ ;C 7 D " , 7 " {CVoit, COpt} PCat , @A 5 " $ " ," ! " 0
  • 77.
    - @A 5 " $ " 0
  • 78.
    '' . " " " ' ' 3 B3 , :, : . ,, ? $5 A ?, " (&0- , " 7 " 9 , " , " , , , , #$% " ! '' ? 7 " ' " " , '' " ! ," 7 ? % ' ' " : ". "" E Y "9 " ab ," " " & ≡ & aI NI &b @A 5 " $ " 0+
  • 79.
    + CREATE DOMAIN ' ' Z ' ' EES DEFAULT ( ' ' aCONSTRAINT b CHECK ( ) EES CHAR a( )b Y VARCHAR a( )b Y INTEGER Y FLOAT Y DATE N ( ' ' EES Y USER Y NULL Y CURRENT_DATE B @A 5 " $ " 0-
  • 80.
    ;9 CREATE DOMAIN NOM_DE_SOMMET CHAR(20); CREATE DOMAIN ORIENTATION CHAR(2) CHECK (VALUE IN ('N', 'S', 'O', 'E', 'NO', 'SO', 'NE', 'SE')) NOT DEFERRABLE; CREATE DOMAIN NOM_DE_PAYS CHAR(10) CHECK (VALUE IN ('Pakistan', 'Chine', 'Nepal', 'Inde')) NOT DEFERRABLE; @A 5 " $ " 0/
  • 81.
    + CREATE TABLE (" ' ' a" ' ' b); ' ' EES C ' ' Y D a" ' ' b aDEFAULT ( ' ' b ' ' EES aCONSTRAINT b ' ' ' ' ' ' ' ' ' ' EES PRIMARY KEY Y NOT NULL Y UNIQUE Y CHECK ( ' '( ) Y REFERENCES ' ' ( ' ' ) ' ' EES aNOTb DEFERRABLE @A 5 " $ " 00
  • 82.
    ' ' EES aCONSTRAINT b ' ' ' ' ' ' EES PRIMARY KEY ( " ' ' ) Y NOT NULL ( " ' ' ) Y UNIQUE ( " ' ' ) Y CHECK ( ' ' ) Y FOREIGN KEY " ' ' REFERENCES (" ' ' ) @A 5 " $ " 02
  • 83.
    ;9 CREATE TABLE SOMMET (NOM_SOMMET NOM_DE_SOMMET PRIMARY KEY, ALTITUDE INTEGER CHECK (ALTITUDE > 8000)); CREATE TABLE LOCALISATION (NOM_SOMMET NOM_DE_SOMMET REFERENCES SOMMET(NOM), PAYS NOM_DE_PAYS); CREATE TABLE PREMIERE (NOM_SOMMET NOM_DE_SOMMET, FACE ORIENTATION, ANNEE INTEGER NOT NULL CHECK (ANNEE > 1950), PRIMARY KEY (NOM_SOMMET, FACE) FOREIGN KEY (NOM_SOMMET) REFERENCES SOMMET(NOM_SOMMET)); CREATE TABLE CONQUETE (GRIMPEUR CHAR(20) NOT NULL, NOM_SOMMET NOM_DE_SOMMET, FACE ORIENTATION, FOREIGN KEY (NOM_SOMMET, FACE) REFERENCES PREMIERE(NOM_SOMMET, FACE)); @A 5 " $ " 0&
  • 84.
    3 "7" " " , ALTER ,, " , DROP ALTER DOMAIN ' ' ' ' Z ALTER TABLE ' ' ' ' Z ' ' EES ADD COLUMN ' ' ADD CONSTRAINT ' ' DROP COLUMN ' ' DROP CONSTRAINT ' ' DROP DOMAIN ' ' aRESTRICT Y CASCADEb Z DROP TABLE ' ' aRESTRICT Y CASCADEb Z ;9 ) * $ *+ , - . - - ALTER TABLE PREMIERE ADD COLUMN CHEF_D_EXPEDITION CHAR(30); / 01 23-&- DROP TABLE CONQUETE; @A 5 " $ " 21
  • 85.
    : 4 C" , "7" D > 7" " , ' ". ". E EES SELECT aDISTINCTb FROM " C ' ' aaASb bD Y C D WHERE aGROUP BY " ' ' aHAVING b aORDER BY " CC ' ' Y ' ' D CASC Y DESCDb; EES CUNION Y INTERSECT Y EXCEPTD EES ( ) , SELECTNFROMNWHERE " ?, " , "7" , FROM , . > " > B , > B > " > " , , SELECTNFROMNWHERE , . > B " , AS @A 5 " $ " 2(
  • 86.
    EES * Y ' ' .* Y " C ' ' aAS bD ' ' EES + Y + EES ( Y ' ' Y + ' $ N ( EES Y $ 4 ' ' ' ' EES a ' ' .b EES COUNT(*) '* (aDISTINCTb + ) '* EES CCOUNT Y SUM Y AVG Y MAX Y MIND @A 5 " $ " 2
  • 87.
    EES ' Y NOT Y CAND Y ORD Y( ) ' EES ' ' Y ' '( ' Y Y '' ' , ( Y '' ' , Y '* '( ' ' EES + aNOTb LIKE ' '$ 4 ' '( ' EES ' '( IS aNOTb NULL EES ' ' C= Y <> Y > Y < Y <= Y >=D ' ' Y + C= Y <> Y > Y < Y <= Y >=D CALL Y SOMED ' ' ' ' EES + Y '' ' , ( EES + BETWEEN + AND + '' ' , EES + CIN Y NOTIND ( ' '( ) Y(" + ) CIN Y NOTIND ( ) Y CIN Y NOTIND ( ) ' '( ES (" ( ) Y ' ' '* '( EES EXISTS ( ) @A 5 " $ " 2
  • 88.
    C , ? > SELECT N FROM N WHERE N GROUP BY N HAVING N ORDER BY N )/ " 7 L ". E ( 8 " , " " " FROM 8 " )( 8 " )( 4 "' " . "7" "" WHERE 8 " ) 8 ' , "' ) " (I NI O GROUP BY 8 " ) ! "' 7 [ (I NI .OI ' H' . C ' , D "' ) " . .(I NI .O , " (I NI O + 8 " ! ' , ) 4 "' " . "7" "" HAVING 8 " )+ - 8 , 9 )+ 7" " SELECT ! "' I , " ' ' " ,, " ' , ' , " , [ (I NI .O 8 . " )- / 8 " )- " SORT BY 8 " )/ , ? > @A 5 " $ " 2+
  • 89.
    ;9 SELECT NOM_SOMMET FROM SOMMET; %" 56 SELECT * FROM PREMIERE WHERE ANNEE = 1953 AND (FACE = 'S' OR FACE = 'N'); " SELECT * FROM PREMIERE WHERE ANNEE = 1953 AND FACE IN ('S', 'N'); 7 8 SELECT NOM_SOMMET, 3.29 * ALTITUDE FROM SOMMET WHERE NOM_SOMMET LIKE '%Peak%'; * !# %# !# "# SELECT NOM_SOMMET, ALTITUDE FROM SOMMET WHERE ALTITUDE BETWEEN 8100 AND 8500; @A 5 " $ " 2-
  • 90.
    9 $ !# %# * ( SELECT SOMMET.NOM_SOMMET, SOMMET.ALTITUDE, PREMIERE.FACE FROM PREMIERE, SOMMET WHERE PREMIERE.NOM_SOMMET = SOMMET.NOM_SOMMET AND SOMMET.ALTITUDE > 8100; " "' PREMIERE SOMMET , : : P S SELECT S.NOM_SOMMET, S.ALTITUDE, P.FACE FROM PREMIERE P, SOMMET S WHERE P.NOM_SOMMET = S.NOM_SOMMET AND S.ALTITUDE > 8100; * SELECT DISTINCT GRIMPEUR FROM CONQUETE; $ SELECT DISTINCT P.NOM_SOMMET, P.FACE FROM PREMIERE P, LOCALISATION L WHERE P.NOM_SOMMET = L.NOM_SOMMET AND L.PAYS IN ('Nepal', 'Chine'); @A 5 " $ " 2/
  • 91.
    ! ! " # $%&'$( $ %)$ + ( * SELECT COUNT(*) FROM SOMMET; " ?, " LOCALISATION SELECT COUNT(DISTINCT NOM_SOMMET) FROM LOCALISATION; ) + SELECT MIN(ALTITUDE), AVG(ALTITUDE), MAX(ALTITUDE) FROM SOMMET; : SELECT SUM(S.ALTITUDE) FROM SOMMET S, CONQUETE C WHERE C.GRIMPEUR = 'Messner' AND C.NOM_SOMMET = S.NOM_SOMMET; CB , 7 " " "D @A 5 " $ " 20
  • 92.
    , "+ - . /1 * -( SELECT * FROM PREMIERE WHERE ANNEE = (SELECT ANNEE FROM PREMIERE WHERE NOM_SOMMET = 'Everest' AND FACE = 'SO'); * , SELECT NOM_SOMMET FROM SOMMET WHERE ALTITUDE > (SELECT AVG(ALTITUDE) FROM SOMMET); @A 5 " $ " 22
  • 93.
    , "+ / $ - 1 SELECT DISTINCT GRIMPEUR FROM CONQUETE WHERE NOM_SOMMET IN (SELECT NOM_SOMMET FROM LOCALISATION WHERE PAYS = 'Chine') AND FACE IN ('N', 'NE', 'NO'); ( 0$ SELECT NOM_SOMMET FROM SOMMET WHERE NOM_SOMMET IN (SELECT NOM_SOMMET FROM LOCALISATION WHERE PAYS = 'Népal') AND NOM_SOMMET NOT IN (SELECT NOM_SOMMET FROM LOCALISATION WHERE PAYS = 'Chine'); @A 5 " $ " 2&
  • 94.
    , "+ 0 1 %22 ( * , SELECT NOM_SOMMET FROM SOMMET WHERE ALTITUDE >ALL (SELECT ALTITUDE FROM SOMMET WHERE NOM_SOMMET =SOME (SELECT NOM_SOMMET FROM LOCALISATION WHERE PAYS = 'Pakistan')); @A 5 " $ " &1
  • 95.
    , "+ 3 1 . ; SELECT DISTINCT C1.GRIMPEUR FROM CONQUETE C1 WHERE EXISTS (SELECT * FROM CONQUETE C2 WHERE C2.GRIMPEUR = 'Messner' AND C2.NOM_SOMMET = C1.NOM_SOMMET); ; SELECT C1.GRIMPEUR FROM CONQUETE C1 WHERE (SELECT NOM_SOMMET FROM CONQUETE C2 WHERE C2.GRIMPEUR = C1.GRIMPEUR) = (SELECT NOM_SOMMET FROM SOMMET); @A 5 " $ " &(
  • 96.
    ' ! ! 9 < $ = SELECT L.PAYS, AVG(S.ALTITUDE) FROM SOMMET S, LOCALISATION L WHERE S.NOM_SOMMET = L.NOM_SOMMET GROUP BY L.PAYS; 9 < $ = SELECT S.NOM_SOMMET, S.ALTITUDE, COUNT(*) FROM SOMMET S, PREMIERE P WHERE S.NOM_SOMMET = P.NOM_SOMMET GROUP BY S.NOM_SOMMET, S.ALTITUDE; * %> 5" ( SELECT NOM_SOMMET, COUNT(*) FROM PREMIERE WHERE ANNEE = 1975 GROUP BY NOM_SOMMET HAVING COUNT(*) > 1; @A 5 " $ " &
  • 97.
    & ? ) @ SELECT L.PAYS, S.ALTITUDE, S.NOM_SOMMET FROM LOCALISATION L, SOMMET S WHERE L.NOM_SOMMET = S.NOM_SOMMET ORDER BY L.PAYS ASC, S.ALTITUDE DESC; ) $ SELECT L.PAYS, AVG(S.ALTITUDE) FROM LOCALISATION L, SOMMET S WHERE L.NOM_SOMMET = S.NOM_SOMMET GROUP BY L.PAYS ORDER BY 1; " SELECT L.PAYS, AVG(S.ALTITUDE) AS ALTITUDE_MOYENNE, L.PAYS FROM LOCALISATION L, SOMMET S WHERE L.NOM_SOMMET = S.NOM_SOMMET GROUP BY L.PAYS ORDER BY ALTITUDE_MOYENNE; @A 5 " $ " &
  • 98.
    !# "# ( 0$ (SELECT NOM_SOMMET FROM SOMMET WHERE ALTITUDE > 8500) INTERSECT (SELECT NOM_SOMMET FROM LOCALISATION WHERE PAYS = 'Népal') EXCEPT (SELECT NOM_SOMMET FROM LOCALISATION WHERE PAYS = 'Chine'); @A 5 " $ " &+
  • 99.
    D? INSERT INTO ' ' a( " ' ' )b VALUES ( " ( ) Y ; ( EES + Y NULL Y USER Y CURRENT_DATE N UPDATE ' ' SET " ' ' S + WHERE ; DELETE FROM ' ' WHERE ; @A 5 " $ " &-
  • 100.
    ;9 ) , 1 %>A 5! INSERT INTO PREMIERE VALUES ('Nanga Parbat', 'O', 1978); INSERT INTO CONQUETE VALUES ('Messner', 'Nanga Parbat', 'O'); ) ( A CREATE TABLE PREMIERE_DE_MESSNER (NOM_SOMMET NOM_DE_SOMMET, FACE ORIENTATION); INSERT INTO PREMIERE_DE_MESSNER SELECT NOM_SOMMET, FACE FROM CONQUETE WHERE GRIMPEUR = 'Messner'; 0 ( * $ A UPDATE SOMMET SET ALTITUDE = 3.29 * ALTITUDE WHERE NOM_SOMMET IN (SELECT NOM_SOMMET FROM LOCALISATION WHERE PAYS = 'Pakistan'); / BCA DELETE FROM PREMIERE WHERE NOM_SOMMET = 'K2'; @A 5 " $ " &/
  • 101.
    9 B " 4, ," 4 "' " , ,, 4. " 3 ' " 4 ," " ' " . 9 " " . " " + 9 CREATE aUNIQUEb INDEX '* ' +ON ' ' (" ' ' ); 9 DROP INDEX '* ' +; ;9 0 + D/1 -& E)0-F - . -A - CREATE UNIQUE INDEX PSF ON PREMIERE(NOM_SOMMET, FACE); 0 + ? /1 -& E)0-@ 01 23-&-A CREATE INDEX CSF ON CONQUETE(NOM_SOMMET, FACE); / * +0/EA DROP INDEX CSF; @A 5 " $ " &0
  • 102.
    $ B . ." > B . , > "" > > " , I " ?9 . . " " "" + # CREATE VIEW a( " ' ' )b AS ; # DROP VIEW ' ' ; ( @A 5 " $ " &2
  • 103.
    ;9 0 ( - . -' - )3' - )G A CREATE VIEW PREMIERE_AU_NEPAL(NOM_SOMMET, ALTITUDE, FACE, ANNEE) AS SELECT S.NOM_SOMMET, S.ALTITUDE, P.FACE, P.ANNEE FROM SOMMET S, PREMIERE P, LOCALISATION L WHERE L.PAYS = 'Népal' AND S.NOM_SOMMET = L.NOM_SOMMET AND S.NOM_SOMMET = P.NOM_SOMMET; !# "# ( %" 56 SELECT NOM_SOMMET FROM PREMIERE_AU_NEPAL WHERE ANNEE = 1953 AND ALTITUDE > 8500; / ( - . -' - )3' - )GA DROP VIEW PREMIERE_AU_NEPAL; @A 5 " $ " &&
  • 104.
    D? # # > "" , " ?9 . " . "7" "" ". E F . " , " DISTINCT F ! SELECT " > F FROM " " I > "7" F WHERE " , " > F . " " " GROUP BYI " HAVING @A 5 " $ " (11
  • 105.
    - ) " "" " 4" E F F B " ," , , , ! " " , ,, , , ' F " " , " 4 , ' ! I * , 4 , " " " , , ," " " ' @A 5 " $ " (1(
  • 106.
    - , " ", ". E F ! " " , 7"4 , EXEC SQL F " " , . " . " , ' "E , 7"4 , E . . " :, , " . . " " 77 F B " , , " "' , "' 77 . ! "' ? . " , ' F , ' " , . " " SQLCODE . 4 " I " I " " @A 5 " $ " (1
  • 107.
    . 42 EXEC SQL BEGIN DECLARE SECTION ' '( EXEC SQL END DECLARE SECTION 1 EXEC SQL DECLARE ' ' CURSOR FOR ; @A 5 " $ " (1
  • 108.
    9 ( EXEC SQL OPEN ; EXEC SQL FETCH INTO ( ; EXEC SQL UPDATE … SET … WHERE CURRENT OF ' ' ; EXEC SQL DELETE FROM … WHERE CURRENT OF ' ' ; EXEC CLOSE ! EXEC SQL SELECT … INTO ( FROM … WHERE … GROUP_BY … HAVING …; @A 5 " $ " (1+
  • 109.
    ;9 ) , ( une_annee * une_face * -( EXEC SQL BEGIN DECLARE SECTION char une_face[2]; int une_annee; EXEC SQL END DECLARE SECTION … EXEC SQL SELECT ANNEE INTO :une_annee FROM PREMIERE WHERE NOM_SOMMET = 'Everest' AND FACE = :une_face; … @A 5 " $ " (1-
  • 110.
    ) * $ * ( incr EXEC SQL BEGIN DECLARE SECTION char sommet[20]; int altitude, incr; EXEC SQL END DECLARE SECTION int SQLCODE; EXEC SQL DECLARE s CURSOR FOR SELECT NOM_SOMMET, ALTITUDE FROM SOMMET WHERE NOM_SOMMET IN (SELECT NOM_SOMMET FROM LOCALISATION WHERE PAYS = 'Népal'); EXEC SQL OPEN s; EXEC SQL FETCH s INTO :nom, :altitude; while(SQLCODE = 0) { Calcul de incr … EXEC SQL UPDATE SOMMET SET ALTITUDE = ALTITUDE + :incr WHERE CURRENT OF SOMMET; EXEC SQL FETCH s INTO :nom, :altitude; } EXEC SQL CLOSE s; @A 5 " $ " (1/
  • 111.
    @A 5 " $ " c5 " " " '" (10
  • 112.
    ;9 4" , " 7 L 4, " " " '" $% E F 7" " " " :, " I F "" . " , C CHECK DI F 7" " " ," " ' " I F " ' I F ! . 9? " " , " B 7 '" " " > . " " 4 " $% . "7" " " , " P I . "7" " " > 7 " , ! " ?9 $% 4" !" , " " " PI " , 4 ? M . B " ' I " #I 7 E V. "" " W " ! ? " . " "" . "7" B " , > . "7" " " ?9 ! ," ? 4, " " ! @A 5 " $ " c5 " " " '" (12
  • 113.
    5 B " , E CREATE ASSERTION CHECK ( "" ) " , 4 , $% " ". , : , " . " E EMPLOYE(NUM_EMP, NUM_DEPT, SALAIRE) DEPARTEMENT(NUM_DEPT, NOM_DEPT, NB_EMP) " " '" E V) , : , d ! ! " , " ? (1 111I 4, " , " ". E CREATE ASSERTION CHECK (NOT EXISTS (SELECT * FROM EMPLOYE WHERE SALAIRE <= 10000 AND NUM_DEPT = (SELECT NUM_DEPT FROM DEPARTEMENT WHERE NOM = ’Recherche’))) @A 5 " $ " c5 " " " '" (1&
  • 114.
    " 3 ! ". , > " ?9 7" " ! I" 7 E F , "7" . " ! " " " :, " ?9 CINSERTI UPDATEI DELETEDI " . " " ?9 Z F " " " " " . I , ? , " ?9 Z F ? " . , C " . " " " " ,, " DZ F " "" ! . 7 4, " I ? 4, " , . > , WHERE Z F " " ? " 7 , Z F " " " " " , ! , " ?9 7 " , > @A 5 " $ " c5 " " " '" ((1
  • 115.
    + " EES CREATE TRIGGER ' ' $ ( a b a b ;; ' ' $ EES BEFORE  AFTER  INSTEAD OF ( EES CINSERT  DELETE  UPDATE aOF " ' ' bD ON ' ' EES REFERENCING COLD AS  NEW AS D EES WHEN + ' EES (" ) aFOR EACH CROW  STATEMENTDb @A 5 " $ " c5 " " " '" (((
  • 116.
    ;9 0 * $ , $ A CREATE TRIGGER DIMINUTION_SALAIRE BEFORE UPDATE OF SALAIRE ON EMPLOYE REFERENCING OLD AS A NEW AS N WHEN N.SALAIRE < A.SALAIRE (ERROR) FOR EACH ROW; 0 * $ , * * , * * ( A CREATE TRIGGER INCREMENTER_NB_EMP AFTER INSERT ON EMPLOYE REFERENCING NEW AS E (UPDATE DEPARTEMENT SET NB_EMP = NB_EMP + 1 WHERE NUM_DEPT = E.NUM_DEPT) FOR EACH ROW; @A 5 " $ " c5 " " " '" ((
  • 117.
    + @A 5 " $ " c 7" " " ((
  • 118.
    / ? B $% " > , ' . " " , " " ? "" ? 77 ? " C # D " "7" " "" 7 " ' , , , % , , ,! " " , . > "" ?, " , " "'" " " % #$% " I 9 ?, ' . , " " , >I " " I "7" " ,, " , " " " , > E F " E " " " 9 $% , " " ? "" F " E "" " 9 " 9 , " , " ? "" @A 5 " $ " c 7" " " ((+
  • 119.
    8 # . 9 * " , , 7" " " , , "7" 7 L 7" 4 "" " "I, 4 , I $% , 4 " ". E EMPLOYE(NOM_EMP, NUM_DEPT, SALAIRE) DEPARTEMENT(NUM_DEPT, NOM_DEPT, DIRECTEUR) 8 , , "7" ? 77 " , : , 7" " . ". E CREATE VIEW AFFECTATION(NOM_EMP, NOM_DEPT) AS SELECT E.NOM, D.NOM FROM EMPLOYE AS E, DEPARTEMENT AS D WHERE E.NUM_DEPT = D.NUM_DEPT B "" " " " ? . AFFECTATION , G " " , :I " " , @A 5 " $ " c 7" " " ((-
  • 120.
    5 - B "" , , "." ' ? "" , GRANT " , " " , REVOKE : 4 4 ". E GRANT CALL PRIVILEGES  " D ON ' '  ' '( TO CPUBLIC  '* D aWITH GRANT OPTIONb REVOKE CALL PRIVILEGES  " D ON ' '  ' '( FROM PUBLIC  '* EES CINSERT  DELETE  UPDATE a " ' ' bD WITH GRANT OPTION " , "." ' @A 5 " $ " c 7" " " ((/
  • 121.
    ;9 ,, "" " " " EMPLOYE DEPARTEMENT " " . AFFECTATION 3 , E F ) ? "" A % , " , : "7" " , :I , ". E GRANT SELECT, UPDATE(SALAIRE) ON EMPLOYE TO ’JEAN DUPONT’ F ) ? "" " 77 " , : I, ". E GRANT SELECT ON AFFECTATION TO PUBLIC F " ?A % , " "7" " , :I , ". E REVOKE UPDATE(SALAIRE) ON EMPLOYE TO ’JEAN DUPONT’ C A % , , " , : D @A 5 " $ " c 7" " " ((0
  • 123.
    / " @A 5 " $ " 8' " " ,! " : ((&
  • 124.
    ,, $% " " " " ! 4 " " , ! " : , O , " 7" !" ", . > , " , " " C $% " " D 7 O ' !" " " , E "" " ," " I ," " ?9 7 " , ", , ,, " " ". > , 7 " 7 " . e , " " " ,, V , W V !W " " " , I " : " >I , " I? " " " , " 7 ", 7" , ," , " ? , . "7" " "" I $% " " " 4 ", " ! . " ? , ", . , " @A 5 " $ " 8' " " ,! " : ( 1
  • 125.
    " B " O " , , " " " B 7" !" , " , " , , , 7" !" . " , 8 " " ' ,! E ( E 7" !" " 9 E ,, " 7 ? " " , > 7 " E , I?, " ," " I , ' , "' E , ' , ,! " : , . " C 4 " " 4, . " " D E " , "" " " " , > 7 " E , ," " I , ' , " "' E , ." , ," " + E , , " " " , ,, G ,! @A 5 " $ " 8' " " ,! " : ( (
  • 126.
    % 7 , $% " ' , ' B O 7" !" ,, " , ' ,! " : , , C I 7I I D HE F " "7" " I F 7 " "7" 7" ! I " F " , " "7 "' , , ' '" 7" !" 7 " , " , H $% " 7" !" % I , " ? C I D @A 5 " $ " 8' " " ,! " : (
  • 127.
    / B , ' , 4 , E ( e , E , : " , B , " " " , ?, " 7" , ' " , " " " , , ' , '" , C I "D O " ( , ' O O , ' " " , " . " " , , ' " " " "7" @A 5 " $ " 8' " " ,! " : (
  • 128.
    7 " " "7" ! , 7" E F " " ' , I F , . " : ?, " " 4 ) " ! " "7" " , . > "" E ( E " "7" , ,! " : ! " , " , , " "." H , " > ! ' , ' ? " " ?9 ' " , " "." , C I "D C"D C D " " E " "7" , " " ? " ! " " , , , , " "7" , ? ,! " : B " 4, " " , , ,! " : , 8 ( ! , 77" E F " ( " , ? , I " : , , " "." " " : F " , , @A 5 " $ " 8' " " ,! " : ( +
  • 129.
    7 $ 3 , . > , E F 7 4 I F 7 "" , , ' ,, " " 7 < D = 47 , " ". E F 7 7"4 E . " '" ! , ' 7"4 F 7 . " E . " , ' I . " , " ! "4 7 " , , " ". E F , " "" , " ' . " I F . "." ! " , 9 ,, " " I F ," " 4. " 7 < D = 7 ' , " , ' 7 ' " , > " , " ' O ! , ' "77 I " O > , ' @A 5 " $ " 8' " " ,! " : ( -
  • 130.
    ;" 7 ! ' " " 7 . e , " " " ,, CV 77 W ' "D ," ! ' , ' " " , , " ", 4 9 "7 ' " " , E F , ' , " " " I F " , ' " , " . ' " " " I F " " " " @A 5 " $ " 8' " " ,! " : ( /
  • 131.
    B , 7 " "' ! , " , ' 3 " , ' , , , ' ! ( , @A 5 " $ " 8' " " ,! " : ( 0
  • 132.
    " " , " ! ! , ' E F , ' , , ' ! ! I F , , ' ' , " , ". E ( " , ' , , I / " , ' , , , I" 7 " " 8 " 4" " , . " " "I " " I" 7 " . : , ' , " % 4 '" , " E . : , ' " "" CV BWD , ' , "" CV BW 5 D " , ' + " , ' ? 9 "7" , 9 " I" 7 " " . " ," , , ' " " " - ) 7 , ' , " @A 5 " $ " 8' " " ,! " : ( 2
  • 133.
    9 B 9 7" !" " " '" 7 " 7 " " ", " 4 '" E F I F ,, " ? " . . % $% " I " 7 " " ' " "7" , " " "7" , I " 4 ," " " E F B 9 " ," " " ? " "7" , F B 9 " " " I , 4 , " Altitude " Sommet 4 " "7" , . , " @A 5 " $ " 8' " " ,! " : ( &
  • 134.
    9 % " " ? " 4 , I " 4, " " " " ". " " " " " C !D Dictionnaire Mot Définition bateau Nom des embarcations, des navires autres que les navires de guerre… corde Assemblage de fils tressés ou tordus ensemble… dessin Représentation sur une surface de la forme d’un objet ou d’une figure… école Etablissement où se donne un enseignement collectif… kayak Embarcation étanche et légère, manœuvrée à la pagaie double. mélodie Suite de sons formant un air… nez Partie saillante du visage, entre la bouche et le front… terre Planète habitée par l’homme… zébu Bœuf à longues cornes et à bosse sur le garrot… @A 5 " $ " 8' " " ,! " : ( 1
  • 135.
    + 9 F " E E " " 4 I $ , ! !' " I : " F " " E E O I , ! !' E ! !' , "" @A 5 " $ " 8' " " ,! " : ( (
  • 136.
    5 1E F $ " " , $ : 5 "'! (&0 7 " 9 4 . ,, , " ". . " $E $<I " ' "" $% @A 5 " $ " 8' " " ,! " : (
  • 137.
    / B $< 4 C " " , " f D "" ! M , ' O " F B 7 " " '" E C ( (D NC D " , " B 7 " " ? "" ," E C 4 < (D K g g 4I 7 " " M " 4 F 7 " !G , " F B M " " , , " E Ca (b ,(D N C , D " , " E , " (? (I ," , " . " 7 " " '" ' , " ? " " 7 " ? "<( , , " . " 7 " " '" ' , " ? ( ." E , '" , " , ! ! B M " " ? "" ," C 4 < (D K g g 4 7 " " " 4I , " ?E Ca (b ,(D N C ,D @A 5 " $ " 8' " " ,! " : (
  • 138.
    B $< , > ! " 7 L ". E ( - ". " (g [ - + ". "<( (g [ +g [ - C ( (D N C + +D N '" " @A 5 " $ " 8' " " ,! " : ( +
  • 139.
    / " $< " ? M " ." " " C '" ! ! '" I " 4" , I M " . " " D M " $< ! M M " C,(D C I , DN C I , D [ M ,( " ." M ! ! " " " " 7 " ' ? M ," " ." M & & ! ! '" M ! ! " @A 5 " $ " 8' " " ,! " : ( -
  • 140.
    C '" " '" " 7 " " D ! ! '" " 4" "' M " > ! ! " ?" C I D " , M I" " ?" , " , ' C Dg 4 3 '" , " " " ;" " M & ? D " " " " & & C ' '" " , D @A 5 " $ " 8' " " ,! " : ( /
  • 141.
    G C '" , " 4 M . M ,D . M , % , 4 ( ' ' E , " I ' 4 <( " , " " ( , " 3 '" ( , 3 '" , , . " ,, " , " I ", M " , 7 " , ? " , !G 7 " , " . M C,D C ( ,D " " " C ! " 4 ' (D , , ." M C ( ,D ." " ?" & @A 5 " $ " 8' " " ,! " : ( 0
  • 142.
    C '" ,, " '" D ! ! '" " 4" , "' M " " " '" " ? ,, " '" " , M I , " " ? ,, " ,, " " ' C D fC 4 < (D K , " 3 '" , ,, " " ; " M & ? D ,, " " " & & @A 5 " $ " 8' " " ,! " : ( 2
  • 143.
    G C '" 7 " . M . 7 ' ! " 7 " D 7 " 7 " . 7 ' ! M " , M ,( 7 ' ! , " , " , " I ", M " " " ,( . C 7 " 7 " . 7 " M D " ,( M , 7 " , " , " , " , I ", M " " " . , ' C Dg 4 3 '" ,( ,, " , ,( 7" " ,, " , ,( ,, " " C ! " 4 " " (D , , ." M " M ", " . , ." h " ? ,, " % , 4 ( ' ' ? " ,> 3 . , " " I ", M " 3 '" ( ,( , , , ' , ,I " ", " . ,I , , " ,, " " @A 5 " $ " 8' " " ,! " : ( &
  • 144.
    ;9 H5 1E 9 I) " ". '" E " I I eI I O :O " " " e " " e " " e O :O @A 5 " $ " 8' " " ,! " : (+1
  • 145.
    " ". '" Ee I " I " " e O :O e " " " O :O e e " " " O :O e e " " O :O e e " @A 5 " $ " 8' " " ,! " : (+(
  • 146.
    ,, " ". '" E O :O " " " " e e " " " e e @A 5 " $ " 8' " " ,! " : (+
  • 147.
    8 8 ,, " 4 ," " " '" , S 4 ( F 4" M ! ! C ? " ! D ' KC D ! ! '" " , " ' KC D M " I, " ! M , ' O " F " ,, E , ' " +111 I ' , " " 2 " : (1/ '" " 4 S (11 ' C(1/D S + -1 7 + " , . '" % ! " H " " " I " 77" F , I P " " ,, " , , " ? ' KC DI ? " ? ! @A 5 " $ " 8' " " ,! " : (+
  • 148.
    F " B " 4? , ! !' , > ' " 47 L "77 E F . , " I F , " , " ' " " . , " , "I 4 , I ' " " , " / B " 4? , ! !' " . , " , C I =I I D HE F " , " "7 F = " " " ,, " ? , " " ," 1 (I ,, " " CV ! ! WD F , ' I O " I '" ! ? 7 C D HE I " 7 " " F , " ! " C1 g" g (D !G C . ." D , ' '" =C D S " @A 5 " $ " 8' " " ,! " : (++
  • 149.
    ' " " , 7"' ". E 1 ( ( @A 5 " $ " 8' " " ,! " : (+-
  • 150.
    " " 7 " ! !' ,, " ? I ,, > !G I ? " 3 " ," 1 ( % ' I H , " . " " . " : " : , ,! I" , , " " 7 " ! !' " 9 ". I ? " I E ( ] =C (D ]=C D 8 " 7 " " " " " "" , " "7 4 !" , "" "." " ," ' % 4 I " ?, " I O' . . =C D " E J # =C D "." " O, " > ? !" " , " J 8 &8 , , " " " O ! " =C D ' V 4 "7W " " " " @A 5 " $ " 8' " " ,! " : (+/
  • 151.
    / " " C '" ! ! '" D " , ' " ? =C D 9 ? . , ' " " '" E '" ! ! !G " '" ! ! 4" , & @A 5 " $ " 8' " " ,! " : (+0
  • 152.
    C '" " . '" " 7 " " D ! ! '" " 4" "' " , ' " ? =C D 9 ? . ", , 77" , . '" " 4" J" '" E " " " C !G " D . , ' 9 !G , ' " ? =C D J" '" & & @A 5 " $ " 8' " " ,! " : (+2
  • 153.
    C '" ,, " '" D ! ! '" " 4" , "' ,, " '" , ' " " , ' ." ." ,, " ?9 !G , ' & & @A 5 " $ " 8' " " ,! " : (+&
  • 154.
    ;9 8 " " 4, " " " Dictionnaire . , ". E F S- E , " - I F , ' '" 4" I F =C D S C D - ". ! ! " " " " = < " ( ( e ( O :O + e + " ( 1 ( @A 5 " $ " 8' " " ,! " : (-1
  • 155.
    , " " , I " 4, " " " Dictionnaire 7 ". E 1 " " ( e + O :O e @A 5 " $ " 8' " " ,! " : (-(
  • 156.
    / 8 , ." "" " , " " 4 , ' "' ! ! " ? , ' '" ! ! " 4, " " " Dictionnaire ". E 1 " " ( e O :O + e @A 5 " $ " 8' " " ,! " : (-
  • 157.
    8 F , " . 9 . '" , , 'I , ? '" (I( (I " : F 8 , " > , . , " , . " " " " F , " , , " " " , ' ? ! ! " " C 4 , D I , " , , " " , " " ,, " " F ! !' " , ? " 4 . "7 " , " , . . I G " "" " :, " I ! ! !' " : " 4 " , , I "7 . 7 " ! !' 7 " '" @A 5 " $ " 8' " " ,! " : (-
  • 159.
    0 @A 5 " $ " c " > (--
  • 160.
    ? $% " " . '' > C " I , . D , 7 . > " ,, '' > "7 E "" 4, " > " , 7 L : , 8 , > I " 4" ' , " '" , " , #$% !" " '" ," " > " ,! E ( ! > , " C " I 9 " I, 9 " I D ,, 0 / '" " , 4 " P " " % 4 , , " ", " M . E ) 7 " > ". I , ," " "." "." ' " 3. " P " ! , ;# , 4 " , " , ,! ! ," ? ," " " > ," " " > , , 4 I " , , , " ' , > " " ! ," " ? ," " " > , " , SELECT…FROM…WHERE @A 5 " $ " c " > (-/
  • 161.
    " F C, " DI F "" " " 4, " " , . , ,, " ? " . I F "" " " 4 " , . , ,, " ? " . F " E F 3 "9 " E " 4 " 9 " E I "7 " I ! !' 4 " 9 " E , " " " 4 ! ! " 4 , ?9 " 8 ? F I F ", " I " ". > " " @A 5 " $ " c " > (-0
  • 162.
    + K 8 , , ' 3 , " , ' , ' C D , ' C D " " " .C I UD ' : " U " C D S .C I R (I NI TD ' : , " C (I NI D ,C D S " C , K C DD : , , , ' , " C ,, , ' " , > " D ,C D S " C C D K ,C DD , ' , , " . C I UD . "77 " U " ! I UD "C ! " 4 $< " U " . " C4D S , , " " , " ' ?4 @A 5 " $ " c " > (-2
  • 163.
    " S C I 7D " + K C D× G + C/D× - 7 S λ, C, U S .D C D " 4 $< C$ CHI D+ D× G + C/D× - ( CHI D U AS ? C (I I 7D " + K C (D×((+ C D)× + CID× G 7 S λ9 C9 U S 9 JD C D C "9 " . " 4 $< C C (D+ C (D×C$ C IJD+ DD× G + CID× - ( C IJD JD 8 ? S ? I UD C " + K C D× (C I HD C D× G + ×- @A 5 " $ " c " > (-&
  • 164.
    ;# , " ", "77" P " 9 " " " 3 " G I E F " " " . " ! " 3 " , , " I ,, " " " "7 F . " " " F 7 "." , " C , " 4" '" D @A 5 " $ " c " > (/1
  • 165.
    5 0 B > E F 7 " " , >I F M " 4 , ' " I F " " " " , ? > " > , . > " ? > > " ". 4 , I > E , % $S S hh > , " , > E SELECT Q.D FROM P, Q WHERE P.A = 'a' AND P.B = C.D @A 5 " $ " c " > (/(
  • 166.
    8 !' H; 7 7( 7 7( !2 H8 ? 7 U " U ⊄ U( U 7CU(D 7CU(D U( ∪ U @A 5 " $ " c " > (/
  • 167.
    !) H8 7? ' D CU 7CU(D 7CU(D ' D CU !A H8 ? 7? " J( ⊄ U( J( ∪ J J ⊄U J( ∪ J U( U U( U U( ∪ J( U ∪J @A 5 " $ " c " > (/
  • 168.
    !* H+ # ? ( ( !3 H5 # ? ( ( @A 5 " $ " c " > (/+
  • 169.
    +" 9 9 3 ! " I ! "4 , 4 " , > 77 7 L ". E ( ) " > 7 , " " ". ,, " , ," "." " "." , , " ! ' , 4 " , " " ? ! , ! ! " ,, " 3. P ! , 4 " + !" " , P " " " . " 9 ! , 4 " ? 4 " " ." . " , > 4 , I , 9 " " E C × C − (DDi C − (Di " ." ' ' ?( , S I (/21 , S -I //- 21 , S 0I 3 , " I "" ' ! " " , " " , 4 " ? . @A 5 " $ " c " > (/-
  • 170.
    ? 9 "7 ! ," " " " " " " " " , " ' , " > 8 " > " " ?, " E F " "" "9 " , " " . I F , 9 " I F 9 " , , " . " , 4 " ' 7 L ". E ( 5 > 7 " 9 " I "." " I "." , 9 " % , " " " ,, " 7 " )( % " " , " ,, " 7 " ) ) I, " ' , , > " ,, " 7 " )( + % , 9 " 9 " ? " 7 " )+ - 3" " , 9 " " " @A 5 " $ " c " > (//
  • 171.
    ;9 " ! " ". E BIBLIOTHEQUE(NOBIB, NOM, VILLE) LIVRE(ISBN, TITRE, ANNEE, MATIERE) POSSEDE(COTE, NOBIB, ISBN) EMPRUNTE(NOM, COTE, DATE) > ". E SELECT E.NOM FROM EMPRUNTE E, POSSEDE P, LIVRE L, BIBLIOTHEQUE B WHERE L.ANNEE > 1985 AND B.VILLE = 'Marseile' AND E.COTE = P.COTE AND P.ISBN = L.ISBN AND P.NOBIB = B.NOBIB " 4 " , ". , " , (&2- , , " " ! 5 " @A 5 " $ " c " > (/0
  • 172.
    K F , ? , 'I " ,, ' 4 P , " ? , ' ' , ' 111 F ) " " E 5 # EMPRUNTE NOM 1 +- ++ (1111 COTE (- DATE (1 POSSEDE COTE (- / 11111 NOBIB ISBN (- LIVRE ISBN (- 0& - -1111 TITRE -1 ANNEE + MATIERE (1 BIBLIOTHEQUE NOBIB 0 -+ 1 NOM 1 VILLE (- F "." E CEMPRUNTE.DATE = '15/10/1996'D S +j CLIVRE.ANNEE > 1985D S 1j CBIBLIOTHEQUE.NOM = 'Marseille'D S (1j @A 5 " $ " c " > (/2
  • 173.
    )( . " , ", E C " " I ' , I , ' D P S ( 2+- /+ ? , ' C2I 1I (D E.NOM K I2 C2I (& I (D E.DATE = ’05/10/1996’ AND L.ANNEE > 1985 AND B.VILLE = ’Marseille’ K I( 33 C(1111I (& I &/-D P.NOBIB = B.NOBIB K I 2*2* C 1I 0I (D P.ISBN = L.ISBN K I,3'*A. C(1111I 00I 2-D C-1111I 0&I (&0-D E.COTE = P.COTE K I '. . L 3'. C(1111I +-I -D C 11111I I +211D E P L B @A 5 " $ " c " > (/&
  • 174.
    ) P S 0 0& ? , ' C2I 1I (D E.NOM K I2 C2I +I (D P.NOBIB = B.NOBIB K I) C21I I (D C I I (D {E.NOM, P.NOBIB} K I* C21I 2 I +D P.ISBN = L.ISBN K I '.3L C+11I /0I (+D C(1111I (-I 0-D E.COTE = P.COTE K I ))32' C+11I -I 0D C 11111I I +211D {E.NOM, E.COTE} L.ISBN B.NOBIB K I '3 K I A,. K I2 C+11I +-I &D C(1111I 0&I &-D C I 0I (D E.DATE = '15/10/96' L.ANNEE > 1985 B.NOM = 'Marseille' K I 2)A K I 2),. K I2 C(1111I +-I -D C-1111I 0&I (&0-D C 1I 0I (D E P L B @A 5 " $ " c " > (01
  • 175.
    / ? ! ," " " , " , , 9 " 8 . 9 " ," , " ," " " > " . . 9 " " " 7 . " ?9 " " " " 9 " ? " , " 4 " ? CV 7 ? WD " ! 9 " , , ' ! " E + ( , " " : i " " ' ! 9 " " , " 9 " 4 , I " :(/21 9 " - " ( 1 " " ' ! B " " ' ! 9 " " " 4" " 4 " 9 " " V,", " W 8 , , " " 9 " " " , " " I , " ' P . @A 5 " $ " c " > (0(
  • 176.
    " " 9 ! ! " , 4 " " , " ,, !I ! #$% , , ! 6 " " " ! " E F 8 " , 4 " " " ' ! 9 " I 9 " , "." " ! , > " . " 9 " F 8 " , 4 " " : " ! , " " ' ! 9 " . " "77 9 " " " ". !" " ? ! , I " " ?9 " , " " I ? , P 9 " . 9 " 9? " " " 8 !" " " , P " " F 8 ! ! " , , ! , ' " : " @A 5 " $ " c " > (0
  • 177.
    + @A 5 " $ " c ," (0
  • 178.
    + B 7 ' , ' 4 " 7 " , $% ! ? ! B " " # ! , > E " , " I " ' > " , " " , ' " " " , " . I # # B 7 ' $% E . " I , I I " :, . ". E # start ' " read D % write D " % rollback " " commit 7" " " @A 5 " $ " c ," (0+
  • 179.
    -+ =& * / * )( LA ! start read A A = A - S ) , write A read B B = B + S write B commit @A 5 " $ " c ," (0-
  • 180.
    8 " " , . > , E " B #$% " " , , ," ". C " , ," 5+ D 5 " " " "7" " 77 , " '" $%I " " " 7" CcommitD "7" " 77 '" $% ." " 4 "" " " " , "7" " '" $% + ! B " 7 " , $% ! ? ! B ! " " '" . "7" " B " > , , " E , " " "" B 7 " " 7" #$% ' " "7" " 77 , " " " ." E" ," I, : 4, " " IV !W " I @A 5 " $ " c ," (0/
  • 181.
    8 D " * " " , I, " , , . E F , " ?9 I F " , , E " ! I 7" I F , " @A 5 " $ " c ," (00
  • 182.
    8 ? !' !2 1 S (1 read A read A A = A + 10 write A S 1 A = A + 50 write A S /1 , " , ) . " . " S 01 , " )( 9 -1 ? ) " 9 (1 5 " , " S /1 @A 5 " $ " c ," (02
  • 183.
    < " = !' !2 1 < $ S 11 S( 1 $ S 21 read A A = A - 50 write A S 01 read A read B display A + B C(-1 77" ! D read B B = B + 50 write B $ S( 1 )( " ! I ." ? ." " " '" I , " ! ? 9 ?$ ) . " 77" ! . 11 5 " , " ) 77" ! (-1 @A 5 " $ " c ," (0&
  • 184.
    < = !' !2 1 S -1 A = 70 write A S 01 read A (70 est lu) rollback S -1 C . " "" D )( . " " , ") . " 9 " ! ' @A 5 " $ " c ," (21
  • 185.
    !' !2 1 S (1 read A C(1 D A = 20 write A S 1 read A C 1 D ) " "7" , " " ? ! > . , 5 " , " ) " (1 , " 1 @A 5 " $ " c ," (2(
  • 186.
    ;9 , " ", , * " 4 " " 3 77 I " 4 , I" : , , 5 ! I " " ,, " P , " , " ? 4 " 7 L ? " ". ? 4 " " " E 4 " " " " "" , 7" " 7 L ". E F 4 " " " "I , , " I . , . F % 4 4 " > " # " "E " > . I , " > 7" $% F B 4 " " " " " " 4" 4 " " ". @A 5 " $ " c ," (2
  • 187.
    + ! ! 4 " " ". ? 4 " " I, 7 " 4, " ' ". , " " " 8,( , " " )( 8, , " " ) F " 8,( 8, , , > I 8,( 8, , F " 8,( 8, , > %E 8,( S read D 8, S read D E 8,( 8, , 4 )( ) " > . % 8,( S read D 8, S write D E 8,( 8, , , )( " . D . "7" " , ) I . D "7" , ) 8,( S write D 8, S read D E 8,( 8, , , , " " " " , 8,( S write D 8, S write D E 8,( 8, , , I , !" , " " , > . %C " , )( " , ) D % 4 , " " " ,, " ? 4 " "77 " , , & % , ' " I 4 , " ,, ? 4 " "77 7" " " , > 4 " , " " B 4 " " " " , > 7 4 " " ". , " , " , " 7" @A 5 " $ " c ," (2
  • 188.
    ;9 !' !2 !' !2 read A read A write A write A read A read B read B write B write A read A write B write A read B read B write B write B C(D C D 4 " C(D " " , > 7 C D " 4 " " I, " , " , " 7" ". E F , " read B )( . read A )I F , " write B )( . write A )I F , " write B )( . read A )I @A 5 " $ " c ," (2+
  • 189.
    # ' " " " #$% , , ," ! " " !" , " , , ." , ? # E ! " . " " " , " " 4 " : . " ' ' , 7 #$% " , , : " >? " " " ?. " I H , # 8 , " , 7 , " , " , . " ' " C " , 4 , D " 7" " " # % 8 , . " E F . " I F , . I F , ' 7" !" , I F "' I F $% @A 5 " $ " c ," (2-
  • 190.
    # . " ' . " #$% ? % 4 9 7" " E F C DE . " I F 9 CMD E . "7" ' " '" 4 ". E ( B . , ' , > " . 9? , 4 > , ' B . 4 "7 , > " . 9? , ' " '" . " ' , . > 4, " , U " ". E + U " U H5 C"I 9D " " " . ", > . 9: 9? , @A 5 " $ " c ," (2/
  • 191.
    / # 4 , " ". ' . " ' 9 4 , " " " E / lock m D . % unlock D . " ' % @A 5 " $ " c ," (20
  • 192.
    $ D 9 " B " "E F " . . " " I F " . . " B " ? 9 " " " 7 " , . " " . " , E " " ' " . ,! # , ! " " ? . . , 7" " " CcommitD 4 " " ? 4 ,! " " I ? ". ? 4 " " " " " " " "" " . 3 " , : . " ", " ?9 I " " , , I " , " @A 5 " $ " c ," (22
  • 193.
    ; 8 ? !' !2 1 S (1 lock X A read A lock X A A = A + 10 write A S 1 unlock A read A A = A + 50 write A unlock A S 01 . " ' , )( "' ) ? )( " " " ?9 . " : , , " ?9 @A 5 " $ " c ," (2&
  • 194.
    < " = !' !2 1 < $ S 11 S( 1 $ S 21 lock X A read A A = A - 50 write A S 01 lock S A lock X B read B B = B + 50 write B $ S( 1 unlock A read A unlock B lock S B read B display A + B C 11 77" ! D . " ' , )( ,> ! ) " . )( " " " ?9 $ ) 77" ! . ! <$ " 11 @A 5 " $ " c ," (&1
  • 195.
    < = !' !2 1 S -1 lock X A A = 70 write A S 01 lock S A rollback S -1 C . " "" . " D read A C-1 D . " ' , ) ,> ! )( " . ) " )( " " . . " . ) @A 5 " $ " c ," (&(
  • 196.
    !' !2 1 S (1 lock S A read A C(1 D lock X A read A C(1 D unlock A A = 20 write A S 1 . " ' , ) , 4 ,> ! )( ? "7" 4 ) " " 47 " > . " (1 @A 5 " $ " c ," (&
  • 197.
    # " " " " , " "7" % " 7 " . " ' ? 4 ,! I . . 4 "7 % : , , " % " ?9 7" ' ' I " " , " "" . ? " 4 , " ". E / upgrade D U . % downgrade D . % . " 4 > ' " . U 4 , E ! lock S A read A A = A + 10 upgrade A write A downgrade A @A 5 " $ " c ," (&
  • 198.
    " . " !" . " ' " C # D , " " 6 " " 4 , " " ' E !' !2 lock X A lock X B lock S B lock S A B " " " ' " , : " " ! M ' ,! " " 4" " M )" . M )9 " , %C D " )" )9 " . %, :, . ' ,! 4 , " ". E ) $C D C D )( " : " 7" " ' @A 5 " $ " c ," (&+
  • 199.
    % 4 !" , . > "" , " ' E F # E , , " ." . I, 4 , ? " . " . 'I " 7"4 " , 4 " , . F E " " " " ' , " " , ? " . ' " ' ,! , " " ' , " % 7 " " , , " ' ". I !" " . , " @A 5 " $ " c ," (&-
  • 200.
    , #$% , . > " ' " E F 5 , . " ? " , ' I 4, " " "" > , . , ' " " " F 8 I, 4 , ? " , '" " , " , '" " F 8 B , " '" " , ' " " ," #$% , , ," " " "" " " " ," , " > " ," V ! ? W, I > " " ," I ,, : 9 "' " . " ," , , " , ' ? M . 3 " " ," ' " $% ! ' ". " ?9 4 ," @A 5 " $ " c ," (&/
  • 201.
    / < N O= ? 7" !" " " " " . ." " "7" " $%I , " " " . ". E ;# (T start) " ) (T D a n) % , E , . ? . (T commit) " ) 7" (check point) , " ," B 9 '" I ? " " ! " , , > " 4 , I " % CV : 7 4, ". %" O WD " ? ! " '" 4 " ,! " : " " @A 5 " $ " c ," (&0
  • 202.
    -+ !' !2 start (T1 start) lock X A read A C S (-D A = A - 1 write A (T1 A 15 14) lock S B unlock A start (T2 start) lock X A read A read B A = A * 2 write A (T2 A 14 28) commit (T2 commit) B = B / A @A 5 " $ " c ," (&2
  • 203.
    8 B 9 "" " H 7 " E F " " I F " , " " , " ," . " 7 " " , " , " I" 7 E ( " " . " I " " " I " " C , D , " I + " (checkpoint) 9 I - " " 9 " @A 5 " $ " c ," (&&
  • 204.
    ; !' !2 C(D start C D lock X A C D read A C+D A = A - 1 C-D write A C/D lock S B C0D unlock A C2D start C&D lock X A C(1D read A C((D read B C( D A = A * 2 C( D write A C(+D commit C(-D B = B / A C(/D " ," i @A 5 " $ " c ," 11
  • 205.
    5 )( " , I , " , " , , ," " " )( " > 7 " I "" ," , " ". E F . )( , $ " > . , $ " " F " . . . " . " ?9 , )( C-D F . , ) C(1D , I , " ?9 7 " , ) , > " E" 7 7 " ) F % " , " E . "> 7 " C " ? 7 " D @A 5 " $ " c ," 1(
  • 206.
    D ? " ? 4 ,! 7" ." . " ? 7 " " I . , , " " , 7" " CcommitD ,, " $% 7 " . , B . " , , " write D , " , > " " " , 7 " " ' 4 " ?9 E F D? " $% 77 " " B " 7" , " $% F D? . . O 9 " $% 77 , commit B " 7" " " $% @A 5 " $ " c ," 1
  • 207.
    + , ." I , " " ' " E ( # " ? 9 '" " I, 7" " " , " ," # . . , . " , . " " " 7 7 " " ?9 " ". . . " . . " " 9 , ," " " " ," 77 " % " ?9 " " I " 7 7 " " ?9 " ". " . " . . " " 9 @A 5 " $ " c ," 1
  • 208.
    D? ? F ! . start " )E " (start T) 9 F ! , " write D " )E 3 " (T D ancienne-valeur nouvelle-valeur) 9 I, " " " 9 " 3 " % $% F ! . commit " )E 3 " (commit T) 9 I, " " " 9 " F 8 9 ? . 9 " , " ," I " 7" F 8 9 ? . 9 " , " ," ! , " (T D a n) " 7" )E 3 " " . % $% F 8 9 ? "I , " " , " ," ! , " (T D a n) " 7" )E 3 " . . % $% @A 5 " $ " c ," 1+
  • 209.
    D? ? F ! . start " ) " (start T) 9 F ! , " write D " )E " (T D ancienne-valeur nouvelle-valeur) 9 F ! . commit " )E 3 " (commit T) 9 3 " " 9 " E " 7" 3 " $% "7" , " ) F 8 9 ? . 9 " , " ," I " 7" F 8 9 ? " ?, " , " ," ! , " (T D n) " ) 7" E 3 " . % $% @A 5 " $ " c ," 1-
  • 211.
    1 " @A 5 " $ " c $" " ' ,!" 10
  • 212.
    % 4 . ' ' " , " " I ", " 6 " " 4 " ." ? , , " $ A I : " E , I , " I = I (&&0 % AI " 4 I " )! "! ' " I ; I (&&2 % I % ! " ? ,, " " I% $ O B ". " I (&&- # " #I $ % 9 k " I 3: I " I (&&& # :AI I) " " ' , ) !" I5 ' l 7 I (&& " ! e Il != ; I ! I% : , I5 # m =" I (&&0 B A% I % l m ' $ Cm . DI , " I C(&22I (&2&D @A 5 " $ " c $" " ' ,!" 12