Small Group Reading Instruction 1
Small Group Reading Instruction: Guided Reading
Richard Santos
Fresno State University
Author Note
Richard Santos, Department of Education, Fresno State University.
Correspondence concerning this article should be addressed to Richard Santos,
Department of Education, Fresno State University, Fresno, CA 93726.
Contact: richsant@mail.fresnostate.edu
Small Group Reading Instruction 2
Abstract
The research contained describes how small group reading instruction, or guided reading,
is used as a strategy by many teachers to provide an explicit and direct instruction; and at a
differentiated level for student achievement in reading ability and reading comprehension. The
author discusses researcher articles written by Fountas & Pinnell (1996), Fisher & Frey (2007),
Tyner (2004), Weiss (2013) on differentiated instruction as a method to develop reading fluency
and comprehension, especially for those at risk for academic failure. Guided reading is described
as an effective and preventative system when applied in a multilevel method, such as in an
appropriate response to intervention (Marchand-Martella, Martella, & Lambert, 2014; and the
National Center on Response to Intervention, 2010). In addition, this paper briefly discusses the
problem of classroom management by presenting two models, Kidstation Model (Guastello &
Lenz, 2005) and the Center Activity Rotation System (Lapp, Flood & Gross, 2000) for student
success at independent work while the teacher is instructing guided reading lessons.
Small Group Reading Instruction 3
Small Group Reading Instruction: Guided Reading
Small group reading instruction, or guided reading, is a strategy used by many teachers to
provide an explicit and direct instruction at a differentiated level for student achievement in
reading ability and reading comprehension. As noted by Fountas and Pinnell (2012), teachers
have embraced guided reading, “as an instructional context for supporting each reader’s
development of effective strategies for processing novel texts at increasingly challenging levels
of difficulty.”
Differentiated instruction to develop reading fluency and comprehension is an effective
teaching strategy for all students, especially those at risk for academic failure. Guided reading is
an effective and preventative system, and when applied in a multilevel method, it as an
appropriate response to intervention (RTI).
This paper will focus on guided reading as an effective instructional strategy when used
as a tool for response to intervention, with an additional discussion on successful methods for
student accountability as teachers face the challenge of managing the guided reading and
independent work groups within the classroom. As stated by Guastello & Lenz (2005), it is
normal for teachers to ask, “what do I do with the rest of the class when I am conducting a
guided reading group?” Along with an RTI scope, this report will briefly discuss the problem of
classroom management by presenting two models based on student success at independent work
while the teacher is instructing guided reading lessons.
Literature Review
In citing Tyner (2004), guided reading is an instructional approach that involves a teacher
working with a small group of children who are similar in reading behaviors and the text level
Small Group Reading Instruction 4
they are able to read with support. The ultimate goal of guided reading is to help students learn
how to use independent strategies successfully (Fountas & Pinnell, 1996).
According to Marchand-Martella, Martella, & Lambert (2014) and the National Center
on Response to Intervention (2010), RTI involves three tiers of instruction – beginning with core
reading instruction provided in general education (Tier 1), to a more-focused
strategic/supplemental intervention at Tier 2 (guided reading), to intensive intervention at Tier
3(special education). As reported by Vaughn and Roberts (2007), approximately 20% to 30% of
students may require Tier 2 instruction contingent on the effectiveness of Tier 1 instruction; this
supplemental intervention often involves additional opportunities to practice the skills taught in
Tier 1 in a more focused manner with a fewer number of students.
While a response to intervention (RTI) framework is frequently used to identify and
provide an increasing intensity of support to struggling readers (Weiss, 2013), students who
experience learning challenges in reading will eventually receive reading interventions in small
group settings. These small group instructional techniques can also provide an appropriate
“opportunity for students to develop other learning-related behaviors such as attending to tasks,
following instructions, persisting with challenging tasks, and working independently (Marchand-
Martella et al., 2014).”
Another area commonly used for small group instruction is when teacher modeling in the
read aloud strategy is transferred to to students’ independent reading. According to Fisher &
Frey (2007), and Fountas a& Pinnell (1996), in order to close the gap between teacher modeling
and student independent reading, the most obvious place to start is in the use of small-group
guided instruction. In addition, there is significant body of evidence suggesting that whole-class
Small Group Reading Instruction 5
reading instruction is insufficient and that students needed to participate in small, needs-based
groups (Cunningham & Cunningham, 1985; Foorman & Torgesen, 2001; Tyner, 2004). This
combination of small-group and effective classroom instruction results in higher levels of
achievement for students who struggle with literacy and beyond, as stated by Mathes, Denton,
Fletcher, Anthony, Francis & Schatsneider (2005).
The only exception to this success in small-group instruction is the concern of grouping
and the possible harm to students’ self-esteem, which can lower their motivation to read. As
reported by Paratore and Indrisano (2003), "students placed in low-achieving (small) groups
often experience low self-esteem and negative attitudes toward reading and learning.” However,
Pressley, Allington, Wharton-McDonald, Block & Morrow (2001) indicate, that “exemplary 1st
grade teachers did not report using grouping by achievement, but instead, used a mixture of
large- and small-group instructional plans, as well as side-by-side reading and writing
techniques, essentially, the flexible use of grouping and variety in the kinds of reading done by
students.” As a result, Fisher & Frey (2007) recommend that students work in mixed-ability
groups when they were not with the teacher in guided instruction.
Yet as powerful as the small-group guided reading sessions can be, they must be
understood as one part of a comprehensive or balanced literacy program (Routman, 2000). The
Kidstation Model (Guastello & Lenz, 2005) and the Center Activity Rotation System (Lapp,
Flood & Gross, 2000) are two examples of flexible grouping. Guided reading, while using the
Kidstation Model or the Center Activity Rotation System, incorporates those principles of
balanced literacy and encourages and empowers teachers to work collaboratively in the decision-
making process (Guastello & Lenz, 2005).
Small Group Reading Instruction 6
In the Kidstations’ Model (Guastello & Lenz, 2005), the term kidstation is used rather
than center for a practical reason. Traditionally, centers are created in the classroom in areas
separate from where students gather and have a specific function (Isbell & Exelby, 2001).
Students may be engaged in a number of exercises, such as computer tasks, writing-skills
building, or at a listening center.
But, according to Guastello & Lenz, (2005), because teachers are often challenged with
the need for space in their classroom, portable kidstations (Figure 1) are placed where students
gather in their groups.
To implement kidstations effectively teachers must do preliminary
planning at the beginning of the school year. A span of five to seven weeks is recommended for
teachers to demonstrate to the children how to complete various activities. Using content from
shared reading and content area subject matter, teachers model several reading and writing
activities for the students. Subsequently, students engage in similar activities (Guastello & Lenz,
2005).
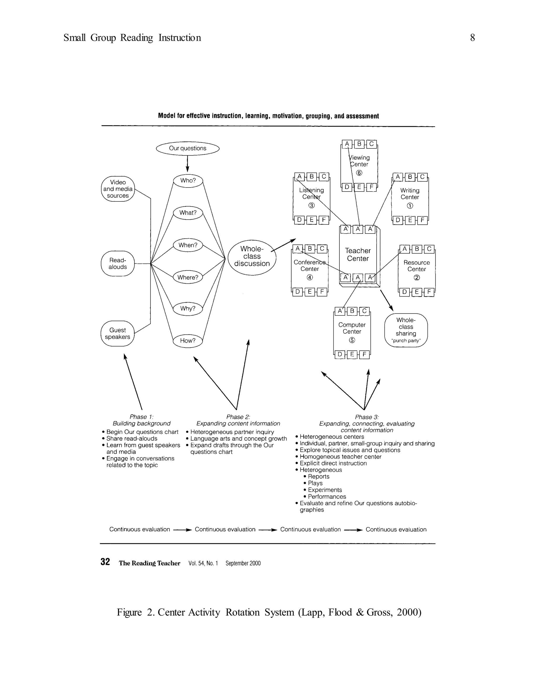
While the Center Activity Rotation System, as described by Lapp, Flood & Gross (2000),
see below, Figure 2, “looks at first graders enthusiastically writing their autobiographies;
discusses its three phases and how children rotate through seven centers in the classroom, which
allows for a variety of grouping patterns that invite children to work on skills as well as
integrated curricular activities.” I find this system to be an attempt to encompass the entire
process of guided reading as a comprehensive unit, with all the phases and their components,
making for a complete and thorough instructional strategy.
Furthermore, Guastello & Lenz (2005) report that the success of guided reading as an
effective instructional practice is contingent upon the implementation of a classroom structure
Small Group Reading Instruction 7
conducive to working with the guided reading group while other students are independently and
actively engaged in meaningful literacy experiences.
Small Group Reading Instruction 8
Figure 2. Center Activity Rotation System (Lapp, Flood & Gross, 2000)
Small Group Reading Instruction 9
Discussion and Analysis
In reviewing the discussion by current researchers involving Guided Reading models and
their extensive use in today’s classrooms, I have discovered that for myself, I seem to have some
strengths and some weaknesses in my teaching and instructional application of guided reading
strategies in my classroom.
Furthermore, after closer analysis of the research surrounding guided reading and small-
group, and even large-group instruction methods, I have come to understand the importance of
keeping the teaching aspects of small-group learning in perspective. Guided reading, which is
just one part of a a balanced and complete literacy curriculum, must be implemented with other
effective whole-class instruction and teacher modeling that encompasses the entire class, all
students, not just those in need of direct and explicit instruction of small-group task taking. The
role of guided reading must be under girded along with the entire core of classroom
requirements.
Other important considerations include the determination of each student’s reading level,
the leveling of books in the classroom library, the grouping of students (no more than 4 in a
group) by ability, interest, or skill development. These, plus others, such as the rotation of the
guided reading groups; the use of task management boards; establishing clear expectations for
work; behaviors and following directions; as well as the organization (set-up) of the Centers or
Kidstations for independent groups.
In my experience with first and third grade students, it seems that I failed to go that extra-
mile when planning, implementing, and monitoring the overall guided reading process in my
classroom. More attention should have been given in the planning stages with grade-level
Small Group Reading Instruction 10
colleagues and staff. This means open dialogue concerning the implementation of centers or
stations for independent work by students. In addition, possibly having a strong and collaborative
classroom share-design-plan to send any problem student (as a temporary “pull-out”).
Conclusion
The teacher must demonstrate to the entire class how the guided reading and independent
centers/stations will work, what is expected, and how to problem solve and to follow
instructions. This teacher demonstration must emphasize the role of students, the role of the
teacher, and the importance of the role of guided reading process for all classroom students.
Example Model for Kidstations used by Guastello & Lenz (2005), “was a 90-minute
literacy block. The entire class was part of a read-aloud for 10 minutes and a shared reading for
25 minutes. After approximately 35 minutes, the four groups emerged. One group was engaged
in the guided reading session while the other three groups began or continued their activities at
their respective kid stations. For the next 30 to 35 minutes, the students at the kidstations
engaged in their activity without their general education teacher who was conducting the guided
reading groups.”
A model such as this can be an effective instructional tool, as long as a teacher is
committed to it, and is open to modifications, changes and any other evolutions that may be
necessary as time and students’ progress. The key is to continuously evaluate the guided reading
model, continuously evaluate the overall process, and to continuously assess the progress of the
reading ability and reading comprehension of all students.
Small Group Reading Instruction 11
References
Fisher, D., & Frey, N. (2007). Implementing a schoolwide literacy
framework: Improving achievement in an urban elementary school.
The Reading Teacher, 61(1), 32-43.
Fountas, I., & Pinnell, G. (2012). Guided reading: The romance and the
reality. The Reading Teacher, 66(4), 268-284.
Guastello, E., & Lenz, C. (2005). Student accountability: Guided reading
Kidstations. The Reading Teacher, 59(2), 144-156.
Lapp, D., Flood, J., & Goss, K. (2000). Desks don't move: Students do: In
effective classroom environments. The Reading Teacher, 54(1), 31-36.
Lyons, W., & Thompson, S. (2012). Guided reading in inclusive middle years
classrooms. Intervention in School and Clinic, 47(3), 158-166.
Marchand-Martella, N., Martella, R., & Lambert, M. (2015). Targeted
management tips to enhance the effectiveness of tier 2, guided reading
instruction. Intervention in School and Clinic, 50(3), 169-172.
Spörer, N., Brunstein, J., & Kieschke, U. (2009). Improving students' reading
comprehension skills: Effects of strategy instruction and reciprocal
teaching. Learning and Instruction, 19(3), 272-286.
Tyner, B. (2004). Small-group Reading Instruction: A Differentiated
Teaching Model for Beginning and Struggling Readers. Newark
DE: International Reading Association.
Weiss, S. (2013). Learning-related behaviors: Small group reading
instruction in the general education classroom. Intervention in School
Small Group Reading Instruction 12
and Clinic, 48(5), 294-302.

LEE 215 - Term Paper - Guided Reading

  • 1.
    Small Group ReadingInstruction 1 Small Group Reading Instruction: Guided Reading Richard Santos Fresno State University Author Note Richard Santos, Department of Education, Fresno State University. Correspondence concerning this article should be addressed to Richard Santos, Department of Education, Fresno State University, Fresno, CA 93726. Contact: richsant@mail.fresnostate.edu
  • 2.
    Small Group ReadingInstruction 2 Abstract The research contained describes how small group reading instruction, or guided reading, is used as a strategy by many teachers to provide an explicit and direct instruction; and at a differentiated level for student achievement in reading ability and reading comprehension. The author discusses researcher articles written by Fountas & Pinnell (1996), Fisher & Frey (2007), Tyner (2004), Weiss (2013) on differentiated instruction as a method to develop reading fluency and comprehension, especially for those at risk for academic failure. Guided reading is described as an effective and preventative system when applied in a multilevel method, such as in an appropriate response to intervention (Marchand-Martella, Martella, & Lambert, 2014; and the National Center on Response to Intervention, 2010). In addition, this paper briefly discusses the problem of classroom management by presenting two models, Kidstation Model (Guastello & Lenz, 2005) and the Center Activity Rotation System (Lapp, Flood & Gross, 2000) for student success at independent work while the teacher is instructing guided reading lessons.
  • 3.
    Small Group ReadingInstruction 3 Small Group Reading Instruction: Guided Reading Small group reading instruction, or guided reading, is a strategy used by many teachers to provide an explicit and direct instruction at a differentiated level for student achievement in reading ability and reading comprehension. As noted by Fountas and Pinnell (2012), teachers have embraced guided reading, “as an instructional context for supporting each reader’s development of effective strategies for processing novel texts at increasingly challenging levels of difficulty.” Differentiated instruction to develop reading fluency and comprehension is an effective teaching strategy for all students, especially those at risk for academic failure. Guided reading is an effective and preventative system, and when applied in a multilevel method, it as an appropriate response to intervention (RTI). This paper will focus on guided reading as an effective instructional strategy when used as a tool for response to intervention, with an additional discussion on successful methods for student accountability as teachers face the challenge of managing the guided reading and independent work groups within the classroom. As stated by Guastello & Lenz (2005), it is normal for teachers to ask, “what do I do with the rest of the class when I am conducting a guided reading group?” Along with an RTI scope, this report will briefly discuss the problem of classroom management by presenting two models based on student success at independent work while the teacher is instructing guided reading lessons. Literature Review In citing Tyner (2004), guided reading is an instructional approach that involves a teacher working with a small group of children who are similar in reading behaviors and the text level
  • 4.
    Small Group ReadingInstruction 4 they are able to read with support. The ultimate goal of guided reading is to help students learn how to use independent strategies successfully (Fountas & Pinnell, 1996). According to Marchand-Martella, Martella, & Lambert (2014) and the National Center on Response to Intervention (2010), RTI involves three tiers of instruction – beginning with core reading instruction provided in general education (Tier 1), to a more-focused strategic/supplemental intervention at Tier 2 (guided reading), to intensive intervention at Tier 3(special education). As reported by Vaughn and Roberts (2007), approximately 20% to 30% of students may require Tier 2 instruction contingent on the effectiveness of Tier 1 instruction; this supplemental intervention often involves additional opportunities to practice the skills taught in Tier 1 in a more focused manner with a fewer number of students. While a response to intervention (RTI) framework is frequently used to identify and provide an increasing intensity of support to struggling readers (Weiss, 2013), students who experience learning challenges in reading will eventually receive reading interventions in small group settings. These small group instructional techniques can also provide an appropriate “opportunity for students to develop other learning-related behaviors such as attending to tasks, following instructions, persisting with challenging tasks, and working independently (Marchand- Martella et al., 2014).” Another area commonly used for small group instruction is when teacher modeling in the read aloud strategy is transferred to to students’ independent reading. According to Fisher & Frey (2007), and Fountas a& Pinnell (1996), in order to close the gap between teacher modeling and student independent reading, the most obvious place to start is in the use of small-group guided instruction. In addition, there is significant body of evidence suggesting that whole-class
  • 5.
    Small Group ReadingInstruction 5 reading instruction is insufficient and that students needed to participate in small, needs-based groups (Cunningham & Cunningham, 1985; Foorman & Torgesen, 2001; Tyner, 2004). This combination of small-group and effective classroom instruction results in higher levels of achievement for students who struggle with literacy and beyond, as stated by Mathes, Denton, Fletcher, Anthony, Francis & Schatsneider (2005). The only exception to this success in small-group instruction is the concern of grouping and the possible harm to students’ self-esteem, which can lower their motivation to read. As reported by Paratore and Indrisano (2003), "students placed in low-achieving (small) groups often experience low self-esteem and negative attitudes toward reading and learning.” However, Pressley, Allington, Wharton-McDonald, Block & Morrow (2001) indicate, that “exemplary 1st grade teachers did not report using grouping by achievement, but instead, used a mixture of large- and small-group instructional plans, as well as side-by-side reading and writing techniques, essentially, the flexible use of grouping and variety in the kinds of reading done by students.” As a result, Fisher & Frey (2007) recommend that students work in mixed-ability groups when they were not with the teacher in guided instruction. Yet as powerful as the small-group guided reading sessions can be, they must be understood as one part of a comprehensive or balanced literacy program (Routman, 2000). The Kidstation Model (Guastello & Lenz, 2005) and the Center Activity Rotation System (Lapp, Flood & Gross, 2000) are two examples of flexible grouping. Guided reading, while using the Kidstation Model or the Center Activity Rotation System, incorporates those principles of balanced literacy and encourages and empowers teachers to work collaboratively in the decision- making process (Guastello & Lenz, 2005).
  • 6.
    Small Group ReadingInstruction 6 In the Kidstations’ Model (Guastello & Lenz, 2005), the term kidstation is used rather than center for a practical reason. Traditionally, centers are created in the classroom in areas separate from where students gather and have a specific function (Isbell & Exelby, 2001). Students may be engaged in a number of exercises, such as computer tasks, writing-skills building, or at a listening center. But, according to Guastello & Lenz, (2005), because teachers are often challenged with the need for space in their classroom, portable kidstations (Figure 1) are placed where students gather in their groups.
To implement kidstations effectively teachers must do preliminary planning at the beginning of the school year. A span of five to seven weeks is recommended for teachers to demonstrate to the children how to complete various activities. Using content from shared reading and content area subject matter, teachers model several reading and writing activities for the students. Subsequently, students engage in similar activities (Guastello & Lenz, 2005). While the Center Activity Rotation System, as described by Lapp, Flood & Gross (2000), see below, Figure 2, “looks at first graders enthusiastically writing their autobiographies; discusses its three phases and how children rotate through seven centers in the classroom, which allows for a variety of grouping patterns that invite children to work on skills as well as integrated curricular activities.” I find this system to be an attempt to encompass the entire process of guided reading as a comprehensive unit, with all the phases and their components, making for a complete and thorough instructional strategy. Furthermore, Guastello & Lenz (2005) report that the success of guided reading as an effective instructional practice is contingent upon the implementation of a classroom structure
  • 7.
    Small Group ReadingInstruction 7 conducive to working with the guided reading group while other students are independently and actively engaged in meaningful literacy experiences.
  • 8.
    Small Group ReadingInstruction 8 Figure 2. Center Activity Rotation System (Lapp, Flood & Gross, 2000)
  • 9.
    Small Group ReadingInstruction 9 Discussion and Analysis In reviewing the discussion by current researchers involving Guided Reading models and their extensive use in today’s classrooms, I have discovered that for myself, I seem to have some strengths and some weaknesses in my teaching and instructional application of guided reading strategies in my classroom. Furthermore, after closer analysis of the research surrounding guided reading and small- group, and even large-group instruction methods, I have come to understand the importance of keeping the teaching aspects of small-group learning in perspective. Guided reading, which is just one part of a a balanced and complete literacy curriculum, must be implemented with other effective whole-class instruction and teacher modeling that encompasses the entire class, all students, not just those in need of direct and explicit instruction of small-group task taking. The role of guided reading must be under girded along with the entire core of classroom requirements. Other important considerations include the determination of each student’s reading level, the leveling of books in the classroom library, the grouping of students (no more than 4 in a group) by ability, interest, or skill development. These, plus others, such as the rotation of the guided reading groups; the use of task management boards; establishing clear expectations for work; behaviors and following directions; as well as the organization (set-up) of the Centers or Kidstations for independent groups. In my experience with first and third grade students, it seems that I failed to go that extra- mile when planning, implementing, and monitoring the overall guided reading process in my classroom. More attention should have been given in the planning stages with grade-level
  • 10.
    Small Group ReadingInstruction 10 colleagues and staff. This means open dialogue concerning the implementation of centers or stations for independent work by students. In addition, possibly having a strong and collaborative classroom share-design-plan to send any problem student (as a temporary “pull-out”). Conclusion The teacher must demonstrate to the entire class how the guided reading and independent centers/stations will work, what is expected, and how to problem solve and to follow instructions. This teacher demonstration must emphasize the role of students, the role of the teacher, and the importance of the role of guided reading process for all classroom students. Example Model for Kidstations used by Guastello & Lenz (2005), “was a 90-minute literacy block. The entire class was part of a read-aloud for 10 minutes and a shared reading for 25 minutes. After approximately 35 minutes, the four groups emerged. One group was engaged in the guided reading session while the other three groups began or continued their activities at their respective kid stations. For the next 30 to 35 minutes, the students at the kidstations engaged in their activity without their general education teacher who was conducting the guided reading groups.” A model such as this can be an effective instructional tool, as long as a teacher is committed to it, and is open to modifications, changes and any other evolutions that may be necessary as time and students’ progress. The key is to continuously evaluate the guided reading model, continuously evaluate the overall process, and to continuously assess the progress of the reading ability and reading comprehension of all students.
  • 11.
    Small Group ReadingInstruction 11 References Fisher, D., & Frey, N. (2007). Implementing a schoolwide literacy framework: Improving achievement in an urban elementary school. The Reading Teacher, 61(1), 32-43. Fountas, I., & Pinnell, G. (2012). Guided reading: The romance and the reality. The Reading Teacher, 66(4), 268-284. Guastello, E., & Lenz, C. (2005). Student accountability: Guided reading Kidstations. The Reading Teacher, 59(2), 144-156. Lapp, D., Flood, J., & Goss, K. (2000). Desks don't move: Students do: In effective classroom environments. The Reading Teacher, 54(1), 31-36. Lyons, W., & Thompson, S. (2012). Guided reading in inclusive middle years classrooms. Intervention in School and Clinic, 47(3), 158-166. Marchand-Martella, N., Martella, R., & Lambert, M. (2015). Targeted management tips to enhance the effectiveness of tier 2, guided reading instruction. Intervention in School and Clinic, 50(3), 169-172. Spörer, N., Brunstein, J., & Kieschke, U. (2009). Improving students' reading comprehension skills: Effects of strategy instruction and reciprocal teaching. Learning and Instruction, 19(3), 272-286. Tyner, B. (2004). Small-group Reading Instruction: A Differentiated Teaching Model for Beginning and Struggling Readers. Newark DE: International Reading Association. Weiss, S. (2013). Learning-related behaviors: Small group reading instruction in the general education classroom. Intervention in School
  • 12.
    Small Group ReadingInstruction 12 and Clinic, 48(5), 294-302.