LEAN	
  ANALYTICS	
  101	
  
Agile	
  India	
  2016	
  
cc:	
  Bean3n	
  webbkommunika3on	
  -­‐	
  h=ps://www.flickr.com/photos/52967766@N03	
  
WHO	
  AM	
  I?	
  
Ni0n	
  Ramrakhyani	
  
	
  
Product	
  Guy,	
  
Startup	
  junkie	
  for	
  10	
  years,	
  
Runner,	
  
Lean/	
  Agile	
  Evangelist	
  
	
  
WHAT	
  AM	
  IT	
  GONNA	
  TALK	
  ABOUT?	
  
1. 	
  Idea-­‐to-­‐scale	
  -­‐	
  A	
  Quickie!	
  
2. 	
  What	
  makes	
  a	
  good	
  Metric?	
  
3. 	
  Types	
  of	
  Metrics	
  
4. 	
  Lean	
  Analy0cs	
  Framework	
  
5. 	
  OMTM	
  -­‐	
  One	
  Metric	
  That	
  MaUers	
  
6. 	
  Lean	
  Analy0cs	
  Cycle	
  
7. 	
  Summary/	
  Recap	
  
8. 	
  Q	
  &	
  A	
  
It	
  all	
  starts	
  with	
  an	
  idea!!	
  
cc:	
  Wi2_Photography	
  -­‐	
  h=ps://www.flickr.com/photos/41027404@N07	
  
But..	
  Ideas	
  are	
  dime	
  a	
  dozen	
  
cc:	
  Robert	
  S.	
  Donovan	
  -­‐	
  h=ps://www.flickr.com/photos/10687935@N04	
  
How	
  do	
  you	
  know	
  your	
  idea	
  is	
  
good?	
  
cc:	
  Marco	
  Arment	
  -­‐	
  h=ps://www.flickr.com/photos/7171548@N04	
  
We’ll	
  focus	
  
here	
  today!	
  
Analy0cs	
  is	
  the	
  measurement	
  
of	
  movement	
  towards	
  your	
  
business	
  goals	
  
cc:	
  eVo	
  photo	
  -­‐	
  h=ps://www.flickr.com/photos/60414609@N00	
  
In	
  a	
  startup,	
  the	
  purpose	
  of	
  analy0cs	
  is	
  to	
  
iterate	
  to	
  product/market	
  fit	
  before	
  the	
  
money	
  runs	
  out.	
  
	
  
In	
  a	
  big	
  company,	
  analy0cs	
  replaces	
  opinions	
  
with	
  facts.	
  
What	
  Makes	
  a	
  Good	
  Metric?	
  
COMPARATIVE	
  
E.g.	
  10%	
  increase	
  WoW,	
  than	
  just	
  10%	
  increase	
  
cc:	
  thienzieyung	
  -­‐	
  h=ps://www.flickr.com/photos/26978304@N08	
  
Understandable	
  
Do	
  the	
  Gradma	
  Test.	
  Can	
  she	
  understand?	
  
cc:	
  lanceball	
  -­‐	
  h=ps://www.flickr.com/photos/14609050@N00	
  
RATIO	
  or	
  RATE	
  
cc:	
  Maarten	
  Takens	
  -­‐	
  h=ps://www.flickr.com/photos/35742910@N05	
  
Changes	
  your	
  behavior	
  
cc:	
  mdanys	
  -­‐	
  h=ps://www.flickr.com/photos/91883096@N00	
  
Source:	
  -­‐Source:-­‐	
  hUps://blog.kissmetrics.com/single-­‐startup-­‐metric/	
  
Types	
  of	
  Metrics	
  
ANALYTICS	
  FRAMEWORK	
  
Our	
  Implementa0on	
  of	
  Pirate	
  Metrics	
  
So	
  what	
  metrics	
  
should	
  you	
  track?	
  
It	
  depends…	
  on	
  your	
  startup	
  
lifecycle	
  stage	
  and	
  business	
  
model	
  archetype	
  
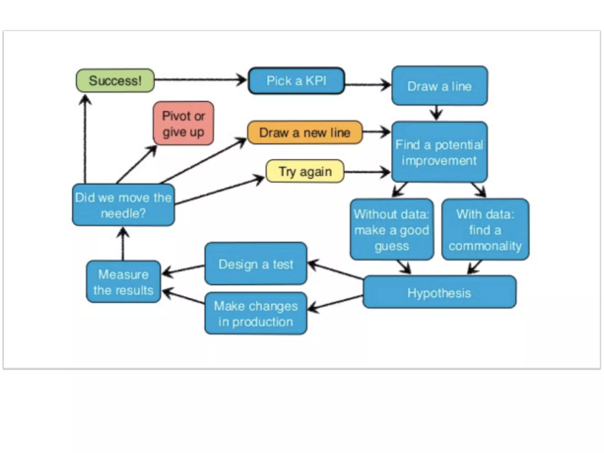
LEAN	
  ANALYTICS	
  CYCLE	
  
cc:	
  Leo	
  Reynolds	
  -­‐	
  h=ps://www.flickr.com/photos/49968232@N00	
  
Why	
  just	
  one?	
  
•  Answers	
  the	
  most	
  important	
  
ques0on	
  
•  Forces	
  your	
  to	
  draw	
  a	
  line	
  in	
  sand	
  
•  Focuses	
  the	
  en0re	
  company	
  
•  Ins0ls	
  the	
  culture	
  of	
  
experimenta0on	
  
Draw	
  a	
  Line	
  in	
  Sand	
  
Iterate,	
  Learn	
  &	
  Improve	
  
cc:	
  Massimo	
  Valiani	
  -­‐	
  h=ps://www.flickr.com/photos/30488702@N03	
  
References	
  
•  Lean	
  Analy0cs	
  for	
  
Intrapreneurs	
  
•  Lean	
  Analy0cs,	
  Alistair	
  
Croll	
  &	
  Benjamin	
  
Yoskovitz,	
  
•  SBC	
  Growth	
  Week	
  –	
  
Lean	
  Analy0cs	
  
Thanks
@ni0nr30/	
  ni0nr30@gmail.com	
  

Lean Analytics 101

  • 1.
    LEAN  ANALYTICS  101   Agile  India  2016   cc:  Bean3n  webbkommunika3on  -­‐  h=ps://www.flickr.com/photos/52967766@N03  
  • 2.
    WHO  AM  I?   Ni0n  Ramrakhyani     Product  Guy,   Startup  junkie  for  10  years,   Runner,   Lean/  Agile  Evangelist    
  • 3.
    WHAT  AM  IT  GONNA  TALK  ABOUT?   1.   Idea-­‐to-­‐scale  -­‐  A  Quickie!   2.   What  makes  a  good  Metric?   3.   Types  of  Metrics   4.   Lean  Analy0cs  Framework   5.   OMTM  -­‐  One  Metric  That  MaUers   6.   Lean  Analy0cs  Cycle   7.   Summary/  Recap   8.   Q  &  A  
  • 4.
    It  all  starts  with  an  idea!!   cc:  Wi2_Photography  -­‐  h=ps://www.flickr.com/photos/41027404@N07  
  • 6.
    But..  Ideas  are  dime  a  dozen   cc:  Robert  S.  Donovan  -­‐  h=ps://www.flickr.com/photos/10687935@N04  
  • 7.
    How  do  you  know  your  idea  is   good?   cc:  Marco  Arment  -­‐  h=ps://www.flickr.com/photos/7171548@N04  
  • 11.
  • 12.
    Analy0cs  is  the  measurement   of  movement  towards  your   business  goals   cc:  eVo  photo  -­‐  h=ps://www.flickr.com/photos/60414609@N00  
  • 13.
    In  a  startup,  the  purpose  of  analy0cs  is  to   iterate  to  product/market  fit  before  the   money  runs  out.     In  a  big  company,  analy0cs  replaces  opinions   with  facts.  
  • 14.
    What  Makes  a  Good  Metric?  
  • 15.
    COMPARATIVE   E.g.  10%  increase  WoW,  than  just  10%  increase   cc:  thienzieyung  -­‐  h=ps://www.flickr.com/photos/26978304@N08  
  • 16.
    Understandable   Do  the  Gradma  Test.  Can  she  understand?   cc:  lanceball  -­‐  h=ps://www.flickr.com/photos/14609050@N00  
  • 17.
    RATIO  or  RATE   cc:  Maarten  Takens  -­‐  h=ps://www.flickr.com/photos/35742910@N05  
  • 18.
    Changes  your  behavior   cc:  mdanys  -­‐  h=ps://www.flickr.com/photos/91883096@N00  
  • 20.
  • 21.
  • 29.
  • 35.
    Our  Implementa0on  of  Pirate  Metrics  
  • 36.
    So  what  metrics   should  you  track?   It  depends…  on  your  startup   lifecycle  stage  and  business   model  archetype  
  • 39.
    LEAN  ANALYTICS  CYCLE   cc:  Leo  Reynolds  -­‐  h=ps://www.flickr.com/photos/49968232@N00  
  • 42.
    Why  just  one?   •  Answers  the  most  important   ques0on   •  Forces  your  to  draw  a  line  in  sand   •  Focuses  the  en0re  company   •  Ins0ls  the  culture  of   experimenta0on  
  • 43.
    Draw  a  Line  in  Sand   Iterate,  Learn  &  Improve   cc:  Massimo  Valiani  -­‐  h=ps://www.flickr.com/photos/30488702@N03  
  • 46.
    References   •  Lean  Analy0cs  for   Intrapreneurs   •  Lean  Analy0cs,  Alistair   Croll  &  Benjamin   Yoskovitz,   •  SBC  Growth  Week  –   Lean  Analy0cs  
  • 47.