LAPORAN ANALISIS DAN PERANCANGAN SISTEM
PENJUALAN INDOMARET
Dibuat Oleh:
MAHATHIR MUHAMMAD IQBAL - 05111640000162
AHMAD JADID - 05111640000186
Kelas:
ANALISIS DAN PERANCANGAN SISTEM INFORMASI - B
Dosen:
FAJAR BASKORO S.KOM,M.CD,P.HD
1.Deskripsi Sistem
Sistem informasi supermarket Indomaret adalah aplikasi yang berfungsi untuk
mempermudah pembeli dalam membeli produk yang dijual oleh indomaret tanpa
harus secara langsung datang ke outlet indomaret. Pembeli bisa membeli barang
secara online melalui website Indomaret lalu barang akan diantar oleh kurir. Selain
membeli produk, pembeli juga bisa melihat ketersediaan dan harga barang yang ada di
Indomaret, customer juga lebih mudah mencari barang yang diinginkan.
2.Analisis Masalah
● Perlu ada sistem informasi tentang spesifikasi barang yang dijual yang dapat
dilihat tanpa langsung datang ke toko.
● Pembeli bisa adanya tentang promo yang sedang berlaku
● Pembeli ingin bisa membeli barang tanpa harus datang ke tempat penjualan.
● Perlu adanya sistem untuk dapat meningkatkan penjualan
3. Analisa Kebutuhan
● Fungsional
1. Management Barang
■ Menampilkan barang.
■ Menambah barang.
■ Melakukan edit data barang
■ Menghapus barang.
2. Transaksi Jual-Beli
■ Melakukan perhitungan total harga barang.
■ Menyimpan data transaksi dalam database.
■ Merubah nilai jumlah barang yang ada di database
■ Mencetak nota pembelian.
● Non Fungsional
1. Operasional
■ Sistem berjalan di web agar bisa diakses semua device.
■ Sistem harus terkoneksi dengan internet
2. Performance
■ Sistem dapat berjalan tanpa terjadi double booking.
■ Sistem dapat mendeteksi apakah stock masih ada atau tidak.
■ Sistem dapat menangani 5000 transaksi persatuan waktu.
■ Respon time maks 3 detik.
3. Security
■ Sistem memiliki fitur login user dan memiliki sistem role.
■ Database sistem haruslah aman agar tidak diintervensi oleh orang
yang tidak berwenang.
4. Analisis Sistem Saat Ini
Sistem yang ada saat ini (https://www.klikindomaret.com) memiliki beberapa
kekurangan yaitu :
● Tidak terdapat fitur kritik dan saran
● Masih banyak terdapat kesalahan keyword yang mirip
● Tidak terdapat fitur pembatalan order
● Kurangnya sistem pembayaran dari bank lain selain BCA dan PermataBank
5. Desain Input
● Form Login email dan password
● Form pemesanan
- berisi barang yang di pesan, harga barang,harga total, jumlah barang
● Form Tujuan Pengiriman
Berisi Nama pemesan, no hp pemesan, lokasi alamat lengkap,kode pos, dan
juga dapat memilih lewat pin peta
● Form Pembayaran
-Memilih metode pembayaran
-kode bayar, total harga
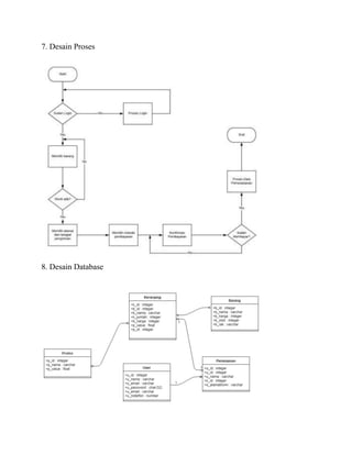
7. Desain Proses
8. Desain Database

Laporan APSI

  • 1.
    LAPORAN ANALISIS DANPERANCANGAN SISTEM PENJUALAN INDOMARET Dibuat Oleh: MAHATHIR MUHAMMAD IQBAL - 05111640000162 AHMAD JADID - 05111640000186 Kelas: ANALISIS DAN PERANCANGAN SISTEM INFORMASI - B Dosen: FAJAR BASKORO S.KOM,M.CD,P.HD
  • 2.
    1.Deskripsi Sistem Sistem informasisupermarket Indomaret adalah aplikasi yang berfungsi untuk mempermudah pembeli dalam membeli produk yang dijual oleh indomaret tanpa harus secara langsung datang ke outlet indomaret. Pembeli bisa membeli barang secara online melalui website Indomaret lalu barang akan diantar oleh kurir. Selain membeli produk, pembeli juga bisa melihat ketersediaan dan harga barang yang ada di Indomaret, customer juga lebih mudah mencari barang yang diinginkan. 2.Analisis Masalah ● Perlu ada sistem informasi tentang spesifikasi barang yang dijual yang dapat dilihat tanpa langsung datang ke toko. ● Pembeli bisa adanya tentang promo yang sedang berlaku ● Pembeli ingin bisa membeli barang tanpa harus datang ke tempat penjualan. ● Perlu adanya sistem untuk dapat meningkatkan penjualan 3. Analisa Kebutuhan ● Fungsional 1. Management Barang ■ Menampilkan barang. ■ Menambah barang. ■ Melakukan edit data barang ■ Menghapus barang. 2. Transaksi Jual-Beli ■ Melakukan perhitungan total harga barang. ■ Menyimpan data transaksi dalam database. ■ Merubah nilai jumlah barang yang ada di database ■ Mencetak nota pembelian.
  • 3.
    ● Non Fungsional 1.Operasional ■ Sistem berjalan di web agar bisa diakses semua device. ■ Sistem harus terkoneksi dengan internet 2. Performance ■ Sistem dapat berjalan tanpa terjadi double booking. ■ Sistem dapat mendeteksi apakah stock masih ada atau tidak. ■ Sistem dapat menangani 5000 transaksi persatuan waktu. ■ Respon time maks 3 detik. 3. Security ■ Sistem memiliki fitur login user dan memiliki sistem role. ■ Database sistem haruslah aman agar tidak diintervensi oleh orang yang tidak berwenang. 4. Analisis Sistem Saat Ini Sistem yang ada saat ini (https://www.klikindomaret.com) memiliki beberapa kekurangan yaitu : ● Tidak terdapat fitur kritik dan saran ● Masih banyak terdapat kesalahan keyword yang mirip ● Tidak terdapat fitur pembatalan order ● Kurangnya sistem pembayaran dari bank lain selain BCA dan PermataBank
  • 4.
    5. Desain Input ●Form Login email dan password
  • 5.
    ● Form pemesanan -berisi barang yang di pesan, harga barang,harga total, jumlah barang ● Form Tujuan Pengiriman Berisi Nama pemesan, no hp pemesan, lokasi alamat lengkap,kode pos, dan juga dapat memilih lewat pin peta
  • 6.
    ● Form Pembayaran -Memilihmetode pembayaran -kode bayar, total harga
  • 7.
    7. Desain Proses 8.Desain Database