Kultur & Kontroll på Internet Mathias Klang [email_address]
Tre Spår upphovsrätt teknik kultur
Upphovsrätt
Whereas Printers, Booksellers, and other Persons, have of late frequently  taken the Liberty of Printing, Reprinting, and Publishing, or causing to be Printed, Reprinted, and Published Books, and other Writings, without the Consent of the Authors or Proprietors of such Books and Writings, to their very great Detriment, and too often to the Ruin of them and their Families: For Preventing therefore such Practices for the future, and for the Encouragement of Learned Men to Compose and Write useful Books; Statute of Anne 1710
Lagen den 10 augusti 1877 om äganderätt till skrift äganderätt till skrift: litterär äganderätt. Därmed menas rätt för en skrifts författare eller dennes rättsinnehafvare att, med andras uteslutande, låta genom tryck (äfven fotokemiskt) mångfaldiga sin skrift, ehvad den förut blifvit offentliggjord eller förefinnes endast i handskrift.
Lagen (1960:729) om upphovsrätt till litterära och konstnärliga verk Skyddar det litterära och  konstnärliga “andliga” skapandet Skyddar formen men inte  innehållet i ett verk Formen måste uppnå verkshöjd för att skyddas Upphovsrätt kräver inga  formaliteter
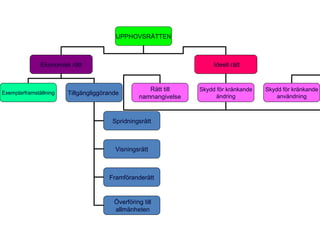
UPPHOVSRÄTTEN Ekonomisk rätt Ideell rätt Exemplarframställning Tillgängliggörande   Spridningsrätt Visningsrätt Framföranderätt Rätt till namnangivelse Skydd för kränkande ändring Skydd för kränkande användning Överföring till allmänheten
Äganderätt och kultur?
 
hur kan du tror att du kan ha ensamrätt?
“ The creative act is not performed by the artist alone; the spectator brings the work in contact with the external world by deciphering and interpreting its inner qualifications and thus adds his contribution to the creative act” Marcel Duchamp
Enligt Barthes finns artifaktens mening hos betraktaren  Och Kristeva menar att mening skapas genom flera texter  intertextualitet
Kultur är kommunikation och vi är alla delaktiga
Mona Lisa - Leonardo da Vinci ca 1503
Marcel Duchamp 1919
David Teixidor Buenaventura 2001
 
 
 
Mona Lisa Ascii
Peter Blake Party with La Giaconda 1999
 
 
 
 
 
 
Mujahidin Mona Lisa by Banksy
teknik Kommunikationsrevolutioner
Att tala är silver…
Det skrivna ordet…
The specific which you have discovered is an aid not to memory, but to reminiscence, and you give your disciples not truth, but only the semblance of truth; they will be hearers of many things and will have learned nothing; they will appear to be omniscient and will generally know nothing; they will be tiresome company, having the show of wisdom without the reality.  Socrates on writing in Phaedrus
skönt att slippa komma ihåg allt … och bryta tid och rum barriärer
Skriftspråket saktar ner dialogen… … och låser fast texten utan dess kontext…
 
 
 
... the increasingly common practice of silent reading, which fostered  a solitary and private relation between the reader and his book , were crucial changes, which redrew the boundary between the inner life and life in the community. Roger Chartier:  The Practical Impact of Writing
 
 
Konsumption Produktion
… sociala medier… Finns asociala medier?
Media & nätverk har alltid varit sociala… men nätet har inte varit det. Vad vi egentligen menar är övergången till Web2.0
Informationskontroll??? Web2.0 handlar om användare som skapar och genererar innehåll Genom att skapa eller att kommentera dets om andra har gjort
Social media is content created by people using highly accessible and scalable publishing technologies. At its most basic sense, social media is a shift in how people discover, read and share news, information and content. It's a fusion of sociology and technology, transforming monologues (one to many) into dialogues (many to many) and is the democratization of information, transforming people from content readers into publishers. Social media has become extremely popular because it allows people to connect in the online world to form relationships for personal and business.  Wikipedia
Jag hämtar bilder på  flickr , lägger upp böcker på  LibraryThing , och kollar hotel på  Tripadvisor  Rakhyvlar på  Gents
” (...) Content isn't king. If I sent you to a desert island and gave you the choice of taking your friends or your movies, you'd choose your friends -- if you chose the movies, we'd call you a sociopath. Conversation is king. Content is just something to talk about. (...)” Cory Doctorow  on BoingBoing: http://www.boingboing.net/2006/10/10/disney-exec-piracy-i.html
YouTube? ..eller myspace…
Amusing Ourselves to Death Orwell Boken kommer att förbjudas Övervakning och rädsla Propaganda och lögner Kontrollsamhälle Censur och straff Smärta & Hat Huxley Ingen vill läsa Passivitet och egoism I-överflöd och irrelevans Trivialsamhälle Såpor & Sociala medier Välbehag & Sensualism
 
Tryckkultur möter deltagarkultur Tekniken möjliggör och lagen begränsar Grunden till upphovsrätten ifrågasättes
1990 Tim Berners-Lee skriver första WWW sidan
1999 Napster is released (June)
Napster - P2P första succé Nodes kopplas till en central server där innehåll listas.  Den som letar efter innehåll söker central server  kopplas sedan till innehavaren. Svaghet central server.
Utveckling Alla användare är på samma nivå Nätverk utan mittpunkt Mindre effektivitet och skalbarhet Sökningar korsar många noder Ökad traffik Integritetsfrågor Kazaa kombinerar Napster & Gnutella
2002 BitTorrent debuterar på CodeCon
Dagens ungdom respekterar inte lagen… Lagen måste utvecklas för att spegla den tekniska verklighet som vi lever i.
Oskyldiga människor har inget att frukta  Ipred???
 
Ordning och kontroll? Men varför finns missnöje?
..och ministerstyre jäv, jäv, jäv… skandaler..?
Tekniken har tagit oss till en punkt där grundläggande begrepp som upphovsrätt och kultur måste definieras utifrån dagens teknologiska infrastruktur Internet är en fluga Om vi inte accepterar en omdefinition så har vi lagstiftning som definierar ungdomar som brottslingar. Detta är en växande kris I rättsmedvetandet.
Vi kan kontrollera allt Men till vilket pris?
Tack för uppmärksamheten! Frågor? Kommentarer?  [email_address] http://digital-rights.net http://techrisk.se
Picture Sources 1(3) Unless otherwise specified all images are licensed under Creative Commons  Attribution-NonCommercial-ShareAlike and have been found on Flickr.  Slide 1: Slide 2: “Faux argument, AB766 Press Conference” by alexbcthompson Slide 3: Slide 4: Slide 5: Slide 6: Slide 7: Slide 8: Slide 9: “Banksy - Maid & Sid” by DizDau Slide 10: “What??” by rmx Slide 11: Slide 12: “Urinal Stances, A Study” by phil dokas Slide 13: “meeting culture” by .::MAEDios Slide 14: Slide 17: Slide 18: Slide 19: Slide 20: Slide 21: Slide 22: Slide 23: Slide 24:
Picture Sources 2(3) Unless otherwise specified all images are licensed under Creative Commons  Attribution-NonCommercial-ShareAlike and have been found on Flickr.  Slide 25: Slide 26: Slide 27: Slide 28: Slide 29: Slide 30: “Music conversation” by nexus6 Slide 31: “the conversation” by loungerie  Slide 32: “conversation” by estherase  Slide 33: “Pigeons Conversing” by Janielle Beh  Slide 34: “Sundown Conversation” by david.ian.roberts  Slide 35: “Gutenberg's Bible (2nd Print, on Paper)” by Humain (CC BY-ND) Slide 36: “Type” by jsutcℓiffe Slide 37: “sssh he's reading...in granada” by firma Slide 38: “conversation” by leila malti  Slide 39: Slide 40: “access everywhere” by mkebbe Slide 41: “two old ladies in Vienna” by loungerie  Slide 42: “111.365, serious conversation” by stetted  Slide 43: “Deep conversation” by eytonz  Slide 44: “Ice cream conversation” by Castorp Republic  Slide 45: Slide 46: “L1014687 quiet conversation with Alice B” by Susan NYC  Slide 47: “Conversation” by robohit
Slide 3(3) Slide 48: Slide 49: “by the fence and on my mind” by saharsh  Slide 50: Slide 51: “Social Media Landscape” by Fred Cavazza Slide 52: Slide 53: “You are where?” by ohskylab Slide 54:  “Crashed German LVG B.II 1054/15” by drakegoodman Slide 55: Slide 56: Slide 57: Slide 58: Slide 59: Slide 60: “A Conversation” by OliYoung  Slide 61: “Conversation” by djwudi  Slide 62: Slide 63: “The conversation” by mr.beaver  Slide 64: “conversation outside a bar”  Slide 65: “A conversation between black and white - IMG_6626 ed + cr bw” by greekadman  Slide 66: “Grisly & Yeena, A Conversation At The Beach” by Pete Boyd  Slide 67: “orvieto conversation” by clickykbd  Slide 68: Slide 69: Slide 70: Unless otherwise specified all images are licensed under Creative Commons  Attribution-NonCommercial-ShareAlike and have been found on Flickr.

Kultur & Kontroll

  • 1.
    Kultur & Kontrollpå Internet Mathias Klang [email_address]
  • 2.
  • 3.
  • 4.
    Whereas Printers, Booksellers,and other Persons, have of late frequently taken the Liberty of Printing, Reprinting, and Publishing, or causing to be Printed, Reprinted, and Published Books, and other Writings, without the Consent of the Authors or Proprietors of such Books and Writings, to their very great Detriment, and too often to the Ruin of them and their Families: For Preventing therefore such Practices for the future, and for the Encouragement of Learned Men to Compose and Write useful Books; Statute of Anne 1710
  • 5.
    Lagen den 10augusti 1877 om äganderätt till skrift äganderätt till skrift: litterär äganderätt. Därmed menas rätt för en skrifts författare eller dennes rättsinnehafvare att, med andras uteslutande, låta genom tryck (äfven fotokemiskt) mångfaldiga sin skrift, ehvad den förut blifvit offentliggjord eller förefinnes endast i handskrift.
  • 6.
    Lagen (1960:729) omupphovsrätt till litterära och konstnärliga verk Skyddar det litterära och konstnärliga “andliga” skapandet Skyddar formen men inte innehållet i ett verk Formen måste uppnå verkshöjd för att skyddas Upphovsrätt kräver inga formaliteter
  • 7.
    UPPHOVSRÄTTEN Ekonomisk rättIdeell rätt Exemplarframställning Tillgängliggörande Spridningsrätt Visningsrätt Framföranderätt Rätt till namnangivelse Skydd för kränkande ändring Skydd för kränkande användning Överföring till allmänheten
  • 8.
  • 9.
  • 10.
    hur kan dutror att du kan ha ensamrätt?
  • 11.
    “ The creativeact is not performed by the artist alone; the spectator brings the work in contact with the external world by deciphering and interpreting its inner qualifications and thus adds his contribution to the creative act” Marcel Duchamp
  • 12.
    Enligt Barthes finnsartifaktens mening hos betraktaren Och Kristeva menar att mening skapas genom flera texter intertextualitet
  • 13.
    Kultur är kommunikationoch vi är alla delaktiga
  • 14.
    Mona Lisa -Leonardo da Vinci ca 1503
  • 15.
  • 16.
  • 17.
  • 18.
  • 19.
  • 20.
  • 21.
    Peter Blake Partywith La Giaconda 1999
  • 22.
  • 23.
  • 24.
  • 25.
  • 26.
  • 27.
  • 28.
  • 29.
  • 30.
    Att tala ärsilver…
  • 31.
  • 32.
    The specific whichyou have discovered is an aid not to memory, but to reminiscence, and you give your disciples not truth, but only the semblance of truth; they will be hearers of many things and will have learned nothing; they will appear to be omniscient and will generally know nothing; they will be tiresome company, having the show of wisdom without the reality. Socrates on writing in Phaedrus
  • 33.
    skönt att slippakomma ihåg allt … och bryta tid och rum barriärer
  • 34.
    Skriftspråket saktar nerdialogen… … och låser fast texten utan dess kontext…
  • 35.
  • 36.
  • 37.
  • 38.
    ... the increasinglycommon practice of silent reading, which fostered a solitary and private relation between the reader and his book , were crucial changes, which redrew the boundary between the inner life and life in the community. Roger Chartier: The Practical Impact of Writing
  • 39.
  • 40.
  • 41.
  • 42.
    … sociala medier…Finns asociala medier?
  • 43.
    Media & nätverkhar alltid varit sociala… men nätet har inte varit det. Vad vi egentligen menar är övergången till Web2.0
  • 44.
    Informationskontroll??? Web2.0 handlarom användare som skapar och genererar innehåll Genom att skapa eller att kommentera dets om andra har gjort
  • 46.
    Social media iscontent created by people using highly accessible and scalable publishing technologies. At its most basic sense, social media is a shift in how people discover, read and share news, information and content. It's a fusion of sociology and technology, transforming monologues (one to many) into dialogues (many to many) and is the democratization of information, transforming people from content readers into publishers. Social media has become extremely popular because it allows people to connect in the online world to form relationships for personal and business. Wikipedia
  • 47.
    Jag hämtar bilderpå flickr , lägger upp böcker på LibraryThing , och kollar hotel på Tripadvisor Rakhyvlar på Gents
  • 48.
    ” (...) Contentisn't king. If I sent you to a desert island and gave you the choice of taking your friends or your movies, you'd choose your friends -- if you chose the movies, we'd call you a sociopath. Conversation is king. Content is just something to talk about. (...)” Cory Doctorow on BoingBoing: http://www.boingboing.net/2006/10/10/disney-exec-piracy-i.html
  • 49.
  • 52.
    Amusing Ourselves toDeath Orwell Boken kommer att förbjudas Övervakning och rädsla Propaganda och lögner Kontrollsamhälle Censur och straff Smärta & Hat Huxley Ingen vill läsa Passivitet och egoism I-överflöd och irrelevans Trivialsamhälle Såpor & Sociala medier Välbehag & Sensualism
  • 53.
  • 54.
    Tryckkultur möter deltagarkulturTekniken möjliggör och lagen begränsar Grunden till upphovsrätten ifrågasättes
  • 55.
    1990 Tim Berners-Leeskriver första WWW sidan
  • 56.
    1999 Napster isreleased (June)
  • 57.
    Napster - P2Pförsta succé Nodes kopplas till en central server där innehåll listas. Den som letar efter innehåll söker central server kopplas sedan till innehavaren. Svaghet central server.
  • 58.
    Utveckling Alla användareär på samma nivå Nätverk utan mittpunkt Mindre effektivitet och skalbarhet Sökningar korsar många noder Ökad traffik Integritetsfrågor Kazaa kombinerar Napster & Gnutella
  • 59.
  • 60.
    Dagens ungdom respekterarinte lagen… Lagen måste utvecklas för att spegla den tekniska verklighet som vi lever i.
  • 61.
    Oskyldiga människor haringet att frukta Ipred???
  • 62.
  • 63.
    Ordning och kontroll?Men varför finns missnöje?
  • 64.
    ..och ministerstyre jäv,jäv, jäv… skandaler..?
  • 65.
    Tekniken har tagitoss till en punkt där grundläggande begrepp som upphovsrätt och kultur måste definieras utifrån dagens teknologiska infrastruktur Internet är en fluga Om vi inte accepterar en omdefinition så har vi lagstiftning som definierar ungdomar som brottslingar. Detta är en växande kris I rättsmedvetandet.
  • 66.
    Vi kan kontrolleraallt Men till vilket pris?
  • 67.
    Tack för uppmärksamheten!Frågor? Kommentarer? [email_address] http://digital-rights.net http://techrisk.se
  • 68.
    Picture Sources 1(3)Unless otherwise specified all images are licensed under Creative Commons Attribution-NonCommercial-ShareAlike and have been found on Flickr. Slide 1: Slide 2: “Faux argument, AB766 Press Conference” by alexbcthompson Slide 3: Slide 4: Slide 5: Slide 6: Slide 7: Slide 8: Slide 9: “Banksy - Maid & Sid” by DizDau Slide 10: “What??” by rmx Slide 11: Slide 12: “Urinal Stances, A Study” by phil dokas Slide 13: “meeting culture” by .::MAEDios Slide 14: Slide 17: Slide 18: Slide 19: Slide 20: Slide 21: Slide 22: Slide 23: Slide 24:
  • 69.
    Picture Sources 2(3)Unless otherwise specified all images are licensed under Creative Commons Attribution-NonCommercial-ShareAlike and have been found on Flickr. Slide 25: Slide 26: Slide 27: Slide 28: Slide 29: Slide 30: “Music conversation” by nexus6 Slide 31: “the conversation” by loungerie Slide 32: “conversation” by estherase Slide 33: “Pigeons Conversing” by Janielle Beh Slide 34: “Sundown Conversation” by david.ian.roberts Slide 35: “Gutenberg's Bible (2nd Print, on Paper)” by Humain (CC BY-ND) Slide 36: “Type” by jsutcℓiffe Slide 37: “sssh he's reading...in granada” by firma Slide 38: “conversation” by leila malti Slide 39: Slide 40: “access everywhere” by mkebbe Slide 41: “two old ladies in Vienna” by loungerie Slide 42: “111.365, serious conversation” by stetted Slide 43: “Deep conversation” by eytonz Slide 44: “Ice cream conversation” by Castorp Republic Slide 45: Slide 46: “L1014687 quiet conversation with Alice B” by Susan NYC Slide 47: “Conversation” by robohit
  • 70.
    Slide 3(3) Slide48: Slide 49: “by the fence and on my mind” by saharsh Slide 50: Slide 51: “Social Media Landscape” by Fred Cavazza Slide 52: Slide 53: “You are where?” by ohskylab Slide 54: “Crashed German LVG B.II 1054/15” by drakegoodman Slide 55: Slide 56: Slide 57: Slide 58: Slide 59: Slide 60: “A Conversation” by OliYoung Slide 61: “Conversation” by djwudi Slide 62: Slide 63: “The conversation” by mr.beaver Slide 64: “conversation outside a bar” Slide 65: “A conversation between black and white - IMG_6626 ed + cr bw” by greekadman Slide 66: “Grisly & Yeena, A Conversation At The Beach” by Pete Boyd Slide 67: “orvieto conversation” by clickykbd Slide 68: Slide 69: Slide 70: Unless otherwise specified all images are licensed under Creative Commons Attribution-NonCommercial-ShareAlike and have been found on Flickr.