TRENDS SHAPING THE
FUTURE OF CLOUD
NATIVE AND EDGE
CHERYL HUNG, OICHERYL.COM
EDGECASE, AMERSFOORT, 24 SEPTEMBER 2024
CHERYL HUNG
Sr Director
Founder, Cloud
Native London
Vendor-owned Open Source
The Age of AI
Building the Future, Together
BUILDING THE
FUTURE,
TOGETHER
FINDING
TECHNOLOGY
VENDOR-OWNED
OPEN SOURCE
OPEN SOURCE FLYWHEEL
OPEN SOURCE FLYWHEEL
• Speed
Innovation
• Drive
Adoption
• Improve
Reliability
OPEN SOURCE FLYWHEEL
• Speed
Innovation
• Drive
Adoption
• Improve
Reliability
• Pay for support
• Open Core
• SaaS
OPEN SOURCE RELICENSING
Oct 2018, MongoDB AGPLv3 > SSPL
Feb 2019, Redis Modules under Redis Source Available License
Jan 2021, Elasticsearch Apache2 > SSPL, Elastic License
Apr 2021, Grafana Apache2 > AGPLv3
Aug 2023, Terraform MPL 2.0 > Business Source License
linkerd.io/2024/02/21/announcing-linkerd-2.15/
“While Linkerd will always be open
source, as of Linkerd 2.15,
producing stable Linkerd releases
will be in the hands of the vendor
community”
MANAGE YOUR OPEN SOURCE EXPOSURE
MANAGE YOUR OPEN SOURCE EXPOSURE
Which open-source license does it use?
MANAGE YOUR OPEN SOURCE EXPOSURE
Which open-source license does it use?
Can you automate compliance checks?
MANAGE YOUR OPEN SOURCE EXPOSURE
Which open-source license does it use?
Can you automate compliance checks?
Who’s behind the open source?
MANAGE YOUR OPEN SOURCE EXPOSURE
Which open-source license does it use?
Can you automate compliance checks?
Who’s behind the open source?
What’s the governance policy?
FINDING
COMMUNITY
THE AGE OF AI
❑Yes, in production
❑Yes, but not in production
❑No, but considering in the
next 12 months
❑No, not considering
DOES YOUR ORG RUN AI WORKLOADS?
>50% of est Data Center capacity
dedicated for AI Training and Inferencing
Data Proliferation - Global Data Use to
Reach 175 Zetta Bytes by 2025
Sustainability - Infrastructure Consumes
3% of Global Energy
Training
(GPUs, TPUs)
Inference (CPUs)
*Source: Schneider Electric – AI Disruption Report 2023
15%
85%
“The era of large models is
over, and the focus will now
turn to specializing and
customizing these models.
Real value is unlocked only
when these models are tuned
on customer and domain
specific data.”
Sam Altman, CEO OpenAI
Lab Reference
Range ID
70B
Financial
Sentiment
Analysis 13B
Code
completion and
creation
7-70B
NEED FOR SPECIALIZED COMPUTE AT LOW
TCO (PERF/WATT) AT SCALE
Moore’s Law Can’t Keep Up
Sustainability - Infrastructure Consumes
3% of Global Energy
Internet connected IoT devices expected to
double to 30 billion by 2030
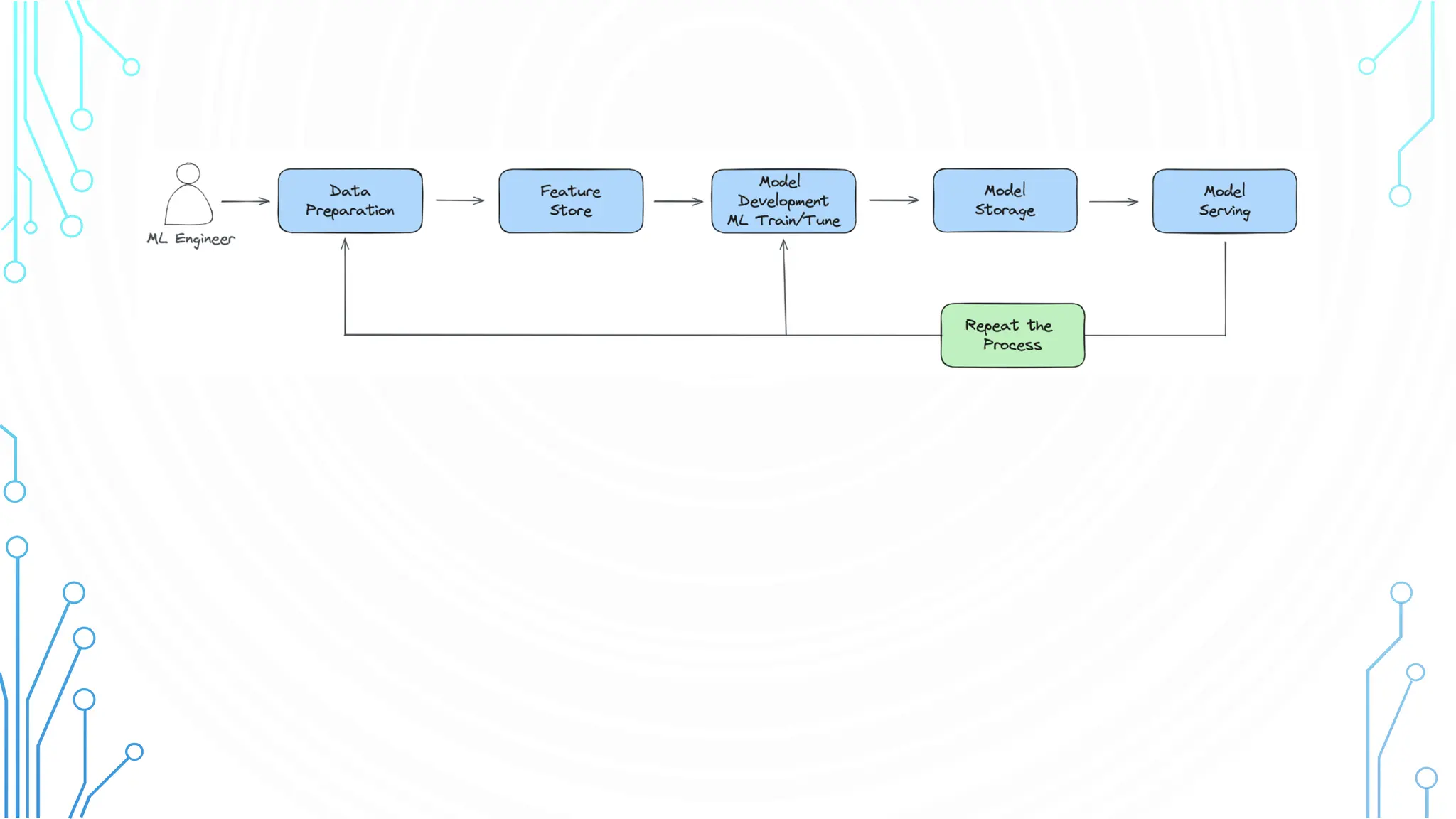
WHAT IS CLOUD NATIVE AI?
WHAT IS CLOUD NATIVE AI?
Leveraging cloud computing (CPUs, GPUs),
network and storage, with isolation and controlled
sharing mechanisms, to deploy, run, and scale AI
workloads.
WHAT IS CLOUD NATIVE AI?
Leveraging cloud computing (CPUs, GPUs),
network and storage, with isolation and controlled
sharing mechanisms, to deploy, run, and scale AI
workloads.
WHY?
WHAT IS CLOUD NATIVE AI?
Leveraging cloud computing (CPUs, GPUs),
network and storage, with isolation and controlled
sharing mechanisms, to deploy, run, and scale AI
workloads.
WHY?
Accelerate performance, reduce cost
• Resource Provisioning
• Cost control
• Observability
• Disaster Recovery
• Security
• Sustainability
CHALLENGES
SOLUTIONS
LANDSCAPE
ECOSYSTEM
• AI Engineering
• Safety by Design
• Education for kids and students
FINDING
THE FUTURE
THANK YOU
OICHERYL.COM
RESOURCES
• CNCF Annual Survey 2023: cncf.io/reports/cncf-annual-
survey-2023/
• Cloud Native AI White Paper: cncf.io/reports/cloud-native-
artificial-intelligence-whitepaper/
• Health of Linkerd project: github.com/cncf/toc/issues/1262

Key Trends Shaping Cloud Infrastructure and Edge Infrastructure