Judicial Appointment
Commission Act, 2014
REFORMATIVE OR REGRESSIVE?
Introduction
 The government brought the National Judicial Appointments Commission Act into
force on 13th April 2015 to give the executive a say in appointment of judges.
 The new law – that received presidential assent on 31 December 2014 - replaces
the 22-year-old collegium system that kept the government out of the selection
process for Supreme Court and high court judges.
 The collegium system, which used to appoint judges to the nation's constitutional
courts, had faced extreme criticism for being opaque. However, the NJAC too
has triggered concerns that it could compromise judicial independence.
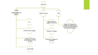
NJAC Act
124A
Composition of
NJAC
CJI
2 Senior Most Judges
2 Eminent Persons
(Selected by CJI, PM,
& LOP)
Law Minister
124B Functions
Appointment of
Judges in SC & HC
Transfer of Judges
Ensure the Integrity of
Persons
124C
Power of Parliament to
make Law regarding the
Procedure for Appointment
& Transfer of Judges.
Selection of Supreme Court judges
 Chief Justice of India: The NJAC shall recommend the senior most judge of the
Supreme Court for appointment as Chief Justice of India. This is provided he is
considered fit to hold the office.
 SC judges: The NJAC shall recommend names of persons on the basis of their
ability, merit and other criteria specified in the regulations.
 Veto power of members: The NJAC shall not recommend a person for
appointment if any two of its members do not agree to such recommendation.
Selection of High Courts judges
 Chief Justices of HCs: The NJAC is to recommend a Judge of a High Court to be the Chief Justice of a
High Court on the basis of seniority across High Court judges. The ability, merit and other criteria of
suitability as specified in the regulations would also be considered.
 Nominations: Nominations shall be sought from Chief Justice of the concerned High Court for
appointments of HC judges.
 Eliciting views: The Commission shall nominate names for appointment of HC judges and forward such
names to the Chief Justice of the concerned HCs for his views.
 In both cases, the Chief Justice of the HC shall consult two senior most judges of that HC and any other
judges and advocates as specified in the regulations.
 Views of the Governor and CM: The NJAC shall elicit the views of the Governor and Chief Minister of
the state before making recommendations.
 Veto power of members: The NJAC shall not recommend a person for appointment if any two members
of the Commission do not agree to such recommendation.
Merits of the act
 The U.S Institute of Peace has published a ‘ Report on judicial appointments and judicial independence’
which said that 60% of the countries have adopted the system of judicial council in some form.
 Dr. B.R. Ambedkar against the system of judges selecting judges by saying that “to allow the Chief
Justice practically a veto upon the appointment of judges is really to transfer the authority to the Chief
Justice which we are not prepared to vest to the President or government of the day”. Hence the system
provided in the act is much better.
 Through this system it shall be ensured that people from various sectors of society take part in the
appointment of judges which is in contrast to the collegium system where only judges get this power.
 Many people regard the argument of independence of judiciary, a superficial argument because prior to
the collegium system for about 23 years
Flaws in the Act
 Unconstitutional
About 70 acts prescribe the appointment of “eminent persons” and 65 of them require special knowledge. There is no
requirement that the eminent person on the commission should have any knowledge of law. Article 14 of the constitution
provides for non- arbitrariness in the decision making process. The procedure for appointment of two eminent persons is not
provided anywhere. A process that fails to provide any criteria for evaluation of eminence violates the fundamental right of
protection against arbitrary action.
One possibility is that Prime Minister and the leader of the Opposition would join hands and make the CJI’s opinion
irrelevant.
 Veto Power
The veto power given to any two members of NJAC allow an arbitrary approach to decision making. There is no criteria on
which veto can be exercised. Any two members may join hands and misuse the veto power.
 Against the Basic structure
In 1973, in the landmark case of Keshavanand Bharati , a 13-judge bench of the Supreme Court had declared that
parliament was not allowed to pass a constitutional amendment that goes against the Basic Structure of our
Constitution. The independence of judiciary is one of the important part of the basic structure as decided in the case.
Any method of appointment of judges that allows the politicians to potentially circumvent the process jeopardizes the
independence of judiciary.
 Other flaws
Article 124C is most sinister and enables parliament to empower the commission to make regulations for selecting
judges and for “other matters”. Thus, constitutional provisions and safeguards can easily be thwarted by regulations
framed by the commission.
Sec 5(2) of the NJAC Act, 2014 can now prescribe “any other criteria of suitability as maybe prescribed by the
regulations.” similarly, additional criteria not mentioned in the constitution can be added for high court judges. We have
an absurd situation where the eligibility of supreme court and high court judges will be determined not just by the
constitution but by “regulations” of the commission.
For the appointment of high court judges, the NJAC Act, 2014 also requires the views of the governor and chief
minister to be given in writing and “as prescribed by the regulations”. But the Act is silent as to what happens if the
governor or chief minister or both.
 The process of transfer of judges as prescribed in this act is also in question. The procedure as provided in
the act is:
• The NJAC is to make recommendations for transfer of Chief Justices and other judges of the High
Courts.
• The procedure to be followed will be specified in the regulations.
Comparison with British System
 In UK there is a UK judicial appointment commission consisting of 15 members out of which two are from
legal profession, five are judges, one is a lay justice (Magistrate) and six lay people including the
chairman. There is no predominance of judges in the UK commission.
 Regional representation is ensured. The procedure is fair and there is an open competition of inter se
merit.
 There is a well designed and systematic process for induction of judges. It involves the request for
vacancy position, advertisement, receipt of applications, shortlisting, references, statutory consultation,
etc.
 Successful candidates are expected to demonstrate “to an exceptional degree” of social awareness and
understanding of the contemporary world, clarity of thought and willingness to learn about new areas of
laws. Five core qualities are looked at while selecting judges: intellectual capacity, ability to understand
and deal fairly; authority and communication skills, efficiency and at last, personal qualities like integrity,
independence, judgement, decisiveness and objectivity.
Conclusion
 The moot questions of this act are what would happen in case of deadlock, is it necessary for six
members to be present at every meeting, is there any quorum, what happens if one member absents
himself, what happens if the veto power is misused to appoint someone undesirable and how are the
regulations to be framed.
 The flaw is in the mechanism of selection and not who selects the members. The better way is to
ensure transparency and greater objectivity so that the basis of selection is known to the public. This is
because there can be no republic without public. As in the case of U.K where the Judicial Appointment
Commission has at least one of the representatives as a lay man, Judicial Appointment should no
longer be a matter concerning lawyers and judges.
 In the end, the NJAC will destroy the independence of the judiciary. The involvement of the Law Minister,
the leader of the Opposition, the Governors and Chief Ministers in the appointment of High Court judges
will inevitably lead to serious political manipulation.
 It is to be noted that the National Litigation Policy proposed in 2010 stated that 70% of 3 crore cases had
government as a litigating party, therefore independence of judiciary is a very important matter to be dealt
with.
 It is indubitable that collegium system had to go. But has NJAC been a superior replacement?
PRESENTATION PREPARED BY:
 ANIRUDH PRATAP SINGH
 ROOPAANSHI VIRANG
 SHRADDHA CHAUHAN
 NAVYA AIRACHIA

Judicial appointment commission act, 2014

  • 1.
    Judicial Appointment Commission Act,2014 REFORMATIVE OR REGRESSIVE?
  • 2.
    Introduction  The governmentbrought the National Judicial Appointments Commission Act into force on 13th April 2015 to give the executive a say in appointment of judges.  The new law – that received presidential assent on 31 December 2014 - replaces the 22-year-old collegium system that kept the government out of the selection process for Supreme Court and high court judges.  The collegium system, which used to appoint judges to the nation's constitutional courts, had faced extreme criticism for being opaque. However, the NJAC too has triggered concerns that it could compromise judicial independence.
  • 3.
    NJAC Act 124A Composition of NJAC CJI 2Senior Most Judges 2 Eminent Persons (Selected by CJI, PM, & LOP) Law Minister 124B Functions Appointment of Judges in SC & HC Transfer of Judges Ensure the Integrity of Persons 124C Power of Parliament to make Law regarding the Procedure for Appointment & Transfer of Judges.
  • 4.
    Selection of SupremeCourt judges  Chief Justice of India: The NJAC shall recommend the senior most judge of the Supreme Court for appointment as Chief Justice of India. This is provided he is considered fit to hold the office.  SC judges: The NJAC shall recommend names of persons on the basis of their ability, merit and other criteria specified in the regulations.  Veto power of members: The NJAC shall not recommend a person for appointment if any two of its members do not agree to such recommendation.
  • 5.
    Selection of HighCourts judges  Chief Justices of HCs: The NJAC is to recommend a Judge of a High Court to be the Chief Justice of a High Court on the basis of seniority across High Court judges. The ability, merit and other criteria of suitability as specified in the regulations would also be considered.  Nominations: Nominations shall be sought from Chief Justice of the concerned High Court for appointments of HC judges.  Eliciting views: The Commission shall nominate names for appointment of HC judges and forward such names to the Chief Justice of the concerned HCs for his views.  In both cases, the Chief Justice of the HC shall consult two senior most judges of that HC and any other judges and advocates as specified in the regulations.  Views of the Governor and CM: The NJAC shall elicit the views of the Governor and Chief Minister of the state before making recommendations.  Veto power of members: The NJAC shall not recommend a person for appointment if any two members of the Commission do not agree to such recommendation.
  • 6.
    Merits of theact  The U.S Institute of Peace has published a ‘ Report on judicial appointments and judicial independence’ which said that 60% of the countries have adopted the system of judicial council in some form.  Dr. B.R. Ambedkar against the system of judges selecting judges by saying that “to allow the Chief Justice practically a veto upon the appointment of judges is really to transfer the authority to the Chief Justice which we are not prepared to vest to the President or government of the day”. Hence the system provided in the act is much better.  Through this system it shall be ensured that people from various sectors of society take part in the appointment of judges which is in contrast to the collegium system where only judges get this power.  Many people regard the argument of independence of judiciary, a superficial argument because prior to the collegium system for about 23 years
  • 7.
    Flaws in theAct  Unconstitutional About 70 acts prescribe the appointment of “eminent persons” and 65 of them require special knowledge. There is no requirement that the eminent person on the commission should have any knowledge of law. Article 14 of the constitution provides for non- arbitrariness in the decision making process. The procedure for appointment of two eminent persons is not provided anywhere. A process that fails to provide any criteria for evaluation of eminence violates the fundamental right of protection against arbitrary action. One possibility is that Prime Minister and the leader of the Opposition would join hands and make the CJI’s opinion irrelevant.  Veto Power The veto power given to any two members of NJAC allow an arbitrary approach to decision making. There is no criteria on which veto can be exercised. Any two members may join hands and misuse the veto power.
  • 8.
     Against theBasic structure In 1973, in the landmark case of Keshavanand Bharati , a 13-judge bench of the Supreme Court had declared that parliament was not allowed to pass a constitutional amendment that goes against the Basic Structure of our Constitution. The independence of judiciary is one of the important part of the basic structure as decided in the case. Any method of appointment of judges that allows the politicians to potentially circumvent the process jeopardizes the independence of judiciary.  Other flaws Article 124C is most sinister and enables parliament to empower the commission to make regulations for selecting judges and for “other matters”. Thus, constitutional provisions and safeguards can easily be thwarted by regulations framed by the commission. Sec 5(2) of the NJAC Act, 2014 can now prescribe “any other criteria of suitability as maybe prescribed by the regulations.” similarly, additional criteria not mentioned in the constitution can be added for high court judges. We have an absurd situation where the eligibility of supreme court and high court judges will be determined not just by the constitution but by “regulations” of the commission. For the appointment of high court judges, the NJAC Act, 2014 also requires the views of the governor and chief minister to be given in writing and “as prescribed by the regulations”. But the Act is silent as to what happens if the governor or chief minister or both.
  • 9.
     The processof transfer of judges as prescribed in this act is also in question. The procedure as provided in the act is: • The NJAC is to make recommendations for transfer of Chief Justices and other judges of the High Courts. • The procedure to be followed will be specified in the regulations.
  • 10.
    Comparison with BritishSystem  In UK there is a UK judicial appointment commission consisting of 15 members out of which two are from legal profession, five are judges, one is a lay justice (Magistrate) and six lay people including the chairman. There is no predominance of judges in the UK commission.  Regional representation is ensured. The procedure is fair and there is an open competition of inter se merit.  There is a well designed and systematic process for induction of judges. It involves the request for vacancy position, advertisement, receipt of applications, shortlisting, references, statutory consultation, etc.  Successful candidates are expected to demonstrate “to an exceptional degree” of social awareness and understanding of the contemporary world, clarity of thought and willingness to learn about new areas of laws. Five core qualities are looked at while selecting judges: intellectual capacity, ability to understand and deal fairly; authority and communication skills, efficiency and at last, personal qualities like integrity, independence, judgement, decisiveness and objectivity.
  • 11.
    Conclusion  The mootquestions of this act are what would happen in case of deadlock, is it necessary for six members to be present at every meeting, is there any quorum, what happens if one member absents himself, what happens if the veto power is misused to appoint someone undesirable and how are the regulations to be framed.  The flaw is in the mechanism of selection and not who selects the members. The better way is to ensure transparency and greater objectivity so that the basis of selection is known to the public. This is because there can be no republic without public. As in the case of U.K where the Judicial Appointment Commission has at least one of the representatives as a lay man, Judicial Appointment should no longer be a matter concerning lawyers and judges.
  • 12.
     In theend, the NJAC will destroy the independence of the judiciary. The involvement of the Law Minister, the leader of the Opposition, the Governors and Chief Ministers in the appointment of High Court judges will inevitably lead to serious political manipulation.  It is to be noted that the National Litigation Policy proposed in 2010 stated that 70% of 3 crore cases had government as a litigating party, therefore independence of judiciary is a very important matter to be dealt with.  It is indubitable that collegium system had to go. But has NJAC been a superior replacement?
  • 13.
    PRESENTATION PREPARED BY: ANIRUDH PRATAP SINGH  ROOPAANSHI VIRANG  SHRADDHA CHAUHAN  NAVYA AIRACHIA