Embed presentation
Download to read offline

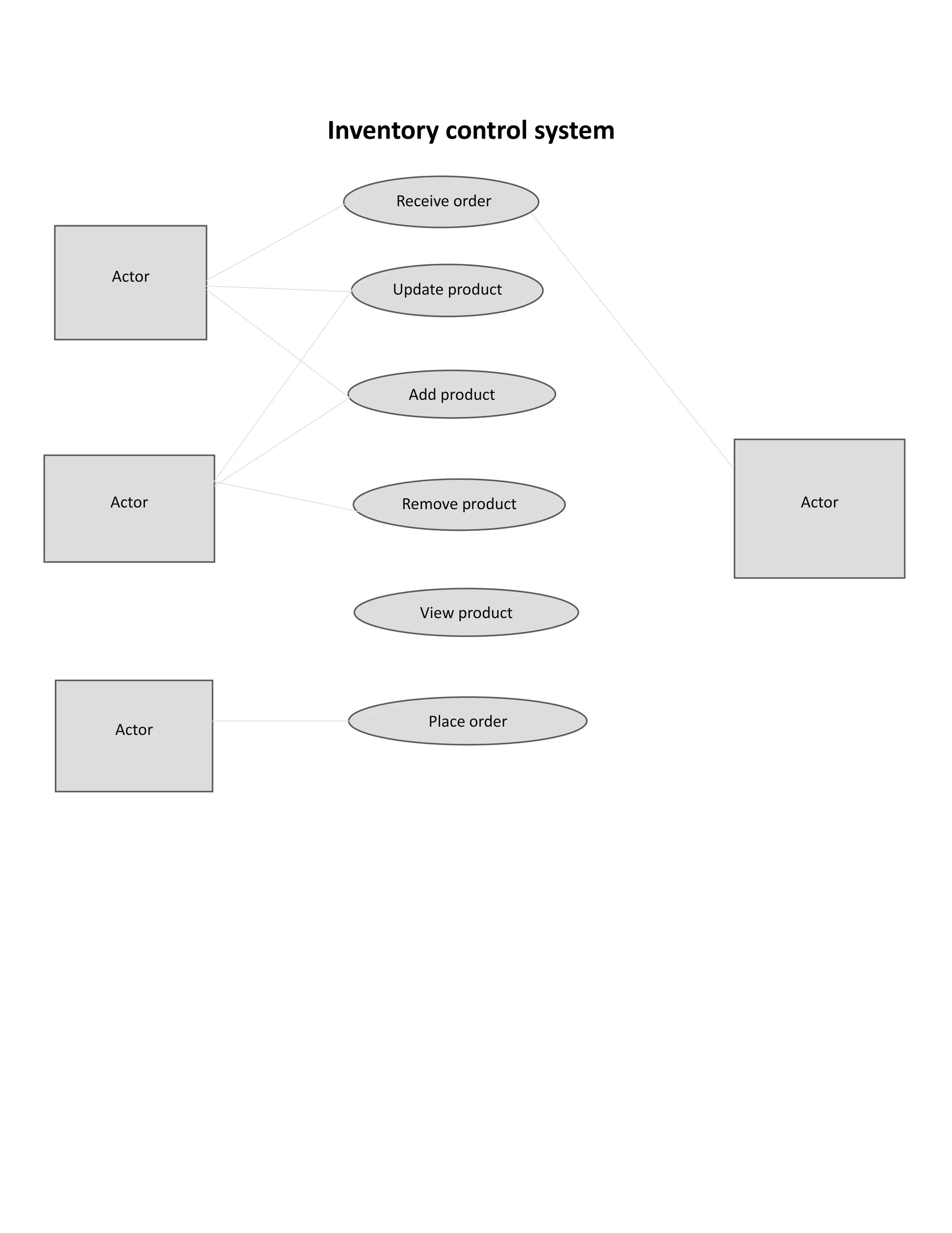
This document outlines the key functions of an inventory control system including receiving orders, updating product information, adding or removing products, viewing products, and placing orders. The system involves multiple actors interacting to manage inventory.
