SOFTWARE ENGINEERING
WHAT IS SOFTWARE ENGINEERING?
• The term software engineering is the product of two words, software, and engineering.
• The software is a collection of integrated programs.
• Engineering is the application of scientific and practical knowledge to invent, design,
build, maintain, and improve frameworks, processes, etc.
• Software engineering is the branch of computer science that deals with the design,
development, testing, and maintenance of software applications. Software engineers
apply engineering principles and knowledge of programming languages to build
software solutions for end users.
• Software engineers design and develop computer games, business applications,
operating systems, network control systems, and middleware—to name just a few of
the many career paths available.
SOFTWARE DEVELOPMENT LIFE CYCLE (SDLC)
• Software development life cycle (SDLC) is a structured process that is used to
design, develop, and test good-quality software.
• SDLC, or software development life cycle, is a methodology that defines the entire
procedure of software development step-by-step.
• The goal of the SDLC life cycle model is to deliver high-quality, maintainable
software that meets the user’s requirements.
• SDLC in software engineering models outlines the plan for each stage so that each
stage of the software development model can perform its task efficiently to
deliver the software at a low cost within a given time frame that meets users’
requirements.
STAGES OF THE SOFTWARE DEVELOPMENT LIFE CYCLE
• SDLC is a process followed for software building within a software organization. SDLC consists
of a precise plan that describes how to develop, maintain, replace, and enhance specific
software.
• The life cycle defines a method for improving the quality of software and the all-around
development process.
• SDLC specifies the task(s) to be performed at various stages by a software engineer or
developer.
• It ensures that the end product is able to meet the customer’s expectations and fits within the
overall budget.
• Hence, it’s vital for a software developer to have prior knowledge of this software
development process. SDLC is a collection of these six stages, and the stages of SDLC are as
follows:
STAGES OF THE SOFTWARE DEVELOPMENT LIFE CYCLE
STAGE-1: PLANNING AND REQUIREMENT ANALYSIS
• Planning is a crucial step in everything, just as in software development. In this same
stage, requirement analysis is also performed by the developers of the
organization. This is attained from customer inputs, and sales department/market
surveys.
• The information from this analysis forms the building blocks of a basic project. The
quality of the project is a result of planning. Thus, in this stage, the basic project is
designed with all the available information.
STAGE-2: DEFINING REQUIREMENTS
• In this stage, all the requirements for the target software are specified. These
requirements get approval from customers, market analysts, and stakeholders.
• This is fulfilled by utilizing SRS (Software Requirement Specification). This is a sort
of document that specifies all those things that need to be defined and created
during the entire project cycle.
STAGE-3: DESIGNING ARCHITECTURE
• SRS is a reference for software designers to come up with the best architecture for
the software. Hence, with the requirements defined in SRS, multiple designs for the
product architecture are present in the Design Document Specification (DDS).
• This DDS is assessed by market analysts and stakeholders. After evaluating all the
possible factors, the most practical and logical design is chosen for development.
STAGE-4: DEVELOPING PRODUCT
• At this stage, the fundamental development of the product starts. For this,
developers use a specific programming code as per the design in the DDS. Hence,
it is important for the coders to follow the protocols set by the association.
Conventional programming tools like compilers, interpreters, debuggers, etc. are
also put into use at this stage. Some popular languages like C/C++, Python, Java,
etc. are put into use as per the software regulations.
STAGE-5: PRODUCT TESTING AND INTEGRATION
• After the development of the product, testing of the software is necessary to ensure
its smooth execution. Although, minimal testing is conducted at every stage of SDLC.
Therefore, at this stage, all the probable flaws are tracked, fixed, and retested.
This ensures that the product confronts the quality requirements of SRS.
STAGE-6: DEPLOYMENT AND MAINTENANCE OF
PRODUCTS
• After detailed testing, the conclusive product is released in phases as per the
organization’s strategy. Then it is tested in a real industrial environment. It is
important to ensure its smooth performance. If it performs well, the organization
sends out the product as a whole. After retrieving beneficial feedback, the
company releases it as it is or with auxiliary improvements to make it further
helpful for the customers.
FUNCTIONAL VS. NON FUNCTIONAL REQUIREMENTS
• Requirements analysis is an essential process that enables the success of a system
or software project to be assessed. Requirements are generally split into two
types: Functional and Non-functional requirements. functional requirements define
the specific behavior or functions of a system—what the system should do to meet
user needs. These include features like data processing, authentication, and user
interactions. In contrast, non-functional requirements specify how the system
performs its tasks, focusing on attributes like performance, security, scalability,
and usability.
WHAT ARE FUNCTIONAL REQUIREMENTS?
• These are the requirements that the end user specifically demands as basic facilities that the system
should offer. All these functionalities need to be necessarily incorporated into the system as a part
of the contract.
• These are represented or stated in the form of input to be given to the system, the operation
performed and the output expected. They are the requirements stated by the user which one can
see directly in the final product, unlike the non-functional requirements.
• Examples:
• What are the features that we need to design for this system?
• What are the edge cases we need to consider, if any, in our design?
WHAT ARE NON-FUNCTIONAL REQUIREMENTS?
• These are the quality constraints that the system must satisfy according to the
project contract. The priority or extent to which these factors are implemented
varies from one project to another. They are also called non-behavioral
requirements. They deal with issues like:
• Portability, Security, Maintainability, Reliability, Scalability, Performance,
Reusability, Flexibility
• Examples:
• Each request should be processed with the minimum latency?
• System should be highly valuable.
CLASSIFICATIONS OF SOFTWARE REQUIREMENTS
• Other common classifications of software requirements can be:
• User requirements: These requirements describe what the end-user wants from the
software system. User requirements are usually expressed in natural language and
are typically gathered through interviews, surveys, or user feedback.
• System requirements: These requirements specify the technical characteristics of the
software system, such as its architecture, hardware requirements, software
components, and interfaces. System requirements are typically expressed in
technical terms and are often used as a basis for system design.
• Interface requirements: These requirements specify the interactions between the
software system and external systems or components, such as databases, web
services, or other software applications.
WATERFALL MODEL
Introduction :
• Winston Royce introduced the Waterfall Model in 1970.
• This model has five phases:
• Requirements analysis and specification, design, implementation, and unit testing,
integration and system testing, and operation and maintenance.
• The steps always follow in this order and do not overlap.
• The developer must complete every phase before the next phase begins.
• This model is named "Waterfall Model", because its diagrammatic representation
resembles a cascade of waterfalls.
1. Requirements analysis and specification phase: The aim of this phase is to
understand the exact requirements of the customer and to document them properly.
Both the customer and the software developer work together so as to document all
the functions, performance, and interfacing requirement of the software. It describes
the "what" of the system to be produced and not "how."In this phase, a large
document called Software Requirement Specification (SRS) document is created
which contained a detailed description of what the system will do in the common
language.
2. Design Phase: This phase aims to transform the requirements gathered in the SRS
into a suitable form which permits further coding in a programming language. It
defines the overall software architecture together with high level and detailed
design. All this work is documented as a Software Design Document (SDD).
3. Implementation and unit testing: During this phase, design is implemented. If the
SDD is complete, the implementation or coding phase proceeds smoothly, because all
the information needed by software developers is contained in the SDD. During testing,
the code is thoroughly examined and modified. Small modules are tested in isolation
initially. After that these modules are tested by writing some overhead code to check
the interaction between these modules and the flow of intermediate output.
4. Integration and System Testing: This phase is highly crucial as the quality of the
end product is determined by the effectiveness of the testing carried out. The better
output will lead to satisfied customers, lower maintenance costs, and accurate results.
Unit testing determines the efficiency of individual modules. However, in this phase, the
modules are tested for their interactions with each other and with the system.
5. Operation and maintenance phase: Maintenance is the task performed by every
user once the software has been delivered to the customer, installed, and operational.
Advantages of Waterfall model
This model is simple to implement also the number of resources that are required for it
is minimal.
The requirements are simple and explicitly declared; they remain unchanged during
the entire project development.
The start and end points for each phase is fixed, which makes it easy to cover
progress.
The release date for the complete product, as well as its final cost, can be determined
before development.
It gives easy to control and clarity for the customer due to a strict reporting system.
Disadvantages of Waterfall model
• In this model, the risk factor is higher, so this model is not suitable for more
significant and complex projects.
• This model cannot accept the changes in requirements during development.
• It becomes tough to go back to the phase. For example, if the application has now
shifted to the coding phase, and there is a change in requirement, It becomes
tough to go back and change it.
• Since the testing done at a later stage, it does not allow identifying the challenges
and risks in the earlier phase, so the risk reduction strategy is difficult to prepare.
When to use SDLC Waterfall Model?
• Some Circumstances where the use of the Waterfall model is most suited are:
• When the requirements are constant and not changed regularly.
• A project is short
• The situation is calm
• Where the tools and technology used is consistent and is not changing
• When resources are well prepared and are available to use.
PROTOTYPING MODEL
• Prototyping is defined as the process of developing a working replication of
a product or system that has to be engineered.
• It offers a small-scale facsimile of the end product and is used for obtaining
customer feedback. The Prototyping concept is described below:
• The Prototyping Model is one of the most popularly used Software
Development Life Cycle Models (SDLC models).
• This model is used when the customers do not know the exact project
requirements beforehand.
• In this model, a prototype of the end product is first developed, tested, and
refined as per customer feedback repeatedly till a final acceptable
prototype is achieved which forms the basis for developing the final product.
Steps of Prototyping Model
• Step 1: Requirement Gathering and Analysis: This is the initial
step in designing a prototype model. In this phase, users are
asked about what they expect or what they want from the system.
• Step 2: Quick Design: This is the second step in the Prototyping
Model. This model covers the basic design of the requirement
through which a quick overview can be easily described.
• Step 3: Build a Prototype: This step helps in building an actual
prototype from the knowledge gained from prototype design.
• Step 4: Initial User Evaluation: This step describes the
preliminary testing where the investigation of the performance
model occurs, as the customer will tell the strengths and
weaknesses of the design, which was sent to the developer.
• Step 5: Refining Prototype: If any feedback is given by the user,
then improving the client’s response to feedback and suggestions,
the final system is approved.
• Step 6: Implement Product and Maintain: This is the final step
in the phase of the Prototyping Model where the final system is
tested and distributed to production, here the program is run
regularly to prevent failures.
• Advantages of Prototyping Model
• The customers get to see the partial product early in the life cycle. This
ensures a greater level of customer satisfaction and comfort.
• New requirements can be easily accommodated as there is scope for
refinement.
• Missing functionalities can be easily figured out.
• Errors can be detected much earlier thereby saving a lot of effort and
cost, besides enhancing the quality of the software.
• The developed prototype can be reused by the developer for more
complicated projects in the future.
• Flexibility in design.
• Disadvantages of the Prototyping Model
• Costly concerning time as well as money.
• There may be too much variation in requirements each time the
prototype is evaluated by the customer.
• Poor Documentation due to continuously changing customer
requirements.
• It is very difficult for developers to accommodate all the changes
demanded by the customer.
Applications of Prototyping Model
• The Prototyping Model should be used when the requirements of
the product are not clearly understood or are unstable.
• The prototyping model can also be used if requirements are
changing quickly.
• This model can be successfully used for developing user
interfaces, high-technology software-intensive systems, and
systems with complex algorithms and interfaces.
• The prototyping Model is also a very good choice to demonstrate
the technical feasibility of the product.
ITERATIVE DEVELOPMENT
• In this Model, you can start with some of the software specifications and
develop the first version of the software.
• After the first version if there is a need to change the software, then a new
version of the software is created with a new iteration.
• Every release of the Iterative Model finishes in an exact and fixed period that is
called iteration.
• The Iterative Model allows the accessing earlier phases, in which the variations
made respectively.
• The final output of the project renewed at the end of the Software Development
Life Cycle (SDLC) process.
The various phases of Iterative model are as follows:
• 1. Requirement gathering & analysis: In this phase, requirements are gathered
from customers and check by an analyst whether requirements will fulfil or not.
Analyst checks that need will achieve within budget or not. After all of this,
the software team skips to the next phase.
• 2. Design: In the design phase, team design the software by the different
diagrams like Data Flow diagram, activity diagram, class diagram, state
transition diagram, etc.
• 3. Implementation: In the implementation, requirements are written in the
coding language and transformed into computer programmes which are
called Software.
• 4. Testing: After completing the coding phase, software testing starts using different test
methods. There are many test methods, but the most common are white box, black box,
and grey box test methods.
• 5. Deployment: After completing all the phases, software is deployed to its work
environment.
• 6. Review: In this phase, after the product deployment, review phase is performed to
check the behavior and validity of the developed product. And if there are any error
found then the process starts again from the requirement gathering.
• 7. Maintenance: In the maintenance phase, after deployment of the software in the
working environment there may be some bugs, some errors or new updates are required.
Maintenance involves debugging and new addition options.
When to use the Iterative Model?
• When requirements are defined clearly and easy to understand.
• When the software application is large.
• When there is a requirement of changes in future.
Advantage(Pros) of Iterative Model:
• Testing and debugging during smaller iteration is easy.
• A Parallel development can plan.
• It is easily acceptable to ever-changing needs of the project.
• Risks are identified and resolved during iteration.
• Limited time spent on documentation and extra time on designing.
Disadvantage(Cons) of Iterative Model:
• It is not suitable for smaller projects.
• More Resources may be required.
• Design can be changed again and again because of imperfect requirements.
• Requirement changes can cause over budget.
• Project completion date not confirmed because of changing requirements.
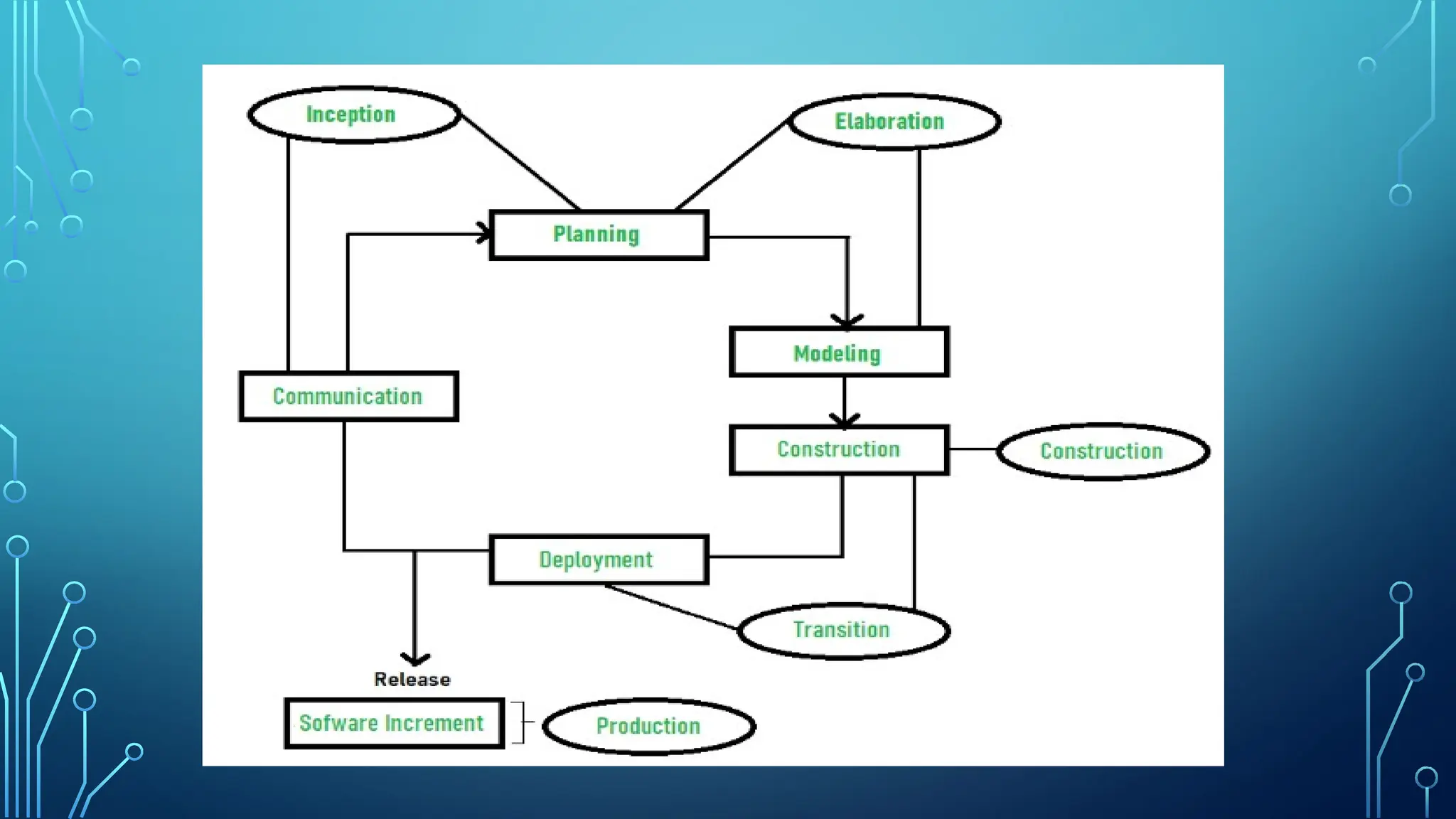
RATIONAL UNIFIED PROCESS.
What is a Rational Unified Process (RUP)
• Rational Unified Process (RUP) is a software development process for object-
oriented models.
• It is also known as the Unified Process Model. It is created by Rational
Corporation and is designed and documented using UML (Unified Modeling
Language).
• This process is included in the IBM Rational Method Composer (RMC) product.
IBM (International Business Machine Corporation) allows us to customize,
design, and personalize the unified process.
• RUP is proposed by Ivar Jacobson, Grady Bootch, and James Rambaugh.
1. Inception –
• Communication and planning are the main ones.
• Identifies the scope of the project using a use-case model allowing managers
to estimate costs and time required.
• Customers’ requirements are identified and then it becomes easy to make a
plan for the project.
• The project plan, Project goal, risks, use-case model, and Project description,
are made.
• The project is checked against the milestone criteria and if it couldn’t pass
these criteria then the project can be either canceled or redesigned.
2. Elaboration –
• Planning and modeling are the main ones.
• A detailed evaluation and development plan is carried out and diminishes the
risks.
• Revise or redefine the use-case model (approx. 80%), business case, and risks.
• Again, checked against milestone criteria and if it couldn’t pass these criteria
then again project can be canceled or redesigned.
• Executable architecture baseline.
3. Construction –
• The project is developed and completed.
• System or source code is created and then testing is done.
• Coding takes place.
4. Transition –
• The final project is released to the public.
• Transit the project from development into production.
• Update project documentation.
• Beta testing is conducted.
• Defects are removed from the project based on feedback from the public.
5. Production –
• The final phase of the model.
• The project is maintained and updated accordingly.
Advantages of Rational Unified Process (RUP)
• Following are the advantages of Rational Unified Process (RUP):
• RUP provides good documentation, it completes the process in itself.
• RUP provides risk-management support.
• RUP reuses the components, and hence total time duration is less.
• Good online support is available in the form of tutorials and training.
Disadvantages of Rational Unified Process (RUP)
• Following are the disadvantages of Rational Unified Process (RUP):
• Team of expert professional is required, as the process is complex.
• Complex and not properly organized process.
• More dependency on risk management.
• Hard to integrate again and again.
When to use RUP?
• RUP is an excellent choice for building high-quality software within a time and
budget limit.
RAD (Rapid Application Development) Model
• RAD is a linear sequential software development process model that emphasizes a concise
development cycle using an element based construction approach.
• If the requirements are well understood and described, and the project scope is a constraint,
the RAD process enables a development team to create a fully functional system within a
concise time period.
• RAD (Rapid Application Development) is a concept that products can be developed faster and
of higher quality through:
• Gathering requirements using workshops or focus groups
• Prototyping and early, reiterative user testing of designs
• The re-use of software components
• A rigidly paced schedule that refers design improvements to the next product version
• Less formality in reviews and other team communication
• The various phases of RAD are as follows:
• 1.Business Modelling: The information flow among business functions is defined
by answering questions like what data drives the business process, what data
is generated, who generates it, where does the information go, who process it
and so on.
• 2. Data Modelling: The data collected from business modeling is refined into a
set of data objects (entities) that are needed to support the business. The
attributes (character of each entity) are identified, and the relation between
these data objects (entities) is defined.
• 3. Process Modelling: The information object defined in the data modeling
phase are transformed to achieve the data flow necessary to implement a
business function. Processing descriptions are created for adding, modifying,
deleting, or retrieving a data object.
• 4. Application Generation: Automated tools are used to facilitate construction
of the software; even they use the 4th GL techniques.
• 5. Testing & Turnover: Many of the programming components have already
been tested since RAD emphasis reuse. This reduces the overall testing time.
But the new part must be tested, and all interfaces must be fully exercised.
When to use RAD Model?
• When the system should need to create the project that modularizes in a short
span time (2-3 months).
• When the requirements are well-known.
• When the technical risk is limited.
• When there's a necessity to make a system, which modularized in 2-3 months
of period.
• It should be used only if the budget allows the use of automatic code
generating tools.
Advantage of RAD Model
• This model is flexible for change.
• In this model, changes are adoptable.
• Each phase in RAD brings highest priority functionality to the customer.
• It reduced development time.
• It increases the reusability of features.
Disadvantage of RAD Model
• It required highly skilled designers.
• All application is not compatible with RAD.
• For smaller projects, we cannot use the RAD model.
• On the high technical risk, it's not suitable.
• Required user involvement.
TIME BOXING MODEL
• In time boxing model, development is done iteratively as in the iterative
enhancement model. However, in time boxing model, each iteration is done in a
timebox of fixed duration.
• The functionality to be developed is adjusted to fit the duration of the timebox.
• Moreover, each timebox is divided into a sequence of fixed stages where each
stage performs a clearly defined task (analysis, implementation, and deploy)
that can be done independently.
• This model also requires that the time duration of each stage is approximately
equal so that pipelining concept is employed to have the reduction in
development time and product releases.
Advantages
• Speeds up the development process and shortens the delivery time
• Well suited to develop projects with a number of features in short time period.
Disadvantages
• Project management becomes more complex.
• Not suited to projects in which entire development work cannot be divided
into multiple iterations of almost, equal duration.
AGILE METHODS
• Dissatisfaction with the overheads involved in software design methods of the
1980s and 1990s led to the creation of agile methods. These methods:
• – Focus on the code rather than the design
• – Are based on an iterative approach to software development
• – Are intended to deliver working software quickly and evolve this quickly to
meet changing requirements.
• The aim of agile methods is to reduce overheads in the software process (e.g.
by limiting documentation) and to be able to respond quickly to changing
requirements without excessive rework.
THE PRINCIPLES OF AGILE METHODS
• Customer involvement
• Customers should be closely involved throughout the development process. Their role is
provide and prioritize new system requirements and to evaluate the iterations of the
system.
• Incremental delivery
• The software is developed in increments with the customer specifying the requirements to
be included in each increment.
• People not process
• The skills of the development team should be recognized and exploited. Team members
should be left to develop their own ways of working without prescriptive processes.
• Embrace change
• Expect the system requirements to change and so design the system to
accommodate these changes.
• Maintain simplicity
• Focus on simplicity in both the software being developed and in the
development process. Wherever possible, actively work to eliminate
complexity from the system.
AGILE METHOD APPLICABILITY
• Product development where a software company is developing a small or
medium-sized product for sale.
• Custom system development within an organization, where there is a clear
commitment from the customer to become involved in the development process
and where there are not a lot of external rules and regulations that affect the
software.
• Because of their focus on small, tightly-integrated teams, there are problems
in scaling agile methods to large systems.
PLAN - DRIVEN AND AGILE DEVELOPMENT
Plan - driven development
• – A plan-driven approach to software engineering is based around separate
development stages with the outputs to be produced at each of these stages
planned in advance.
• – Not necessarily waterfall model – plan-driven, incremental development is
possible
• – Iteration occurs within activities.
Agile development
• – Specification, design, implementation and testing are inter-leaved and the
outputs from the development process are decided through a process of
negotiation during the software development process.
EXTREME PROGRAMMING?
• Extreme programming is a software development methodology that’s part of
what’s collectively known as agile methodologies.
• XP is built upon values, principles, and practices, and its goal is to allow small
to mid-sized teams to produce high-quality software and adapt to evolving
and changing requirements.
• XP Values
• The XP values: communication, simplicity, feedback, courage, and respect. Let’s
look at each one of them in more detail.
XP Values
• Values offer teams purpose, guiding them in making high-level decisions.
However, values are abstract and difficult to apply in concrete terms in the
real world. The five values are:
• Communication: You can’t work together effectively without sharing
knowledge, and you can’t share knowledge without communication.
• Simplicity: Developers can save time and effort by writing simple, effective
code that works properly. Ultimately, the less complex code enhances product
value.
• Feedback: Early, constant feedback is ideal for team members who release
frequent software deliveries, helping them to adjust as the project evolves and
changes. The sooner programmers know that the product requires changes, the
easier it is to create those changes (and less painful).
• Respect: Every team member cares about their work, and everyone
contributes.
• Courage: It takes guts to admit you're mistaken and that your idea didn't work
and must be changed. Being honest takes courage, and you need honesty in
providing realistic estimates, even if stakeholders don't like the truth.
XP Principles
• Unlike values, principles are more grounded, down-to-earth, concrete ideas.
Principles define what teams must do specifically and provide a means for
team members to hold each other accountable to XP’s values. The five
principles are:
• Fast feedback: This principle means getting feedback quickly and responding
to it fast, and not putting it off.
• Assumed simplicity: Team members must direct their energy on whatever task
has the highest priority and avoid unnecessary or redundant jobs. Keep it
simple.
• Incremental changes: It's better to make small changes step-by-step than to let
them accumulate and handle them all simultaneously.
• Embrace change: Speaking of changes, if the client wants to modify the
product, programmers should support the idea and map out how they will
incorporate the new changes.
• Produce quality work: A team that works well together will inevitably create a
superior product and take pride in the result.
• https://www.simplilearn.com/what-is-extreme-programming-article

Introduction to Software Engineering Notes.pptx

  • 1.
  • 2.
    WHAT IS SOFTWAREENGINEERING? • The term software engineering is the product of two words, software, and engineering. • The software is a collection of integrated programs. • Engineering is the application of scientific and practical knowledge to invent, design, build, maintain, and improve frameworks, processes, etc. • Software engineering is the branch of computer science that deals with the design, development, testing, and maintenance of software applications. Software engineers apply engineering principles and knowledge of programming languages to build software solutions for end users. • Software engineers design and develop computer games, business applications, operating systems, network control systems, and middleware—to name just a few of the many career paths available.
  • 3.
    SOFTWARE DEVELOPMENT LIFECYCLE (SDLC) • Software development life cycle (SDLC) is a structured process that is used to design, develop, and test good-quality software. • SDLC, or software development life cycle, is a methodology that defines the entire procedure of software development step-by-step. • The goal of the SDLC life cycle model is to deliver high-quality, maintainable software that meets the user’s requirements. • SDLC in software engineering models outlines the plan for each stage so that each stage of the software development model can perform its task efficiently to deliver the software at a low cost within a given time frame that meets users’ requirements.
  • 5.
    STAGES OF THESOFTWARE DEVELOPMENT LIFE CYCLE • SDLC is a process followed for software building within a software organization. SDLC consists of a precise plan that describes how to develop, maintain, replace, and enhance specific software. • The life cycle defines a method for improving the quality of software and the all-around development process. • SDLC specifies the task(s) to be performed at various stages by a software engineer or developer. • It ensures that the end product is able to meet the customer’s expectations and fits within the overall budget. • Hence, it’s vital for a software developer to have prior knowledge of this software development process. SDLC is a collection of these six stages, and the stages of SDLC are as follows:
  • 6.
    STAGES OF THESOFTWARE DEVELOPMENT LIFE CYCLE
  • 7.
    STAGE-1: PLANNING ANDREQUIREMENT ANALYSIS • Planning is a crucial step in everything, just as in software development. In this same stage, requirement analysis is also performed by the developers of the organization. This is attained from customer inputs, and sales department/market surveys. • The information from this analysis forms the building blocks of a basic project. The quality of the project is a result of planning. Thus, in this stage, the basic project is designed with all the available information.
  • 8.
    STAGE-2: DEFINING REQUIREMENTS •In this stage, all the requirements for the target software are specified. These requirements get approval from customers, market analysts, and stakeholders. • This is fulfilled by utilizing SRS (Software Requirement Specification). This is a sort of document that specifies all those things that need to be defined and created during the entire project cycle.
  • 9.
    STAGE-3: DESIGNING ARCHITECTURE •SRS is a reference for software designers to come up with the best architecture for the software. Hence, with the requirements defined in SRS, multiple designs for the product architecture are present in the Design Document Specification (DDS). • This DDS is assessed by market analysts and stakeholders. After evaluating all the possible factors, the most practical and logical design is chosen for development.
  • 10.
    STAGE-4: DEVELOPING PRODUCT •At this stage, the fundamental development of the product starts. For this, developers use a specific programming code as per the design in the DDS. Hence, it is important for the coders to follow the protocols set by the association. Conventional programming tools like compilers, interpreters, debuggers, etc. are also put into use at this stage. Some popular languages like C/C++, Python, Java, etc. are put into use as per the software regulations.
  • 11.
    STAGE-5: PRODUCT TESTINGAND INTEGRATION • After the development of the product, testing of the software is necessary to ensure its smooth execution. Although, minimal testing is conducted at every stage of SDLC. Therefore, at this stage, all the probable flaws are tracked, fixed, and retested. This ensures that the product confronts the quality requirements of SRS.
  • 12.
    STAGE-6: DEPLOYMENT ANDMAINTENANCE OF PRODUCTS • After detailed testing, the conclusive product is released in phases as per the organization’s strategy. Then it is tested in a real industrial environment. It is important to ensure its smooth performance. If it performs well, the organization sends out the product as a whole. After retrieving beneficial feedback, the company releases it as it is or with auxiliary improvements to make it further helpful for the customers.
  • 13.
    FUNCTIONAL VS. NONFUNCTIONAL REQUIREMENTS • Requirements analysis is an essential process that enables the success of a system or software project to be assessed. Requirements are generally split into two types: Functional and Non-functional requirements. functional requirements define the specific behavior or functions of a system—what the system should do to meet user needs. These include features like data processing, authentication, and user interactions. In contrast, non-functional requirements specify how the system performs its tasks, focusing on attributes like performance, security, scalability, and usability.
  • 15.
    WHAT ARE FUNCTIONALREQUIREMENTS? • These are the requirements that the end user specifically demands as basic facilities that the system should offer. All these functionalities need to be necessarily incorporated into the system as a part of the contract. • These are represented or stated in the form of input to be given to the system, the operation performed and the output expected. They are the requirements stated by the user which one can see directly in the final product, unlike the non-functional requirements. • Examples: • What are the features that we need to design for this system? • What are the edge cases we need to consider, if any, in our design?
  • 16.
    WHAT ARE NON-FUNCTIONALREQUIREMENTS? • These are the quality constraints that the system must satisfy according to the project contract. The priority or extent to which these factors are implemented varies from one project to another. They are also called non-behavioral requirements. They deal with issues like: • Portability, Security, Maintainability, Reliability, Scalability, Performance, Reusability, Flexibility • Examples: • Each request should be processed with the minimum latency? • System should be highly valuable.
  • 17.
    CLASSIFICATIONS OF SOFTWAREREQUIREMENTS • Other common classifications of software requirements can be: • User requirements: These requirements describe what the end-user wants from the software system. User requirements are usually expressed in natural language and are typically gathered through interviews, surveys, or user feedback. • System requirements: These requirements specify the technical characteristics of the software system, such as its architecture, hardware requirements, software components, and interfaces. System requirements are typically expressed in technical terms and are often used as a basis for system design. • Interface requirements: These requirements specify the interactions between the software system and external systems or components, such as databases, web services, or other software applications.
  • 18.
  • 19.
    Introduction : • WinstonRoyce introduced the Waterfall Model in 1970. • This model has five phases: • Requirements analysis and specification, design, implementation, and unit testing, integration and system testing, and operation and maintenance. • The steps always follow in this order and do not overlap. • The developer must complete every phase before the next phase begins. • This model is named "Waterfall Model", because its diagrammatic representation resembles a cascade of waterfalls.
  • 20.
    1. Requirements analysisand specification phase: The aim of this phase is to understand the exact requirements of the customer and to document them properly. Both the customer and the software developer work together so as to document all the functions, performance, and interfacing requirement of the software. It describes the "what" of the system to be produced and not "how."In this phase, a large document called Software Requirement Specification (SRS) document is created which contained a detailed description of what the system will do in the common language. 2. Design Phase: This phase aims to transform the requirements gathered in the SRS into a suitable form which permits further coding in a programming language. It defines the overall software architecture together with high level and detailed design. All this work is documented as a Software Design Document (SDD).
  • 21.
    3. Implementation andunit testing: During this phase, design is implemented. If the SDD is complete, the implementation or coding phase proceeds smoothly, because all the information needed by software developers is contained in the SDD. During testing, the code is thoroughly examined and modified. Small modules are tested in isolation initially. After that these modules are tested by writing some overhead code to check the interaction between these modules and the flow of intermediate output. 4. Integration and System Testing: This phase is highly crucial as the quality of the end product is determined by the effectiveness of the testing carried out. The better output will lead to satisfied customers, lower maintenance costs, and accurate results. Unit testing determines the efficiency of individual modules. However, in this phase, the modules are tested for their interactions with each other and with the system.
  • 22.
    5. Operation andmaintenance phase: Maintenance is the task performed by every user once the software has been delivered to the customer, installed, and operational. Advantages of Waterfall model This model is simple to implement also the number of resources that are required for it is minimal. The requirements are simple and explicitly declared; they remain unchanged during the entire project development. The start and end points for each phase is fixed, which makes it easy to cover progress. The release date for the complete product, as well as its final cost, can be determined before development. It gives easy to control and clarity for the customer due to a strict reporting system.
  • 23.
    Disadvantages of Waterfallmodel • In this model, the risk factor is higher, so this model is not suitable for more significant and complex projects. • This model cannot accept the changes in requirements during development. • It becomes tough to go back to the phase. For example, if the application has now shifted to the coding phase, and there is a change in requirement, It becomes tough to go back and change it. • Since the testing done at a later stage, it does not allow identifying the challenges and risks in the earlier phase, so the risk reduction strategy is difficult to prepare.
  • 24.
    When to useSDLC Waterfall Model? • Some Circumstances where the use of the Waterfall model is most suited are: • When the requirements are constant and not changed regularly. • A project is short • The situation is calm • Where the tools and technology used is consistent and is not changing • When resources are well prepared and are available to use.
  • 25.
  • 26.
    • Prototyping isdefined as the process of developing a working replication of a product or system that has to be engineered. • It offers a small-scale facsimile of the end product and is used for obtaining customer feedback. The Prototyping concept is described below: • The Prototyping Model is one of the most popularly used Software Development Life Cycle Models (SDLC models). • This model is used when the customers do not know the exact project requirements beforehand. • In this model, a prototype of the end product is first developed, tested, and refined as per customer feedback repeatedly till a final acceptable prototype is achieved which forms the basis for developing the final product.
  • 27.
    Steps of PrototypingModel • Step 1: Requirement Gathering and Analysis: This is the initial step in designing a prototype model. In this phase, users are asked about what they expect or what they want from the system. • Step 2: Quick Design: This is the second step in the Prototyping Model. This model covers the basic design of the requirement through which a quick overview can be easily described. • Step 3: Build a Prototype: This step helps in building an actual prototype from the knowledge gained from prototype design.
  • 28.
    • Step 4:Initial User Evaluation: This step describes the preliminary testing where the investigation of the performance model occurs, as the customer will tell the strengths and weaknesses of the design, which was sent to the developer. • Step 5: Refining Prototype: If any feedback is given by the user, then improving the client’s response to feedback and suggestions, the final system is approved. • Step 6: Implement Product and Maintain: This is the final step in the phase of the Prototyping Model where the final system is tested and distributed to production, here the program is run regularly to prevent failures.
  • 29.
    • Advantages ofPrototyping Model • The customers get to see the partial product early in the life cycle. This ensures a greater level of customer satisfaction and comfort. • New requirements can be easily accommodated as there is scope for refinement. • Missing functionalities can be easily figured out. • Errors can be detected much earlier thereby saving a lot of effort and cost, besides enhancing the quality of the software. • The developed prototype can be reused by the developer for more complicated projects in the future. • Flexibility in design.
  • 30.
    • Disadvantages ofthe Prototyping Model • Costly concerning time as well as money. • There may be too much variation in requirements each time the prototype is evaluated by the customer. • Poor Documentation due to continuously changing customer requirements. • It is very difficult for developers to accommodate all the changes demanded by the customer.
  • 31.
    Applications of PrototypingModel • The Prototyping Model should be used when the requirements of the product are not clearly understood or are unstable. • The prototyping model can also be used if requirements are changing quickly. • This model can be successfully used for developing user interfaces, high-technology software-intensive systems, and systems with complex algorithms and interfaces. • The prototyping Model is also a very good choice to demonstrate the technical feasibility of the product.
  • 32.
  • 33.
    • In thisModel, you can start with some of the software specifications and develop the first version of the software. • After the first version if there is a need to change the software, then a new version of the software is created with a new iteration. • Every release of the Iterative Model finishes in an exact and fixed period that is called iteration. • The Iterative Model allows the accessing earlier phases, in which the variations made respectively. • The final output of the project renewed at the end of the Software Development Life Cycle (SDLC) process.
  • 34.
    The various phasesof Iterative model are as follows: • 1. Requirement gathering & analysis: In this phase, requirements are gathered from customers and check by an analyst whether requirements will fulfil or not. Analyst checks that need will achieve within budget or not. After all of this, the software team skips to the next phase. • 2. Design: In the design phase, team design the software by the different diagrams like Data Flow diagram, activity diagram, class diagram, state transition diagram, etc. • 3. Implementation: In the implementation, requirements are written in the coding language and transformed into computer programmes which are called Software.
  • 35.
    • 4. Testing:After completing the coding phase, software testing starts using different test methods. There are many test methods, but the most common are white box, black box, and grey box test methods. • 5. Deployment: After completing all the phases, software is deployed to its work environment. • 6. Review: In this phase, after the product deployment, review phase is performed to check the behavior and validity of the developed product. And if there are any error found then the process starts again from the requirement gathering. • 7. Maintenance: In the maintenance phase, after deployment of the software in the working environment there may be some bugs, some errors or new updates are required. Maintenance involves debugging and new addition options.
  • 36.
    When to usethe Iterative Model? • When requirements are defined clearly and easy to understand. • When the software application is large. • When there is a requirement of changes in future. Advantage(Pros) of Iterative Model: • Testing and debugging during smaller iteration is easy. • A Parallel development can plan. • It is easily acceptable to ever-changing needs of the project. • Risks are identified and resolved during iteration. • Limited time spent on documentation and extra time on designing.
  • 37.
    Disadvantage(Cons) of IterativeModel: • It is not suitable for smaller projects. • More Resources may be required. • Design can be changed again and again because of imperfect requirements. • Requirement changes can cause over budget. • Project completion date not confirmed because of changing requirements.
  • 38.
    RATIONAL UNIFIED PROCESS. Whatis a Rational Unified Process (RUP) • Rational Unified Process (RUP) is a software development process for object- oriented models. • It is also known as the Unified Process Model. It is created by Rational Corporation and is designed and documented using UML (Unified Modeling Language). • This process is included in the IBM Rational Method Composer (RMC) product. IBM (International Business Machine Corporation) allows us to customize, design, and personalize the unified process. • RUP is proposed by Ivar Jacobson, Grady Bootch, and James Rambaugh.
  • 40.
    1. Inception – •Communication and planning are the main ones. • Identifies the scope of the project using a use-case model allowing managers to estimate costs and time required. • Customers’ requirements are identified and then it becomes easy to make a plan for the project. • The project plan, Project goal, risks, use-case model, and Project description, are made. • The project is checked against the milestone criteria and if it couldn’t pass these criteria then the project can be either canceled or redesigned.
  • 41.
    2. Elaboration – •Planning and modeling are the main ones. • A detailed evaluation and development plan is carried out and diminishes the risks. • Revise or redefine the use-case model (approx. 80%), business case, and risks. • Again, checked against milestone criteria and if it couldn’t pass these criteria then again project can be canceled or redesigned. • Executable architecture baseline.
  • 42.
    3. Construction – •The project is developed and completed. • System or source code is created and then testing is done. • Coding takes place. 4. Transition – • The final project is released to the public. • Transit the project from development into production. • Update project documentation. • Beta testing is conducted. • Defects are removed from the project based on feedback from the public.
  • 43.
    5. Production – •The final phase of the model. • The project is maintained and updated accordingly. Advantages of Rational Unified Process (RUP) • Following are the advantages of Rational Unified Process (RUP): • RUP provides good documentation, it completes the process in itself. • RUP provides risk-management support. • RUP reuses the components, and hence total time duration is less. • Good online support is available in the form of tutorials and training.
  • 44.
    Disadvantages of RationalUnified Process (RUP) • Following are the disadvantages of Rational Unified Process (RUP): • Team of expert professional is required, as the process is complex. • Complex and not properly organized process. • More dependency on risk management. • Hard to integrate again and again. When to use RUP? • RUP is an excellent choice for building high-quality software within a time and budget limit.
  • 46.
    RAD (Rapid ApplicationDevelopment) Model • RAD is a linear sequential software development process model that emphasizes a concise development cycle using an element based construction approach. • If the requirements are well understood and described, and the project scope is a constraint, the RAD process enables a development team to create a fully functional system within a concise time period. • RAD (Rapid Application Development) is a concept that products can be developed faster and of higher quality through: • Gathering requirements using workshops or focus groups • Prototyping and early, reiterative user testing of designs • The re-use of software components • A rigidly paced schedule that refers design improvements to the next product version • Less formality in reviews and other team communication
  • 47.
    • The variousphases of RAD are as follows: • 1.Business Modelling: The information flow among business functions is defined by answering questions like what data drives the business process, what data is generated, who generates it, where does the information go, who process it and so on. • 2. Data Modelling: The data collected from business modeling is refined into a set of data objects (entities) that are needed to support the business. The attributes (character of each entity) are identified, and the relation between these data objects (entities) is defined.
  • 48.
    • 3. ProcessModelling: The information object defined in the data modeling phase are transformed to achieve the data flow necessary to implement a business function. Processing descriptions are created for adding, modifying, deleting, or retrieving a data object. • 4. Application Generation: Automated tools are used to facilitate construction of the software; even they use the 4th GL techniques. • 5. Testing & Turnover: Many of the programming components have already been tested since RAD emphasis reuse. This reduces the overall testing time. But the new part must be tested, and all interfaces must be fully exercised.
  • 49.
    When to useRAD Model? • When the system should need to create the project that modularizes in a short span time (2-3 months). • When the requirements are well-known. • When the technical risk is limited. • When there's a necessity to make a system, which modularized in 2-3 months of period. • It should be used only if the budget allows the use of automatic code generating tools.
  • 50.
    Advantage of RADModel • This model is flexible for change. • In this model, changes are adoptable. • Each phase in RAD brings highest priority functionality to the customer. • It reduced development time. • It increases the reusability of features.
  • 51.
    Disadvantage of RADModel • It required highly skilled designers. • All application is not compatible with RAD. • For smaller projects, we cannot use the RAD model. • On the high technical risk, it's not suitable. • Required user involvement.
  • 52.
    TIME BOXING MODEL •In time boxing model, development is done iteratively as in the iterative enhancement model. However, in time boxing model, each iteration is done in a timebox of fixed duration. • The functionality to be developed is adjusted to fit the duration of the timebox. • Moreover, each timebox is divided into a sequence of fixed stages where each stage performs a clearly defined task (analysis, implementation, and deploy) that can be done independently. • This model also requires that the time duration of each stage is approximately equal so that pipelining concept is employed to have the reduction in development time and product releases.
  • 54.
    Advantages • Speeds upthe development process and shortens the delivery time • Well suited to develop projects with a number of features in short time period. Disadvantages • Project management becomes more complex. • Not suited to projects in which entire development work cannot be divided into multiple iterations of almost, equal duration.
  • 55.
    AGILE METHODS • Dissatisfactionwith the overheads involved in software design methods of the 1980s and 1990s led to the creation of agile methods. These methods: • – Focus on the code rather than the design • – Are based on an iterative approach to software development • – Are intended to deliver working software quickly and evolve this quickly to meet changing requirements. • The aim of agile methods is to reduce overheads in the software process (e.g. by limiting documentation) and to be able to respond quickly to changing requirements without excessive rework.
  • 56.
    THE PRINCIPLES OFAGILE METHODS • Customer involvement • Customers should be closely involved throughout the development process. Their role is provide and prioritize new system requirements and to evaluate the iterations of the system. • Incremental delivery • The software is developed in increments with the customer specifying the requirements to be included in each increment. • People not process • The skills of the development team should be recognized and exploited. Team members should be left to develop their own ways of working without prescriptive processes.
  • 57.
    • Embrace change •Expect the system requirements to change and so design the system to accommodate these changes. • Maintain simplicity • Focus on simplicity in both the software being developed and in the development process. Wherever possible, actively work to eliminate complexity from the system.
  • 58.
    AGILE METHOD APPLICABILITY •Product development where a software company is developing a small or medium-sized product for sale. • Custom system development within an organization, where there is a clear commitment from the customer to become involved in the development process and where there are not a lot of external rules and regulations that affect the software. • Because of their focus on small, tightly-integrated teams, there are problems in scaling agile methods to large systems.
  • 59.
    PLAN - DRIVENAND AGILE DEVELOPMENT Plan - driven development • – A plan-driven approach to software engineering is based around separate development stages with the outputs to be produced at each of these stages planned in advance. • – Not necessarily waterfall model – plan-driven, incremental development is possible • – Iteration occurs within activities. Agile development • – Specification, design, implementation and testing are inter-leaved and the outputs from the development process are decided through a process of negotiation during the software development process.
  • 60.
    EXTREME PROGRAMMING? • Extremeprogramming is a software development methodology that’s part of what’s collectively known as agile methodologies. • XP is built upon values, principles, and practices, and its goal is to allow small to mid-sized teams to produce high-quality software and adapt to evolving and changing requirements. • XP Values • The XP values: communication, simplicity, feedback, courage, and respect. Let’s look at each one of them in more detail.
  • 62.
    XP Values • Valuesoffer teams purpose, guiding them in making high-level decisions. However, values are abstract and difficult to apply in concrete terms in the real world. The five values are: • Communication: You can’t work together effectively without sharing knowledge, and you can’t share knowledge without communication. • Simplicity: Developers can save time and effort by writing simple, effective code that works properly. Ultimately, the less complex code enhances product value.
  • 63.
    • Feedback: Early,constant feedback is ideal for team members who release frequent software deliveries, helping them to adjust as the project evolves and changes. The sooner programmers know that the product requires changes, the easier it is to create those changes (and less painful). • Respect: Every team member cares about their work, and everyone contributes. • Courage: It takes guts to admit you're mistaken and that your idea didn't work and must be changed. Being honest takes courage, and you need honesty in providing realistic estimates, even if stakeholders don't like the truth.
  • 64.
    XP Principles • Unlikevalues, principles are more grounded, down-to-earth, concrete ideas. Principles define what teams must do specifically and provide a means for team members to hold each other accountable to XP’s values. The five principles are: • Fast feedback: This principle means getting feedback quickly and responding to it fast, and not putting it off. • Assumed simplicity: Team members must direct their energy on whatever task has the highest priority and avoid unnecessary or redundant jobs. Keep it simple.
  • 65.
    • Incremental changes:It's better to make small changes step-by-step than to let them accumulate and handle them all simultaneously. • Embrace change: Speaking of changes, if the client wants to modify the product, programmers should support the idea and map out how they will incorporate the new changes. • Produce quality work: A team that works well together will inevitably create a superior product and take pride in the result.
  • 66.