1
CHAPTER ONE
INTRODUCTION
1.1 Background
The report is the result of the internship conducted in Living Eyes Media. I selected
Living Eyes Media, a web and android development company to complete my
internship as a Laravel developer.
The aim of the project was to develop a prototype to be used as the first stage in
building a commercial website for Travel Company. The company requires a website
that will appeal to their existing customer base. The website has to therefore try and
satisfy different customer needs. Aside from the prototype, the objectives of this
project were to summaries the current business, perform a feasibility study to assess if
the website is feasible and enable the company to perform basic updates easily. An
internal system was also built to enable to update the offers and the text in the
commercial website.
The report structure will follow the process of the systems development life cycle. It
will begin with a background research of the technologies that were used and why
they were chosen. A feasibility study will then be conducted, followed by analysis of
the business. This will then lead into design, which plans the system and
implementation, which describes how it was built. Finally evaluation will judge and
discuss if the system was successful by certain criteria.
2
1.2 Objectives of the study
1.2.1 General objectives
Even with the popularity of online travel booking websites that let consumers play
travel agent, the number of actual real-life travel agents remains strong. This shows
that when it comes to investing in vacations, a number of people prefer to leave the
planning to professionals. Setting clear objectives will help you fulfill or exceed your
clients' travel expectations and give them a reason to put their travel trust in you.
1.2.2 Specific Objectives
 To manage the expedition and trekking work centrally
 To promote organizational information via digitally
 To provide Packages information that serve by company
 To provide Online Request System to traveler
 To provide Online Package Booking System to traveler
1.3 Methodology
Methodology is the systematic, theoretical analysis of the methods applied to a field
of study. It comprises the theoretical analysis of the body of methods and principles
associated with a branch of knowledge. Typically, it encompasses concepts such as
philosophical or theoretical frameworks, theoretical model, phases and quantitative or
qualitative techniques. A methodology does not set out to provide solutions- it is,
therefore, not the same as a method. Instead, a methodology offers the theoretical
underpinning for understanding which method, set of methods, or best practices can
be applied to specific case.
1.3.1 Organizational Selection
The selection of organization is the most important and crucial decision part of the
internship program. Organization which allows to work under the supervisor who will
provide directions, monitor duties and spend time mentoring would be excellent. A
successful internship experience is an appropriate organization provides awareness of
specific needs and understanding of the options available. Selection of proper
3
organization will help to work with interest and learning strength. Student can work
with motives and intelligence.
I narrowed down my search to company choices from interest and sent curriculum
vitae (C.V), and make sure to find out the web development company using Laravel
as I was focused in web development. Afterwards, I was called in and allowed to
proceed.
1.3.2 Placement
During the internship period I was provided work space with other employee and
treated as developer. In the internship period of three month, I was supervised by
Netra Poudel, they assign me different task that is carried out while developing
website and making RESTFUI API integration. In the term of four, the two designers,
one is Android developer and one is Laravel developer. From team of four I was
taking part in Laravel developer.
1.3.3 Duration
My internship period at Living Eyes Media was from January 3rd 2018 and still
running. My working hour was seven hours per day from 10:00 A.M. to 5:00 P.M.
My activity schedule was majorly to develop web and RESTFUL API integration for
mobile development using Laravel.
S.N Task Performed Time Devoted
1 Requirement Analysis 15 Days
2 Development(Front-end and Back-end) 2 month
3 Testing and maintenance 15 Days
Table 1.1: Task performed and duration
1.3.4 Activities Performed
I was involved in different web developing activities during my internship period.
Some of the activities performed in the organization are as listed below:
 Creating web development using Laravel
 Creating RESTFUL API integration for mobile development using Laravel
4
 Testing app flow
 Research for new ideas, creativity and to maintain good performance and quality
for app
 Database Management (Maintain all database structure for app)
Table 1.2: Gantt Chart
2.3 Limitation of the study
There have been some limitations despite the hard work to make it fully approved.
Some of the limitations are described as follows:
 There is no online payment system integrated.
 If there is group then only one member’s details and number of travelers are
record in database.
 There is no booking cancellation option exist in system.
Task
Name
1st
Months 2nd Months 3rd Months
1
st
week
2nd
week
3rd
week
4th
week
1st
week
2nd
week
3rd
week
4th
week
1st
week
2nd
week
3rd
week
4th
week
Planning
Analysis
Design
Coding
Testing
Mainten
ance
5
CHAPTER TWO
INTRODUCTION TO IT INDUSTRY
2.1 Brief Introduction to Information Technology Industry
Information Technology (IT) industry is one of the fastest growing industries. It
industry has built up valuable brand equity for itself in the global markets. The IT
industry has also created significant demand in the education sector, especially for
engineering and computer science. IT industry trade association defines IT as the
“utilization of computing via hardware, software, services, and infrastructure to
create, store, exchange, and leverage information in its various forms to accomplish
any number of objectives. IT industry is in growth phase since last five years. It is
growing at a fast pace. Information technology (IT) has become a vital and integral
part of every business plan. From Multinational Corporation who maintains
mainframe systems and databases to small business can best be determined by looking
at how it is being used across the business world.
Way of looking at the evolution of IT is to focus on the specific contribution of
technological inventions and advances to the industry’s key growth driver:
digitization and the resulting growth in the amount of digital data created, shared, and
consumed. We are probably going to see soon and maybe already are experiencing a
new phase in the evolution of IT and a new quantitative and qualitative leap in the
growth of data. The cloud a new way to deliver IT, big data a new attitude towards
data and its potential value, and the interest of things is connecting billions of
monitoring and measurement devices quantifying everything, combine to sketch for
us the future of IT.
In the context of Nepal, IT sector is one of the growth sectors. IT in Nepal is just on
starting phase. Some of the organization is following the IT in their working lifestyle.
IT is based on using of technological part in the work for the fast and reliable delivery
of services. IT sector in Nepal mainly based on the foreign outsourcing jobs. Before
ten year no one knows about IT in Nepal but now days directly indirectly they are
involve in IT and IT in Nepal is quite emerging and hot term but the entire task are
not bounded in IT boundary. Many organizations are migrating to IT implemented
6
task which create more and more job opportunities in IT sector for Nepal IT
professionals. IT in Nepal is fast growing sector among other IT moves forward in the
high pace. The foreign company and investor are research in IT in Nepal and its
growing. IT is almost fast forwarding in worldwide scenario, like wise in Nepal also
the overall progress enhancement also due to IT development. IT in Nepal is in
growing in supersonic speed, so for the proper utilization of IT we have to catch up
the speed and maintain progress for the development of IT in Nepal.(Source: it-
careers).
2.2 Web Development in Nepal
Web development is a broad term for the work involved in developing a web site for
the Internet (WWW) or an intranet (a private network). Web development can range
from developing the simplest static single page of plain text to the most complex web
based internet applications, electronic business, and social network services. This can
be anything in term of Website Designing. Actual HTML Coding or programming of
the web pages, back-end programming of the web applications and any custom web
server configuration files. Generally under web application development refers to
non-web design work such as programming and coding for the websites.
In the market there are lots of web development software and web development and
coding for the websites.
In the market there are lots of web development software and web development
application available for the custom web developments.
 Microsoft.NET
 LAMP is two main web development tools available in the market.
Now more than ever, developers and designers are beginning to see the potential for
using Word-press as a way to build web applications. By that, Word-press can be used
for more than the blogging and more than just content management: Instead, it can be
used to power database (back-end applications) that run within the context of the web
browser.
The exact number of software companies in Nepal is hard to find. Every year more
than thousand graduates enter the job market and they seem to find a place to work-
7
mostly at established companies and some starting their own business. No matter,
what the case is, the unfortunate thing is lack of adequate information about existing
IT companies in Nepal is not helping IT industry grow. The ranking of given Top ten
software companies of Nepal is based on voting. (Source: everslist.org)
 Verisk Information Technologies
 Deerwalk
 Leapfrog
 Brain Digit IT Solution
 HiTech Solution and Services
2.3 Opportunities and Challenges
2.3.1 Opportunities
It also provide opportunity to make your and other’s life easy innovate ideas and
techniques. Information Technology (IT) has now became a core aspect of almost all
business in Nepal which adds more stars on the IT qualifications and increased the
scope of professional in Nepal.
 Generate high growth, investment and significant profits.
 Providers focuses on the local market, export-oriented providers (e.g.
offshore center), and hybrid providers.
 Potential rewards can be determined easily.
 Leadership opportunities.
2.3.2 Challenges
 IT suffers from bad reputation when it comes to satisfying customer needs.
 Make the best use of technologies like cloud and mobile computing.
 Meeting budget constraints is though even in the best of times.
 Culture of teamwork among members with diverse backgrounds and varying
ethnicities.
 Manage and tame the complexity i.e. one single developer can no longer
knows everything needed to be proficient at his or her job.
8
CHAPTER THREE
INTRODUCTION TO ORGANIZATION
3.1 Introduction
Living Eyes Media is an effective and highly professional web service company
offering a wide range services to our clients throughout the world. Living Eyes Media
particularly specialize in interactive design Search Engine Optimization and Online
marketing Services as well as offering a wide range of consulting services. We work
to provide creative and affordable solutions for medium to large business concerns.
Living Eyes Media is one of the best software company based in Kathmandu Nepal,
started in 2073, offers a huge quality rage of Website Design, Web Development,
Mobile Application Development, Search Engine Optimization (SEO), Social Media
Optimization (SMO), etc.
3.2 Objectives of an Organization
 Offer top class web services to valued clients
 Get new heights in web development IT sector in Nepal
 Make website smoother, faster and better
Fig 3.1: Structure of Organization
CEO
Technical
Department
Administration
Department
Project
Manager
System
Administrato
r
Finance
Department
HR
Department
9
3.3 Services of Living Eyes Media
3.3.1 Web Design
Living Eyes Media services include building static and truly dynamic websites
allowing our clients to unlock the site potential to quickly reach their target market.
Artistic way of creating the user friendly website that looks captivating while still
ensuring that a website visitor can access relevant information that are looking for.
Web design refers to layout and graphics but the main idea of crafting a websites is to
transfer the message across the web.
3.3.2 Web Development
Strong and accurate web development binds the design of website so that there are an
error-free loading pages and a smooth web structure to create good looking and
effective website.
3.3.3 E-Commerce
Living Eyes Media design and develop E-Commerce websites that help you generate
business. Living Eyes Media would love to create online store with new features,
tools, analytic that looks cool and work effectively on any devices.
3.3.4 Mobile Application Development
Living Eyes Media develop not only website it also develop application for mobile
devices such as Android.
3.3.5 Search Engine Optimization
Living Eyes Media use genuine, long term, non-tricks involved organic based SEO
techniques that are approved and according to the guidelines provides by search
engines like Google, Bing, Yahoo, etc.
3.3.6 Social Media Optimization
Living Eyes Media offers social media optimization and SEO services in Nepal.
Social media promotion is a cost effective and powerful online marketing tool for
every business. Being active on popular social Medias sites like Facebook, Twitter,
10
Google+, YouTube, etc. in are economical way to reach targeted audiences and mass
of people in short period of time. It will not only increase the traffic to website but
also helps to expand brand awareness and recognition.
3.4 Technologies in IT Frame Technology
a. Laravel Framework
Laravel is accessible, yet powerful, providing powerful tools needed for large,
robust applications. A superb inversion of control container, expressive migration
system, and tightly integrated unit testing support give you the tools you need to
build any application with which you are tasked.
b. PHP and MYSQL
PHP is the most popular scripting language for web development. It is free, open
source and server-side. MySQL is a Relational Database Management System that
uses Structured Query Language. It is also free and open source. The combination
of PHP and MySQL gives unmet options to create just about any kind of website -
from small contact form to large corporate portal.
c. Bootstrap
Open source toolkit for developing with HTML, CSS, and JS. Quickly prototype
your ideas or build your entire app with our Sass variables and mixins, responsive
grid system, extensive prebuilt components, and powerful plugins built on jQuery.
d. HTML5, CSS3
HTML and CSS are two of the core technologies for building Web pages. HTML
provides the structure of the page, CSS the (visual and aural) layout, for a variety
of devices. Along with graphics and scripting, HTML and CSS are the basis of
building Web pages and Web Applications.
e. JavaScript and Jquery
JavaScript and JQuery create the same sense of loss and confusion. JavaScript is
one of the most simple, versatile and effective languages used to extend
functionality in websites, and jQuery is a JavaScript library used to simplify
JavaScript programming. Together, they perform the visual effects, processing
and calculation of data on Web pages with ease. Dynamic styling and animation
can be achieved only through JavaScript and jQuery.
11
CHAPTER FOUR
ANALYSIS OF ACTIVITIES DONE
4.1 Analysis of Activities Done
Web design encompasses many different skills and disciplines in the production and
maintenance of websites. The different areas of web design include web graphic
design; interface design; authoring; including standardized code and proprietary
software; user experience design; and search engine optimization. Everything from
simple websites and even applications are built with Laravel. Often many individuals
will work in teams covering different aspects of the design process, although some
designers will cover them all. The term web design is normally used to describe the
design process relating to front-end (client side) design of a website including writing
mark up. During my three month of period, I performed the different activities that are
required while developing website.
Expedition and Trekking Management System is Web Application for all those who
are interested to Travel and Trekking. The main aim of this app to make interactive
travel platform for everyone who loves nature. It will also make Travel booking so
much comfortable for both traveler and owners with a click of button.
4.2 Features
 Management of Offers and Travel Rates
 Tracking the Availability of the Travel Products
 Provide Description of the Travel Products
 SEO Support
 Multi-language and Currencies
 Online Booking
 Generate Automated Travel Document
 Dynamic Package
12
4.3 System Development Procedure
There are various software development approaches defined and designed which are
used during development process of software, these approaches are also referred as
“Software development Process models” some e.g. waterfall model, incremental
model, V-model, iterative model, etc. Each process model follows a particular life
cycle in order to insure success in process of software development.
For the development of this software followed a traditional system development
procedure which is generally known as system development procedure which is
generally known as system development life cycle. SDLC is a conceptual model used
in project management that describes the stages involved in an information system
development project, from an initial feasibility study through maintenance of the
completed system.
Following are the different stages followed during the system development.
Fig 4.1: System Development Life Cycle
4.3.1 System Investigation
The first phase of SDLC is to investigate that there exist problem in the existing
system and can the problems be solved by improving the system or need to replace
the existing system with new system to overcome the problem.
a) Feasibility study, which investigates the possibility of carrying out the project given the
available resources the company has.
Requirement gathering
Design
Implementation or Coding
Testing
Maintenance
Deployment
13
b) Investigation of current environment, which explores the system as a whole.
c) Business system options, having investigated the current system, the analyst
must decide on the overall design of the new system.
Contents of a Business Systems Options Report
 The degree of automation
 The boundary between the system and the users
 The distribution of the system, for example, is it centralized to one office or
spread out across several?
 Cost/benefit analysis
 Impact of the new system
d) Definition of requirements, Failure to meet requirements can result in installation
problems or performance problems.
e) Technical system options, there is a need for interaction with project management
and other expertise to provide the information required to shape the Technical
Systems Options. The main aim of this stage is to provide a firm basis for
development of the system.
f) Logical design process helps you to implement a database that satisfies the
requirements of your business organization.
g) Physical Design, Work with our front-end design and physical design teams to
develop leading-edge physical implementations and products.
This is applicable for teams as it “relies on the skills of key personnel being
available”. The heavily structured format of SDLC indicates that it is generally used
for large-scale development projects and requires much documentation.
4.3.2 System Analysis
The end-user’s requirements should be determined and documented, what their
expectations are for the system, and how it will perform. A feasibility study will be
made for the project as well, involving determining whether it’s organizationally,
economically, socially, technologically feasible. It’s very important to maintain strong
communication level with the clients to make sure you have a clear vision of the
finished product and its function.
14
It consists of defining the problem, identifying its cause, specifying the solution and
the information requirements that must be met by a system solution, and identifying
the information requirements that must be met by a system solution. This phase
includes Requirement analysis. The main goal of this phase is to clearly gather
customer requirements, avoid ambiguities and finalize the project scope.
4.3.2.1 Requirement Analysis
Functional Requirements
 Collect data of customer personal information (name, address, tel number etc.)
 Customers can view or find the information about tours and trekking packages and
calculate system of time, ways, and price to the destination place.
 Customers can search for booking packages after select date time to go.
 Customers can review place or find another friends and people reviews.
 The customers can see private history with analyze with booking, transport, price,
time, etc. And keep or share the information.
 Customers can note with text or plan trip with themselves.
 Customers can find the location themselves and share location if they want.
 The customers can see weather of each area inside map or place that they want to
go.
 The customers can book using the application with email.
Non-Functional Requirement
 Customers do challenge for fun traveling with check in(get point to find discount)
 Promotion can change by admin.
 Customers can add new place if in the search and map doesn't have by fill in
inside website helper function.
4.3.3 System Design
The design phase comes after a good understanding of customer’s requirements; this
phase defines the elements of a system, the components, the security level, modules,
architecture and the different interfaces and type of data that goes through the system.
A general system design can be done with a pen and a piece of paper to determine
how the system will look like and how it will function, and then a detailed and
15
expanded system design is produced, and it will meet all functional and technical
requirements, logically and physically.
Web designers use a variety of different tools depending on what part of the
production process they are involved in. These tools are updated over time by newer
standards and software but the principles behind them remain the same. Technologies
used to create websites include W3C standards like HTML and CSS, which can be
hand-coded or generated by WYSIWYG editing software. Other tools web designers
might use include mark up validators and other testing tools for usability and
accessibility to ensure their websites meet web accessibility guidelines.
4.3.3.1 Data Model
Business applications, data integration, master data management, data warehousing,
big data and data lakes; these all have a common and essential ingredient. The data
model is the backbone of almost all of our high value, mission critical, business
solutions from e-Commerce and Point-of-Sale, through financial, product, and
customer management, to business intelligence and IoT.
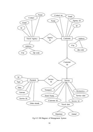
4.3.3.2 Entity Relationship Diagram (ERD)
Entity Relationship diagrams is abstract and conceptual representation of data which
produce a type of conceptual schema. It shows the relationships between entities in a
database.
16
Fig 4.2: ER Diagram of Management System
Travel Agency Customer
ServicePayment
Contact
no.
Name
Email
Id
Address
Name
Address
Agency
Id
Service
Id
Service Id
Id
Type
Amount
Date
Other details
Customer
Id
Customer Id
Hotel Name
Transport
type
Service Id
Service date
Travel date
Destination
Id
City
Zip code
Contact no.
Email
Departure Annual
City Zip code
Agency Id
17
4.3.3.3 Use Case Diagram
Use cases diagrams are graphically model the functionality of the system using actors
and use cases. Use case diagrams are used to specify requirements on a subject,
required usage of a system. An organization, a person or an external system can be
represented as actors and their interactions with the system represented in use cases.
Following notations are used to design Use Case Diagram
Table 4.1: Notation used in use case diagram
Admin Normal User
Fig 4.3: Use Case diagram of Management System
Notation Representation
Actor
Use Case
Link
Register
Login
Manage Content
Post Package Date-Cost
Package Review
Package Booking
Request Package
18
4.3.3.4 User Interface Design
The process of making interfaces in software or computerized devices with a focus on
looks or style. Designers aim to create designs users will find easy to use and
pleasurable. With the help of this, access points where users interact with designs.
Once you know about your user, make sure to consider the following when designing
your interface:
- Keep the interface simple
- Create consistency and use common UI elements
- Be purposeful in page layout
- Strategically use color and texture
- Use typography to create hierarchy and clarity
- Make sure that the system communicates what’s happening
- Think about the defaults
4.3.3.4.1 Starting With Laravel
Laravel utilizes Composer to manage its dependencies. So, before using Laravel we
have to install Composer first in our machine. To install Composer we have to go
www.getcomposer.org and download Composer.
After installing Composer in our machine then we must open terminal or CMD and
Via Laravel Installer first, download the Laravel installer using Composer: composer
global require "laravel/installer". To create the project Via Composer, you may also
install Laravel by issuing the Composer create-project command in your terminal:
‘composer create-project --prefer-dist laravel/laravel projectname’ and via Laravel,
‘laravel new projectname’. ‘php artisan serve’ command will start a development
server at http://127.0.0.1:8000.
19
4.3.3.4.2 Starting Server
PHP is server-side scripting language for producing dynamic web pages. PHP
program can be run under various like WAMP, XAMPP etc.
 WAMP Server: this server is a web development platform which helps in
creating dynamic web applications.
 XAMPP Server: it is a free open source cross-platform web server package. I
am using XAMPP Server to run my program.
4.3.3.4.3 Creation of Database
There are several ways which can be use to connect to MySQL database server to
create a database, one of them which I have been followed is by using graphical user
interface such as phpmyadmin. When we install laravel we should provide hostname,
database name, user name, password, port number and connection in .env file. Then
after this we create same database name in phpmyadmin.
20
4.3.3.4.4 Login Page for System
Only valid email address can login. In this page system admin should enter valid
email address and password to enter system dashboard. After entering admin should
manage the traveler as well as content of the system.
4.3.3.4.5 Folder Structure
Following figures shows the structure of the source code where classes, libraries,
CSS, files, images, JavaScript files and configuration files included.
4.3.4 System Installation
The main activity of the installation phase is to translate the agreed design to source
code using selected programming language in the best possible manner.
4.3.4.1 System Requirement
The section describes the Hardware components and Software requirements needed
for effective and efficient running of the system.
21
Client Requirements
 1 GB RAM
 P4 Processor or higher
 Any OS with minimum internet speed of 192 kbps.
Server Requirements
 PHP >= 7.1.3
 OpenSSL PHP Extension
 PDO PHP Extension
 Mbstring PHP Extension
 Tokenizer PHP Extension
 XML PHP Extension
 Ctype PHP Extension
 JSON PHP Extension
4.3.4.2 Tools Used for Design and Development
For the design of database for the system XAMPP Server is used as a database tool.
Sublime Text is used as the IDE for web development tool. For the design and
development of system following tools are used:
 phpstorm
 XAMPP Server
 Laravel
 CSS
 HTML
 Bootstrap
 JavaScript
4.3.5 System Testing
Testing phase is a critical point as it is the stage that the software being verifies and
validates to work as expect. It will check whether the software meets specified
requirements and statistics the needs of stakeholders. So the following approach takes
part to make this phase a success.
22
4.3.5.1 Testing Method
At the design phase, test cases were prepared to test the system with sample data. It
includes expected outputs, interface standards which will later compared with the
actual. When finish implementing modules, perform integration testing to check
whether communications between the modules are functioning properly.
Testing url: http://www.sherpaexpeditiontrekking.com
Testing focus: Cross-browser testing, form functionality
Test
status
Pages
/ area
Scope Expected result File
ref
Unit
Testing
Ready Home
Page
Scenario: User view and clicks
on header link
Actions:
1) Click on Logo
2) Click on main nav links and
dropdowns
3) Click on Register link
4) Select search term and
submit
- Verify content /
design
- Main nav and
dropdown links take
user to those section
- Register link takes
user to registration
page
- Search text user to
search results page
Ready Home
Page
Scenario: User views carousel
heros.
Test Conditions:
1) View autorotation.
2) Click on arrows to manually
rotate.
3) Click on links within each
slide.
- Verify
content/design
- Carousel auto-rates.
- User can manually
rotate by selecting
arrows.
- Carousel maker
moves location to
the right to represent
each slide.
- Verify all links.
6 Carousel
rotate
automatically.
Also works
when the
arrows are
clicked.
Expected
result: The
slides should
rotate every 6
seconds upon
page load.
Ready Login
Page
Scenario: User Login
Test Conditions:
1) Input forms
2) Submit buttons
3) Remember me check box
- Validate forms
- Check the user
- If user is valid then
successfully login
Table 4.2: Test Case
23
4.3.6 System Deployment
In this phase, the system is ready to be deployed and installed in customer’s premises,
ready to become running, live and productive, training may be required for end users
to make sure they know how to use the system and to get familiar with it, the
implementation phase may take a long time and that depends on the complexity of the
system and the solution it presents.
It’s the actual construction process after having a complete and illustrated design for
the requested system. The actual code is written here, and if the system contains
hardware, then the implementation phase will contain configuration and fine-tuning
for the hardware to meet certain requirements and functions.
4.3.6.1 System Maintenance
In this phase, periodic maintenance for the system will be carried out to make sure
that the system won’t become obsolete, this will include continuously evaluating
system’s performance, and it also includes providing latest updates for certain
components to make sure it meets the right standards and the latest technologies to
face current security threats. It’s important to mention that excellent communication
level should be maintained with the customer, and Prototypes are very important and
helpful when it comes to meeting the requirements. By building the system in short
iterations; we can guarantee meeting the customer’s requirements before we build the
whole system.
24
CHAPTER FIVE
CONCLUSION
5.1 Conclusion
In review this internship has been an excellent and rewarding experience. Intern has
been able to meet and network with so many people that surely will be able to help
with opportunities in the future.
One main thing that intern have learn through this internship is time management
skills as well as self-motivation. When intern first started, intern did not think that,
intern was able to remain in an office for 8 hours/day, 6 days a week working. Once
intern realize what intern had to do, intern organize, they and work so that intern was
not overlapping or wasting hours. From this internship and time management intern
had to learn how to motivate own self through being in the office for so many hours.
Working at Living Eyes Media, intern learns lots of new things and also engages in
development of support system. Being a developing member of this system, help to
gain knowledge in terms of technical field as well as in terms of non technical field.
Which I found was equally important. I was for fortunate that the staffs at Living Eyes
Media were very friendly and even fresher like me had not much problem to adjust in
the organizational environment.
25
BIBLIOGRAPHY
 https://css-tricks.com/almanac/properties/b/box-shadow (8 jan, 2018)
 https://developers.google.com/maps/documentation/javascript/tutorial (18
March, 2018)
 https://getbootstrap.com/docs/4.1/getting-started/introduction (5 April, 2018)
 http://hex2rgba.devoth.com (3 sept, 2018)
 https://laravel.com/docs/5.6 (9 sept, 2018)
 https://scotch.io/tutorials/laravel-social-authentication-with-socialite (8 jan,
2018)
26
APENDICES
Snapshot of Login signup page. Admin should enter valid email address and password
to view their dashboard.
Snapshot of dashboard. After admin login they enter to their dashboard. Above
snapshot is of admin dashboard.
Snapshot of booked view page. All the details about Packages and Travelers details
which they booked.
27
Snapshot of Package booking page. Travelers able to book the package with specified
date and cost as well as request package for interested date and cost.
Snapshot of review page. Travelers are review the package.

Internship report

  • 1.
    1 CHAPTER ONE INTRODUCTION 1.1 Background Thereport is the result of the internship conducted in Living Eyes Media. I selected Living Eyes Media, a web and android development company to complete my internship as a Laravel developer. The aim of the project was to develop a prototype to be used as the first stage in building a commercial website for Travel Company. The company requires a website that will appeal to their existing customer base. The website has to therefore try and satisfy different customer needs. Aside from the prototype, the objectives of this project were to summaries the current business, perform a feasibility study to assess if the website is feasible and enable the company to perform basic updates easily. An internal system was also built to enable to update the offers and the text in the commercial website. The report structure will follow the process of the systems development life cycle. It will begin with a background research of the technologies that were used and why they were chosen. A feasibility study will then be conducted, followed by analysis of the business. This will then lead into design, which plans the system and implementation, which describes how it was built. Finally evaluation will judge and discuss if the system was successful by certain criteria.
  • 2.
    2 1.2 Objectives ofthe study 1.2.1 General objectives Even with the popularity of online travel booking websites that let consumers play travel agent, the number of actual real-life travel agents remains strong. This shows that when it comes to investing in vacations, a number of people prefer to leave the planning to professionals. Setting clear objectives will help you fulfill or exceed your clients' travel expectations and give them a reason to put their travel trust in you. 1.2.2 Specific Objectives  To manage the expedition and trekking work centrally  To promote organizational information via digitally  To provide Packages information that serve by company  To provide Online Request System to traveler  To provide Online Package Booking System to traveler 1.3 Methodology Methodology is the systematic, theoretical analysis of the methods applied to a field of study. It comprises the theoretical analysis of the body of methods and principles associated with a branch of knowledge. Typically, it encompasses concepts such as philosophical or theoretical frameworks, theoretical model, phases and quantitative or qualitative techniques. A methodology does not set out to provide solutions- it is, therefore, not the same as a method. Instead, a methodology offers the theoretical underpinning for understanding which method, set of methods, or best practices can be applied to specific case. 1.3.1 Organizational Selection The selection of organization is the most important and crucial decision part of the internship program. Organization which allows to work under the supervisor who will provide directions, monitor duties and spend time mentoring would be excellent. A successful internship experience is an appropriate organization provides awareness of specific needs and understanding of the options available. Selection of proper
  • 3.
    3 organization will helpto work with interest and learning strength. Student can work with motives and intelligence. I narrowed down my search to company choices from interest and sent curriculum vitae (C.V), and make sure to find out the web development company using Laravel as I was focused in web development. Afterwards, I was called in and allowed to proceed. 1.3.2 Placement During the internship period I was provided work space with other employee and treated as developer. In the internship period of three month, I was supervised by Netra Poudel, they assign me different task that is carried out while developing website and making RESTFUI API integration. In the term of four, the two designers, one is Android developer and one is Laravel developer. From team of four I was taking part in Laravel developer. 1.3.3 Duration My internship period at Living Eyes Media was from January 3rd 2018 and still running. My working hour was seven hours per day from 10:00 A.M. to 5:00 P.M. My activity schedule was majorly to develop web and RESTFUL API integration for mobile development using Laravel. S.N Task Performed Time Devoted 1 Requirement Analysis 15 Days 2 Development(Front-end and Back-end) 2 month 3 Testing and maintenance 15 Days Table 1.1: Task performed and duration 1.3.4 Activities Performed I was involved in different web developing activities during my internship period. Some of the activities performed in the organization are as listed below:  Creating web development using Laravel  Creating RESTFUL API integration for mobile development using Laravel
  • 4.
    4  Testing appflow  Research for new ideas, creativity and to maintain good performance and quality for app  Database Management (Maintain all database structure for app) Table 1.2: Gantt Chart 2.3 Limitation of the study There have been some limitations despite the hard work to make it fully approved. Some of the limitations are described as follows:  There is no online payment system integrated.  If there is group then only one member’s details and number of travelers are record in database.  There is no booking cancellation option exist in system. Task Name 1st Months 2nd Months 3rd Months 1 st week 2nd week 3rd week 4th week 1st week 2nd week 3rd week 4th week 1st week 2nd week 3rd week 4th week Planning Analysis Design Coding Testing Mainten ance
  • 5.
    5 CHAPTER TWO INTRODUCTION TOIT INDUSTRY 2.1 Brief Introduction to Information Technology Industry Information Technology (IT) industry is one of the fastest growing industries. It industry has built up valuable brand equity for itself in the global markets. The IT industry has also created significant demand in the education sector, especially for engineering and computer science. IT industry trade association defines IT as the “utilization of computing via hardware, software, services, and infrastructure to create, store, exchange, and leverage information in its various forms to accomplish any number of objectives. IT industry is in growth phase since last five years. It is growing at a fast pace. Information technology (IT) has become a vital and integral part of every business plan. From Multinational Corporation who maintains mainframe systems and databases to small business can best be determined by looking at how it is being used across the business world. Way of looking at the evolution of IT is to focus on the specific contribution of technological inventions and advances to the industry’s key growth driver: digitization and the resulting growth in the amount of digital data created, shared, and consumed. We are probably going to see soon and maybe already are experiencing a new phase in the evolution of IT and a new quantitative and qualitative leap in the growth of data. The cloud a new way to deliver IT, big data a new attitude towards data and its potential value, and the interest of things is connecting billions of monitoring and measurement devices quantifying everything, combine to sketch for us the future of IT. In the context of Nepal, IT sector is one of the growth sectors. IT in Nepal is just on starting phase. Some of the organization is following the IT in their working lifestyle. IT is based on using of technological part in the work for the fast and reliable delivery of services. IT sector in Nepal mainly based on the foreign outsourcing jobs. Before ten year no one knows about IT in Nepal but now days directly indirectly they are involve in IT and IT in Nepal is quite emerging and hot term but the entire task are not bounded in IT boundary. Many organizations are migrating to IT implemented
  • 6.
    6 task which createmore and more job opportunities in IT sector for Nepal IT professionals. IT in Nepal is fast growing sector among other IT moves forward in the high pace. The foreign company and investor are research in IT in Nepal and its growing. IT is almost fast forwarding in worldwide scenario, like wise in Nepal also the overall progress enhancement also due to IT development. IT in Nepal is in growing in supersonic speed, so for the proper utilization of IT we have to catch up the speed and maintain progress for the development of IT in Nepal.(Source: it- careers). 2.2 Web Development in Nepal Web development is a broad term for the work involved in developing a web site for the Internet (WWW) or an intranet (a private network). Web development can range from developing the simplest static single page of plain text to the most complex web based internet applications, electronic business, and social network services. This can be anything in term of Website Designing. Actual HTML Coding or programming of the web pages, back-end programming of the web applications and any custom web server configuration files. Generally under web application development refers to non-web design work such as programming and coding for the websites. In the market there are lots of web development software and web development and coding for the websites. In the market there are lots of web development software and web development application available for the custom web developments.  Microsoft.NET  LAMP is two main web development tools available in the market. Now more than ever, developers and designers are beginning to see the potential for using Word-press as a way to build web applications. By that, Word-press can be used for more than the blogging and more than just content management: Instead, it can be used to power database (back-end applications) that run within the context of the web browser. The exact number of software companies in Nepal is hard to find. Every year more than thousand graduates enter the job market and they seem to find a place to work-
  • 7.
    7 mostly at establishedcompanies and some starting their own business. No matter, what the case is, the unfortunate thing is lack of adequate information about existing IT companies in Nepal is not helping IT industry grow. The ranking of given Top ten software companies of Nepal is based on voting. (Source: everslist.org)  Verisk Information Technologies  Deerwalk  Leapfrog  Brain Digit IT Solution  HiTech Solution and Services 2.3 Opportunities and Challenges 2.3.1 Opportunities It also provide opportunity to make your and other’s life easy innovate ideas and techniques. Information Technology (IT) has now became a core aspect of almost all business in Nepal which adds more stars on the IT qualifications and increased the scope of professional in Nepal.  Generate high growth, investment and significant profits.  Providers focuses on the local market, export-oriented providers (e.g. offshore center), and hybrid providers.  Potential rewards can be determined easily.  Leadership opportunities. 2.3.2 Challenges  IT suffers from bad reputation when it comes to satisfying customer needs.  Make the best use of technologies like cloud and mobile computing.  Meeting budget constraints is though even in the best of times.  Culture of teamwork among members with diverse backgrounds and varying ethnicities.  Manage and tame the complexity i.e. one single developer can no longer knows everything needed to be proficient at his or her job.
  • 8.
    8 CHAPTER THREE INTRODUCTION TOORGANIZATION 3.1 Introduction Living Eyes Media is an effective and highly professional web service company offering a wide range services to our clients throughout the world. Living Eyes Media particularly specialize in interactive design Search Engine Optimization and Online marketing Services as well as offering a wide range of consulting services. We work to provide creative and affordable solutions for medium to large business concerns. Living Eyes Media is one of the best software company based in Kathmandu Nepal, started in 2073, offers a huge quality rage of Website Design, Web Development, Mobile Application Development, Search Engine Optimization (SEO), Social Media Optimization (SMO), etc. 3.2 Objectives of an Organization  Offer top class web services to valued clients  Get new heights in web development IT sector in Nepal  Make website smoother, faster and better Fig 3.1: Structure of Organization CEO Technical Department Administration Department Project Manager System Administrato r Finance Department HR Department
  • 9.
    9 3.3 Services ofLiving Eyes Media 3.3.1 Web Design Living Eyes Media services include building static and truly dynamic websites allowing our clients to unlock the site potential to quickly reach their target market. Artistic way of creating the user friendly website that looks captivating while still ensuring that a website visitor can access relevant information that are looking for. Web design refers to layout and graphics but the main idea of crafting a websites is to transfer the message across the web. 3.3.2 Web Development Strong and accurate web development binds the design of website so that there are an error-free loading pages and a smooth web structure to create good looking and effective website. 3.3.3 E-Commerce Living Eyes Media design and develop E-Commerce websites that help you generate business. Living Eyes Media would love to create online store with new features, tools, analytic that looks cool and work effectively on any devices. 3.3.4 Mobile Application Development Living Eyes Media develop not only website it also develop application for mobile devices such as Android. 3.3.5 Search Engine Optimization Living Eyes Media use genuine, long term, non-tricks involved organic based SEO techniques that are approved and according to the guidelines provides by search engines like Google, Bing, Yahoo, etc. 3.3.6 Social Media Optimization Living Eyes Media offers social media optimization and SEO services in Nepal. Social media promotion is a cost effective and powerful online marketing tool for every business. Being active on popular social Medias sites like Facebook, Twitter,
  • 10.
    10 Google+, YouTube, etc.in are economical way to reach targeted audiences and mass of people in short period of time. It will not only increase the traffic to website but also helps to expand brand awareness and recognition. 3.4 Technologies in IT Frame Technology a. Laravel Framework Laravel is accessible, yet powerful, providing powerful tools needed for large, robust applications. A superb inversion of control container, expressive migration system, and tightly integrated unit testing support give you the tools you need to build any application with which you are tasked. b. PHP and MYSQL PHP is the most popular scripting language for web development. It is free, open source and server-side. MySQL is a Relational Database Management System that uses Structured Query Language. It is also free and open source. The combination of PHP and MySQL gives unmet options to create just about any kind of website - from small contact form to large corporate portal. c. Bootstrap Open source toolkit for developing with HTML, CSS, and JS. Quickly prototype your ideas or build your entire app with our Sass variables and mixins, responsive grid system, extensive prebuilt components, and powerful plugins built on jQuery. d. HTML5, CSS3 HTML and CSS are two of the core technologies for building Web pages. HTML provides the structure of the page, CSS the (visual and aural) layout, for a variety of devices. Along with graphics and scripting, HTML and CSS are the basis of building Web pages and Web Applications. e. JavaScript and Jquery JavaScript and JQuery create the same sense of loss and confusion. JavaScript is one of the most simple, versatile and effective languages used to extend functionality in websites, and jQuery is a JavaScript library used to simplify JavaScript programming. Together, they perform the visual effects, processing and calculation of data on Web pages with ease. Dynamic styling and animation can be achieved only through JavaScript and jQuery.
  • 11.
    11 CHAPTER FOUR ANALYSIS OFACTIVITIES DONE 4.1 Analysis of Activities Done Web design encompasses many different skills and disciplines in the production and maintenance of websites. The different areas of web design include web graphic design; interface design; authoring; including standardized code and proprietary software; user experience design; and search engine optimization. Everything from simple websites and even applications are built with Laravel. Often many individuals will work in teams covering different aspects of the design process, although some designers will cover them all. The term web design is normally used to describe the design process relating to front-end (client side) design of a website including writing mark up. During my three month of period, I performed the different activities that are required while developing website. Expedition and Trekking Management System is Web Application for all those who are interested to Travel and Trekking. The main aim of this app to make interactive travel platform for everyone who loves nature. It will also make Travel booking so much comfortable for both traveler and owners with a click of button. 4.2 Features  Management of Offers and Travel Rates  Tracking the Availability of the Travel Products  Provide Description of the Travel Products  SEO Support  Multi-language and Currencies  Online Booking  Generate Automated Travel Document  Dynamic Package
  • 12.
    12 4.3 System DevelopmentProcedure There are various software development approaches defined and designed which are used during development process of software, these approaches are also referred as “Software development Process models” some e.g. waterfall model, incremental model, V-model, iterative model, etc. Each process model follows a particular life cycle in order to insure success in process of software development. For the development of this software followed a traditional system development procedure which is generally known as system development procedure which is generally known as system development life cycle. SDLC is a conceptual model used in project management that describes the stages involved in an information system development project, from an initial feasibility study through maintenance of the completed system. Following are the different stages followed during the system development. Fig 4.1: System Development Life Cycle 4.3.1 System Investigation The first phase of SDLC is to investigate that there exist problem in the existing system and can the problems be solved by improving the system or need to replace the existing system with new system to overcome the problem. a) Feasibility study, which investigates the possibility of carrying out the project given the available resources the company has. Requirement gathering Design Implementation or Coding Testing Maintenance Deployment
  • 13.
    13 b) Investigation ofcurrent environment, which explores the system as a whole. c) Business system options, having investigated the current system, the analyst must decide on the overall design of the new system. Contents of a Business Systems Options Report  The degree of automation  The boundary between the system and the users  The distribution of the system, for example, is it centralized to one office or spread out across several?  Cost/benefit analysis  Impact of the new system d) Definition of requirements, Failure to meet requirements can result in installation problems or performance problems. e) Technical system options, there is a need for interaction with project management and other expertise to provide the information required to shape the Technical Systems Options. The main aim of this stage is to provide a firm basis for development of the system. f) Logical design process helps you to implement a database that satisfies the requirements of your business organization. g) Physical Design, Work with our front-end design and physical design teams to develop leading-edge physical implementations and products. This is applicable for teams as it “relies on the skills of key personnel being available”. The heavily structured format of SDLC indicates that it is generally used for large-scale development projects and requires much documentation. 4.3.2 System Analysis The end-user’s requirements should be determined and documented, what their expectations are for the system, and how it will perform. A feasibility study will be made for the project as well, involving determining whether it’s organizationally, economically, socially, technologically feasible. It’s very important to maintain strong communication level with the clients to make sure you have a clear vision of the finished product and its function.
  • 14.
    14 It consists ofdefining the problem, identifying its cause, specifying the solution and the information requirements that must be met by a system solution, and identifying the information requirements that must be met by a system solution. This phase includes Requirement analysis. The main goal of this phase is to clearly gather customer requirements, avoid ambiguities and finalize the project scope. 4.3.2.1 Requirement Analysis Functional Requirements  Collect data of customer personal information (name, address, tel number etc.)  Customers can view or find the information about tours and trekking packages and calculate system of time, ways, and price to the destination place.  Customers can search for booking packages after select date time to go.  Customers can review place or find another friends and people reviews.  The customers can see private history with analyze with booking, transport, price, time, etc. And keep or share the information.  Customers can note with text or plan trip with themselves.  Customers can find the location themselves and share location if they want.  The customers can see weather of each area inside map or place that they want to go.  The customers can book using the application with email. Non-Functional Requirement  Customers do challenge for fun traveling with check in(get point to find discount)  Promotion can change by admin.  Customers can add new place if in the search and map doesn't have by fill in inside website helper function. 4.3.3 System Design The design phase comes after a good understanding of customer’s requirements; this phase defines the elements of a system, the components, the security level, modules, architecture and the different interfaces and type of data that goes through the system. A general system design can be done with a pen and a piece of paper to determine how the system will look like and how it will function, and then a detailed and
  • 15.
    15 expanded system designis produced, and it will meet all functional and technical requirements, logically and physically. Web designers use a variety of different tools depending on what part of the production process they are involved in. These tools are updated over time by newer standards and software but the principles behind them remain the same. Technologies used to create websites include W3C standards like HTML and CSS, which can be hand-coded or generated by WYSIWYG editing software. Other tools web designers might use include mark up validators and other testing tools for usability and accessibility to ensure their websites meet web accessibility guidelines. 4.3.3.1 Data Model Business applications, data integration, master data management, data warehousing, big data and data lakes; these all have a common and essential ingredient. The data model is the backbone of almost all of our high value, mission critical, business solutions from e-Commerce and Point-of-Sale, through financial, product, and customer management, to business intelligence and IoT. 4.3.3.2 Entity Relationship Diagram (ERD) Entity Relationship diagrams is abstract and conceptual representation of data which produce a type of conceptual schema. It shows the relationships between entities in a database.
  • 16.
    16 Fig 4.2: ERDiagram of Management System Travel Agency Customer ServicePayment Contact no. Name Email Id Address Name Address Agency Id Service Id Service Id Id Type Amount Date Other details Customer Id Customer Id Hotel Name Transport type Service Id Service date Travel date Destination Id City Zip code Contact no. Email Departure Annual City Zip code Agency Id
  • 17.
    17 4.3.3.3 Use CaseDiagram Use cases diagrams are graphically model the functionality of the system using actors and use cases. Use case diagrams are used to specify requirements on a subject, required usage of a system. An organization, a person or an external system can be represented as actors and their interactions with the system represented in use cases. Following notations are used to design Use Case Diagram Table 4.1: Notation used in use case diagram Admin Normal User Fig 4.3: Use Case diagram of Management System Notation Representation Actor Use Case Link Register Login Manage Content Post Package Date-Cost Package Review Package Booking Request Package
  • 18.
    18 4.3.3.4 User InterfaceDesign The process of making interfaces in software or computerized devices with a focus on looks or style. Designers aim to create designs users will find easy to use and pleasurable. With the help of this, access points where users interact with designs. Once you know about your user, make sure to consider the following when designing your interface: - Keep the interface simple - Create consistency and use common UI elements - Be purposeful in page layout - Strategically use color and texture - Use typography to create hierarchy and clarity - Make sure that the system communicates what’s happening - Think about the defaults 4.3.3.4.1 Starting With Laravel Laravel utilizes Composer to manage its dependencies. So, before using Laravel we have to install Composer first in our machine. To install Composer we have to go www.getcomposer.org and download Composer. After installing Composer in our machine then we must open terminal or CMD and Via Laravel Installer first, download the Laravel installer using Composer: composer global require "laravel/installer". To create the project Via Composer, you may also install Laravel by issuing the Composer create-project command in your terminal: ‘composer create-project --prefer-dist laravel/laravel projectname’ and via Laravel, ‘laravel new projectname’. ‘php artisan serve’ command will start a development server at http://127.0.0.1:8000.
  • 19.
    19 4.3.3.4.2 Starting Server PHPis server-side scripting language for producing dynamic web pages. PHP program can be run under various like WAMP, XAMPP etc.  WAMP Server: this server is a web development platform which helps in creating dynamic web applications.  XAMPP Server: it is a free open source cross-platform web server package. I am using XAMPP Server to run my program. 4.3.3.4.3 Creation of Database There are several ways which can be use to connect to MySQL database server to create a database, one of them which I have been followed is by using graphical user interface such as phpmyadmin. When we install laravel we should provide hostname, database name, user name, password, port number and connection in .env file. Then after this we create same database name in phpmyadmin.
  • 20.
    20 4.3.3.4.4 Login Pagefor System Only valid email address can login. In this page system admin should enter valid email address and password to enter system dashboard. After entering admin should manage the traveler as well as content of the system. 4.3.3.4.5 Folder Structure Following figures shows the structure of the source code where classes, libraries, CSS, files, images, JavaScript files and configuration files included. 4.3.4 System Installation The main activity of the installation phase is to translate the agreed design to source code using selected programming language in the best possible manner. 4.3.4.1 System Requirement The section describes the Hardware components and Software requirements needed for effective and efficient running of the system.
  • 21.
    21 Client Requirements  1GB RAM  P4 Processor or higher  Any OS with minimum internet speed of 192 kbps. Server Requirements  PHP >= 7.1.3  OpenSSL PHP Extension  PDO PHP Extension  Mbstring PHP Extension  Tokenizer PHP Extension  XML PHP Extension  Ctype PHP Extension  JSON PHP Extension 4.3.4.2 Tools Used for Design and Development For the design of database for the system XAMPP Server is used as a database tool. Sublime Text is used as the IDE for web development tool. For the design and development of system following tools are used:  phpstorm  XAMPP Server  Laravel  CSS  HTML  Bootstrap  JavaScript 4.3.5 System Testing Testing phase is a critical point as it is the stage that the software being verifies and validates to work as expect. It will check whether the software meets specified requirements and statistics the needs of stakeholders. So the following approach takes part to make this phase a success.
  • 22.
    22 4.3.5.1 Testing Method Atthe design phase, test cases were prepared to test the system with sample data. It includes expected outputs, interface standards which will later compared with the actual. When finish implementing modules, perform integration testing to check whether communications between the modules are functioning properly. Testing url: http://www.sherpaexpeditiontrekking.com Testing focus: Cross-browser testing, form functionality Test status Pages / area Scope Expected result File ref Unit Testing Ready Home Page Scenario: User view and clicks on header link Actions: 1) Click on Logo 2) Click on main nav links and dropdowns 3) Click on Register link 4) Select search term and submit - Verify content / design - Main nav and dropdown links take user to those section - Register link takes user to registration page - Search text user to search results page Ready Home Page Scenario: User views carousel heros. Test Conditions: 1) View autorotation. 2) Click on arrows to manually rotate. 3) Click on links within each slide. - Verify content/design - Carousel auto-rates. - User can manually rotate by selecting arrows. - Carousel maker moves location to the right to represent each slide. - Verify all links. 6 Carousel rotate automatically. Also works when the arrows are clicked. Expected result: The slides should rotate every 6 seconds upon page load. Ready Login Page Scenario: User Login Test Conditions: 1) Input forms 2) Submit buttons 3) Remember me check box - Validate forms - Check the user - If user is valid then successfully login Table 4.2: Test Case
  • 23.
    23 4.3.6 System Deployment Inthis phase, the system is ready to be deployed and installed in customer’s premises, ready to become running, live and productive, training may be required for end users to make sure they know how to use the system and to get familiar with it, the implementation phase may take a long time and that depends on the complexity of the system and the solution it presents. It’s the actual construction process after having a complete and illustrated design for the requested system. The actual code is written here, and if the system contains hardware, then the implementation phase will contain configuration and fine-tuning for the hardware to meet certain requirements and functions. 4.3.6.1 System Maintenance In this phase, periodic maintenance for the system will be carried out to make sure that the system won’t become obsolete, this will include continuously evaluating system’s performance, and it also includes providing latest updates for certain components to make sure it meets the right standards and the latest technologies to face current security threats. It’s important to mention that excellent communication level should be maintained with the customer, and Prototypes are very important and helpful when it comes to meeting the requirements. By building the system in short iterations; we can guarantee meeting the customer’s requirements before we build the whole system.
  • 24.
    24 CHAPTER FIVE CONCLUSION 5.1 Conclusion Inreview this internship has been an excellent and rewarding experience. Intern has been able to meet and network with so many people that surely will be able to help with opportunities in the future. One main thing that intern have learn through this internship is time management skills as well as self-motivation. When intern first started, intern did not think that, intern was able to remain in an office for 8 hours/day, 6 days a week working. Once intern realize what intern had to do, intern organize, they and work so that intern was not overlapping or wasting hours. From this internship and time management intern had to learn how to motivate own self through being in the office for so many hours. Working at Living Eyes Media, intern learns lots of new things and also engages in development of support system. Being a developing member of this system, help to gain knowledge in terms of technical field as well as in terms of non technical field. Which I found was equally important. I was for fortunate that the staffs at Living Eyes Media were very friendly and even fresher like me had not much problem to adjust in the organizational environment.
  • 25.
    25 BIBLIOGRAPHY  https://css-tricks.com/almanac/properties/b/box-shadow (8jan, 2018)  https://developers.google.com/maps/documentation/javascript/tutorial (18 March, 2018)  https://getbootstrap.com/docs/4.1/getting-started/introduction (5 April, 2018)  http://hex2rgba.devoth.com (3 sept, 2018)  https://laravel.com/docs/5.6 (9 sept, 2018)  https://scotch.io/tutorials/laravel-social-authentication-with-socialite (8 jan, 2018)
  • 26.
    26 APENDICES Snapshot of Loginsignup page. Admin should enter valid email address and password to view their dashboard. Snapshot of dashboard. After admin login they enter to their dashboard. Above snapshot is of admin dashboard. Snapshot of booked view page. All the details about Packages and Travelers details which they booked.
  • 27.
    27 Snapshot of Packagebooking page. Travelers able to book the package with specified date and cost as well as request package for interested date and cost. Snapshot of review page. Travelers are review the package.