Republic of Children
Mind Map Class 10 History & Civics all
Chapters PDF – ICSE (for 2025 exam)
Why Concept Maps Are a Game-Changer
1. Innovative Design with Unmatched Clarity these are designed to make learning a breeze.
2. Comprehensive Chapter Coverage: every aspect of a chapter is captured visually. The result?
Quick and thorough understanding at a glance.
3. Boosts Revision Speed A single glance helps you grasp the entire chapter, reducing the time
spent flipping through pages.
4. Improves Memory Retention even the most challenging topics become easy to remember,
ensuring better performance in exams.
5. Built for Board Exams Be it CBSE, ICSE, or any other State board, our Concept Maps are
tailored to align with official syllabi, guaranteeing confidence and success in exams.
Simplify your preparation, revise smarter, and stay ahead with Republic of Children!
Product details
• Publisher : Republic of Children
• Language : English
• PDF : 40 Digital pages
• Dimensions : 8.5 x 11 in / A4
• Country of Origin : India
• Net Quantity : 1 Count
• Generic Name : EBook
• Other Name : Concept Maps | FlowCharts
• Version :1.24.12.003
For the best preparation experience, always Download the latest version of Republic of
Children Sure Shot Papers. Each update ensures you have better content, the most recent
exam trends, and precise, targeted questions to maximize your success.
Stay ahead with the latest Version and ensure you're fully prepared!
www.RepublicofChildren.Store
THIS IS A PREVIEW VERSION.
PLEASE DOWNLOAD THE COMPLETE VERSION FOR
BETTER PREPARATION.
Let’s be in Touch
Join here
Subscribe here
www.republicofchildren.in
Click here
Always Welcome
SUPER
CONCEPT MAPS
C10
FOR 2025 EXAMS / ICSE
INNOVATİVE DESİGN - UNMATCHED CLARİTY
COMPREHENSİVE CHAPTER
COVERAGE
BOOSTS REVİSİON SPEED
एक नजर में पूरी किताब का सार
IMPROVES MEMORY
ENSURİNG BETTER
PERFORMANCE İN EXAMS.
BUİLT
FOR BOARD EXAMS
Republic
Children
of

ICSE 10 History & Civics Concept Maps Preview.pdf

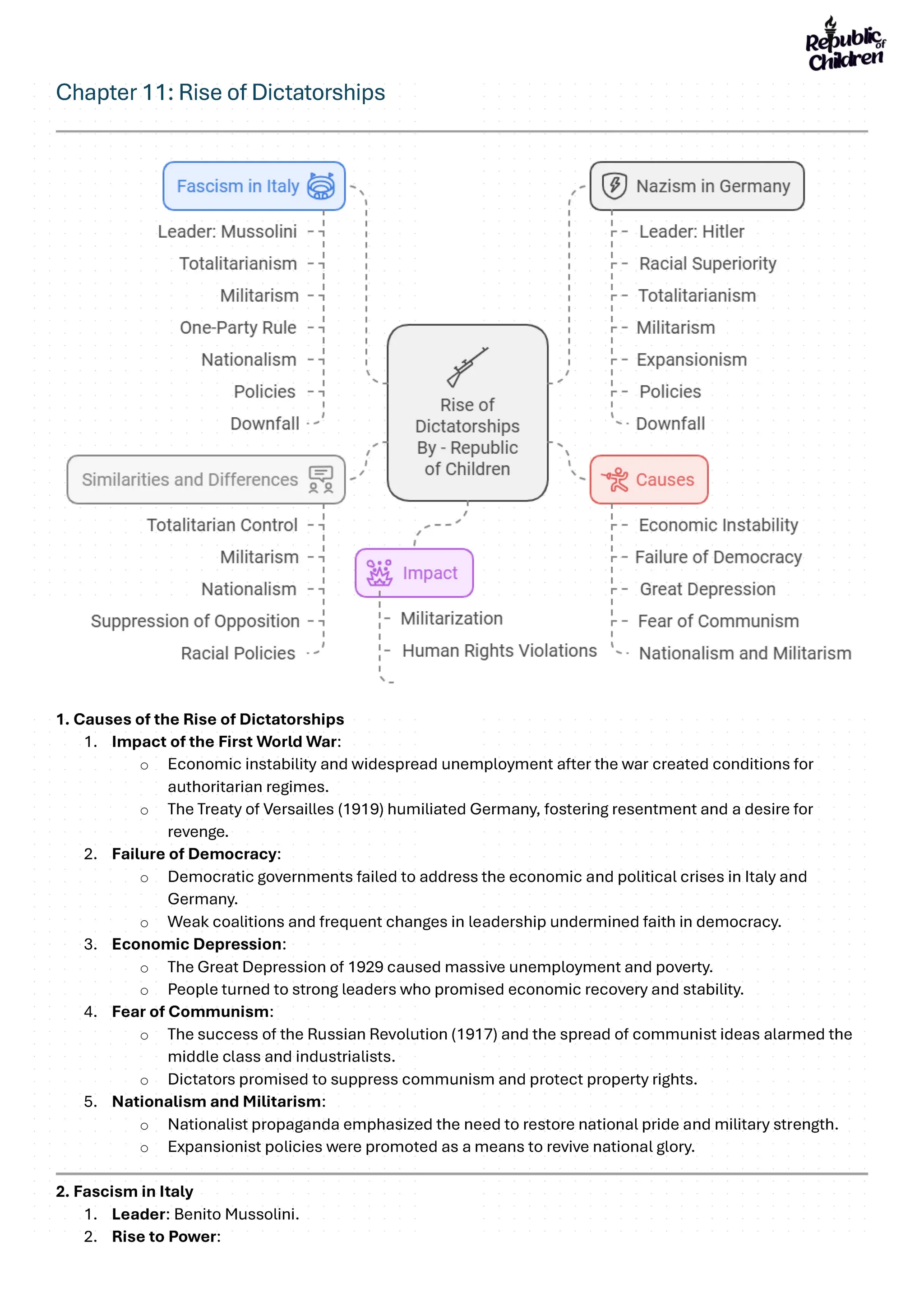
  • 2.
    Republic of Children MindMap Class 10 History & Civics all Chapters PDF – ICSE (for 2025 exam) Why Concept Maps Are a Game-Changer 1. Innovative Design with Unmatched Clarity these are designed to make learning a breeze. 2. Comprehensive Chapter Coverage: every aspect of a chapter is captured visually. The result? Quick and thorough understanding at a glance. 3. Boosts Revision Speed A single glance helps you grasp the entire chapter, reducing the time spent flipping through pages. 4. Improves Memory Retention even the most challenging topics become easy to remember, ensuring better performance in exams. 5. Built for Board Exams Be it CBSE, ICSE, or any other State board, our Concept Maps are tailored to align with official syllabi, guaranteeing confidence and success in exams. Simplify your preparation, revise smarter, and stay ahead with Republic of Children! Product details • Publisher : Republic of Children • Language : English • PDF : 40 Digital pages • Dimensions : 8.5 x 11 in / A4 • Country of Origin : India • Net Quantity : 1 Count • Generic Name : EBook • Other Name : Concept Maps | FlowCharts • Version :1.24.12.003 For the best preparation experience, always Download the latest version of Republic of Children Sure Shot Papers. Each update ensures you have better content, the most recent exam trends, and precise, targeted questions to maximize your success. Stay ahead with the latest Version and ensure you're fully prepared!
  • 12.
    www.RepublicofChildren.Store THIS IS APREVIEW VERSION. PLEASE DOWNLOAD THE COMPLETE VERSION FOR BETTER PREPARATION. Let’s be in Touch Join here Subscribe here www.republicofchildren.in Click here Always Welcome
  • 14.
    SUPER CONCEPT MAPS C10 FOR 2025EXAMS / ICSE INNOVATİVE DESİGN - UNMATCHED CLARİTY COMPREHENSİVE CHAPTER COVERAGE BOOSTS REVİSİON SPEED एक नजर में पूरी किताब का सार IMPROVES MEMORY ENSURİNG BETTER PERFORMANCE İN EXAMS. BUİLT FOR BOARD EXAMS Republic Children of