Data Gathering
&
Accessibility
HCI
Universal Design Principles
 Equitable Use
 Flexibility In Use
 Simple And Intuitive To Use
 Perceptible Information
 Tolerance For Error
 Low Physical Effort
 Size And Space For Approach And Use
Data Collection
Collecting relevant, accurate, and sufficient
data to establish requirements and understand
how users interact with a system
Data gathering can be challenging and time-
consuming.
Data Collection
Methods of data collection
Secondary Data
Secondary Data
Primary Data
Methods of Primary Data Collection
Task Analysis
Task analysis is the study of how a user will
complete any certain task successfully.
Task Analysis, a “Task” is referred as a specific
activity or action that is performed by the user
while interacting with a service/application,
product etc.
Aspects Of Task Analysis
Understanding user tasks: Task Analysis begins with analysing the
task given to the user or the task user has chosen to complete. It also
involves studying the users’ role in the task, their responsibilities and
their main goal.
Observing the Users: Observing the users thoroughly while they use
that application or prototype is also a crucial step in Task Analysis.
How they are interacting with the elements, which approaches they
are taking, what decisions they make etc. everything is being
observed by the designers.
Aspects Of Task Analysis
Workflow Mapping: This is useful to map the workflow or the path
user is taking to solve the problem. This is being done to represent
the approach is a graphical or chart manner which is easier to
understand.
Understanding the Complexity of the Task: Understanding the task
complexity is also a key point to understand the caliber of the user
who is solving that task, and also used to determine the types of
users that would be needed to solve the tasks.
Techniques for Analysis
Hierarchical Task Analysis (HTA): Hierarchical Task Analysis
is one of the mostly used techniques used to analyse
complex tasks from the user’s perspective. It is used to
break down a bigger and complex task into smaller and
simple sub-tasks to make a hierarchical structure. It is useful
to understand the entire structure of the task and how
solving each sub-tasks will eventually be used to solve the
complex main task.
Task Performance
Techniques for Analysis
Cognitive Task Analysis (CTA): CTA is used to analyze the
users’ cognitive ability and the mental strategies to solve a
certain problem.
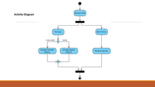
Activity Diagram: It is another process which is used to
visualize the flow of the activities within a system or a
process. They are helpful in modeling high level and detail
task sequences.
Cognitive Task Analysis
Activity Diagram
Techniques for Analysis
User Surveys and Questionnaires: These are used to directly
gather feedback from the users about a certain product or
service. These feedbacks then can be used to modify the
service or product to make it more useful and user friendly.
Time-Motion Studies: This approach is used to record the
time a user takes to complete a certain activity or task. This
can be useful while understanding the efficiency of the user
and evaluating the task efficiency and workload.
User Surveys and Questionnaires
Time-Motion Studies

Human COmputer InteractionHuman COmputer Interaction.pptx

  • 1.
  • 2.
    Universal Design Principles Equitable Use  Flexibility In Use  Simple And Intuitive To Use  Perceptible Information  Tolerance For Error  Low Physical Effort  Size And Space For Approach And Use
  • 3.
    Data Collection Collecting relevant,accurate, and sufficient data to establish requirements and understand how users interact with a system Data gathering can be challenging and time- consuming.
  • 4.
  • 5.
    Methods of datacollection
  • 6.
  • 7.
  • 8.
  • 9.
    Methods of PrimaryData Collection
  • 10.
    Task Analysis Task analysisis the study of how a user will complete any certain task successfully. Task Analysis, a “Task” is referred as a specific activity or action that is performed by the user while interacting with a service/application, product etc.
  • 11.
    Aspects Of TaskAnalysis Understanding user tasks: Task Analysis begins with analysing the task given to the user or the task user has chosen to complete. It also involves studying the users’ role in the task, their responsibilities and their main goal. Observing the Users: Observing the users thoroughly while they use that application or prototype is also a crucial step in Task Analysis. How they are interacting with the elements, which approaches they are taking, what decisions they make etc. everything is being observed by the designers.
  • 12.
    Aspects Of TaskAnalysis Workflow Mapping: This is useful to map the workflow or the path user is taking to solve the problem. This is being done to represent the approach is a graphical or chart manner which is easier to understand. Understanding the Complexity of the Task: Understanding the task complexity is also a key point to understand the caliber of the user who is solving that task, and also used to determine the types of users that would be needed to solve the tasks.
  • 13.
    Techniques for Analysis HierarchicalTask Analysis (HTA): Hierarchical Task Analysis is one of the mostly used techniques used to analyse complex tasks from the user’s perspective. It is used to break down a bigger and complex task into smaller and simple sub-tasks to make a hierarchical structure. It is useful to understand the entire structure of the task and how solving each sub-tasks will eventually be used to solve the complex main task.
  • 14.
  • 15.
    Techniques for Analysis CognitiveTask Analysis (CTA): CTA is used to analyze the users’ cognitive ability and the mental strategies to solve a certain problem. Activity Diagram: It is another process which is used to visualize the flow of the activities within a system or a process. They are helpful in modeling high level and detail task sequences.
  • 16.
  • 17.
  • 18.
    Techniques for Analysis UserSurveys and Questionnaires: These are used to directly gather feedback from the users about a certain product or service. These feedbacks then can be used to modify the service or product to make it more useful and user friendly. Time-Motion Studies: This approach is used to record the time a user takes to complete a certain activity or task. This can be useful while understanding the efficiency of the user and evaluating the task efficiency and workload.
  • 19.
    User Surveys andQuestionnaires
  • 20.