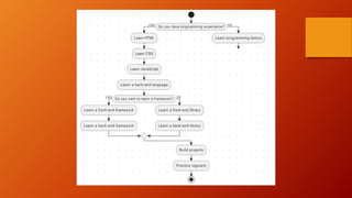
How can we develop an ideal website?
Front end
Backend
Database
Front-End Development:
HTML (Hypertext Markup Language): Used for
creating the structure and content of web pages.
CSS (Cascading Style Sheets): Used for styling and
formatting the appearance of web pages.
javaScript: Adds interactive and dynamic elements to
your website.
• React A component-based library for building user
interfaces.
•Angular: A powerful framework for building large-
scale applications.
Responsive Design: Responsive design ensures that
your website looks and functions well across different
devices and screen sizes.
Back-End Development
It involves the implementation of the server-side logic, databases, and
APIs (Application Programming Interfaces) that enable communication
between the front end and the server.
 Server-Side Languages: these handles request from the client side
and generate appropriate responses by using the following
languages:
 Python: Known for its simplicity and versatility, with frameworks like
Django and Flask.
 Ruby: Used with the Ruby on Rails framework for rapid web
application development.
 Java: A widely used language with frameworks like Spring for
building robust back-end systems.
 C#: Primarily used with the .NET framework for building scalable
 Web framework: A web framework or web application framework is a software
framework that is designed to support the development of web applications, including
web services, web resources and web pages.
•Laravel (PHP): A powerful and elegant framework with a rich ecosystem.
•Django (Python): A high-level Python framework that promotes rapid development and
clean design.
•Ruby on Rails (Ruby): A full-featured framework known for its convention over
configuration approach.
•Express.js (Node.js): A minimal and flexible framework for building fast and scalable
server-side applications using JavaScript.
#Web framework provides these features:-
 structure and organization
 Rapid Development
 Security
 Sacalble web application
 Databases: It basically involves storing the data which is
generated by the front-end window. Back-end development
often involves working with databases to store and retrieve
data. Common types of databases include:
1.Relational Databases: Examples include MySQL,
PostgreSQL, and Microsoft SQL Server. They are
suitable for structured data and complex relationships.
2.NoSQL Databases: Examples include MongoDB,
CouchDB, and Redis. They are suitable for handling
unstructured or semi-structured data and offer flexibility
and scalability.
 APIs (Application Programming Interfaces): APIs allow
different software applications to communicate and interact
with each other. Back-end developers create APIs to
expose functionality and data to the front-end or third-party
applications. This enables features such as data retrieval,
Front-end
development Frameworks
Back-end
development
Database
technologies
Continue
Learning &
Stay Updated

How can we develop an ideal website.pptx

  • 1.
    How can wedevelop an ideal website? Front end Backend Database
  • 2.
    Front-End Development: HTML (HypertextMarkup Language): Used for creating the structure and content of web pages. CSS (Cascading Style Sheets): Used for styling and formatting the appearance of web pages. javaScript: Adds interactive and dynamic elements to your website. • React A component-based library for building user interfaces. •Angular: A powerful framework for building large- scale applications. Responsive Design: Responsive design ensures that your website looks and functions well across different devices and screen sizes.
  • 3.
    Back-End Development It involvesthe implementation of the server-side logic, databases, and APIs (Application Programming Interfaces) that enable communication between the front end and the server.  Server-Side Languages: these handles request from the client side and generate appropriate responses by using the following languages:  Python: Known for its simplicity and versatility, with frameworks like Django and Flask.  Ruby: Used with the Ruby on Rails framework for rapid web application development.  Java: A widely used language with frameworks like Spring for building robust back-end systems.  C#: Primarily used with the .NET framework for building scalable
  • 4.
     Web framework:A web framework or web application framework is a software framework that is designed to support the development of web applications, including web services, web resources and web pages. •Laravel (PHP): A powerful and elegant framework with a rich ecosystem. •Django (Python): A high-level Python framework that promotes rapid development and clean design. •Ruby on Rails (Ruby): A full-featured framework known for its convention over configuration approach. •Express.js (Node.js): A minimal and flexible framework for building fast and scalable server-side applications using JavaScript. #Web framework provides these features:-  structure and organization  Rapid Development  Security  Sacalble web application
  • 5.
     Databases: Itbasically involves storing the data which is generated by the front-end window. Back-end development often involves working with databases to store and retrieve data. Common types of databases include: 1.Relational Databases: Examples include MySQL, PostgreSQL, and Microsoft SQL Server. They are suitable for structured data and complex relationships. 2.NoSQL Databases: Examples include MongoDB, CouchDB, and Redis. They are suitable for handling unstructured or semi-structured data and offer flexibility and scalability.  APIs (Application Programming Interfaces): APIs allow different software applications to communicate and interact with each other. Back-end developers create APIs to expose functionality and data to the front-end or third-party applications. This enables features such as data retrieval,
  • 7.