Embed presentation
Download to read offline


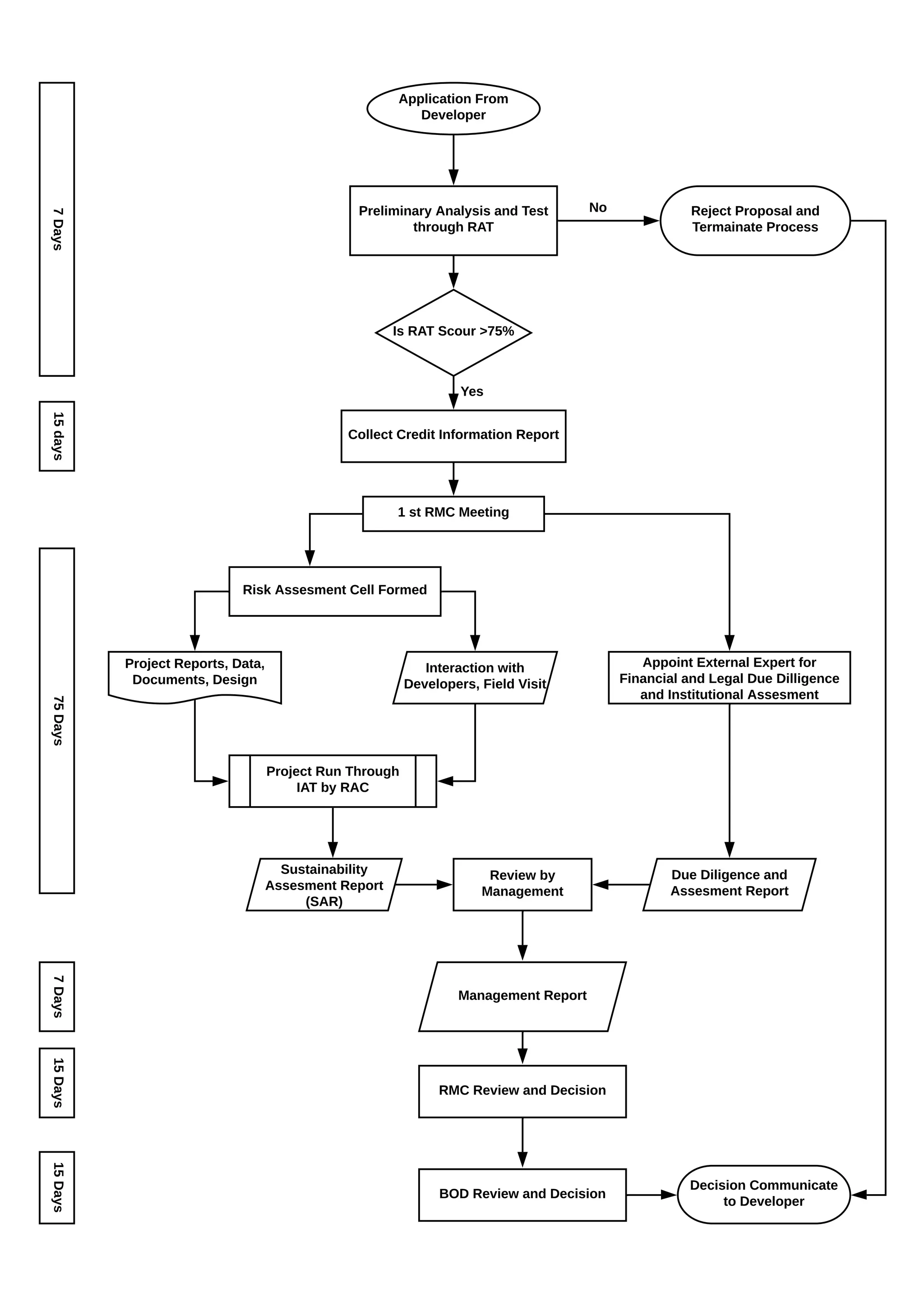
The document outlines the process for an application from a developer through preliminary analysis, testing, risk assessment, and due diligence. It involves reviewing credit information, forming a risk assessment cell, conducting field visits and expert assessments, running the project through an internal assessment team, creating reports on findings, and multiple levels of review including by management, the risk management committee, and the board of directors before a final decision is communicated to the developer.
