รายงาน
                             เรื่อง งาน Herdscape



                                    เสนอ
                                อาจารย์ บรรจง

                                 จัดทาโดย
                     นายบุญทวี จันทะพันธ์ 5419101004
                    นายพงษ์ พฒน์ แก้ วสว่ าง 5419101005
                             ั
                    นายภานุวัฒน์ ศศิวรรณ 5419101006
                     นางสาวศิรินทิพย์ ฟูใจ 5419101007




รายงานเล่ มนี้เป็ นส่ วนหนึ่งของรายวิชา วัสดุและเทคนิควิธีการก่ อสร้ างภูมิทัศน์
                                รหัสวิชา ภส 340
                         ภาครียนที่ 1 ปี การศึกษา 2554
                             สาขาเทคโนโลยีภูมิทัศน์
                               มหาวิทยาลัยแม่ โจ้
คานา
          การก่อสร้างงาน Herdscape เป็ นองค์ประกอบที่สาคัญอีกอย่างหนึ่งที่ช่วยทาให้สภาพ
สิ่งแวดล้อม หรื อแม้ท้งในการจัดสวนเกิดความลงตัวที่สวยงามมากยิงขึ้น ซึ่งอาจช่วยเป็ นที่พกผ่อน
                        ั                                          ่                       ั
หรื อเป็ นจุดกาเนินความคิดสร้างสรรค์ต่างๆ การก่อสร้างก็มีหลายรู ปแบบหลายชนิดและมีวสดุ    ั
อุปกรณ์วิธีข้นตอนการก่อสร้างที่แตกต่างกัน อาจารย์บรรจง
              ั                                                                  ซึ่งได้เห็น
ความสาคัญในการศึกษาเรื่ องการก่อสร้าง จึงแน่นนาและสนับสนุนให้จดทารายงานเล่มนี้ข้ ึนมา
                                                                      ั
          หวังเป็ นอย่างยิงว่ารายงานลเมนี้จะเกิดประโยชน์ให้ผที่ศึกษาไม่มากก็นอย และขออภัยใน
                          ่                                 ู้               ้
ข้อมูลที่อาจทาให้ผที่ศึกษาอาจไม่ครบถ้วน
                    ู้
สารบัญ
    เรื่อง                                       หน้ า

คานา                                             ก
สารบัญ                                           ข
วัดสุอุปกรณ์ในการก่อสร้าง                        1
การก่อสร้างลาธาร                                 2
การก่อสร้างขุดสระน้ าและติดตั้งน้ าพุ            14
การก่อสร้างจุดชมวิว                              20
การก่อสร้างบันได                                 29
การวางทางเดินหินทราย                             35
การก่อสร้างพื้นหินทรายล้าง                       44
1
วัดสุอุปกรณ์ในการก่อสร้าง
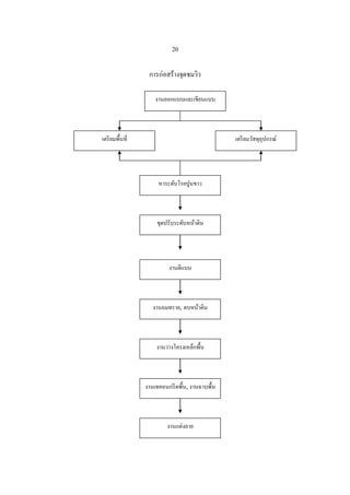
2
                                             การก่อสร้างลาธาร


                                          งานออกแบบและเขียนแบบ



                       เตรี ยมพื้นที่                              เตรี ยมวัสดุอุปกรณ์




                                            งานหาระดับงานตีแบบ




                                             งานวางโครงเหล็ก                การวางระบบท่อน้ า



                                              งานเทคอนกรี ต



                                            งานก่ออิฐขอบลาธาร



                                                งานฉาบปูน



                                         งานวางแนวหินประดับลาธาร

การยาแนวรอยหิน

                                                งานตกแต่ง

 การติดตั้งปั้ มน้ า
                                        แสดงขั้นตอนการก่อสร้างลาธาร
3
4
5
งานก่อสร้างลาธาร
           งานก่อสร้างลาธารนั้น เนื่องจากว่าลักษณะของลาธารที่เป็ นธรรมชาติจึงต้องมีความ
แข็งแรงทนทานมีการออกแบบที่ให้เข้ากับธรรมชาติ ก็ข้ ึนอยูกบการก่อสร้างซึ่งถ้าโครงสร้างไม่
                                                             ่ ั
แข็งแรงเมื่อมีการชารุ ดหรื อรั่วซึมในภายหลังแก้ไขยาก จึงต้องระมัดระวังในขั้นตอนการก่อสร้างจะ
ดีกว่า ขั้นตอนการก่อสร้างลาธารจะแตกต่างกันไปแล้วแต่ช่างและแบบก่อสร้างในการก่อสร้างลา
ธารในโครงการก่อสร้าง สวนเทิดพระเกียรติงานมหกรรมพืชสวนโลกฌฉลิมพระเกียรติ
พระบาทสมเด็จพระเจ้าอยูหว    ่ ั
           ขั้นตอนการก่อสร้างลาธาร
           1. การขุดปรับระดับหน้าดิน ซึ่งต้องขุดให้ได้ระดับตามขนาด หลังจากนั้นตีไม้แบบและ
ตอกเสาเหล็กเพื่เสริ มความแข็งแรงของพื้นลาธาร และปรับระดับหน้าดินเพื่อให้ได้ระดับที่ตรงตาม
แบบหลังจากนั้นนาทรายหยาบทาการบดอัดแน่นในพื้นที่ก่อสร้างลาธาร
           2. หลังจากนั้นนาเหล็กผูกสาเร็ จมาวางปูพ้นลาธาร ต่อจากนั้นเทคอนกรี ตหนา 10
                                                   ื
เซนติเมตร ในการเทพื้นควรเทพื้นลาธารภายในวันเดียว เพือป้ องกันไม่ให้เกิดรอยต่อของพื้นผิวลา
                                                           ่
ธาร ซึ่งอาจทาให้รั่วซึมได้และฉาบพื้นครั้งแรก
           3. ซึ่งหลังจากเทพื้นก็จะก่ออิฐมอญขนาด กว้าง 0.80 เมตร ยาว 3.00 เมตร ตามแนวขอบ
ของลาธารเพื่อเสริ มความแข็งแรงและความสวยงามของขอบลาธาร
           4. การวางระบบท่อน้ าควรวางก่อนการเทพื้นถ้าในกรณี เป็ นท่อที่ตองลอดใต้พ้นออกหรื อ
                                                                         ้           ื
เป็ นท่อที่ต่อข้างสระก็ควรวางก่อนเทผนังสระ เพื่อป้ องกันที่จะไม่ให้มีการเจาะใส่ท่อภายหลัง
           5. การฉาบปูนพื้นผิวลาธาร อันดับแรกจะตอ้งรดน้ าพื้นผิวให้ชุ่มเสียก่อน เพื่อพื้นผิวที่ฉาบ
ปูนจะได้ไม่ดูดซึมน้ าจากปูนฉาบ แต่ไม่ควรราดน้ าเพราะจะทาให้ฉาบไม่ติด
           6. การวางหินภูเขาประดับลาธาร ต้องมีความระมัดระวังเป็ นอย่างมากในการเคลื่อนย้าย
เพราะหินมีน้ าหนักที่มาก ซึ่งการวางตาแหน่งของหินนั้นควรที่จะมีการวางสลับกัน ระหว่างก้อน
ใหญ่กบก้อนเล็กเพื่อให้เกิดความสวยงาม และดูเป็ นธรรมชาติ
       ั
           7. ฉาบปูนปิ ดรอยต่อของก้อนหินก็เป็ นวิธีที่สาคัญมาก เพราะว่าจะปิ ดอรอยต่อป้ องกันการ
รั่วซึมของน้ าที่จะไหลออกได้
           8. ทาการทดสอบระบบการไหลเวียนของน้ า




6
6




การขุดประระดับหน้าดินของลาธาร




   การตีไม้แบบของฐานลาธาร
7




ขั้นตอนการวางโครงสร้างเหล็กพื้นลาธาร




       ขั้นตอนการเทพื้นลาธาร
8




ขั้นตอนการฉาบพื้นผิวของลาธาร
9
 ขั้นตอนการวางหินภูเขา




ขั้นตอนการวางระบบท่อน้ า
10
การวางตาแหน่งท่อจากสระมาที่ลาธาร
11
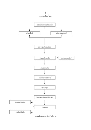
                 การก่อสร้างขุดสระน้ าและติดตั้งน้ าพุ

                           งานออกแบบและเขียนแบบ




เตรี ยมพื้นที่                                            เตรี ยมวัสดุอุปกรณ์




                              หาระดับโรยปูนขาว




                                  งานขุดสระ




                               วางระบบท่อต่างๆ




                                งานปูแผ่น PVC




                                งานฝากท่อส่ งน้ า



       แสดงขั้นตอนงานก่อสร้างขุดสระน้ าและติดตั้งน้ าพุ
12
13
14

งานก่อสร้างขุดสระน้ าและติดตั้งน้ าพุ
         ลักษณะของสระน้ าเป็ นสระน้ ารู ปทรงธรรมชาติ เป็ นสระน้ าธรรมชาติซ่ึงพื้นของสระน้ า
นั้นต้องแข็งแรงเรี ยบ เพราะเมื่อเกิดการรั่วซึมในภายหลังจะแก้ไขยาก ดังนั้นจะต้องระมัดระวังใน
ขั้นตอนการก่อสร้างและขั้นต้อนการปูแผ่น PVC ซึ่งขั้นตอนการก่อสร้างสระน้ าธรรมชาติน้ ีจะมี
วิธีการสร้างที่แตกต่างกัน ซึ่งแล้วขึ้นอยูกบความถนัดของช่างแต่ละบุคคล ในการก่อสร้างใน
                                         ่ ั
โครงการนี้
         ขั้นตอนการก่อสร้างขุดสระน้ าและติดตั้งน้ าพุ
         1. เนื่องจากสระน้ าเป็ นลักษณะที่ขดลึกลงในดิน ขั้นตอนแรกคือ การขุดดินให้ได้ระดับ
                                             ุ
ขนาดความลึกของสระน้ าประมาณ 1.50 เมตร ซึ่งการขุดสระนั้นจะทาการขุดสระให้ได้ระดับความ
ลาดเอียง 450
         2. หลักจากที่ทาหารขุดสระที่ได้ตามขนาดของสระตามแบบนั้นแล้ว ก่อนที่จะทาการปูแผ่น
PVC นั้นจะต้องปรับระดับหน้าดินให้เรี ยบอีกครั้งก่อนที่จะทาการปู เพื่อการปูแผ่น PVC จะเรี ยบ
สวยงามและทนทาน
         3. การปูแผ่น PVC นั้นจะต้องมีความชานาญกับการปูเป็ นอย่างมาก เพราะการปูน้ นจะมี  ั
รอยต่อ ซึ่งต้องปิ ดรอยต่อให้ดีเพื่อป้ องกันการรั่วซึมของน้ า อาจทาให้เกิดความเสียหายเป็ นอย่าง
มาก ถ้าไม่มีความระมัดระวังในการก่อสร้าง
         4. การวางระบบท่อน้ าควรจะทาการวางก่อนการปูแผ่น PVC ถ้าในกรณี เป็ นท่อที่ตองลอด    ้
ใต้พ้ืนออกไปหรื อท่อที่ต่อข้างสระก็ควรวางท่อน้ าก่อนการปูแผ่น PVC เพื่อที่จะได้ไม่ตองเจาะรู ใส่
                                                                                     ้
ท่ออีกภายหลัง ซึ่งจะลาบากหรื ออาจทาให้เสียหายได้
         5. ติดตั้งหัวน้ าพุ และทดสอบ
15




การขุดสระน้ าธรรมชาติ ลึก 1.50 เมตร




   การขุดฝากท่อน้ าส่งของลาธาร
16




การขุดขอบสระทาการปูแผ่นPVC




   การปูแผ่น PVC กันรั่วซึม
17




การก่ออิฐมอญบริ เวณฝากท่อที่วางปั้มน้ า




     การต่อท่อปั้มน้ าของระบบน้ า
18




   การต่อท่อของน้ าพุ




การว่างของระบบท่อน้ าพุ
19
20

                  การก่อสร้างจุดชมวิว

                     งานออกแบบและเขียนแบบ



เตรี ยมพื้นที่                                   เตรี ยมวัสดุอุปกรณ์




                      หาระดับโรยปูนขาว



                     ขุดปรับระดับหน้าดิน




                          งานตีแบบ



                    งานถมทราย, ตบหน้าดิน



                     งานวางโครงเหล็กพื้น



                 งานเทคอนกรี ตพื้น, งานฉาบพื้น



                          งานแต่งลาย
21
แสดงขั้นตอนการก่อสร้างจุดชมวิว
22
23
การก่อสร้างจุดชมวิว
          จุดชมวิวเป็ นจุดที่เชื่อมโยงจากพื้นที่ต่างๆ ทั้งลาธารและอาคารสานักงานเป็ นจุดที่นง
                                                                                           ั่
พักผ่อนและเป็ นจุดที่ให้ความร่ มรื่ นเป็ นธรรมชาติ ประกอบกับบรรยายกาศที่สวยงามและไม้ดอกที่
สวยงาม
          ขั้นตอนการก่อสร้างจุดชมวิว
          1. เป็ นขั้นตอนของการปรับพื้นที่ของลานจุดนี้โดยการปรับพื้นดินให้เรี ยบโดยการใช้เครื่ อง
อัดดิน เพื่อให้ดินแน่นเกิดความเรี ยบสม่าเสมอ
          2. การวางไม้แบบเพื่อเป็ นวางกรอบของพืนที่ที่จะเทพื้น โดยการนาดินถมอัดแน่นและโรย
                                                      ้
ทรายหยาบ
          3. หลังจากที่วางไม้แบบเรี ยบร้อยแล้วนนาโครงเหล็กสาเร็ จรู ปปูพ้นก่อนที่จะเทพื้น เพื่อ
                                                                          ื
เป็ นตัวยึดเกาะ ซึ่งทาให้มความแข็งแรง และป้ องกันพื้นที่ทรุ ดโดยใช้โครงเหล็กไวท์เมทปูพ้ืน
                           ี
          4. หลังจากนั้นเทพื้นด้วยปูนคอนกรี ตอัดแน่น
          5. เมื่อเทปูนคอนกรี ตแล้วก็ทาการฉาบพืน เพื่อให้ได้สภาพพื้นที่ท่ีสวยงาม
                                                    ้
          6. หลังจากที่ฉาบเรี ยบร้อยแล้ว ตกแต่งลวดลายของพื้นที่ตามความต้องการ และยังสามารถ
ป้ องกันการลื่นของพื้นที่โดยการทาลวดลายของพื้น
          7. ตกแต่งลวดลายพื้นตามต้องงการ
24




การปรับพื้นปั้นเนินดินบริ เวณจุดชมวิว




  การบดอัดดินโดยใช้เครื่ องอัดดิน
25




ขั้นตอนการวางโครงสร้างเหล็กสาเร็ จรู ป




      ขั้นตอนการเทพื้นจุดชมวิว
26




การเกลี่ยปูน




การฉาบพืน
       ้
27




 การตกแต่ลายพื้น




การฉาบพืนแต่งลาย
       ้
28
29

การก่อสร้างบันได
           เป็ นจุดที่เชื่อมโยงพื้ท่ีต่างๆ ทั้งลาธารและอาคารสานักงานเป็ นส่วนพื้นที่ที่ตองใช้
                                                                                        ้
ประโยชน์อย่างมาก เนื่องจากเป็ นจุดที่ตองมีการเดินผ่านไปมาตามจุดต่างๆ จึงเป็ นส่วนสาคัญอย่าง
                                                ้
หนึ่งที่ตองตกแต่งและทาให้เกิดความเป็ นธรรมชาติมาก และเป็ นจุดที่สวยงามให้มากที่สุด
         ้
           ขั้นตอนการก่อสร้างบันได
           1. เป็ นขั้นตอนการปรับพื้นที่ โดยการปรับพื้นที่ให้เรี ยบและขุดดินปรับระดับให้ได้ระดับ
ขันบันได และอัดดินให้แน่น เพื่อให้ดินเรี ยบแน่นแข็งแรงทนทาน
           2. การวางไม้แบบ เพื่อทากรอบของพื้นที่ที่จะเทพื้นของพื้นที่ แล้วนาดินถมอัดให้แน่นและ
โรยทรายหยาบ
           3. หลังจากที่วางไม้แบบเรี ยบร้อยแล้วนาโครงเหล็กสาเร็ จรูปวางในพื้นที่ก่อนที่จะเทปูน
เพื่อจะช่วยให้ยดเกาะตัวแน่น ซึ่งทาให้เกิดความแข็งงแรง โดยใชโครงเหล็กไวท์เมทปูพ้น
                    ึ                                                                     ื
           4. หลังจากวางเหล็กโครงสร้างแล้วก็เทปูนคอนกรี ตอัดแน่นบริ เวณพืนที่ ้
           5. เมื่อเทพื้นคอนกรี ตแล้วก็ทาการฉาบพืนนให้เรี ยบ
                                                      ้
           6. หลังจากที่ฉาบเรี ยบร้อยแล้ว ตกแต่งลวดลายของพื้นที่ เพื่อป้ องกันการลื่นของพื้นโดย
การโรยปูนก่อนการแต่งลายพื้น
           7. ตกแต่งลวดลายของพื้น
30




การโรยปูนขาวทาแนวับได




   การขุดระดับบันได
31




 การหาระดับแนวบันได




การวางโครงเหล็กสาเร็ จรู ป
32




การเทพื้นบันได




 การฉาบพืน
        ้
33




 การฉาบพืนมัน
        ้




การแต่งลายบันได
34
35

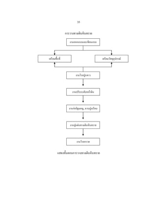
                 การวางทางเดินหินทราย

                    งานออกแบบและเขียนแบบ



เตรี ยมพื้นที่                                  เตรี ยมวัสดุอุปกรณ์



                         งานโรยปูนขาว



                      งานปรับระดับหน้าดิน



                   งานก่ออิฐมอญ, ฉาบปูนเรี ยบ



                    งานปูแผ่นทางเดินหินทราย



                         งานโรยกรวด


          แสดงขั้นตอนการวางทางเดินหินทราย
36
37
38

การวางทางเดินหินทราย
         การเลือกใช้ทางก็สามารถเลือกว่าต้องาการทางเดินที่มีโครงสร้างหลวม โครงสร้างยืดหยุน
หรื อโครงสร้างแข็งแรง ซึ่งทางเดินในสวนส่วนมากจะเป็ นแบบโครงสร้างหลวม สามารถ
ปรับเปลี่ยนรู ปแบบทางเดินได้เอง และการก่อสร้างก็ไม่ยงยาก วัสดุที่นามาใช้ทาทางเดินมีหลาย
                                                      ุ่
ประเภทและแต่ความชอบ ความเหมาะสม และการประยุกต์ใช้ในงานต่างๆ ให้เหมาะสม
         ขั้นตอนการวางทางเดินหินทราย
         1. บริ เวณที่ตองการทาทางเดินต้องมีการปรับพืนที่ให้เรี ยบและแน่น ทาการทดลองวาง
                       ้                            ้
ทางเดินให้ได้รูปทรง ทิศทางตามความต้องการที่เหมาะสมก่อน และทาการทดลองเดินโดย
ปรับปรุ งแก้ไขให้เหมาะสม
         2. เมื่อได้ตาแหน่งของแผ่นทางเดินแล้ว ขุดดินตามรู ปทรงของแผ่นทางเดินโดยเมื่อวาง
แผ่นทางลงไปแล้ว แผ่นทางเดนจะไม่จมหรื อโผล่ข้ ึนมาจนเกินไป การขุดดินก่อนการวางแผ่น
ทางเดินต้องปรับดินบริ เวณที่จะวางแผ่นทางเดินต้องให้เรี ยบ ต้องวางแผ่นทางเดินให้แน่นขยับ
ไม่ได้ โดยสามารถปรับพื้นที่ใต้แผ่นทางเดินโดยทรายหยาบ
39




การฉาบขอบทางเดิน




  การโรยปูนขาว
40




      การก่ออิฐมอญขอบทางเดิน




การปูแผ่นหินทราย ขนาด 0.40 x 0.60 เมตร
41




           การโรยกรวดแม่น้ า




การเก็บความเรี ยบร้อยหลังการปูแผ่นทางเดิน
42




ภาพที่วางแผ่นทางเดินเรี ยบร้อยแล้ว
43
44

                 การก่อสร้างพื้นหินทรายล้าง

                     งานออกแบบและเขียนแบบ




เตรี ยมพื้นที่                                   เตรี ยมวัสดุอุปกรณ์




                     งานปรับพื้นที่หาระดับ



                     งานเทพื้นคอนกรี ต




                     งานตีไม้แบบ




                     งานเทปูนตามบล๊อคที่วางไว้




                     งานฉาบผิวหน้าและเรี ยงหิน




                     งานขัดล้างหินทราย



                     งานตกแต่งเก็บรายละเอียด
45
แสดงขั้นตอนการก่อสร้างพื้นหินทรายล้าง
46
47
การก่อสร้างพื้นหินทรายล้าง
         ทางเดินหินทรายล้างเป็ นทางเดินอีกแบบหนึ่งที่เหมาะสมกับสวน ซึ่งลักษณะของทางเดิน
หินทรายล้างมีเอกลักษณ์ที่จะโชลวดลายของกรวดหินที่มีรูปทรงที่เป็ นอิสระ และสามารถวาง
ตาแหน่งของกรวดได้ตามความต้องการอย่างอิสระ อีกทั้งยังคงทนแข็งแรง
                                                       ้
         ขั้นตอนการก่อสร้างพื้นหินทรายล้าง
         1. กาหนดพื้นที่ตามขนาดลวดลายตามแบบที่จะทาทางเดินหินทรายล้าง แล้วปรับพื้นที่ให้
เรี ยบสม่าเสมอกัน
         2. เมื่อทาการกาหนดลวดลายตามแบบก็จะทาการตีไม้แบบ เพื่อให้ได้ตามขนาดของพืนที่     ้
         3. การผสมปูนเพื่อจะนามาเทตามแบบที่กาหนดไว้ก่อนแล้วเทลงในแบบไม้โดยเทไม้เต็ม
แบบแล้วปาดให้เรี ยบ
         4. วางเรี ยงหินกรวดตามแบบหรื อความต้องการโดยให้หินด้านบนเสมอกัน
         5. เทปูนบดอัดอีกครั้งพเอให้ได้ระดับและป้ องกันหินลอยและอากาศเข้า โดยให้หินโผล่
เกินปูน
         6. หลังจากการเทปูนแล้วให้ฉาบให้เรี ยบอีกครั้ง
         7. ปล่อยไว้ซกพักรอให้ปูนหมาดๆ แล้วขัดล้างหินทรายที่ทาการเรี ยงหินที่เสร็ จแล้ว โดย
                       ั
การนาน้ ากรดมาล้าง เพื่อให้เกิดความเงาของหินที่เรี ยง
48




    การตีไม้แบบก่อนวางหินทรายล้าง




การวัดขนาดตามแบบเพื่อที่จะทาการตีไม้แบบ
49




การผสมปูนที่จะนาไปเทตามแบบที่ตีเตรี ยมไว้




    การเทปูนรอบแรกก่อนที่จะเรี ยงหิน
50




การบดอัดปูนที่เทเพื่อให้พ้ืนเรี ยบร้อยได้ระดับ
51
การเรี ยงหินทรายล้าง




การเรี ยงหินตามแบบวงกลม




    การเรี ยงหินทรายล้าง
52




การขัดล้างหินทรายโดยใช้น้ ากรดล้าง
53
พื้นหินทรายล้างที่ทาการขัดล้างเรี ยบร้อยแล้ว
54

                                                  $
          ปัญหาพิเศษ เรื่ อง โครงการศึกษาการก่อสร้างงานภูมิทศน์ สวนเทิดพระเกียรต์ พื้นที่การ
                                                            ั
ท่าเรื อแห่งประเทศไทยงานมหากรรมพืชสวนโลกเฉลิมพระเกียรต์ พระบาดสมเด็จพระเจ้าอยูหว          ่ ั
ราชพฤกษ์ 2006 จังหวัดเชียงใหม่ มหาวิทยาลัย แม่โจ้ 2550
Hardscape.

Hardscape.

  • 1.
    รายงาน เรื่อง งาน Herdscape เสนอ อาจารย์ บรรจง จัดทาโดย นายบุญทวี จันทะพันธ์ 5419101004 นายพงษ์ พฒน์ แก้ วสว่ าง 5419101005 ั นายภานุวัฒน์ ศศิวรรณ 5419101006 นางสาวศิรินทิพย์ ฟูใจ 5419101007 รายงานเล่ มนี้เป็ นส่ วนหนึ่งของรายวิชา วัสดุและเทคนิควิธีการก่ อสร้ างภูมิทัศน์ รหัสวิชา ภส 340 ภาครียนที่ 1 ปี การศึกษา 2554 สาขาเทคโนโลยีภูมิทัศน์ มหาวิทยาลัยแม่ โจ้
  • 2.
    คานา การก่อสร้างงาน Herdscape เป็ นองค์ประกอบที่สาคัญอีกอย่างหนึ่งที่ช่วยทาให้สภาพ สิ่งแวดล้อม หรื อแม้ท้งในการจัดสวนเกิดความลงตัวที่สวยงามมากยิงขึ้น ซึ่งอาจช่วยเป็ นที่พกผ่อน ั ่ ั หรื อเป็ นจุดกาเนินความคิดสร้างสรรค์ต่างๆ การก่อสร้างก็มีหลายรู ปแบบหลายชนิดและมีวสดุ ั อุปกรณ์วิธีข้นตอนการก่อสร้างที่แตกต่างกัน อาจารย์บรรจง ั ซึ่งได้เห็น ความสาคัญในการศึกษาเรื่ องการก่อสร้าง จึงแน่นนาและสนับสนุนให้จดทารายงานเล่มนี้ข้ ึนมา ั หวังเป็ นอย่างยิงว่ารายงานลเมนี้จะเกิดประโยชน์ให้ผที่ศึกษาไม่มากก็นอย และขออภัยใน ่ ู้ ้ ข้อมูลที่อาจทาให้ผที่ศึกษาอาจไม่ครบถ้วน ู้
  • 3.
    สารบัญ เรื่อง หน้ า คานา ก สารบัญ ข วัดสุอุปกรณ์ในการก่อสร้าง 1 การก่อสร้างลาธาร 2 การก่อสร้างขุดสระน้ าและติดตั้งน้ าพุ 14 การก่อสร้างจุดชมวิว 20 การก่อสร้างบันได 29 การวางทางเดินหินทราย 35 การก่อสร้างพื้นหินทรายล้าง 44
  • 4.
  • 5.
    2 การก่อสร้างลาธาร งานออกแบบและเขียนแบบ เตรี ยมพื้นที่ เตรี ยมวัสดุอุปกรณ์ งานหาระดับงานตีแบบ งานวางโครงเหล็ก การวางระบบท่อน้ า งานเทคอนกรี ต งานก่ออิฐขอบลาธาร งานฉาบปูน งานวางแนวหินประดับลาธาร การยาแนวรอยหิน งานตกแต่ง การติดตั้งปั้ มน้ า แสดงขั้นตอนการก่อสร้างลาธาร
  • 6.
  • 7.
  • 8.
    5 งานก่อสร้างลาธาร งานก่อสร้างลาธารนั้น เนื่องจากว่าลักษณะของลาธารที่เป็ นธรรมชาติจึงต้องมีความ แข็งแรงทนทานมีการออกแบบที่ให้เข้ากับธรรมชาติ ก็ข้ ึนอยูกบการก่อสร้างซึ่งถ้าโครงสร้างไม่ ่ ั แข็งแรงเมื่อมีการชารุ ดหรื อรั่วซึมในภายหลังแก้ไขยาก จึงต้องระมัดระวังในขั้นตอนการก่อสร้างจะ ดีกว่า ขั้นตอนการก่อสร้างลาธารจะแตกต่างกันไปแล้วแต่ช่างและแบบก่อสร้างในการก่อสร้างลา ธารในโครงการก่อสร้าง สวนเทิดพระเกียรติงานมหกรรมพืชสวนโลกฌฉลิมพระเกียรติ พระบาทสมเด็จพระเจ้าอยูหว ่ ั ขั้นตอนการก่อสร้างลาธาร 1. การขุดปรับระดับหน้าดิน ซึ่งต้องขุดให้ได้ระดับตามขนาด หลังจากนั้นตีไม้แบบและ ตอกเสาเหล็กเพื่เสริ มความแข็งแรงของพื้นลาธาร และปรับระดับหน้าดินเพื่อให้ได้ระดับที่ตรงตาม แบบหลังจากนั้นนาทรายหยาบทาการบดอัดแน่นในพื้นที่ก่อสร้างลาธาร 2. หลังจากนั้นนาเหล็กผูกสาเร็ จมาวางปูพ้นลาธาร ต่อจากนั้นเทคอนกรี ตหนา 10 ื เซนติเมตร ในการเทพื้นควรเทพื้นลาธารภายในวันเดียว เพือป้ องกันไม่ให้เกิดรอยต่อของพื้นผิวลา ่ ธาร ซึ่งอาจทาให้รั่วซึมได้และฉาบพื้นครั้งแรก 3. ซึ่งหลังจากเทพื้นก็จะก่ออิฐมอญขนาด กว้าง 0.80 เมตร ยาว 3.00 เมตร ตามแนวขอบ ของลาธารเพื่อเสริ มความแข็งแรงและความสวยงามของขอบลาธาร 4. การวางระบบท่อน้ าควรวางก่อนการเทพื้นถ้าในกรณี เป็ นท่อที่ตองลอดใต้พ้นออกหรื อ ้ ื เป็ นท่อที่ต่อข้างสระก็ควรวางก่อนเทผนังสระ เพื่อป้ องกันที่จะไม่ให้มีการเจาะใส่ท่อภายหลัง 5. การฉาบปูนพื้นผิวลาธาร อันดับแรกจะตอ้งรดน้ าพื้นผิวให้ชุ่มเสียก่อน เพื่อพื้นผิวที่ฉาบ ปูนจะได้ไม่ดูดซึมน้ าจากปูนฉาบ แต่ไม่ควรราดน้ าเพราะจะทาให้ฉาบไม่ติด 6. การวางหินภูเขาประดับลาธาร ต้องมีความระมัดระวังเป็ นอย่างมากในการเคลื่อนย้าย เพราะหินมีน้ าหนักที่มาก ซึ่งการวางตาแหน่งของหินนั้นควรที่จะมีการวางสลับกัน ระหว่างก้อน ใหญ่กบก้อนเล็กเพื่อให้เกิดความสวยงาม และดูเป็ นธรรมชาติ ั 7. ฉาบปูนปิ ดรอยต่อของก้อนหินก็เป็ นวิธีที่สาคัญมาก เพราะว่าจะปิ ดอรอยต่อป้ องกันการ รั่วซึมของน้ าที่จะไหลออกได้ 8. ทาการทดสอบระบบการไหลเวียนของน้ า 6
  • 9.
    6 การขุดประระดับหน้าดินของลาธาร การตีไม้แบบของฐานลาธาร
  • 10.
  • 11.
  • 12.
  • 13.
  • 14.
    11 การก่อสร้างขุดสระน้ าและติดตั้งน้ าพุ งานออกแบบและเขียนแบบ เตรี ยมพื้นที่ เตรี ยมวัสดุอุปกรณ์ หาระดับโรยปูนขาว งานขุดสระ วางระบบท่อต่างๆ งานปูแผ่น PVC งานฝากท่อส่ งน้ า แสดงขั้นตอนงานก่อสร้างขุดสระน้ าและติดตั้งน้ าพุ
  • 15.
  • 16.
  • 17.
    14 งานก่อสร้างขุดสระน้ าและติดตั้งน้ าพุ ลักษณะของสระน้ าเป็ นสระน้ ารู ปทรงธรรมชาติ เป็ นสระน้ าธรรมชาติซ่ึงพื้นของสระน้ า นั้นต้องแข็งแรงเรี ยบ เพราะเมื่อเกิดการรั่วซึมในภายหลังจะแก้ไขยาก ดังนั้นจะต้องระมัดระวังใน ขั้นตอนการก่อสร้างและขั้นต้อนการปูแผ่น PVC ซึ่งขั้นตอนการก่อสร้างสระน้ าธรรมชาติน้ ีจะมี วิธีการสร้างที่แตกต่างกัน ซึ่งแล้วขึ้นอยูกบความถนัดของช่างแต่ละบุคคล ในการก่อสร้างใน ่ ั โครงการนี้ ขั้นตอนการก่อสร้างขุดสระน้ าและติดตั้งน้ าพุ 1. เนื่องจากสระน้ าเป็ นลักษณะที่ขดลึกลงในดิน ขั้นตอนแรกคือ การขุดดินให้ได้ระดับ ุ ขนาดความลึกของสระน้ าประมาณ 1.50 เมตร ซึ่งการขุดสระนั้นจะทาการขุดสระให้ได้ระดับความ ลาดเอียง 450 2. หลักจากที่ทาหารขุดสระที่ได้ตามขนาดของสระตามแบบนั้นแล้ว ก่อนที่จะทาการปูแผ่น PVC นั้นจะต้องปรับระดับหน้าดินให้เรี ยบอีกครั้งก่อนที่จะทาการปู เพื่อการปูแผ่น PVC จะเรี ยบ สวยงามและทนทาน 3. การปูแผ่น PVC นั้นจะต้องมีความชานาญกับการปูเป็ นอย่างมาก เพราะการปูน้ นจะมี ั รอยต่อ ซึ่งต้องปิ ดรอยต่อให้ดีเพื่อป้ องกันการรั่วซึมของน้ า อาจทาให้เกิดความเสียหายเป็ นอย่าง มาก ถ้าไม่มีความระมัดระวังในการก่อสร้าง 4. การวางระบบท่อน้ าควรจะทาการวางก่อนการปูแผ่น PVC ถ้าในกรณี เป็ นท่อที่ตองลอด ้ ใต้พ้ืนออกไปหรื อท่อที่ต่อข้างสระก็ควรวางท่อน้ าก่อนการปูแผ่น PVC เพื่อที่จะได้ไม่ตองเจาะรู ใส่ ้ ท่ออีกภายหลัง ซึ่งจะลาบากหรื ออาจทาให้เสียหายได้ 5. ติดตั้งหัวน้ าพุ และทดสอบ
  • 18.
    15 การขุดสระน้ าธรรมชาติ ลึก1.50 เมตร การขุดฝากท่อน้ าส่งของลาธาร
  • 19.
    16 การขุดขอบสระทาการปูแผ่นPVC การปูแผ่น PVC กันรั่วซึม
  • 20.
    17 การก่ออิฐมอญบริ เวณฝากท่อที่วางปั้มน้ า การต่อท่อปั้มน้ าของระบบน้ า
  • 21.
    18 การต่อท่อของน้ าพุ การว่างของระบบท่อน้ าพุ
  • 22.
  • 23.
    20 การก่อสร้างจุดชมวิว งานออกแบบและเขียนแบบ เตรี ยมพื้นที่ เตรี ยมวัสดุอุปกรณ์ หาระดับโรยปูนขาว ขุดปรับระดับหน้าดิน งานตีแบบ งานถมทราย, ตบหน้าดิน งานวางโครงเหล็กพื้น งานเทคอนกรี ตพื้น, งานฉาบพื้น งานแต่งลาย
  • 24.
  • 25.
  • 26.
    23 การก่อสร้างจุดชมวิว จุดชมวิวเป็ นจุดที่เชื่อมโยงจากพื้นที่ต่างๆ ทั้งลาธารและอาคารสานักงานเป็ นจุดที่นง ั่ พักผ่อนและเป็ นจุดที่ให้ความร่ มรื่ นเป็ นธรรมชาติ ประกอบกับบรรยายกาศที่สวยงามและไม้ดอกที่ สวยงาม ขั้นตอนการก่อสร้างจุดชมวิว 1. เป็ นขั้นตอนของการปรับพื้นที่ของลานจุดนี้โดยการปรับพื้นดินให้เรี ยบโดยการใช้เครื่ อง อัดดิน เพื่อให้ดินแน่นเกิดความเรี ยบสม่าเสมอ 2. การวางไม้แบบเพื่อเป็ นวางกรอบของพืนที่ที่จะเทพื้น โดยการนาดินถมอัดแน่นและโรย ้ ทรายหยาบ 3. หลังจากที่วางไม้แบบเรี ยบร้อยแล้วนนาโครงเหล็กสาเร็ จรู ปปูพ้นก่อนที่จะเทพื้น เพื่อ ื เป็ นตัวยึดเกาะ ซึ่งทาให้มความแข็งแรง และป้ องกันพื้นที่ทรุ ดโดยใช้โครงเหล็กไวท์เมทปูพ้ืน ี 4. หลังจากนั้นเทพื้นด้วยปูนคอนกรี ตอัดแน่น 5. เมื่อเทปูนคอนกรี ตแล้วก็ทาการฉาบพืน เพื่อให้ได้สภาพพื้นที่ท่ีสวยงาม ้ 6. หลังจากที่ฉาบเรี ยบร้อยแล้ว ตกแต่งลวดลายของพื้นที่ตามความต้องการ และยังสามารถ ป้ องกันการลื่นของพื้นที่โดยการทาลวดลายของพื้น 7. ตกแต่งลวดลายพื้นตามต้องงการ
  • 27.
    24 การปรับพื้นปั้นเนินดินบริ เวณจุดชมวิว การบดอัดดินโดยใช้เครื่ องอัดดิน
  • 28.
  • 29.
  • 30.
  • 31.
  • 32.
    29 การก่อสร้างบันได เป็ นจุดที่เชื่อมโยงพื้ท่ีต่างๆ ทั้งลาธารและอาคารสานักงานเป็ นส่วนพื้นที่ที่ตองใช้ ้ ประโยชน์อย่างมาก เนื่องจากเป็ นจุดที่ตองมีการเดินผ่านไปมาตามจุดต่างๆ จึงเป็ นส่วนสาคัญอย่าง ้ หนึ่งที่ตองตกแต่งและทาให้เกิดความเป็ นธรรมชาติมาก และเป็ นจุดที่สวยงามให้มากที่สุด ้ ขั้นตอนการก่อสร้างบันได 1. เป็ นขั้นตอนการปรับพื้นที่ โดยการปรับพื้นที่ให้เรี ยบและขุดดินปรับระดับให้ได้ระดับ ขันบันได และอัดดินให้แน่น เพื่อให้ดินเรี ยบแน่นแข็งแรงทนทาน 2. การวางไม้แบบ เพื่อทากรอบของพื้นที่ที่จะเทพื้นของพื้นที่ แล้วนาดินถมอัดให้แน่นและ โรยทรายหยาบ 3. หลังจากที่วางไม้แบบเรี ยบร้อยแล้วนาโครงเหล็กสาเร็ จรูปวางในพื้นที่ก่อนที่จะเทปูน เพื่อจะช่วยให้ยดเกาะตัวแน่น ซึ่งทาให้เกิดความแข็งงแรง โดยใชโครงเหล็กไวท์เมทปูพ้น ึ ื 4. หลังจากวางเหล็กโครงสร้างแล้วก็เทปูนคอนกรี ตอัดแน่นบริ เวณพืนที่ ้ 5. เมื่อเทพื้นคอนกรี ตแล้วก็ทาการฉาบพืนนให้เรี ยบ ้ 6. หลังจากที่ฉาบเรี ยบร้อยแล้ว ตกแต่งลวดลายของพื้นที่ เพื่อป้ องกันการลื่นของพื้นโดย การโรยปูนก่อนการแต่งลายพื้น 7. ตกแต่งลวดลายของพื้น
  • 33.
    30 การโรยปูนขาวทาแนวับได การขุดระดับบันได
  • 34.
  • 35.
  • 36.
    33 การฉาบพืนมัน ้ การแต่งลายบันได
  • 37.
  • 38.
    35 การวางทางเดินหินทราย งานออกแบบและเขียนแบบ เตรี ยมพื้นที่ เตรี ยมวัสดุอุปกรณ์ งานโรยปูนขาว งานปรับระดับหน้าดิน งานก่ออิฐมอญ, ฉาบปูนเรี ยบ งานปูแผ่นทางเดินหินทราย งานโรยกรวด แสดงขั้นตอนการวางทางเดินหินทราย
  • 39.
  • 40.
  • 41.
    38 การวางทางเดินหินทราย การเลือกใช้ทางก็สามารถเลือกว่าต้องาการทางเดินที่มีโครงสร้างหลวม โครงสร้างยืดหยุน หรื อโครงสร้างแข็งแรง ซึ่งทางเดินในสวนส่วนมากจะเป็ นแบบโครงสร้างหลวม สามารถ ปรับเปลี่ยนรู ปแบบทางเดินได้เอง และการก่อสร้างก็ไม่ยงยาก วัสดุที่นามาใช้ทาทางเดินมีหลาย ุ่ ประเภทและแต่ความชอบ ความเหมาะสม และการประยุกต์ใช้ในงานต่างๆ ให้เหมาะสม ขั้นตอนการวางทางเดินหินทราย 1. บริ เวณที่ตองการทาทางเดินต้องมีการปรับพืนที่ให้เรี ยบและแน่น ทาการทดลองวาง ้ ้ ทางเดินให้ได้รูปทรง ทิศทางตามความต้องการที่เหมาะสมก่อน และทาการทดลองเดินโดย ปรับปรุ งแก้ไขให้เหมาะสม 2. เมื่อได้ตาแหน่งของแผ่นทางเดินแล้ว ขุดดินตามรู ปทรงของแผ่นทางเดินโดยเมื่อวาง แผ่นทางลงไปแล้ว แผ่นทางเดนจะไม่จมหรื อโผล่ข้ ึนมาจนเกินไป การขุดดินก่อนการวางแผ่น ทางเดินต้องปรับดินบริ เวณที่จะวางแผ่นทางเดินต้องให้เรี ยบ ต้องวางแผ่นทางเดินให้แน่นขยับ ไม่ได้ โดยสามารถปรับพื้นที่ใต้แผ่นทางเดินโดยทรายหยาบ
  • 42.
  • 43.
    40 การก่ออิฐมอญขอบทางเดิน การปูแผ่นหินทราย ขนาด 0.40 x 0.60 เมตร
  • 44.
    41 การโรยกรวดแม่น้ า การเก็บความเรี ยบร้อยหลังการปูแผ่นทางเดิน
  • 45.
  • 46.
  • 47.
    44 การก่อสร้างพื้นหินทรายล้าง งานออกแบบและเขียนแบบ เตรี ยมพื้นที่ เตรี ยมวัสดุอุปกรณ์ งานปรับพื้นที่หาระดับ งานเทพื้นคอนกรี ต งานตีไม้แบบ งานเทปูนตามบล๊อคที่วางไว้ งานฉาบผิวหน้าและเรี ยงหิน งานขัดล้างหินทราย งานตกแต่งเก็บรายละเอียด
  • 48.
  • 49.
  • 50.
    47 การก่อสร้างพื้นหินทรายล้าง ทางเดินหินทรายล้างเป็ นทางเดินอีกแบบหนึ่งที่เหมาะสมกับสวน ซึ่งลักษณะของทางเดิน หินทรายล้างมีเอกลักษณ์ที่จะโชลวดลายของกรวดหินที่มีรูปทรงที่เป็ นอิสระ และสามารถวาง ตาแหน่งของกรวดได้ตามความต้องการอย่างอิสระ อีกทั้งยังคงทนแข็งแรง ้ ขั้นตอนการก่อสร้างพื้นหินทรายล้าง 1. กาหนดพื้นที่ตามขนาดลวดลายตามแบบที่จะทาทางเดินหินทรายล้าง แล้วปรับพื้นที่ให้ เรี ยบสม่าเสมอกัน 2. เมื่อทาการกาหนดลวดลายตามแบบก็จะทาการตีไม้แบบ เพื่อให้ได้ตามขนาดของพืนที่ ้ 3. การผสมปูนเพื่อจะนามาเทตามแบบที่กาหนดไว้ก่อนแล้วเทลงในแบบไม้โดยเทไม้เต็ม แบบแล้วปาดให้เรี ยบ 4. วางเรี ยงหินกรวดตามแบบหรื อความต้องการโดยให้หินด้านบนเสมอกัน 5. เทปูนบดอัดอีกครั้งพเอให้ได้ระดับและป้ องกันหินลอยและอากาศเข้า โดยให้หินโผล่ เกินปูน 6. หลังจากการเทปูนแล้วให้ฉาบให้เรี ยบอีกครั้ง 7. ปล่อยไว้ซกพักรอให้ปูนหมาดๆ แล้วขัดล้างหินทรายที่ทาการเรี ยงหินที่เสร็ จแล้ว โดย ั การนาน้ ากรดมาล้าง เพื่อให้เกิดความเงาของหินที่เรี ยง
  • 51.
    48 การตีไม้แบบก่อนวางหินทรายล้าง การวัดขนาดตามแบบเพื่อที่จะทาการตีไม้แบบ
  • 52.
    49 การผสมปูนที่จะนาไปเทตามแบบที่ตีเตรี ยมไว้ การเทปูนรอบแรกก่อนที่จะเรี ยงหิน
  • 53.
  • 54.
  • 55.
  • 56.
  • 57.
    54 $ ปัญหาพิเศษ เรื่ อง โครงการศึกษาการก่อสร้างงานภูมิทศน์ สวนเทิดพระเกียรต์ พื้นที่การ ั ท่าเรื อแห่งประเทศไทยงานมหากรรมพืชสวนโลกเฉลิมพระเกียรต์ พระบาดสมเด็จพระเจ้าอยูหว ่ ั ราชพฤกษ์ 2006 จังหวัดเชียงใหม่ มหาวิทยาลัย แม่โจ้ 2550